The Prioritization of Sustainability Features of Buildings from the Viewpoint of Experts
Abstract
:1. Introduction
2. Literature Review
2.1. Green Building Standards
2.2. Sustainability in Iran
3. Methodology
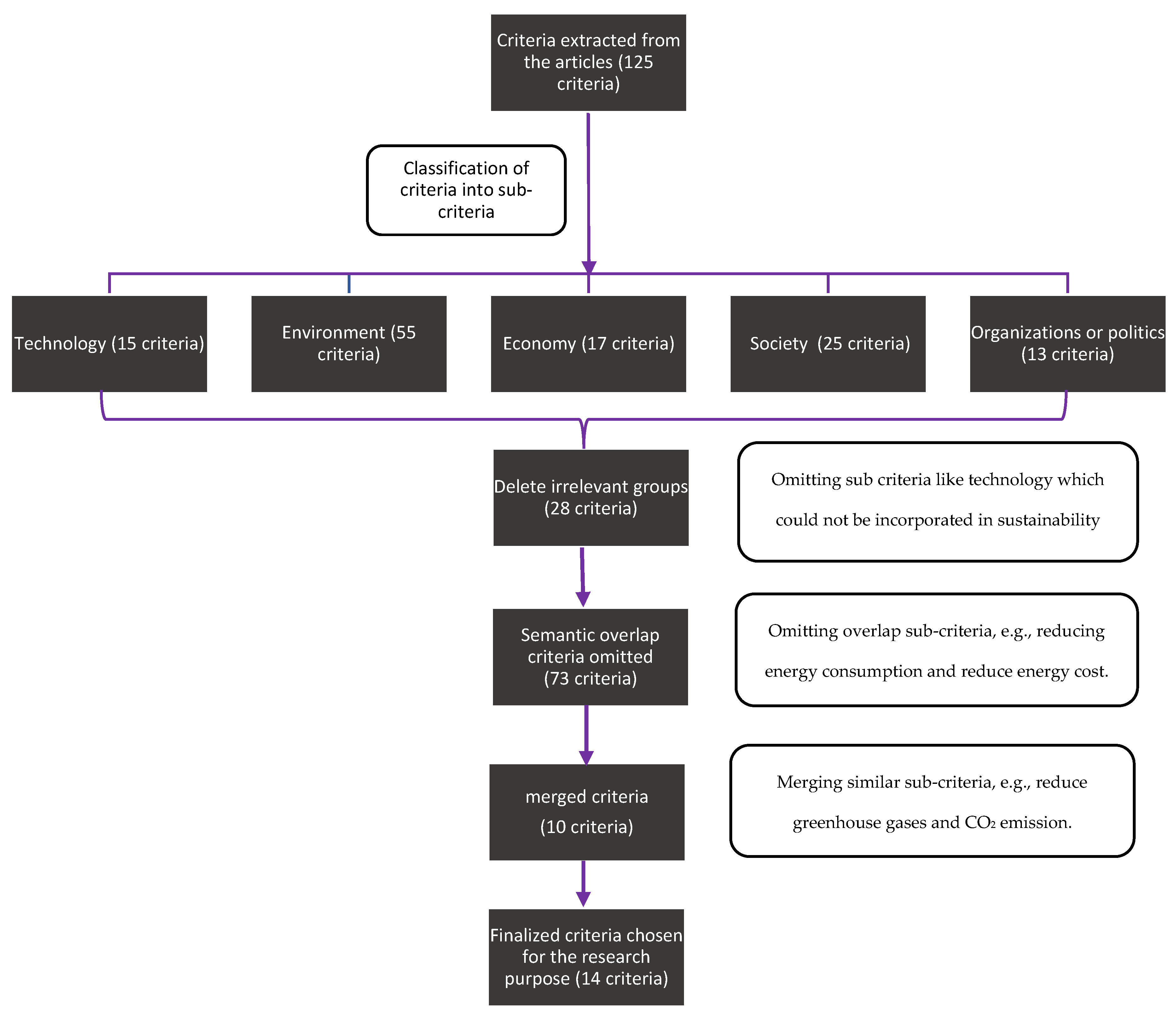
3.1. Research Process
3.2. Data Collection
3.3. Analytic Network Process Method
- Step 1:
- Establishing the model and building the network.
- Step 2:
- Preparing the matrix of pairwise comparisons and priority vectors.
- Step 3:
- Forming the super matrix.
- Step 4:
- Solving the super matrix and choosing the best option.
3.4. Research Design
4. Results
4.1. Weighting Factors for Criteria
4.2. Detailed Analysis of Sub-Criteria
4.3. Comparison of Experts’ Opinions
5. Discussion
6. Conclusions
Supplementary Materials
Author Contributions
Funding
Data Availability Statement
Conflicts of Interest
Appendix A. Pairwise Comparison Survey

References
- Zhang, P.; Hu, J.; Zhao, K.; Chen, H.; Zhao, S.; Li, W. Dynamics and Decoupling Analysis of Carbon Emissions from Construction Industry in China. Buildings 2022, 12, 257. [Google Scholar] [CrossRef]
- International Energy Agency; UN Environment Programme. 2018 Global Status Report: Towards a Zero-Emission, Efficient and Resilient Buildings and Construction Sector; Global Status Report; UN Environment Programme: Nairobi, Kenya, 2018; p. 325. [Google Scholar]
- Amiri, A.; Emami, N.; Ottelin, J.; Sorvari, J.; Marteinsson, B.; Heinonen, J.; Junnila, S. Embodied emissions of buildings—A forgotten factor in green building certificates. Energy Build. 2021, 241, 110962. [Google Scholar] [CrossRef]
- Janhunen, E. Is Smart Profitable for Real Estate?—Evaluating the Viability of Smart Energy Management System Investments for Real Estate Owners. 2023. Available online: https://research.aalto.fi/en/publications/is-smart-profitable-for-real-estate-evaluating-the-viability-of-s (accessed on 20 August 2023).
- Gao, H.; Wang, X.; Wu, K.; Zheng, Y.; Wang, Q.; Shi, W.; He, M. A Review of Building Carbon Emission Accounting and Prediction Models. Buildings 2023, 13, 1617. [Google Scholar] [CrossRef]
- Huang, L.; Krigsvoll, G.; Johansen, F.; Liu, Y.; Zhang, X. Carbon emission of global construction sector. Renew. Sustain. Energy Rev. 2018, 81, 1906–1916. [Google Scholar] [CrossRef]
- Säynäjoki, A.; Heinonen, J.; Junnila, S. A scenario analysis of the life cycle greenhouse gas emissions of a new residential area. Environ. Res. Lett. 2012, 7, 034037. [Google Scholar] [CrossRef]
- Schenk, D.; Amiri, A. Life cycle energy analysis of residential wooden buildings versus concrete and steel buildings: A review. Front. Built. Environ. 2022, 8, 975071. [Google Scholar] [CrossRef]
- Talvitie, I.; Kinnunen, A.; Amiri, A.; Junnila, S. Can future cities grow a carbon storage equal to forests? Environ. Res. Lett. 2023, 18, 044029. [Google Scholar] [CrossRef]
- The 17 Goals. Sustainable Development. Available online: https://sdgs.un.org/goals (accessed on 20 September 2023).
- Wen, B.; Musa, S.N.; Onn, C.C.; Ramesh, S.; Liang, L.; Wang, W.; Ma, K. The role and contribution of green buildings on sustainable development goals. J. Affect. Disord. 2020, 185, 107091. [Google Scholar] [CrossRef]
- Junnila, S.; Horvath, A. Life-Cycle Environmental Effects of an Office Building. J. Infrastruct. Syst. 2003, 9, 157–166. [Google Scholar] [CrossRef]
- Liu, Y.; Guo, X.; Hu, F. Cost-benefit analysis on green building energy efficiency technology application: A case in China. Energy Build. 2014, 82, 37–46. [Google Scholar] [CrossRef]
- Nain, A.; Banerjee, A.; Melkania, N.P. Effects of Green Buildings on the Environment. In Digital Cities Roadmap: IoT-Based Architecture and Sustainable Buildings; Wiley: Hoboken, NJ, USA, 2021; pp. 477–507. [Google Scholar] [CrossRef]
- Ranjbar, N.; Balali, A.; Valipour, A.; Yunusa-Kaltungo, A.; Edwards, R.; Pignatta, G.; Moehler, R.; Shen, W. Investigating the environmental impact of reinforced-concrete and structural-steel frames on sustainability criteria in green buildings. J. Build. Eng. 2021, 43, 103184. [Google Scholar] [CrossRef]
- Aghili, N.; Hosseini, S.E.; Bin Mohammed, A.H.; Abidin, N.Z. Management criteria for green building in Malaysia; relative important index. Energy Sources Part A Recover. Util. Environ. Eff. 2019, 41, 2601–2615. [Google Scholar] [CrossRef]
- Pakand, M.; Toufigh, V. A multi-criteria study on rammed earth for low carbon buildings using a novel ANP-GA approach. Energy Build. 2017, 150, 466–476. [Google Scholar] [CrossRef]
- European Environment Agency. Accelerating the Energy Efficiency Renovation of Residential Buildings—A Behavioural Approach. Available online: https://www.eea.europa.eu/publications/accelerating-the-energy-efficiency (accessed on 19 September 2023).
- Liu, Y.; Chen, S.; Jiang, K.; Kaghembega, W.S.-H. The gaps and pathways to carbon neutrality for different type cities in China. Energy 2021, 244, 122596. [Google Scholar] [CrossRef]
- Yang, D.; Liu, B.; Ma, W.; Guo, Q.; Li, F.; Yang, D. Sectoral energy-carbon nexus and low-carbon policy alternatives: A case study of Ningbo, China. J. Clean. Prod. 2017, 156, 480–490. [Google Scholar] [CrossRef]
- Zuo, J.; Zhao, Z.-Y. Green building research–current status and future agenda: A review. Renew. Sustain. Energy Rev. 2014, 30, 271–281. [Google Scholar] [CrossRef]
- Tam, V.W.; Senaratne, S.; Le, K.N.; Shen, L.-Y.; Perica, J.; Illankoon, I.C.S. Life-cycle cost analysis of green-building implementation using timber applications. J. Clean. Prod. 2017, 147, 458–469. [Google Scholar] [CrossRef]
- Cordero, A.S.; Melgar, S.G.; Márquez, J.M.A. Green Building Rating Systems and the New Framework Level(s): A Critical Review of Sustainability Certification within Europe. Energies 2019, 13, 66. [Google Scholar] [CrossRef]
- Balaban, O.; de Oliveira, J.A.P. Sustainable buildings for healthier cities: Assessing the co-benefits of green buildings in Japan. J. Clean. Prod. 2017, 163, S68–S78. [Google Scholar] [CrossRef]
- Florez, L. Sustainability and Green Building Rating Systems: A Critical Analysis to Advance Sustainable Performance. In Reference Module in Materials Science and Materials Engineering; Springer: Berlin/Heidelberg, Germany, 2020; Available online: https://www.sciencedirect.com/science/article/pii/B9780128035818114110?via%3Dihub (accessed on 10 November 2021).
- Chan, A.P.C.; Darko, A.; Ameyaw, E.E. Strategies for Promoting Green Building Technologies Adoption in the Construction Industry—An International Study. Sustainability 2017, 9, 969. [Google Scholar] [CrossRef]
- Zhang, Y.; Kang, J.; Jin, H. A Review of Green Building Development in China from the Perspective of Energy Saving. Energies 2018, 11, 334. [Google Scholar] [CrossRef]
- Zhao, X.; Hwang, B.-G.; Gao, Y. A fuzzy synthetic evaluation approach for risk assessment: A case of Singapore’s green projects. J. Clean. Prod. 2016, 115, 203–213. [Google Scholar] [CrossRef]
- Hwang, B.-G.; Zhao, X.; Tan, L.L.G. Green building projects: Schedule performance, influential factors and solutions. Eng. Constr. Arch. Manag. 2015, 22, 327–346. [Google Scholar] [CrossRef]
- Eichholtz, P.; Quigley, J.M. Green building finance and investments: Practice, policy and research. Eur. Econ. Rev. 2012, 56, 903–904. [Google Scholar] [CrossRef]
- Gabay, H.; Meir, I.A.; Schwartz, M.; Werzberger, E. Cost-benefit analysis of green buildings: An Israeli office buildings case study. Energy Build. 2014, 76, 558–564. [Google Scholar] [CrossRef]
- Tavana, A.; Javid, A.E.; Houshfar, E.; Andwari, A.M.; Ashjaee, M.; Shoaee, S.; Maghmoomi, A.; Marashi, F. Toward renewable and sustainable energies perspective in Iran. Renew. Energy 2019, 139, 1194–1216. [Google Scholar] [CrossRef]
- Ghobadian, B. Liquid biofuels potential and outlook in Iran. Renew. Sustain. Energy Rev. 2012, 16, 4379–4384. [Google Scholar] [CrossRef]
- Hosseini, S.E.; Andwari, A.M.; Wahid, M.A.; Bagheri, G. A review on green energy potentials in Iran. Renew. Sustain. Energy Rev. 2013, 27, 533–545. [Google Scholar] [CrossRef]
- IEA. Iran—Countries & Regions. Available online: https://www.iea.org/countries/iran (accessed on 21 September 2023).
- Shad, R.; Khorrami, M.; Ghaemi, M. Developing an Iranian green building assessment tool using decision making methods and geographical information system: Case study in Mashhad city. Renew. Sustain. Energy Rev. 2017, 67, 324–340. [Google Scholar] [CrossRef]
- Gou, Z. (Ed.) Green Building in Developing Countries: Policy, Strategy and Technology; Springer: Berlin/Heidelberg, Germany, 2020. [Google Scholar] [CrossRef]
- Montoya, M. Green Building Fundamentals: Practical Guide to Understanding and Applying Fundamental Sustainable Construction Practices and the LEED System; Prentice Hall: Hoboken, NJ, USA, 2011; p. 174. [Google Scholar]
- Zou, Y. Certifying green buildings in China: LEED vs. 3-star. J. Clean. Prod. 2018, 208, 880–888. [Google Scholar] [CrossRef]
- Ade, R.; Rehm, M. The unwritten history of green building rating tools: A personal view from some of the ‘founding fathers’. Build. Res. Inf. 2020, 48, 1–17. [Google Scholar] [CrossRef]
- Illankoon, I.C.S.; Tam, V.W.; Le, K.N.; Shen, L. Key credit criteria among international green building rating tools. J. Clean. Prod. 2017, 164, 209–220. [Google Scholar] [CrossRef]
- Lazzaroni, M.; Porro, G.B. Preparation, Premedication and Surveillance. Endoscopy 2003, 35, 103–111. [Google Scholar] [CrossRef] [PubMed]
- Hamedani, A.Z.; Huber, F. A Comparative Study of DGNB, LEED and BREEAM Certificate Systems in Urban Sustainability; WIT Press: Southampton, UK, 2012; Volume 155, pp. 1743–3541. [Google Scholar] [CrossRef]
- Amiri, A.; Ottelin, J.; Sorvari, J.; Junnila, S. Economic and Technical Considerations in Pursuing Green Building Certification: A Case Study from Iran. Sustainability 2020, 12, 719. [Google Scholar] [CrossRef]
- Franco, M.A.J.Q.; Pawar, P.; Wu, X. Green building policies in cities: A comparative assessment and analysis. Energy Build. 2020, 231, 110561. [Google Scholar] [CrossRef]
- Sartori, T.; Drogemuller, R.; Omrani, S.; Lamari, F. A schematic framework for Life Cycle Assessment (LCA) and Green Building Rating System (GBRS). J. Build. Eng. 2021, 38, 102180. [Google Scholar] [CrossRef]
- Home—World Green Building Council. Available online: https://worldgbc.org/ (accessed on 5 June 2023).
- Darabpour, M.R.; Darabpour, M.; Sardroud, J.M.; Smallwood, J.; Tabarsa, G. Practical Approaches Toward Sustainable Development in Iranian Green Construction. Civ. Eng. J. 2018, 4, 2450–2465. [Google Scholar] [CrossRef]
- Panos, E.; Densing, M.; Volkart, K. Access to electricity in the World Energy Council’s global energy scenarios: An outlook for developing regions until 2030. Energy Strategy Rev. 2016, 9, 28–49. [Google Scholar] [CrossRef]
- Ritchie, H.; Roser, M.; Rosado, P. CO2 and Greenhouse Gas Emissions, Our World in Data, May 2020. Available online: https://ourworldindata.org/co2-and-greenhouse-gas-emissions (accessed on 23 October 2023).
- Rajabi, M.; Sardroud, J.M.; Kheyroddin, A. Green standard model using machine learning: Identifying threats and opportunities facing the implementation of green building in Iran. Environ. Sci. Pollut. Res. 2021, 28, 62796–62808. [Google Scholar] [CrossRef]
- Samarghandi, A.; Jafari, A.; Ghiasi, M. An Exhaustive Investigation of Green Building Certification on the Productivity and Mental and Physical Health of Buildings Occupants in Tehran, Iran. Int. J. Civ. Archit. Eng. 2023, 17, 75–79. [Google Scholar]
- Rajaee, M.; Hoseini, S.M.; Malekmohammadi, I. Proposing a socio-psychological model for adopting green building technologies: A case study from Iran. Sustain. Cities Soc. 2018, 45, 657–668. [Google Scholar] [CrossRef]
- Ahmad, T.; Aibinu, A.A.; Stephan, A. Green Building Success Criteria: Interpretive Qualitative Approach. J. Arch. Eng. 2021, 27, 04020045. [Google Scholar] [CrossRef]
- Akadiri, P.O.; Chinyio, E.A.; Olomolaiye, P.O. Design of A Sustainable Building: A Conceptual Framework for Implementing Sustainability in the Building Sector. Buildings 2012, 2, 126–152. [Google Scholar] [CrossRef]
- Si, J.; Marjanovic-Halburd, L. Criteria weighting for green technology selection as part of retrofit decision making process for existing non-domestic buildings. Sustain. Cities Soc. 2018, 41, 625–638. [Google Scholar] [CrossRef]
- Ayuthia, G.T.; Dewi, O.C.; Panjaitan, T.H. The role of green buildings in supporting green buyer behaviour towards green users. In E3S Web of Conferences; EDP Sciences: Les Ulis, France, 2020; Volume 211, p. 01003. [Google Scholar] [CrossRef]
- Yas, Z.; Jaafer, K. Factors influencing the spread of green building projects in the UAE. J. Build. Eng. 2019, 27, 100894. [Google Scholar] [CrossRef]
- Danish, M.S.S.; Senjyu, T.S. Green building efficiency and sustainability indicators. In Research Anthology on Environmental and Societal Well-Being Considerations in Buildings and Architecture; IGI Global: Hershey, PA, USA, 2021; pp. 196–212. [Google Scholar] [CrossRef]
- Mesthrige, J.W.; Kwong, H.Y. Criteria and barriers for the application of green building features in Hong Kong. Smart Sustain. Built Environ. 2018, 7, 251–276. [Google Scholar] [CrossRef]
- Yang, J.L.; Tzeng, G.-H. An integrated MCDM technique combined with DEMATEL for a novel cluster-weighted with ANP method. Expert Syst. Appl. 2011, 38, 1417–1424. [Google Scholar] [CrossRef]
- Saaty, T.L. Fundamentals of the analytic network process—Dependence and feedback in decision-making with a single network. J. Syst. Sci. Syst. Eng. 2004, 13, 129–157. [Google Scholar] [CrossRef]
- Mohammadzadeh, A.K.; Ghafoori, S.; Mohammadian, A.; Mohammadkazemi, R.; Mahbanooei, B.; Ghasemi, R. A Fuzzy Analytic Network Process (FANP) approach for prioritizing internet of things challenges in Iran. Technol. Soc. 2018, 53, 124–134. [Google Scholar] [CrossRef]
- Liang, X.; Sun, X.; Shu, G.; Sun, K.; Wang, X.; Wang, X. Using the analytic network process (ANP) to determine method of waste energy recovery from engine. Energy Convers. Manag. 2013, 66, 304–311. [Google Scholar] [CrossRef]
- Environment & Nature. Available online: https://www.vision2030.gov.sa/en/progress/environment-nature/ (accessed on 22 September 2023).
- Petrullo, M.; Morton, B.; Jones, S.A.; Laquidara-Carr, D.; Walloga, M.E.; Lorenz, A.; Yamada, T.; Buckley, B.; Logan, K.; Barnett, S. SmartMarket Report Chief Executive Officer World Green Building Trends 2016: Developing Markets Accelerate Global Green Growth SmartMarket Report Executive Editor SmartMarket Report. 2016. Available online: www.construction.com (accessed on 20 August 2023).









| 1990 | BREEAM 1 opened a new office |
| 1993 | The American Green Building Council (GBC) formed |
| 1995 | Energy Star 2 formed for homes |
| 1996 | HQE (High Quality Environmental Standard) created |
| 1998 | LEED 1.0/Spain GBC formed/BREEM |
| 2000 | LEED2.0/Green Globes (Canada) debuted |
| 2001 | Japan CASBE Rating system created/Indian GBC formed |
| 2002 | Canada GBC and Word BGC formed |
| 2003 | First Green Star rating tool, GBC Australia formed |
| 2004 | LEED introduced for existing buildings; innovation criteria formed |
| 2005 | Singapore Green Mark rating tool launched |
| 2007 | German Sustainable Building Council (DGNB) formed |
| 2008 | Registration of 1 million buildings and houses in BREEM |
| 2009 | Sweden Green Building Council (SGBC) established |
| 2010 | BEAM PLUS V,1.0 by the Hong Kong Business Environment Council launched |
| 2014 | International WELL Building Standard launched |
| 2016 | Fitwel launched for universal use 3 |
| 2022 | 75+ GB councils representing over 46,000 organizations [47] |
| Criterion | Sub-Criteria | Reference | |
|---|---|---|---|
| Environmental | 1 | Energy consumption | [36,54,55,56,57,58] |
| 2 | Water consumption | [11,36,54,56,58,59] | |
| 3 | Greenhouse gas emissions | [11,56,57,59] | |
| 4 | Waste/Protection of available resources | [11,36,56,57,59] | |
| 5 | Indoor environmental quality (remove or reduce indoor pollution sources; air conditioning and control of pollutants) | [36,56,59] | |
| Economical | 1 | Construction cost (includes high design costs, materials, and labor) | [36,56,59,60] |
| 2 | Efficiency (energy consumption cost) | [36,56,58,59] | |
| 3 | Duration | [56,58] | |
| 4 | Cost-effectiveness (lifespan of the building, sales price) | [11,59] | |
| 5 | Maintenance and operation costs | [60] | |
| 6 | Financial incentives/support schemes (tax cuts and loans) | [37,56,58,59] | |
| Social | 1 | Mental health and performance of individuals | [56] |
| 2 | Competitive price (achieve energy for a reasonable price) | [11,59] | |
| 3 | Experts’ knowledge (awareness of green projects, skilled workers, and technology) | [51,58] | |
| Definition | Numerical Value |
|---|---|
| Equally Preferred | 1 |
| Moderately Preferred | 3 |
| Strongly Preferred | 5 |
| Very Strongly Preferred | 7 |
| Extremely Preferred | 9 |
| Preferences between the above | 2, 4, 6, 8 |
| Criteria | Abbreviation | Explanation |
|---|---|---|
| Energy consumption | En1 |
|
| Water consumption | En2 |
|
| Greenhouse gas emissions | En3 |
|
| Waste/Protection of available resources | En4 |
|
| Indoor environmental quality | En5 |
|
| Mental health and performance of individuals | So1 |
|
| Competitive price | So2 |
|
| Experts and technology | So3 |
|
| Construction cost | Ec1 |
|
| Efficiency | Ec2 |
|
| Duration | Ec3 |
|
| Cost-effectiveness | Ec4 |
|
| Maintenance and operation costs | Ec5 |
|
| Financial incentives | Ec6 |
|
| Criteria | Weight of Criteria |
|---|---|
| Environmental | 69.1 |
| Economic | 21.76 |
| Social | 9.14 |
Disclaimer/Publisher’s Note: The statements, opinions and data contained in all publications are solely those of the individual author(s) and contributor(s) and not of MDPI and/or the editor(s). MDPI and/or the editor(s) disclaim responsibility for any injury to people or property resulting from any ideas, methods, instructions or products referred to in the content. |
© 2023 by the authors. Licensee MDPI, Basel, Switzerland. This article is an open access article distributed under the terms and conditions of the Creative Commons Attribution (CC BY) license (https://creativecommons.org/licenses/by/4.0/).
Share and Cite
Delavar, T.; Amiri, A.; Borgentorp, E.; Junnila, S. The Prioritization of Sustainability Features of Buildings from the Viewpoint of Experts. Buildings 2023, 13, 3021. https://doi.org/10.3390/buildings13123021
Delavar T, Amiri A, Borgentorp E, Junnila S. The Prioritization of Sustainability Features of Buildings from the Viewpoint of Experts. Buildings. 2023; 13(12):3021. https://doi.org/10.3390/buildings13123021
Chicago/Turabian StyleDelavar, Taraneh, Ali Amiri, Eerika Borgentorp, and Seppo Junnila. 2023. "The Prioritization of Sustainability Features of Buildings from the Viewpoint of Experts" Buildings 13, no. 12: 3021. https://doi.org/10.3390/buildings13123021
APA StyleDelavar, T., Amiri, A., Borgentorp, E., & Junnila, S. (2023). The Prioritization of Sustainability Features of Buildings from the Viewpoint of Experts. Buildings, 13(12), 3021. https://doi.org/10.3390/buildings13123021

