A Review on the Impact of Outdoor Environment on Indoor Thermal Environment
Abstract
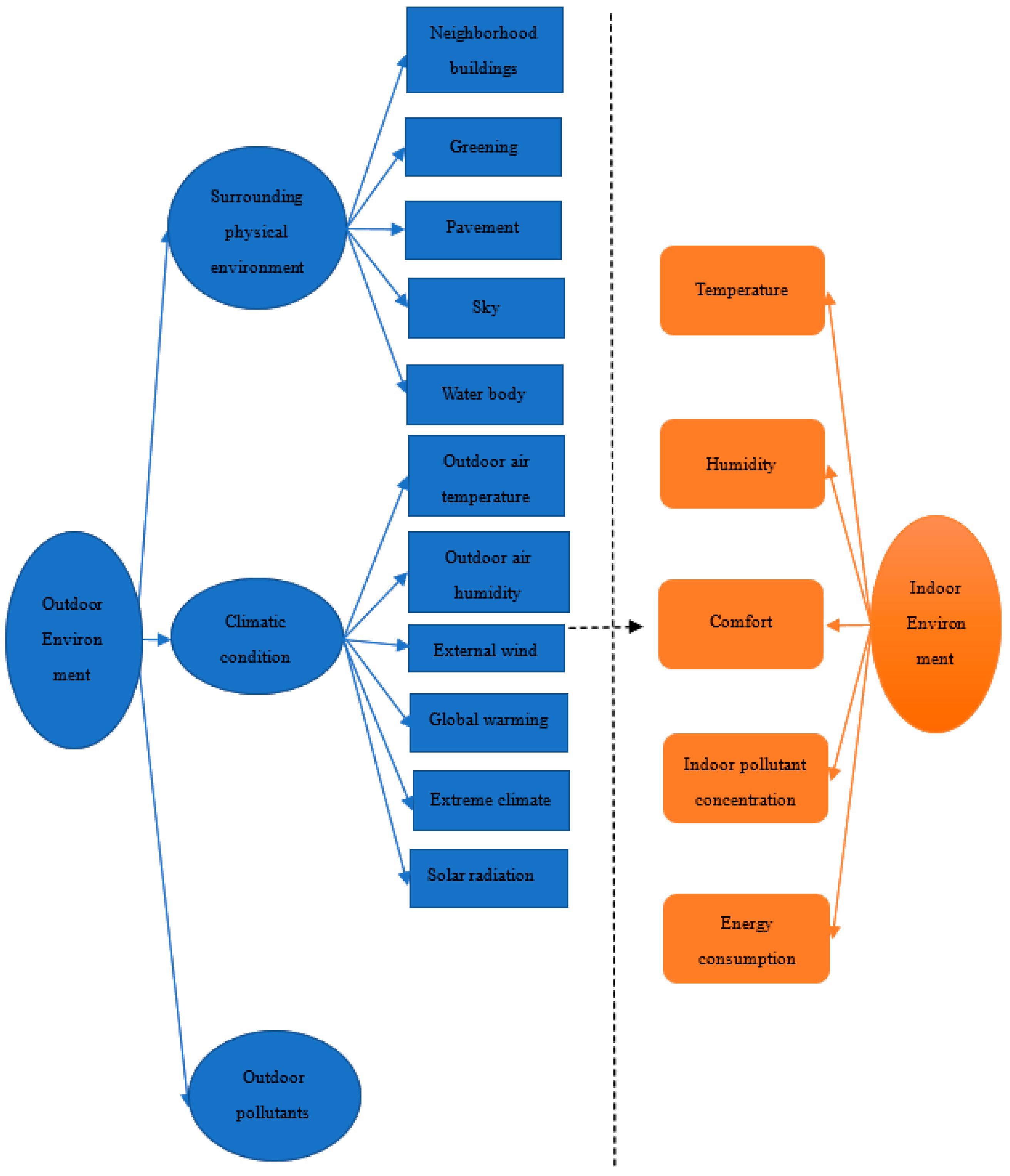
:1. Introduction
2. Methods
3. Coupling Method to Evaluate the Impact of Outdoor Environment on Indoor Environment
4. Influence of Surrounding Physical Environment on Indoor Thermal Environment and Energy Consumption
4.1. Neighboring Buildings
4.2. Greening
4.3. Road Surface
4.4. Water Body
4.5. Sky
5. Weather Condition
5.1. Outdoor Temperature
5.2. Outdoor Humidity
5.3. External Wind
5.4. Global Warming
5.5. Extreme Weather Conditions
5.6. Solar Radiation
6. Outdoor Air Pollutants
6.1. Correlation of Indoor and Outdoor Pollutants
6.2. Impact of Outdoor Pollutants on Building Energy Consumption
7. Conclusions
Author Contributions
Funding
Data Availability Statement
Acknowledgments
Conflicts of Interest
Abbreviations
| AT | Artificial turf |
| BCTVB | Building controls virtual test bed |
| BEM | Building energy model |
| BEP | Building effect parameterization |
| CDD | Cooling degree days |
| CFD | Computational fluid dynamic |
| CityBES | City building energy saver |
| DGP | Daylight glare probability |
| EHY | Extreme hot year |
| ERV | Energy recovery ventilator |
| FSR | Facade to site ratio |
| GIS | Geographical information system |
| GWR | Geographically weighted regression |
| H/W | Height to street width |
| HAVC | Heating ventilation and air conditioning system |
| HDD | Heating degree days |
| IPCC | Intergovernmental panel on climate change |
| LAD | Leaf area density |
| LAI | Leaf area indices |
| MLR | Multiple linear regression |
| PH | Prefabricated house |
| PMV | Predicted mean vote |
| POS | Percentage of Synchronization |
| RBF | Radial basis function |
| RCM | Regional climate model |
| SCR | Site coverage ratio |
| SRY | Summer reference year |
| SVF | Sky view factor |
| TCR | Tree coverage ratio |
| TDY | Typical decay years |
| THY-E | Typical Hot Year-Event |
| THY-I | Typical Hot Year-Intensity |
| UGBE | Urban greening and built environment modeling |
| UHI | Urban heat island |
| VCR | Vegetation coverage ratio |
| VFP | Very fine particulate |
| WRF | Weather research and forecasting |
| XMY | Extreme meteorological year |
References
- Foley, J.A.; DeFries, R.; Asner, G.P.; Barford, C.; Bonan, G.; Carpenter, S.R.; Chapin, F.S.; Coe, M.T.; Daily, G.C.; Gibbs, H.K.; et al. Global Consequences of Land Use. Science 2005, 309, 570–574. [Google Scholar] [CrossRef]
- Simpson, J.R.; McPherson, E.G. Simulation of tree shade impacts on residential energy use for space conditioning in Sacramento. Atmos. Environ. 1998, 32, 69–74. [Google Scholar] [CrossRef]
- Li, L.; Sun, W.; Hu, W.; Sun, Y. Impact of natural and social environmental factors on building energy consumption: Based on bibliometrics. J. Build Eng. 2021, 37, 102136. [Google Scholar] [CrossRef]
- Enescu, D. A review of thermal comfort models and indicators for indoor environments. Renew. Sustain. Energy Rev. 2017, 79, 1353–1379. [Google Scholar] [CrossRef]
- Pan, X.Z.; Zhao, Q.G.; Chen, J.; Liang, Y.; Sun, B.J.S. Analyzing the variation of building density using high spatial resolution satellite images: The example of Shanghai City. Sensors 2008, 8, 2541–2550. [Google Scholar] [CrossRef]
- Li, J.; Zheng, B.; Bedra, K.B.; Li, Z.; Chen, X. Effects of residential building height, density, and floor area ratios on indoor thermal environment in Singapore. J. Environ. Manag. 2022, 313, 114976. [Google Scholar] [CrossRef]
- Akbari, H.; Taha, H.J.E. The impact of trees and white surfaces on residential heating and cooling energy use in four Canadian cities. Energy 1992, 17, 141–149. [Google Scholar] [CrossRef]
- Wang, Y.; Bakker, F.; de Groot, R.; Wörtche, H. Effect of ecosystem services provided by urban green infrastructure on indoor environment: A literature review. Build Environ. 2014, 77, 88–100. [Google Scholar] [CrossRef]
- Pérez, G.; Coma, J.; Martorell, I.; Cabeza, L.F. Vertical Greenery Systems (VGS) for energy saving in buildings: A review. Renew Sustain. Energy Rev. 2014, 39, 139–165. [Google Scholar] [CrossRef]
- Alsaad, H.; Hartmann, M.; Hilbel, R.; Voelker, C. The potential of facade greening in mitigating the effects of heatwaves in Central European cities. Build Environ. 2022, 216, 109021. [Google Scholar] [CrossRef]
- Li, J.; Zheng, B. Does Vertical Greening Really Play Such a Big Role in an Indoor Thermal Environment? Forests 2022, 13, 358. [Google Scholar] [CrossRef]
- Zhu, S.; Yang, Y.; Yan, Y.; Causone, F.; Jin, X.; Zhou, X.; Shi, X. An evidence-based framework for designing urban green infrastructure morphology to reduce urban building energy use in a hot-humid climate. Build Environ. 2022, 219, 109181. [Google Scholar] [CrossRef]
- Santamouris, M.; Gaitani, N.; Spanou, A.; Saliari, M.; Giannopoulou, K.; Vasilakopoulou, K.; Kardomateas, T. Using cool paving materials to improve microclimate of urban areas—Design realization and results of the flisvos project. Build Environ. 2012, 53, 128–136. [Google Scholar] [CrossRef]
- Santamouris, M.; Haddad, S.; Saliari, M.; Vasilakopoulou, K.; Synnefa, A.; Paolini, R.; Ulpiani, G.; Garshasbi, S.; Fiorito, F. On the energy impact of urban heat island in Sydney: Climate and energy potential of mitigation technologies. Energy Build. 2018, 166, 154–164. [Google Scholar] [CrossRef]
- Murakawa, S.; Sekine, T.; Narita, K.-i.; Nishina, D. Study of the effects of a river on the thermal environment in an urban area. Energy Build. 1991, 16, 993–1001. [Google Scholar] [CrossRef]
- Litardo, J.; Palme, M.; Borbor-Cordova, M.; Caiza, R.; Macias, J.; Hidalgo-Leon, R.; Soriano, G. Urban Heat Island intensity and buildings’ energy needs in Duran, Ecuador: Simulation studies and proposal of mitigation strategies. Sustain. Cities Soc. 2020, 62, 102387. [Google Scholar] [CrossRef]
- Saeed, K.H.; Paolini, R.; Caccetta, P.; Santamouris, M. On the combined impact of local, regional, and global climatic change on the building’s energy performance and indoor thermal comfort—The energy potential of adaptation measures. Energy Build. 2022, 267, 112152. [Google Scholar] [CrossRef]
- Jandaghian, Z.; Berardi, U. Analysis of the cooling effects of higher albedo surfaces during heat waves coupling the Weather Research and Forecasting model with building energy models. Energy Build. 2020, 207, 109627. [Google Scholar] [CrossRef]
- Vardoulakis, S.; Dimitroulopoulou, C.; Thornes, J.; Lai, K.M.; Taylor, J.; Myers, I.; Heaviside, C.; Mavrogianni, A.; Shrubsole, C.; Chalabi, Z.; et al. Impact of climate change on the domestic indoor environment and associated health risks in the UK. Environ. Int. 2015, 85, 299–313. [Google Scholar] [CrossRef]
- Pacini, A.; Edelmann, H.G.; Großschedl, J.; Schlüter, K. A Literature Review on Facade Greening: How Research Findings May Be Used to Promote Sustainability and Climate Literacy in School. Sustainability 2022, 14, 4596. [Google Scholar] [CrossRef]
- Yang, X.; Zhao, L.; Bruse, M.; Meng, Q. An integrated simulation method for building energy performance assessment in urban environments. Energy Build. 2012, 54, 243–251. [Google Scholar] [CrossRef]
- Djedjig, R.; Bozonnet, E.; Belarbi, R. Analysis of thermal effects of vegetated envelopes: Integration of a validated model in a building energy simulation program. Energy Build. 2015, 86, 93–103. [Google Scholar] [CrossRef]
- Chen, Y.; Hong, T.; Piette, M.A. Automatic generation and simulation of urban building energy models based on city datasets for city-scale building retrofit analysis. Appl. Energy 2017, 205, 323–335. [Google Scholar] [CrossRef]
- Ahmadian, E.; Sodagar, B.; Bingham, C.; Elnokaly, A.; Mills, G. Effect of urban built form and density on building energy performance in temperate climates. Energy Build. 2021, 236, 110762. [Google Scholar] [CrossRef]
- de Luca, F.; Naboni, E.; Lobaccaro, G. Tall buildings cluster form rationalization in a Nordic climate by factoring in indoor-outdoor comfort and energy. Energy Build. 2021, 238, 110831. [Google Scholar] [CrossRef]
- Martin, M.; Wong, N.H.; Ignatius, M.; Hii, D.J.C.; He, Y.; Yu, Z.; Deng, J.Y.; Srivatsan, V.R.; Nguyen, N.S. A physically-based model of interactions between a building and its outdoor conditions at the urban microscale. Energy Build. 2021, 237, 110788. [Google Scholar]
- Huang, J.; Hao, T.; Wang, Y.; Jones, P. A Street-Scale Simulation Model for the Cooling Performance of Urban Greenery: Evidence from a High-Density City. Sustain. Cities Soc. 2022, 82, 103908. [Google Scholar] [CrossRef]
- Mihalakakou, G.; Santamouris, M.; Tsangrassoulis, A. On the energy consumption in residential buildings. Energy Build. 2002, 34, 727–736. [Google Scholar] [CrossRef]
- Ruano, A.E.; Crispim, E.M.; Conceição, E.Z.E.; Lúcio, M.M.J.R. Prediction of building’s temperature using neural networks models. Energy Build. 2006, 38, 682–694. [Google Scholar] [CrossRef]
- Mirzaei, P.A.; Olsthoorn, D.; Torjan, M.; Haghighat, F. Urban neighborhood characteristics influence on a building indoor environment. Sustain. Cities Soc. 2015, 19, 403–413. [Google Scholar] [CrossRef]
- Neo, H.Y.R.; Wong, N.H.; Ignatius, M.; Yuan, C.; Xu, Y.; Cao, K. Spatial analysis of public residential housing’s electricity consumption in relation to urban landscape and building characteristics: A case study in Singapore. Energy Environ. 2023, 34, 233–254. [Google Scholar] [CrossRef]
- Chen, S.; Zhang, W.; Wong, N.H.; Ignatius, M. Combining CityGML files and data-driven models for microclimate simulations in a tropical city. Build Environ. 2020, 185, 107314. [Google Scholar] [CrossRef]
- Lam, J.C. Shading effects due to nearby buildings and energy implications. Energy Convers. Manag. 2000, 41, 647–659. [Google Scholar] [CrossRef]
- Strømann-Andersen, J.; Sattrup, P.A. The urban canyon and building energy use: Urban density versus daylight and passive solar gains. Energy Build. 2011, 43, 2011–2020. [Google Scholar] [CrossRef]
- Ichinose, T.; Lei, L.; Lin, Y. Impacts of shading effect from nearby buildings on heating and cooling energy consumption in hot summer and cold winter zone of China. Energy Build. 2017, 136, 199–210. [Google Scholar] [CrossRef]
- Chan, I.Y.S.; Liu, A.M.M. Effects of neighborhood building density, height, greenspace, and cleanliness on indoor environment and health of building occupants. Build Environ. 2018, 145, 213–222. [Google Scholar] [CrossRef] [PubMed]
- Liu, H.; Pan, Y.; Yang, Y.; Huang, Z. Evaluating the impact of shading from surrounding buildings on heating/cooling energy demands of different community forms. Build Environ. 2021, 206, 108322. [Google Scholar] [CrossRef]
- Shi, Y.; Yan, Z.; Li, C.; Li, C. Energy consumption and building layouts of public hospital buildings: A survey of 30 buildings in the cold region of China. Sustain. Cities Soc. 2021, 74, 103247. [Google Scholar] [CrossRef]
- Deng, Q.; Wang, G.; Wang, Y.; Zhou, H.; Ma, L. A quantitative analysis of the impact of residential cluster layout on building heating energy consumption in cold IIB regions of China. Energy Build. 2021, 253, 111515. [Google Scholar] [CrossRef]
- Yaghoobian, N.; Kleissl, J. Effect of reflective pavements on building energy use. Urban Clim. 2012, 2, 25–42. [Google Scholar] [CrossRef]
- Xu, X.; AzariJafari, H.; Gregory, J.; Norford, L.; Kirchain, R. An integrated model for quantifying the impacts of pavement albedo and urban morphology on building energy demand. Energy Build. 2020, 211, 108459. [Google Scholar] [CrossRef]
- Salvati, A.; Kolokotroni, M.; Kotopouleas, A.; Watkins, R.; Giridharan, R.; Nikolopoulou, M. Impact of reflective materials on urban canyon albedo, outdoor and indoor microclimates. Build Environ. 2022, 207, 108459. [Google Scholar] [CrossRef]
- Battista, G.; de Lieto Vollaro, E.; Ocłoń, P.; Vallati, A. Effect of mutual radiative exchange between the surfaces of a street canyon on the building thermal energy demand. Energy 2021, 226, 120346. [Google Scholar] [CrossRef]
- Pastore, L.; Corrao, R.; Heiselberg, P.K. The effects of vegetation on indoor thermal comfort: The application of a multi-scale simulation methodology on a residential neighborhood renovation case study. Energy Build. 2017, 146, 1–11. [Google Scholar] [CrossRef]
- Morakinyo, T.E.; Dahanayake, K.W.D.K.C.; Adegun, O.B.; Balogun, A.A. Modelling the effect of tree-shading on summer indoor and outdoor thermal condition of two similar buildings in a Nigerian university. Energy Build. 2016, 130, 721–732. [Google Scholar] [CrossRef]
- Berry, R.; Livesley, S.J.; Aye, L. Tree canopy shade impacts on solar irradiance received by building walls and their surface temperature. Build Environ. 2013, 69, 91–100. [Google Scholar] [CrossRef]
- Taleghani, M.; Marshall, A.; Fitton, R.; Swan, W. Renaturing a microclimate: The impact of greening a neighbourhood on indoor thermal comfort during a heatwave in Manchester, UK. Sol. Energy 2019, 182, 245–255. [Google Scholar] [CrossRef]
- Li, J.; Zheng, B.; Chen, X.; Qi, Z.; Bedra, K.B.; Zheng, J.; Li, Z.; Liu, L. Study on a full-year improvement of indoor thermal comfort by different vertical greening patterns. J. Build. Eng. 2021, 35, 101969. [Google Scholar] [CrossRef]
- Zhang, L.; Deng, Z.; Liang, L.; Zhang, Y.; Meng, Q.; Wang, J.; Santamouris, M. Thermal behavior of a vertical green facade and its impact on the indoor and outdoor thermal environment. Energy Build. 2019, 204, 109502. [Google Scholar] [CrossRef]
- Widiastuti, R.; Zaini, J.; Caesarendra, W. Field measurement on the model of green facade systems and its effect to building indoor thermal comfort. Measurement 2020, 166, 108212. [Google Scholar] [CrossRef]
- Hao, X.; Xing, Q.; Long, P.; Lin, Y.; Hu, J.; Tan, H. Influence of vertical greenery systems and green roofs on the indoor operative temperature of air-conditioned rooms. J. Build Eng. 2020, 31, 101373. [Google Scholar] [CrossRef]
- Hao, X.; Liu, L.; Tan, H.; Lin, Y.; Hu, J.; Yin, W. The Impacts of Greenery Systems on Indoor Thermal Environments in Transition Seasons: An Experimental Investigation. Buildings 2022, 12, 506. [Google Scholar] [CrossRef]
- Viecco, M.; Jorquera, H.; Sharma, A.; Bustamante, W.; Fernando, H.J.S.; Vera, S. Green roofs and green walls layouts for improved urban air quality by mitigating particulate matter. Build Environ. 2021, 204, 108120. [Google Scholar] [CrossRef]
- McPherson, E.G.; Herrington, L.P.; Heisler, G.M. Impacts of vegetation on residential heating and cooling. Energy Build. 1988, 12, 41–51. [Google Scholar] [CrossRef]
- Darvish, A.; Eghbali, G.; Eghbali, S.R. Tree-configuration and species effects on the indoor and outdoor thermal condition and energy performance of courtyard buildings. Urban Clim. 2021, 37, 100861. [Google Scholar] [CrossRef]
- Li, Z.; Chow, D.H.C.; Yao, J.; Zheng, X.; Zhao, W. The effectiveness of adding horizontal greening and vertical greening to courtyard areas of existing buildings in the hot summer cold winter region of China: A case study for Ningbo. Energy Build. 2019, 196, 227–239. [Google Scholar] [CrossRef]
- Akbari, H.; Kurn, D.M.; Bretz, S.E.; Hanford, J.W. Peak power and cooling energy savings of shade trees. Energy Build. 1997, 25, 139–148. [Google Scholar] [CrossRef]
- Donovan, G.H.; Butry, D.T. The value of shade: Estimating the effect of urban trees on summertime electricity use. Energy Build. 2009, 41, 662–668. [Google Scholar] [CrossRef]
- Synnefa, A.; Karlessi, T.; Gaitani, N.; Santamouris, M.; Assimakopoulos, D.N.; Papakatsikas, C. Experimental testing of cool colored thin layer asphalt and estimation of its potential to improve the urban microclimate. Build Environ. 2011, 46, 38–44. [Google Scholar] [CrossRef]
- Carnielo, E.; Zinzi, M. Optical and thermal characterisation of cool asphalts to mitigate urban temperatures and building cooling demand. Build Environ. 2013, 60, 56–65. [Google Scholar] [CrossRef]
- Aboelata, A. Reducing outdoor air temperature, improving thermal comfort, and saving buildings’ cooling energy demand in arid cities—Cool paving utilization. Sustain. Cities Soc. 2021, 68, 102762. [Google Scholar] [CrossRef]
- Kolokotsa, D.D.; Giannariakis, G.; Gobakis, K.; Giannarakis, G.; Synnefa, A.; Santamouris, M. Cool roofs and cool pavements application in Acharnes, Greece. Sustain. Cities Soc. 2018, 37, 466–474. [Google Scholar] [CrossRef]
- Li, H.; Harvey, J.; Kendall, A. Field measurement of albedo for different land cover materials and effects on thermal performance. Build Environ. 2013, 59, 536–546. [Google Scholar] [CrossRef]
- Wu, H.; Sun, B.; Li, Z.; Yu, J. Characterizing thermal behaviors of various pavement materials and their thermal impacts on ambient environment. J. Clean. Prod. 2018, 172, 1358–1367. [Google Scholar] [CrossRef]
- Qin, Y. Urban canyon albedo and its implication on the use of reflective cool pavements. Energy Build. 2015, 96, 86–94. [Google Scholar] [CrossRef]
- Yaghoobian, N.; Kleissl, J.; Krayenhoff, E.S. Modeling the Thermal Effects of Artificial Turf on the Urban Environment. J. Appl. Meteorol. Clim. 2010, 49, 332–345. [Google Scholar] [CrossRef]
- Falasca, S.; Ciancio, V.; Salata, F.; Golasi, I.; Rosso, F.; Curci, G. High albedo materials to counteract heat waves in cities: An assessment of meteorology, buildings energy needs and pedestrian thermal comfort. Build Environ. 2019, 163, 106242. [Google Scholar] [CrossRef]
- Shahidan, M.F.; Jones, P.J.; Gwilliam, J.; Salleh, E. An evaluation of outdoor and building environment cooling achieved through combination modification of trees with ground materials. Build Environ. 2012, 58, 245–257. [Google Scholar] [CrossRef]
- Syafii, N.I.; Ichinose, M.; Wong, N.H.; Kumakura, E.; Jusuf, S.K.; Chigusa, K. Experimental Study on the Influence of Urban Water Body on Thermal Environment at Outdoor Scale Model. Procedia Eng. 2016, 169, 191–198. [Google Scholar] [CrossRef]
- Tan, X.; Sun, X.; Huang, C.; Yuan, Y.; Hou, D. Comparison of cooling effect between green space and water body. Sustain. Cities Soc. 2021, 67, 102711. [Google Scholar] [CrossRef]
- Yang, L.; Liu, X.; Qian, F. Research on water thermal effect on surrounding environment in summer. Energy Build. 2020, 207, 109613. [Google Scholar] [CrossRef]
- Jin, H.; Shao, T.; Zhang, R. Effect of water body forms on microclimate of residential district. Energy Procedia 2017, 134, 256–265. [Google Scholar] [CrossRef]
- Xu, X.; Liu, S.; Sun, S.; Zhang, W.; Liu, Y.; Lao, Z.; Guo, G.; Smith, K.; Cui, Y.; Liu, W.; et al. Evaluation of energy saving potential of an urban green space and its water bodies. Energy Build. 2019, 188–189, 58–70. [Google Scholar] [CrossRef]
- Krüger, E.L.; Pearlmutter, D. The effect of urban evaporation on building energy demand in an arid environment. Energy Build. 2008, 40, 2090–2098. [Google Scholar] [CrossRef]
- Sun, R.; Chen, L. How can urban water bodies be designed for climate adaptation? Landsc. Urban Plan. 2012, 105, 27–33. [Google Scholar] [CrossRef]
- Evangelisti, L.; Guattari, C.; Asdrubali, F. On the sky temperature models and their influence on buildings energy performance: A critical review. Energy Build. 2019, 183, 607–625. [Google Scholar] [CrossRef]
- Wu, Y.; Zhao, H.; Sun, H.; Duan, M.; Lin, B.; Wu, S. A review of the application of radiative sky cooling in buildings: Challenges and optimization. Energy Convers. Manag. 2022, 265, 115768. [Google Scholar] [CrossRef]
- Nasrollahi, N.; Shokri, E. Daylight illuminance in urban environments for visual comfort and energy performance. Renew. Sustain. Energy Rev. 2016, 66, 861–874. [Google Scholar] [CrossRef]
- Antonanzas-Torres, F.; Urraca, R.; Polo, J.; Perpiñán-Lamigueiro, O.; Escobar, R. Clear sky solar irradiance models: A review of seventy models. Renew. Sustain. Energy Rev. 2019, 107, 374–387. [Google Scholar] [CrossRef]
- Wang, S.; Chen, B.; Suo, J.; Zhao, J.R. Impact of building morphology and outdoor environment on light and thermal environment in campus buildings in cold region during winter. Build Environ. 2021, 204, 108074. [Google Scholar] [CrossRef]
- de Rosa, A.; Ferraro, V.; Kaliakatsos, D.; Marinelli, V. Calculating indoor natural illuminance in overcast sky conditions. Appl. Energy 2010, 87, 806–813. [Google Scholar] [CrossRef]
- Asumadu-Sakyi, A.B.; Barnett, A.G.; Thai, P.; Jayaratne, E.R.; Miller, W.; Thompson, M.H.; Roghani, R.; Morawska, L. The relationship between indoor and outdoor temperature in warm and cool seasons in houses in Brisbane, Australia. Energy Build. 2019, 191, 127–142. [Google Scholar] [CrossRef]
- Wang, Y.; Wang, L.; Long, E.; Deng, S. An experimental study on the indoor thermal environment in prefabricated houses in the subtropics. Energy Build. 2016, 127, 529–539. [Google Scholar] [CrossRef]
- Lee, K.; Lee, D. The Relationship Between Indoor and Outdoor Temperature in Two Types Of Residence. Energy Procedia 2015, 78, 2851–2856. [Google Scholar] [CrossRef]
- Yan, H.; Yang, L.; Zheng, W.; Li, D. Influence of outdoor temperature on the indoor environment and thermal adaptation in Chinese residential buildings during the heating season. Energy Build. 2016, 116, 133–140. [Google Scholar] [CrossRef]
- Ang, B.W.; Wang, H.; Ma, X. Climatic influence on electricity consumption: The case of Singapore and Hong Kong. Energy 2017, 127, 534–543. [Google Scholar] [CrossRef]
- Fung, W.; Lam, K.; Hung, W.; Pang, S.; Lee, Y. Impact of urban temperature on energy consumption of Hong Kong. Energy 2006, 31, 2623–2637. [Google Scholar] [CrossRef]
- Wangpattarapong, K.; Maneewan, S.; Ketjoy, N.; Rakwichian, W. The impacts of climatic and economic factors on residential electricity consumption of Bangkok Metropolis. Energy Build. 2008, 40, 1419–1425. [Google Scholar] [CrossRef]
- Yecong, H.; Qi, D.; Xiaofeng, Z.; Huaican, L. Simulation of thermal and humid environment of rural residence envelope inner surface during the plum rains season in Changsha China. Energy Built Environ. 2023, 4, 195–205. [Google Scholar] [CrossRef]
- Moon, H.J.; Ryu, S.H.; Kim, J.T. The effect of moisture transportation on energy efficiency and IAQ in residential buildings. Energy Build. 2014, 75, 439–446. [Google Scholar] [CrossRef]
- Cho, W.; Iwamoto, S.; Kato, S. Condensation Risk Due to Variations in Airtightness and Thermal Insulation of an Office Building in Warm and Wet Climate. Energies 2016, 9, 875. [Google Scholar] [CrossRef]
- You, S.; Li, W.; Ye, T.; Hu, F.; Zheng, W. Study on moisture condensation on the interior surface of buildings in high humidity climate. Build. Environ. 2017, 125, 39–48. [Google Scholar] [CrossRef]
- Lee, H.-H.; Oh, H.-R.; Lim, J.-H.; Song, S.-Y. Evaluation of the Thermal Environment for Condensation and Mold Problem Diagnosis Around Built-in Furniture in Korean Apartment Buildings during Summer and Winter. Energy Procedia 2016, 96, 601–612. [Google Scholar] [CrossRef]
- Ahmed, T.; Kumar, P.; Mottet, L. Natural ventilation in warm climates: The challenges of thermal comfort, heatwave resilience and indoor air quality. Renew. Sustain. Energy Rev. 2021, 138, 110669. [Google Scholar] [CrossRef]
- Chen, J.; Brager, G.S.; Augenbroe, G.; Song, X. Impact of outdoor air quality on the natural ventilation usage of commercial buildings in the US. Appl. Energy 2019, 235, 673–684. [Google Scholar] [CrossRef]
- Dehghani-sanij, A.R.; Soltani, M.; Raahemifar, K. A new design of wind tower for passive ventilation in buildings to reduce energy consumption in windy regions. Renew. Sustain. Energy Rev. 2015, 42, 182–195. [Google Scholar] [CrossRef]
- Takebayashi, H. Effects of air temperature, humidity, and wind velocity distribution on indoor cooling load and outdoor human thermal environment at urban scale. Energy Build. 2022, 257, 111792. [Google Scholar] [CrossRef]
- Taylor, J.; Davies, M.; Mavrogianni, A.; Chalabi, Z.; Biddulph, P.; Oikonomou, E.; Das, P.; Jones, B. The relative importance of input weather data for indoor overheating risk assessment in dwellings. Build Environ. 2014, 76, 81–91. [Google Scholar] [CrossRef]
- Escandón, R.; Suárez, R.; Alonso, A.; Mauro, G.M. Is indoor overheating an upcoming risk in southern Spain social housing stocks? Predictive assessment under a climate change scenario. Build Environ. 2022, 207, 108482. [Google Scholar] [CrossRef]
- Nicol, F. The Limits of Thermal Comfort: Avoiding Overheating in European Buildings; Page Bros. (Norwich) Ltd.: Norwich, UK, 2013. [Google Scholar]
- Hamdy, M.; Carlucci, S.; Hoes, P.-J.; Hensen, J.L.M. The impact of climate change on the overheating risk in dwellings—A Dutch case study. Build Environ. 2017, 122, 307–323. [Google Scholar] [CrossRef]
- Stone, B.; Mallen, E.; Rajput, M.; Broadbent, A.; Krayenhoff, E.S.; Augenbroe, G.; Georgescu, M. Climate change and infrastructure risk: Indoor heat exposure during a concurrent heat wave and blackout event in Phoenix, Arizona. Urban Clim. 2021, 36, 109627. [Google Scholar] [CrossRef]
- Tootkaboni, M.P.; Ballarini, I.; Corrado, V. Analysing the future energy performance of residential buildings in the most populated Italian climatic zone: A study of climate change impacts. Energy Rep. 2021, 7, 8548–8560. [Google Scholar] [CrossRef]
- Din, A.; Brotas, L. Assessment of climate change on UK dwelling indoor comfort. Energy Procedia 2017, 122, 21–26. [Google Scholar] [CrossRef]
- Hosseini, M.; Javanroodi, K.; Nik, V.M. High-resolution impact assessment of climate change on building energy performance considering extreme weather events and microclimate—Investigating variations in indoor thermal comfort and degree-days. Sustain. Cities Soc. 2022, 78, 103634. [Google Scholar] [CrossRef]
- Wang, H.; Chen, Q. Impact of climate change heating and cooling energy use in buildings in the United States. Energy Build. 2014, 82, 428–436. [Google Scholar] [CrossRef]
- Chan, A.L.S. Developing future hourly weather files for studying the impact of climate change on building energy performance in Hong Kong. Energy Build. 2011, 43, 2860–2868. [Google Scholar] [CrossRef]
- Frank, T. Climate change impacts on building heating and cooling energy demand in Switzerland. Energy Build. 2005, 37, 1175–1185. [Google Scholar] [CrossRef]
- Lam, T.N.T.; Wan, K.K.W.; Wong, S.L.; Lam, J.C. Impact of climate change on commercial sector air conditioning energy consumption in subtropical Hong Kong. Appl. Energy 2010, 87, 2321–2327. [Google Scholar] [CrossRef]
- Wan, K.K.W.; Li, D.H.W.; Pan, W.; Lam, J.C. Impact of climate change on building energy use in different climate zones and mitigation and adaptation implications. Appl. Energy 2012, 97, 274–282. [Google Scholar] [CrossRef]
- Calama-González, C.M.; Suárez, R.; León-Rodríguez, Á.L. Mitigation of climate change in Mediterranean existing social dwellings through numerical optimization of building stock models. Energy Build. 2022, 266, 112109. [Google Scholar] [CrossRef]
- Liu, S.; Kwok, Y.-T.; Lau, K.; Ng, E. Applicability of different extreme weather datasets for assessing indoor overheating risks of residential buildings in a subtropical high-density city. Build Environ. 2021, 194, 107711. [Google Scholar] [CrossRef]
- Ji, L.; Laouadi, A.; Shu, C.; Gaur, A.; Lacasse, M.; Wang, L. Evaluating approaches of selecting extreme hot years for assessing building overheating conditions during heatwaves. Energy Build. 2022, 254, 111610. [Google Scholar] [CrossRef]
- Rijal, H.B. Thermal adaptation of buildings and people for energy saving in extreme cold climate of Nepal. Energy Build. 2021, 230, 110551. [Google Scholar] [CrossRef]
- Huang, L.; Hamza, N.; Lan, B.; Zahi, D. Climate-responsive design of traditional dwellings in the cold-arid regions of Tibet and a field investigation of indoor environments in winter. Energy Build. 2016, 128, 697–712. [Google Scholar] [CrossRef]
- Arens, E.; Hoyt, T.; Zhou, X.; Huang, L.; Zhang, H.; Schiavon, S. Modeling the comfort effects of short-wave solar radiation indoors. Build Environ. 2015, 88, 3–9. [Google Scholar] [CrossRef]
- Marino, C.; Nucara, A.; Pietrafesa, M. Thermal comfort in indoor environment: Effect of the solar radiation on the radiant temperature asymmetry. Sol. Energy 2017, 144, 295–309. [Google Scholar] [CrossRef]
- Song, B.; Bai, L.; Yang, L. Analysis of the long-term effects of solar radiation on the indoor thermal comfort in office buildings. Energy 2022, 247, 123499. [Google Scholar] [CrossRef]
- MeshkinKiya, M.; Paolini, R. Uncertainty of solar radiation in urban canyons propagates to indoor thermo-visual comfort. Sol. Energy 2021, 221, 545–558. [Google Scholar] [CrossRef]
- Xu, H.; Guinot, B.; Cao, J.; Li, Y.; Niu, X.; Ho, K.F.; Shen, Z.; Liu, S.; Zhang, T.; Lei, Y.; et al. Source, health risk and composition impact of outdoor very fine particles (VFPs) to school indoor environment in Xi’an, Northwestern China. Sci. Total Environ. 2018, 612, 238–246. [Google Scholar] [CrossRef]
- Ji, W.; Zhao, B. Contribution of outdoor-originating particles, indoor-emitted particles and indoor secondary organic aerosol (SOA) to residential indoor PM2.5 concentration: A model-based estimation. Build Environ. 2015, 90, 196–205. [Google Scholar] [CrossRef]
- Dai, X.; Liu, J.; Li, X.; Zhao, L. Long-term monitoring of indoor CO2 and PM2.5 in Chinese homes: Concentrations and their relationships with outdoor environments. Build Environ. 2018, 144, 238–247. [Google Scholar] [CrossRef]
- Liu, C.; Miao, X.; Li, J. Outdoor formaldehyde matters and substantially impacts indoor formaldehyde concentrations. Build Environ. 2019, 158, 145–150. [Google Scholar] [CrossRef]
- Eom, J.; Hyun, M.; Lee, J.; Lee, H. Increase in household energy consumption due to ambient air pollution. Nat. Energy 2020, 5, 976–984. [Google Scholar] [CrossRef]
- He, P.; Liang, J.; Qiu, Y.; Li, Q.; Xing, B. Increase in domestic electricity consumption from particulate air pollution. Nat. Energy 2020, 5, 985–995. [Google Scholar] [CrossRef]
- Zhong, X.; Wu, W.; Ridley, I.A. Assessing the energy and indoor-PM2.5-exposure impacts of control strategies for residential energy recovery ventilators. J. Build Eng. 2020, 29, 101137. [Google Scholar] [CrossRef]
- Standard, 62.2; ANSI/ASHRAE. Ventilation and Indoor Air Quality in Residential Buildings. ASHRAE: Atlanta, GA, USA, 2010.



| Outdoor Environment | Contribution | |
|---|---|---|
| Surrounding physical environment | Surrounding buildings | 10.4% |
| Greening | 17.4% | |
| Road surface | 13.9% | |
| Water body | 7.9% | |
| Sky | 6.0% | |
| Climatic condition | Outdoor air temperature | 7.0% |
| Outdoor air humidity | 4.3% | |
| External wind | 4.3% | |
| Global warming | 13.0% | |
| Extreme climate | 4.4% | |
| Solar radiation | 5.2% | |
| Outdoor pollutants on indoor environment and energy consumption | 6.0% | |
| Year | Method | Pros. | Cons. | Ref. |
|---|---|---|---|---|
| 2012 | Couple ENVI-met with EnergyPlus | ENVI-met can perform dynamic simulations based on weather data, which provide more realistic descriptions of urban microclimates compared to simulations based on static weather data. It can also help assess the importance of each microclimate factor in a given city. | The time for simulation increases rapidly with the increase in model resolution; there are differences in the physical models and numerical solution schemes of ENVI-met and EnergyPlus; there are uncertainties in the coupling of equations on long-wave radiation and air temperature. | [21] |
| 2017 | CityBES | CityBES can automatically generate an urban building energy model, which overcomes the difficulty of model generation. | GIS datasets have quality problems, such as missing information; shading and transpiration effects of vegetation cannot be considered. | [23] |
| 2021 | CitySim | CitySim offers a trade-off between input data requirements, output accuracy, and computational effort. | Not combined with computational fluid methods; CitySim models individual thermal zones for each building. | [24] |
| 2021 | Couple OpenFOAM with EnergyPlus | The waste heat generation of the building is taken into account; the outdoor environmental model is simplified; it is easy to estimate various physical parameters; the number of parameters of the model is reduced; and the model uncertainty is reduced. | The outdoor environment model is simplified, which might not represent the actual boundary condition; airflow and outdoor temperature are modeled in 2D, while turbulence and shortwave and longwave radiation are modeled in 3D, which could have an impact on the accuracy of simulation results; estimation on the net longwave radiation is inaccurate; the effect of rainwater on the outdoor environment is not taken into account. | [26] |
| 2022 | Urban Greening and Built Environment Modeling (UGBE) | Taking into account anthropogenic waste heat generation from traffic and buildings, 20 times faster than ENVI-met in simulation. | Not taking into account plant watering time. | [27] |
| Year | H to W Ratio | Area | Cooling Demand | Heating Demand | Ref. |
|---|---|---|---|---|---|
| 2011 | 0.5~3 | Copenhagen, Denmark | Decreases as H/W increases | Increases as H/W increases | [34] |
| 2012 | 0.37~1.5 | Phoenix Sky Harbor International Airport, Arizona, USA | Decreases as H/W increases | Decreases as H/W increases | [40] |
| 2017 | 0.52~1.42 | Shanghai, Wuhan, Changsha, Chengdu, and Chongqing, China | Decreases as H/W increases | Significant increases in Shanghai and Wuhan and small increases in the other cities | [35] |
| 2020 | 0.6~1.4 | Boston, Massachusetts, USA | Increases slightly when H/W < 1 and decreases rapidly when H/W > 1 | Slightly decrease when H/W < 1 and increases when H/W > 1 | [41] |
| 2021 | 0.48~0.67 | Jinan, China | Not evaluated | No obvious changes when H/W < 0.52 and increases when 0.52 < H/W < 0.67 | [39] |
| Author | Evaluation of Greening Schemes | Results | Ref. |
|---|---|---|---|
| Akbari et al. | 16 potted trees (8 trees with a height of 6 m and others with a height of 2.4 m) to provide shading for two houses | Energy savings for the two houses were 47% and 26%, respectively. | [57] |
| Donovan et al. | The distance, crown area, and aspect relative to 460 houses | The trees on the west and south sides of the houses reduce electricity usage in summer, while the trees on the north side of the house increase electricity usage in winter. | [58] |
| Simpson et al. | Trees around 264 houses | Each tree reduces cooling energy consumption by 7.1% and increases heating energy consumption by 1.9% per year. | [2] |
| Li et al. | Adding horizontal greening and vertical greening to courtyard areas | The simulation results showed that cooling and heating energy consumption decreased by 8.83% and 1.85%, respectively, after greening, while the electricity consumption recorded by smart meters showed that cooling and heating energy consumption decreased by 28.3% and 28.5%, respectively. | [56] |
| Author | Location | Method | Results | Ref. |
|---|---|---|---|---|
| Frank | Switzerland | Temperatures forecast to rise by 4.4 °C by 2050; HELLIOS was used for building energy simulation. | Compared with 1961–1990, cooling demand increased by 223–1050%, and heating demand decreased by 36–58%. | [108] |
| Lam et al. | Hongkong | The atmospheric circulation model MIROC3.2-H was used to predict the meteorological data from 2009 to 2100. | In the low-emission scenario, compared with 1979–2008, the electricity consumption in 2009–2039, 2039–2068, and 2069–2100 increased by 5.7%, 12.8%, and 18.4%, respectively. | [109] |
| Wang et al. | USA | Weather data for 2020, 2050, and 2080 were generated using a global circulation model under three CO2 emission scenarios, and EnergyPlus was used for building energy simulations. | Compared with the 1960s, by 2080s, the temperature has risen by 2.3 to 7K. Under the three emission scenarios, the cooling energy consumption increases and the heating energy consumption decreases. | [106] |
| Wan et al. | China | MIROC3.2-H was used to generate the weather data from 2001 to 2100 under low forcing and medium forcing scenarios; VisualDOE4.1 was used to perform building energy simulation; regression models were developed to study the relationship among heating energy, cooling energy, total building energy use, and climate variables. | Cooling energy needs increased by 11.4% to 24.2%, while heating energy needs decreased by 13.8% to 55.7%. | [110] |
| Hosseini et al. | Sweden | The RCA4 Regional Climate Model (RCM) was used to generate future climate data, and EnergyPlus was used for building energy simulations. | Indoor heating degree days (HDD) decreased by 4% and cooling degree days (CDD) increased by 16%. | [105] |
| María Calama-González et al. | Spain | Climate scenarios were selected by taking into account the Emissions Scenario Report from Intergovernmental Panel on Climate Change (IPCC); EnergyPlus was used for building energy simulations. | The percentage of future undercooling hours is 15% to 50%, and the percentage of future overheating hours is about 4% to 37%. | [111] |
Disclaimer/Publisher’s Note: The statements, opinions and data contained in all publications are solely those of the individual author(s) and contributor(s) and not of MDPI and/or the editor(s). MDPI and/or the editor(s) disclaim responsibility for any injury to people or property resulting from any ideas, methods, instructions or products referred to in the content. |
© 2023 by the authors. Licensee MDPI, Basel, Switzerland. This article is an open access article distributed under the terms and conditions of the Creative Commons Attribution (CC BY) license (https://creativecommons.org/licenses/by/4.0/).
Share and Cite
Lin, Y.; Huang, T.; Yang, W.; Hu, X.; Li, C. A Review on the Impact of Outdoor Environment on Indoor Thermal Environment. Buildings 2023, 13, 2600. https://doi.org/10.3390/buildings13102600
Lin Y, Huang T, Yang W, Hu X, Li C. A Review on the Impact of Outdoor Environment on Indoor Thermal Environment. Buildings. 2023; 13(10):2600. https://doi.org/10.3390/buildings13102600
Chicago/Turabian StyleLin, Yaolin, Tao Huang, Wei Yang, Xiancun Hu, and Chunqing Li. 2023. "A Review on the Impact of Outdoor Environment on Indoor Thermal Environment" Buildings 13, no. 10: 2600. https://doi.org/10.3390/buildings13102600
APA StyleLin, Y., Huang, T., Yang, W., Hu, X., & Li, C. (2023). A Review on the Impact of Outdoor Environment on Indoor Thermal Environment. Buildings, 13(10), 2600. https://doi.org/10.3390/buildings13102600

