Digital Transformation of Building Permits: Current Status, Maturity, and Future Prospects
Abstract
:1. Introduction
2. Methodology
2.1. Philosophical Stance and Motivation
2.2. Data Collection
2.3. Literature Research
2.4. Data Analysis
2.5. Perspective and Conclusions
3. Literature Research and Analysis
3.1. Literuature Research
Digitalization and Readiness Level
3.2. Foresight Analysis and Interpretation
- What are the most common applications and implementations being adopted across different stages of the digital building permit (DBP) transformation process, and which of the stages demonstrate the most rapid changes as building departments digitize permit workflows?
- What is the comparative maturity level across different phases and features of digital building permit systems? Which areas display greater progression versus those lagging in maturity?
- Do strategic frameworks and methodologies exist to guide building departments in incrementally advancing across different maturity levels for holistic DBP transformation? What approaches can enable the progression and greater interconnection of digital capabilities across permit process phases?
- What are the key technologies and tools being leveraged to enable the digital transformation of building permits? How are these technologies being specifically implemented and utilized within modernizing permit workflows?
- Where does the most resistance persist when transitioning from manual or paper-based building permit processes to digital systems and beyond? What organizational, regulatory, and behavioral factors contribute to inhibiting the adoption of DBP transformations?
- What are the future outlooks and progressive trends envisioned for building permit systems in an era of exponential technological change and innovation? How could emerging technologies shape the next phase of transformation?
4. DBP Process and Maturity Prospects
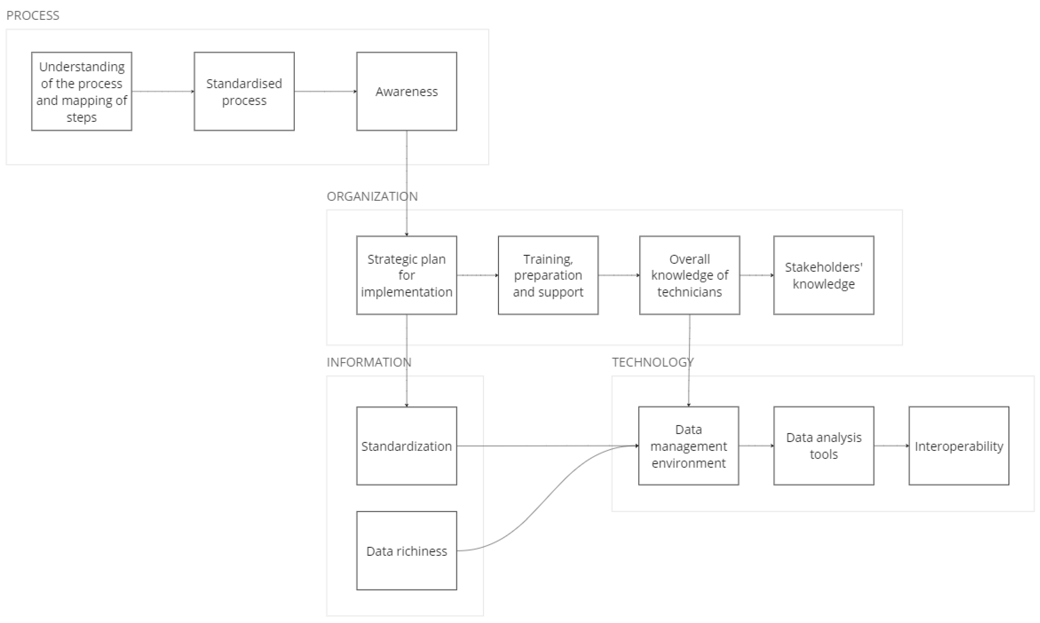
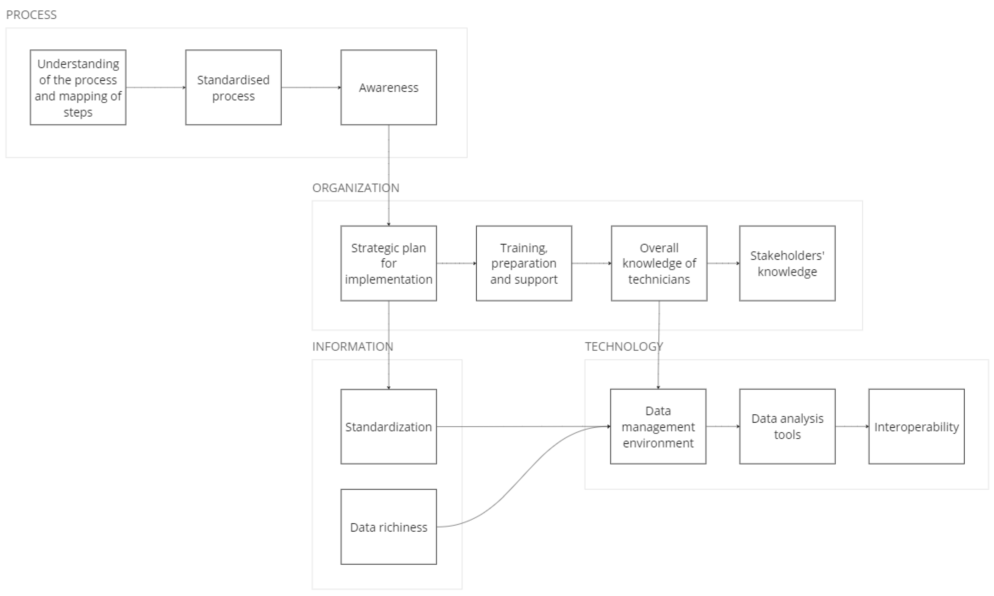
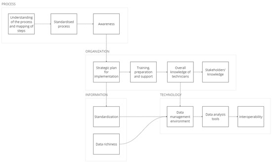
4.1. The Transitioning Path of the DBP
4.2. Maturity of the DBP Process
5. Future Directions and Limitations
6. Discussion and Conclusions
- The literature review reveals that the most common applications and implementations adopted for DBP transformation are centered around rule-checking and BIM integration for automated code compliance. The majority of studies focus on these areas, which indicates that the rule-checking phase is undergoing rapid change and innovation in the digitalization of workflows. However, fewer studies examine the end-to-end digitization process.
- Significant gaps appear in research and frameworks assessing the comparative maturity levels across different phases of the digital permit system holistically. Most maturity model research concentrates on specific aspects rather than taking a comprehensive view of the whole process. Although some work examines BIM and technology adoption maturity, maturity assessments for integrated DBP systems are limited.
- This review finds limited strategic frameworks and methodologies that could guide private or public bodies in incrementally advancing through maturity levels for complete DBP transformation. There is a lack of stepwise approaches or interconnectivity between distinct phases of DBP, pointing to an opportunity for mapping systematic progression.
- The key technologies leveraged are in the implementation and integration of BIM, GIS, and IFC for automated rule-checking and information management. Construction companies are also developing NLP tools for text analysis automation. However, studies that take a wider view of emerging technologies are scarce.
- Only a small percentage of later studies empirically examine organizational resistance, indicating a gap. Research is needed to identify where the most persistent resistance lies when transitioning to digital systems and the behavioral factors that drive inhibition to change adoption.
- The literature predominantly focuses on analyzing current tools rather than future outlooks. There is a significant opportunity for studies envisioning progressive trends, next-generation systems, and long-term roadmaps or maturity trajectories for DBP ecosystems enabled by new technologies.
Author Contributions
Funding
Data Availability Statement
Conflicts of Interest
References
- Ullah, K.; Raitviir, C.; Lill, I.; Witt, E. BIM adoption in the AEC/FM industry—The case for issuing building permits. Int. J. Strateg. Prop. Manag. 2020, 24, 400–413. [Google Scholar] [CrossRef]
- Noardo, F.; Wu, T.; Ohori, K.A.; Krijnen, T.; Tezerdi, H.; Stoter, J. Geobim for digital building permit process: Learning from a case study in rotterdam. ISPRS Ann. Photogramm. Remote Sens. Spat. Inf. Sci. 2020, VI-4/W1-2020, 151–158. [Google Scholar] [CrossRef]
- Marocco, M.; Garofolo, I. Integrating disruptive technologies with facilities management: A literature review and future research directions. Autom. Constr. 2021, 131, 103917. [Google Scholar] [CrossRef]
- Eastman, C.; Lee, J.-M.; Jeong, Y.-S.; Lee, J.-K. Automatic rule-based checking of building designs. Autom. Constr. 2009, 18, 1011–1033. [Google Scholar] [CrossRef]
- Shahi, K.; McCabe, B.Y.; Shahi, A. Framework for Automated Model-Based e-Permitting System for Municipal Jurisdictions. J. Manag. Eng. 2019, 35, 04019025. [Google Scholar] [CrossRef]
- Malsane, S.; Matthews, J.; Lockley, S.; Love, P.E.; Greenwood, D. Development of an object model for automated compliance checking. Autom. Constr. 2015, 49, 51–58. [Google Scholar] [CrossRef]
- Lee, H.; Lee, J.-K.; Park, S.; Kim, I. Translating building legislation into a computer-executable format for evaluating building permit requirements. Autom. Constr. 2016, 71, 49–61. [Google Scholar] [CrossRef]
- Plazza, D.; Röck, M.; Malacarne, G.; Passer, A.; Marcher, C.; Matt, D.T. BIM for public authorities: Basic research for the standardized implementation of BIM in the building permit process. IOP Conf. Ser. Earth Environ. Sci. 2019, 323, 012102. [Google Scholar] [CrossRef]
- Kincelova, K.; Boton, C.; Blanchet, P.; Dagenais, C. Fire Safety in Tall Timber Building: A BIM-Based Automated Code-Checking Approach. Buildings 2020, 10, 121. [Google Scholar] [CrossRef]
- Guler, D.; Yomralioglu, T. Reviewing the literature on the tripartite cycle containing digital building permit, 3D city modeling, and 3D property ownership. Land Use Policy 2022, 121, 106337. [Google Scholar] [CrossRef]
- Ullah, K.; Witt, E.; Lill, I. The BIM-Based Building Permit Process: Factors Affecting Adoption. Buildings 2022, 12, 45. [Google Scholar] [CrossRef]
- Jiang, L.; Shi, J.; Pan, Z.; Wang, C.; Mulatibieke, N. A Multiscale Modelling Approach to Support Knowledge Representation of Building Codes. Buildings 2022, 12, 1638. [Google Scholar] [CrossRef]
- Zhou, Y.; She, J.; Huang, Y.; Li, L.; Zhang, L.; Zhang, J. A Design for Safety (DFS) Semantic Framework Development Based on Natural Language Processing (NLP) for Automated Compliance Checking Using BIM: The Case of China. Buildings 2022, 12, 780. [Google Scholar] [CrossRef]
- Voros, J. A generic foresight process framework. Foresight 2003, 5, 10–21. [Google Scholar] [CrossRef]
- Conway, M. An Overview of Foresight Methodologies; Thinking Futures Limited: South Woodham, UK, 2016. [Google Scholar]
- Noardo, F.; Guler, D.; Fauth, J.; Malacarne, G.; Ventura, S.M.; Azenha, M.; Olsson, P.-O.; Senger, L. Unveiling the actual progress of Digital Building Permit: Getting awareness through a critical state of the art review. Build. Environ. 2022, 213, 108854. [Google Scholar] [CrossRef]
- Emamgholian, S.; Pouliot, J.; Shojaei, D.; Losier, L.-M. A web-based planning permit assessment prototype: iTwin4PP. ISPRS—Int. Arch. Photogramm. Remote Sens. Spat. Inf. Sci. 2022, XLVIII-4/W4-202, 37–44. [Google Scholar] [CrossRef]
- Andrich, W.; Daniotti, B.; Pavan, A.; Mirarchi, C. Check and Validation of Building Information Models in Detailed Design Phase: A Check Flow to Pave the Way for BIM Based Renovation and Construction Processes. Buildings 2022, 12, 154. [Google Scholar] [CrossRef]
- Ismail, A.S.; Ali, K.N.; Iahad, N.A.; Kassem, M.A.; Al-Ashwal, N.T. BIM-Based Automated Code Compliance Checking System in Malaysian Fire Safety Regulations: A User-Friendly Approach. Buildings 2023, 13, 1404. [Google Scholar] [CrossRef]
- Battisti, K.; Dörn, M.; Eggeling, E.; Eichler, C.; Loës, J.M.; Scherret, J.; Tsoggerel, Z.; Ullrich, T. An Automatic Process for the Application of Building Permits. Buildings 2022, 13, 78. [Google Scholar] [CrossRef]
- Noardo, F.; Ellul, C.; Harrie, L.; Overland, I.; Shariat, M.; Ohori, K.A.; Stoter, J. Opportunities and challenges for GeoBIM in Europe: Developing a building permits use-case to raise awareness and examine technical interoperability challenges. J. Spat. Sci. 2019, 65, 209–233. [Google Scholar] [CrossRef]
- Succar, B. Building Information Modelling Maturity Matrix. In Handbook of Research on Building Information Modeling and Construction Informatics: Concepts and Technologies; Underwood, J., Isikdag, U., Eds.; In Advances in Civil and Industrial Engineering; IGI Global: Hershey, PA, USA, 2010; pp. 2–50. [Google Scholar] [CrossRef]
- Liang, C.; Lu, W.; Rowlinson, S.; Zhang, X. Development of a Multifunctional BIM Maturity Model. J. Constr. Eng. Manag. 2016, 142, 06016003. [Google Scholar] [CrossRef]
- van Berlo, L.; Dijkmans, T.; Hendriks, H.; Spekkink, D.; Pel, W. BIM quickscan: Benchmark of BIM performance in The Netherlands. In Proceedings of the CIB W78 2012: 29th International Conference, Beirut, Lebanon, 17–19 October 2012. [Google Scholar]
- Yilmaz, G.; Akcamete, A.; Demirors, O. BIM-CAREM: Assessing the BIM capabilities of design, construction and facilities management processes in the construction industry. Comput. Ind. 2023, 147, 103861. [Google Scholar] [CrossRef]
- Kam, C.; Song, M.H.; Senaratna, D. VDC Scorecard: Formulation, Application, and Validation. J. Constr. Eng. Manag. 2016, 143, 04016100. [Google Scholar] [CrossRef]
- NBIMS. National Building Information Modeling Standard Version 1—Part 1: Overview, Principles, and Methodologies. 2007. Available online: https://buildinginformationmanagement.files.wordpress.com/2011/06/nbimsv1_p1.pdf (accessed on 31 August 2023).
- Alrwais, O.; Horan, T.; Hilton, B. Evaluating Local Government Usage of GIS: A New Maturity Model. In ICIS 2015 Pre-Conference Workshop Proceedings; AIS: Fort Worth, TX, USA, 2015; Available online: http://aisel.aisnet.org/siggis2015/5 (accessed on 31 August 2023).
- Mäkela, J.; Vaniala, R.; Ahonen-Rainio, P. Competence management within organisations as an approach to enhancing GIS maturity. Int. J. Spat. Data Infrastruct. Res. 2010, 5, 267–285. [Google Scholar] [CrossRef]
- Adekunle, S.A.; Aigbavboa, C.; Ejohwomu, O.; Ikuabe, M.; Ogunbayo, B. A Critical Review of Maturity Model Development in the Digitisation Era. Buildings 2022, 12, 858. [Google Scholar] [CrossRef]
- Baek, S.; Jung, W.; Han, S.H. A critical review of text-based research in construction: Data source, analysis method, and implications. Autom. Constr. 2021, 132, 103915. [Google Scholar] [CrossRef]
- Paduano, I.; Mileto, A.; Lofrano, E. A Perspective on AI-Based Image Analysis and Utilization Technologies in Building Engineering: Recent Developments and New Directions. Buildings 2023, 13, 1198. [Google Scholar] [CrossRef]
- Teisserenc, B.; Sepasgozar, S. Adoption of Blockchain Technology through Digital Twins in the Construction Industry 4.0: A PESTELS Approach. Buildings 2021, 11, 670. [Google Scholar] [CrossRef]
- Soliman-Junior, J.; Tzortzopoulos, P.; Baldauf, J.P.; Pedo, B.; Kagioglou, M.; Formoso, C.T.; Humphreys, J. Automated compliance checking in healthcare building design. Autom. Constr. 2021, 129, 103822. [Google Scholar] [CrossRef]
- Olsson, P.-O.; Axelsson, J.; Hooper, M.; Harrie, L. Automation of Building Permission by Integration of BIM and Geospatial Data. ISPRS Int. J. Geo-Inf. 2018, 7, 307. [Google Scholar] [CrossRef]
- Wang, Z.; He, B.; Yang, Y.; Shen, C.; Peña-Mora, F. Building a Next Generation AI Platform for AEC: A Review and Research Challenges. In Proceedings of the 37th CIB W78 Conference 2020, São Paulo, Brazil, 18–20 August 2020; pp. 27–45. [Google Scholar] [CrossRef]
- Valdés, G.; Solar, M.; Astudillo, H.; Iribarren, M.; Concha, G.; Visconti, M. Conception, development and implementation of an e-Government maturity model in public agencies. Gov. Inf. Q. 2011, 28, 176–187. [Google Scholar] [CrossRef]
- Jayanetti, J.; Perera, B.; Waidyasekara, K. Defining a ‘maturity model’ in the construction context: A systematic review. In Building Economics and Management Research Unit (BEMRU), Proceedings of the 10th World Construction Symposium 2022, Colombo, Sri Lanka, 24–26 June 2022; University of Moratuwa: Moratuwa, Sri Lanka, 2022; pp. 298–312. [Google Scholar] [CrossRef]
- Ifenthaler, D.; Egloffstein, M. Development and Implementation of a Maturity Model of Digital Transformation. TechTrends 2020, 64, 302–309. [Google Scholar] [CrossRef]
- Noh, H.; Mortara, L.; Lee, S. Development of a maturity model for technology intelligence. Technol. Forecast. Soc. Chang. 2023, 192, 122525. [Google Scholar] [CrossRef]
- Li, Y.; Feng, H. GIS for the Potential Application of Renewable Energy in Buildings towards Net Zero: A Perspective. Buildings 2023, 13, 1205. [Google Scholar] [CrossRef]
- Lee, J.-K.; Cho, K.; Choi, H.; Choi, S.; Kim, S.; Cha, S.H. High-level implementable methods for automated building code compliance checking. Dev. Built Environ. 2023, 15, 100174. [Google Scholar] [CrossRef]
- Hjelseth, E. Integrated approach for development of automatic building application systems. In Proceedings of the 19th CIB World Building Congress: Construction and Society, Brisbane, Australia, 6–8 May 2013. [Google Scholar]
- Noardo, F.; Malacarne, G.; Ventura, S.M.; Tagliabue, L.C.; Ciribini, A.L.C.; Ellul, C.; Guler, D.; Harrie, L.; Senger, L.; Waha, A.; et al. Integrating expertises and ambitions for data-driven digital building permits—The EUnet4DBP. ISPRS—Int. Arch. Photogramm. Remote Sens. Spat. Inf. Sci. 2020, XLIV-4/W1-2020, 103–110. [Google Scholar] [CrossRef]
- Chen, Z.-S.; Zhou, M.-D.; Chin, K.-S.; Darko, A.; Wang, X.-J.; Pedrycz, W. Optimized decision support for BIM maturity assessment. Autom. Constr. 2023, 149, 104808. [Google Scholar] [CrossRef]
- Wu, C.; Xu, B.; Mao, C.; Li, X. Overview of BIM maturity measurement tools. J. Inf. Technol. Constr. 2017, 22, 34–62. [Google Scholar]
- Amino, A.; Ahmad, S. Proposing a methodology to measure and develop BIM maturity in Syria. Int. J. BIM Eng. Sci. 2022, 5, 73–89. [Google Scholar] [CrossRef]
- Ullah, K.; Witt, E.; Lill, I.; Banaitienė, N.; Statulevičius, M. Readiness assessment for BIM-based building permit processes using FUZZY-COPRAS. J. Civ. Eng. Manag. 2022, 28, 620–633. [Google Scholar] [CrossRef]
- Sun, C.; Chen, H.; Long, R.; Liao, R. Research on BIM Application Two-Dimensional Maturity Model. Buildings 2022, 12, 1960. [Google Scholar] [CrossRef]
- Wendler, R. The maturity of maturity model research: A systematic mapping study. Inf. Softw. Technol. 2012, 54, 1317–1339. [Google Scholar] [CrossRef]
- Zhang, R.; El-Gohary, N. Transformer-based approach for automated context-aware IFC-regulation semantic information alignment. Autom. Constr. 2023, 145, 104540. [Google Scholar] [CrossRef]
- de Bruin, T.; Freeze, R.; Kulkarni, U.; Rosemann, M. Understanding the Main Phases of Developing a Maturity Assessment Model. In ACIS 2005 Proceedings; AIS: Sydney, Australia, 2005; Available online: http://aisel.aisnet.org/acis2005/109 (accessed on 31 August 2023).
- Fauth, J.; Monizza, G.P.; Malacarne, G. Understanding processes on digital building permits—A case study in South Tyrol. Build. Res. Inf. 2023, 51, 518–532. [Google Scholar] [CrossRef]
- Gerger, A.; Urban, H.; Schranz, C. Augmented Reality for Building Authorities: A Use Case Study in Austria. Buildings 2023, 13, 1462. [Google Scholar] [CrossRef]
- Braholli, O.; Ataide, M.; Di Blasio, I.; Raj, K.; Siegele, D. CHEK To-Be Digital Building Permit Process Map; Zenodo: Geneva, Switzerland, 2023. [Google Scholar] [CrossRef]
- Abbasianjahromi, H.; Ahangar, M.; Ghahremani, F. A Maturity Assessment Framework for Applying BIM in Consultant Companies. Iran. J. Sci. Technol. Trans. Civ. Eng. 2019, 43, 637–649. [Google Scholar] [CrossRef]





| Article | Main Topic | Key Question | Reference |
|---|---|---|---|
| A Critical Review of Maturity Model Development in the Digitalisation Era | Maturity, specific phase | 1, 2 | [30] |
| A critical review of text-based research in construction: Data source, analysis method, and implications | Rule-checking | 1, 6 | [31] |
| A Design for Safety (DFS) Semantic Framework Development Based on Natural Language Processing (NLP) for Automated Compliance Checking Using BIM: The Case of China | Rule-checking | 1, 3 | [13] |
| A Multiscale Modelling Approach to Support Knowledge Representation of Building Codes | Rule-checking | 1 | [12] |
| A Perspective on AI-Based Image Analysis and Utilization Technologies in Building Engineering: Recent Developments and New Directions | Technologies | 6 | [32] |
| A Web-based Planning Permit Assessment Prototype: ITWIN4PP | Process | 1, 4, 6 | [17] |
| Adoption of Blockchain Technology through Digital Twins in the Construction Industry 4.0: A PESTELS Approach | Technologies | 4, 6 | [33] |
| An Automatic Process for the Application of Building Permits | Process | 1, 5 | [20] |
| Automated compliance checking in healthcare building design | Process | 1 | [34] |
| Automatic rule-based checking of building designs | Rule-checking | 1 | [4] |
| Automation of Building Permission by Integration of BIM and Geospatial Data | Process | 1 | [35] |
| BIM adoption in the AEC/FM industry—The case for issuing building permits | Process | 1, 3, 4, 5 | [1] |
| BIM for public authorities: Basic research for the standardized implementation of BIM in the building permit process | Process | 1, 5 | [8] |
| BIM-Based Automated Code Compliance Checking System in Malaysian Fire Safety Regulations: A User-Friendly Approach | Process | 1, 4, 5 | [19] |
| Building a Next Generation AI Platform for AEC: A Review and Research Challenges | Technologies | 1, 4, 5, 6 | [36] |
| Check and Validation of Building Information Models in Detailed Design Phase: A Check Flow to Pave the Way for BIM Based Renovation and Construction Processes | Process | 1, 4 | [18] |
| Conception, development and implementation of an e-Government maturity model in public agencies | Maturity | 3 | [37] |
| Defining a ‘maturity model’ in the construction context: A systematic review | Maturity, specific phase | 1, 2, 3, 4 | [38] |
| Development and Implementation of a Maturity Model of Digital Transformation | Maturity, specific phase | 2, 3, 4 | [39] |
| Development of a maturity model for technology intelligence | Maturity, specific phase | 2, 4 | [40] |
| Fire Safety in Tall Timber Building: A BIM-Based Automated Code-Checking Approach Kristina | Rule-checking | 1, 4 | [9] |
| Framework for Automated Model-Based e-Permitting System for Municipal Jurisdictions | Process | 1, 2, 3, 4 | [5] |
| Geobim for digital building permit process: Learning from a case study in Rotterdam | Process | 1, 2, 3, 4, 5 | [2] |
| GIS for the Potential Application of Renewable Energy in Buildings towards Net Zero: A Perspective | Process | 4, 6 | [41] |
| High-level implementable methods for automated building code compliance checking | Process | 1 | [42] |
| Integrated approach for development of automatic building application systems | Rule-checking | 1, 4 | [43] |
| Integrating expertises and ambitions for data-driven digital building permits—The EUNET4DBP | Process | 3, 4, 5 | [44] |
| Optimized decision support for BIM maturity assessment | Maturity, specific phase | 1, 2 | [45] |
| Overview of BIM maturity measurement tools | Maturity, specific phase | 1, 4 | [46] |
| Proposing a methodology to measure and develop BIM maturity in Syria | Maturity, specific phase | 1, 4 | [47] |
| Readiness assessment for BIM-based building permit processes using fuzzy-COPRAS | Maturity | 1, 2, 4 | [48] |
| Research on BIM Application Two-Dimensional Maturity Model | Maturity, specific phase | 1, 2, 4 | [49] |
| The BIM-Based Building Permit Process: Factors Affecting Adoption | Process | 1, 2, 3, 4 | [11] |
| The maturity of maturity model research: A systematic mapping study | Maturity | 1, 2, 4 | [50] |
| Transformer-based approach for automated context-aware IFC-regulation semantic information alignment | Rule-checking | 1, 4 | [51] |
| Translating building legislation into a computer-executable format for evaluating building permit requirements | Rule-checking | 1, 4 | [7] |
| Understanding the Main Phases of Developing a Maturity Assessment Model | Maturity | 1, 3, 4 | [52] |
| Understanding processes on digital building permits—a case study in South Tyrol | Process | 1, 2, 4, 5 | [53] |
| Unveiling the actual progress of Digital Building Permit: Getting awareness through a critical state of the art review | Process | 1, 2, 3, 4, 5 | [16] |
| Integrating disruptive technologies with facilities management: A literature review and future research directions | Technologies | 4, 6 | [3] |
| Augmented Reality for Building Authorities: A Use Case Study in Austria | Technologies | 4, 6 | [54] |
| Central Topic | DBP Process | Rule-Checking | Entire Process Maturity | Specific Phase Maturity | Technologies |
|---|---|---|---|---|---|
| % of the studies that address it in the considered literature of the last 3 years | 40% | 20% | 10% | 20% | 10% |
| Research Question | 1 | 2 | 3 | 4 | 5 | 6 |
|---|---|---|---|---|---|---|
| % of the studies that address it in the considered literature of the last 3 years | 78% | 33% | 28% | 68% | 20% | 17% |
Disclaimer/Publisher’s Note: The statements, opinions and data contained in all publications are solely those of the individual author(s) and contributor(s) and not of MDPI and/or the editor(s). MDPI and/or the editor(s) disclaim responsibility for any injury to people or property resulting from any ideas, methods, instructions or products referred to in the content. |
© 2023 by the authors. Licensee MDPI, Basel, Switzerland. This article is an open access article distributed under the terms and conditions of the Creative Commons Attribution (CC BY) license (https://creativecommons.org/licenses/by/4.0/).
Share and Cite
Ataide, M.; Braholli, O.; Siegele, D. Digital Transformation of Building Permits: Current Status, Maturity, and Future Prospects. Buildings 2023, 13, 2554. https://doi.org/10.3390/buildings13102554
Ataide M, Braholli O, Siegele D. Digital Transformation of Building Permits: Current Status, Maturity, and Future Prospects. Buildings. 2023; 13(10):2554. https://doi.org/10.3390/buildings13102554
Chicago/Turabian StyleAtaide, Mariana, Orjola Braholli, and Dietmar Siegele. 2023. "Digital Transformation of Building Permits: Current Status, Maturity, and Future Prospects" Buildings 13, no. 10: 2554. https://doi.org/10.3390/buildings13102554
APA StyleAtaide, M., Braholli, O., & Siegele, D. (2023). Digital Transformation of Building Permits: Current Status, Maturity, and Future Prospects. Buildings, 13(10), 2554. https://doi.org/10.3390/buildings13102554

