Influence of Safety Experience and Environmental Conditions on Site Hazard Identification Performance
Abstract
1. Introduction
2. Cognitive Model Construction and Index Selection
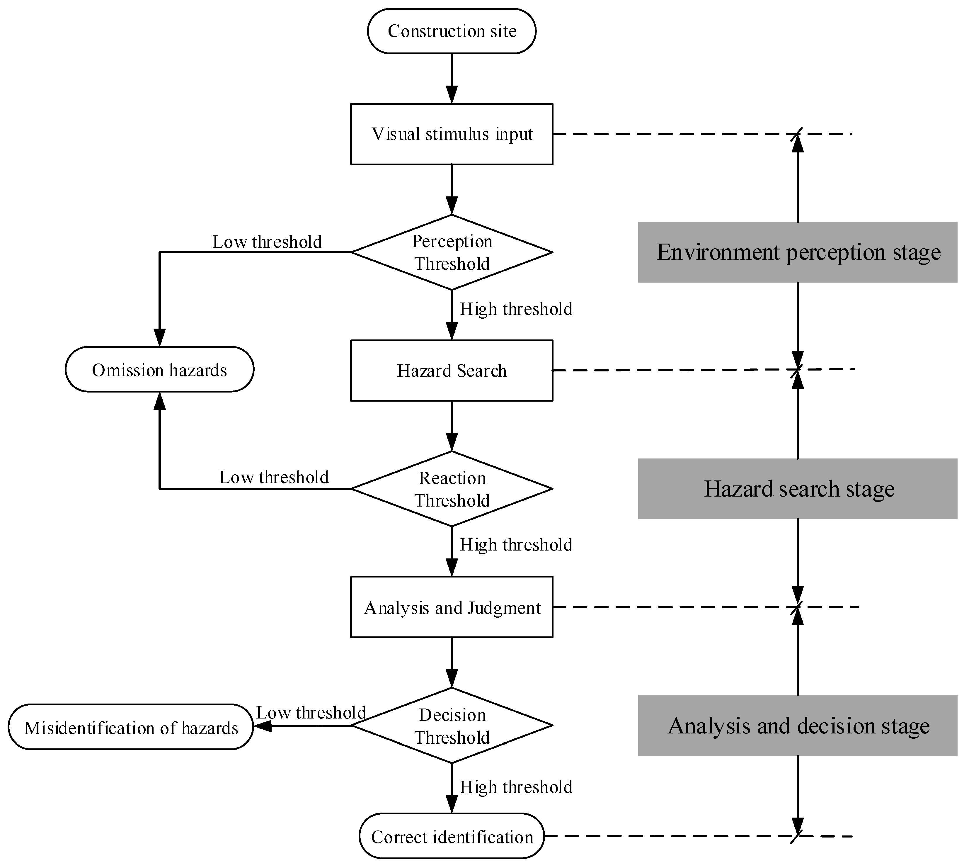
2.1. Visual Cognitive Model for Hazard Identification
2.2. Hazard Identification Performance Evaluation Index
3. Methodology
3.1. Apparatus
3.2. Participants
3.3. Experimental Material
3.4. Experimental Procedure
4. Results
4.1. Hazard Identification Performance
4.1.1. Correct Recognition Rate
4.1.2. Search Efficiency
4.1.3. Distraction Effect
4.1.4. Information Processing Level
4.2. Correlation Analysis between Recognition Rate and the Rest of the Indicators
5. Discussion
5.1. How Does Safety Experience Affect Hazard Identification?
5.2. How Does Light Brightness Affect Hazard Identification?
5.3. How Does Scene Clutter Affect Hazard Identification?
6. Conclusions
- (1)
- Safety experience allows subjects to identify hazards more accurately and quickly. Novice workers are less likely to identify hazards that require a higher level of safety knowledge because they have not had sufficient time to acquire safety knowledge. Therefore, safety training should start with more simulation exercises for hazard identification rather than just learning the relevant safety knowledge.
- (2)
- Brighter environmental conditions can help subjects identify hazards more accurately but can reduce identification speed because brighter light exposes more extraneous distractions while increasing visibility. Therefore, contractors should allocate lighting resources wisely and distribute lighting primarily in the work area.
- (3)
- Subjects can focus their attention more accurately on the hazard area and identify the hazard more correctly and quickly at tidy construction sites. Therefore, construction sites should be planned rationally and laid out clearly. In addition, site managers should make the hazard areas as attractive as possible by adding hazard signs or using different-colored safety signs to indicate the location and areas with safety hazards.
Author Contributions
Funding
Data Availability Statement
Conflicts of Interest
References
- Liu, J.; Wang, X.; Nie, X.; Lu, R. Incentive Mechanism of Construction Safety from the Perspective of Mutual Benefit. Buildings 2022, 12, 536. [Google Scholar] [CrossRef]
- Carter, G.; Smith, S.D. Safety Hazard Identification on Construction Projects. J. Constr. Eng. Manag. 2006, 132, 197–205. [Google Scholar] [CrossRef]
- Han, Y.; Yin, Z.; Zhang, J.; Jin, R.; Yang, T. Eye-Tracking Experimental Study Investigating the Influence Factors of Construction Safety Hazard Recognition. J. Constr. Eng. Manag. 2020, 146, 4020091. [Google Scholar] [CrossRef]
- Xu, Q.; Chong, H.-Y.; Liao, P.-C. Exploring eye-tracking searching strategies for construction hazard recognition in a laboratory scene. Saf. Sci. 2019, 120, 824–832. [Google Scholar] [CrossRef]
- Lingard, H. Occupational health and safety in the construction industry. Constr. Manag. Econ. 2013, 31, 505–514. [Google Scholar] [CrossRef]
- Endsley, M.R. Toward a Theory of Situation Awareness in Dynamic Systems. Hum. Factors J. Hum. Factors Ergon. Soc. 2016, 37, 32–64. [Google Scholar] [CrossRef]
- Pedro, A.; Le Quang, T.; Park Chan, S. Framework for Integrating Safety into Construction Methods Education through Interactive Virtual Reality. J. Prof. Issues Eng. Educ. Pract. 2016, 142, 4015011. [Google Scholar] [CrossRef]
- Abdelhamid, T.S.; Everett, J.G. Identifying Root Causes of Construction Accidents. J. Constr. Eng. Manag. 2000, 126, 52–60. [Google Scholar] [CrossRef]
- Rajendran, S.; Gambatese, J.A.; Behm, M.G. Impact of Green Building Design and Construction on Worker Safety and Health. J. Constr. Eng. Manag. 2009, 135, 1058–1066. [Google Scholar] [CrossRef]
- Rasmussen, J. Risk management in a dynamic society: A modelling problem. Saf. Sci. 1997, 27, 183–213. [Google Scholar] [CrossRef]
- Haslam, R.A.; Hide, S.A.; Gibb, A.G.; Gyi, D.E.; Pavitt, T.; Atkinson, S.; Duff, A.R. Contributing factors in construction accidents. Appl. Erg. 2005, 36, 401–415. [Google Scholar] [CrossRef] [PubMed]
- Liao, P.-C.; Sun, X.; Zhang, D. A multimodal study to measure the cognitive demands of hazard recognition in construction workplaces. Saf. Sci. 2021, 133, 105010. [Google Scholar] [CrossRef]
- Bahn, S. Workplace hazard identification and management: The case of an underground mining operation. Saf. Sci. 2013, 57, 129–137. [Google Scholar] [CrossRef]
- Albert, A.; Hallowell, M.R.; Kleiner, B.M. Enhancing Construction Hazard Recognition and Communication with Energy-Based Cognitive Mnemonics and Safety Meeting Maturity Model: Multiple Baseline Study. J. Constr. Eng. Manag. 2014, 140, 4013042. [Google Scholar] [CrossRef]
- Jeelani, I.; Albert, A.; Azevedo, R.; Jaselskis, E.J. Development and Testing of a Personalized Hazard-Recognition Training Intervention. J. Constr. Eng. Manag. 2017, 143, 4016120. [Google Scholar] [CrossRef]
- Ouyang, Y.; Luo, X. Differences between inexperienced and experienced safety supervisors in identifying construction hazards: Seeking insights for training the inexperienced. Adv. Eng. Inform. 2022, 52, 101602. [Google Scholar] [CrossRef]
- Coleman, W.L. Learning and Memory. J. Dev. Behav. Pediatr. 1996, 17, 229–239. [Google Scholar] [CrossRef]
- Kellman, P.J.; Garrigan, P. Perceptual learning and human expertise. Phys. Life Rev. 2009, 6, 53–84. [Google Scholar] [CrossRef]
- Gegenfurtner, A.; Lehtinen, E.; Säljö, R. Expertise Differences in the Comprehension of Visualizations: A Meta-Analysis of Eye-Tracking Research in Professional Domains. Educ. Psychol. Rev. 2011, 23, 523–552. [Google Scholar] [CrossRef]
- Zhang, L.; He, J. Critical Factors Affecting Tacit-Knowledge Sharing within the Integrated Project Team. J. Manag. Eng. 2016, 32, 4015045. [Google Scholar] [CrossRef]
- Fang, D.; Zhao, C.; Zhang, M. A Cognitive Model of Construction Workers’ Unsafe Behaviors. J. Constr. Eng. Manag. 2016, 142, 4016039. [Google Scholar] [CrossRef]
- Goh, Y.M.; Chua, D.K.H. Case-Based Reasoning Approach to Construction Safety Hazard Identification: Adaptation and Utilization. J. Constr. Eng. Manag. 2010, 136, 170–178. [Google Scholar] [CrossRef]
- Gadd, S.A.; Keeley, D.M.; Balmforth, H.F. Pitfalls in risk assessment: Examples from the UK. Saf. Sci. 2004, 42, 841–857. [Google Scholar] [CrossRef]
- Brewer, N.T.; Chapman, G.B.; Gibbons, F.X.; Gerrard, M.; McCaul, K.D.; Weinstein, N.D. Meta-analysis of the relationship between risk perception and health behavior: The example of vaccination. Health Psychol. 2007, 26, 136–145. [Google Scholar] [CrossRef]
- Sun, X.; Liao, P.-C. Re-assessing hazard recognition ability in occupational environment with microvascular function in the brain. Saf. Sci. 2019, 120, 67–78. [Google Scholar] [CrossRef]
- Dzeng, R.-J.; Lin, C.-T.; Fang, Y.-C. Using eye-tracker to compare search patterns between experienced and novice workers for site hazard identification. Saf. Sci. 2016, 82, 56–67. [Google Scholar] [CrossRef]
- Hasanzadeh, S.; Esmaeili, B.; Dodd, M.D. Measuring the Impacts of Safety Knowledge on Construction Workers’ Attentional Allocation and Hazard Detection Using Remote Eye-Tracking Technology. J. Manag. Eng. 2017, 33, 4017024. [Google Scholar] [CrossRef]
- Jeelani, I.; Albert, A.; Han, K.; Azevedo, R. Are Visual Search Patterns Predictive of Hazard Recognition Performance? Empirical Investigation Using Eye-Tracking Technology. J. Constr. Eng. Manag. 2019, 145, 4018115. [Google Scholar] [CrossRef]
- Han, Y.; Jin, R.Y.; Wood, H.; Yang, T. Investigation of Demographic Factors in Construction Employees’ Safety Perceptions. KSCE J. Civ. Eng. 2019, 23, 2815–2828. [Google Scholar] [CrossRef]
- Wang, J.M.; Cheng, R.; Liu, M.; Liao, P.C. Research Trends of Human-Computer Interaction Studies in Construction Hazard Recognition: A Bibliometric Review. Sensors 2021, 21, 6172. [Google Scholar] [CrossRef]
- Rahim Abdul Hamid, A.; Azhari, R.; Zakaria, R.; Aminudin, E.; Putra Jaya, R.; Nagarajan, L.; Yahya, K.; Haron, Z.; Yunus, R. Causes of crane accidents at construction sites in Malaysia. IOP Conf. Ser. Earth Environ. Sci. 2019, 220, 12028. [Google Scholar] [CrossRef]
- Wickens, C.D.; Helton, W.S.; Hollands, J.G.; Banbury, S. Engineering Psychology and Human Performance; Routledge: Oxfordshire, UK, 2021. [Google Scholar]
- Rasmussen, J. Information Processing and Human-Machine Interaction: An Approach to Cognitive Engineer; North-Holland: New York, NY, USA, 1987. [Google Scholar]
- Drury, C.G.; Hong, S.-K. Generalizing from single target search to multiple target search. Theor. Issues Ergon. Sci. 2000, 1, 303–314. [Google Scholar] [CrossRef]
- Chang, Y.H.J.; Mosleh, A. Cognitive modeling and dynamic probabilistic simulation of operating crew response to complex system accidents. Part 4: IDAC causal model of operator problem-solving response. Reliab. Eng. Syst. Saf. 2007, 92, 1061–1075. [Google Scholar] [CrossRef]
- Liao, P.C.; Sun, X.; Liu, M.; Shih, Y.N. Influence of visual clutter on the effect of navigated safety inspection: A case study on elevator installation. Int. J. Occup. Saf. Ergon. 2019, 25, 495–509. [Google Scholar] [CrossRef]
- Spitz, G.; Drury, C.G. Inspection of sheet materials—Test of model predictions. Hum. Factors 1978, 20, 521–528. [Google Scholar] [CrossRef]
- Fang, Y.; Cho, Y.K. Effectiveness Analysis from a Cognitive Perspective for a Real-Time Safety Assistance System for Mobile Crane Lifting Operations. J. Constr. Eng. Manag. 2017, 143, 5016025. [Google Scholar] [CrossRef]
- Li, S.; Jiang, Y.; Sun, C.; Guo, K.; Wang, X. An Investigation on the Influence of Operation Experience on Virtual Hazard Perception Using Wearable Eye Tracking Technology. Sensors 2022, 22, 5115. [Google Scholar] [CrossRef]
- Tipper, S.P. The negative priming effect: Inhibitory priming by ignored objects. Q. J. Exp. Psychol. Sect. A 1985, 37, 571–590. [Google Scholar] [CrossRef]
- Tipper, S.P.; Driver, J. Negative priming between pictures and words in a selective attention task: Evidence for semantic processing of ignored stimuli. Mem. Cogn. 1988, 16, 64–70. [Google Scholar] [CrossRef]
- Tipper, S.P.; Weaver, B.; Cameron, S.; Brehaut, J.C.; Bastedo, J. Inhibitory mechanisms of attention in identification and localization tasks: Time course and disruption. J. Exp. Psychol. Learn. Mem. Cogn. 1991, 17, 681–692. [Google Scholar] [CrossRef]
- Cosman, J.D.; Vecera, S.P. Object-based attention overrides perceptual load to modulate visual distraction. J. Exp. Psychol. Hum. Percept. Perform. 2012, 38, 576–579. [Google Scholar] [CrossRef]
- Greening, C.P. Mathematical Modeling of Air-to-Ground Target Acquisition. Hum. Factors J. Hum. Factors Ergon. Soc. 1976, 18, 111–148. [Google Scholar] [CrossRef]
- Jeelani, I.; Albert, A.; Gambatese, J.A. Why Do Construction Hazards Remain Unrecognized at the Work Interface? J. Constr. Eng. Manag. 2017, 143, 4016128. [Google Scholar] [CrossRef]
- Jeelani, I.; Han, K.; Albert, A. Automating and scaling personalized safety training using eye-tracking data. Autom. Constr. 2018, 93, 63–77. [Google Scholar] [CrossRef]
- Varzgani, F.; Norouzi Nia, J.; Alrefaei, D.; Shojaeizadeh, M.; Djamasbi, S. Effects of Text Simplification on Reading Behavior of Older and Younger Users. In Proceedings of the Human Aspects of IT for the Aged Population: 7th International Conference, ITAP 2021, Online, 24–29 July 2021; pp. 240–252. [Google Scholar]
- Yao, S.-N.; Lin, C.-T.; King, J.-T.; Liu, Y.-C.; Liang, C. Learning in the visual association of novice and expert designers. Cogn. Syst. Res. 2017, 43, 76–88. [Google Scholar] [CrossRef]
- Hadikusumo, B.H.W.; Rowlinson, S. Capturing Safety Knowledge Using Design-for-Safety-Process Tool. J. Constr. Eng. Manag. 2004, 130, 281–289. [Google Scholar] [CrossRef]
- Ericsson, K.A.; Krampe, R.T.; Tesch-Römer, C. The role of deliberate practice in the acquisition of expert performance. Psychol. Rev. 1993, 100, 363–406. [Google Scholar] [CrossRef]
- Halperin, K.M.; McCann, M. An evaluation of scaffold safety at construction sites. J. Saf. Res. 2004, 35, 141–150. [Google Scholar] [CrossRef]
- Chun, M.M. Scene Perception and Memory. In Psychology of Learning and Motivation; Academic Press: Cambridge, MA, USA, 2003; Volume 42, pp. 79–108. [Google Scholar] [CrossRef]








| Indicators | Eye-Movement Indicators | Description | Stages of Cognition |
|---|---|---|---|
| Correct recognition rate | — | — | Hazard search stage; Analysis and decision stage |
| Search Efficiency | Total fixation time (TFT) | The lower the TFT and the TFN, the faster the hazards search | Environment perception stage; Hazard search stage |
| Total fixation number (TFN) | |||
| Distraction effect | Ratio of fixation time of AOI (RFT(AOI)) | The higher the RFT(AOI) and (RFN(AOI)), the less distraction to nonhazardous areas and the higher the proportion of effective search | Hazard search stage |
| Ratio of fixation number of AOI (RFN(AOI)) | |||
| Information processing level | Average fixation time of AOI (AFT(AOI)) | The lower the AFT(AOI), the higher the participant’s information processing and cognitive ability | Hazard search stage |
| Scene Category | Environmental Conditions | Definition |
|---|---|---|
| Light brightness | Bright | Scenes with adequate lighting and little need for additional lighting devices |
| Dark | Scenes with insufficient lighting needing additional lighting device (e.g., artificial lighting) to assist construction work | |
| Scene clutter | Tidy | Scenes in which working zones are clearly defined with good housekeeping and with items well organized |
| Messy | Scenes without clearly planned working zones and with materials or equipment disorganized |
| Indicators | Participants | Mean(SD) | |||
|---|---|---|---|---|---|
| Bright | Dark | Tidy | Messy | ||
| CRR (%) | Experienced workers | 74.57 (6.56) | 54.44 (12.62) | 72.35 (12.69) | 56.67 (6.94) |
| Novice workers | 50.39 (15.25) | 40.52 (5.62) | 50.31 (9.72) | 43.61 (9.34) | |
| TFT (ms) | Experienced workers | 5848.48 (2789.43) | 5133.58 (1692.36) | 4544.05 (1206.11) | 6738.68 (1780.17) |
| Novice workers | 6982.79 (2509.18) | 6954.97 (1861.82) | 5984.01 (2420.07) | 8558.75 (1795.76) | |
| RFT(AOI) (%) | Experienced workers | 54.79 (10.99) | 50.58 (11.87) | 56.07 (10.97) | 50.68 (8.05) |
| Novice workers | 42.62 (6.22) | 49.27 (7.70) | 50.60 (8.71) | 39.28 (6.48) | |
| AFT(AOI) (ms) | Experienced workers | 190.55 (21.30) | 208.14 (40.31) | 196.19 (17.84) | 193.97 (21.05) |
| Novice workers | 227.02 (41.15) | 250.76 (27.23) | 230.89 (49.85) | 224.90 (42.99) | |
| CRR | Experienced Workers | Novice Workers | |||
|---|---|---|---|---|---|
| Pearson Correlation | Sig. (2-Tailed) | Pearson Correlation | Sig. (2-Tailed) | ||
| Bright | TFT | −0.046 | 0.899 | 0.356 | 0.124 |
| RFT(AOI) | 0.638 * | 0.047 | 0.463 * | 0.040 | |
| AFT(AOI) | −0.394 | 0.260 | 0.069 | 0.772 | |
| Dark | TFT | −0.261 | 0.466 | 0.260 | 0.269 |
| RFT(AOI) | 0.432 | 0.213 | 0.403 | 0.078 | |
| AFT(AOI) | 0.165 | 0.648 | 0.192 | 0.418 | |
| Tidy | TFT | 0.317 | 0.373 | 0.284 | 0.225 |
| RFT(AOI) | 0.481 | 0.160 | 0.689 ** | 0.001 | |
| AFT(AOI) | −0.104 | 0.774 | 0.170 | 0.473 | |
| Messy | TFT | −0.334 | 0.346 | 0.285 | 0.224 |
| RFT(AOI) | 0.771 ** | 0.009 | 0.671 ** | 0.001 | |
| AFT(AOI) | −0.059 | 0.872 | −0.249 | 0.291 | |
Disclaimer/Publisher’s Note: The statements, opinions and data contained in all publications are solely those of the individual author(s) and contributor(s) and not of MDPI and/or the editor(s). MDPI and/or the editor(s) disclaim responsibility for any injury to people or property resulting from any ideas, methods, instructions or products referred to in the content. |
© 2023 by the authors. Licensee MDPI, Basel, Switzerland. This article is an open access article distributed under the terms and conditions of the Creative Commons Attribution (CC BY) license (https://creativecommons.org/licenses/by/4.0/).
Share and Cite
Zheng, X.; Wang, Y.; Chen, Y.; Zeng, Q.; Jin, L. Influence of Safety Experience and Environmental Conditions on Site Hazard Identification Performance. Buildings 2023, 13, 251. https://doi.org/10.3390/buildings13010251
Zheng X, Wang Y, Chen Y, Zeng Q, Jin L. Influence of Safety Experience and Environmental Conditions on Site Hazard Identification Performance. Buildings. 2023; 13(1):251. https://doi.org/10.3390/buildings13010251
Chicago/Turabian StyleZheng, Xiazhong, Yu Wang, Yun Chen, Qin Zeng, and Lianghai Jin. 2023. "Influence of Safety Experience and Environmental Conditions on Site Hazard Identification Performance" Buildings 13, no. 1: 251. https://doi.org/10.3390/buildings13010251
APA StyleZheng, X., Wang, Y., Chen, Y., Zeng, Q., & Jin, L. (2023). Influence of Safety Experience and Environmental Conditions on Site Hazard Identification Performance. Buildings, 13(1), 251. https://doi.org/10.3390/buildings13010251

