An Overview of Naturally Occurring Retirement Communities (NORCs) for Ageing in Place
Abstract
1. Introduction
2. Literature Background
2.1. Ageing in Place
2.2. Definition of Naturally Occurring Retirement Community (NORC)
2.3. NORC Supportive Service Programs (NORC—SSP)
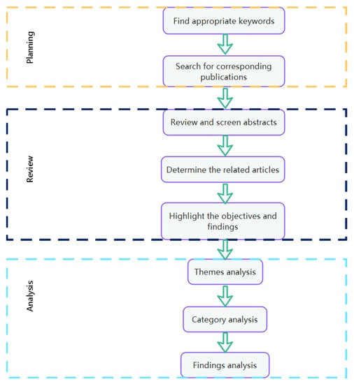
3. Materials and Methods
4. Results
4.1. Publication Profile
| Theme | Category | Year | Author | Journal | Title | Methodology | Region |
|---|---|---|---|---|---|---|---|
| NORC Program Development and Assessment | Program Model Development | 2016 | Greenfield and Frantz [42] | Journal of Community Practice | Sustainability Processes among Naturally Occurring Retirement Community Supportive Service Programs | Questionnaire, survey, and interview (n = 53) and Thematic analysis | U.S. |
| 2013 | Greenfield [43] | Journal of Housing for the Elderly | The Longevity of Community Aging Initiatives: A Framework for Describing NORC Programs’ Sustainability Goals and Strategies | Interview (n = 10) and grounded theory | U.S. | ||
| 2010 | Kloseck and Crilly [44] | Journal of Housing for the Elderly | Naturally Occurring Retirement Communities: Untapped Resources to Enable Optimal Aging at Home | Partnership model | Canada | ||
| 2011 | Guo and Castillo [26] | Ageing International | The U.S. Long Term Care System: Development and Expansion of Naturally Occurring Retirement Communities as an Innovative Model for Aging in Place | Evidence-based analysis | U.S. | ||
| 2014 | Greenfield [45] | Journal of Applied Gerontology | Community Aging Initiatives and Social Capital: Developing Theories of Change in the Context of NORC Supportive Service Programs | Interview (n = 10) and grounded theory | U.S. | ||
| 2010 | Bedney and Goldberg [9] | Journal of Housing for the Elderly | Aging in Place in Naturally Occurring Retirement Communities: Transforming Aging Through Supportive Service Programs | Case study | U.S. | ||
| NORC Assessment | 2010 | Bennett [46] | Journal of Housing for the Elderly | Exploration and Assessment of the NORC Transformation Process | Interview (n = 49) and historical document analysis | U.S. | |
| 2007 | Maclaren and Landsberg [35] | Journal of Gerontological Social Work | History, Accomplishments, Issues and Prospects of Supportive Service Programs in Naturally Occurring Retirement Communities in New York State: Lessons Learned | Case study | U.S. | ||
| 2002 | Pine and Pine [47] | Journal of Aging & Social Policy | Naturally Occurring Retirement Community-Supportive Service Program | Policy analysis | U.S. | ||
| 1999 | Bassuk [48] | Care Management Journals | NORC Supportive Service Programs: Effective and Innovative Programs That Support Seniors Living in the Community | Case study | U.S. | ||
| 2010 | Cohen-Mansfield and Dakheel-Ali [49] | Health Promotion International | The Impact of a Naturally Occurring Retirement Communities Service Program in Maryland, USA | Questionnaire survey (n = 128), t-tests, and X2 analyses | U.S. | ||
| 2009 | Anetzberger [50] | Clinical Gerontologist | Community Options of Greater Cleveland, Ohio: Preliminary Evaluation of a Naturally Occurring Retirement Community Program | Questionnaire survey (n = 191), descriptive data analysis, frequency counts, percentage distributions, measures of central tendency, and content analysis | U.S. | ||
| 1990 | Hunt and Ross [27] | The Gerontologist | Naturally Occurring Retirement Communities: A Multiattribute Examination of Desirability Factors | Interview (n = 143) and MAUT scaling procedure | U.S. | ||
| 2010 | Elbert and Neufeld [51] | Journal of Housing for the Elderly | Indicators of a Successful Naturally Occurring Retirement Community: A Case Study | Case study | U.S. | ||
| 2021 | Park and Choi [52] | Sustainability | Factors Affecting the Intention of Multi-Family House Residents to Age in Place in a Potential Naturally Occurring Retirement Community of Seoul in South Korea | Questionnaire survey (n = 289), descriptive statistics, correlation tests, t-test, factor analysis, and regression analysis by SPSS | Korea | ||
| 1999 | Marshall and Hunt [53] | Journal of Housing for the Elderly | Rural Naturally Occurring Retirement Communities: A Community Assessment Procedure | U.S. Census survey and stepwise discriminant analysis | U.S. | ||
| 2010 | Bronstein and Kenaley [54] | Journal of Housing for the Elderly | Learning from Vertical NORCs: Challenges and Recommendations for Horizontal NORCs | Review and comparison | U.S. | ||
| 1986 | Hunt and Gunter-Hunt [25] | Journal of Housing for the Elderly | Naturally Occurring Retirement Communities | Case study | U.S. | ||
| 2021 | E and Xia [34] | Sustainability | Sustainable Urban Development for Older Australians: Understanding the Formation of Naturally Occurring Retirement Communities in the Greater Brisbane Region | Australia census survey, Global Moran’s I, and Local Moran’s I | Australia | ||
| 2015 | Rivera-Hernandez and Yamashita [21] | Journals of Gerontology Series B: Psychological Sciences and Social Sciences | Identifying Naturally Occurring Retirement Communities: A Spatial Analysis | U.S. Census survey, Global Moran’s I, and Local Moran’s I | U.S. | ||
| 2012 | Greenfield and Scharlach [55] | Journal of Aging Studies | A Conceptual Framework for Examining the Promise of the NORC Program and Village Models to Promote Aging in Place | Conceptual model | U.S. | ||
| NORC Challenges | 2007 | Carpenter and Edwards [56] | Journal of Gerontological Social Work | Anticipating Relocation: Concerns About Moving Among NORC Residents | Interview (n = 324), iterative stepwise approach, Chi-square and t-test, logistic regression | U.S. | |
| 2017 | Davitt and Greenfield [57] | Journal of Community Practice | Challenges to Engaging Diverse Participants in Community-Based Aging in Place Initiatives | National survey, descriptive statistics, Scheffe post hoc test, Pearson, cross-tabulation procedures, and content analysis | U.S. | ||
| 2010 | Lun [58] | Journal of Religion & Spirituality in Social Work: Social Thought | The Correlate of Religion Involvement and Formal Service Use Among Community-Dwelling Elders: An Explorative Case of Naturally Occurring Retirement Community | Interview (n = 521), hierarchical logistic regression analyses, and Andersen-Newman behavioural model | U.S. | ||
| 2010 | Enguidanos and Pynoos [59] | Journal of Housing for the Elderly | Comparison of Barriers and Facilitators in Developing NORC Programs: A Tale of Two Communities | Direct observation and in-depth interviews (n = 613) | U.S. | ||
| 2010 | Vladeck and Segel [38] | Journal of Housing for the Elderly | Identifying Risks to Healthy Aging in New York City’s Varied NORCs | 75-item survey instrument | U.S. | ||
| NORC Living Environment | Social Environment | 2016 | Greenfield [60] | The Gerontologist | Support from Neighbors and Aging in Place: Can NORC Programs Make a Difference? | Interview (n = 41) and grounded theory | U.S. |
| 2014 | Ivery [61] | Journal of Community Practice | The NORC Supportive Services Model: The Role of Social Capital in Community Aging Initiatives | Interview (n = 282) and descriptive statistics | U.S. | ||
| 2011 | Bronstein and Gellis [62] | Journal of Applied Gerontology | A Neighborhood Naturally Occurring Retirement Community: Views From Providers and Residents | Interview and theme analysis | U.S. | ||
| 2010 | Ivery and Akstein-Kahan [8] | Journal of Gerontological Social Work | NORC Supportive Services Model Implementation and Community Capacity | Interview (n = 24) and open coding process | U.S. | ||
| 2017 | Greenfield and Mauldin [63] | Ageing & Society | Participation in Community Activities through Naturally Occurring Retirement Community (NORC) Supportive Service Programs | Interview (n = 41) and grounded theory | U.S. | ||
| 2015 | Greenfield and Fedor [64] | Journal of Gerontological Social Work | Characterizing Older Adults’ Involvement in Naturally Occurring Retirement Community (NORC) Supportive Service Programs | Interview (n = 35) and progressive, multiphased coding process | U.S. | ||
| 2010 | Ivery and Akstein-Kahan [6] | Administration in Social Work | The Naturally Occurring Retirement Community (NORC) Initiative in Georgia: Developing and Managing Collaborative Partnerships to Support Older Adults | Focus groups (n = 500) and interview (n = 150) | U.S. | ||
| 2010 | Susan and Jon [65] | Cityscape (Washington, D.C.) | Integrating Community Services Within a NORC: The Park La Brea Experience | Case study | U.S. | ||
| 2011 | Lun [66] | Journal of Social Service Research | Exploring Formal Service Use by Older Chinese: A Case Study on a Naturally Occurring Retirement Community | Interview (n = 296) and regression analysis | U.S. | ||
| Built Environment | 2010 | Tremoulet [67] | Journal of Housing for the Elderly | Manufactured Home Parks: NORCs Awaiting Discovery | Focus group (n = 48) | U.S. | |
| 2014 | Aurand and Miles [68] | Journal of Housing for the Elderly | Local Environment of Neighborhood Naturally Occurring Retirement Communities (NORCs) in a Mid-Sized U.S. City | U.S. census survey and descriptive statistics | U.S. | ||
| Wellbeing of Older Residents in NORCs | Security | 2014 | Kloseck and Gutman [69] | Journal of Housing for the Elderly | Naturally Occurring Retirement Community (NORC) Residents Have a False Sense of Security That Could Jeopardize Their Safety in a Disaster | Peer-led focus group (n = 12) | Canada |
| Health | 2016 | McClive-Reed and Gellis [70] | Journal of Gerontological Social Work | Psychological Distress and Help-Seeking by Residents of a Neighborhood Naturally Occurring Retirement Community (NNORC) | Questionnaire survey (n = 226), linear regression model, logic regression model, best-fitting model and proportional odds model | U.S. | |
| 2020 | Chippendale [71] | Health Education & Behavior | Outdoor Falls Prevention Strategy Use and Neighborhood Walkability Among Naturally Occurring Retirement Community Residents | Questionnaire survey (n = 97), descriptive analysis, and Chi-square test | U.S. | ||
| 2009 | Pickard and Fengyan [72] | Research on Aging | Older Adults Seeking Mental Health Counseling in a NORC | Questionnaire survey (n = 317) and multinomial logistic regression | U.S. | ||
| 2013 | Dale and Renee [73] | International Public Health Journal | Implementing and Disseminating a Fall Prevention Program in At-risk Older Adults Living in a Naturally Occurring Retirement Community-Supportive Services Program | Single group pre-post survey (n = 93), HFRA tool, and McNemar’s test | U.S. | ||
| 2006 | Masotti and Fick [74] | American Journal of Public Health | Healthy Naturally Occurring Retirement Communities: A Low-Cost Approach to Facilitating Healthy Aging | Health model | Canada | ||
| 2010 | Masotti and Fick [75] | Journal of Housing for the Elderly | Healthy Naturally Occurring Retirement Communities: The Need for Increased Collaboration Between Local Public Health Agencies and Municipal Government | Discursive analysis | Canada | ||
| Active Living | 2010 | Grant-Savela [76] | Journal of Housing for the Elderly | The Influence of Self-Selection on Older Adults’ Active Living in a Naturally Occurring Retirement Community | Questionnaire survey (n = 197), Chi-square test, Mann–Whitney U test, Kruskal–Wallis test, and Spearman’s rank-order correlation | U.S. | |
| 2009 | Hildebrand and Neufeld [77] | The Gerontologist | Recruiting Older Adults Into a Physical Activity Promotion Program: Active Living Every Day Offered in a Naturally Occurring Retirement Community | Interview and transtheoretical model (TTM) (n = 50) | U.S. | ||
| 2010 | Ahrentzen [78] | Journal of Housing for the Elderly | On Their Own Turf: Community Design and Active Aging in a Naturally Occurring Retirement Community | Questionnaire survey (n = 719) and descriptive statistics | U.S. | ||
| 2007 | Carpenter and Buday [79] | Computers in Human Behavior | Computer Use Among Older Adults in a Naturally Occurring Retirement Community | Questionnaire survey (n = 324), descriptive statistics, and t-test | U.S. | ||
| 2010 | Grant-Savela [80] | Journal of Applied Gerontology | Active Living Among Older Residents of a Rural Naturally Occurring Retirement Community | Questionnaire survey (n = 197), descriptive statistics, Chi-square tests, Mann–Whitney U, multivariate analyses, and Spearman’s rank-order correlations, etc. | U.S. |
4.2. Research Themes and Findings
4.2.1. NORC Development and Assessment
NORC Development
NORC Assessment
NORC Challenges
4.2.2. NORC Living Environment
Social Environment
Built Environment
4.2.3. Wellbeing of Older Residents in NORCs
Health
Active Living in NORCs
Security
5. Discussion and Future Research Directions
6. Conclusions
Author Contributions
Funding
Institutional Review Board Statement
Informed Consent Statement
Data Availability Statement
Conflicts of Interest
References
- United Nations. World Population Prospects 2019: Highlights. Population Division: Department of Economic and Social Affairs; United Nations: New York, NY, USA, 2019. [Google Scholar]
- United Nations. Ageing: The United Nations. 2020. Available online: https://www.un.org/en/global-issues/ageing (accessed on 10 December 2021).
- Mihailidis, A.; Cockburn, A.; Longley, C.; Boger, J. The acceptability of home monitoring technology among community-dwelling older adults and baby boomers. Assist. Technol. 2008, 20, 1–12. [Google Scholar] [CrossRef]
- Hu, X.; Xia, B.; Chong, H.-Y.; Skitmore, M.; Buys, L. Improving the sustainable retirement village framework: From theory to practice. J. Clean. Prod. 2020, 248, 119290. [Google Scholar] [CrossRef]
- American Planning Association. Aging in Place: Housing, Supports, Safety. 2018. Available online: https://www.planning.org/blog/blogpost/9142364/ (accessed on 12 December 2021).
- Ivery, J.M.; Akstein-Kahan, D. The Naturally Occurring Retirement Community (NORC) Initiative in Georgia: Developing and Managing Collaborative Partnerships to Support Older Adults. Adm. Soc. Work. 2010, 34, 329–343. [Google Scholar] [CrossRef]
- Bradley, H.W.; Martin, J. Planning Aging—Supportive Communities; Planning Advisory Service Report; American Planning Association: Chicago, IL, USA, 2015. [Google Scholar]
- Ivery, J.M.; Akstein-Kahan, D.; Murphy, K.C. NORC Supportive Services Model Implementation and Community Capacity. J. Gerontol. Soc. Work 2010, 53, 21–42. [Google Scholar] [CrossRef]
- Bedney, B.J.; Goldberg, R.B.; Josephson, K. Aging in Place in Naturally Occurring Retirement Communities: Transforming Aging Through Supportive Service Programs. J. Hous. Elder. 2010, 24, 304–321. [Google Scholar] [CrossRef]
- Prevention CfDCa. Healthy Places Terminology. Available online: https://www.cdc.gov/healthyplaces/terminology.htm (accessed on 20 January 2022).
- Mehdizadeh, S.; Applebaum, R.; Deacon, M.; Straker, J. Providing Long-Term Services and Supports to an Aging Ohio: Progress and Challenges. 2009. Available online: https://sc.lib.miamioh.edu/xmlui/handle/2374.MIA/296 (accessed on 15 December 2021).
- Colello, K.J. Family Caregiving to the Older Population: Background, Federal Programs, and Issues for Congress. 2007. Available online: https://ecommons.cornell.edu/handle/1813/79005 (accessed on 10 December 2021).
- Lawler, K. Coordinating Housing and Health Care Provision for America’s Growing Elderly Population. 2001. Available online: http://citeseerx.ist.psu.edu/viewdoc/summary?doi=10.1.1.632.3357 (accessed on 20 January 2022).
- Marek, K.D.; Popejoy, L.; Petroski, G.; Mehr, D.; Rantz, M.; Lin, W.-C. Clinical outcomes of aging in place. Nurs. Res. 2005, 54, 202–211. [Google Scholar] [CrossRef]
- Rowles, G.D.; Ravdal, H. Aging, place, and meaning in the face of changing circumstances. In Challenges of the Third Age: Meaning and Purpose in Later Life; Oxford University Press: Oxford, UK, 2002; pp. 81–114. [Google Scholar]
- Lau, D.T.; Scandrett, K.G.; Jarzebowski, M.; Holman, K.; Emanuel, L. Health-related safety: A framework to address barriers to aging in place. Gerontologist 2007, 47, 830–837. [Google Scholar] [CrossRef]
- Salomon, E. Housing Policy Solutions to Support Aging in Place; AARP Public Policy Institute: Washington, DC, USA, 2010. [Google Scholar]
- Wiles, J.L.; Leibing, A.; Guberman, N.; Reeve, J.; Allen, R.E. The meaning of “aging in place” to older people. Gerontologist 2012, 52, 357–366. [Google Scholar] [CrossRef]
- Hwang, E.; Cummings, L.; Sixsmith, A.; Sixsmith, J. Impacts of home modifications on aging-in-place. J. Hous. Elder. 2011, 25, 246–257. [Google Scholar] [CrossRef]
- Themessl-Huber, M.; Hubbard, G.; Munro, P. Frail older people’s experiences and use of health and social care services. J. Nurs. Manag. 2007, 15, 222–229. [Google Scholar] [CrossRef]
- Rivera-Hernandez, M.; Yamashita, T.; Kinney, J.M. Identifying naturally occurring retirement communities: A spatial analysis. J. Gerontol. Ser. B Psychol. Sci. Soc. Sci. 2015, 70, 619–627. [Google Scholar] [CrossRef]
- Cutchin, M.P. The process of mediated aging-in-place: A theoretically and empirically based model. Soc. Sci. Med. 2003, 57, 1077–1090. [Google Scholar] [CrossRef]
- United States Census Bureau. American Fact Finder 2013. Available online: http://factfinder2.census.gov/faces/nav/jsf/pages/index.xhtml (accessed on 20 November 2021).
- Farber, N.; Shinkle, D.; Lynott, J.; Fox-Grage, W.; Harrell, R. Aging in Place: A State Survey of Livability Policies and Practices. 2011. Available online: https://trid.trb.org/view/1128168 (accessed on 13 November 2021).
- Hunt, M.E.; Gunter-Hunt, G. Naturally Occurring Retirement Communities. J. Hous. Elder. 1986, 3, 3–22. [Google Scholar] [CrossRef]
- Guo, K.L.; Castillo, R.J. The U.S. Long Term Care System: Development and Expansion of Naturally Occurring Retirement Communities as an Innovative Model for Aging in Place. Ageing Int. 2012, 37, 210–227. [Google Scholar] [CrossRef]
- Hunt, M.E.; Ross, L.E. Naturally occurring retirement communities: A multiattribute examination of desirability factors. Gerontologist 1990, 30, 667–674. [Google Scholar] [CrossRef]
- Lanspery, S.C.; Callahan, J.J.; Schwartz, H. Naturally Occurring Retirement Communities: A Report Prepared for The Pew Charitable Trusts; Brandeis University: Waltham, MA, USA, 1994. [Google Scholar]
- Yalowitz, N.; Bassuk, K. An Intergenerational Community with Supportive Services, The NORC Model at Penn South Program for Seniors; American Society on Aging: San Francisco, CA, USA, 1998. [Google Scholar]
- Lyons, B.P.; Magai, C. Reducing Health Risks and Psychological Distress Among Older Black Residents of Naturally Occurring Retirement Communities. J. Gerontol. Soc. Work 2001, 35, 53–69. [Google Scholar] [CrossRef]
- Ormond, B.A.; Black, K.J.; Tilly, J.; Thomas, S. Supportive Services Programs in Naturally Occurring Retirement Communities; U.S. Department of Health and Human Services, Assistant Secretary for Planning and Evaluation, Office of Disability, Aging, and Long-Term Care Policy: Washington, DC, USA, 2004.
- Kochera, A.; Straight, A.K.; Guterbock, T.M. Beyond 50.05—A Report to the Nation on Livable Communities: Creating Environments for Successful Aging; AARP: Washington, DC, USA, 2005. [Google Scholar]
- Senate and House of Representatives of the United States of America. Older Americans Act of 1965; Senate and House of Representatives of the United States of America: Wahington, DC, USA, 2020; p. 109.
- Xia, B.; Buys, L.; Yigitcanlar, T. Sustainable Urban Development for Older Australians: Understanding the Formation of Naturally Occurring Retirement Communities in the Greater Brisbane Region. Sustainability 2021, 13, 9853. [Google Scholar]
- Maclaren, C.; Landsberg, G.; Schwartz, H. History, Accomplishments, Issues and Prospects of Supportive Service Programs in Naturally Occurring Retirement Communities in New York State: Lessons Learned. J. Gerontol. Soc. Work 2007, 49, 127–144. [Google Scholar] [CrossRef]
- Schwartz, H. Supportive Services for Elderly Residents of Government Assisted Naturally Occurring Retirement Communities in New York City; UJA-Federation: New York, USA, 1991. [Google Scholar]
- Vladeck, F. A Good Place to Grow Old: New York’s Model for NORC Supportive Service Programs; United Hospital Fund: New York, NY, USA, 2004. [Google Scholar]
- Vladeck, F.; Segel, R. Identifying Risks to Healthy Aging in New York City’s Varied NORCs. J. Hous. Elder. 2010, 24, 356–372. [Google Scholar] [CrossRef]
- Department for the Aging. NORC 2021 15/09/2021. Available online: https://a125-egovt.nyc.gov/egovt/services/service_query.cfm (accessed on 15 September 2021).
- Downe-Wamboldt, B. Content analysis: Method, applications, and issues. Health Care Women Int. 1992, 13, 313–321. [Google Scholar] [CrossRef]
- Hsieh, H.-F.; Shannon, S.E. Three approaches to qualitative content analysis. Qual. Health Res. 2005, 15, 1277–1288. [Google Scholar] [CrossRef]
- Greenfield, E.A.; Frantz, M.E. Sustainability Processes among Naturally Occurring Retirement Community Supportive Service Programs. J. Community Pract. 2016, 24, 38–55. [Google Scholar] [CrossRef]
- Greenfield, E.A. The Longevity of Community Aging Initiatives: A Framework for Describing NORC Programs’ Sustainability Goals and Strategies. J. Hous. Elder. 2013, 27, 120–145. [Google Scholar] [CrossRef]
- Kloseck, M.; Crilly, R.G.; Gutman, G.M. Naturally Occurring Retirement Communities: Untapped Resources to Enable Optimal Aging at Home. J. Hous. Elder. 2010, 24, 392–412. [Google Scholar] [CrossRef]
- Greenfield, E.A. Community Aging Initiatives and Social Capital: Developing Theories of Change in the Context of NORC Supportive Service Programs. J. Appl. Gerontol. 2014, 33, 227–250. [Google Scholar] [CrossRef]
- Bennett, P.H. Exploration and Assessment of the NORC Transformation Process. J. Hous. Elder. 2010, 24, 373–391. [Google Scholar] [CrossRef]
- Pine, P.P.; Pine, V.R. Naturally Occurring Retirement Community-Supportive Service Program: An Example of Devolution. J. Aging Soc. Policy 2002, 14, 181–193. [Google Scholar] [CrossRef]
- Bassuk, K. NORC Supportive Service Programs: Effective and Innovative Programs That Support Seniors Living in the Community. Care Manag. J. 1999, 1, 132–137. [Google Scholar] [CrossRef]
- Cohen-Mansfield, J.; Dakheel-Ali, M.; Frank, J.K. The impact of a naturally occurring retirement communities service program in Maryland, USA. Health Promot. Int. 2010, 25, 210–220. [Google Scholar] [CrossRef][Green Version]
- Anetzberger, G.J. Community Options of Greater Cleveland, Ohio: Preliminary Evaluation of a Naturally Occurring Retirement Community Program. Clin. Gerontol. 2009, 33, 1–15. [Google Scholar] [CrossRef]
- Elbert, K.B.; Neufeld, P.S. Indicators of a Successful Naturally Occurring Retirement Community: A Case Study. J. Hous. Elder. 2010, 24, 322–334. [Google Scholar] [CrossRef]
- Park, J.-A.; Choi, B. Factors Affecting the Intention of Multi-Family House Residents to Age in Place in a Potential Naturally Occurring Retirement Community of Seoul in South Korea. Sustainability 2021, 13, 8922. [Google Scholar] [CrossRef]
- Marshall, L.J.; Hunt, M.E. Rural Naturally Occurring Retirement Communities: A Community Assessment Procedure. J. Hous. Elder. 1999, 13, 19–34. [Google Scholar] [CrossRef]
- Bronstein, L.; Kenaley, B. Learning from Vertical NORCs: Challenges and Recommendations for Horizontal NORCs. J. Hous. Elder. 2010, 24, 237–248. [Google Scholar] [CrossRef]
- Greenfield, E.A.; Scharlach, A.; Lehning, A.J.; Davitt, J.K. A conceptual framework for examining the promise of the NORC program and Village models to promote aging in place. J. Aging Stud. 2012, 26, 273–284. [Google Scholar] [CrossRef]
- Carpenter, B.D.; Edwards, D.F.; Pickard, J.G.; Palmer, J.L.; Stark, S.; Neufeld, P.S.; Morrowhowell, N.; Perkinson, M.A.; Morris, J.C. Anticipating Relocation: Concerns About Moving Among NORC Residents. J. Gerontol. Soc. Work 2007, 49, 165–184. [Google Scholar] [CrossRef]
- Davitt, J.K.; Greenfield, E.; Lehning, A.; Scharlach, A. Challenges to Engaging Diverse Participants in Community-Based Aging in Place Initiatives. J. Community Pract. 2017, 25, 325–343. [Google Scholar] [CrossRef]
- Lun, M.W.A. The Correlate of Religion Involvement and Formal Service Use Among Community-Dwelling Elders: An Explorative Case of Naturally Occurring Retirement Community. J. Relig. Spiritual Soc. Work. 2010, 29, 207–217. [Google Scholar] [CrossRef]
- Enguidanos, S.; Pynoos, J.; Denton, A.; Alexman, S.; Diepenbrock, L. Comparison of Barriers and Facilitators in Developing NORC Programs: A Tale of Two Communities. J. Hous. Elder. 2010, 24, 291–303. [Google Scholar] [CrossRef]
- Greenfield, E.A. Support from Neighbors and Aging in Place: Can NORC Programs Make a Difference? Gerontologist 2016, 56, 651–659. [Google Scholar] [CrossRef]
- Ivery, J.M. The NORC Supportive Services Model: The Role of Social Capital in Community Aging Initiatives. J. Community Pract. 2014, 22, 451–471. [Google Scholar] [CrossRef]
- Bronstein, L.; Gellis, Z.D.; Kenaley, B.L. A Neighborhood Naturally Occurring Retirement Community: Views From Providers and Residents. J. Appl. Gerontol. 2011, 30, 104–112. [Google Scholar] [CrossRef]
- Greenfield, E.A.; Mauldin, R.L. Participation in community activities through Naturally Occurring Retirement Community (NORC) Supportive Service Programs. Ageing Soc. 2017, 37, 1987–2011. [Google Scholar] [CrossRef]
- Greenfield, E.A.; Fedor, J.P. Characterizing Older Adults’ Involvement in Naturally Occurring Retirement Community (NORC) Supportive Service Programs. J. Gerontol. Soc. Work 2015, 58, 449–468. [Google Scholar] [CrossRef] [PubMed]
- Susan, E.; Jon, P.; Maria, S.; Laura, D.; Susan, A. Integrating Community Services Within a NORC: The Park La Brea Experience. In Cityscape; US Department of Housing and Urban Development: Washington, DC, USA, 2010; Volume 12, p. 29. [Google Scholar]
- Lun, M.W.A. Exploring Formal Service Use by Older Chinese: A Case Study on a Naturally Occurring Retirement Community. J. Soc. Serv. Res. 2011, 37, 217–224. [Google Scholar] [CrossRef]
- Tremoulet, A. Manufactured Home Parks: NORCs Awaiting Discovery. J. Hous. Elder. 2010, 24, 335–355. [Google Scholar] [CrossRef]
- Aurand, A.; Miles, R.; Usher, K. Local Environment of Neighborhood Naturally Occurring Retirement Communities (NORCs) in a Mid-Sized, U. S. City. J. Hous. Elder. 2014, 28, 133–164. [Google Scholar] [CrossRef]
- Kloseck, M.; Gutman, G.M.; Gibson, M.; Cox, L. Naturally Occurring Retirement Community (NORC) Residents Have a False Sense of Security That Could Jeopardize Their Safety in a Disaster. J. Hous. Elder. 2014, 28, 204–220. [Google Scholar] [CrossRef]
- McClive-Reed, K.P.; Gellis, Z.D. Psychological Distress and Help-Seeking by Residents of a Neighborhood Naturally Occurring Retirement Community (NNORC). J. Gerontol Soc. Work. 2016, 59, 572–586. [Google Scholar] [CrossRef]
- Chippendale, T. Outdoor Falls Prevention Strategy Use and Neighborhood Walkability Among Naturally Occurring Retirement Community Residents. Health Educ. Behav. 2020, 48, 899–906. [Google Scholar] [CrossRef]
- Pickard, J.G.; Fengyan, T. Older Adults Seeking Mental Health Counseling in a NORC. Res. Aging 2009, 31, 638–660. [Google Scholar] [CrossRef]
- Dale Chaikin, R.N.; Walia, R. Implementing and disseminating a fall prevention program in at-risk older adults living in a naturally occurring retirement community-supportive services program. Int. Public Health J. 2013, 5, 261. [Google Scholar]
- Masotti, P.J.; Fick, R.; Johnson-Masotti, A.; MacLeod, S. Healthy Naturally Occurring Retirement Communities: A Low-Cost Approach to Facilitating Healthy Aging. Am. J. Public Health 2006, 96, 1164–1170. [Google Scholar] [CrossRef] [PubMed]
- Masotti, P.J.; Fick, R.; O’Connor, K. Healthy Naturally Occurring Retirement Communities: The Need for Increased Collaboration Between Local Public Health Agencies and Municipal Government. J. Hous. Elder. 2010, 24, 249–266. [Google Scholar] [CrossRef]
- Grant-Savela, S.D. The Influence of Self-Selection on Older Adults’ Active Living in a Naturally Occurring Retirement Community. J. Hous. Elder. 2010, 24, 74–92. [Google Scholar] [CrossRef]
- Hildebrand, M.; Neufeld, P. Recruiting Older Adults Into a Physical Activity Promotion Program: Active Living Every Day Offered in a Naturally Occurring Retirement Community. Gerontologist 2009, 49, 702–710. [Google Scholar] [CrossRef]
- Ahrentzen, S. On Their Own Turf: Community Design and Active Aging in a Naturally Occurring Retirement Community. J. Hous. Elder. 2010, 24, 267–290. [Google Scholar] [CrossRef]
- Carpenter, B.D.; Buday, S. Computer use among older adults in a naturally occurring retirement community. Comput. Hum. Behav. 2007, 23, 3012–3024. [Google Scholar] [CrossRef]
- Grant-Savela, S.D. Active Living Among Older Residents of a Rural Naturally Occurring Retirement Community. J. Appl. Gerontol. 2010, 29, 531–553. [Google Scholar] [CrossRef]
- Addy, C.L.; Wilson, D.K.; Kirtland, K.A.; Ainsworth, B.E.; Sharpe, P.; Kimsey, D. Associations of Perceived Social and Physical Environmental Supports With Physical Activity and Walking Behavior. Am. J. Public Health 2004, 94, 440–443. [Google Scholar] [CrossRef] [PubMed]



| Definition | Researchers | Year |
|---|---|---|
| A housing development that is not planned or designed for older people, but which over time comes to house largely older people | Hunt and Gunter-Hunt [25] | 1986 |
| Housing developments that are not planned or designed for older people but that attract a preponderance (over 50%) of residents at least 60 years of age | Hunt and Ross [27] | 1990 |
| In a census block group, at least 40% of the heads of households (for a total of at least 200 households) are aged 65 and over | Lanspery and Callahan [28] | 1994 |
| At least 50% of households have a senior citizen, or a housing complex with more than 2500 elderly residents | Yalowitz and Bassuk [29] | 1998 |
| The census block groups in which 25% of the population is over the age of 65. These communities can be considered Naturally Occurring Retirement Communities (NORCs) and considered for targeted comprehensive service delivery | Lawler [13] | 2001 |
| They qualified as NORCs because the building management provided limited to no formal social support and more than 65% of the residents were 50 years of age or older | Lyons and Magai [30] | 2001 |
| The age at which a person is considered “older” ranges from 50 to 65 years, and the definition of a “significant proportion” living in the community ranges from 40% to 65% | Ormond and Black [31] | 2004 |
| 36% of respondents 55 years and older could be viewed as living in NORCs | Kochera and Straight [32] | 2005 |
| A residential building, a housing complex, an area (including a rural area) of single-family residences, or a neighbourhood composed of age-integrated housing where 40% of the heads of households are older individuals | Senate and House of Representatives of the United States of America [33] | 2006 |
| 40% or more homeowners and renters aged 65 years and older | Rivera-Hernandez and Yamashita [21] | 2015 |
| A community with 40% or more members of households aged 65 years and older | E and Xia [34] | 2021 |
Publisher’s Note: MDPI stays neutral with regard to jurisdictional claims in published maps and institutional affiliations. |
© 2022 by the authors. Licensee MDPI, Basel, Switzerland. This article is an open access article distributed under the terms and conditions of the Creative Commons Attribution (CC BY) license (https://creativecommons.org/licenses/by/4.0/).
Share and Cite
E, J.; Xia, B.; Susilawati, C.; Chen, Q.; Wang, X. An Overview of Naturally Occurring Retirement Communities (NORCs) for Ageing in Place. Buildings 2022, 12, 519. https://doi.org/10.3390/buildings12050519
E J, Xia B, Susilawati C, Chen Q, Wang X. An Overview of Naturally Occurring Retirement Communities (NORCs) for Ageing in Place. Buildings. 2022; 12(5):519. https://doi.org/10.3390/buildings12050519
Chicago/Turabian StyleE, Jiaxuan, Bo Xia, Connie Susilawati, Qing Chen, and Xuechun Wang. 2022. "An Overview of Naturally Occurring Retirement Communities (NORCs) for Ageing in Place" Buildings 12, no. 5: 519. https://doi.org/10.3390/buildings12050519
APA StyleE, J., Xia, B., Susilawati, C., Chen, Q., & Wang, X. (2022). An Overview of Naturally Occurring Retirement Communities (NORCs) for Ageing in Place. Buildings, 12(5), 519. https://doi.org/10.3390/buildings12050519

