Effect of Sand-to-Cement Ratio on Mechanical Properties of Foam Concrete
Abstract
1. Introduction
2. Materials and Experimental Program
2.1. Experimental Program
2.2. Materials
2.2.1. Water and Cement
2.2.2. Sand
2.2.3. Foaming Agent
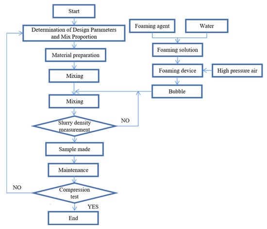
2.3. Experimental Procedure
2.3.1. Sample Preparation
2.3.2. Compressive Tests
2.3.3. Scanning Electron Microscope (SEM) Tests
3. Experimental
3.1. Damage to Samples
3.2. Stress-Strain Results
4. Discussion
4.1. Elasticity Modulus
4.2. Compressive Strength
4.3. Water-to-Solid Ratio
5. Conclusions
- For the case Rsc of 2, the compressive strength increased along the Rwc direction when Rwc was in the range of 0.5–1.0. It was due to the decrease in the number of small pores on the foam wall, resulting in the enhancement of the foam walls. When Rwc was larger than 1, the slurry was too thin to hold the bubbles.
- Compared with Rsc of 5, the slurry performed well and its compressive strength remained constant, different from the increase stage with Rwc of 0.5–1.0. It was due to the enhance effect owing to the decrease in the number of small holes that almost offset the weaken effect due to the Rwc on the strength.
- The enhance effect due to the decrease in the number of small holes can be normalized by Rws. Except the results in the constant stage, the compressive strength increased with the increase of Rws, irrelevant to the Rsc. It indicates that the sand and cement had the same function on the decrease in the number of small holes. In order to get the same compressive strength, the cement can be replaced by the sand in the increase stage.
- In the future, the thermal properties could be considered and suitable models could be chosen to study the effect of Rsc on the thermal properties of foam concrete. In addition, sand content maximization needs to be explored for more cost-effective concrete.
Author Contributions
Funding
Institutional Review Board Statement
Informed Consent Statement
Data Availability Statement
Acknowledgments
Conflicts of Interest
References
- Ramamurthy, K.; Nambiar, E.K.K.; Ranjani, G.I.S. A classification of studies on properties of foam concrete. Cem. Concr. Compos. 2009, 31, 388–396. [Google Scholar] [CrossRef]
- Amran, Y.H.M.; Farzadnia, N.; Ali, A.A.A. Properties and applications of foamed concrete; a review. Constr. Build. Mater. 2015, 101, 990–1005. [Google Scholar] [CrossRef]
- Wei, S.; Huang, Z.X.; Zu, X.D.; Qiangqiang, X.; Xin, J. Influence mechanism of foamed concrete coating thickness on the blast resistance of RC walls. Materials 2022, 15, 5473. [Google Scholar] [CrossRef]
- Gencel, O.; Nodehi, M.; Ustaoğlu, A.; Sarı, A.; Kaplan, G.; Bayraktar, Q.; Sutcu, M.; Ozbakkaloglu, T. Foam concrete produced with recycled concrete powder and phase change materials. Sustainability 2022, 14, 7458. [Google Scholar] [CrossRef]
- Ailar, H.; Tuan, N.; Priyan, M. Enhancing the strength of pre-made foams for foam concrete applications. Cem. Concr. Compos. 2018, 87, 164–171. [Google Scholar] [CrossRef]
- Liu, J.; Ren, Y.; Chen, R.; Wu, Y.; Lei, W. The effect of pore structure on impact behavior of concrete hollow brick, autoclaved aerated concrete and foamed concrete. Materials 2022, 15, 4075. [Google Scholar] [CrossRef] [PubMed]
- Jones, M.R.; Mccarthy, A. Preliminary views on the potential of foamed concrete as a structural material. Mag. Concr. Res. 2005, 57, 21–31. [Google Scholar] [CrossRef]
- Gołaszewski, J.; Klemczak, B.; Smolana, A.; Gołaszewska, M.; Cygan, G.; Mankel, C.; Peralta, I.; Röser, F.; Koenders, E. Effect of foaming agent, binder and density on the compressive strength and thermal conductivity of ultra-light foam concrete. Buildings 2022, 12, 1176. [Google Scholar] [CrossRef]
- Sach, J.; Seifert, H. Foamed concrete technology: Possibilities for thermal insulation at high temperatures. Ceram. Forum Int. 1999, 76, 23–30. [Google Scholar]
- Valore, R.C. Cellular concrete part 1 composition and methods of production. ACI J. Proc. 1954, 50, 773–796. [Google Scholar]
- Kearsley, E.P. The use of foamed concrete for affordable development in third world countries. Concr. Serv. Mank. Appropr. Concr. Technol. 2006, 3, 232. [Google Scholar]
- Jones, M.R.; McCarthy, A. Behaviour and Assessment of Foamed Concrete for Construction Applications; Thomas Telford: London, UK, 2005. [Google Scholar]
- Sokołowska, J.J. Long-Term compressive strength of polymer concrete-like composites with various fillers. Materials 2020, 13, 1207. [Google Scholar] [CrossRef]
- Kearsley, E.P.; Wainwright, P.J. Porosity and permeability of foamed concrete. Cem. Concr. Res. 2001, 31, 805–812. [Google Scholar] [CrossRef]
- Babu, D.S.; Tamilselvan, T.; Lim, H.; Wee, T. Air-void system of foamed concrete and its effect on mechanical properties. ACI Mater. J. 2006, 103, 45–52. [Google Scholar] [CrossRef]
- Hoff, G.C. Porosity-strength considerations for cellular concrete. Cem. Concr. Res. 1972, 2, 91–100. [Google Scholar] [CrossRef]
- Kearsley, E.P.; Wainwright, P.J. The effect of porosity on the strength of foamed concrete. Cem. Concr. Res. 2002, 32, 233–239. [Google Scholar] [CrossRef]
- Narayanan, N.; Ramamurthy, K. Prediction relations based on gel-pore parameters for the compressive strength of aerated concrete. Concr. Sci. Eng. 2000, 1, 206–212. [Google Scholar]
- Tam, C.T.; Lim, T.Y.; Lee, S.L. Relationship between strength and volumetric composition of moist-cured cellular concrete. Mag. Concr. Res. 1987, 39, 12–18. [Google Scholar] [CrossRef]
- Neville, A.M. Properties of Concrete. In The English Language Book Society, 3rd ed.; Pitman Publishing Limited: London, UK, 1981. [Google Scholar]
- Sánchez-Mendieta, C.; Galán, J.J.; Martinez-Lage, I. Physical and hydraulic properties of porous concrete. Sustainability 2021, 13, 910562. [Google Scholar] [CrossRef]
- Van Kim, D.V.; Xuan, N.; Tho, V.D.; Bulgakov, B.I.; Alexandrova, O.V. Modelling of the effect of the water-cement ratios on properties foam concrete. J. Phys. 2019, 1425, 012189. [Google Scholar] [CrossRef]
- Ning, W.; Chang, L.; Jie, W. Influence of water-grey ratio on pressure strength and permeability of borehole-support foam concrete. Coal Sci. Technol. Mag. 2020, 41, 18–21. [Google Scholar] [CrossRef]
- Jones, M.R.; Mccarthy, A. Heat of hydration in foamed concrete: Effect of mix constituents and plastic density. Cem. Concr. Res. 2006, 36, 1032–1041. [Google Scholar] [CrossRef]
- Liu, Z.; Zhao, K.; Hu, C.; Tang, Y. Effect of water-cement ratio on pore structure and strength of foam concrete. Adv. Mater. Sci. Eng. 2016, 11, 9520294. [Google Scholar] [CrossRef]
- Qian, Z.; Li, L.; Gao, Z.; Hu, F. Research on the effect of different superplasticizers on the properties of foam concrete. Coal Ash 2014, 6, 44–46. (In Chinese) [Google Scholar]
- Chung, S.Y.; Lehmann, C.; Elrahman, M.A.; Stephan, D. Pore characteristics and their effects on the material properties of foamed concrete evaluated using micro-CT images and numerical approaches. Appl. Sci. 2017, 7, 550. [Google Scholar] [CrossRef]
- Guo, Z. Study on the influence of sand-to-cement ratio and particle size on the characteristics of cement mortar. Constr. Technol. 2020, 49, 103–106. [Google Scholar] [CrossRef]
- Jia, H.; Guhua, L. The influence of sand ratio on concrete performance in the case of fixed powder paste. In Proceedings of the International Conference on Civil Engineering, Architecture and Building Materials, Haikou, China, 24–25 May 2014. [Google Scholar]
- Othman, R.; Jaya, R.P.; Muthusamy, K.; Sulaiman, M.; Duraisamy, Y.; Abdullah, M.; Przybył, A.; Sochacki, W.; Skrzypczak, T.; Vizureanu, P.; et al. Relation between density and compressive strength of foamed concrete. Materials 2021, 11, 2967. [Google Scholar] [CrossRef]
- Hamidah, M.S.; Azmi, I.; Ruslan, M.R.A.; Kartini, K.; Fadhil, N.M. Optimization of foamed concrete mix of different sand-cement ratio and curing conditions. Use of Foamed Concrete in Construction. Dundee(GB) 2005, 37–44. [Google Scholar]
- Wong, H.H.C.; Kwan, A.K.H. Rheology of cement paste: Role of excess water to solid surface area ratio. J. Mater. Civ. Eng. 2008, 20, 189–197. [Google Scholar] [CrossRef]
- Industry Standard CN-CJ; CJJ T 177-2012 Technical Regulations for Filling Engineering of Bubble Mixed Lightweight Soil. Urban Construction: Shanghai, China, 2012.
- Huang, L. 28-day report of Conch Cement quality inspection report. EB/OL 2016, 13, 8. [Google Scholar]
- ASTM Standard C 188-17; ASTM Standard Test Method for Density of Hydraulic Cement. ASTM International: West Conshohocken, PA, USA, 2017.
- D 422-63; ASTM Standard Test Methods for Particle-Size Analysis of Soils. ASTM International: West Conshohocken, PA, USA, 2007.
- ASTM Standard C 128-15; ASTM Standard Test Method for Relative Density (Specific Gravity) and Absorption of Fine Aggregate. ASTM International: West Conshohocken, PA, USA, 2015.
- ASTM Standard D 2487-11; ASTM Standard Practice for Classification of Soils for Engineering Purposes (Unified Classification System). ASTM International: West Conshohocken, PA, USA, 2012.
- ACI 523; Guide for Cast-in-Place Low-Density Cellular Concrete. ACI (American Concrete Institute): Farmington Hills, MI, USA, 2006.
- ACI 523; Guide for Cellular Concrete above 50 lb/ft3 (800 kg/m3). ACI (American Concrete Institute): Farmington Hills, MI, USA, 2014.
- Kearsley, E.P.; Wainwright, P.J. The effect of high fly ash content on the compressive strength of foamed concrete. Cem. Concr. Res. 2001, 31, 105–112. [Google Scholar] [CrossRef]
- Gencel, O.; Bilir, T.; Bademler, Z.; Ozbakkaloglu, T. A detailed review on foam concrete composites: Ingredients, properties, and microstructure. Appl. Sci. 2022, 12, 5752. [Google Scholar] [CrossRef]
- Shao, C.J.; Xu, Y.F.; Chen, B.; Ding, P.F. Experimental study of strength characteristics of foam concrete. Sci. Technol. Eng. 2016, 16, 270–274. [Google Scholar]
- Nicolo, B.D.; Pani, L.; Pozzo, E. Strain of concrete at peak compressive stress for a wide range of compressive strengths. Mater. Struct. 1994, 27, 206–210. [Google Scholar] [CrossRef]
- Brady, K.C.; Jones, M.R.; Watts, G.R. Specfication for foamed concrete. In Application Guide AG39; TRL Limited: Crowthorne, UK, 2001. [Google Scholar]
- Zhou, Z.; Hu, J.F.; Li, F.; Zhang, J.J.; Lei, M.F. Elastic modulus prediction model of foamed concrete based on the walsh formula. Appl. Sci. 2022, 12, 5142. [Google Scholar] [CrossRef]
- Tan, X.J.; Chen, W.Z.; Yang, D.S.; Liu, H.Y.; Chan, A.H.C. Experimental and theoretical studies on effect of height-to-diameter ratios on failure forms and mechanical characteristics of foamed concrete. J. Mater. Civ. Eng. 2019, 31, 04018341. [Google Scholar] [CrossRef]
- De Rose, L.; Morris, J. The influence of mix design on the properties of microcellular concrete. In Specialist Techniques and Materials for Construction; Dhir, R.K., Handerson, N.A., Eds.; Thomas Telford: London, UK, 1999; pp. 185–197. [Google Scholar]












| Test ID | Air Volume Quantities (m3/m3) | Wet Density (kg/m3) | Water-to-Cement Ratio (Rwc) | Water-to-Solid Ratio (Rws) |
|---|---|---|---|---|
| S2-0.5 | 0.42 | 1180 | 0.50 | 0.17 |
| S2-0.65 | 1196 | 0.65 | 0.22 | |
| S2-0.8 | 1244 | 0.80 | 0.27 | |
| S2-1.0 | 1236 | 1.00 | 0.33 | |
| S5-0.65 | 1002 | 0.65 | 0.11 | |
| S5-0.75 | 975 | 0.75 | 0.13 | |
| S5-0.85 | 1001 | 0.85 | 0.14 | |
| S5-1.0 | 1013 | 1.00 | 0.17 | |
| S5-1.55 | 1045 | 1.55 | 0.26 |
| Composition | Content (%) | Physical Properties | |
|---|---|---|---|
| SiO2 | 20.4 | Material | P.O 42.5 |
| Al2O3 | 4.4 | Blaine fineness (m2/kg) | 338 |
| Fe2O3 | 2.2 | Soundness | Qualified |
| CaO | 64.9 | Initial setting time (min) | 90 |
| MgO | 1.3 | Final setting time (min) | 250 |
| SO3 | 2.0 | 3 d compressive strength (MPa) | 27.4 |
| Na2O | 0.1 | 28 d compressive strength (MPa) | 45.0 |
| K2O | 0.3 | ||
| Loss of ignition | 4.4 | ||
Publisher’s Note: MDPI stays neutral with regard to jurisdictional claims in published maps and institutional affiliations. |
© 2022 by the authors. Licensee MDPI, Basel, Switzerland. This article is an open access article distributed under the terms and conditions of the Creative Commons Attribution (CC BY) license (https://creativecommons.org/licenses/by/4.0/).
Share and Cite
Liu, J.; Ge, T.; Wu, Y.; Chen, R. Effect of Sand-to-Cement Ratio on Mechanical Properties of Foam Concrete. Buildings 2022, 12, 1969. https://doi.org/10.3390/buildings12111969
Liu J, Ge T, Wu Y, Chen R. Effect of Sand-to-Cement Ratio on Mechanical Properties of Foam Concrete. Buildings. 2022; 12(11):1969. https://doi.org/10.3390/buildings12111969
Chicago/Turabian StyleLiu, Jian, Tiange Ge, Yuedong Wu, and Rui Chen. 2022. "Effect of Sand-to-Cement Ratio on Mechanical Properties of Foam Concrete" Buildings 12, no. 11: 1969. https://doi.org/10.3390/buildings12111969
APA StyleLiu, J., Ge, T., Wu, Y., & Chen, R. (2022). Effect of Sand-to-Cement Ratio on Mechanical Properties of Foam Concrete. Buildings, 12(11), 1969. https://doi.org/10.3390/buildings12111969

