Effects of Tree Species and Layout on the Outdoor Thermal Environment of Squares in Hot-Humid Areas of China
Abstract
1. Introduction
2. Methodology
2.1. Climate Conditions
2.2. Study Area and Model Validation
2.3. Establishment of Arbor Database
2.4. Case Studies
2.5. Thermal Comfort Assessment Indices
3. Results and Discussion
3.1. Model Accuracy Assessment
3.2. Effects of the Arbor Layout Method on Thermal Conditions
3.2.1. Effects of Arbor Layout Method on Air Temperature and Wind Speed
3.2.2. Effects of Arbor Layout Method on PET Values
3.3. Effects of Arbor Species on Thermal Condition
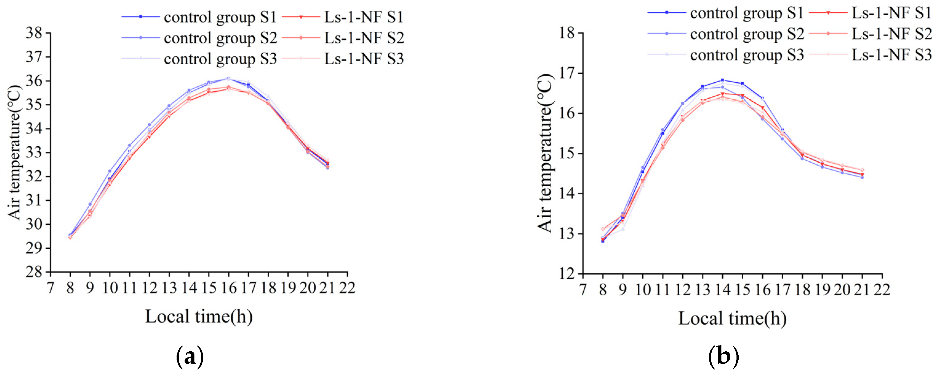
3.3.1. Effects of Arbor Species on Air Temperature and Wind Speed in Walking Spaces
3.3.2. Effects of Arbor Species on PET Values
3.4. Effects of the Arrangement of Arbors on the Thermal Conditions of Different Walking Spaces
3.4.1. Effects of Arrangement of Arbors on Air Temperature and Wind Speed of Different Walking Spaces
3.4.2. Effects of Arrangement of Arbors on PET Values of Different Walking Spaces
4. Conclusions
- When arranging trees at different planting distances, the maximum difference in PET values in summer and winter was 1.14 and 2.13 °C, respectively. In summer, when the planting distance was reduced from “2” to “1.5” and “1.5” to “1”, the maximum difference in the reduction of PET values between the two was 0.9 and 0.24 °C, respectively. Therefore, the planting distance between trees has a certain impact on the outdoor thermal environment.
- The effects of full planting and non-full planting of arbors in inactive spaces on the outdoor thermal comfort of the surrounding active spaces were basically the same.
- Different tree species had different effects on the outdoor thermal environment. The PET value of the space around arbors with a low LAD value was 0.98 and 1.37 °C higher in summer and winter than those with high LAD values, respectively. A high LAD tree has more significant effects on the outdoor thermal environment.
- Arranging arbors reduced PET values in both summer and winter, but the reduced PET values in winter were still within the acceptable range (>11.3 °C) for the hot-humid areas of China, so it could be considered that arranging arbors is beneficial in summer and harmless in winter.
- Arranging arbors can reduce thermal environment differences between spaces, and the effect changes with solar activity. In summer in the hot-humid areas of China, arbors have significant effects on the thermal environment on the west side in the morning and on the east side in the afternoon.
- When planting arbors, the preferred planting distance is “1”.
- When planting arbors in inactive spaces, it is only necessary to plant arbors along the edge of the inactive space.
- Priority should be given to planting high LAD value trees.
- When arranging arbors, one only needs to consider the impact on the thermal environment in summer, and not winter.
- If conditions permit, trees should be arranged on the north side of the square, on the east side of the morning reading tables and chairs, and on the west side of the walking spaces and fitness equipment used in the afternoon.
Author Contributions
Funding
Data Availability Statement
Conflicts of Interest
Nomenclature
| UHI | Urban heat island |
| LAD | Leaf area density (m2/m2) |
| LAI | Leaf area index (m2/m3) |
| PET | Physiological equivalent temperature (°C) |
| PMV | Predicted mean vote |
| UTCI | Universal Thermal Climate Index (°C) |
| R2 | Coefficient of correlation |
| MAE | Mean absolute error |
| RMSE | Mean square error |
| WBGT | Wet Bulb Globe Temperature (°C) |
| SET* | Standard Effective Temperature (°C) |
| Ls | Lagerstoemia speciosa |
| Mi | Mangifera indica |
| Bc | Bombax ceiba |
| Fv | Ficus virens |
| F | Full planting arbors on the planting area |
| NF | Arranging arbors only on the edge of the planting area |
| S1 | Walking space in the north of planting area |
| S2 | Walking space in the west of planting area |
| S3 | Walking space in the east of planting area |
References
- Wang, Y.P.; Akbari, H. Analysis of Urban Heat Island Phenomenon and Mitigation Solutions Evaluation for Montreal. Sustain. Cities Soc. 2016, 26, 438–446. [Google Scholar] [CrossRef]
- Radhi, H.; Sharples, S.; Assem, E. Impact of Urban Heat Islands on the Thermal Comfort and Cooling Energy Demand of Artificial Islands—A Case Study of Amwaj Islands in Bahrain. Sustain. Cities Soc. 2015, 19, 310–318. [Google Scholar] [CrossRef]
- Chafer, M.; Tan, C.L.; Cureau, R.J.; Hien, W.N.; Pisello, A.L.; Cabeza, L.F. Mobile Measurements of Microclimatic Variables through the Central Area of Singapore: An Analysis from the Pedestrian Perspective. Sustain. Cities Soc. 2022, 83, 103986. [Google Scholar] [CrossRef]
- Rossi, F.; Cardinali, M.; Gambelli, A.M.; Filipponi, M.; Castellani, B.; Nicolini, A. Outdoor Thermal Comfort Improvements Due to Innovative Solar Awning Solutions: An Experimental Campaign. Energy Build. 2020, 225, 110341. [Google Scholar] [CrossRef]
- Glaser, J.; Lemery, J.; Rajagopalan, B.; Diaz, H.F.; Garcia-Trabanino, R.; Taduri, G.; Madero, M.; Amarasinghe, M.; Abraham, G.; Anutrakulchai, S.; et al. Climate Change and the Emergent Epidemic of Ckd from Heat Stress in Rural Communities: The Case for Heat Stress Nephropathy. Clin. J. Am. Soc. Nephrol. 2016, 11, 1472–1483. [Google Scholar] [CrossRef]
- Mora, C.; Dousset, B.; Caldwell, I.R.; Powell, F.E.; Geronimo, R.C.; Bielecki, C.R.; Counsell, C.W.; Dietrich, B.S.; Johnston, E.T.; Louis, L.V.; et al. Global Risk of Deadly Heat. Nat. Clim. Chang. 2017, 7, 501–506. [Google Scholar] [CrossRef]
- Yang, J.; Zhou, M.G.; Ren, Z.P.; Li, M.M.; Wang, B.G.; Liu, D.L.; Ou, C.Q.; Yin, P.; Sun, J.M.; Tong, S.L.; et al. Projecting Heat-Related Excess Mortality under Climate Change Scenarios in China. Nat. Commun. 2021, 12, 1039. [Google Scholar] [CrossRef]
- Leng, H.; Liang, S.; Yuan, Q. Outdoor Thermal Comfort and Adaptive Behaviors in the Residential Public Open Spaces of Winter Cities During the Marginal Season. Int. J. Biometeorol. 2020, 64, 217–229. [Google Scholar] [CrossRef]
- Chen, L.; Wen, Y.Y.; Zhang, L.; Xiang, W.N. Studies of Thermal Comfort and Space Use in an Urban Park Square in Cool and Cold Seasons in Shanghai. Build. Environ. 2015, 94, 644–653. [Google Scholar] [CrossRef]
- Jackson, S.B.; Stevenson, K.T.; Larson, L.R.; Peterson, M.N.; Seekamp, E. Outdoor Activity Participation Improves Adolescents’ Mental Health and Well-Being During the COVID-19 Pandemic. Int. J. Environ. Res. Public Health 2021, 18, 2506. [Google Scholar] [CrossRef]
- Coventry, P.A.; Brown, J.V.E.; Pervin, J.; Brabyn, S.; Pateman, R.; Breedvelt, J.; Gilbody, S.; Stancliffe, R.; McEachan, R.; White, P.C.L. Nature-Based Outdoor Activities for Mental and Physical Health: Systematic Review and Meta-Analysis. SSM-Popul. Health 2021, 16, 100934. [Google Scholar] [CrossRef] [PubMed]
- Barfield, P.A.; Ridder, K.; Hughes, J.; Rice-McNeil, K. Get Outside! Promoting Adolescent Health through Outdoor after-School Activity. Int. J. Environ. Res. Public Health 2021, 18, 7223. [Google Scholar] [CrossRef] [PubMed]
- Martinelli, L.; Lin, T.P.; Matzarakis, A. Assessment of the Influence of Daily Shadings Pattern on Human Thermal Comfort and Attendance in Rome During Summer Period. Build. Environ. 2015, 92, 30–38. [Google Scholar] [CrossRef]
- Shooshtarian, S.; Rajagopalan, P.; Wakefield, R. Effect of Seasonal Changes on Usage Patterns and Behaviours in Educational Precinct in Melbourne. Urban Clim. 2018, 26, 133–148. [Google Scholar] [CrossRef]
- Thivel, D.; Tremblay, A.; Genin, P.M.; Panahi, S.; Riviere, D.; Duclos, M. Physical Activity, Inactivity, and Sedentary Behaviors: Definitions and Implications in Occupational Health. Front. Public Health 2018, 6, 288. [Google Scholar] [CrossRef]
- Peng, H.W.; He, M.N.; Li, M.X.; Huang, Y.; Wen, L.W. Investigation on Spatial Distributions and Occupant Schedules of Typical Residential Districts in South China’s Pearl River Delta. Energy Build. 2020, 209, 109710. [Google Scholar] [CrossRef]
- Xia, D.W.; Lou, S.W.; Huang, Y.; Zhao, Y.; Li, D.H.W.; Zhou, X.Q. A Study on Occupant Behaviour Related to Air-Conditioning Usage in Residential Buildings. Energy Build. 2019, 203, 109446. [Google Scholar] [CrossRef]
- Lin, P.Y.; Song, D.X.; Qin, H. Impact of Parking and Greening Design Strategies on Summertime Outdoor Thermal Condition in Old Mid-Rise Residential Estates. Urban For. Urban Green. 2021, 63, 127200. [Google Scholar] [CrossRef]
- Lv, Y.J.; Peng, H.W.; He, M.N.; Huang, Y.; Wang, J.W. Definition of Typical Commercial Building for South China’s Pearl River Delta: Local Data Statistics and Model Development. Energy Build. 2019, 190, 119–131. [Google Scholar] [CrossRef]
- Yang, J.; Zhao, Y.; Zou, Y.; Xia, D.; Lou, S.; Guo, T.; Zhong, Z. Improving the Thermal Comfort of an Open Space Via Landscape Design: A Case Study in Hot and Humid Areas. Atmosphere 2022, 13, 1604. [Google Scholar] [CrossRef]
- Rui, L.Y.; Buccolieri, R.; Gao, Z.; Ding, W.W.; Shen, J.L. The Impact of Green Space Layouts on Microclimate and Air Quality in Residential Districts of Nanjing, China. Forests 2018, 9, 224. [Google Scholar] [CrossRef]
- Morakinyo, T.E.; Kong, L.; Lau, K.K.L.; Yuan, C.; Ng, E. A Study on the Impact of Shadow-Cast and Tree Species on in-Canyon and Neighborhood’s Thermal Comfort. Build. Environ. 2017, 115, 1–17. [Google Scholar] [CrossRef]
- Chen, T.H.; Pan, H.N.; Lu, M.R.; Hang, J.; Lam, C.K.C.; Yuan, C.; Pearlmutter, D. Effects of Tree Plantings and Aspect Ratios on Pedestrian Visual and Thermal Comfort Using Scaled Outdoor Experiments. Sci. Total Environ. 2021, 801, 149527. [Google Scholar] [CrossRef] [PubMed]
- Bowler, D.E.; Buyung-Ali, L.; Knight, T.M.; Pullin, A.S. Urban Greening to Cool Towns and Cities: A Systematic Review of the Empirical Evidence. Landsc. Urban Plan. 2010, 97, 147–155. [Google Scholar] [CrossRef]
- Konarska, J.; Uddling, J.; Holmer, B.; Lutz, M.; Lindberg, F.; Pleijel, H.; Thorsson, S. Transpiration of Urban Trees and Its Cooling Effect in a High Latitude City. Int. J. Biometeorol. 2016, 60, 159–172. [Google Scholar] [CrossRef]
- Zolch, T.; Rahman, M.A.; Pfleiderer, E.; Wagner, G.; Pauleit, S. Designing Public Squares with Green Infrastructure to Optimize Human Thermal Comfort. Build. Environ. 2019, 149, 640–654. [Google Scholar] [CrossRef]
- Hong, B.; Lin, B.R. Numerical Studies of the Outdoor Wind Environment and Thermal Comfort at Pedestrian Level in Housing Blocks with Different Building Layout Patterns and Trees Arrangement. Renew. Energy 2015, 73, 18–27, Erratum in Renew. Energy 2018, 126, 583. [Google Scholar] [CrossRef]
- Rui, L.Y.; Buccolieri, R.; Gao, Z.; Gatto, E.; Ding, W.W. Study of the Effect of Green Quantity and Structure on Thermal Comfort and Air Quality in an Urban-Like Residential District by Envi-Met Modelling. Build. Simul. 2019, 12, 183–194. [Google Scholar] [CrossRef]
- Aytaç, K.; Allegrini, J.; Strebel, D.; Zhao, Y.; Derome, D.; Carmeliet, J. Advancement in Urban Climate Modelling at Local Scale: Urban Heat Island Mitigation and Building Cooling Demand. Atmosphere 2020, 11, 1313. [Google Scholar]
- Liu, H.Z.; Lim, J.Y.; Thet, B.W.H.; Lai, P.Y.; Koh, W.S. Evaluating the Impact of Tree Morphologies and Planting Densities on Outdoor Thermal Comfort in Tropical Residential Precincts in Singapore. Build. Environ. 2022, 221, 109268. [Google Scholar] [CrossRef]
- Sodoudi, S.; Zhang, H.W.; Chi, X.L.; Muller, F.; Li, H.D. The Influence of Spatial Configuration of Green Areas on Microclimate and Thermal Comfort. Urban For. Urban Green. 2018, 34, 85–96. [Google Scholar] [CrossRef]
- Heris, M.P.; Middel, A.; Muller, B. Impacts of Form and Design Policies on Urban Microclimate: Assessment of Zoning and Design Guideline Choices in Urban Redevelopment Projects. Landsc. Urban Plan. 2020, 202, 103870. [Google Scholar] [CrossRef]
- Shashua-Bar, L.; Hoffman, M.E. Vegetation as a Climatic Component in the Design of an Urban Street—An Empirical Model for Predicting the Cooling Effect of Urban Green Areas with Trees. Energy Build. 2000, 31, 221–235. [Google Scholar] [CrossRef]
- Zolch, T.; Maderspacher, J.; Wamsler, C.; Pauleit, S. Using Green Infrastructure for Urban Climate-Proofing: An Evaluation of Heat Mitigation Measures at the Micro-Scale. Urban For. Urban Green. 2016, 20, 305–316. [Google Scholar] [CrossRef]
- Shahidan, M.F.; Jones, P.J.; Gwilliam, J.; Salleh, E. An Evaluation of Outdoor and Building Environment Cooling Achieved through Combination Modification of Trees with Ground Materials. Build. Environ. 2012, 58, 245–257. [Google Scholar] [CrossRef]
- Yeo, L.B.; Ling, G.H.T.; Tan, M.L.; Leng, P.C. Interrelationships between Land Use Land Cover (Lulc) and Human Thermal Comfort (Htc): A Comparative Analysis of Different Spatial Settings. Sustainability 2021, 13, 382. [Google Scholar] [CrossRef]
- Narimani, N.; Karimi, A.; Brown, R.D. Effects of Street Orientation and Tree Species Thermal Comfort within Urban Canyons in a Hot, Dry Climate. Ecol. Inform. 2022, 69, 101671. [Google Scholar] [CrossRef]
- Fahmy, M.; El-Hady, H.; Mandy, M.; Abdelalim, M.F. On the Green Adaptation of Urban Developments in Egypt; Predicting Community Future Energy Efficiency Using Coupled Outdoor-Indoor Simulations. Energy Build. 2017, 153, 241–261. [Google Scholar] [CrossRef]
- Sjoman, J.D.; Hirons, A.; Sjoman, H. Branch Area Index of Solitary Trees: Understanding Its Significance in Regulating Ecosystem Services. J. Environ. Qual. 2016, 45, 175–187. [Google Scholar] [CrossRef]
- Zheng, S.L.; Guldmann, J.M.; Liu, Z.X.; Zhao, L.H. Influence of Trees on the Outdoor Thermal Environment in Subtropical Areas: An Experimental Study in Guangzhou, China. Sustain. Cities Soc. 2018, 42, 482–497. [Google Scholar] [CrossRef]
- Xi, T.Y.; Li, Q.; Mochida, A.; Meng, Q.L. Study on the Outdoor Thermal Environment and Thermal Comfort around Campus Clusters in Subtropical Urban Areas. Build. Environ. 2012, 52, 162–170. [Google Scholar] [CrossRef]
- Shi, Y.R.; Xiang, Y.R.; Zhang, Y.F. Urban Design Factors Influencing Surface Urban Heat Island in the High-Density City of Guangzhou Based on the Local Climate Zone. Sensors 2019, 19, 3459. [Google Scholar] [CrossRef] [PubMed]
- Muniz-Gaal, L.P.; Pezzuto, C.C.; de Carvalho, M.F.H.; Mota, L.T.M. Urban Geometry and the Microclimate of Street Canyons in Tropical Climate. Build. Environ. 2020, 169, 106547. [Google Scholar] [CrossRef]
- Cilek, M.U.; Cilek, A. Analyses of Land Surface Temperature (Lst) Variability among Local Climate Zones (Lczs) Comparing Landsat-8 and Envi-Met Model Data. Sustain. Cities Soc. 2021, 69, 102877. [Google Scholar] [CrossRef]
- Mohammad, P.; Aghlmand, S.; Fadaei, A.; Gachkar, S.; Gachkar, D.; Karimi, A. Evaluating the Role of the Albedo of Material and Vegetation Scenarios Along the Urban Street Canyon for Improving Pedestrian Thermal Comfort Outdoors. Urban Clim. 2021, 40, 100993. [Google Scholar] [CrossRef]
- Yin, S.; Lang, W.; Xiao, Y.Q. The Synergistic Effect of Street Canyons and Neighbourhood Layout Design on Pedestrian-Level Thermal Comfort in Hot-Humid Area of China. Sustain. Cities Soc. 2019, 49, 101571. [Google Scholar] [CrossRef]
- Chen, L.X.; Zhang, Y.Z.; Han, J.Q.; Li, X. An Investigation of the Influence of Ground Surface Properties and Shading on Outdoor Thermal Comfort in a High-Altitude Residential Area. Front. Archit. Res. 2021, 10, 432–446. [Google Scholar] [CrossRef]
- Altunkasa, C.; Uslu, C. Use of Outdoor Microclimate Simulation Maps for a Planting Design to Improve Thermal Comfort. Sustain. Cities Soc. 2020, 57, 102137. [Google Scholar] [CrossRef]
- Huang, Z.F.; Gou, Z.H.; Cheng, B. An Investigation of Outdoor Thermal Environments with Different Ground Surfaces in the Hot Summer-Cold Winter Climate Region. J. Build. Eng. 2020, 27, 100994. [Google Scholar] [CrossRef]
- Bevilacqua, P.; Mazzeo, D.; Bruno, R.; Arcuri, N. Experimental Investigation of the Thermal Performances of an Extensive Green Roof in the Mediterranean Area. Energy Build. 2016, 122, 63–79. [Google Scholar] [CrossRef]
- Coma, J.; Perez, G.; Sole, C.; Castell, A.; Cabeza, L.F. Thermal Assessment of Extensive Green Roofs as Passive Tool for Energy Savings in Buildings. Renew. Energy 2016, 85, 1106–1115. [Google Scholar] [CrossRef]
- Xu, M.; Hong, B.; Jiang, R.S.; An, L.; Zhang, T. Outdoor Thermal Comfort of Shaded Spaces in an Urban Park in the Cold Region of China. Build. Environ. 2019, 155, 408–420. [Google Scholar] [CrossRef]
- Yilmaz, S.; Mutlu, B.E.; Aksu, A.; Mutlu, E.; Qaid, A. Street Design Scenarios Using Vegetation for Sustainable Thermal Comfort in Erzurum, Turkey. Environ. Sci. Pollut. Res. 2021, 28, 3672–3693. [Google Scholar] [CrossRef]
- Bruse, M.; Fleer, H. Simulating surface–plant–air interactions inside urban environments with a three dimensional numerical model. Environ. Model. Softw. 1998, 13, 373–384. [Google Scholar] [CrossRef]
- Yang, Y.J.; Gatto, E.; Gao, Z.; Buccolieri, R.; Morakinyo, T.E.; Lan, H.N. The Plant Evaluation Model for the Assessment of the Impact of Vegetation on Outdoor Microclimate in the Urban Environment. Build. Environ. 2019, 159, 106151. [Google Scholar] [CrossRef]
- Li, K.M.; Zhang, Y.F.; Zhao, L.H. Outdoor Thermal Comfort and Activities in the Urban Residential Community in a Humid Subtropical Area of China. Energy Build. 2016, 133, 498–511. [Google Scholar] [CrossRef]
- Shi, D.C.; Song, J.Y.; Huang, J.X.; Zhuang, C.Q.; Guo, R.; Gao, Y.F. Synergistic Cooling Effects (Sces) of Urban Green-Blue Spaces on Local Thermal Environment: A Case Study in Chongqing, China. Sustain. Cities Soc. 2020, 55, 102065. [Google Scholar] [CrossRef]
- Liu, Z.X.; Zheng, S.L.; Zhao, L.H. Evaluation of the Envi-Met Vegetation Model of Four Common Tree Species in a Subtropical Hot-Humid Area. Atmosphere 2018, 9, 198. [Google Scholar] [CrossRef]
- Lalic, B.; Mihailovic, D.T. An Empirical Relation Describing Leaf-Area Density inside the Forest for Environmental Modeling. J. Appl. Meteorol. 2004, 43, 641–645. [Google Scholar] [CrossRef]
- ASHRAE Standard 55-2020; Thermal Environment Conditions for Human Occupancy. ASHRAE Standards Committee: Peachtree Corners, GA, USA, 2020.
- Fang, Z.S.; Feng, X.W.; Liu, J.L.; Lin, Z.; Mak, C.M.; Niu, J.L.; Tse, K.T.; Xu, X.N. Investigation into the Differences among Several Outdoor Thermal Comfort Indices against Field Survey in Subtropics. Sustain. Cities Soc. 2019, 44, 676–690. [Google Scholar] [CrossRef]
- Teshnehdel, S.; Mirnezami, S.; Saber, A.; Pourzangbar, A.; Olabi, A.G. Data-Driven and Numerical Approaches to Predict Thermal Comfort in Traditional Courtyards. Sustain. Energy Technol. Assess. 2020, 37, 100569. [Google Scholar] [CrossRef]
- Zhang, L.L.L.; Wei, D.; Hou, Y.Y.; Du, J.F.; Liu, Z.; Zhang, G.M.; Shi, L. Outdoor Thermal Comfort of Urban Park—A Case Study. Sustainability 2020, 12, 1961. [Google Scholar] [CrossRef]
- Xu, M.; Hong, B.; Mi, J.Y.; Yan, S.S. Outdoor Thermal Comfort in an Urban Park during Winter in Cold Regions of China. Sustain. Cities Soc. 2018, 43, 208–220. [Google Scholar] [CrossRef]
- Cilek, M.U.; Uslu, C. Modeling the Relationship between the Geometric Characteristics of Urban Green Spaces and Thermal Comfort: The Case of Adana City. Sustain. Cities Soc. 2022, 79, 103748. [Google Scholar] [CrossRef]
- Lin, T.P.; Matzarakis, A. Tourism Climate and Thermal Comfort in Sun Moon Lake, Taiwan. Int. J. Biometeorol. 2008, 52, 281–290. [Google Scholar] [CrossRef]
- Fang, Z.S.; Feng, X.W.; Xu, X.N.; Zhou, X.Q.; Lin, Z.; Ji, Y. Investigation into Outdoor Thermal Comfort Conditions by Different Seasonal Field Surveys in China, Guangzhou. Int. J. Biometeorol. 2019, 63, 1357–1368. [Google Scholar] [CrossRef]
- Charalampopoulos, I.; Tsiros, I.; Chronopoulou-Sereli, A.; Matzarakis, A. A Methodology for the Evaluation of the Human-Bioclimatic Performance of Open Spaces. Theor. Appl. Climatol. 2017, 128, 811–820. [Google Scholar] [CrossRef]
- He, X.Y.; An, L.; Hong, B.; Huang, B.Z.; Cui, X. Cross-Cultural Differences in Thermal Comfort in Campus Open Spaces: A Longitudinal Field Survey in China’s Cold Region. Build. Environ. 2020, 172, 106739. [Google Scholar] [CrossRef]
- Sun, C.; Lian, W.Y.; Liu, L.; Dong, Q.; Han, Y.S. The Impact of Street Geometry on Outdoor Thermal Comfort within Three Different Urban Forms in Severe Cold Region of China. Build. Environ. 2022, 222, 109342. [Google Scholar] [CrossRef]
- Feng, X.W.; Zheng, Z.M.; Yang, Y.P.; Fang, Z.S. Quantitative Seasonal Outdoor Thermal Sensitivity in Guangzhou, China. Urban Clim. 2021, 39, 100938. [Google Scholar] [CrossRef]
- Lam, C.K.C.; Hang, J.A.; Zhang, D.D.; Wang, Q.; Ren, M.; Huang, C.R. Effects of Short-Term Physiological and Psychological Adaptation on Summer Thermal Comfort of Outdoor Exercising People in China. Build. Environ. 2021, 198, 107877. [Google Scholar] [CrossRef]
- Zhang, Y.C.; Liu, J.L.; Zheng, Z.M.; Fang, Z.S.; Zhang, X.L.; Gao, Y.F.; Xie, Y.X. Analysis of Thermal Comfort During Movement in a Semi-Open Transition Space. Energy Build. 2020, 225, 110312. [Google Scholar] [CrossRef]
- Li, L.; Zou, Z.Q.; Zhou, T.T.; Zhou, X.Q.; Li, Q.L. Simulation and Analysis of Influencing Factors of Pavement Thermal Environments in Guangzhou. Sustainability 2022, 14, 7251. [Google Scholar] [CrossRef]
- Cheung, P.K.; Jim, C.Y. Comparing the Cooling Effects of a Tree and a Concrete Shelter Using Pet and Utci. Build. Environ. 2018, 130, 49–61. [Google Scholar] [CrossRef]



















| Region | Strategy | Parameters | Summer | Winter |
|---|---|---|---|---|
| Lhasa, China [47] | Tree species | PET | −9.73 °C | +10.56 °C |
| Adana, Turkey [48] | Planting design | PMV | −1.75 | +0.5 |
| Mianyang, China [49] | Pavement | Temperature | −4.5 °C | +3.7 °C |
| Calabria University, Italy [50] | Green roof | Temperature | −12 °C | +4 °C |
| Puigverd de Lleida, Spain [51] | Green roof | Energy consumption | −16.7%, −2.2% | +6.1%, +11.1% |
| Xi’an, China [52] | Pavilion | UTCI | −10.1 °C | −15.5 °C |
| Erzurum, Turkey [53] | Planting design | PET | −1 °C | +2 °C |
| Measurement Instrument | Measured Parameters | Instrument Range | Instrument Sensitivity |
|---|---|---|---|
| Kestrel5500 | Wind speed | 0~5 m/s | ±0.05 m/s |
| HOBO Pro | Air temperature | −40~70 °C | ±0.5 °C |
| HOBO Pro | Relative humidity | 0~100% | ±2.5% |
| TBQ-2L solar radiometer | Solar radiation | 280~3000 nm | 10.436 μV/Wm−2 |
| Parameter Types | Project | Lagerstoemia speciosa | Mangifera indica | Bombax ceiba | Ficus virens |
|---|---|---|---|---|---|
| Canopy shape | Tree height (m) | 9.1 | 9.7 | 9.6 | 8.1 |
| Under branch height (m) | 2.1 | 2.7 | 3.9 | 2.5 | |
| The crown (m) | 7.6 | 7.4 | 8.4 | 9 | |
| Root morphology | Depth of roots (m) | Uniformly set to 0.45 m | |||
| Diameter of roots (m) | The default ENVI-met value was used | ||||
| Blade properties | Foliage shortwave albedo | 0.19 | 0.27 | 0.17 | 0.23 |
| LAI (m2/m2) | 4.4 | 2.5 | 2.2 | 3.1 | |
| LAD (m2/m3) | |||||
| 1 m high | - | - | - | - | |
| 2 m high | - | - | - | - | |
| 3 m high | 0.65 | 0.35 | - | 0.52 | |
| 4 m high | 0.68 | 0.35 | 0.32 | 0.57 | |
| 5 m high | 0.76 | 0.36 | 0.35 | 0.68 | |
| 6 m high | 0.94 | 0.39 | 0.41 | 0.96 | |
| 7 m high | 0.78 | 0.46 | 0.54 | 1.20 | |
| 8 m high | 0.66 | 0.60 | 0.87 | 0.69 | |
| 9 m high | 0.11 | 0.44 | 0.46 | - | |
| Boundary Conditions of the Simulation Process by the ENVI-Met Model | ||
|---|---|---|
| Location | Guangzhou (23°12′ N;113°20′ E) | |
| Simulation date | Summer | 12 January 2022 |
| Winter | 22 July 2022 | |
| Simulation time | From 07:00:00 to 21:00:00 | |
| Model dimensions | X-Grids: 96 Y-Grids: 81 Z-Grids: 24 | |
| Grid cell | dx = 3 dy = 3 dz = 3 | |
| Grid north | 0 | |
| Nesting grids | 5 | |
| Roughness length | 0.1 | |
| Wind direction (N:0, 180:S) | Summer | 135° |
| Winter | 0° | |
| Wind speed | Summer | 1.5 m/s |
| Winter | 2 m/s | |
| Air temperature | Summer | 27.5–31.1 °C |
| Winter | 11.5–15.9 °C | |
| Relative humidity | Summer | 64–85% |
| Winter | 65–66% | |
| PET index calculation | Bio-met process | |
| Results visualization | Leonardo visualization tool | |
| Region | Climate | Season | Measurement Time | Thermal Comfort Index |
|---|---|---|---|---|
| Shanghai, China [18] | Cfa | Summer | 1 day | PET |
| Athens, Greece [68] | Csa | Summer, winter | 125 days in summer, 28 days in winter | PET |
| Xi’an, China [69] | BSk | Winter, spring, Summer | 2 days per season | UTCI |
| Harbin, China [70] | Dwa | Summer, autumn, winter | 23 days from July to January | PET |
| Guangzhou, China [71] | Cfa | All seasons | From June in 2016 to May in 2017 | PET, UTCI, SET* |
| Guangzhou, China [72] | Cfa | Summer | 12 days | PET |
| Guangzhou, China [73] | Cfa | Summer | From June to July in 2019 | PET, UTCI |
| PET Value | Thermal Sensation | Grade of Physiological Stress |
|---|---|---|
| - | Very cold | Extreme cold stress |
| - | Cold | Strong cold stress |
| Below 11.3 °C | Cool | Moderate cold stress |
| 11.3–19.2 °C | Slightly cool | Slight cold stress |
| 19.2–24.6 °C | Comfortable | No thermal stress |
| 24.6–29.1 °C | Slightly warm | Slight heat stress |
| 29.1–36.3 °C | Warm | Moderate heat stress |
| 36.3–53.6 °C | Hot | Strong heat stress |
| Above 53.6 °C | Very hot | Extreme heat stress |
Publisher’s Note: MDPI stays neutral with regard to jurisdictional claims in published maps and institutional affiliations. |
© 2022 by the authors. Licensee MDPI, Basel, Switzerland. This article is an open access article distributed under the terms and conditions of the Creative Commons Attribution (CC BY) license (https://creativecommons.org/licenses/by/4.0/).
Share and Cite
Yang, J.; Zhao, Y.; Zou, Y.; Xia, D.; Lou, S.; Liu, W.; Ji, K. Effects of Tree Species and Layout on the Outdoor Thermal Environment of Squares in Hot-Humid Areas of China. Buildings 2022, 12, 1867. https://doi.org/10.3390/buildings12111867
Yang J, Zhao Y, Zou Y, Xia D, Lou S, Liu W, Ji K. Effects of Tree Species and Layout on the Outdoor Thermal Environment of Squares in Hot-Humid Areas of China. Buildings. 2022; 12(11):1867. https://doi.org/10.3390/buildings12111867
Chicago/Turabian StyleYang, Jiahao, Yang Zhao, Yukai Zou, Dawei Xia, Siwei Lou, Wang Liu, and Kefu Ji. 2022. "Effects of Tree Species and Layout on the Outdoor Thermal Environment of Squares in Hot-Humid Areas of China" Buildings 12, no. 11: 1867. https://doi.org/10.3390/buildings12111867
APA StyleYang, J., Zhao, Y., Zou, Y., Xia, D., Lou, S., Liu, W., & Ji, K. (2022). Effects of Tree Species and Layout on the Outdoor Thermal Environment of Squares in Hot-Humid Areas of China. Buildings, 12(11), 1867. https://doi.org/10.3390/buildings12111867
