The Impact of Visual Stimuli and Properties on Restorative Effect and Human Stress: A Literature Review
Abstract
1. Introduction
2. Research Methodology
- Step 1: The authors explored two different fields of study separately to understand:
- (1)
- How restoration is processed through exposure to restorative environments, in particular, reviewing restoration studies to understand the physical elements and human responses associated with the restoration process.
- (2)
- How the visual perception of environments is processed, in particular, reviewing visual studies to understand the types of visual stimuli and properties processed through different stages of visual processing.
- Step 2: The second step emerges from the results from the first step to understand how visual stimuli and properties of restorative environments may affect the restoration process.
2.1. Keywords and Search Strategy
- First step:
- 1.1
- Restoration processing:Since ART and SRT explain the restoration process, “attention restoration” and “stress recovery” were searched separately in WoS as main keywords. After applying search criteria, the numbers of publications for each search are 386 publications for “attention restoration” and 1702 for “stress recovery”. Then, the top 10 highly cited publications from each search result were fully reviewed to identify the most relevant keywords to be combined with two main keywords. Thus, WoS searched again with these keywords: (attention restoration) AND (restorative environment OR natural environment OR urban environment OR green space OR restorative component) OR (stress recovery) AND (restorative environment OR natural environment OR urban environment OR green space OR restorative component). A total of 956 articles were found after applying the search criteria and limiting the search results to the relevant fields (Environmental Sciences, Environmental Studies, Public Environmental, Occupational Health, Psychology Multidisciplinary, Urban Studies, Engineering Environmental, Green Sustainable Science Technology, Construction Building Technology, Engineering Civil, Psychology, Psychology Experimental, Behavioral Sciences, Architecture, Psychology Applied, Computer Science Interdisciplinary Applications, Engineering Multidisciplinary). The recent update to this search was conducted in January 2022.
- 1.2
- Visual processing:Since the focus of this step is to understand the visual processing of visual stimuli and properties, “visual stimuli” and “visual properties” were selected as two main keywords. The reason for limiting the keywords to these two terms is to broadly search visual fields without focusing on specific visual concepts such as “visual comfort”, etc. The analysis of the results from this search may help us to detect the most relevant terms associated with the visual processing of visual stimuli and their properties in literature without bias. Thus, “visual stimuli” and “visual properties” were searched throughout the most relevant fields of research associated with visual processing such as Psychology Experimental or Psychology or Behavioral Sciences or Psychology Multidisciplinary or Psychology Developmental. A total of 627 publications were found. In addition to the search criteria, the authors manually screened the title and abstract of publications to exclude studies using visual stimuli inconsistent with the definition of stimuli in this study. Finally, a total of 597 publications were chosen for scientometric analysis. A recent update to this search was conducted in January 2022.
- Second step:In this step, to review the visual stimuli and properties of restorative environments, four major keywords, “attention restoration”, “stress recovery”, “visual stimuli”, and “visual properties” were combined based on the following search rules: (attention restoration) AND (visual stimuli OR visual properties) OR (stress recovery) AND (visual stimuli OR visual properties). After applying the search criteria, a total of 55 publications were picked for the scientometric analysis. The recent update to this search was conducted in January 2022.
2.2. Scientometric Analysis Method
3. Scientometric Analysis and Systematic Review
3.1. Step 1-1: Restoration Processing
3.1.1. Properties of Network
3.1.2. Cluster Analysis and Systematic Review
3.1.3. Developing a Restoration Pathway
- Main elements: A restoration pathway begins with “natural exposure” and ends with evoking “restoration”.
- Cluster labels: Cluster labels were employed to explain how publications from different clusters impact the restoration pathway. As can be seen in Figure 3, the “different type” of natural environments may affect the restoration pathway through changing “cognitive performance” and “preference”. In addition, “restoration” is directly associated with “stress recovery”, and “health”. Thus, higher “restoration” may improve “stress recovery”, and “health”.
- Causal elements: According to the clusters review, “object” and “layout” properties of natural environments may impact the “restoration” by changing the type of environments. Any physical item that can be visually perceived by an individual is referred to as an “object”. The primary properties of the “object” such as color, size, and shape help observers identify them. In addition, the “object” can be added to or removed from environments. Moreover, “layout” properties are defined as perceptual properties of the scene resulting from the objects and their design in the scene, such as naturalness, beauty, openness, and depth [98,99]. Thus, “object” and their properties can change the “layout” properties. In addition to the changing type of environment, “object” and “layout” properties may affect “cognitive performance”, “preference”, “stress recovery”, and “health” directly. This may be used to design restorative environments other than nature without changing the type of environment. For example, adding natural objects and layout properties found in nature into interior environments such as office spaces may increase “preference” and improve “cognitive performance” leading to “restoration” while the type of the environment (i.e., office space) is the same.
- Examples/relevant terms: Examples of “object” and “layout” properties studied in the literature were added to give a better understanding of properties changing the type of environment. In addition, “attention”, “mental load”, and “memory” were added as relevant terms to the “cognitive performance” since they may affect the restoration pathway by changing “cognitive performance”.
3.2. Step 1-2: Visual Processing
3.2.1. Properties of Network
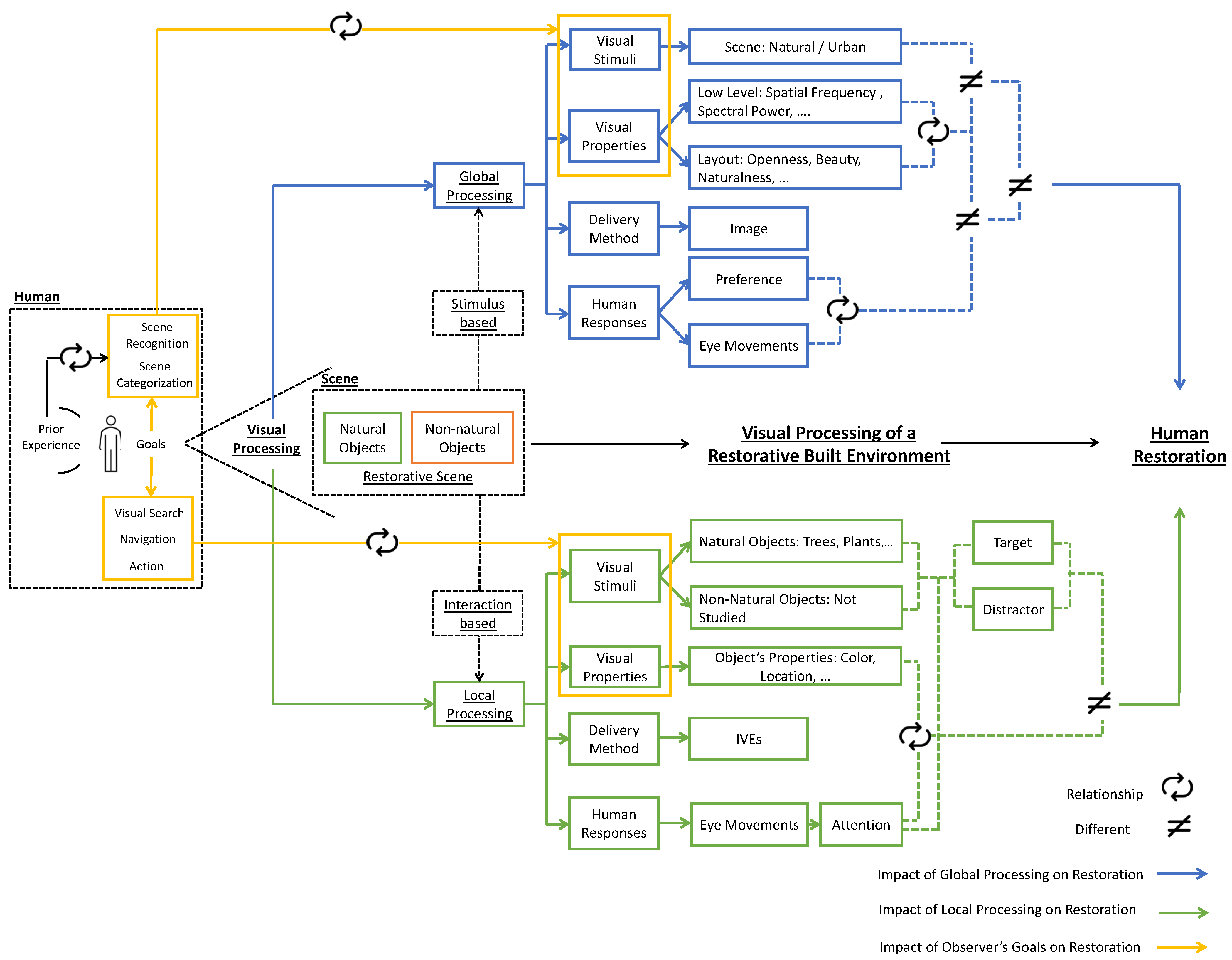
- Global processing: Global processing is the initial stage of visual processing of the scene that happens through broadly analyzing the scene without attentional control to specific locations [105,107]. A general category of the scene known as gist can be obtained from the global processing as early as 13 ms after scene presentation, and it continues until 300 ms of exposure [99,108]. Since global processing is limited to the properties of the scene, the scene itself can be considered as the main visual stimuli in global stage. Global properties contain three types:
- High-level properties: Functional properties of the scene associated with the semantic category and scene categorization [99]. For example, the forest scene is different from the kitchen according to their function.
- Local processing: Local processing involves consecutive processing of limited locations, including individual objects, to present detailed information such as the object’s identity and properties [107,109]. Thus, objects as visual stimuli and their properties are known as local properties, playing a key role in this stage of visual processing. In addition, local processing operates under attentional control [109,110]. Thus, the saliency or contrast between visual stimuli in terms of basic properties such as color, shape, and size can capture attention [111,112,113]. Two types of visual stimuli were commonly used by researchers to study attention: target stimuli (designed to capture attention) and non-target or distractor (any stimuli other than the target stimuli). The relationship between target and non-target stimuli can affect attention through sharing similar or dissimilar visual properties. For example, objects less similar to the target but share the same relational property, such as color, may capture attention [114].
- Stimulus-based: The scene contains foreground objects arranged in a background providing a specific layout. The focus of this definition is objects as stimuli, and observers can process the scene by simply observing the scene. Images are mainly used to deliver the stimulus-based scene to recognize and categorize the scene.
- Interaction-based: The scenes are defined as an environment where people as observers are embedded in and can interact with them. The type of interaction can be explained by the observer’s goals discussed earlier such as visual search, navigation, and action. Thus, the focus of the definition is the observer’s interaction with the scene, mostly objects to accomplish the goals.
3.2.2. Cluster Analysis and Systematic Review
3.2.3. Developing a Visual Processing Framework
- Global processing: Visual properties of the scene may impact recognition, and categorization. For example, spatial layout properties facilitate the early stages of recognition [99], and the time needed for scene recognition is different based on spatial frequencies [122]. However, it is still unknown whether there is a preference toward particular frequencies or observers choose to process the visual properties required to accomplish a specific task [123]. In addition, the impact of objects can be discussed through the concept of diagnostic as perceptual information facilitating goals [99]. For example, a tree is highly diagnostic in recognizing the scene as a forest compared to a flower. Thus, integrating highly diagnostic objects in the scene may lead to fast recognition.
- Local processing: Since attention plays a key role in local processing, the impact of objects and their properties on goals may be explained through attention. For example, objects matching with goals would capture more attention and identify faster than other objects. These types of objects can be categorized as target objects while distractors are objects different than goals. In addition, the contrast between visual properties of objects may change attention According to the Feature Integration Theory [23]. Attention to the target objects may facilitate goals such as visual search. In addition, the impact of objects can be discussed through the concept of affordance. According to the interaction-based definition, the scenes are the environment providing the chance of action known as affordance [124]. Thus, object affordance may affect the visual search [99].
3.3. Step 2: Visual Stimuli and Visual Properties of Restorative Environments
3.3.1. Properties of Network
3.3.2. Cluster Analysis and Systematic Review
Global Visual Processing of the Restorative Scenes
- According to the stimulus-based definition of the scene, images can be used to deliver the scenes. Since there is no need for observers to interact with the scene, scene recognition and categorization can be obtained from the processing of images.
- Since global processing occurs in the early stages of visual processing, a few seconds of exposure is enough for scenes to be globally processed. Thus, to detect the impact of visual stimuli and properties, participants needed to be exposed to various scenes with different properties, which is impossible in reality; so, researchers employed a series of images varying in visual stimuli and properties and presented each image for 5–15 s.
- Images are widely used by researchers from cognitive science, psychology, neuroscience, and interdisciplinary studies as an effective delivery method for evoking emotions and human responses [144].
Local Visual Processing of the Restorative Scenes
3.3.3. Developing a Framework of Visual Stimuli, Visual Properties, and Restoration
4. Conclusions
5. Limitations and Future Studies
Author Contributions
Funding
Institutional Review Board Statement
Informed Consent Statement
Data Availability Statement
Acknowledgments
Conflicts of Interest
References
- Evans, G.; Cohen, S. Environmental Stress; Stokols, D., Altman, I., Eds.; Wiley: New York, NY, USA, 1987; pp. 571–610. [Google Scholar]
- Ferguson, K.T.; Evans, G.W. The built environment and mental health. J. Urban Health 2003, 80, 536–555. [Google Scholar] [CrossRef]
- Berto, R. The role of nature in coping with psycho-physiological stress: A literature review on restorativeness. Behav. Sci. 2014, 4, 394–409. [Google Scholar] [CrossRef] [PubMed]
- Klepeis, N.E.; Nelson, W.C.; Ott, W.R.; Robinson, J.P.; Tsang, A.M.; Switzer, P.; Behar, J.V.; Hern, S.C.; Engelmann, W.H. The National Human Activity Pattern Survey (NHAPS): A resource for assessing exposure to environmental pollutants. J. Expo. Anal. Environ. Epidemiol. 2001, 11, 231–252. [Google Scholar] [CrossRef] [PubMed]
- Rashid, M.; Zimring, C. A review of the empirical literature on the relationships between indoor environment and stress in health care and office settings: Problems and prospects of sharing evidence. Environ. Behav. 2008, 40, 151–190. [Google Scholar] [CrossRef]
- Thayer, J.F.; Verkuil, B.; Brosschotj, J.F.; Kevin, K.; West, A.; Sterling, C.; Christie, I.C.; Abernethy, D.R.; Sollers, J.J.; Cizza, G.; et al. Effects of the physical work environment on physiological measures of stress. Eur. J. Prev. Cardiol. 2010, 17, 431–439. [Google Scholar] [CrossRef] [PubMed]
- Vischer, J.C. The effects of the physical environment on job performance: Towards a theoretical model of workspace stress. Stress Heal. 2007, 23, 175–184. [Google Scholar] [CrossRef]
- Raffaello, M.; Maass, A. Chronic exposure to noise in industry: The effects on satisfaction, stress symptoms, and company attachment. Environ. Behav. 2002, 34, 651–671. [Google Scholar] [CrossRef]
- Joye, Y.; van den Berg, A.E. Restorative Environments. In Environmental Psychology; John Wiley & Sons, Ltd.: Hoboken, NJ, USA, 2018; pp. 65–75. [Google Scholar]
- Kaplan, S. The restorative benefits of nature: Toward an integrative framework. J. Environ. Psychol. 1995, 15, 169–182. [Google Scholar] [CrossRef]
- Ulrich, R.S.; Simons, R.F.; Losito, B.D.; Fiorito, E.; Miles, M.A.; Zelson, M. Stress recovery during exposure to natural and urban environments. J. Environ. Psychol. 1991, 11, 201–230. [Google Scholar] [CrossRef]
- Pasanen, T.; Johnson, K.; Lee, K.; Korpela, K. Can nature walks with psychological tasks improve mood, self-reported restoration, and sustained attention? Results from two experimental field studies. Front. Psychol. 2018, 9, 1–22. [Google Scholar] [CrossRef]
- Hartig, T.; Evans, G.W.; Jamner, L.D.; Davis, D.S.; Gärling, T. Tracking restoration in natural and urban field settings. J. Environ. Psychol. 2003, 23, 109–123. [Google Scholar] [CrossRef]
- Evensen, K.H.; Raanaas, R.K.; Hagerhall, C.M.; Johansson, M.; Patil, G.G. Restorative Elements at the Computer Workstation: A Comparison of Live Plants and Inanimate Objects With and Without Window View. Environ. Behav. 2013, 47, 288–303. [Google Scholar] [CrossRef]
- Stevenson, M.P.; Schilhab, T.; Bentsen, P. Attention Restoration Theory II: A systematic review to clarify attention processes affected by exposure to natural environments. J. Toxicol. Environ. Health Part B Crit. Rev. 2018, 21, 227–268. [Google Scholar] [CrossRef] [PubMed]
- Bechtel, R.B.; Churchman, A. Handbook of Environmental Psychology; John Wiley & Sons, Inc: New York, NY, USA, 2002. [Google Scholar]
- Sonntag-Öström, E.; Nordin, M.; Lundell, Y.; Dolling, A.; Wiklund, U.; Karlsson, M.; Carlberg, B.; Järvholm, L.S. Restorative effects of visits to urban and forest environments in patients with exhaustion disorder. Urban For. Urban Green. 2014, 13, 344–354. [Google Scholar] [CrossRef]
- Lottrup, L.; Grahn, P.; Stigsdotter, U.K. Workplace greenery and perceived level of stress: Benefits of access to a green outdoor environment at the workplace. Landsc. Urban Plan. 2013, 110, 5–11. [Google Scholar] [CrossRef]
- Merriam-Webster, Stimulus. (Merriam-Webster.com Dictionary). Available online: https://www.merriam-webster.com/dictionary/stimulus (accessed on 23 August 2022).
- Jost, T.; Ouerhani, N.; von Wartburg, R.; Müri, R.; Hügli, H. Assessing the contribution of color in visual attention. Comput. Vis. Image Underst. 2005, 100, 107–123. [Google Scholar] [CrossRef]
- Wu, C.-C.; Wang, H.-C.; Pomplun, M. The roles of scene gist and spatial dependency among objects in the semantic guidance of attention in real-world scenes. Vision Res. 2014, 105, 10–20. [Google Scholar] [CrossRef]
- Bourgeois, A.; Badier, E.; Baron, N.; Carruzzo, F.; Vuilleumier, P. Influence of reward learning on visual attention and eye movements in a naturalistic environment: A virtual reality study. PLoS ONE 2018, 13, e0207990. [Google Scholar] [CrossRef]
- Treisman, A.M.; Gelade, G. A Feature-Integration Theory of Attention. Cofnitive Perform. 1980, 12, 97–136. [Google Scholar] [CrossRef]
- Harvey, D.J.; Naugle, R.I.; Magleby, J.; Chapin, J.S.; Najm, I.M.; Bingaman, W.; Busch, R.M. 14 Patterns of Biophilic Design: Improving Health & Well-Being in the Built Environment. Terrapin Bright. Green. LLC 2008, 13, 372–375. [Google Scholar] [CrossRef]
- Bernardo, F.; Loupa-Ramos, I.; Silva, C.M.; Manso, M. The restorative effect of the presence of greenery on the classroom in children’s cognitive performance. Sustainability 2021, 13, 3488. [Google Scholar] [CrossRef]
- Berg, A.E.V.D.; Joye, Y.; Koole, S.L. Why viewing nature is more fascinating and restorative than viewing buildings: A closer look at perceived complexity. Urban For. Urban Green. 2016, 20, 397–401. [Google Scholar] [CrossRef]
- White, M.P.; Pahl, S.; Ashbullby, K.; Herbert, S.; Depledge, M.H. Feelings of restoration from recent nature visits. J. Environ. Psychol. 2013, 35, 40–51. [Google Scholar] [CrossRef]
- Wijesooriya, N.; Brambilla, A. Bridging biophilic design and environmentally sustainable design: A critical review. J. Clean. Prod. 2020, 283, 124591. [Google Scholar] [CrossRef]
- Aristizabal, S.; Byun, K.; Porter, P.; Clements, N.; Campanella, C.; Li, L.; Mullan, A.; Ly, S.; Senerat, A.; Nenadic, I.Z.; et al. Biophilic office design: Exploring the impact of a multisensory approach on human well-being. J. Environ. Psychol. 2021, 77, 101682. [Google Scholar] [CrossRef]
- Zhong, W.; Schröder, T.; Bekkering, J. Biophilic design in architecture and its contributions to health, well-being, and sustainability: A critical review. Front. Archit. Res. 2021, 11, 114–141. [Google Scholar] [CrossRef]
- Wang, X.; Rodiek, S.; Wu, C.; Chen, Y.; Li, Y. Stress recovery and restorative effects of viewing different urban park scenes in Shanghai, China. Urban For. Urban Green. 2016, 15, 112–122. [Google Scholar] [CrossRef]
- Yin, J.; Yuan, J.; Arfaei, N.; Catalano, P.J.; Allen, J.G.; Spengler, J.D. Effects of biophilic indoor environment on stress and anxiety recovery: A between-subjects experiment in virtual reality. Environ. Int. 2019, 136, 105427. [Google Scholar] [CrossRef]
- Yin, J.; Arfaei, N.; MacNaughton, P.; Catalano, P.J.; Allen, J.G.; Spengler, J.D. Effects of biophilic interventions in office on stress reaction and cognitive function: A randomized crossover study in virtual reality. Indoor Air 2019, 29, 1028–1039. [Google Scholar] [CrossRef]
- Kuper, R. Effects of Flowering, Foliation, and Autumn Colors on Preference and Restorative Potential for Designed Digital Landscape Models. SAGE 2018, 52, 544–576. [Google Scholar] [CrossRef]
- Hähn, N.; Essah, E.; Blanusa, T. Biophilic design and office planting: A case study of effects on perceived health, well-being and performance metrics in the workplace. Intell. Build. Int. 2020, 13, 241–260. [Google Scholar] [CrossRef]
- Persiani, S.G.L. Benefits of Using Plants in Indoor Environments: Exploring Common Research Gaps. Architecture 2021, 1, 83–98. [Google Scholar] [CrossRef]
- Song, C.; Ikei, H.; Miyazaki, Y. Physiological effects of forest-related visual, olfactory, and combined stimuli on humans: An additive combined effect. Urban For. Urban Green. 2019, 44, 126437. [Google Scholar] [CrossRef]
- Deng, L.; Luo, H.; Ma, J.; Huang, Z.; Sun, L.-X.; Jiang, M.-Y.; Zhu, C.-Y.; Li, X. Effects of integration between visual stimuli and auditory stimuli on restorative potential and aesthetic preference in urban green spaces. Urban For. Urban Green. 2020, 53, 126702. [Google Scholar] [CrossRef]
- Wu, Y.; Zhuo, Z.; Liu, Q.; Yu, K.; Huang, Q.; Liu, J. The relationships between perceived design intensity, preference, restorativeness and eye movements in designed urban green space. Int. J. Environ. Res. Public Health 2021, 18, 10944. [Google Scholar] [CrossRef]
- Chang, C.-Y.; Hammitt, W.E.; Chen, P.-K.; Machnik, L.; Su, W.-C. Psychophysiological responses and restorative values of natural environments in Taiwan. Landsc. Urban Plan. 2008, 85, 79–84. [Google Scholar] [CrossRef]
- Mattila, O.; Korhonen, A.; Pöyry, E.; Hauru, K.; Holopainen, J.; Parvinen, P. Restoration in a virtual reality forest environment. Comput. Human Behav. 2020, 107, 106295. [Google Scholar] [CrossRef]
- Yu, C.-P.; Lee, H.-Y.; Lu, W.-H.; Huang, Y.-C.; Browning, M.H. Restorative effects of virtual natural settings on middle-aged and elderly adults. Urban For. Urban Green. 2020, 56, 126863. [Google Scholar] [CrossRef]
- Alyan, E.; Combe, T.; Rambli, D.R.A.; Sulaiman, S.; Merienne, F.; Diyana, N. The influence of virtual forest walk on physiological and psychological responses. Int. J. Environ. Res. Public Health 2021, 18, 11420. [Google Scholar] [CrossRef]
- Findlater, L.; McGrenere, J. Impact of screen size on performance, awareness, and user satisfaction with adaptive graphical user interfaces. In Proceedings of the SIGCHI Conference on Human Factors in Computing Systems, Montréal, QC, Canada, 21–26 April 2008; pp. 1247–1256. [Google Scholar] [CrossRef]
- Saad, M.A.; Pinson, M.H.; Nicholas, D.G.; Van Kets, N.; Van Wallendael, G.; Da Silva, R.; Jaladi, R.V.; Corriveau, P.J. Impact of camera pixel count and monitor resolution perceptual image quality. In Proceedings of the 2015 Colour and Visual Computing Symposium (CVCS), Gjøvik, Norway, 25–26 August 2015; Volume 2015, pp. 1–6. [Google Scholar] [CrossRef]
- Bridgeman, B.; Lennon, M.L.; Jackenthal, A. Effects of screen size, screen resolution, and display rate on computer-based test performance. Appl. Meas. Educ. 2003, 16, 191–205. [Google Scholar] [CrossRef]
- Lynn, M.H.; Luo, G.; Tomasi, M.; Pundlik, S.; Houston, K.E. Measuring Virtual Reality Headset Resolution and Field of View: Implications for Vision Care Applications. Optom. Vis. Sci. 2020, 97, 573–582. [Google Scholar] [CrossRef]
- Riecke, B.; Nusseck, H.-G.; Schulte-Pelkum, J. Selected Technical and Perceptual Aspects of Virtual Reality Displays (154); Max Planck Institute for Biological Cybernetics: Tübingen, Germany, 2006. [Google Scholar]
- Zhong, B.; Wu, H.; Li, H.; Sepasgozar, S.; Luo, H.; He, L. A scientometric analysis and critical review of construction related ontology research. Autom. Constr. 2019, 101, 17–31. [Google Scholar] [CrossRef]
- Chen, C.; Song, M. Visualizing a field of research: A methodology of systematic scientometric reviews. PLoS ONE 2019, 14, e0223994. [Google Scholar] [CrossRef]
- Kuta, M.; Kitowski, J. Comparison of latent semantic analysis and probabilistic latent semantic analysis for documents clustering. Comput. Inform. 2014, 33, 652–666. [Google Scholar]
- Chen, C. The CiteSpace Manual. 2014. Available online: http://cluster.uschool.drexel.edu/~cchen/citespace/CiteSpaceManual.pdf (accessed on 12 May 2020).
- Chen, C.; Ibekwe-SanJuan, F.; Hou, J. The structure and dynamics of cocitation clusters: A multiple-perspective cocitation analysis. J. Am. Soc. Inf. Sci. Technol. 2010, 61, 1386–1409. [Google Scholar] [CrossRef]
- Börner, K.; Chen, C.; Boyack, K.W. Visualizing knowledge domains. Annu. Rev. Inf. Sci. Technol. 2005, 37, 179–255. [Google Scholar] [CrossRef]
- Ozcan, S.; Corum, A. A Scientometric Analysis of Remanufacturing by Mapping Scientific, Organizational, and National Concentration Zones. IEEE Trans. Eng. Manag. 2019, 68, 1055–1071. [Google Scholar] [CrossRef]
- Kaplan, R.; Kaplan, S. The Experience of Nature: A Psychological Perspective; Cambridge University Press: Cambridge, UK, 1989. [Google Scholar]
- Berman, M.G.; Jonides, J.; Kaplan, S. The cognitive benefits of interacting with nature. Psychol. Sci. 2008, 19, 1207–1212. [Google Scholar] [CrossRef] [PubMed]
- Kuo, F.E. Impacts of Environment and Attention in the Inner City. Environment 2001, 33, 5–34. [Google Scholar]
- Taylor, A.F.; Kuo, F.E.; Sullivan, W. Coping with ADD. The surprising connection to green play settings. Environ. Behav. 2001, 33, 54–77. [Google Scholar] [CrossRef]
- Herzog, D.J.; Black, T.R.; Fountaine, A.M.; Knotts, K.A. Environmental Psychology Journalof Reflection And Attentional Recovery As Distinctive Benefits. J. Environ. Psychol. 1997, 17, 165–170. [Google Scholar] [CrossRef]
- Parsons, R.; Tassinary, L.G.; Ulrich, R.S.; Hebl, M.; Grossman-Alexander, M. The view from the road: Implication for the stress recovry and immunization. J. Environ. Psychol. 1998, 18, 113–140. [Google Scholar] [CrossRef]
- Hartig, T.; Mang, M.; Evans, G.W. Restorative Effects of Natural Environment Experiences. Environ. Behav. 1991, 23, 3–26. [Google Scholar] [CrossRef]
- Rousseeuw, P.J. Silhouettes: A graphical aid to the interpretation and validation of cluster analysis. J. Comput. Appl. Math. 1987, 20, 53–65. [Google Scholar] [CrossRef]
- Van Den Berg, A.E.; Koole, S.L.; van der Wulp, N.Y. Environmental preference and restoration: (How) are they related? J. Environ. Psychol. 2003, 23, 135–146. [Google Scholar] [CrossRef]
- Hartig, T.; Staats, H. The need for psychological restoration as a determinant of environmental preferences. J. Environ. Psychol. 2006, 26, 215–226. [Google Scholar] [CrossRef]
- Wilkie, S.; Stavridou, A. Influence of environmental preference and environment type congruence on judgments of restoration potential. Urban For. Urban Green. 2013, 12, 163–170. [Google Scholar] [CrossRef]
- Bratman, G.N.; Olvera-Alvarez, H.A.; Gross, J.J. The affective benefits of nature exposure. Soc. Personal. Psychol. Compass 2021, 15, e12630. [Google Scholar] [CrossRef]
- Meyer, K.; Bürger-Arndt, R. How Forests Foster Human Health-Present State of Research-Based Knowledge (in the Field of Forests and Human Health). Int. For. Rev. 2014, 16, 421–446. [Google Scholar] [CrossRef]
- Mcsweeney, J.; Rainham, D.; Johnson, S.A.; Sherry, S.B.; Singleton, J. Indoor nature exposure (INE): A health-promotion framework. Health Promot. Int. 2014, 30, 126–139. [Google Scholar] [CrossRef]
- Schebella, M.F.; Weber, D.; Lindsey, K.; Daniels, C.B. For the Love of Nature: Exploring the Importance of Species Diversity and Micro-Variables Associated with Favorite Outdoor Places. Front. Psychol. 2017, 8, 2094. [Google Scholar] [CrossRef] [PubMed]
- Irvine, K.N.; Warber, S.L.; Devine-Wright, P.; Gaston, K.J. Understanding urban green space as a health resource: A qualitative comparison of visit motivation and derived effects among park users in sheffield, UK. Int. J. Environ. Res. Public Health 2013, 10, 417–442. [Google Scholar] [CrossRef] [PubMed]
- Reeves, J.P.; John, C.H.D.; Wood, K.A.; Maund, P.R. A qualitative analysis of UK wetland visitor centres as a health resource. Int. J. Environ. Res. Public Health 2021, 18, 8629. [Google Scholar] [CrossRef] [PubMed]
- Wolf, K.L.; Lam, S.T.; McKeen, J.K.; Richardson, G.R.; Bosch, M.V.D.; Bardekjian, A.C. Urban trees and human health: A scoping review. Int. J. Environ. Res. Public Health 2020, 17, 4371. [Google Scholar] [CrossRef] [PubMed]
- Stefan, J.; Gueguen, N.; Meineri, S. Influence des plantes d’intérieur et d’extérieur sur la santé: Synthèse des recherches. Can. Psychol. 2015, 56, 405–425. [Google Scholar] [CrossRef]
- Bratman, G.N.; Anderson, C.B.; Berman, M.G.; Cochran, B.; de Vries, S.; Flanders, J.; Folke, C.; Frumkin, H.; Gross, J.J.; Hartig, T.; et al. Nature and mental health: An ecosystem service perspective. Sci. Adv. 2019, 5, eaax0903. [Google Scholar] [CrossRef]
- Amicone, G.; Petruccelli, I.; De Dominicis, S.; Gherardini, A.; Costantino, V.; Perucchini, P.; Bonaiuto, M. Green Breaks: The restorative effect of the school environment’s green areas on children’s cognitive performance. Front. Psychol. 2018, 9, 1579. [Google Scholar] [CrossRef]
- Mygind, L.; Stevenson, M.P.; Liebst, L.S.; Konvalinka, I.; Bentsen, P. Stress response and cognitive performance modulation in classroom versus natural environments: A quasi-experimental pilot study with children. Int. J. Environ. Res. Public Health 2018, 15, 1098. [Google Scholar] [CrossRef]
- Mason, L.; Ronconi, A.; Scrimin, S.; Pazzaglia, F. Short-Term Exposure to Nature and Benefits for Students’ Cognitive Performance: A Review; Springer: New York, NY, USA, 2021; Volume 34, pp. 609–647. [Google Scholar]
- Chiang, Y.-C.; Li, D.; Jane, H.-A. Wild or tended nature? The effects of landscape location and vegetation density on physiological and psychological responses. Landsc. Urban Plan. 2017, 167, 72–83. [Google Scholar] [CrossRef]
- Summers, J.K.; Vivian, D.N. Ecotherapy-A forgotten ecosystem service: A review. Front. Psychol. 2018, 9, 1389. [Google Scholar] [CrossRef]
- Liu, Q.; Wang, X.; Liu, J.; Zhang, G.; An, C.; Liu, Y.; Fan, X.; Hu, Y.; Zhang, H. The relationship between the restorative perception of the environment and the physiological and psychological effects of different types of forests on university students. Int. J. Environ. Res. Public Health 2021, 18, 12224. [Google Scholar] [CrossRef] [PubMed]
- Wang, X.; Shi, Y.; Zhang, B.; Chiang, Y. The influence of forest resting environments on stress using virtual reality. Int. J. Environ. Res. Public Health 2019, 16, 3263. [Google Scholar] [CrossRef] [PubMed]
- Wang, X.; Zhu, H.; Shang, Z.; Chiang, Y. The influence of viewing photos of different types of rural landscapes on stress in Beijing. Sustainability 2019, 11, 2537. [Google Scholar] [CrossRef]
- Triguero-Mas, M.; Gidlow, C.; Martínez, D.; de Bont, J.; Carrasco-Turigas, G.; Martínez-Íñiguez, T.; Hurst, G.; Masterson, D.; Donaire-Gonzalez, D.; Seto, E.; et al. The effect of randomised exposure to different types of natural outdoor environments compared to exposure to an urban environment on people with indications of psychological distress in Catalonia. PLoS ONE 2017, 12, e0172200. [Google Scholar] [CrossRef] [PubMed]
- Huang, Q.; Yang, M.; Jane, H.-A.; Li, S.; Bauer, N. Trees, grass, or concrete? The effects of different types of environments on stress reduction. Landsc. Urban Plan. 2019, 193, 103654. [Google Scholar] [CrossRef]
- Gao, T.; Zhang, T.; Zhu, L.; Qiu, L. Exploring psychophysiological restoration and individual preference in the different environments based on virtual reality. Int. J. Environ. Res. Public Health 2019, 16, 3102. [Google Scholar] [CrossRef] [PubMed]
- Li, C.; Sun, C.; Sun, M.; Yuan, Y.; Li, P. Effects of brightness levels on stress recovery when viewing a virtual reality forest with simulated natural light. Urban For. Urban Green. 2020, 56, 126865. [Google Scholar] [CrossRef]
- Nordström, E.-M.; Dolling, A.; Skärbäck, E.; Stoltz, J.; Grahn, P.; Lundell, Y. Forests for wood production and stress recovery: Trade-offs in long-term forest management planning. Eur. J. For. Res. 2015, 134, 755–767. [Google Scholar] [CrossRef]
- Memari, S.; Pazhouhanfar, M.; Grahn, P. Perceived sensory dimensions of green areas: An experimental study on stress recovery. Sustainability 2021, 13, 5419. [Google Scholar] [CrossRef]
- Sonntag-Öström, E.; Stenlund, T.; Nordin, M.; Lundell, Y.; Ahlgren, C.; Fjellman-Wiklund, A.; Järvholm, L.S.; Dolling, A. “Nature’s effect on my mind”—Patients’ qualitative experiences of a forest-based rehabilitation programme. Urban For. Urban Green. 2015, 14, 607–614. [Google Scholar] [CrossRef]
- Pálsdóttir, A.M.; Persson, D.; Persson, B.; Grahn, P. The journey of recovery and empowerment embraced by nature-Clients’ perspectives on nature-based rehabilitation in relation to the role of the natural environment. Int. J. Environ. Res. Public Health 2014, 11, 7094–7115. [Google Scholar] [CrossRef] [PubMed]
- Pálsdóttir, A.M.; Grahn, P.; Persson, D. Changes in experienced value of everyday occupations after nature-based vocational rehabilitation. Scand. J. Occup. Ther. 2014, 21, 58–68. [Google Scholar] [CrossRef] [PubMed]
- Day, R. Local environments and older people’s health: Dimensions from a comparative qualitative study in Scotland. Health Place 2008, 14, 299–312. [Google Scholar] [CrossRef] [PubMed]
- Irvine, K.N.; Warber, S.L. Greening healthcare: Practicing as if the natural environment really mattered. Altern. Ther. Health Med. 2002, 8, 76–83. [Google Scholar] [PubMed]
- Detweiler, M.B.; Warf, C. Dementia wander garden aids post cerebrovascular stroke restorative therapy: A case study. Altern. Ther. Health Med. 2005, 11, 54–58. [Google Scholar] [PubMed]
- Keniger, L.E.; Gaston, K.J.; Irvine, K.N.; Fuller, R.A. What are the benefits of interacting with nature? Int. J. Environ. Res. Public Health 2013, 10, 913–935. [Google Scholar] [CrossRef]
- Pretty, J.; Peacock, J.; Sellens, M.; Griffin, M. The mental and physical health outcomes of green exercise. Int. J. Environ. Health Res. 2005, 15, 319–337. [Google Scholar] [CrossRef]
- Greene, M.R.; Oliva, A. High-Level Aftereffects to Global Scene Properties. J. Exp. Psychol. Hum. Percept. Perform. 2010, 36, 1430–1442. [Google Scholar] [CrossRef]
- Malcolm, G.L.; Groen, I.I.; Baker, C.I. Making Sense of Real-World Scenes. Trends Cogn. Sci. 2016, 20, 843–856. [Google Scholar] [CrossRef]
- Brainard, D.H. The Psychophsycis Toolbox. Spat. Vis. 1997, 10, 433–436. [Google Scholar] [CrossRef]
- Pelli, D.G. The VideoToolbox software for visual psychophysics: Transforming numbers into movies. Tetrahedron 1996, 52, 13837–13866. [Google Scholar] [CrossRef]
- Hartmann, T.; Weisz, N. An Introduction to the Objective Psychophysics Toolbox. Front. Psychol. 2020, 11, 585437. [Google Scholar] [CrossRef] [PubMed]
- Folk, C.L.; Remington, R.W.; Johnston, J.C. Involuntary Covert Orienting Is Contingent on Attentional Control Settings. J. Exp. Psychol. Hum. Percept. Perform. 1992, 18, 1030–1044. [Google Scholar] [CrossRef] [PubMed]
- Posner, M.I. Orienting of attention. Q. J. Exp. Psychol. 1980, 32, 3–25. [Google Scholar] [CrossRef] [PubMed]
- Shiffrin, R.M.; Gardner, G.T. Visual processing capacity and attentional control. J. Exp. Psychol. 1972, 93, 72–82. [Google Scholar] [CrossRef] [PubMed]
- Pinto, Y.; Van Der Leij, A.R.; Sligte, I.G.; Lamme, V.A.F.; Scholte, H.S. Bottom-up and top-down attention are independent. J. Vis. 2013, 13, 16. [Google Scholar] [CrossRef]
- Buetti, S.; Cronin, D.A.; Madison, A.M.; Wang, Z.; Lleras, A. Towards a better understanding of parallel visual processing in human vision: Evidence for exhaustive analysis of visual information. J. Exp. Psychol. Gen. 2016, 145, 672–707. [Google Scholar] [CrossRef] [PubMed]
- Greene, M.; Oliva, M.A. The Briefest of Glances: The Time Course of Natural Scene Understanding. Psychol. Sci. 2009, 20, 464–472. Available online: http://www.cns.nyu.edu/~eero/texture/ (accessed on 2 March 2022). [CrossRef] [PubMed]
- Henderson, J.M. Object identification in context: The visual processing of natural scenes. Can. J. Psychol. Can. de Psychol. 1992, 46, 319–341. [Google Scholar] [CrossRef]
- Malcolm, G.L.; Shomstein, S. Object-based attention in real-world scenes. J. Exp. Psychol. Gen. 2015, 144, 257–263. [Google Scholar] [CrossRef]
- Becker, S.I. The Role of Target-Distractor Relationships in Guiding Attention and the Eyes in Visual Search. J. Exp. Psychol. Gen. 2010, 139, 247–265. [Google Scholar] [CrossRef] [PubMed]
- Harris, A.M.; Becker, S.; Remington, R.W. Capture by colour: Evidence for dimension-specific singleton capture. Atten. Percept. Psychophys. 2015, 77, 2305–2321. [Google Scholar] [CrossRef] [PubMed]
- Nothdurft, H.-C. Salience and target selection in visual search. Vis. Cogn. 2006, 14, 514–542. [Google Scholar] [CrossRef]
- Becker, S.I.; Folk, C.L.; Remington, R.W. The Role of Relational Information in Contingent Capture. J. Exp. Psychol. Hum. Percept. Perform. 2010, 36, 1460–1476. [Google Scholar] [CrossRef]
- Awh, E.; Belopolsky, A.V.; Theeuwes, J. Top-down versus bottom-up attentional control: A failed theoretical dichotomy. Trends Cogn. Sci. 2012, 16, 437–443. [Google Scholar] [CrossRef]
- Katsuki, F.; Constantinidis, C. Bottom-up and top-down attention: Different processes and overlapping neural systems. Neuroscientist 2013, 20, 509–521. [Google Scholar] [CrossRef]
- Lien, M.-C.; Ruthruff, E.; Johnston, J.C. Attentional Capture With Rapidly Changing Attentional Control Settings. J. Exp. Psychol. Hum. Percept. Perform. 2010, 36, 1–16. [Google Scholar] [CrossRef]
- Bacon, W.F.; Egeth, H.E. Overriding stimulus-driven attentional capture. Percept. Psychophys. 1994, 55, 485–496. [Google Scholar] [CrossRef]
- Van der Stigchel, S.; Belopolsky, A.V.; Peters, J.C.; Wijnen, J.G.; Meeter, M.; Theeuwes, J. The limits of top-down control of visual attention. Acta Psychol. 2009, 132, 201–212. [Google Scholar] [CrossRef]
- Brockmole, J.R.; Boot, W.R. Should I Stay or Should I Go? Attentional Disengagement From Visually Unique and Unexpected Items at Fixation. J. Exp. Psychol. Hum. Percept. Perform. 2009, 35, 808–815. [Google Scholar] [CrossRef]
- Redies, C.; Grebenkina, M.; Mohseni, M.; Kaduhm, A.; Dobel, C. Global Image Properties Predict Ratings of Affective Pictures. Front. Psychol. 2020, 11, 953. [Google Scholar] [CrossRef] [PubMed]
- Oliva, A.; Schyns, P.G. Coarse Blobs or Fine Edges? Evidence That Information DiagnosticityC hanges the Perception of Complex Visual Stimuli. Cogn. Psychol. 1997, 34, 72–107. [Google Scholar] [CrossRef]
- Oliva, A.; Torralba, A. Chapter 2 Building the gist of a scene: The role of global image features in recognition. Prog. Brain Res. 2006, 155, 23–36. [Google Scholar] [CrossRef] [PubMed]
- Categorization, B.L. Categories of Environmental Scenes. Cogn. Psychol. 1983, 149, 121–149. [Google Scholar]
- Greene, M.R.; Botros, A.P.; Beck, D.M.; Fei-Fei, L. What you see is what you expect: Rapid scene understanding benefits from prior experience. Atten. Percept. Psychophys. 2015, 77, 1239–1251. [Google Scholar] [CrossRef]
- Alvarsson, J.J.; Wiens, S.; Nilsson, M.E. Stress recovery during exposure to nature sound and environmental noise. Int. J. Environ. Res. Public Health 2010, 7, 1036–1046. [Google Scholar] [CrossRef]
- Annerstedt, M.; Jönsson, P.; Wallergård, M.; Johansson, G.; Karlson, B.; Grahn, P.; Hansen, Å.M.; Währborg, P. Inducing physiological stress recovery with sounds of nature in a virtual reality forest-Results from a pilot study. Physiol. Behav. 2013, 118, 240–250. [Google Scholar] [CrossRef]
- Valtchanov, D.; Ellard, C.G. Cognitive and affective responses to natural scenes: Effects of low level visual properties on preference, cognitive load and eye-movements. J. Environ. Psychol. 2015, 43, 184–195. [Google Scholar] [CrossRef]
- White, M.; Smith, A.; Humphryes, K.; Pahl, S.; Snelling, D.; Depledge, M. Blue space: The importance of water for preference, affect, and restorativeness ratings of natural and built scenes. J. Environ. Psychol. J. Environ. Psychol. 2010, 30, 482–493. [Google Scholar] [CrossRef]
- Kuper, R. Preference and restorative potential for landscape models that depict diverse arrangements of defoliated, foliated, and evergreen plants. Urban For. Urban Green. 2019, 48, 126570. [Google Scholar] [CrossRef]
- Ha, J.; Kim, H.J. The restorative effects of campus landscape biodiversity: Assessing visual and auditory perceptions among university students. Urban For. Urban Green. 2021, 64, 127259. [Google Scholar] [CrossRef]
- Menzel, C.; Reese, G. Implicit Associations With Nature and Urban Environments: Effects of Lower-Level Processed Image Properties. Front. Psychol. 2021, 12, 1–16. [Google Scholar] [CrossRef] [PubMed]
- Van den Berg, A.E.; Jorgensen, A.; Wilson, E.R. Evaluating restoration in urban green spaces: Does setting type make a difference? Landsc. Urban Plan. 2014, 127, 173–181. [Google Scholar] [CrossRef]
- Herzog, T.R.; Maguire, C.P.; Nebel, M.B. Assessing the restorative components of environments. J. Environ. Psychol. 2003, 23, 159–170. [Google Scholar] [CrossRef]
- RBerto, R.; Massaccesi, S.; Pasini, M. Do eye movements measured across high and low fascination photographs differ? Addressing Kaplan’s fascination hypothesis. J. Environ. Psychol. 2008, 28, 185–191. [Google Scholar] [CrossRef]
- Dupont, L.; Antrop, M.; Van Eetvelde, V. Eye-tracking analysis in landscape perception research: Influence of photograph properties and landscape characteristics. Landsc. Res. 2013, 39, 417–432. [Google Scholar] [CrossRef]
- Noland, R.B.; Weiner, M.D.; Gao, D.; Cook, M.P.; Nelessen, A. Eye-tracking technology, visual preference surveys, and urban design: Preliminary evidence of an effective methodology. J. Urban. 2015, 10, 98–110. [Google Scholar] [CrossRef]
- Cheon, S.; Han, S.; Kim, M.; Kwon, Y. Comparison between daytime and nighttime scenery focusing on restorative and recovery effect. Sustainability 2019, 11, 3326. [Google Scholar] [CrossRef]
- Abboushi, B.; Elzeyadi, I.; Taylor, R.; Sereno, M. Fractals in architecture: The visual interest, preference, and mood response to projected fractal light patterns in interior spaces. J. Environ. Psychol. 2018, 61, 57–70. [Google Scholar] [CrossRef]
- Memari, S.; Pazhouhanfar, M.; Nourtaghani, A. Relationship between perceived sensory dimensions and stress restoration in care settings. Urban For. Urban Green. 2017, 26, 104–113. [Google Scholar] [CrossRef]
- Nordh, H. Quantitative methods of measuring restorative components in urban public parks. J. Landsc. Arch. 2012, 7, 46–53. [Google Scholar] [CrossRef]
- Torralba, A.; Oliva, A. Statistics of natural image categories. Netw. Comput. Neural Syst. 2003, 14, 391–412. [Google Scholar] [CrossRef]
- Andrews, T.J.; Watson, D.M.; Rice, G.E.; Hartley, T. Low-level properties of natural images predict topographic patterns of neural response in the ventral visual pathway. J. Vis. 2015, 15, 3. [Google Scholar] [CrossRef] [PubMed]
- Horvat, M.; Jović, A.; Burnik, K. Assessing the Robustness of Cluster Solutions in Emotionally-Annotated Pictures Using Monte-Carlo Simulation Stabilized K-Means Algorithm. Mach. Learn. Knowl. Extr. 2021, 3, 435–452. [Google Scholar] [CrossRef]
- Canário, N.; Jorge, L.; Silva, M.L.; Soares, M.A.; Castelo-Branco, M. Distinct preference for spatial frequency content in ventral stream regions underlying the recognition of scenes, faces, bodies and other objects. Neuropsychologia 2016, 87, 110–119. [Google Scholar] [CrossRef] [PubMed]
- Collado, S.; Staats, H.; Sorrel, M.A. A relational model of perceived restorativeness: Intertwined effects of obligations, familiarity, security and parental supervision. J. Environ. Psychol. 2016, 48, 24–32. [Google Scholar] [CrossRef]
- Tabrizian, P.; Baran, P.K.; Smith, W.R.; Meentemeyer, R.K. Exploring perceived restoration potential of urban green enclosure through immersive virtual environments. J. Environ. Psychol. 2018, 55, 99–109. [Google Scholar] [CrossRef]
- De Kort, Y.; Meijnders, A.; Sponselee, A.; Ijsselsteijn, W. What’s wrong with virtual trees? Restoring from stress in a mediated environment. J. Environ. Psychol. 2006, 26, 309–320. [Google Scholar] [CrossRef]
- Hedblom, M.; Gunnarsson, B.; Iravani, B.; Knez, I.; Schaefer, M.; Thorsson, P.; Lundström, J. Reduction of physiological stress by urban green space in a multisensory virtual experiment. Sci. Rep. 2019, 9, 10113. [Google Scholar] [CrossRef]
- Zinchenko, Y.P.; Menshikova, G.Y.; Bayakovsky, Y.M.; Chernorizov, A.M.; Voiskounsky, A.E. Technologies of virtual reality in the context of worldwide and Russian psychology: Methodology, comparison with traditional methods, achievements and perspectives. Psychol. Russ. State Art 2010, 3, 12–45. [Google Scholar] [CrossRef]
- Wilson Christopher, J.; Soranzo, A. The Use of Virtual Reality in Psychologyion: A Case Study in Visual Perception. Comput. Math. Methods Med. 2015, 2015, 151702. [Google Scholar] [CrossRef]
- Bishop, I.; Rohrmann, B. Subjective responses to simulated and real environments: A comparison. Landsc. Urban Plan. 2003, 65, 261–277. [Google Scholar] [CrossRef]











| No | Year | Author | Title | Freq |
|---|---|---|---|---|
| 1 | 1995 | Kaplan S | The restorative benefits of nature: Toward an integrative framework [10] | 402 |
| 2 | 1991 | Ulrich RS | Stress recovery during exposure to natural and urban environments [11] | 370 |
| 3 | 1989 | Kaplan R | The experience of nature: A psychological perspective [56] | 326 |
| 4 | 2003 | Hartig T | Tracking restoration in natural and urban field settings [13] | 225 |
| 5 | 2008 | Berman MG | The Cognitive Benefits of Interacting with Nature [57] | 185 |
| No | Year | Author | Title | Begin | End |
|---|---|---|---|---|---|
| 1 | 2001 | Kuo FE | Coping with Poverty Impacts of Environment and Attention in the Inner City [58] | 2003 | 2013 |
| 2 | 2001 | Taylor AF | Coping with Add the Surprising Connection to Green Play Settings [59] | 2003 | 2013 |
| 3 | 1997 | Herzog TR | Reflection and attentional recovery as distinctive benefits of restorative environments [60] | 2003 | 2013 |
| 4 | 1991 | Hartig T | Restorative effects of natural environment experience [62] | 2001 | 2010 |
| 5 | 1998 | Parsons R | The view from the road: implications for stress recovery and immunization [61] | 2002 | 2016 |
| Mean Year | Cluster ID | Size | Silhouette | Cluster Label | Documents for Systematic Review (n = 38) |
|---|---|---|---|---|---|
| 1999 | #0 | 166 | 0.697 | environmental preference | [64,65,66,67,68,69,70] |
| 2010 | #1 | 141 | 0.555 | health resource | [71,72,73,74,75] |
| 2008 | #2 | 74 | 0.744 | cognitive performance | [25,69,76,77,78,79,80] |
| 2011 | #3 | 61 | 0.763 | different type | [42,43,81,82,83,84,85,86,87] |
| 2001 | #5 | 47 | 0.851 | stress recovery | [31,88,89,90,91,92,93] |
| 1992 | #6 | 25 | 0.963 | greening healthcare | [94,95,96,97] |
| No | Year | Author | Title | Freq |
|---|---|---|---|---|
| 1 | 1997 | Brainard DH | The Psychophysics Toolbox [100] | 71 |
| 2 | 1996 | Pelli DG | The VideoToolbox software for visual psychophysics: transforming numbers into movies [101] | 41 |
| 3 | 1992 | Folk CL | Involuntary Covert Orienting Is Contingent on Attentional Control Settings [103] | 33 |
| 4 | 1980 | Treisman AM | A Feature-Integration Theory of Attention [23] | 32 |
| 5 | 1980 | Posner MI | Orienting of Attention [104] | 27 |
| No | Year | Author | Title | Begin | End |
|---|---|---|---|---|---|
| 1 | 1996 | Pelli DG | The VideoToolbox software for visual psychophysics: transforming numbers into movies [101] | 2012 | 2019 |
| 2 | 1997 | Brainard DH | The Psychophysics Toolbox [100] | 2013 | 2018 |
| 3 | 1994 | Bacon WF | Overriding stimulus-driven attentional capture [118] | 2005 | 2010 |
| 4 | 2012 | Awh E | Top-down versus bottom-up attentional control: a failed theoretical dichotomy [115] | 2016 | 2021 |
| 5 | 1992 | Folk CL | Involuntary Covert Orienting Is Contingent on Attentional Control Settings [103] | 2008 | 2012 |
| Mean Year | Cluster ID | Size | Silhouette | Cluster Label | Documents for Systematic Review (n = 10) |
|---|---|---|---|---|---|
| 1996 | #0 | 96 | 0.864 | changing attentional control settings | [106,111,112,113,114,116,117,119,120] |
| 2002 | #8 | 35 | 0.919 | distinct effect | [121] |
| No | Year | Author | Title | Freq |
|---|---|---|---|---|
| 1 | 1995 | Kaplan S | The restorative benefits of nature: Toward an integrative framework [10] | 25 |
| 2 | 1991 | Ulrich RS | Stress recovery during exposure to natural and urban environments [11] | 18 |
| 3 | 1989 | Kaplan R | The experience of nature: A psychological perspective [56] | 17 |
| 4 | 2010 | Alvarsson JJ | Stress Recovery during Exposure to Nature Sound and Environmental Noise [126] | 16 |
| 5 | 2003 | Hartig T | Tracking restoration in natural and urban field settings [13] | 13 |
| 5 | 2013 | Annerstedt M | Inducing physiological stress recovery with sounds of nature in a virtual reality forest—Results from a pilot study [127] | 13 |
| 5 | 2008 | Berman MG | The Cognitive Benefits of Interacting with Nature [57] | 13 |
| Mean Year | Cluster ID | Size | Silhouette | Cluster Label | Documents for Systematic Review (n = 17) |
|---|---|---|---|---|---|
| 2005 | #0 | 44 | 0.861 | restorativeness rating | [34,39,40,128,129,130,131,132,133,134,135,136,137] |
| 2002 | #3 | 30 | 0.961 | restorative potential | |
| 2003 | #2 | 37 | 0.878 | stress recovery | [138,139,140] |
| 2004 | #7 | 18 | 0.973 | stress restoration | |
| 1995 | #9 | 6 | 1 | urban public parks | [141] |
Publisher’s Note: MDPI stays neutral with regard to jurisdictional claims in published maps and institutional affiliations. |
© 2022 by the authors. Licensee MDPI, Basel, Switzerland. This article is an open access article distributed under the terms and conditions of the Creative Commons Attribution (CC BY) license (https://creativecommons.org/licenses/by/4.0/).
Share and Cite
Sedghikhanshir, A.; Zhu, Y.; Beck, M.R.; Jafari, A. The Impact of Visual Stimuli and Properties on Restorative Effect and Human Stress: A Literature Review. Buildings 2022, 12, 1781. https://doi.org/10.3390/buildings12111781
Sedghikhanshir A, Zhu Y, Beck MR, Jafari A. The Impact of Visual Stimuli and Properties on Restorative Effect and Human Stress: A Literature Review. Buildings. 2022; 12(11):1781. https://doi.org/10.3390/buildings12111781
Chicago/Turabian StyleSedghikhanshir, Alireza, Yimin Zhu, Melissa R. Beck, and Amirhosein Jafari. 2022. "The Impact of Visual Stimuli and Properties on Restorative Effect and Human Stress: A Literature Review" Buildings 12, no. 11: 1781. https://doi.org/10.3390/buildings12111781
APA StyleSedghikhanshir, A., Zhu, Y., Beck, M. R., & Jafari, A. (2022). The Impact of Visual Stimuli and Properties on Restorative Effect and Human Stress: A Literature Review. Buildings, 12(11), 1781. https://doi.org/10.3390/buildings12111781

