Abstract
The present study uses a bibliometric and systematic literature review (SLR) to examine the use of Building Information Modeling (BIM), the Internet of Things (IoT), and Digital Twins (DT) in the construction industry. The network visualization and other approaches based on the Web of Science (WOS) database and the patterns of research interactions were explored in 1879 academic publications using co-occurrence and co-citation investigations. Significant publications, conferences, influential authors, countries, organizations, and funding agencies have been recognized. Our study demonstrates that BIM, IoT, and DT in construction, Heritage BIM (HBIM), Smart Contracts, BIM, and Ontology, and VR and AR in BIM and DT are the main study themes. Finally, several prospective areas for future study are identified, including BIM and Metaverse technology, BIM and Artificial Intelligence (AI), Metaheuristic algorithms for optimization purposes in BIM, and the Circular Economy with BIM and IoT.
1. Introduction
To address chronic low productivity and unsatisfactory construction project performance, researchers and professionals in the fields of architecture, engineering, and construction (AEC) are looking at alternatives to standard project delivery models and approaches. Failures of integration and collaboration, which are crucial for enhancing and regulating the value stream, have been recognized as a core reason for these performance concerns. The original design assistance tools to assist architects in building design were paper and pen; with the advent of Computer-Aided Design (CAD) tools, architects were able to use digital drawing methods to construct vertical and horizontal lines. In the previous several decades, CAD tool techniques have evolved iteratively, from their early limitation of copying pen and paper to the succeeding provision of numerous computing and linking capabilities [1,2]. A framework known as “construction 4.0” intends to bring together three major categories: (i) industrial production, (ii) cyber-physical systems, and (iii) digital and computational technologies. Prefabrication and off-site manufacturing are examples of industrial production, and sensors, the Internet of Things (IoT), robotics, and drones are the main emphasis of cyber-physical systems in these processes. Building Information Modeling (BIM), Digital Twin (DT), artificial intelligence (AI), augmented/virtual reality (AR/VR), and cloud computing are examples of digital-computational technology.
1.1. Building Information Modeling (BIM)
BIM can be an important component of information management in the AEC sectors by focusing on the need for information management and data interchange between stakeholders throughout the project lifecycle [3,4]. BIM is a set of procedures that helps enhance the building industry’s outputs, relationships, and responsibilities. To facilitate better communication among BIM stakeholders, these deliverables are organized according to the notion of “level of development,” a reference tool specifying minimum requirements for the features and details of components in 3D models [5,6,7]. Figure 1 shows the different dimensions of BIM.
Figure 1.
Different dimensions of BIM [8,9,10,11,12,13,14,15,16,17,18,19,20,21].
As can be seen in Figure 2, BIM is broken down into three distinct areas: policy, process, and technology. When these three disciplines work together, a framework emerges for digitally managing building data throughout the design and construction phases. Furthermore, BIM is a new approach to the whole building lifecycle data creation, use, and sharing process [22,23,24]. Furthermore, although some claim that BIM can only be used for construction projects, many contend that because the word “building” in BIM refers to the construction process rather than a physical structure, BIM can be applied to civil infrastructure projects to enhance project delivery [25]. Employing BIM in civil infrastructure facilities, such as bridges [26,27,28,29], tunnels [30,31,32,33], dams [34], airports [35,36], and railways [37,38,39], is called “civil information modeling” (CIM) in the AEC sector. BIM could be utilized for different purposes in civil infrastructure projects, including visualization, design and modeling, lifecycle information management, structural health analysis, traffic flow simulation, computational fluid dynamics, clash detection, time and cost management, and sustainability.
1.2. Digital Twins (DT)
However, the AEC sector has only lately started using the Digital Twin (DT) technique. The concept of using a twin model dates back to the 1970s when NASA’s Apollo program created two identical spacecraft to mirror the circumstances of the spacecraft [40]. The terms “BIM” and “DT” are often used interchangeably. While a DT’s key role is to simulate the object it reflects, BIM’s primary goal is to produce a 3D extension of a real-world item. It is feasible to interchange data and information with other DT simulators and programs by including data and information throughout the lifecycle of an asset [41].
Technical capabilities (such as software, sensors, and actuators) and a solid comprehension of conceptual support techniques, such as industrial resource management, technology lifecycles, natural resource management, and communication tools, are necessary for the successful operation of a DT. According to research from Cambridge University, a method for using artificial intelligence to make Digital Twins of patients and track their health state has been discovered [42]. Additionally, a DT employs tools and technologies to map the physical thing’s stored data, aiding in the production of current knowledge about the physical object. As in cyber-physical systems, it performs via synchronized real-time information coordination between the hardware (physical object) and software (virtual object) [43]. To describe the change from BIM to DT, Deng, et al. [44] developed a five-level ladder taxonomy. The stages of BIM include level 1, level 2, assisted simulations, level 3, integration with IoT, level 4, coupled with AI techniques for predictions, and level 5, optimum DT. Based on the building life cycle, each level of the ladder taxonomy was divided into a number of sub-categories with a focus on distinct study disciplines allocated to the design, construction, operation, and demolition stages.
Developing DT frameworks often involves integrating the Internet of Things (IoT), BIM, and finite element models. These DT frameworks provide updates that are practically real-time to improve construction management.
1.3. Internet of Things (IoT)
IoT is described by the International Organization for Standardization (ISO 2018) as “an infrastructure made up of linked systems, systems, people, and information resources, together with intelligent services that enable them to manage and respond to information from both the real world and the virtual world”. Therefore, the IoT combines physical and virtual states that incorporate physical parts such as sensors, actuators, cloud services, communications, and protocols with varying designs to provide a framework and explanation for IoT systems [45]. Rapid advances in sensor and communication technology in recent years have fueled the expansion of the IoT, leading to the widespread use of connected devices and sensors in fields as diverse as transportation, safety, health, smart buildings, and automobile manufacturing [46]. Notably, IoT sensors allow Digital Twins to be synced with the state of physical assets by detecting one or more conditions in physical assets, transforming those circumstances into signals that humans or machines can read, and connecting to the internet to communicate with others. IoT sensors come in a wide variety of forms, and the AEC industry often uses devices such as GPS, image sensors, proximity sensors, radio frequency identification sensors, motion sensors, and biosensors [47].
Figure 2.
The three main fields in BIM [48].
Figure 2.
The three main fields in BIM [48].

A complete analysis of BIM, IoT, and DT in the construction industry should be conducted to extract multiple perspectives on user perceptions and experiences. In addition, it is required to identify emerging trends, provide research results, and suggest the potential for future research paths on the use of BIM, IoT, and DT to improve construction process management and service delivery. The following research questions will be addressed by this study using a bibliometric and systematic review analysis:
What keywords are most applicable to research on BIM, IoT, and DT in construction?
Which publications and authors have produced the most notable work on BIM, IoT, and DT in construction studies?
What are academics’ most popular BIM, IoT, and DT topics?
What are the future trends of BIM, IoT, and DT in construction research works?
This literature study aims to ameliorate our perspectives on implementing BIM, IoT, and DT in the construction industry. This research will also assist academics in proposing novel research topics by analyzing Web of Science WOS database papers for their future research works. This study uses the systematic review approach to explore and map the literature on construction project management. The results of this study highlight the important topics in the BIM, IoT, and DT literature and provide a better understanding of current research directions.
2. Research Method
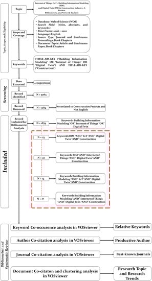
In this research, 5063 scholarly papers, including journal articles, proceeding articles, and book chapters concerning Building Information Modeling (BIM), Internet of Things (IoT), and Digital Twins (DT), have been gathered from the Web of Science (WOS) dataset as a data source. Subsequently, 3184 papers were omitted from further analysis since they were unrelated to the construction projects and were written in languages other than English. Consequently, 1879 papers were chosen for a bibliometric and systematic review analysis. In the field of construction management science, there are no established protocols for comprehensive literature reviews [49]. However, research might use keyword searches to discover relevant information and apply any necessary analysis. Figure 3 shows the methodological procedure framework of this study [50]. The four-step process used in this article has been implemented, including defining the borders, identifying the research questions, choosing the papers to include in the search, doing a bibliometric analysis, and presenting the findings. This review approach makes an effort to understand the relationships among authors, regions, keywords, and journal citations and offers a brief assessment of state-of-the-art existing or emerging research fields.
Figure 3.
The methodological framework of the current research.
2.1. Bibliometric Analysis
In order to provide a quantitative examination of written publications, bibliometric methodologies have been utilized. The analytical workset quickly made use of statistical methods [51]. The growth and accessibility of bibliometric tools such as Gephi, Leximancer, and VOSviewer and scientific databases such as Scopus, Google Scholar, and the Web of Science (WOS), as well as the spread of bibliometrics from the field of information science into the business sector research, are two key reasons for the field’s rising popularity [52].
Clarivate Analytics’ Web of Science (WOS) was used to undertake a bibliometric analysis of BIM, IoT, and DT in construction projects from 2006 to 2022 as part of the present research.
2.2. Systematic Literature Review Analysis
The systematic literature review (SLR) emerged as a viable tool for examining prior literature to bring the subject closer [53,54]. A SLR can assist with several aspects of the research process, including establishing a context and defining a research problem, looking for theoretical support, rationalizing a problem and developing new lines of inquiry, separating what has been done from what needs to be done, identifying the main findings of, and avoiding fruitless research [55]. A bibliometric search employing the keywords, title, and abstract codes was conducted to thoroughly assess the BIM, IoT, and DT in construction literature. Keyword co-occurrence, author co-citation, burst identification, journal co-citation, document co-citation, and clustering analysis were all carried out to determine the research trend.
2.3. Tool for the Analyses
Bibliometrix, CitNetExplorer, VOSviewer, ScienceScape, Gephi, and Citspace are some tools developed to aid network analysis, visualization, and improved understanding of the vast amounts of data and information using database analytic methodologies. However, the present research utilized VOSviewer software. VOSviewer is freely accessible to the scholarly community engaged in bibliometrics research and can be used to create author or journal maps based on co-citation data and keyword maps based on co-occurrence data [56].
3. Data Collection and Analysis
In this study, academic documents, journals, and conference papers were extracted using the Web of Science (WOS) in the field of BIM, IoT, and DT in construction projects. Based on the WOS database, Figure 4a indicates the number of papers between 2006 and 2022. The number of documents increased from 2 in 2006 to 103 in 2016. Subsequently, the number of documents boomed to 397 in 2021. Finally, 239 documents were provided in the eight months of 2022 that this study evaluated.
Figure 4.
(a) Number of publications from 2006 to 2022; (b) Number of citations from 2006 to 2022.
Furthermore, the number of citations is provided in Figure 4b, in which the total number of citations is 30,216, and 22,746 are without self-citations. The average citation per item and H-index are 16.02 and 78, respectively. It is evident that the number of citations has increased exponentially from 2006 to 2021; even though there remains a reduction in the number of citations in 2022, only its first eight months have been considered in this study.
3.1. Co-Authorship
This study conducted an authorship analysis utilizing the VOSviewer program to find prominent authors, active organizations, and nations and analyze their relationships.
3.1.1. Geographical Analysis of Publications
The sample used in this study contains 81 countries throughout the world. Figure 5 elucidates the bibliographic coupling for countries with 197 links, 7 clusters, and a total link strength of 615, with 10 minimum documents per country. However, Table 1 indicates the number of documents, citations, and link strength of the first 20 nations. The highest number of documents are from China, accounting for 506, followed by the USA, with 371 documents. In stark contrast, Israel has published the fewest papers regarding BIM, IoT, and DT in the construction industry, with 24 documents. However, although the USA ranks second in the number of documents, it has the highest number of citations in the 16 years, followed by China and South Korea. The least number of citations is given by India, with nearly 290 citations. Meanwhile, a country’s impact can be measured by its average number of publications and citations per publication, of which Israel has the highest value among other nations.
Figure 5.
Bibliographic coupling for countries.
Table 1.
The number of documents and citations of the top 20 countries.
3.1.2. Organizations
The 20 organizations with the most scholarly articles in the relevant fields are shown in Table 2. The categorization reveals that most of the productive institutions are from Asia. The University of Hong Kong is the most prolific organization and produced 51 publications over the mentioned period. The University of Florida has 50 publications, followed by Hong Kong Polytechnic University (48 publications). Based on the data, it could be inferred that the most influential organizations are from Asia. Furthermore, the Georgia Institute of Technology has the highest average citation per publication value among 20 universities, and the National University of Singapore is the best university, with an excellent ranking worldwide in 2022. Figure 6 displays the renowned universities that published papers on the subjects and the institutional collaboration.
Table 2.
Top 20 publishing organizations across the world.
Figure 6.
The network of organization cooperation.
3.1.3. Funding Agencies
Organizations known as funding agencies provide grants, scholarships, and other types of assistance to persons, programs, and projects in a particular field. Non-profit groups, private foundations, and governmental entities may all serve as funding sources. A financing agency’s main objective is often to support excellence or foster enthusiasm for a specific field, such as renewable energy, the environment, charitable endeavors, or technological advancements in medicine. The entire cost of research is covered by funding agencies, which also contribute to overhead expenses. Table 3 shows the most prominent funding agencies extracted from the Web of Science (WOS) dataset. It can be seen that the National Natural Science Foundation of China (NSFC) has supported 154 documents in the mentioned fields, followed by the National Science Foundation (NSF) with 42 and the National Research Foundation of Korea providing 37with funding assistance.
Table 3.
Top 10 funding agencies in the world.
3.1.4. Author Productivity
The author productivity section uses the co-authorship indicator to identify more productive and collaborative authors. It helped us rate the authors according to the number of papers and citations they had received. There were 4632 authors responsible for publishing 1879 documents that were extracted; however, only 109 authors had published five or more publications. Of the 4632 authors identified by VOSviewer, we concentrated on the top 20 authors with documents and citations. Table 4 displays the twenty most prolific researchers in the topic under study. Jack C.P. Cheng of the Hong Kong University of Science and Technology is the most prolific author, having written 34 articles with a total of 936 citations over the analysis period. Regarding citations received in this study topic, CM Eastman placed first. With a total of 22 research publications, Wilson LU placed second, and Heap-Yih (John) Chong and Jiansong Zhang follow with 18 articles.
Table 4.
Top 20 authors in the field of BIM, IoT, and DT in construction.
Furthermore, based on the co-authorship study, Figure 7 illustrates a cooperation map among the prominent authors. The colors reflect working groups, while the size of the circles represents the number of publications each author has published. The network’s extensive dispersion might facilitate the rapid expansion of the study field.
Figure 7.
The network of cooperation considering co-authorship.
3.2. Keyword Co-Occurrence Analysis
In this study, networks are created utilizing data from the WOS database and the VOSviewer tool, which also does a keyword co-occurrence analysis. The network that was formed is based on distance, and the distance between nodes indicates how closely connected the keywords are to one another [57]. To display a reproducible visualization of the keywords of studies in the dataset, “Author keywords“ were utilized instead of all keywords [58]. Hence, from the dataset, 4018 keywords in total were retrieved. With the minimum number of occurrences set to 15, 48 keywords connected through 412 links met the criteria to be included in the network. Figure 8 elucidates the keywords co-occurrence network. The most popular keywords are included in Table 5, along with their occurrence, links, and total link strength.
Figure 8.
Network of keywords co-occurrence.
Table 5.
The most prominent keywords in this study.
Meanwhile, after the coronavirus pandemic, the keywords “COVID-19” (three times) and “COVID-19 management” (one time) have been indicated as the keyword among studied documents in the field of BIM in construction projects. As shown in Table 1, the keyword “Building Information Modeling” is the most popular author keyword in the literature, followed by “Building Information Modeling (BIM)”. Based on the data, Building Information Modeling has been used in different forms in the pieces of literature, such as BIM, Building Information Modeling, Building Information Modeling (BIM), building information modelling (BIM), building information model (BIM), BIM implementation, building information modelling, building information model, BIM technology, building information model/modeling (BIM), and BIM (building information modelling). Regarding the Internet of Things, the keywords “Internet of Things” and “Internet of Things (IoT)”, and for Digital Twin, the keywords “digital twin” and “digital twins” are the most prominent. In terms of the number of links, “Building Information Modeling” and “Building Information Modeling (BIM)” have the highest among other nodes.
3.3. Co-Citation Analysis
3.3.1. Author Co-Citation
Co-citation analysis is a frequently used approach in bibliometric studies that helps map a subject’s intellectual structure and explore the academic connections between the significant works in a field. The co-citation approach is based on the frequency with which two pieces of prior literature are cited in a subsequent paper [59,60,61]. Figure 9 shows the author’s co-citation network, which consists of five clusters and 15,282 links. The author with the most citations is Azhar, et al. [62], with a total of 530. The second is Eastman, et al. [63], which has 524 citation counts. The third is Sacks and Pikas [64], which have 445 citations, and the fourth is Succar [48], with 291 citations.
Figure 9.
The network of author’s co-citation.
3.3.2. Journal Citation
Table 6 displays the top 15 journals and ten conferences for BIM, IoT, and DT in construction projects from the statistics of the WOS database. The journals that publish the most articles include Automation in Construction, Sustainability, Journal of Construction Engineering and Management, and Applied Sciences. Furthermore, based on the data, 33% of the top journals are from Elsevier, followed by ASCE and MDPI. The Automation in Construction journal has the highest number of citations among academics, indicating its popularity and high-quality research works, followed by the Journal of Construction Engineering and Management. Among the top 15 journals, the Journal of Cleaner Production journal has the most significant Impact Factor (IF) in 2022, accounting for 11.072. Meanwhile, Advances in Civil Engineering Journal have the highest Acceptance Rate (AR). Likewise, Construction Research Congress 2020: Computer Applications contributed the most to BIM, IoT, and DT research in construction projects.
Table 6.
Top journals and conferences in the field of BIM, IoT, and DT in Construction.
Nonetheless, Figure 10 shows the journal citation analysis in VOSviewer software. 443 sources, including journal and conference papers, are identified using VOSviewer in this study, but with the minimum number of source documents set to 5, only 56 sources meet the set threshold. There remain 644 links, 4886 total link strengths, and 10 clusters. The clustered, red, green, and blue columns comprise the cluster colors file. The clustered column provides cluster identification numbers. A cluster number must be between 1 and 1000 integers. The red, green, and blue columns include the red, green, and blue cluster color components, respectively. Each color component must be a positive integer between 0 and 255 [65]. For example, cluster 1 is a red color (Automation in Construction, Ain Shams Engineering Journal, Canadian Journal of Civil Engineering, Construction Research Congress 2022: Project Management and Delivery, Controls, and Design and Materials, etc.), and cluster 4 is yellow (Building and Environment, Energy and Buildings, Journal of Architectural Engineering, etc.).
Figure 10.
Network of journal co-citation.
3.3.3. Document Co-Citation
The network of document co-citations is useful for mapping the research area and organizing documents based on citation links between publications [57]. As indicated in Figure 11, a network of document co-citations is created, consisting of 472 links and 3 clusters. In this regard, 50,813 cited references have been identified using VOSviewer, but the minimum number of citations of a cited reference is set to 50 in this study; consequently, 32 cited references meet the threshold. The number of co-citations is shown by each node’s size, representing a document. Table 7 shows the ten most important papers and books in the studied field with the highest citations among academics. In [63], the authors presented an in-depth overview of BIM technology, the business and organizational difficulties connected with its adoption, and the significant benefits of proper BIM use. In [66], they covered the present trends, advantages, potential risks, and future difficulties of BIM in the AEC sector. Volk, et al. [67] evaluated 180 papers, emphasizing the phases of maintenance and deconstruction, that showed the state-of-the-art use and study of BIM in existing buildings. Succar [48] discovered a framework for research and delivery, a specialized ontology, and a visual language designed specifically to explore the BIM domain and provide useful outputs. Bryde, et al. [68] gathered secondary data from 35 construction projects that used BIM for examination of the degree to which the use of BIM has led to stated advantages on a cross-section of building projects.
Figure 11.
Network of document co-citations.
Table 7.
The ten most influential papers in the studied field.
3.4. Summary
VOSviewer is a piece of software used to build and display bibliometric networks. These networks can be created through citations, bibliographic coupling, co-citations, or authorship collaborations. With the use of text mining algorithms, VOSviewer can create and present networks of important phrase co-occurrences in scientific publications [75]. The current study conducts co-authorship analysis in the VOSviewer software regarding the country, organization, and author. China and the USA are the most influential nations in terms of publishing research articles in the field of BIM, IoT, and DT in construction projects, with the highest number of citations among other countries in the world. Furthermore, the University of Hong Kong has published the most significant number of documents compared to other mentioned organizations in this study. Asian universities play an important role in publishing papers in the mentioned field.
A bibliometric analysis of identified publications’ keyword co-occurrence and citation networks has been done inside VOSviewer to reveal study patterns in this important area of research [76]. This research used a more specific search query to find 1879 publications from the WOS database that are linked to BIM, IoT, and DT in the construction sector. From 2006 to 2021, there was an increasing trend in publications in this field; the year with the most publications were 2021. The keyword co-occurrence network created by the VOSviewer program may be used to identify the most prominent keywords in the area of BIM, IoT, and DT, which was the initial research topic of this study. The top keywords from the WOS papers were determined and are shown in Table 5 in order of their high frequency of occurrence. The most significant authors and journals had to be identified, which was the second study question. Jack C.P. Cheng of the Hong Kong University of Science and Technology is the most prolific author; Wang, Xiangyu ranked second; Rafael Sacks placed third, followed by Wilson LU. Additionally, the most cited journals are Automation in Construction, Sustainability, and the Journal of Construction Engineering and Management. Furthermore, Construction Research Congress 2020: Computer Applications has the highest number of publications.
For the third research question, which focused on the most important themes of mentioned keywords, document co-citation and clustering analysis were used to identify the important study topics in the literature for BIM, IoT, and DT. The literature on BIM, IoT, and DT in construction were divided into five categories: BIM, IoT, and DT in construction, Heritage BIM (HBIM), Smart contract, BIM and ontology, and VR and AR in BIM and DT. This work also addressed the fourth research direction, which concerned the literature’s present trends in BIM, IoT, and DT and potential future research topics. From this study, it can be inferred that research is moving more and more toward BIM and Metaverse technology, AI in BIM and DT, metaheuristic algorithms in BIM, and the Circular Economy in construction with BIM and IoT.
4. Key Areas in Construction
The provided clusters are discussed in this section, along with the most frequently referenced sources listed in each cluster. Subsequently, research domains are ranked according to the number of publications in each, and research subjects are examined based on the most relevant publication.
4.1. BIM, IoT, and DT
Figure 12 shows the number of publications and citations of papers that are directly related to BIM, IoT, and DT in construction projects. It could be understood that the initial paper regarding the combination of BIM, IoT, and DT in the construction industry was published in 2020. The keywords BIM “AND” IoT “AND” Digital Twin “AND” Construction are the most popular keywords in the literature (Figure 12a), followed by BIM “AND” Internet of Things “AND” Augmented Reality “AND” Construction (Figure 12b). Furthermore, the highest number of citations in all keywords is recorded in 2022 (see Figure 13). Table 8 summarizes papers regarding BIM, IoT, and DT in the construction industry. As can be seen, most of the studied papers are related to conducting a literature review of BIM, IoT, and DT in construction for different purposes. Furthermore, a novel technology called Blockchain has been integrated into this field to provide smart contracts, traceable data communication, and supply chain management.

Figure 12.
Trends of BIM, IoT, and DT in Construction: BIM “AND” IoT “AND” Digital Twin “AND” Construction (a); BIM “AND” Internet of Things “AND” Augmented Reality “AND” Construction (b); Building Information Modeling “AND” IoT “AND” Digital Twin “AND” Construction (c); and Building Information Modeling “AND” Internet of Things “AND” Digital Twin “AND” Construction (d).
Figure 13.
Network visualization of keyword co-occurrence of BIM, IoT, and DT in Construction.
Table 8.
A summary of the current papers in the field of BIM, IoT, and DT in construction.
4.2. Heritage BIM (HBIM)
The variability and accessibility of data throughout the different stages of the conservation process are two of the major concerns in the Heritage industry [99]. Due to recent advances in 3D data capture technologies such as terrestrial laser scanning (TLS), photogrammetry, and laser scanning, BIM application in the heritage sector (HBIM) has, to date, placed a strong emphasis on the digital documenting of cultural assets. Individual activities are executed as complicated processes, making the life cycle operations of a building project more efficient, quick, and affordable. HBIM assists in transforming individual executors into teams and decentralizing tools into complex solutions [100]. This method is being used to record several examples of cultural assets, and it is becoming clear that there are a number of advantages for visualization, structural and condition monitoring, teaching, and research for conservation practice [101]. Furthermore, The use of HBIM in the creation of Virtual Reality (VR) and Augmented Reality (AR) projects allows for the enhancement of new immersive experiences for both specialists and non-experts that are faithfully and correctly based on recorded real-world locations [102].
The laser scanner captures surface geometry directly, resulting in an accurate and dense 3D point cloud representation within a predetermined measurement uncertainty. Numerous disciplines of cultural preservation make use of the technique despite its cumbersome weight, exorbitant expense, and insufficient surface coloring. The amount of detail required by the project defines what scanning density or average distance between points must be chosen. The position of the device during data acquisition, the object-sensor distance, the angle of incidence of the laser beam with respect to the scanned surfaces, the properties of the object being scanned, and the signal reflection in certain materials, such as marble and gilded facades, are all potential sources of error in TLS point measurements and, consequently, noise in the resulting geometry [103].
4.3. Smart Contract
First coined by Szabo in 1994, the phrase “smart contract” refers to “a computerized transaction protocol that performs the conditions of a contract” [104]. This contract must include standard provisions such as dealing with payments, liens, confidentiality, and enforcement. This kind of contract is necessary for intelligent technology since it reduces the time and money spent on intermediaries, such as banks, the risk of fraud, the cost of arbitration and enforcement, and other transaction charges [105].
Numerous parties with varying interests and needs are involved in construction projects. Complex contractual arrangements are a consequence of the short duration of construction contracts, a lack of confidence, and various rules and laws. Long and transparent inspection procedures, ongoing conflicts, and protracted payment delays are commonplace when combined with a low degree of digitalization and process automation. Small and medium-sized businesses’ high percentage of insolvencies is partially attributable to inefficient financial flow and needless bureaucracy [106]. A new programming paradigm was established by establishing the DApp (Decentralized Application) idea for Ethereum as the first usable distributed processing model to operate on top of a blockchain network in 2015. The main characteristics of blockchains and smart contracts are immutability, high availability, integrity, and transparency [107]. In other words, Immutability can be guaranteed with smart contracts, and all changes are safely documented and clearly visible.
Payment is another escalating issue. Construction projects must be completed successfully to have on-time payments and a consistent cash flow. Construction delays, higher expenses, lower performance, and disagreements are all caused by issues including non-, delayed, and inaccurate payment. Smart contract technology has recently advanced, making it possible to automate payments securely and reliably [105]. Figure 14 shows the network visualization of keywords “Blockchain” and “Smart Contract” in construction and their relationship with BIM, IoT, and DT.
Figure 14.
Network visualization of the keyword co-occurrence of Blockchain and Smart contract in BIM, IoT, and DT.
Blockchain is a peer-to-peer (P2P) distributed data format that enables the chronological recording and safe storage of transactional data in a series or chain of blocks. It is a particular DLT type with certain qualities. A blockchain is a distributed, encrypted digital ledger that is accessible over either a public or private network [108,109]. A paper on Bitcoin, the first cryptocurrency ever, introduced Blockchain in 2008 by Satoshi Nakamoto.
4.4. BIM and Ontology
Ontology has lately gained popularity across various fields, particularly in the Semantic Web community. Ontology has recently been considered a useful tool for describing the communicable and shared understanding of domain knowledge. A hierarchical description of ideas, a description of the attributes of concepts, and possible additional components make up ontology in knowledge engineering [110]. The inherent difficulties of combining information about construction workflow from many sources and describing information from several contexts have not yet been addressed by the development of an ontology [111]. Since its inception, BIM has realized that its usefulness is maximized only when rich information is coupled with building object models. The static links of the information to the building objects models mean that once the project models or information change, the links have to be re-established again, even though BIM offers potential for many analysis and simulation processes that are impossible using traditional 2D design approaches. This adds to the challenge of deciding how much data to include in developing object models. The data should be dynamically and adaptably merged with (connected to) the constructing object model [112].
4.5. VR and AR in BIM and DT
More and more, cutting-edge technologies such as Augmented Reality (AR) and Virtual Reality (VR) are being implemented into construction projects to improve preventative safety, productivity, and quality. Virtual reality (VR) is built on a set of technologies that put the user in an artificial environment that can be either a representation of the real world or a completely made-up one. It is a computer-generated environment where the user can move around and have conversations in three dimensions [113]. In comparison to other conceptualization approaches, users are better able to retain more complex understandings of 3D phenomena after participating in extensive learning in a 3D virtual environment [114]. Since its inception by Jaron Lanier in the 1980s, virtual reality has evolved to provide high-performing but relatively cost consumer market hardware components, such as head-mounted displays. This has enabled a range of built environment disciplines to model projects while also establishing links with other technical sectors such as machine learning and robotics [115]. Generally speaking, VR could be divided into three distinct levels as follows: (i) Passive VR, (ii) Exploratory VR, and (iii) Immersive VR (See Figure 15).
Figure 15.
Different levels of Virtual Reality (VR).
Augmented Reality (AR), a subset of the broader field of mixed reality, is one of the real-to-virtual worlds defined by Milgram. The surrounding environment is virtual in augmented reality (AR), where actual items are added to virtual ones; whereas in VR, the surrounding environment is realistic [116]. VR technologies fully immerse the user in a synthetic world. While immersed, the user is unable to view the actual world. AR, on the other hand, enables the user to see the actual environment with virtual things overlaid or combined with it [117]. To successfully stimulate the sensation of actual surroundings and enable active engagement between subscribers and the contents, AR superimposes the computed data from an objective perspective. Three qualities could be found in augmented reality: real-time interaction between real and virtual things, cooperation between real and virtual objects, and integration of real and virtual objects into reality [118]. A BIM model can be linked to the real-world scenario using AR, which gives the stakeholder a better depiction.
5. Future Research Directions
The following highlights anticipated future research trends in the field of BIM, whereas the preceding section highlights important current BIM-related topics as follows:
- Metaverse technology in BIM and the construction industry;
- The combination of Artificial Intelligence (AI) with BIM and Digital Twin;
- Applications of different metaheuristic algorithms for optimization purposes in BIM;
- The application of the circular economy in the construction industry using BIM and IoT.
6. Conclusions
Building Information Modeling has been very popular recently, attracting more research and attention from practitioners and academia. This work provides a method for performing a topical literature review for BIM, IoT, and DT in construction and choosing suitable research themes. This is the first comprehensive study to map the BIM literature using a systematic review approach using 1879 academic papers. The BIM, IoT, and DT literature noted the most popular keywords, successful authors and countries, top journals and conferences, top funding organizations, and current research subjects. Future BIM trends were also suggested. Academics will have a deeper understanding of the subject matter and more structured knowledge by studying and arranging the BIM literature. Building practitioners should also study the review’s findings and the impact of BIM, IoT, and DT to improve organizational performance. The research limits the scope of the reviewed Building Information Modeling, Internet of Things, and Digital Twin literature by concentrating exclusively on academic papers obtained from the Web of Science database. It would be fascinating to do an analogous analysis for future studies utilizing a more comprehensive range of BIM literature from other databases such as Google Scholar, Scopus, and PubMed. The main findings related to the research questions are as follows:
- The most applicable keywords in all mentioned fields are (i) Building Information Modeling; (ii) digital twin; and (iii) Internet of Things.
- The most prolific author is Jack C.P. Cheng.
- The most prominent journal is Automation in Construction.
- The most prolific nations are China and the USA.
- The most popular topics are BIM, IoT, and DT in construction, Heritage BIM (HBIM), Smart Contracts, BIM and Ontology, and VR and AR in BIM and DT.
- The future trends are BIM and Metaverse technology, BIM and Artificial Intelligence (AI), Metaheuristic algorithms for optimization purposes in BIM, and the circular economy with BIM and IoT.
However, using BIM, DT, and IoT in the construction sector might be seen as one of the most effective and impactful approaches to achieving “smart construction 4.0”, involving a strong integration of data, processes, knowledge, and stakeholders.
Author Contributions
Conceptualization, M.B.S. and A.K.; methodology, M.B.S., A.K. and R.C.M.; software, M.B.S., A.K. and N.J.; validation, A.K. and R.C.M.; formal analysis, M.B.S. and A.K.; investigation, M.B.S. and N.J.; resources, M.B.S.; data curation, A.K. and R.C.M.; writing—original draft preparation, M.B.S.; writing—review and editing, A.K. and R.C.M.; visualization, M.B.S. and S.R.L.; supervision, A.K.; project administration, R.C.M.; funding acquisition, R.C.M. All authors have read and agreed to the published version of the manuscript.
Funding
This research received no external funding.
Institutional Review Board Statement
Not applicable.
Informed Consent Statement
Not applicable.
Data Availability Statement
Not applicable.
Conflicts of Interest
The authors declare no conflict of interest.
References
- Wu, S.H.; Zhang, N.; Xiang, Y.J.; Wu, D.Z.; Qiao, D.P.; Luo, X.W.; Lu, W.Z. Automated Layout Design Approach of Floor Tiles: Based on Building Information Modeling (BIM) via Parametric Design (PD) Platform. Buildings 2022, 12, 250. [Google Scholar] [CrossRef]
- Santos, L.; Schleicher, S.; Caldas, L. Automation of CAD models to BEM models for performance based goal-oriented design methods. Build. Environ. 2017, 112, 144–158. [Google Scholar] [CrossRef]
- Safikhani, S.; Keller, S.; Schweiger, G.; Pirker, J. Immersive virtual reality for extending the potential of Building Information Modeling in architecture, engineering, and construction sector: Systematic review. Int. J. Digit. Earth 2022, 15, 503–526. [Google Scholar] [CrossRef]
- Shishehgarkhaneh, M.B.; Azizi, M.; Basiri, M.; Moehler, R.C. BIM-Based Resource Tradeoff in Project Scheduling Using Fire Hawk Optimizer (FHO). Buildings 2022, 12, 1472. [Google Scholar] [CrossRef]
- Avendano, J.I.; Zlatanova, S.; Domingo, A.; Perez, P.; Correa, C. Utilization of BIM in Steel Building Projects: A Systematic Literature Review. Buildings 2022, 12, 713. [Google Scholar] [CrossRef]
- Miettinen, R.; Paavola, S. Beyond the BIM utopia: Approaches to the development and implementation of Building Information Modeling. Autom. Constr. 2014, 43, 84–91. [Google Scholar] [CrossRef]
- Yang, L.; Cheng, J.C.; Wang, Q. Semi-automated generation of parametric BIM for steel structures based on terrestrial laser scanning data. Autom. Constr. 2020, 112, 103037. [Google Scholar] [CrossRef]
- Ghaffarianhoseini, A.; Tookey, J.; Ghaffarianhoseini, A.; Naismith, N.; Azhar, S.; Efimova, O.; Raahemifar, K. Building Information Modelling (BIM) uptake: Clear benefits, understanding its implementation, risks and challenges. Renew. Sustain. Energy Rev. 2017, 75, 1046–1053. [Google Scholar] [CrossRef]
- Mehrbod, S.; Staub-French, S.; Mahyar, N.; Tory, M. Characterizing interactions with BIM tools and artifacts in building design coordination meetings. Autom. Constr. 2019, 98, 195–213. [Google Scholar] [CrossRef]
- Lin, L.; Huang, M.; Li, J.; Song, X.; Sun, Y. The application and exploration of the TSTL in construction management based on BIM. J. Appl. Sci. Eng. 2017, 20, 309–317. [Google Scholar]
- Caldart, C.W.; Scheer, S. Construction site design planning using 4D BIM modeling. Gestão Produção 2022, 29. [Google Scholar] [CrossRef]
- Wu, K.Y.; Tang, S. BIM-Assisted Workflow Enhancement for Architecture Preliminary Design. Buildings 2022, 12, 601. [Google Scholar] [CrossRef]
- Charef, R.; Alaka, H.; Emmitt, S. Beyond the third dimension of BIM: A systematic review of literature and assessment of professional views. J. Build. Eng. 2018, 19, 242–257. [Google Scholar] [CrossRef]
- Ding, L.; Zhou, Y.; Akinci, B. Building Information Modeling (BIM) application framework: The process of expanding from 3D to computable nD. Autom. Constr. 2014, 46, 82–93. [Google Scholar] [CrossRef]
- Lu, Q.; Won, J.; Cheng, J.C.P. A financial decision making framework for construction projects based on 5D Building Information Modeling (BIM). Int. J. Proj. Manag. 2016, 34, 3–21. [Google Scholar] [CrossRef]
- Jin, Z.; Gambatese, J.; Liu, D.; Dharmapalan, V. Using 4D BIM to assess construction risks during the design phase. Eng. Constr. Archit. Manag. 2019, 26, 2637–2654. [Google Scholar] [CrossRef]
- Martins, S.S.; Evangelista, A.C.J.; Hammad, A.W.A.; Tam, V.W.Y.; Haddad, A. Evaluation of 4D BIM tools applicability in construction planning efficiency. Int. J. Constr. Manag. 2020, 1–14. [Google Scholar] [CrossRef]
- Nical, A.K.; Wodynski, W. Enhancing Facility Management through BIM 6D. In Proceedings of the 5th Creative Construction Conference (CCC 2016), Budapest, Hungary, 25–28 June 2016; pp. 299–306. [Google Scholar]
- Sivarajah, T. BIM Adaptation in Construction projects. J. Res. Technol. Eng. 2022, 3, 13–18. [Google Scholar]
- Kamardeen, I. 8D BIM modelling tool for accident prevention through design. In Proceedings of the 26th Annual ARCOM Conference, Leeds, UK, 6–8 September 2010; pp. 281–289. [Google Scholar]
- Ershadi, M.; Jefferies, M.; Davis, P.; Mojtahedi, M. Implementation of Building Information Modelling in infrastructure construction projects: A study of dimensions and strategies. Int. J. Inf. Syst. Proj. Manag. 2021, 9, 43–59. [Google Scholar] [CrossRef]
- Hyarat, E.; Hyarat, T.; Al Kuisi, M. Barriers to the Implementation of Building Information Modeling among Jordanian AEC Companies. Buildings 2022, 12, 150. [Google Scholar] [CrossRef]
- Zhang, L.H. Building Information Modelling in the Canadian Architecture, Engineering, and Construction Industries; University of Toronto: Toronto, ON, Canada, 2019. [Google Scholar]
- Baghalzadeh Shishehgarkhaneh, M.; Fard Moradinia, S. The role of Building Information Modeling (BIM) in reducing the number of project dispute resolution sessions. In Proceedings of the 8th National Conference on Civil Engineering, Architecture and Sustainable Urban Development of Iran, Tehran, Iran, 5 November 2020. [Google Scholar]
- Cheng, J.C.P.; Lu, Q.; Deng, Y. Analytical review and evaluation of civil information modeling. Autom. Constr. 2016, 67, 31–47. [Google Scholar] [CrossRef]
- Kim, C.; Kim, H.; Park, T.; Kim, M.K. Applicability of 4D CAD in civil engineering construction: Case study of a cable-stayed bridge project. J. Comput. Civ. Eng. 2011, 25, 98. [Google Scholar] [CrossRef]
- Yabuki, N.; Shitani, T. An IFC-based product model for RC or PC slab bridges. CIB Rep. 2003, 284, 463. [Google Scholar]
- Scianna, A.; Gaglio, G.F.; La Guardia, M. Structure Monitoring with BIM and IoT: The Case Study of a Bridge Beam Model. ISPRS Int. J. Geo Inform. 2022, 11, 173. [Google Scholar] [CrossRef]
- Deng, L.; Lai, S.; Ma, J.; Lei, L.; Zhong, M.; Liao, L.; Zhou, Z. Visualization and monitoring information management of bridge structure health and safety early warning based on BIM. J. Asian Archit. Build. Eng. 2022, 21, 427–438. [Google Scholar] [CrossRef]
- Vollmann, G.; Stepien, M.; Riepe, W.; König, M.; Lehan, A.; Thewes, M.; Wahl, H. Use of BIM for the optimized operation of road tunnels: Modelling approach, information requirements, and exemplary implementation. Geomech. Tunn. 2022, 15, 167–174. [Google Scholar] [CrossRef]
- Zhang, L.M.; Wu, X.G.; Ding, L.Y.; Skibniewski, M.J.; Lu, Y.J. Bim-Based Risk Identification System in Tunnel Construction. J. Civ. Eng. Manag. 2016, 22, 529–539. [Google Scholar] [CrossRef]
- Menozzi, A.; Danzi, A. I-BIM: Digital Twin for Tunnels and Underground Structures. Gallerie E Grandi Opere Sotterranee 2019, 130, 17–28. [Google Scholar]
- Li, S.; Zhang, Z.J.; Mei, G.; Lin, D.M.; Yu, J.; Qiu, R.K.; Su, X.J.; Lin, X.C.; Lou, C.H. Utilization of BIM in the Construction of a Submarine Tunnel: A Case Study in Xiamen City, China. J. Civ. Eng. Manag. 2021, 27, 14–26. [Google Scholar] [CrossRef]
- Baghalzadeh Shishehgarkhaneh, M.; Fard Moradinia, S.; Keivani, A. Time and Cost Management of Dam Construction Projects based on Building Information Modeling (BIM) (A Case Study in Kurdistan Province). In Proceedings of the 7th International Congress on Civil Engineering, Architecture and Urban Development, Haikou, China, 23–25 December 2022. [Google Scholar]
- Biancardo, S.A.; Viscione, N.; Oreto, C.; Veropalumbo, R.; Abbondati, F. BIM Approach for Modeling Airports Terminal Expansion. Infrastructure 2020, 5, 41. [Google Scholar] [CrossRef]
- Keskin, B.; Salman, B.; Koseoglu, O. Architecting a BIM-Based Digital Twin Platform for Airport Asset Management: A Model-Based System Engineering with SysML Approach. J. Constr. Eng. Manag. 2022, 148, 04022020. [Google Scholar] [CrossRef]
- Bensalah, M.; Elouadi, A.; Mharzi, H. Overview: The opportunity of BIM in railway. Smart Sustain. Built Environ. 2019, 8, 103–116. [Google Scholar] [CrossRef]
- Kurwi, S.; Demian, P.; Hassan, T. Integrating BIM and GIS in railway projects: A critical review. In Proceedings of the 33rd Annual ARCOM Conference, Cambridge, UK, 4–6 September 2017. [Google Scholar]
- Wu, S.; Zhang, X. Visualization of Railway Transportation Engineering Management Using BIM Technology under the Application of Internet of Things Edge Computing. Wirel. Commun. Mob. Comput. 2022, 2022, 4326437. [Google Scholar] [CrossRef]
- Chen, B.-Q.; Videiro, P.M.; Guedes Soares, C. Opportunities and Challenges to Develop Digital Twins for Subsea Pipelines. J. Mar. Sci. Eng. 2022, 10, 739. [Google Scholar] [CrossRef]
- Hosamo, H.H.; Imran, A.; Cardenas-Cartagena, J.; Svennevig, P.R.; Svidt, K.; Nielsen, H.K. A Review of the Digital Twin Technology in the AEC-FM Industry. Adv. Civ. Eng. 2022, 2022, 2185170. [Google Scholar] [CrossRef]
- Salem, T.; Dragomir, M. Options for and Challenges of Employing Digital Twins in Construction Management. Appl. Sci. 2022, 12, 2928. [Google Scholar] [CrossRef]
- Madubuike, O.C.; Anumba, C.J.; Khallaf, R. A review of digital twin applications in construction. J. Inf. Technol. Constr. ITcon 2022, 27, 145–172. [Google Scholar] [CrossRef]
- Deng, M.; Menassa, C.C.; Kamat, V.R. From Bim to Digital Twins: A Systematic Review of the Evolution of Intelligent Building Representations in the AEC-FM Industry. J. Inf. Technol. Constr. 2021, 26, 58–83. [Google Scholar] [CrossRef]
- Kor, M.; Yitmen, I.; Alizadehsalehi, S. An investigation for integration of deep learning and digital twins towards Construction 4.0. Smart Sustain. Built Environ. 2022. [Google Scholar] [CrossRef]
- Lin, Y.-C.; Cheung, W.-F. Internet of Things (IoT) and internet enabled physical devices for Construction 4.0. In Construction 4.0; Routledge: Oxfordshire, UK, 2020; pp. 350–369. [Google Scholar]
- Lee, D.; Lee, S. Digital Twin for Supply Chain Coordination in Modular Construction. Appl. Sci. 2021, 11, 5909. [Google Scholar] [CrossRef]
- Succar, B. Building information modelling framework: A research and delivery foundation for industry stakeholders. Autom. Constr. 2009, 18, 357–375. [Google Scholar] [CrossRef]
- Thomé, A.M.T.; Scavarda, L.F.; Scavarda, A.J. Conducting systematic literature review in operations management. Prod. Plan. Control 2016, 27, 408–420. [Google Scholar] [CrossRef]
- Reed, J. Doing research in business and management: An essential guide to planning your project. Action Learn. Res. Pract. 2012, 9, 191–194. [Google Scholar] [CrossRef]
- Ellegaard, O.; Wallin, J.A. The bibliometric analysis of scholarly production: How great is the impact? Scientometrics 2015, 105, 1809–1831. [Google Scholar] [CrossRef]
- Donthu, N.; Kumar, S.; Mukherjee, D.; Pandey, N.; Lim, W.M. How to conduct a bibliometric analysis: An overview and guidelines. J. Bus. Res. 2021, 133, 285–296. [Google Scholar] [CrossRef]
- Kraus, S.; Breier, M.; Dasí-Rodríguez, S. The art of crafting a systematic literature review in entrepreneurship research. Int. Entrep. Manag. J. 2020, 16, 1023–1042. [Google Scholar] [CrossRef]
- Koke, B.; Moehler, R.C. Earned Green Value management for project management: A systematic review. J. Clean. Prod. 2019, 230, 180–197. [Google Scholar] [CrossRef]
- Linnenluecke, M.K.; Marrone, M.; Singh, A.K. Conducting systematic literature reviews and bibliometric analyses. Aust. J. Manag. 2020, 45, 175–194. [Google Scholar] [CrossRef]
- Van Eck, N.; Waltman, L. Software survey: VOSviewer, a computer program for bibliometric mapping. Scientometrics 2010, 84, 523–538. [Google Scholar] [CrossRef] [PubMed]
- Ali, K.N.; Alhajlah, H.H.; Kassem, M.A. Collaboration and Risk in Building Information Modelling (BIM): A Systematic Literature Review. Buildings 2022, 12, 571. [Google Scholar] [CrossRef]
- Oraee, M.; Hosseini, M.R.; Papadonikolaki, E.; Palliyaguru, R.; Arashpour, M. Collaboration in BIM-based construction networks: A bibliometric-qualitative literature review. Int. J. Proj. Manag. 2017, 35, 1288–1301. [Google Scholar] [CrossRef]
- Acedo, F.J.; Barroso, C.; Galan, J.L. The resource-based theory: Dissemination and main trends. Strateg. Manag. J. 2006, 27, 621–636. [Google Scholar] [CrossRef]
- Calabretta, G.; Durisin, B.; Ogliengo, M. Uncovering the intellectual structure of research in business ethics: A journey through the history, the classics, and the pillars of Journal of Business Ethics. J. Bus. Ethics 2011, 104, 499–524. [Google Scholar] [CrossRef]
- Small, H. Co-citation in the scientific literature: A new measure of the relationship between two documents. J. Am. Soc. Inf. Sci. 1973, 24, 265–269. [Google Scholar] [CrossRef]
- Azhar, S.; Hein, M.; Sketo, B. Building Information Modeling (BIM): Benefits, risks and challenges. In Proceedings of the 44th ASC Annual Conference, Auburn, AL, USA, 2–5 April 2008; pp. 2–5. [Google Scholar]
- Eastman, C.M.; Eastman, C.; Teicholz, P.; Sacks, R.; Liston, K. BIM Handbook: A Guide to Building Information Modeling for Owners, Managers, Designers, Engineers and Contractors; John Wiley & Sons: Hoboken, NJ, USA, 2011. [Google Scholar]
- Sacks, R.; Pikas, E. Building Information Modeling education for construction engineering and management. I: Industry requirements, state of the art, and gap analysis. J. Constr. Eng. Manag. 2013, 139, 04013016. [Google Scholar] [CrossRef]
- Van Eck, N.J.; Waltman, L. VOSviewer Manual; Univeristeit Leiden: Leiden, The Netherlands, 2013; Volume 1, pp. 1–53. [Google Scholar]
- Azhar, S. Building Information Modeling (BIM): Trends, Benefits, Risks, and Challenges for the AEC Industry. Leadersh. Manag. Eng. 2011, 11, 241–252. [Google Scholar] [CrossRef]
- Volk, R.; Stengel, J.; Schultmann, F. Building Information Modeling (BIM) for existing buildings—Literature review and future needs. Autom. Constr. 2014, 38, 109–127. [Google Scholar] [CrossRef]
- Bryde, D.; Broquetas, M.; Volm, J.M. The project benefits of building information modelling (BIM). Int. J. Proj. Manag. 2013, 31, 971–980. [Google Scholar] [CrossRef]
- Becerik-Gerber, B.; Jazizadeh, F.; Li, N.; Calis, G. Application Areas and Data Requirements for BIM-Enabled Facilities Management. J. Constr. Eng. Manag. 2012, 138, 431–442. [Google Scholar] [CrossRef]
- Gu, N.; London, K. Understanding and facilitating BIM adoption in the AEC industry. Autom. Constr. 2010, 19, 988–999. [Google Scholar] [CrossRef]
- Barlish, K.; Sullivan, K. How to measure the benefits of BIM—A case study approach. Autom. Constr. 2012, 24, 149–159. [Google Scholar] [CrossRef]
- Zhang, S.; Teizer, J.; Lee, J.-K.; Eastman, C.M.; Venugopal, M. Building Information Modeling (BIM) and Safety: Automatic Safety Checking of Construction Models and Schedules. Autom. Constr. 2013, 29, 183–195. [Google Scholar] [CrossRef]
- Eadie, R.; Browne, M.; Odeyinka, H.; McKeown, C.; McNiff, S. BIM implementation throughout the UK construction project lifecycle: An analysis. Autom. Constr. 2013, 36, 145–151. [Google Scholar] [CrossRef]
- Azhar, S.; Khalfan, M.; Maqsood, T. Building Information Modeling (BIM): Now and beyond. Australas. J. Constr. Econ. Build. 2012, 12, 15–28. [Google Scholar]
- Alfadil, M.O.; Kassem, M.A.; Ali, K.N.; Alaghbari, W. Construction industry from perspective of force majeure and environmental risk compared to the CoViD-19 outbreak: A systematic literature review. Sustainability 2022, 14, 1135. [Google Scholar] [CrossRef]
- Liu, H.; Abudayyeh, O.; Liou, W. BIM-Based Smart Facility Management: A Review of Present Research Status, Challenges, and Future Needs; ASCE: Reston, VA, USA, 2020; pp. 1087–1095. [Google Scholar]
- Zhang, J.Y.; Cheng, J.C.P.; Chen, W.W.; Chen, K.Y. Digital Twins for Construction Sites: Concepts, LoD Definition, and Applications. J. Manag. Eng. 2022, 38, 04021094. [Google Scholar] [CrossRef]
- Li, X.; Lu, W.S.; Xue, F.; Wu, L.P.F.; Zhao, R.; Lou, J.F.; Xu, J.Y. Blockchain-Enabled IoT-BIM Platform for Supply Chain Management in Modular Construction. J. Manag. Eng. 2022, 148, 04021195. [Google Scholar] [CrossRef]
- Sun, H.; Liu, Z. Research on Intelligent Dispatching System Management Platform for Construction Projects Based on Digital Twin and BIM Technology. Adv. Civ. Eng. 2022, 2022, 8273451. [Google Scholar] [CrossRef]
- Almatared, M.; Liu, H.X.; Tang, S.X.; Sulaiman, M.; Lei, Z.; Li, H.X. Digital Twin in the Architecture, Engineering, and Construction Industry: A Bibliometric Review. In Proceedings of the Construction Research Congress 2022: Computer Applications, Automation, and Data Analytics, Arlington, Virginia, 9–12 March 2022; pp. 670–678. [Google Scholar]
- Teisserenc, B.; Sepasgozar, S. Adoption of Blockchain Technology through Digital Twins in the Construction Industry 4.0: A PESTELS Approach. Buildings 2021, 11, 670. [Google Scholar] [CrossRef]
- Villa, V.; Naticchia, B.; Bruno, G.; Aliev, K.; Piantanida, P.; Antonelli, D. IoT Open-Source Architecture for the Maintenance of Building Facilities. Appl. Sci. 2021, 11, 5374. [Google Scholar] [CrossRef]
- Sepasgozar, S.M.E. Differentiating Digital Twin from Digital Shadow: Elucidating a Paradigm Shift to Expedite a Smart, Sustainable Built Environment. Buildings 2021, 11, 151. [Google Scholar] [CrossRef]
- Pan, Y.; Zhang, L.M. A BIM-data mining integrated digital twin framework for advanced project management. Autom. Constr. 2021, 124, 103564. [Google Scholar] [CrossRef]
- Sepasgozar, S.M.E.; Hui, F.K.P.; Shirowzhan, S.; Foroozanfar, M.; Yang, L.M.; Aye, L. Lean Practices Using Building Information Modeling (BIM) and Digital Twinning for Sustainable Construction. Sustainability 2021, 13, 161. [Google Scholar] [CrossRef]
- Lin, Y.C.; Cheung, W.F. Developing WSN/BIM-Based Environmental Monitoring Management System for Parking Garages in Smart Cities. J. Manag. Eng. 2020, 36, 04020012. [Google Scholar] [CrossRef]
- Al-Saeed, Y.; Edwards, D.J.; Scaysbrook, S. Automating construction manufacturing procedures using BIM digital objects (BDOs) Case study of knowledge transfer partnership project in UK. Constr. Engl. 2020, 20, 345–377. [Google Scholar] [CrossRef]
- El Mokhtari, K.; Panushev, I.; McArthur, J.J. Development of a Cognitive Digital Twin for Building Management and Operations. Front. Built Environ. 2022, 8. [Google Scholar] [CrossRef]
- Wei, Y.X.; Lei, Z.; Altaf, S. An Off-Site Construction Digital Twin Assessment Framework Using Wood Panelized Construction as a Case Study. Buildings 2022, 12, 566. [Google Scholar] [CrossRef]
- Zhao, Y.H.; Cao, C.F.; Liu, Z.S. A Framework for Prefabricated Component Hoisting Management Systems Based on Digital Twin Technology. Buildings 2022, 12, 276. [Google Scholar] [CrossRef]
- Marocco, M.; Garofolo, I. Integrating disruptive technologies with facilities management: A literature review and future research directions. Autom. Constr. 2021, 131, 103917. [Google Scholar] [CrossRef]
- Mannino, A.; Dejaco, M.C.; Cecconi, F.R. Building Information Modelling and Internet of Things Integration for Facility Management-Literature Review and Future Needs. Appl. Sci. 2021, 11, 3062. [Google Scholar] [CrossRef]
- Hasan, S.M.; Lee, K.; Moon, D.; Kwon, S.; Jinwoo, S.; Lee, S. Augmented reality and digital twin system for interaction with construction machinery. J. Asian Archit. Build. Eng. 2022, 21, 564–575. [Google Scholar] [CrossRef]
- Turner, C.J.; Oyekan, O.; Stergioulas, L.; Griffin, D. Utilizing Industry 4.0 on the Construction Site: Challenges and Opportunities. IEEE Trans. Inform. 2021, 17, 746–756. [Google Scholar] [CrossRef]
- Alshammari, K.; Beach, T.; Rezgui, Y. Cybersecurity for Digital Twins in the Built Environment: Current Research and Future Directions. J. Inf. Technol. Constr. 2021, 26, 159–173. [Google Scholar] [CrossRef]
- Boje, C.; Guerriero, A.; Kubicki, S.; Rezgui, Y. Towards a semantic Construction Digital Twin: Directions for future research. Autom. Constr. 2020, 114, 103179. [Google Scholar] [CrossRef]
- Shahzad, M.; Shafiq, M.T.; Douglas, D.; Kassem, M. Digital Twins in Built Environments: An Investigation of the Characteristics, Applications, and Challenges. Buildings 2022, 12, 120. [Google Scholar] [CrossRef]
- Lee, D.; Lee, S.H.; Masoud, N.; Krishnan, M.; Li, V.C. Integrated digital twin and blockchain framework to support accountable information sharing in construction projects. Autom. Constr. 2021, 127, 103688. [Google Scholar] [CrossRef]
- Gigliarelli, E.; Calcerano, F.; Cessari, L. Heritage Bim, Numerical Simulation and Decision Support Systems: An Integrated Approach for Historical Buildings Retrofit. In Proceedings of the Climamed 2017—Mediterranean Conference of Hvac Historical Buildings Retrofit in the Mediterranean Area, Matera, Italy, 12–13 May 2017; pp. 135–144. [Google Scholar]
- Khalil, A.; Stravoravdis, S. H-BIM and the Domains of Data Investigations of Heritage Buildings Current State of the Art. In Proceedings of the 2nd International Conference of Geomatics and Restoration (GEORES 2019), Milano, Italy, 8–10 May 2019; pp. 661–667. [Google Scholar]
- Hull, J.; Ewart, I.J. Conservation data parameters for BIM-enabled heritage asset management. Autom. Constr. 2020, 119, 103333. [Google Scholar] [CrossRef]
- Intignano, M.; Biancardo, S.A.; Oreto, C.; Viscione, N.; Veropalumbo, R.; Russo, F.; Ausiello, G.; Dell’Acqua, G. A Scan-to-BIM Methodology Applied to Stone Pavements in Archaeological Sites. Heritage 2021, 4, 169. [Google Scholar] [CrossRef]
- Alshawabkeh, Y.; Baik, A.; Miky, Y. Integration of laser scanner and photogrammetry for heritage BIM enhancement. ISPRS Int. J. Geo Inf. 2021, 10, 316. [Google Scholar] [CrossRef]
- Szabo, N. Smart Contracts. 1994. Available online: https://www.fon.hum.uva.nl/rob/Courses/InformationInSpeech/CDROM/Literature/LOTwinterschool2006/szabo.best.vwh.net/smart.contracts.html (accessed on 5 September 2022).
- Ye, X.L.; Zeng, N.S.; Konig, M. Systematic literature review on smart contracts in the construction industry: Potentials, benefits, and challenges. Front. Eng. Manag. 2022, 9, 196–213. [Google Scholar] [CrossRef]
- Sigalov, K.; Ye, X.L.; Konig, M.; Hagedorn, P.; Blum, F.; Severin, B.; Hettmer, M.; Huckinghaus, P.; Wolkerling, J.; Gross, D. Automated Payment and Contract Management in the Construction Industry by Integrating Building Information Modeling and Blockchain-Based Smart Contracts. Appl. Sci. 2021, 11, 7653. [Google Scholar] [CrossRef]
- Nanayakkara, S.; Perera, S.; Senaratne, S.; Weerasuriya, G.T.; Bandara, H. Blockchain and Smart Contracts: A Solution for Payment Issues in Construction Supply Chains. Informatics 2021, 8, 36. [Google Scholar] [CrossRef]
- Tezel, A.; Papadonikolaki, E.; Yitmen, I.; Hilletofth, P. Preparing construction supply chains for blockchain technology: An investigation of its potential and future directions. Front. Eng. Manag. 2020, 7, 547–563. [Google Scholar] [CrossRef]
- Li, J.; Greenwood, D.; Kassem, M. Blockchain in the construction sector: A socio-technical systems framework for the construction industry. In Advances in Informatics and Computing in Civil and Construction Engineering; Springer: Berlin/Heidelberg, Germany, 2019; pp. 51–57. [Google Scholar]
- Gu, H.; Lv, H.; Gao, J.; Shi, J. Towards a general fuzzy ontology and its construction. In Proceedings of the International Conference on Intelligent Systems and Knowledge Engineering 2007, Chengdu, China, 26–28 November 2007; pp. 984–989. [Google Scholar]
- Zheng, Y.; Törmä, S.; Seppänen, O. A shared ontology suite for digital construction workflow. Autom. Constr. 2021, 132, 103930. [Google Scholar] [CrossRef]
- Ding, L.; Zhong, B.; Wu, S.; Luo, H. Construction risk knowledge management in BIM using ontology and semantic web technology. Saf. Sci. 2016, 87, 202–213. [Google Scholar] [CrossRef]
- Schiavi, B.; Havard, V.; Beddiar, K.; Baudry, D. BIM data flow architecture with AR/VR technologies: Use cases in architecture, engineering and construction. Autom. Constr. 2022, 134, 104054. [Google Scholar] [CrossRef]
- Lucas, J. Rapid Development of Virtual Reality Based Construction Sequence Simulations: A Case Study. J. Inf. Technol. Constr. 2020, 25, 72–86. [Google Scholar] [CrossRef]
- Nikolic, D.; Whyte, J. Visualizing a New Sustainable World: Toward the Next Generation of Virtual Reality in the Built Environment. Buildings 2021, 11, 546. [Google Scholar] [CrossRef]
- Azuma, R.; Baillot, Y.; Behringer, R.; Feiner, S.; Julier, S.; MacIntyre, B. Recent advances in augmented reality. IEEE Comput. Graph. Appl. 2001, 21, 34–47. [Google Scholar] [CrossRef]
- Azuma, R.T. A survey of augmented reality. Presence Teleoper. Virtual Environ. 1997, 6, 355–385. [Google Scholar] [CrossRef]
- Chen, C.A.; Lai, H.I. Application of augmented reality in museums—Factors influencing the learning motivation and effectiveness. Sci. Prog. 2021, 104, 00368504211059045. [Google Scholar] [CrossRef] [PubMed]
Publisher’s Note: MDPI stays neutral with regard to jurisdictional claims in published maps and institutional affiliations. |
© 2022 by the authors. Licensee MDPI, Basel, Switzerland. This article is an open access article distributed under the terms and conditions of the Creative Commons Attribution (CC BY) license (https://creativecommons.org/licenses/by/4.0/).














