Psychological Drivers of Hotel Guests’ Energy-Saving Behaviours—Empirical Research Based on the Extended Theory of Planned Behaviour
Abstract
:1. Introduction
2. Literature Review
2.1. Green Hotels and Guest Behaviours
2.2. Theory of Planned Behaviour and Its Extension
3. Methodology
3.1. The Procedure and the Measures
3.2. Data Analysis
4. Results
4.1. Respondent Profile
4.2. Measurement Modelling Evaluation
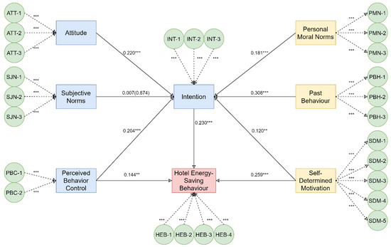
4.3. Hypotheses Testing and Structural Modelling
5. Discussion
6. Conclusions
Author Contributions
Funding
Institutional Review Board Statement
Informed Consent Statement
Data Availability Statement
Acknowledgments
Conflicts of Interest
References
- Jones, P.; Hillier, D.; Comfort, D. Sustainability in the global hotel industry. Int. J. Contemp. Hosp. Manag. 2014, 26, 5–17. [Google Scholar] [CrossRef] [Green Version]
- Upadhyay, A.; Vadam, C. The role of energy consumption in Hotel Operations. In Proceedings of the 22nd International Annual EurOMA Conference, Neuchatel, Switzerland, 28 June–1 July 2015; pp. 1–10. [Google Scholar]
- Xu, P.; Chan, E.H.W.; Qian, Q.K. Success factors of energy performance contracting (EPC) for sustainable building energy efficiency retrofit (BEER) of hotel buildings in China. Energy Policy 2011, 39, 7389. [Google Scholar] [CrossRef]
- Cingoski, V.; Petrevska, B. Making hotels more energy efficient: The managerial perception. Econ. Res. Istraživanja 2018, 31, 87–101. [Google Scholar] [CrossRef] [Green Version]
- Liu, S.; Wei, S.; Zhang, K.; Kong, X.; Wu, W. Investigation and analysis on the energy consumption of starred hotel buildings in Hainan Province, the tropical region of China. Energy Convers. Manag. 2013, 75, 570–580. [Google Scholar] [CrossRef]
- Yu, C.-R.; Guo, H.-S.; Wang, Q.-C.; Chang, R.-D. Revealing the Impacts of Passive Cooling Techniques on Building Energy Performance: A Residential Case in Hong Kong. Appl. Sci. 2020, 10, 4188. [Google Scholar] [CrossRef]
- Mak, B.L.; Chan, W.; Li, D.; Liu, L.; Wong, K.F. Power consumption modeling and energy saving practices of hotel chillers. Int. J. Hosp. Manag. 2013, 33, 1–5. [Google Scholar] [CrossRef]
- Liu, X.; Wang, Q.; Wei, H.-H.; Chi, H.-L.; Ma, Y.; Jian, I.Y. Psychological and Demographic Factors Affecting Household Energy-Saving Intentions: A TPB-Based Study in Northwest China. Sustainability 2020, 12, 836. [Google Scholar] [CrossRef] [Green Version]
- Liu, X.; Wang, Q.-C.; Jian, I.Y.; Chi, H.-L.; Yang, D.; Chan, E.H.-W. Are you an energy saver at home? The personality insights of household energy conservation behaviors based on theory of planned behavior. Resour. Conserv. Recycl. 2021, 174, 105823. [Google Scholar] [CrossRef]
- Zhang, Y.; Wang, Z.; Zhou, G. Determinants of employee electricity saving: The role of social benefits, personal benefits and organizational electricity saving climate. J. Clean. Prod. 2014, 66, 280–287. [Google Scholar] [CrossRef]
- Faghihi, V.; Hessami, A.R.; Ford, D.N. Sustainable campus improvement program design using energy efficiency and conservation. J. Clean. Prod. 2015, 107, 400–409. [Google Scholar] [CrossRef]
- Abrahamse, W.; Steg, L.; Vlek, C.; Rothengatter, T. A review of intervention studies aimed at household energy conservation. J. Environ. Psychol. 2005, 25, 273–291. [Google Scholar] [CrossRef]
- Bhushan, N.; Steg, L.; Albers, C. Studying the effects of intervention programmes on household energy saving behaviours using graphical causal models. Energy Res. Soc. Sci. 2018, 45, 75–80. [Google Scholar] [CrossRef] [Green Version]
- Miao, L.; Wei, W. Consumers’ pro-environmental behavior and the underlying motivations: A comparison between household and hotel settings. Int. J. Hosp. Manag. 2013, 32, 102–112. [Google Scholar] [CrossRef]
- Lopes, M.; Antunes, C.H.; Martins, N. Energy behaviours as promoters of energy efficiency: A 21st century review. Renew. Sustain. Energy Rev. 2012, 16, 4095–4104. [Google Scholar] [CrossRef]
- Iweka, O.; Liu, S.; Shukla, A.; Yan, D. Energy and behaviour at home: A review of intervention methods and practices. Energy Res. Soc. Sci. 2019, 57, 101238. [Google Scholar] [CrossRef]
- Untaru, E.-N.; Ispas, A.; Candrea, A.N.; Luca, M.; Epuran, G. Predictors of individuals’ intention to conserve water in a lodging context: The application of an extended Theory of Reasoned Action. Int. J. Hosp. Manag. 2016, 59, 50–59. [Google Scholar] [CrossRef]
- Han, H.; Chua, B.-L.; Hyun, S.S. Eliciting customers’ waste reduction and water saving behaviors at a hotel. Int. J. Hosp. Manag. 2019, 87, 102386. [Google Scholar] [CrossRef]
- Han, H.; Kiatkawsin, K.; Ryu, H.B.; Jung, H.; Kim, W. Determinants of young vacationers’ recycling and conservation behavior when traveling. Soc. Behav. Pers. Int. J. 2019, 47, 1–11. [Google Scholar] [CrossRef]
- Burns, S.B.; Savan, B. The Post-Intervention Persistence of Energy Conservation Behaviors: An Evaluation of the ‘Start Green’Program. Sustainability 2018, 10, 809. [Google Scholar] [CrossRef] [Green Version]
- Uddin, M.; Wang, Q.; Wei, H.H.; Chi, H.L.; Ni, M. Building information modeling (BIM), System dynamics (SD), and Agent-based modeling (ABM): Towards an integrated approach. Ain Shams Eng. J. 2021. [Google Scholar] [CrossRef]
- Happle, G.; Fonseca, J.A.; Schlueter, A. A review on occupant behavior in urban building energy models. Energy Build. 2018, 174, 276–292. [Google Scholar] [CrossRef] [Green Version]
- Butler, J. The compelling ‘hard case’ for ‘green’ hotel development. Cornell Hosp. Q. 2008, 49, 234–244. [Google Scholar] [CrossRef] [Green Version]
- Chan, E. Gap analysis of green hotel marketing. Int. J. Contemp. Hosp. Manag. 2013, 25, 1017–1048. [Google Scholar] [CrossRef]
- Ilina, E.L.; Miloradov, K.A.; Kovaltchuk, A.P. ‘Green Hotel’: Concepts and Implementation. J. Environ. Manag. Tour. 2019, 10, 300–306. [Google Scholar]
- Han, H.; Hsu, L.-T.; Sheu, C. Application of the Theory of Planned Behavior to green hotel choice: Testing the effect of environmental friendly activities. Tour. Manag. 2010, 31, 325–334. [Google Scholar] [CrossRef]
- Millar, M.; Mayer, K.J.; Baloglu, S. Importance of Green Hotel Attributes to Business and Leisure Travelers. J. Hosp. Mark. Manag. 2012, 21, 395–413. [Google Scholar] [CrossRef]
- Nimri, R.; Patiar, A.; Kensbock, S. A green step forward: Eliciting consumers’ purchasing decisions regarding green hotel accommodation in Australia. J. Hosp. Tour. Manag. 2017, 33, 43–50. [Google Scholar] [CrossRef]
- Barber, N.A. Profiling the potential ‘green’ hotel guest: Who are they and what do they want? J. Hosp. Tour. Res. 2014, 38, 361–387. [Google Scholar] [CrossRef]
- Scheibehenne, B.; Jamil, T.; Wagenmakers, E.-J. Bayesian evidence synthesis can reconcile seemingly inconsistent results: The case of hotel towel reuse. Psychol. Sci. 2016, 27, 1043–1046. [Google Scholar] [CrossRef] [Green Version]
- Reese, G.; Loew, K.; Steffgen, G. A Towel Less: Social Norms Enhance Pro-Environmental Behavior in Hotels. J. Soc. Psychol. 2014, 154, 97–100. [Google Scholar] [CrossRef]
- Gössling, S.; Araña, J.E.; Aguiar-Quintana, J.T. Towel reuse in hotels: Importance of normative appeal designs. Tour. Manag. 2018, 70, 273–283. [Google Scholar] [CrossRef]
- Ayoub, N.; Musharavati, F.; Pokharel, S.; Gabbar, H.A. Energy consumption and conservation practices in Qatar—A case study of a hotel building. Energy Build. 2014, 84, 55–69. [Google Scholar] [CrossRef]
- Wang, Y.; Xu, Z.; Wang, Z.; Li, H. Analysis of thermal energy saving potentials through adjusting user behavior in hotel buildings of the Yangtze River region. Sustain. Cities Soc. 2019, 51, 101724. [Google Scholar] [CrossRef]
- Ajzen, I.; Fishbein, M. The prediction of behavior from attitudinal and normative variables. J. Exp. Soc. Psychol. 1970, 6, 466–487. [Google Scholar] [CrossRef]
- Hill, R.J.; Fishbein, M.; Ajzen, I. Belief, Attitude, Intention and Behavior: An Introduction to Theory and Research. Contemp. Sociol. 1977, 6, 244. [Google Scholar] [CrossRef]
- Ajzen, I. The theory of planned behavior. Organ. Behav. Hum. Decis. Process. 1991, 50, 179–211. [Google Scholar] [CrossRef]
- Ajzen, I. From Intentions to Actions: A Theory of Planned Behavior. In Action Control; Springer: Berlin/Heidelberg, Germany, 1985; pp. 11–39. [Google Scholar] [CrossRef]
- Han, H.; Yoon, H.J. Hotel customers’ environmentally responsible behavioral intention: Impact of key constructs on decision in green consumerism. Int. J. Hosp. Manag. 2015, 45, 22–33. [Google Scholar] [CrossRef]
- Verma, V.K.; Kumar, S.; Chandra, B. Big Five personality traits and tourist’s intention to visit green hotels. Indian J. Sci. Res. 2017, 15, 79–87. [Google Scholar]
- Largo-Wight, E.; Bian, H.; Lange, L. An Empirical Test of an Expanded Version of the Theory of Planned Behavior in Predicting Recycling Behavior on Campus. Am. J. Health Educ. 2012, 43, 66–73. [Google Scholar] [CrossRef]
- Tonglet, M.; Phillips, P.S.; Read, A.D. Using the Theory of Planned Behaviour to investigate the determinants of recycling behaviour: A case study from Brixworth, UK. Resour. Conserv. Recycl. 2004, 41, 191–214. [Google Scholar] [CrossRef]
- Ambak, K.; Kasvar, K.K.; Daniel, B.D.; Prasetijo, J.; Ghani, A.R.A. Behavioral Intention to Use Public Transport Based on Theory of Planned Behavior. MATEC Web Conf. 2016, 47, 3008. [Google Scholar] [CrossRef] [Green Version]
- Scalco, A.; Noventa, S.; Sartori, R.; Ceschi, A. Predicting organic food consumption: A meta-analytic structural equation model based on the theory of planned behavior. Appetite 2017, 112, 235–248. [Google Scholar] [CrossRef]
- He, P.; Veronesi, M. Personality traits and renewable energy technology adoption: A policy case study from China. Energy Policy 2017, 107, 472–479. [Google Scholar] [CrossRef]
- Wang, Q.-C.; Chang, R.; Xu, Q.; Liu, X.; Jian, I.Y.; Ma, Y.-T.; Wang, Y.-X. The impact of personality traits on household energy conservation behavioral intentions—An empirical study based on theory of planned behavior in Xi’an. Sustain. Energy Technol. Assess. 2020, 43, 100949. [Google Scholar] [CrossRef]
- Chan, E.S.W.; Hon, A.H.Y.; Chan, W.; Okumus, F. What drives employees’ intentions to implement green practices in hotels? The role of knowledge, awareness, concern and ecological behavior. Int. J. Hosp. Manag. 2014, 40, 20–28. [Google Scholar] [CrossRef]
- Budovska, V.; Delgado, A.T.; Øgaard, T. Pro-environmental behaviour of hotel guests: Application of the Theory of Planned Behaviour and social norms to towel reuse. Tour. Hosp. Res. 2020, 20, 105–116. [Google Scholar] [CrossRef]
- Georgescu, M.-A.; Herman, E. Are Young People Ready to Have a Pro-Environmental Sustainable Behaviour as Tourists? An Investigation of Towel Reuse Intention. Sustainability 2020, 12, 9469. [Google Scholar] [CrossRef]
- Chen, M.-F.; Tung, P.-J. Developing an extended Theory of Planned Behavior model to predict consumers’ intention to visit green hotels. Int. J. Hosp. Manag. 2014, 36, 221–230. [Google Scholar] [CrossRef]
- Verma, V.; Chandra, B. An application of theory of planned behavior to predict young Indian consumers’ green hotel visit intention. J. Clean. Prod. 2018, 172, 1152–1162. [Google Scholar] [CrossRef]
- Hameed, I.; Waris, I.; Haq, M.A.U. Predicting eco-conscious consumer behavior using theory of planned behavior in Pakistan. Environ. Sci. Pollut. Res. 2019, 26, 15535–15547. [Google Scholar] [CrossRef] [PubMed]
- Ateş, H. Merging Theory of Planned Behavior and Value Identity Personal norm model to explain pro-environmental behaviors. Sustain. Prod. Consum. 2020, 24, 169–180. [Google Scholar] [CrossRef]
- Ajzen, I. The theory of planned behavior: Frequently asked questions. Hum. Behav. Emerg. Technol. 2020, 2, 314–324. [Google Scholar] [CrossRef]
- Kaiser, F. A moral extension of the theory of planned behavior: Norms and anticipated feelings of regret in conservationism. Pers. Individ. Differ. 2006, 41, 71–81. [Google Scholar] [CrossRef]
- Klöckner, C.A. A comprehensive model of the psychology of environmental behaviour—A meta-analysis. Glob. Environ. Chang. 2013, 23, 1028–1038. [Google Scholar] [CrossRef] [Green Version]
- Gao, L.; Wang, S.; Li, J.; Li, H. Application of the extended theory of planned behavior to understand individual’s energy saving behavior in workplaces. Resour. Conserv. Recycl. 2017, 127, 107–113. [Google Scholar] [CrossRef]
- Han, H.; Meng, B.; Kim, W. Emerging bicycle tourism and the theory of planned behavior. J. Sustain. Tour. 2016, 25, 292–309. [Google Scholar] [CrossRef]
- Chorlton, K.; Conner, M.; Jamson, S. Identifying the psychological determinants of risky riding: An application of an extended Theory of Planned Behaviour. Accid. Anal. Prev. 2012, 49, 142–153. [Google Scholar] [CrossRef]
- Yuriev, A.; Dahmen, M.; Paillé, P.; Boiral, O.; Guillaumie, L. Pro-environmental behaviors through the lens of the theory of planned behavior: A scoping review. Resour. Conserv. Recycl. 2020, 155, 104660. [Google Scholar] [CrossRef]
- Oztekin, C.; Teksöz, G.; Pamuk, S.; Sahin, E.; Kilic, D.S. Gender perspective on the factors predicting recycling behavior: Implications from the theory of planned behavior. Waste Manag. 2017, 62, 290–302. [Google Scholar] [CrossRef] [PubMed]
- Knussen, C.; Yule, F. ‘I’m Not in the Habit of Recycling’ The Role of Habitual Behavior in the Disposal of Household Waste. Environ. Behav. 2008, 40, 683–702. [Google Scholar] [CrossRef]
- Moon, S.-J. Investigating beliefs, attitudes, and intentions regarding green restaurant patronage: An application of the extended theory of planned behavior with moderating effects of gender and age. Int. J. Hosp. Manag. 2020, 92, 102727. [Google Scholar] [CrossRef]
- Hu, H.; Zhang, J.; Wang, C.; Yu, P.; Chu, G. What influences tourists’ intention to participate in the Zero Litter Initiative in mountainous tourism areas: A case study of Huangshan National Park, China. Sci. Total Environ. 2018, 657, 1127–1137. [Google Scholar] [CrossRef]
- Knussen, C.; Yule, F.; MacKenzie, J.; Wells, M. An analysis of intentions to recycle household waste: The roles of past behaviour, perceived habit, and perceived lack of facilities. J. Environ. Psychol. 2004, 24, 237–246. [Google Scholar] [CrossRef]
- Wittenberg, I.; Blöbaum, A.; Matthies, E. Environmental motivations for energy use in PV households: Proposal of a modified norm activation model for the specific context of PV households. J. Environ. Psychol. 2018, 55, 110–120. [Google Scholar] [CrossRef]
- Webb, D.; Soutar, G.; Mazzarol, T.; Saldaris, P. Self-determination theory and consumer behavioural change: Evidence from a household energy-saving behaviour study. J. Environ. Psychol. 2013, 35, 59–66. [Google Scholar] [CrossRef]
- Perugini, M.; Bagozzi, R.P. The role of desires and anticipated emotions in goal-directed behaviours: Broadening and deepening the theory of planned behaviour. Br. J. Soc. Psychol. 2001, 40, 79–98. [Google Scholar] [CrossRef]
- Howard, J.L.; Gagné, M.; Bureau, J.S. Testing a continuum structure of self-determined motivation: A meta-analysis. Psychol. Bull. 2017, 143, 1346. [Google Scholar] [CrossRef]
- Masson, T.; Otto, S. Explaining the difference between the predictive power of value orientations and self-determined motivation for proenvironmental behavior. J. Environ. Psychol. 2021, 73, 101555. [Google Scholar] [CrossRef]
- Tagkaloglou, S.; Kasser, T. Increasing collaborative, pro-environmental activism: The roles of Motivational Interviewing, self-determined motivation, and self-efficacy. J. Environ. Psychol. 2018, 58, 86–92. [Google Scholar] [CrossRef]
- Hagger, M.S.; Chatzisarantis, N.L.D.; Harris, J. The Process by Which Relative Autonomous Motivation Affects Intentional Behavior: Comparing Effects Across Dieting and Exercise Behaviors. Motiv. Emot. 2006, 30, 306–320. [Google Scholar] [CrossRef]
- Hagger, M.S.; Chatzisarantis, N.; Harris, J. From Psychological Need Satisfaction to Intentional Behavior: Testing a Motivational Sequence in Two Behavioral Contexts. Pers. Soc. Psychol. Bull. 2006, 32, 131–148. [Google Scholar] [CrossRef] [Green Version]
- Hagger, M.S.; Chatzisarantis, N. Integrating the theory of planned behaviour and self-determination theory in health behaviour: A meta-analysis. Br. J. Health Psychol. 2009, 14, 275–302. [Google Scholar] [CrossRef]
- Hagger, M.; Chatzisarantis, N.; Hein, V.; Soós, I.; Karsai, I.; Lintunen, T.; Leemans, S. Teacher, peer and parent autonomy support in physical education and leisure-time physical activity: A trans-contextual model of motivation in four nations. Psychol. Health 2009, 24, 689–711. [Google Scholar] [CrossRef] [PubMed]
- Lavergne, K.J.; Sharp, E.C.; Pelletier, L.G.; Holtby, A. The role of perceived government style in the facilitation of self-determined and non self-determined motivation for pro-environmental behavior. J. Environ. Psychol. 2010, 30, 169–177. [Google Scholar] [CrossRef]
- Zhang, Y.; Wu, S.; Rasheed, M.I. Conscientiousness and smartphone recycling intention: The moderating effect of risk perception. Waste Manag. 2019, 101, 116–125. [Google Scholar] [CrossRef] [PubMed]
- Pelletier, L.G.; Tuson, K.M.; Green-Demers, I.; Noels, K.; Beaton, A.M. Why Are You Doing Things for the Environment? The Motivation Toward the Environment Scale (MTES)1. J. Appl. Soc. Psychol. 1998, 28, 437–468. [Google Scholar] [CrossRef]
- Pye, S.; Daly, H. Modelling sustainable urban travel in a whole systems energy model. Appl. Energy 2015, 159, 97–107. [Google Scholar] [CrossRef]
- Hair, J.F., Jr.; Matthews, L.M.; Matthews, R.L.; Sarstedt, M. PLS-SEM or CB-SEM: Updated guidelines on which method to use. Int. J. Multivar. Data Anal. 2017, 1, 107–123. [Google Scholar] [CrossRef]
- Anderson, J.C.; Gerbing, D.W. Structural equation modeling in practice: A review and recommended two-step approach. Psychol. Bull. 1988, 103, 411. [Google Scholar] [CrossRef]
- Hatcher, L.; Stepanski, E.J. A Step-By-Step Approach to Using the SAS System for Univariate and Multivariate Statistics; SAS Institute: Cary, NC, USA, 1994. [Google Scholar]
- Hair, J.F.; Ringle, C.M.; Sarstedt, M. PLS-SEM: Indeed a Silver Bullet. J. Mark. Theory Pract. 2011, 19, 139–152. [Google Scholar] [CrossRef]
- Wee, S.-C.; Choong, W.-W. Gamification: Predicting the effectiveness of variety game design elements to intrinsically motivate users’ energy conservation behaviour. J. Environ. Manag. 2018, 233, 97–106. [Google Scholar] [CrossRef] [PubMed]
- Chin, W.W. The partial least squares approach to structural equation modeling. Mod. Methods Bus. Res. 1998, 295, 295–336. [Google Scholar]
- Cohen, J. Statistical Power Analysis for the Behavioral Sciences; Academic Press: Cambridge, MA, USA, 2013. [Google Scholar]
- Ru, X.; Wang, S.; Yan, S. Exploring the effects of normative factors and perceived behavioral control on individual’s energy-saving intention: An empirical study in eastern China. Resour. Conserv. Recycl. 2018, 134, 91–99. [Google Scholar] [CrossRef]
- Du, J.; Pan, W. Examining energy saving behaviors in student dormitories using an expanded theory of planned behavior. Habitat Int. 2020, 107, 102308. [Google Scholar] [CrossRef]
- Prud’Homme, B.; Raymond, L. Sustainable development practices in the hospitality industry: An empirical study of their impact on customer satisfaction and intentions. Int. J. Hosp. Manag. 2013, 34, 116–126. [Google Scholar] [CrossRef]
- Chen, M.-F. Extending the theory of planned behavior model to explain people’s energy savings and carbon reduction behavioral intentions to mitigate climate change in Taiwan–moral obligation matters. J. Clean. Prod. 2016, 112, 1746–1753. [Google Scholar] [CrossRef]
- Shalender, K.; Sharma, N. Using extended theory of planned behaviour (TPB) to predict adoption intention of electric vehicles in India. Environ. Dev. Sustain. 2020, 23, 665–681. [Google Scholar] [CrossRef]
- Gram-Hanssen, K.; Bartiaux, F.; Jensen, O.M.; Cantaert, M. Do homeowners use energy labels? A comparison between Denmark and Belgium. Energy Policy 2007, 35, 2879–2888. [Google Scholar] [CrossRef]
- Ueno, T.; Sano, F.; Saeki, O.; Tsuji, K. Effectiveness of an energy-consumption information system on energy savings in residential houses based on monitored data. Appl. Energy 2006, 83, 166–183. [Google Scholar] [CrossRef]






| Construct | Code | Item |
|---|---|---|
| Attitude | ATT-1 | I think that conserving energy when staying in hotels is useful for protecting the environment |
| ATT-2 | I think energy conservation behaviours in hotels are wise. | |
| ATT-3 | I think energy conservation behaviours in hotels are valuable for alleviating energy shortages. | |
| Subjective Norms | SJN-1 | I think my family members want me to save energy in hotels. |
| SJN-2 | I think my boss and colleagues want me to save energy in hotels. | |
| SJN-3 | I think that people who are important to me want me to save energy in hotels | |
| Perceived Behaviour Control | PBC-1 | It is difficult for me to engage in energy conservation behaviours in hotels. |
| PBC-2 | Whether to engage in energy conservation behaviours in hotels is entirely up to me. | |
| Personal Moral Norms | PMN-1 | Saving energy when in hotels is a moral imperative for me. |
| PMN-2 | Guilty feeling will appear if I did not save energy when in hotels. | |
| PMN-3 | My ethics do not allow me to waste energy when in hotels. | |
| Past Behaviour | PBH-1 | I did energy saving behaviours when I visited hotels in the last year. |
| PBH-2 | I made efforts to save energy when I visited hotels in the last year. | |
| PBH-3 | My efforts to save energy in hotels has increased in the last year. | |
| Intention | INT-1 | I am willing to save energy in hotels. |
| INT-2 | I am willing to make efforts to save energy in hotels. | |
| INT-3 | I am willing to abide by the energy-saving guidelines of the hotels that I am staying in. | |
| Self-Determined Motivation | SDM-1 | I will feel pleased if I can contribute to the environment. |
| SDM-2 | I will gain recognition from others by performing energy-saving behaviours in hotels. | |
| SDM-3 | Doing energy-saving behaviour in hotels is an integrate part of my life. | |
| SDM-4 | I will feel guilty if I do not do energy-saving behaviour in hotels. | |
| SDM-5 | I fulfil energy-saving behaviour to avoid be criticised by the public. | |
| Behaviour | HEB-1 | I performed well in sustainable A/C use behaviour during this hotel stay. |
| HEB-2 | I performed well in sustainable appliance and lighting use during this hotel stay. | |
| HEB-3 | I performed well in hot water conservation during this hotel stay. | |
| HEB-4 | I performed well in persuading and encouraging others’ energy conservation during this hotel stay. |
| Construct | No. of Items | TPB Model | Extended Model I | Extended Model II | |||||||||
|---|---|---|---|---|---|---|---|---|---|---|---|---|---|
| Loading Range | Cronbach’s Alpha | CR | AVE | Loading Range | Cronbach’s Alpha | CR | AVE | Loading Range | Cronbach’s Alpha | CR | AVE | ||
| ATT | 3 | 0.774–0.803 | 0.694 | 0.830 | 0.620 | 0.774–0.803 | 0.694 | 0.830 | 0.620 | 0.774–0.803 | 0.694 | 0.830 | 0.620 |
| SJN | 3 | 0.769–0.865 | 0.763 | 0.861 | 0.674 | 0.769–0.865 | 0.763 | 0.861 | 0.674 | 0.769–0.865 | 0.763 | 0.861 | 0.674 |
| PBC | 2 | 0.748–0.821 | 0.739 | 0.762 | 0.616 | 0.748–0.821 | 0.739 | 0.762 | 0.616 | 0.645–0.823 | 0.739 | 0.762 | 0.616 |
| PMN | 3 | 0.693–0.827 | 0.627 | 0.801 | 0.574 | 0.693–0.827 | 0.627 | 0.801 | 0.574 | ||||
| PBH | 3 | 0.636–0.799 | 0.566 | 0.776 | 0.538 | 0.636–0.799 | 0.566 | 0.776 | 0.538 | ||||
| SDM | 5 | 0.567–0.758 | 0.705 | 0.803 | 0.542 | ||||||||
| INT | 3 | 0.735–0.845 | 0.733 | 0.848 | 0.652 | 0.743–0.840 | 0.733 | 0.849 | 0.652 | 0.743–0.839 | 0.733 | 0.849 | 0.652 |
| HEB | 4 | 0.524–0.722 | 0.526 | 0.732 | 0.509 | 0.524–0.722 | 0.526 | 0.732 | 0.509 | 0.557–0.675 | 0.526 | 0.736 | 0.512 |
| ATT | SJN | PBC | PMN | INT | PBH | HEB | SDM | |
|---|---|---|---|---|---|---|---|---|
| ATT | ||||||||
| SJN | 0.652 | |||||||
| PBC | 0.838 | 0.490 | ||||||
| PMN | 0.609 | 0.835 | 0.592 | |||||
| INT | 0.752 | 0.507 | 0.532 | 0.701 | ||||
| PBH | 0.557 | 0.310 | 0.442 | 0.451 | 0.882 | |||
| HEB | 0.619 | 0.745 | 0.787 | 0.823 | 0.694 | 0.476 | ||
| SDM | 0.554 | 0.704 | 0.606 | 0.806 | 0.645 | 0.583 | 0.688 |
| Constructs | VIF | Constructs | VIF | Constructs | VIF | Constructs | VIF | Constructs | VIF |
|---|---|---|---|---|---|---|---|---|---|
| ATT-1 | 1.332 | PMN-1 | 1.159 | SDM-1 | 1.339 | INT-1 | 1.543 | HEB-1 | 1.126 |
| ATT-2 | 1.349 | PMN-2 | 1.370 | SDM-2 | 1.247 | INT-2 | 1.593 | HEB-2 | 1.094 |
| ATT-3 | 1.372 | PMN-3 | 1.290 | SDM-3 | 1.222 | INT-3 | 1.321 | HEB-3 | 1.126 |
| SJN-1 | 1.515 | PBH-1 | 1.201 | SDM-4 | 1.468 | HEB-4 | 1.125 | ||
| SJN-2 | 1.653 | PBH-2 | 1.272 | SDM-5 | 1.336 | ||||
| SJN-3 | 1.511 | PBH-3 | 1.113 | ||||||
| PBC-1 | 1.058 | ||||||||
| PBC-2 | 1.058 |
| Latent Variables | TPB Model | Extended Model I | Extended Model II | |||||
|---|---|---|---|---|---|---|---|---|
| R Square | Q2 | R Square | Q2 | f2 | R Square | Q2 | f2 | |
| Intention | 0.419 | 0.267 | 0.545 | 0.347 | 0.277 | 0.553 | 0.353 | 0.300 |
| Behavior | 0.221 | 0.083 | 0.221 | 0.083 | 0.000 | 0.263 | 0.101 | 0.057 |
| Path Coefficients | TPB Model | Extended Model I | Extended Model II | ||||||
|---|---|---|---|---|---|---|---|---|---|
| β | T Values | Sig. | β | T Values | Sig. | β | T Values | Sig. | |
| ATT -> Intention | 0.326 | 6.662 | *** | 0.229 | 5.179 | *** | 0.220 | 5.198 | *** |
| SJN -> Intention | 0.135 | 2.928 | 0.003 ** | 0.036 | 0.872 | 0.383 | 0.007 | 0.158 | 0.874 |
| PBC -> Intention | 0.356 | 9.074 | *** | 0.213 | 5.137 | *** | 0.204 | 5.101 | *** |
| PBC -> Behaviour | 0.183 | 4.074 | *** | 0.184 | 4.135 | *** | 0.144 | 3.330 | 0.001 ** |
| Intention -> Behaviour | 0.346 | 7.650 | *** | 0.346 | 7.661 | *** | 0.230 | 4.438 | *** |
| PBH -> Intention | 0.334 | 8.808 | *** | 0.308 | 8.064 | *** | |||
| PMN -> Intention | 0.215 | 5.625 | *** | 0.181 | 4.622 | *** | |||
| SDM -> Intention | 0.120 | 3.038 | 0.002 ** | ||||||
| SDM -> Behaviour | 0.259 | 5.444 | *** | ||||||
Publisher’s Note: MDPI stays neutral with regard to jurisdictional claims in published maps and institutional affiliations. |
© 2021 by the authors. Licensee MDPI, Basel, Switzerland. This article is an open access article distributed under the terms and conditions of the Creative Commons Attribution (CC BY) license (https://creativecommons.org/licenses/by/4.0/).
Share and Cite
Wang, Q.-C.; Xie, K.-X.; Liu, X.; Shen, G.Q.P.; Wei, H.-H.; Liu, T.-Y. Psychological Drivers of Hotel Guests’ Energy-Saving Behaviours—Empirical Research Based on the Extended Theory of Planned Behaviour. Buildings 2021, 11, 401. https://doi.org/10.3390/buildings11090401
Wang Q-C, Xie K-X, Liu X, Shen GQP, Wei H-H, Liu T-Y. Psychological Drivers of Hotel Guests’ Energy-Saving Behaviours—Empirical Research Based on the Extended Theory of Planned Behaviour. Buildings. 2021; 11(9):401. https://doi.org/10.3390/buildings11090401
Chicago/Turabian StyleWang, Qian-Cheng, Ke-Xin Xie, Xuan Liu, Geoffrey Qi Ping Shen, Hsi-Hsien Wei, and Tian-Yi Liu. 2021. "Psychological Drivers of Hotel Guests’ Energy-Saving Behaviours—Empirical Research Based on the Extended Theory of Planned Behaviour" Buildings 11, no. 9: 401. https://doi.org/10.3390/buildings11090401
APA StyleWang, Q.-C., Xie, K.-X., Liu, X., Shen, G. Q. P., Wei, H.-H., & Liu, T.-Y. (2021). Psychological Drivers of Hotel Guests’ Energy-Saving Behaviours—Empirical Research Based on the Extended Theory of Planned Behaviour. Buildings, 11(9), 401. https://doi.org/10.3390/buildings11090401

