A Critical Success Factor Framework for Implementing Sustainable Innovative and Affordable Housing: A Systematic Review and Bibliometric Analysis
Abstract
1. Introduction
2. Literature Review
2.1. Sustainable Affordable Housing Review
2.2. Defining Sustainable Innovative Affordable Housing (SIAH): A Review of Related Literature
3. Research Methods
4. Result and Discussion
4.1. Publication Trend in Time
4.2. Publication Territory
4.3. Analysis and Taxonomy of the Critical Success Factors for SIAH
4.4. Sustainable Innovative Affordable Housing Facets
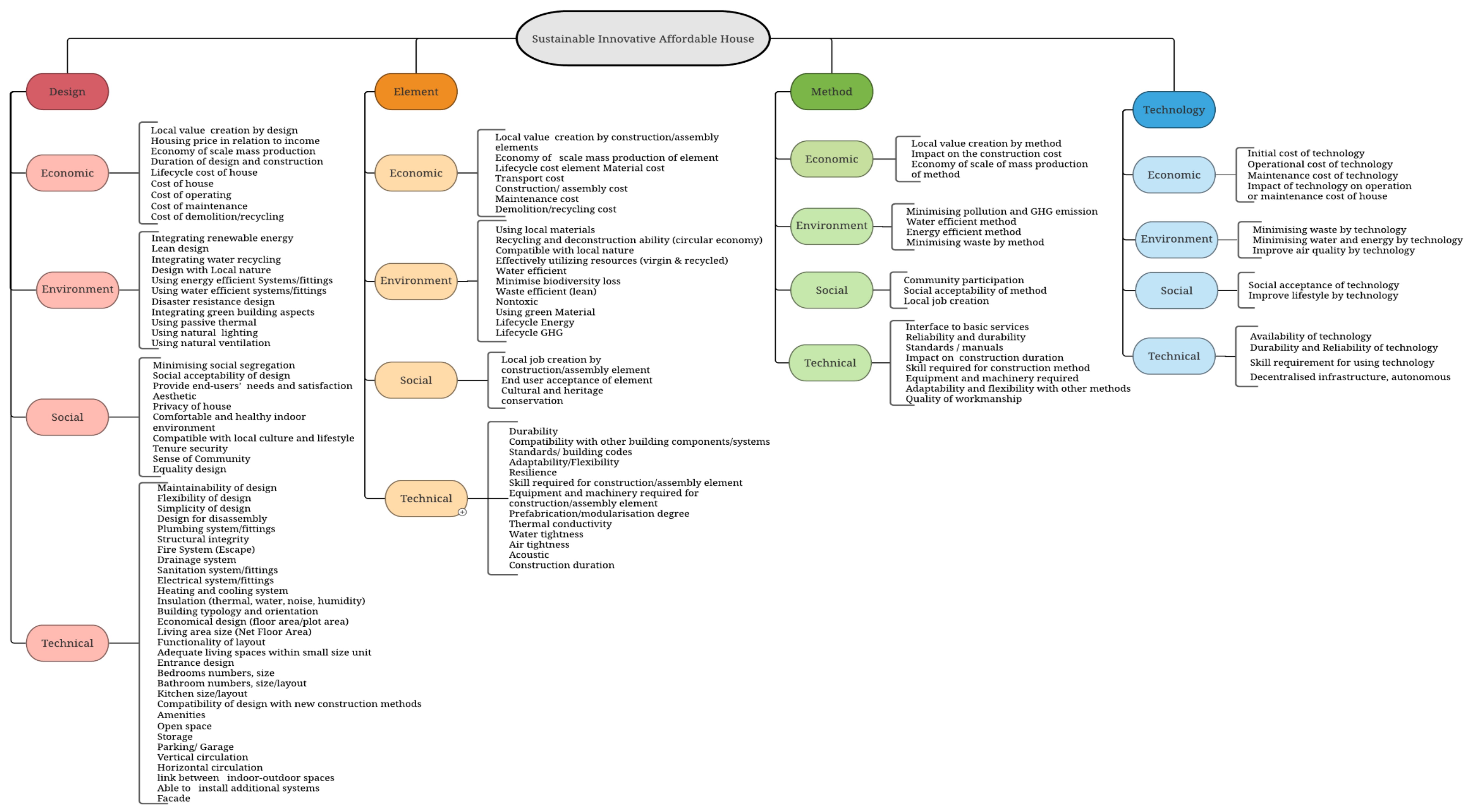
4.4.1. Housing Design
- -
- A total of 8 CSFs involve economic sustainability (DEC 1–8 red) (local value creation by design; housing price in relation to income; economy of scale mass production; duration of design and construction; lifecycle cost of house; cost of house; cost of operation; cost of maintenance; cost of demolition/recycling).
- -
- A total of 12 CSFs incorporate environmentally sustainable concepts (DEN 1–12 green) (integrating renewable energy; lean design; integrating water recycling; design with local nature; using energy-efficient systems/fittings; using water-efficient systems/fittings; disaster resistance design; integrating green building aspects; using passive thermal; using natural lighting; using natural ventilation).
- -
- A total of 13 CSFs cover social sustainability matters (DS 1–13 pink) (social acceptability of design; provide end-users’ needs and satisfaction; aesthetic; privacy of house; comfortable and healthy indoor environment; compatible with local culture and lifestyle; tenure security; sense of Community; equality design).
- -
- A total of 31 CSFs deal with technical issues (DT 1–31 purple) (maintainability of design; flexibility of design; simplicity of design; compatibility of design with new construction methods; design for disassembly; plumbing system/fittings; structural integrity; fire system; drainage system; sanitation system/fittings; electrical system/fittings; heating and cooling system; insulation; building typology and orientation; economical design; living area size; functionality of layout; adequate living spaces within small size unit; entrance design; bedrooms numbers/size; bathroom numbers, size/layout; kitchen size/layout; amenities; open space; storage; parking/garage; vertical circulation; horizontal circulation; link between indoor–outdoor spaces; ability to install additional systems; façade), all as shown in the design cluster CSFs network in Figure 5.
4.4.2. House Element
- -
- A total of 8 CSFs involve economic sustainability (EEC 1–8 red) (local value creation by construction/assembly elements; economy of scale mass production of element; lifecycle cost element; material cost; transport cost; construction/assembly cost; maintenance cost; demolition/recycling cost).
- -
- A total of 11 CSFs incorporate environmentally sustainable concepts (EEN 1–11 green) (using local materials; recycling and deconstruction ability; compatibility with local nature; effectively utilizing resources; water efficiency; minimizing biodiversity loss; waste efficiency; nontoxicity; using green material; lifecycle energy usage; lifecycle GHG).
- -
- A total of 3 CSFs cover social sustainability matters (ES 1–3 pink) (local job creation by construction/assembly element; end user acceptance of element; cultural and heritage conservation).
- -
- A total of 8 CSFs deal with technical issues (ET 1–8 purple) (durability; compatibility with other building components/systems; standards/building codes; adaptability/flexibility; resilience; skill required for construction/assembly element; equipment and machinery required for construction/assembly element; prefabrication/modularization degree; thermal conductivity; water tightness; air tightness; acoustic; construction duration) as shown in the element cluster CSFs network in Figure 6.
4.4.3. Housing Production Method
- -
- A total of 3 CSFs involve economic sustainability (MEC 1–3 red) (local value creation by method; impact on the construction cost; economy of scale of mass production of method).
- -
- A total of 4 CSFs incorporate environmentally sustainable concepts (MEN 1–4 green) (minimizing pollution and GHG emission; water-efficient method; energy-efficient method; minimizing waste by method).
- -
- A total of 3 CSFs cover social sustainability matters (MS 1–3 pink) (community participation; social acceptability of method; local job creation).
- -
- A total of 8 CSFs deal with technical issues (MT 1–8 purple) (interface to basic services; reliability and durability; standards/manuals; impact on construction duration; skill required for construction method; equipment and machinery required; adaptability and flexibility with other methods; quality of workmanship), as shown in the method cluster’s CSFs network in Figure 7.
4.4.4. Housing Technology
- -
- A total of 4 CSFs involve economic sustainability (TEC 1–4 red) (initial cost of technology; operational cost of technology; maintenance cost of technology; impact of technology on operation or maintenance cost of house).
- -
- A total of 3 CSFs incorporate environmentally sustainable concepts (TEN 1–3 green) (minimizing waste by technology; minimizing water and energy by technology; improve air quality by technology).
- -
- A total of 2 CSFs cover social sustainability matters (TS 1–2 pink) (social acceptance of technology; improve lifestyle by technology).
- -
- A total of 4 CSFs deal with technical issues (TT 1–4 purple) (availability of technology; durability and reliability of technology; skill requirement for using technology; decentralized infrastructure autonomous), as illustrated in the technology cluster CSFs network in Figure 8.
4.5. Conceptualizing an SIAH CSFs Framework
5. Conclusions and Limitations of the Study
Author Contributions
Funding
Institutional Review Board Statement
Acknowledgments
Conflicts of Interest
References
- Gan, X.; Zuo, J.; Wu, P.; Wang, J.; Chang, R.; Wen, T. How Affordable Housing Becomes More Sustainable? A Stakeholder Study. J. Clean. Prod. 2017, 162. [Google Scholar] [CrossRef]
- Bangura, M.; Lee, C.L. The Determinants of Homeownership Affordability in Greater Sydney: Evidence from a Submarket Analysis. Hous. Stud. 2021. [Google Scholar] [CrossRef]
- Chan, A.P.C.; Adabre, M.A. Bridging the Gap between Sustainable Housing and Affordable Housing: The Required Critical Success Criteria (CSC). Build. Environ. 2019, 151. [Google Scholar] [CrossRef]
- Leridon, H. World Population Outlook: Explosion or Implosion? Popul. Soc. 2020, 573, 1–4. [Google Scholar] [CrossRef]
- Kuddus, M.A.; Tynan, E.; McBryde, E. Urbanization: A Problem for the Rich and the Poor? Public Health Rev. 2020, 41. [Google Scholar] [CrossRef]
- Makinde, O.O. Housing Delivery System, Need and Demand. Environ. Dev. Sustain. 2014, 16. [Google Scholar] [CrossRef]
- Massyn, M.W.; McGaffin, R.; Viruly, F.; Hopkins, N. The Challenge of Developing Higher Density, Affordable Housing in the Inner City of Cape Town. Int. J. Hous. Mark. Anal. 2015, 8. [Google Scholar] [CrossRef]
- Bennett, A.; Cuff, D.; Wendel, G. Backyard Housing Boom: New Markets for Affordable Housing and the Role of Digital Technology. Technol. Archit. Des. 2019, 3. [Google Scholar] [CrossRef]
- Saidu, A.I.; Yeom, C. Success Criteria Evaluation for a Sustainable and Affordable Housing Model: A Case for Improving Household Welfare in Nigeria Cities. Sustainability 2020, 12, 656. [Google Scholar] [CrossRef]
- Carswell, A.T. The Encyclopedia of Housing; SAGE Publications: Thousand Oaks, CA, USA, 2012. [Google Scholar] [CrossRef]
- Yeganeh, A.; Agee, P.R.; Gao, X.; McCoy, A.P. Feasibility of Zero-Energy Affordable Housing. Energy Build. 2021, 241. [Google Scholar] [CrossRef]
- Anacker, K.B. Introduction: Housing Affordability and Affordable Housing. Int. J. Hous. Policy 2019. [Google Scholar] [CrossRef]
- Balcilar, M.; Katzke, N.; Gupta, R. Date-Stamping US Housing Market Explosivity. Economics 2018, 12. [Google Scholar] [CrossRef]
- Jones, A.; Stead, L. Can People on Low Incomes Access Affordable Housing Loans in Urban Africa and Asia? Examples of Innovative Housing Finance Models from Reall’s Global Network. Environ. Urban. 2020, 32. [Google Scholar] [CrossRef]
- Worthington, A.; Higgs, H. Macro Drivers of Australian Housing Affordability, 1985–2010: An Autoregressive Distributed Lag Approach. Stud. Econ. Financ. 2013, 30. [Google Scholar] [CrossRef]
- Bangura, M.; Lee, C.L. House Price Diffusion of Housing Submarkets in Greater Sydney. Hous. Stud. 2020, 35. [Google Scholar] [CrossRef]
- Bangura, M.; Lee, C.L. The Differential Geography of Housing Affordability in Sydney: A Disaggregated Approach. Aust. Geogr. 2019, 50. [Google Scholar] [CrossRef]
- Faroughi, M.; Karimimoshaver, M.; Aram, F.; Solgi, E.; Mosavi, A.; Nabipour, N.; Chau, K.W. Computational Modeling of Land Surface Temperature Using Remote Sensing Data to Investigate the Spatial Arrangement of Buildings and Energy Consumption Relationship. Eng. Appl. Comput. Fluid Mech. 2020, 14. [Google Scholar] [CrossRef]
- Sfakianaki, E.; Moutsatsou, K. A Decision Support Tool for the Adaptive Reuse or Demolition and Reconstruction of Existing Buildings. Int. J. Environ. Sustain. Dev. 2015, 14. [Google Scholar] [CrossRef]
- Khakian, R.; Karimimoshaver, M.; Aram, F.; Benis, S.Z.; Mosavi, A.; Varkonyi-Koczy, A.R. Modeling Nearly Zero Energy Buildings for Sustainable Development in Rural Areas. Energies 2020, 13, 2593. [Google Scholar] [CrossRef]
- Mutani, G.; Todeschi, V. Roof-Integrated Green Technologies, Energy Saving and Outdoor Thermal Comfort: Insights from a Case Study in Urban Environment. Int. J. Sustain. Dev. Plan. 2021, 16. [Google Scholar] [CrossRef]
- Mulliner, E.; Malys, N.; Maliene, V. Comparative Analysis of MCDM Methods for the Assessment of Sustainable Housing Affordability. Omega 2016, 59. [Google Scholar] [CrossRef]
- Charoenkit, S.; Kumar, S. Environmental Sustainability Assessment Tools for Low Carbon and Climate Resilient Low Income Housing Settlements. Renew. Sustain. Energy Rev. 2014. [Google Scholar] [CrossRef]
- Ibem, E.; Azuh, D.E. Framework for Evaluating the Sustainability of Public Housing Programmes in Developing Countries. J. Sustain. Dev. Environ. Prot. 2011, 1, 24–39. [Google Scholar]
- King, R.; Orloff, M.; Virsilas, T.; Pande, T. Confronting the Urban Housing Crisis in the Global South: Adequate, Secure, and Affordable. World Resources Report. 2017. Available online: https://smartnet.niua.org/sites/default/files/resources/towards-more-equal-city-confronting-urban-housing-crisis-global-south.pdf (accessed on 22 July 2021).
- Taylor, S.P. What Is Innovation? A Study of the Definitions, Academic Models and Applicability of Innovation to an Example of Social Housing in England. Open J. Soc. Sci. 2017, 5. [Google Scholar] [CrossRef]
- Baker, S.; Mehmood, A. Social Innovation and the Governance of Sustainable Places. Local Environ. 2015, 20. [Google Scholar] [CrossRef]
- Seyfang, G. Community Action for Sustainable Housing: Building a Low-Carbon Future. Energy Policy 2010, 38. [Google Scholar] [CrossRef]
- Przychodzen, W.; Przychodzen, J.; Lerner, D.A. Critical Factors for Transforming Creativity into Sustainability. J. Clean. Prod. 2016, 135. [Google Scholar] [CrossRef]
- Cucca, R.; Friesenecker, M. Potential and Limitations of Innovative Housing Solutions in Planning for Degrowth: The Case of Vienna. Local Environ. 2021. [Google Scholar] [CrossRef]
- Alwan, Z.; Jones, P.; Holgate, P. Strategic Sustainable Development in the UK Construction Industry, through the Framework for Strategic Sustainable Development, Using Building Information Modelling. J. Clean. Prod. 2017, 140. [Google Scholar] [CrossRef]
- Haase, D.; Kabisch, S.; Haase, A.; Andersson, E.; Banzhaf, E.; Baró, F.; Brenck, M.; Fischer, L.K.; Frantzeskaki, N.; Kabisch, N.; et al. Greening Cities—To Be Socially Inclusive? About the Alleged Paradox of Society and Ecology in Cities. Habitat Int. 2017, 64. [Google Scholar] [CrossRef]
- Nikulsheeva, V.F.; Khokhlova, G.I.; Kretova, N.V.; Borisova, A.S. Human Capital as a Factor of Development of Innovative Activity of Construction Industry Enterprises. IOP Conf. Ser. Earth Environ. Sci. 2021, 751. [Google Scholar] [CrossRef]
- Tayurskaya, O.V.; Okladnikova, D.R.; Bibarsov, K.R. Challenges and Growth Scenarios for Small Businesses in Manufacturing. IOP Conf. Ser. Mater. Sci. Eng. 2020, 753. [Google Scholar] [CrossRef]
- Koch, F.; Krellenberg, K. How to Contextualize SDG 11? Looking at Indicators for Sustainable Urban Development in Germany. ISPRS Int. J. Geo-Inf. 2018, 7, 464. [Google Scholar] [CrossRef]
- Friedman, R.; Rosen, G. The Challenge of Conceptualizing Affordable Housing: Definitions and Their Underlying Agendas in Israel. Hous. Stud. 2019, 34. [Google Scholar] [CrossRef]
- Gopalan, K.; Venkataraman, M. Affordable Housing: Policy and Practice in India. IIMB Manag. Rev. 2015, 27. [Google Scholar] [CrossRef]
- Susilawati, C.; Miller, W.W.F. Sustainable and Affordable Housing: A Myth or Reality. In Proceedings of the 19th International CIB World Building Congress, Queensland University of Technology, Brisbane, Queensland, Australia, 5–9 May 2013; pp. 1–12. [Google Scholar]
- Adabre, M.A.; Chan, A.P.C.; Edwards, D.J.; Adinyira, E. Assessing Critical Risk Factors (CRFs) to Sustainable Housing: The Perspective of a Sub-Saharan African Country. J. Build. Eng. 2021, 41. [Google Scholar] [CrossRef]
- Syed Jamaludin, S.Z.H.; Mahayuddin, S.A.; Hamid, S.H.A. Challenges of Integrating Affordable and Sustainable Housing in Malaysia. IOP Conf. Ser. Earth Environ. Sci. 2018, 140. [Google Scholar] [CrossRef]
- Shahparvari, M.; Fong, D. The Review of Rework Causes and Costs in Housing Construction Supply Chain. In Proceedings of the IGLC 2018—26th Annual Conference of the International Group for Lean Construction: Evolving Lean Construction towards Mature Production Management across Cultures and Frontiers, Chennai, India, 16–22 July 2018; Volume 2. [Google Scholar] [CrossRef]
- Moghayedi, A.; Windapo, A. Key Performance Criteria Influencing the Selection of Construction Methods Used for the Fabrication of Building Components in the Middle East. Sustain. Constr. Build. Mater. 2019. [Google Scholar] [CrossRef]
- Martinez, E.; Reid, C.K.; Tommelein, I.D. Lean Construction for Affordable Housing: A Case Study in Latin America. Constr. Innov. 2019, 19. [Google Scholar] [CrossRef]
- Syamsuri, E.U.; Tahir, M.M.; Basyaruddin, B.A.; Sulaiman, A.; Ngian, S.P.; Bakri, A. Conceptual Design Using Industrialized Building System for Affordable Housing Construction in Indonesia. Adv. Sci. Lett. 2018, 24. [Google Scholar] [CrossRef]
- Mohamed Aris, N.A.; Fathi, M.S.; Harun, A.N.; Mohamed, Z. Towards A Sustainable Supply of Affordable Housing with Prefabrication Technology: An Overview. J. Adv. Res. Bus. Manag. Stud. 2019, 1, 1–13. [Google Scholar]
- Nanyam, V.P.S.N.; Sawhney, A.; Gupta, P.A. Evaluating Offsite Technologies for Affordable Housing. Procedia Eng. 2017, 196. [Google Scholar] [CrossRef]
- Colistra, J. Innovations in Housing for Smart Cities. J. Archit. Eng. 2019, 25. [Google Scholar] [CrossRef]
- Osunsanmi, T.O.; Aigbavboa, C.; Oke, A. Construction 4.0: The Future of the Construction Industry in South Africa. Int. J. Civ. Environ. Eng. 2018, 12, 206–212. [Google Scholar]
- Panteli, C.; Kylili, A.; Fokaides, P.A. Building Information Modelling Applications in Smart Buildings: From Design to Commissioning and beyond A Critical Review. J. Clean. Prod. 2020, 265. [Google Scholar] [CrossRef]
- Aghimien, D.; Aigbavboa, C.; Aghimien, L.; Thwala, W.D.; Ndlovu, L. Making a Case for 3D Printing for Housing Delivery in South Africa. Int. J. Hous. Mark. Anal. 2020, 13. [Google Scholar] [CrossRef]
- Tetteh, N.; Amponsah, O. Sustainable Adoption of Smart Homes from the Sub-Saharan African Perspective. Sustain. Cities Soc. 2020. [Google Scholar] [CrossRef]
- Ge, J.; Zhao, Y.; Luo, X.; Lin, M. Study on the Suitability of Green Building Technology for Affordable Housing: A Case Study on Zhejiang Province, China. J. Clean. Prod. 2020, 275. [Google Scholar] [CrossRef]
- Cherian, P.; Paul, S.; Krishna, S.R.G.; Menon, D.; Meher Prasad, A. Mass Housing Using GFRG Panels: A Sustainable, Rapid and Affordable Solution. J. Inst. Eng. Ser. A 2017, 98. [Google Scholar] [CrossRef]
- Bredenoord, J. Sustainable Building Materials for Low-Cost Housing and the Challenges Facing Their Technological Developments: Examples and Lessons Regarding Bamboo, Earth-Block Technologies, Building Blocks of Recycled Materials, and Improved Concrete Panels. J. Archit. Eng. Technol. 2017, 6. [Google Scholar] [CrossRef]
- Adabre, M.A.; Chan, A.P.C. Critical Success Factors (CSFs) for Sustainable Affordable Housing. Build. Environ. 2019, 156. [Google Scholar] [CrossRef]
- Liang, D.; De Jong, M.; Schraven, D.; Wang, L. Mapping Key Features and Dimensions of the Inclusive City: A Systematic Bibliometric Analysis and Literature Study. Int. J. Sustain. Dev. World Ecol. 2021. [Google Scholar] [CrossRef]
- Moghayedi, A.; Le Jeune, K.; Massyn, M.; Ekpo, C. Establishing the Key Elements of Incorporation and Outcomes of 4th Industrial Revolution in Built Environment Education: A Mixed Bibliographic and Bibliometric Analysis. J. Constr. Proj. Manag. Innov. 2020, 10. [Google Scholar] [CrossRef]
- Oshodi, O.S.; Awuzie, B.O.; Akotia, J.; Ademiloye, A.S.; Ngowi, A. A Bibliometric Analysis of Recycled Concrete Research (1978–2019). Built Environ. Proj. Asset Manag. 2020, 10. [Google Scholar] [CrossRef]
- Windapo, A.; Omopariola, E.D.; Olugboyega, O.; Moghayedi, A. Use and Performance of Conventional and Sustainable Building Technologies in Low-Income Housing. Sustain. Cities Soc. 2021, 65. [Google Scholar] [CrossRef]
- Isalou, A.A.; Litman, T.; Shahmoradi, B. Testing the Housing and Transportation Affordability Index in a Developing World Context: A Sustainability Comparison of Central and Suburban Districts in Qom, Iran. Transp. Policy 2014, 33. [Google Scholar] [CrossRef]
- Akadiri, P.O.; Chinyio, E.A.; Olomolaiye, P.O. Design of a Sustainable Building: A Conceptual Framework for Implementing Sustainability in the Building Sector. Buildings 2012, 2, 126. [Google Scholar] [CrossRef]
- Mulliner, E.; Maliene, V. Criteria for Sustainable Housing Affordability. In Proceedings of the 8th International Conference on Environmental Engineering, ICEE 2011, Vilnius, Lithuania, 19–20 May 2011. [Google Scholar]
- Gan, X.; Zuo, J.; Wen, T.; She, Y. Exploring the Adequacy of Massive Constructed Public Housing in China. Sustainability 2019, 11, 1949. [Google Scholar] [CrossRef]
- Turcotte, D.A.; Geiser, K. A Framework to Guide Sustainable Housing Development. Hous. Soc. 2010, 37. [Google Scholar] [CrossRef]
- Golubchikov, O.; Badyina, A. Sustainable Housing for Sustainable Cities: A Policy Framework for Developing Countries; UN-HABITAT: Nairobi, Kenya, 2012. [Google Scholar]
- Karji, A.; Woldesenbet, A.; Khanzadi, M.; Tafazzoli, M. Assessment of Social Sustainability Indicators in Mass Housing Construction: A Case Study of Mehr Housing Project. Sustain. Cities Soc. 2019, 50. [Google Scholar] [CrossRef]
- Shama, Z.S.; Motlak, J.B. Indicators for Sustainable Housing. IOP Conf. Ser. Mater. Sci. Eng. 2019, 518. [Google Scholar] [CrossRef]
- Kamali, M.; Hewage, K.; Milani, A.S. Life Cycle Sustainability Performance Assessment Framework for Residential Modular Buildings: Aggregated Sustainability Indices. Build. Environ. 2018, 138. [Google Scholar] [CrossRef]
- Wallbaum, H.; Ostermeyer, Y.; Salzer, C.; Escamilla, E.Z. Indicator Based Sustainability Assessment Tool for Affordable Housing Construction Technologies. Ecol. Indic. 2012, 18. [Google Scholar] [CrossRef]
- Rockwood, D.; Da Silva, J.T.; Olsen, S.; Robertson, I.; Tran, T. Design and Prototyping of a FRCC Modular and Climate Responsive Affordable Housing System for Underserved People in the Pacific Island Nations. J. Build. Eng. 2015, 4. [Google Scholar] [CrossRef]
- Ezennia, I.S.; Hoskara, S.O. Exploring the Severity of Factors Influencing Sustainable Affordable Housing Choice: Evidence from Abuja, Nigeria. Sustainability 2019, 11, 5792. [Google Scholar] [CrossRef]
- Prochorskaite, A.; Couch, C.; Malys, N.; Maliene, V. Housing Stakeholder Preferences for the “Soft” Features of Sustainable and Healthy Housing Design in the UK. Int. J. Environ. Res. Public Health 2016, 13, 111. [Google Scholar] [CrossRef]
- Davoodi, T.; Dağli, U.U. Exploring the Determinants of Residential Satisfaction in Historic Urban Quarters: Towards Sustainability of the Walled City Famagusta, North Cyprus. Sustainability 2019, 11, 6261. [Google Scholar] [CrossRef]
- Celhay, P.A.; Gil, D. The Function and Credibility of Urban Slums: Evidence on Informal Settlements and Affordable Housing in Chile. Cities 2020, 99. [Google Scholar] [CrossRef]
- Mulliner, E.; Maliene, V. An Analysis of Professional Perceptions of Criteria Contributing to Sustainable Housing Affordability. Sustainability 2015, 7, 248. [Google Scholar] [CrossRef]
- Masram, H.; Misnan, S.H.; Yassin, A.M. Implementation of Affordable Housing Programmes in Johor, Malaysia for Sustainable Housing. IOP Conf. Ser. Earth Environ. Sci. 2020, 447. [Google Scholar] [CrossRef]
- Ahmad, T.; Thaheem, M.J. Economic Sustainability Assessment of Residential Buildings: A Dedicated Assessment Framework and Implications for BIM. Sustain. Cities Soc. 2018, 38. [Google Scholar] [CrossRef]
- Oyebanji, A.O.; Liyanage, C.; Akintoye, A. Critical Success Factors (CSFs) for Achieving Sustainable Social Housing (SSH). Int. J. Sustain. Built Environ. 2017, 6. [Google Scholar] [CrossRef]
- Zhao, X. Early Warning of Urban Residential Development Considering Sustainability Factors. Int. J. Smart Home 2016, 10. [Google Scholar] [CrossRef]
- Mulliner, E.; Smallbone, K.; Maliene, V. An Assessment of Sustainable Housing Affordability Using a Multiple Criteria Decision Making Method. Omega 2013, 41. [Google Scholar] [CrossRef]
- Wiesel, I.; Davison, G.; Milligan, V.; Phibbs, P.; Judd, B.; Zanardo, M. Developing Sustainable Affordable Housing: A Project Level Analysis; Australian Housing and Urban Research Institute, UNSW–UWS Research Centre: Sydney, Australia, 2012. [Google Scholar]
- Maliene, V.; Malys, N. High-Quality Housing-A Key Issue in Delivering Sustainable Communities. Build. Environ. 2009, 44. [Google Scholar] [CrossRef]
- Winston, N.; Eastaway, M.P. Sustainable Housing in the Urban Context: International Sustainable Development Indicator Sets and Housing. Soc. Indic. Res. 2008, 87. [Google Scholar] [CrossRef]
- Mohamad, Z.Z.; Yang, F.C.; Charles Ramendran, S.P.R.; Rehman, M.; Nee, A.Y.H.; Yin, Y.C. Embedding Eco-Friendly and Smart Technology Features in Affordable Housing for Community Happiness in Malaysia. GeoJournal 2020. [Google Scholar] [CrossRef]
- Von Seidlein, L.; Ikonomidis, K.; Mshamu, S.; Nkya, T.E.; Mukaka, M.; Pell, C.; Lindsay, S.W.; Deen, J.L.; Kisinza, W.N.; Knudsen, J.B. Affordable House Designs to Improve Health in Rural Africa: A Field Study from Northeastern Tanzania. Lancet Planet. Health 2017, 1. [Google Scholar] [CrossRef]
- Roufechaei, K.M.; Bakar, A.H.A.; Tabassi, A.A. Energy-Efficient Design for Sustainable Housing Development. J. Clean. Prod. 2014, 65. [Google Scholar] [CrossRef]
- Obi, L.; Arif, M.; Goulding, J. Low-Cost Housing: A Cost Management Model for Process Integration and Evaluation. Archit. Eng. Des. Manag. 2020, 16. [Google Scholar] [CrossRef]
- Hamid, S.H.A.; Jamaludin, S.Z.H.S.; Mahayuddin, S.A. Achieving Sustainable Affordable Housing Scheme from the Perspective of Multi Eco-System. IOP Conf. Series Mater. Sci. Eng. 2018, 429. [Google Scholar] [CrossRef]
- Moore, T.; Doyon, A. The Uncommon Nightingale: Sustainable Housing Innovation in Australia. Sustainability 2018, 10, 3469. [Google Scholar] [CrossRef]
- Ullah, W.; Noor, S.; Tariq, A. The Development of a Basic Framework for the Sustainability of Residential Buildings in Pakistan. Sustain. Cities Soc. 2018, 40. [Google Scholar] [CrossRef]
- Ross, N.; Bowen, P.A.; Lincoln, D. Sustainable Housing for Low-Income Communities: Lessons for South Africa in Local and Other Developing World Cases. Constr. Manag. Econ. 2010, 28. [Google Scholar] [CrossRef]
- Pullen, S.; Arman, M.; Zillante, G.; Zuo, J.; Chileshe, N.; Wilson, L. Developing an Assessment Framework for Affordable and Sustainable Housing. Constr. Econ. Build. 2010, 10. [Google Scholar] [CrossRef][Green Version]
- Muazu, J.; Oktay, D. Challenges and Prospects for Affordable and Sustainable Housing: The Case of, Nigeria. Open House Int. 2011, 36. [Google Scholar] [CrossRef]
- Tupenaite, L.; Lill, I.; Geipele, I.; Naimaviciene, J. Ranking of Sustainability Indicators for Assessment of the New Housing Development Projects: Case of the Baltic States. Resources 2017, 6, 55. [Google Scholar] [CrossRef]
- Albrecht, C.F.; Carlo, J.C.; Iulo, L.D.; Buckland, P.D. International Transdisciplinary Approach to Sustainability Research Related to Place: Sustainable, Affordable Homes and Ecosystem Services in the U.S. and Brazil; World Sustainability Series; Springer International Publishing: Cham, Switzerland; Berlin, Germany, 2020. [Google Scholar] [CrossRef]
- Marjaba, G.E.; Chidiac, S.E.; Kubursi, A.A. Sustainability Framework for Buildings via Data Analytics. Build. Environ. 2020, 172. [Google Scholar] [CrossRef]
- Dizdaroglu, D. Measuring Residential Sustainability Performance: An Indexing Approach. Int. J. Sustain. Dev. 2019, 22. [Google Scholar] [CrossRef]
- Zarghami, E.; Azemati, H.; Fatourehchi, D.; Karamloo, M. Customizing Well-Known Sustainability Assessment Tools for Iranian Residential Buildings Using Fuzzy Analytic Hierarchy Process. Build. Environ. 2018, 128. [Google Scholar] [CrossRef]
- Thompson, N.; Yang, J. Developing Affordable and Sustainable Housing through Energy, Transport, and Building Utility Integration. J. Urban. Plan. Dev. 2015, 141. [Google Scholar] [CrossRef]
- Mousavi, S.M.; Khan, T.H.; Javidi, B. Environmentally Sustainable Affordable Design Elements in Housing in the Context of Malaysia: Focus on Middle Income Group. Life Sci. J. 2013, 10, 1138–1148. [Google Scholar]
- McIntosh, J.; Guthrie, C. Structural Insulated Panels: A Sustainable Option for House Construction in New Zealand. Int. J. Hous. Sci. Appl. 2010, 34, 1–13. [Google Scholar]
- J-MOUM, k.j. Affordable Low-Cost Housing and Community Assessing Economic and Health Impact. EQA Int. J. Environ. Qual. 2019, 35, 1–11. [Google Scholar] [CrossRef]
- Sharpe, R.A.; Taylor, T.; Fleming, L.E.; Morrissey, K.; Morris, G.; Wigglesworth, R. Making the Case for “Whole System” Approaches: Integrating Public Health and Housing. Int. J. Environ. Res. Public Health 2018, 15, 2345. [Google Scholar] [CrossRef] [PubMed]
- Lee, K.I. A Study on the Environmental Sustainability Assessment of Multi-Family Housing Estates in Korea. J. Asian Archit. Build. Eng. 2003, 2. [Google Scholar] [CrossRef]
- Häkkinen, T. Assessment of Indicators for Sustainable Urban Construction. Civ. Eng. Environ. Syst. 2007, 24. [Google Scholar] [CrossRef]
- Sharafeddin, A.; Arocho, I.; Anderson, J.C. Post Occupancy Evaluation of Affordable Housing in the USA: Toward Indicators for Sustainable Affordable Housing. In Proceedings of the Annual Conference—Canadian Society for Civil Engineering, Greater Montreal, QC, Canada, 12–15 June 2019. [Google Scholar]
- Kylili, A.; Fokaides, P.A.; Lopez Jimenez, P.A. Key Performance Indicators (KPIs) Approach in Buildings Renovation for the Sustainability of the Built Environment: A Review. Renew. Sustain. Energy Rev. 2016. [Google Scholar] [CrossRef]
- Tibesigwa, B.M.; Hao, L.; Karumuna, B.V. The Concept of Spatial Quality and Its Challenges on Exercised Affordable Housing Design Typology in Dar Es Salaam—Tanzania. Habitat Int. 2017, 59. [Google Scholar] [CrossRef]
- Akinyede, I.; Fapohunda, J.; Haldenwang, R. The Factors That Influence Human Resources on Affordable Housing Delivery within Restraint of Budget. J. Multidiscip. Sci. J. 2020, 3, 19. [Google Scholar] [CrossRef]
- Mohit, M.A.; Mahfoud, A.K.A. Appraisal of Residential Satisfaction in Double-Storey Terrace Housing in Kuala Lumpur, Malaysia. Habitat Int. 2015, 49. [Google Scholar] [CrossRef]
- Wakely, P. Partnership: A Strategic Paradigm for the Production & Management of Affordable Housing & Sustainable Urban Development. Int. J. Urban. Sustain. Dev. 2020, 12. [Google Scholar] [CrossRef]
- Olanrewaju, A.L.; Woon, T.C. An Exploration of Determinants of Affordable Housing Choice. Int. J. Hous. Mark. Anal. 2017, 10. [Google Scholar] [CrossRef]
- Soon, A.; Tan, C. An Analysis on Housing Affordability in Malaysian Housing Markets and the Home Buyers′ Preference. Int. J. Hous. Mark. Anal. 2020, 13. [Google Scholar] [CrossRef]
- Dempsey, N.; Bramley, G.; Power, S.; Brown, C. The Social Dimension of Sustainable Development: Defining Urban Social Sustainability. Sustain. Dev. 2011, 19. [Google Scholar] [CrossRef]
- Hashemi, A.; Cruickshank, H.; Cheshmehzangi, A. Environmental Impacts and Embodied Energy of Construction Methods and Materials in Low-Income Tropical Housing. Sustainability 2015, 7, 7866. [Google Scholar] [CrossRef]
- Elkady, A.A.; Fikry, M.A.; Elsayad, Z.T. Developing an Optimized Strategy Achieving Design Flexibility in Small-Area Units: Case Study of Egyptian Economic Housing. Alex. Eng. J. 2018, 57. [Google Scholar] [CrossRef]
- Zhao, J.; Meng, C.L. Discussion on Affordable Housing Design and Sustainable Development. Appl. Mech. Mater. 2013, 409–410. [Google Scholar] [CrossRef]
- Zhou, Z.; Wang, Y. Study on the Interactive Relationship between Prefabricated Buildings and Sustainable Affordable Housing Construction. In Proceedings of the ICCREM 2018: Sustainable Construction and Prefabrication—International Conference on Construction and Real Estate Management 2018, Charleston, SC, USA, 9–10 August 2018. [Google Scholar] [CrossRef]
- Maina, J.J. Uncomfortable Prototypes: Rethinking Socio-Cultural Factors for the Design of Public Housing in Billiri, North East Nigeria. Front. Archit. Res. 2013, 2. [Google Scholar] [CrossRef]
- ASTM. E1557-09: Standard Classification for Building Elements and Related Sitework—UNIFORMAT II; ASTM International: West Conshohocken, PA, USA, 2020. [Google Scholar] [CrossRef]









| Category | Subcategory | Critical Success Factor | Label | Freq. | Source |
|---|---|---|---|---|---|
| Design | Economic | Local value creation by design | DEC1 | 10 | [39,62,63,64,65,66,67,68,69,70] |
| Housing price in relation to income | DEC2 | 26 | [1,3,9,39,40,60,62,65,67,68,71,72,73,74,75,76,77,78,79,80,81,82,83,84] | ||
| Economy of scale mass production | DEC3 | 3 | [65,68,75] | ||
| Duration of design and construction | DEC4 | 2 | [39,85] | ||
| Lifecycle cost of house (design, material, construction, operation, maintenance, demolition/recycling) | DEC5 | 19 | [1,3,39,59,66,67,71,76,80,82,83,85,86,87,88,89,90] | ||
| Cost of house (Design, construction and material cost) | DEC6 | 18 | [1,3,9,39,59,66,67,71,76,80,82,83,84,86,87,88] | ||
| Cost of operating | DEC7 | 11 | [1,9,39,59,67,71,76,87,88,89] | ||
| Cost of maintenance | DEC8 | 12 | [1,9,39,59,67,71,76,85,87,88] | ||
| Cost of demolition/recycling | DEC9 | 9 | [9,39,59,67,76,85,87,88,91] | ||
| Environment | Integrating renewable energy (solar geyser, PV, etc.) | DEN1 | 24 | [9,39,63,64,67,78,80,83,89,91,92,93,94,95,96,97,98,99,100,101,102,103,104] | |
| Lean design (minimizing waste) | DEN2 | 12 | [39,61,64,67,71,73,78,81,89,97,100,104] | ||
| Integrating water recycling (rainwater harvesting, greywater, blackwater) | DEN3 | 14 | [63,64,67,71,80,88,90,91,96,97,98,103,104,105] | ||
| Design with local nature | DEN4 | 6 | [62,66,70,71,88,90] | ||
| Using energy efficient systems/fittings | DEN5 | 34 | [1,3,9,22,39,61,63,64,66,67,69,70,71,72,73,75,79,81,83,85,87,89,90,92,94,95,97,100,102,104,106,107] | ||
| Using water efficient systems/fittings | DEN6 | 25 | [1,22,39,63,64,66,67,69,70,71,73,75,84,85,87,89,90,95,97,100,101,103,104] | ||
| Disaster resistance design | DEN7 | 7 | [1,64,65,69,70,105,108,109] | ||
| Integrating green building aspects | DEN8 | 5 | [3,64,70,71,104] | ||
| Using passive thermal | DEN9 | 13 | [62,70,72,80,83,89,90,91,93,99,105,107] | ||
| Using natural lighting | DEN10 | 22 | [3,62,63,70,71,72,81,83,89,91,92,93,97,99,101,105,107,110,111,112] | ||
| Using natural ventilation | DEN11 | 16 | [62,72,80,81,83,89,90,91,92,99,101,102,107,109,110] | ||
| Social | Minimizing social segregation | DS1 | 6 | [65,67,70,90,92,102,106] | |
| Social acceptability of design | DS2 | 7 | [1,67,68,71,84,91,97] | ||
| Provide end-users’ needs and satisfaction | DS3 | 18 | [9,39,63,64,65,67,71,72,80,82,83,87,88,90,101,104] | ||
| Aesthetic | DS4 | 13 | [9,64,66,67,71,72,84,90,110,111] | ||
| Privacy of house | DS5 | 10 | [62,66,71,72,90,97,101,107,110,113] | ||
| Comfortable and healthy indoor environment (air, thermal, acoustics, humidity, etc.) | DS6 | 27 | [1,9,62,63,64,66,67,69,71,72,81,82,83,84,87,89,90,92,95,96,97,100,102,104,114] | ||
| Compatible with local culture and lifestyle | DS7 | 14 | [9,63,64,65,66,67,70,71,72,88,92,104,113] | ||
| Tenure security | DS8 | 30 | [1,3,9,39,61,62,63,64,66,67,70,71,72,73,74,75,77,78,79,81,82,83,89,92,105,108,110,111,112,113] | ||
| Sense of Community | DS9 | 15 | [9,63,64,65,66,67,71,83,87,90,92,102,104] | ||
| Equality design (disabled, female, child, elderly) | DS10 | 9 | [9,63,64,77,87,90,104,105,113] | ||
| Technical | Maintainability of design | DT1 | 12 | [39,63,64,71,72,74,78,82,104,105,108] | |
| Flexibility of design | DT2 | 6 | [67,71,76,83,103,114] | ||
| Simplicity of design | DT3 | 3 | [68,76,83] | ||
| Compatibility of design with new construction methods (modularization, prefabrication, 3D printing) | DT4 | 3 | [68,95,97,115] | ||
| Design for disassembly | DT5 | 3 | [67,90,97,110] | ||
| Plumbing system/fittings | DT6 | 10 | [62,64,66,72,75,81,90,95,110] | ||
| Structural integrity | DT7 | 4 | [62,90,98,110] | ||
| Fire system (escape) | DT8 | 3 | [72,98,107,110] | ||
| Drainage system | DT9 | 6 | [62,71,72,96,97,110] | ||
| Sanitation system/fittings | DT10 | 10 | [62,64,66,72,75,81,90,95,110] | ||
| Electrical system/fittings | DT11 | 7 | [66,71,72,75,94,109,110] | ||
| Heating and cooling system | DT12 | 13 | [66,67,70,78,82,83,94,97,102,103,105] | ||
| Insulation (thermal, water, noise, humidity) | DT13 | 19 | [22,62,66,67,70,71,72,73,80,82,89,90,99,101,102,105,106,107,110] | ||
| Building typology and orientation | DT14 | 22 | [9,62,63,66,68,70,72,75,80,82,83,84,88,95,99,103,110,111,116,117] | ||
| Economical design (floor area/plot area) | DT15 | 22 | [1,39,63,70,72,75,76,77,78,80,83,87,90,92,95,97,99,101,104,110,112] | ||
| Living area size (net floor area) | DT16 | 19 | [63,66,68,70,75,78,81,82,90,95,99,101,107,110,111,112,116] | ||
| Functionality of layout | DT17 | 14 | [3,39,62,67,70,71,75,76,81,90,91,101,105,116] | ||
| Adequate living spaces within small size unit | DT18 | 12 | [1,39,64,70,82,90,91,101,110,114] | ||
| Entrance design | DT19 | 6 | [62,70,71,80,110,112] | ||
| Bedrooms numbers, size | DT20 | 15 | [62,66,70,71,76,80,81,82,101,107,110,111,112,116] | ||
| Bathroom numbers, size/layout | DT21 | 15 | [62,70,71,73,76,78,80,81,82,101,107,110,111,116] | ||
| Kitchen size/layout | DT22 | 7 | [62,70,71,107,110,112] | ||
| Amenities (kitchen cupboard, bathroom cabinets, bedroom wardrobe, etc.) | DT23 | 11 | [62,67,70,71,72,75,82,112,114] | ||
| Open space (yard, garden, balcony, green area) | DT24 | 23 | [1,61,65,66,70,71,72,76,81,82,89,90,92,93,95,99,102,103,104,109,116] | ||
| Storage | DT25 | 4 | [95,107,109] | ||
| Parking/Garage | DT26 | 8 | [59,70,80,83,105,109,110,112] | ||
| Vertical circulation | DT27 | 5 | [70,110,114] | ||
| Horizontal circulation | DT28 | 3 | [70,72,110,116] | ||
| link between indoor-outdoor spaces | DT29 | 4 | [66,70,72,90] | ||
| Able to install additional systems (telecommunications, TV) | DT30 | 4 | [62,66,70,95] | ||
| Facade | DT31 | 4 | [64,95,107,109,112,117] | ||
| Element | Economic | Local value creation by construction/assembly elements | EEC1 | 7 | [62,63,64,65,67,68,69] |
| Economy of scale mass production of element | EEC2 | 4 | [59,64,65,75] | ||
| Lifecycle cost element (materials, transport, construction/assembly, maintenance, demolition/recycle) | EEC3 | 15 | [22,39,40,59,66,67,70,71,73,83,84,85,87,108] | ||
| Material cost | EEC4 | 6 | [3,9,85,88,117] | ||
| Transport cost | EEC5 | 2 | [1,9,115] | ||
| Construction/assembly cost | EEC6 | 8 | [1,3,9,39,76,80,82] | ||
| Maintenance cost | EEC7 | 2 | [9,63] | ||
| Demolition/recycling cost | EEC8 | 1 | [9,92] | ||
| Environment | Using local materials | EEN1 | 12 | [9,62,64,66,67,88,91,92,93,95,97,101] | |
| Recycling and deconstruction ability (circular economy) | EEN2 | 11 | [9,63,66,68,87,88,90,91,92,93] | ||
| Compatible with local nature | EEN3 | 7 | [9,62,64,66,88,90,91] | ||
| Effectively utilizing resources (virgin and recycled) | EEN4 | 18 | [1,9,63,64,66,67,71,77,85,87,88,90,91,92,93,97,104,117] | ||
| Water efficient | EEN5 | 8 | [1,9,71,75,90,100,104] | ||
| Minimize biodiversity loss | EEN6 | 8 | [1,9,67,71,77,88,91,102] | ||
| Waste efficient (lean) | EEN7 | 12 | [9,63,71,72,75,78,90,97,100,103,104,117] | ||
| Nontoxic | EEN8 | 8 | [9,63,71,77,88,90,100,103] | ||
| Using green Material | EEN9 | 7 | [9,64,81,88,91,97,104] | ||
| Lifecycle Energy | EEN10 | 10 | [9,64,67,90,91,93,94,95,106,117] | ||
| Lifecycle GHG | EEN11 | 10 | [1,9,66,88,90,91,92,93,94,97,117] | ||
| Social | Local job creation by construction/assembly element | ES1 | 10 | [1,9,39,64,65,70,72,77,87,92] | |
| End user acceptance of element | ES2 | 6 | [1,71,84,91,97] | ||
| Cultural and heritage conservation | ES3 | 8 | [1,9,64,65,67,90,92,104] | ||
| Technical | Durability | ET1 | 14 | [1,9,62,67,69,72,77,83,90,97,110,111,115] | |
| Compatibility with other building components/systems | ET2 | 3 | [9,71,75,115] | ||
| Standards/building codes | ET3 | 9 | [1,9,39,63,70,71,86,118] | ||
| Adaptability/flexibility | ET4 | 11 | [1,9,39,63,67,68,69,76,83,91,107,114] | ||
| Resilience | ET5 | 5 | [1,9,69,70,86] | ||
| Skill required for construction/assembly element | ET6 | 5 | [9,71,75,77,86] | ||
| Equipment and machinery required for construction/assembly element | ET7 | 4 | [62,75,90,95] | ||
| Prefabrication/modularization degree | ET8 | 6 | [69,70,90,91,95,115] | ||
| Thermal conductivity | ET9 | 9 | [9,39,62,63,66,71,90,91,99] | ||
| Water tightness | ET10 | 5 | [9,39,63,71,110] | ||
| Air tightness | ET11 | 7 | [9,39,66,71,99,110] | ||
| Acoustic | ET12 | 4 | [3,9,66,71] | ||
| Construction duration | ET13 | 7 | [3,9,39,63,68,71,83] | ||
| Method | Economic | Local value creation by method | MEC1 | 8 | [62,63,65,67,68,69,70,71] |
| Impact on the construction cost (labor, equipment, plant) | MEC2 | 6 | [9,69,71,77] | ||
| Economy of scale of mass production of method | MEC3 | 2 | [68,94,118] | ||
| Environment | Minimizing pollution and GHG emission | MEN1 | 11 | [1,63,67,71,78,82,88,90,94,101,102,115] | |
| Water efficient method | MEN2 | 10 | [63,71,90,91,97,100,103,104,115] | ||
| Energy efficient method | MEN3 | 17 | [63,64,70,71,72,75,79,83,90,91,92,95,97,100,104,115] | ||
| Minimizing waste by method | MEN4 | 15 | [1,9,61,62,64,67,70,72,78,88,92,97,100,103,115] | ||
| Social | Community participation | MS1 | 11 | [40,64,65,71,77,81,87,90,92,103] | |
| Social acceptability of method | MS2 | 6 | [1,40,68,84,91,92] | ||
| Local job creation | MS3 | 11 | [9,64,65,68,70,71,72,77,87,92] | ||
| Technical | Interface to basic services | MT1 | 5 | [39,68,75,110,114] | |
| Reliability and durability | MT2 | 12 | [39,62,67,68,69,72,83,90,107,110,115,118] | ||
| Standards/manuals | MT3 | 8 | [1,39,71,72,86,88,115,119] | ||
| Impact on construction duration | MT4 | 6 | [3,9,40,69,72,83] | ||
| Skill required for construction method | MT5 | 4 | [40,71,86,115] | ||
| Equipment and machinery required | MT6 | 4 | [71,75,76,115] | ||
| Adaptability and flexibility with other methods | MT7 | 7 | [63,68,69,71,76,83,91,114] | ||
| Quality of workmanship | MT8 | 14 | [39,61,62,64,66,70,71,77,79,81,107,115] | ||
| Technology | Economic | Initial cost of technology | TEC1 | 5 | [9,71,83] |
| Operational cost of technology | TEC2 | 2 | [68,71] | ||
| Maintenance cost of technology | TEC3 | 3 | [68,71,87] | ||
| Impact of technology on operation or maintenance cost of house | TEC4 | 4 | [1,9,71,87] | ||
| Environment | Minimizing waste by technology | TEN1 | 7 | [1,66,71,89,90,91] | |
| Minimizing water and energy by technology | TEN2 | 14 | [1,63,64,66,70,83,90,91,94,95,96,97,99,101,102,106] | ||
| Improve air quality by technology | TEN3 | 4 | [1,64,65,66] | ||
| Social | Social acceptance of technology | TS1 | 4 | [1,64,70,71] | |
| Improve lifestyle by technology | TS2 | 7 | [39,62,65,70,71,87,114] | ||
| Technical | Availability of technology | TT1 | 3 | [39,40,68,114] | |
| Durability and Reliability of technology | TT2 | 3 | [40,68,114] | ||
| Skill requirement for using technology | TT3 | 2 | [40,71,97] | ||
| Decentralized infrastructure (energy, water) autonomous | TT4 | 6 | [88,94,97,98,99,102] |
| Category | Connected Components | Average Clustering Coefficient |
|---|---|---|
| Design | 1.0 | 0.714 |
| Element | 1.0 | 0.747 |
| Method | 1.0 | 0.802 |
| Technology | 1.0 | 0.840 |
Publisher’s Note: MDPI stays neutral with regard to jurisdictional claims in published maps and institutional affiliations. |
© 2021 by the authors. Licensee MDPI, Basel, Switzerland. This article is an open access article distributed under the terms and conditions of the Creative Commons Attribution (CC BY) license (https://creativecommons.org/licenses/by/4.0/).
Share and Cite
Moghayedi, A.; Awuzie, B.; Omotayo, T.; Le Jeune, K.; Massyn, M.; Ekpo, C.O.; Braune, M.; Byron, P. A Critical Success Factor Framework for Implementing Sustainable Innovative and Affordable Housing: A Systematic Review and Bibliometric Analysis. Buildings 2021, 11, 317. https://doi.org/10.3390/buildings11080317
Moghayedi A, Awuzie B, Omotayo T, Le Jeune K, Massyn M, Ekpo CO, Braune M, Byron P. A Critical Success Factor Framework for Implementing Sustainable Innovative and Affordable Housing: A Systematic Review and Bibliometric Analysis. Buildings. 2021; 11(8):317. https://doi.org/10.3390/buildings11080317
Chicago/Turabian StyleMoghayedi, Alireza, Bankole Awuzie, Temitope Omotayo, Karen Le Jeune, Mark Massyn, Christiana Okobi Ekpo, Manfred Braune, and Paimaan Byron. 2021. "A Critical Success Factor Framework for Implementing Sustainable Innovative and Affordable Housing: A Systematic Review and Bibliometric Analysis" Buildings 11, no. 8: 317. https://doi.org/10.3390/buildings11080317
APA StyleMoghayedi, A., Awuzie, B., Omotayo, T., Le Jeune, K., Massyn, M., Ekpo, C. O., Braune, M., & Byron, P. (2021). A Critical Success Factor Framework for Implementing Sustainable Innovative and Affordable Housing: A Systematic Review and Bibliometric Analysis. Buildings, 11(8), 317. https://doi.org/10.3390/buildings11080317

