Strategies for Adopting Building Information Modeling (BIM) in Sustainable Building Projects—A Case of Malaysia
Abstract
1. Introduction
2. Literature Review
BIM and Sustainability
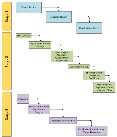
3. Research Methodology
Questionnaire Design and Survey
4. Results Analysis
4.1. Demographic Analysis of Questionnaire Respondents
4.2. Convergent Validity
4.3. Spearman’s Rank Correlation Coefficient
- d = the difference between ranks assigned to items;
- n = the number of respondents.
4.4. Mean Score Analysis
4.5. Exploratory Factor Analysis (EFA)
5. Discussion
5.1. Discussion Based on the Mean Score Analysis
5.1.1. Workshop, Lecture, and Conference Events Are Used to Enhance Public Awareness
5.1.2. Better Information on the Costs and Benefits of Sustainable Materials
5.1.3. Strengthened Sustainable Development
5.2. Discussion Based on EFA
5.2.1. Standardization-Related Strategy
5.2.2. Economic-Related Strategy
5.2.3. Awareness-Related Strategy
5.2.4. Environment-Related Strategy
5.3. Comparison of Results with the United States and New Zealand
6. Conclusions, Limitation, and Future Directions
Author Contributions
Funding
Institutional Review Board Statement
Informed Consent Statement
Conflicts of Interest
References
- Shaikh, A.H. Malaysia’s Public Enterprises: A Performance Evaluation. Asean Econ. Bull. 1992, 9, 207–218. [Google Scholar] [CrossRef]
- Stahl, C.W.; Appleyard, R.T. International Manpower Flows in Asia: An Overview. Asian Pac. Migr. J. 1992, 1, 417–476. [Google Scholar] [CrossRef] [PubMed]
- Ariffin, A.S. Inculcating Innovation Culture and Developing Strategic Management of Technology and Innovation Plan in SME’s for Wealth Creation to support Malaysia National Entrepreneurship Policy 2030. J. Sci. Technol. Innov. Policy 2019, 5, 10. [Google Scholar]
- Bin Ibrahim, A.R.; Roy, M.H.; Ahmed, Z.; Imtiaz, G. An investigation of the status of the Malaysian construction industry. Benchmarking Int. J. 2010, 17, 294–308. [Google Scholar] [CrossRef]
- Li, Z.; Quan, S.J.; Yang, P.P.-J. Energy performance simulation for planning a low carbon neighborhood urban district: A case study in the city of Macau. Habitat Int. 2016, 53, 206–214. [Google Scholar] [CrossRef]
- Diaz-Sarachaga, J.M.; Jato-Espino, D.; Castro-Fresno, D. Methodology for the development of a new Sustainable Infrastructure Rating System for Developing Countries (SIRSDEC). Environ. Sci. Policy 2017, 69, 65–72. [Google Scholar] [CrossRef]
- Olawumi, T.O.; Chan, D.W. Identifying and prioritizing the benefits of integrating BIM and sustainability practices in construction projects: A Delphi survey of international experts. Sustain. Cities Soc. 2018, 40, 16–27. [Google Scholar] [CrossRef]
- Fearnside, P.M. Challenges for sustainable development in Brazilian Amazonia. Sustain. Dev. 2018, 26, 141–149. [Google Scholar] [CrossRef]
- Manzoor, B.; Othman, I.; Manzoor, M. Evaluating the critical safety factors causing accidents in high-rise building projects. Ain Shams Eng. J. 2021. [Google Scholar] [CrossRef]
- Khan, H.H.; Malik, M.N.; Zafar, R.; Goni, F.A.; Chofreh, A.G.; Klemeš, J.J.; Alotaibi, Y. Challenges for sustainable smart city development: A conceptual framework. Sustain. Dev. 2020, 28, 1507–1518. [Google Scholar] [CrossRef]
- WCED. Special Working Session World commission on environment and development. Our. Common. Futur. 1987, 17, 1–91. [Google Scholar]
- Oh, T.H.; Hasanuzzaman, M.; Selvaraj, J.; Teo, S.C.; Chua, S.C. Energy policy and alternative energy in Malaysia: Issues and challenges for sustainable growth—An update. Renew. Sustain. Energy Rev. 2018, 81, 3021–3031. [Google Scholar] [CrossRef]
- Prizeman, O.; Pezzica, C.; Taher, A.; Boughanmi, M. Networking Historic Environmental Standards to Address Modern Challenges for Sustainable Conservation in HBIM. Appl. Sci. 2020, 10, 1283. [Google Scholar] [CrossRef]
- Pan, S.-Y.; Gao, M.; Kim, H.; Shah, K.; Pei, S.-L.; Chiang, P.-C. Advances and challenges in sustainable tourism toward a green economy. Sci. Total. Environ. 2018, 635, 452–469. [Google Scholar] [CrossRef]
- Banihashemi, S.; Hosseini, M.R.; Golizadeh, H.; Sankaran, S. Critical success factors (CSFs) for integration of sustainability into construction project management practices in developing countries. Int. J. Proj. Manag. 2017, 35, 1103–1119. [Google Scholar] [CrossRef]
- Abolore, A.A. Comparative study of environmental sustainability in building construction in Nigeria and Malaysia. J. Emerg. Trends Econ. Manag. Sci. 2012, 3, 951–961. [Google Scholar]
- Jamaludin, S.Z.H.S.; A. Mahayuddin, S.; A. Hamid, S.H. Challenges of Integrating Affordable and Sustainable Housing in Malaysia. In IOP Conference Series: Earth and Environmental Science; IOP Publishing: Bristol, UK, 2018; Volume 140, p. 012001. [Google Scholar]
- Durdyev, S.; Ismail, S.; Ihtiyar, A.; Abu Bakar, N.F.S.; Darko, A. A partial least squares structural equation modeling (PLS-SEM) of barriers to sustainable construction in Malaysia. J. Clean. Prod. 2018, 204, 564–572. [Google Scholar] [CrossRef]
- Karakhan, A.A.; Gambatese, J.; Simmons, D.R.; Nnaji, C. How to improve workforce development and sustainability in construction. In Construction Research Congress 2020: Safety, Workforce, and Education; American Society of Civil Engineers Reston: Reston, VA, USA, 2020; pp. 21–30. [Google Scholar]
- Yap, J.B.H.; Ni Chow, I.; Shavarebi, K. Criticality of Construction Industry Problems in Developing Countries: Analyzing Malaysian Projects. J. Manag. Eng. 2019, 35, 04019020. [Google Scholar] [CrossRef]
- Saieg, P.; Sotelino, E.D.; Nascimento, D.; Caiado, R. Interactions of Building Information Modeling, Lean and Sustainability on the Architectural, Engineering and Construction industry: A systematic review. J. Clean. Prod. 2018, 174, 788–806. [Google Scholar] [CrossRef]
- Darko, A.; Zhang, C.; Chan, A.P. Drivers for green building: A review of empirical studies. Habitat Int. 2017, 60, 34–49. [Google Scholar] [CrossRef]
- Ahmad, T.; Aibinu, A.A.; Stephan, A. Managing green building development—A review of current state of research and future directions. Build. Environ. 2019, 155, 83–104. [Google Scholar] [CrossRef]
- Ge, J.; Luo, X.; Hu, J.; Chen, S. Life cycle energy analysis of museum buildings: A case study of museums in Hangzhou. Energy Build. 2015, 109, 127–134. [Google Scholar] [CrossRef]
- Chen, L.; Luo, H. A BIM-based construction quality management model and its applications. Autom. Constr. 2014, 46, 64–73. [Google Scholar] [CrossRef]
- Islam, H.; Jollands, M.; Setunge, S.; Haque, N.; Bhuiyan, M.A. Life cycle assessment and life cycle cost implications for roofing and floor designs in residential buildings. Energy Build. 2015, 104, 250–263. [Google Scholar] [CrossRef]
- Straub, A. Estimating the Service Lives of Building Products in Use. J. Civ. Eng. Arch. 2015, 9, 2015. [Google Scholar] [CrossRef]
- Verbeeck, G.; Henß, H. Life cycle inventory of buildings: A calculation method. Build. Environ. 2010, 45, 1037–1041. [Google Scholar] [CrossRef]
- Curry, E.; O’Donnell, J.; Hasan, S.; Keane, M.; O’Riain, S. Linking building data in the cloud: Integrating cross-domain building data using linked data. Adv. Eng. Inform. 2013, 27, 206–219. [Google Scholar] [CrossRef]
- Bynum, P.; Issa, R.R.A.; Olbina, S. Building Information Modeling in Support of Sustainable Design and Construction. J. Constr. Eng. Manag. 2013, 139, 24–34. [Google Scholar] [CrossRef]
- Kota, S.; Haberl, J.S.; Clayton, M.J.; Yan, W. Building Information Modeling (BIM)-based daylighting simulation and analysis. Energy Build. 2014, 81, 391–403. [Google Scholar] [CrossRef]
- Gassar, A.A.A.; Cha, S.H. Energy prediction techniques for large-scale buildings towards a sustainable built environment: A review. Energy Build. 2020, 224, 110238. [Google Scholar] [CrossRef]
- Zou, Z.; Liu, Y.; Ahmad, N.; Sial, M.; Badulescu, A.; Zia-Ud-Din, M.; Badulescu, D. What Prompts Small and Medium Enterprises to Implement CSR? A Qualitative Insight from an Emerging Economy. Sustainability 2021, 13, 952. [Google Scholar] [CrossRef]
- Valdes-Vasquez, R.; Klotz, L.E. Social Sustainability Considerations during Planning and Design: Framework of Processes for Construction Projects. J. Constr. Eng. Manag. 2013, 139, 80–89. [Google Scholar] [CrossRef]
- Carvajal-Arango, D.; Bahamón-Jaramillo, S.; Aristizábal-Monsalve, P.; Vásquez-Hernández, A.; Botero, L.F.B. Relationships between lean and sustainable construction: Positive impacts of lean practices over sustainability during construction phase. J. Clean. Prod. 2019, 234, 1322–1337. [Google Scholar] [CrossRef]
- Munaro, M.R.; Tavares, S.F.; Bragança, L. Towards circular and more sustainable buildings: A systematic literature review on the circular economy in the built environment. J. Clean. Prod. 2020, 260, 121134. [Google Scholar] [CrossRef]
- Kemp, R.; Parto, S.; Gibson, R.B. Governance for sustainable development: Moving from theory to practice. Int. J. Sustain. Dev. 2005, 8, 12. [Google Scholar] [CrossRef]
- Cuthill, M. Strengthening the ‘social’ in sustainable development: Developing a conceptual framework for social sustainability in a rapid urban growth region in Australia. Sustain. Dev. 2010, 18, 362–373. [Google Scholar] [CrossRef]
- Berchin, I.I.; Sima, M.; De Lima, M.A.; Biesel, S.; Dos Santos, L.P.; Ferreira, R.V.; Guerra, J.B.S.O.D.A.; Ceci, F. The importance of international conferences on sustainable development as higher education institutions’ strategies to promote sustainability: A case study in Brazil. J. Clean. Prod. 2018, 171, 756–772. [Google Scholar] [CrossRef]
- Filho, W.L.; Shiel, C.; Paço, A.; Mifsud, M.; Ávila, L.V.; Brandli, L.L.; Molthan-Hill, P.; Pace, P.; Azeiteiro, U.M.; Vargas, V.R.; et al. Sustainable Development Goals and sustainability teaching at universities: Falling behind or getting ahead of the pack? J. Clean. Prod. 2019, 232, 285–294. [Google Scholar] [CrossRef]
- Caiado, R.G.G.; Quelhas, O.L.G.; Nascimento, D.L.D.M.; Anholon, R.; Filho, W.L. Towards sustainability by aligning operational programmes and sustainable performance measures. Prod. Plan. Control. 2019, 30, 413–425. [Google Scholar] [CrossRef]
- Presley, A.; Meade, L. Benchmarking for sustainability: An application to the sustainable construction industry. Benchmarking Int. J. 2010, 17, 435–451. [Google Scholar] [CrossRef]
- Sarkar, O.; Katakojwala, R.; Mohan, S.V. Low carbon hydrogen production from a waste-based biorefinery system and environmental sustainability assessment. Green Chem. 2021, 23, 561–574. [Google Scholar] [CrossRef]
- Tushar, Q.; Bhuiyan, M.A.; Zhang, G.; Maqsood, T. An integrated approach of BIM-enabled LCA and energy simulation: The optimized solution towards sustainable development. J. Clean. Prod. 2021, 289, 125622. [Google Scholar] [CrossRef]
- Wong, K.; Fan, Q. Building information modelling (BIM) for sustainable building design. Facilities 2013, 31, 138–157. [Google Scholar] [CrossRef]
- Santos, R.; Costa, A.A.; Grilo, A. Bibliometric analysis and review of Building Information Modelling literature published between 2005 and 2015. Autom. Constr. 2017, 80, 118–136. [Google Scholar] [CrossRef]
- Yudelson, J. Green Building A to Z: Understanding the Language of Green Building; New Society Publishers: London, UK, 2007. [Google Scholar]
- Son, H.; Kim, C.; Chong, W.K.; Chou, J.-S. Implementing sustainable development in the construction industry: Constructors’ perspectives in the US and Korea. Sustain. Dev. 2009, 19, 337–347. [Google Scholar] [CrossRef]
- Ahmad, T.; Thaheem, M.J.; Anwar, A. Developing a green-building design approach by selective use of systems and techniques. Arch. Eng. Des. Manag. 2016, 12, 29–50. [Google Scholar] [CrossRef]
- Hwang, B.G.; Tan, J.S. Green building project management: Obstacles and solutions for sustainable development. Sustain. Dev. 2010, 20, 335–349. [Google Scholar] [CrossRef]
- Salam, M.A. An empirical investigation of the determinants of adoption of green procurement for successful green supply chain management. In Proceedings of the 2008 4th IEEE International Conference on Management of Innovation and Technology, Bangkok, Thailand, 21–24 September 2008; pp. 1038–1043. [Google Scholar]
- Qian, Q.K.; Chan, E.H.W. Government measures for promoting Building Energy Efficiency (BEE): A comparative study between China and some developed countries. In Proceedings of the 12th International Research Symposium on Advancement of Construction Management and Real Estate (CRIOCM 2007), Sydney, NSW, Australia, 8–10 August 2007; pp. 51–56. [Google Scholar]
- Qian, Q.K.; Fan, K.; Chan, E.H.W. Regulatory incentives for green buildings: Gross floor area concessions. Build. Res. Inf. 2016, 44, 675–693. [Google Scholar] [CrossRef]
- Häkkinen, T.; Belloni, K. Barriers and drivers for sustainable building. Build. Res. Inf. 2011, 39, 239–255. [Google Scholar] [CrossRef]
- Manzoor, B.; Othman, I. Safety Management Model During Construction Focusing on Building Information Modeling (BIM). Lect. Notes Civ. Eng. 2021, 31–37. [Google Scholar] [CrossRef]
- Qureshi, A.H.; Alaloul, W.S.; Manzoor, B.; Musarat, M.A.; Saad, S.; Ammad, S. Implications of machine learning integrated technologies for construction progress detection under industry 4.0 (IR 4.0). In Proceedings of the 2020 Second International Sustainability and Resilience Conference: Technology and Innovation in Building Designs (51154), Sakheer, Bahrain, 11–12 November 2020; IEEE: Piscataway, NJ, USA, 2021; pp. 1–6. [Google Scholar]
- Shi, Q.; Zuo, J.; Huang, R.; Huang, J.; Pullen, S. Identifying the critical factors for green construction—An empirical study in China. Habitat Int. 2013, 40, 1–8. [Google Scholar] [CrossRef]
- Construction, M.-H. The business value of BIM in North America: Multi-year trend analysis and user ratings (2007–2012). In Proceedings of the AIA AAJ National Conference, Portland, OR, USA, 18–21 September 2012. [Google Scholar]
- NBS. NBS, National BIM Report 2017; RIBA Ent. Ltd.: London, UK, 2017. [Google Scholar]
- Wang, G.; Song, J. The relation of perceived benefits and organizational supports to user satisfaction with building information model (BIM). Comput. Hum. Behav. 2017, 68, 493–500. [Google Scholar] [CrossRef]
- Cao, D.; Li, H.; Wang, G. Impacts of Isomorphic Pressures on BIM Adoption in Construction Projects. J. Constr. Eng. Manag. 2014, 140, 04014056. [Google Scholar] [CrossRef]
- Röck, M.; Hollberg, A.; Habert, G.; Passer, A. LCA and BIM: Visualization of environmental potentials in building construction at early design stages. Build. Environ. 2018, 140, 153–161. [Google Scholar] [CrossRef]
- Chastas, P.; Theodosiou, T.; Bikas, D. Embodied energy in residential buildings-towards the nearly zero energy building: A literature review. Build. Environ. 2016, 105, 267–282. [Google Scholar] [CrossRef]
- Motuzienė, V.; Rogoža, A.V.; Lapinskienė, T. Vilutienė, Construction solutions for energy efficient single-family house based on its life cycle multi-criteria analysis: A case study. J. Clean. Prod. 2016, 112, 532–541. [Google Scholar] [CrossRef]
- Pallant, J.; Manual, S.S. A step by step guide to data analysis using SPSS for windows. In SPSS Survival Manual; Open University Press: New York, NY, USA, 2007. [Google Scholar]
- Gauthier, T. Detecting Trends Using Spearman’s Rank Correlation Coefficient. Environ. Forensics 2001, 2, 359–362. [Google Scholar] [CrossRef]
- Chan, A.P.C.; Darko, A.; Olanipekun, A.O.; Ameyaw, E.E. Critical barriers to green building technologies adoption in developing countries: The case of Ghana. J. Clean. Prod. 2018, 172, 1067–1079. [Google Scholar] [CrossRef]
- Darko, A.; Chan, A.P.C. Strategies to promote green building technologies adoption in developing countries: The case of Ghana. Build. Environ. 2018, 130, 74–84. [Google Scholar] [CrossRef]
- Zhang, R.; Tang, Y.; Wang, L.; Wang, Z. Factors Influencing BIM Adoption for Construction Enterprises in China. Adv. Civ. Eng. 2020, 2020, 8848965. [Google Scholar] [CrossRef]
- Ayarkwa, J.; Acheampong, A.; Wiafe, F.; Boateng, B.E. Factors affecting the implementation of sustainable construction in Ghana: The architect’s perspective. In Proceedings of the ICIDA 2017—6th International Conference on Infrastructure Development in Africa, Kumasi, Ghana, 12–14 April 2017; pp. 12–14. [Google Scholar]
- Abidin, N.Z. Sustainable practices in Malaysia: Are we ready for it? In Proceedings of the Global Conference on Global Warming 2008 (GCGW-08), Istanbul, Turkey, 30 September 2008.
- Darko, A.; Chan, A.P.C.; Ameyaw, E.E.; He, B.-J.; Olanipekun, A.O. Examining issues influencing green building technologies adoption: The United States green building experts’ perspectives. Energy Build. 2017, 144, 320–332. [Google Scholar] [CrossRef]
- Doan, D.T.; GhaffarianHoseini, A.; Naismith, N.; GhaffarianHoseini, A.; Zhang, T.; Tookey, J. Examining critical perspectives on Building Information Modelling (BIM) adoption in New Zealand. Smart Sustain. Built Environ. 2020. [Google Scholar] [CrossRef]

| Strategies | References |
|---|---|
| Efficient energy forecasts in sustainable buildings | [32] |
| Prompting construction industry standards | [33] |
| More research on BIM toward sustainable buildings | [34] |
| Improvements in BIM application standards in sustainable buildings | [35] |
| Economic and additional financial BIM adoption rewards | [36] |
| Enhance social networking (e.g., print media, internet, and radio and television programs) | [37] |
| Strengthened sustainable development | [38] |
| Workshops, lectures, and conference events are used to enhance public awareness | [39] |
| Overall support from the senior management | [40] |
| Acknowledging and supporting BIM experts | [41] |
| Better information on the costs and benefits of sustainable materials | [42] |
| Compel strict environmental controls and assessments | [43] |
| System of green or environmentally friendly labeling | [44] |
| Item | Description | Number of Participants | Percentage (%) |
|---|---|---|---|
| Gender | Male Female | 101 28 | 78 22 |
| Educational qualification | Bachelors Masters PhD Professional engineers | 32 29 45 23 | 35 25 22 18 |
| Working experience | 5–7 years 8–9 years More than 10 years | 55 36 38 | 45 35 20 |
| Construction projects’ stakeholders | Contractors Clients Consultants | 56 26 47 | 43 37 20 |
| Position of stakeholders | Project engineer Quantity surveyor Construction manager | 45 35 49 | 38 27 35 |
| Strategies | Overall Respondents | Contractors’ Perspectives | Consultants’ Perspectives | Clients’ Perspectives | ||||
|---|---|---|---|---|---|---|---|---|
| Mean Value | Rank | Mean Value | Rank | Mean Value | Rank | Mean Value | Rank | |
| Workshops, lectures, and conference events are used to enhance public awareness | 4.10 | 1 | 4.02 | 2 | 4.09 | 2 | 4.00 | 1 |
| Better information on the cost and benefits of sustainable materials | 3.99 | 2 | 3.90 | 1 | 3.89 | 1 | 3.85 | 3 |
| Strengthened sustainable development | 3.80 | 3 | 3.81 | 3 | 3.82 | 4 | 3.72 | 2 |
| System of green or environmentally friendly labelling | 3.82 | 4 | 3.75 | 4 | 3.71 | 3 | 3.67 | 12 |
| Overall support from the senior management | 3.64 | 5 | 3.66 | 6 | 3.33 | 5 | 3.50 | 4 |
| Acknowledging and supporting BIM experts | 3.60 | 6 | 3.40 | 5 | 3.20 | 6 | 3.41 | 5 |
| Economic and additional financial BIM adoption rewards | 3.07 | 7 | 3.12 | 7 | 3.11 | 7 | 3.29 | 6 |
| Compel strict environmental controls and assessments | 2.96 | 8 | 2.90 | 13 | 2.99 | 10 | 3.01 | 7 |
| Prompting construction industry standards | 2.87 | 9 | 2.85 | 8 | 2.82 | 9 | 2.80 | 10 |
| Enhance social networking (e.g., print media, internet, and radio and television programs) | 2.76 | 10 | 2.71 | 12 | 2.69 | 8 | 2.75 | 13 |
| More research on BIM toward sustainable buildings | 2.70 | 11 | 2.60 | 10 | 2.58 | 13 | 2.69 | 9 |
| Efficient energy forecasts in sustainable buildings | 2.61 | 12 | 2.51 | 9 | 2.49 | 11 | 2.45 | 8 |
| Improvements in BIM application standards in sustainable buildings | 2.56 | 13 | 2.43 | 11 | 2.32 | 12 | 2.30 | 11 |
| Strategies | 1 | 2 | 3 | 4 | Grouping |
|---|---|---|---|---|---|
| Prompting construction industry standards | 0.873 | - | - | - | Standardization-related strategy |
| Improvements in BIM application standards in sustainable buildings | 0.865 | ||||
| Compel strict environmental controls and assessments | 0.833 | ||||
| Economic and additional financial BIM adoption rewards | - | 0.821 | - | - | Economic-related strategy |
| Better information on the costs and benefits of sustainable materials | 0.819 | ||||
| Enhance social networking (e.g., print media, internet, and radio and television programs) | - | - | 0.765 | - | Awareness-related strategy |
| More research on BIM toward sustainable buildings | 0.759 | ||||
| Workshop, lecture, and conference events are used to enhance public awareness | 0.751 | ||||
| Overall support from the senior management | 0.740 | ||||
| Acknowledging and supporting BIM experts | 0.732 | ||||
| System of green or environmentally friendly labeling | - | - | 0.690 | Environment-related strategy | |
| Efficient energy forecasts in sustainable buildings | 0.621 | ||||
| Strengthened sustainable development | 0.615 |
| Top 3 Strategies | Malaysia (Current Study) | United States [72] | New Zealand [73] |
|---|---|---|---|
| Workshop, lecture, and conference events are used to enhance public awareness | Rank 1st | Rank 9th | Not identified |
| Better information on the costs and benefits of sustainable materials | Rank 2nd | Rank 6th | Rank 6th |
| Strengthened sustainable development | Rank 3rd | Rank 4th | Rank 5th |
Publisher’s Note: MDPI stays neutral with regard to jurisdictional claims in published maps and institutional affiliations. |
© 2021 by the authors. Licensee MDPI, Basel, Switzerland. This article is an open access article distributed under the terms and conditions of the Creative Commons Attribution (CC BY) license (https://creativecommons.org/licenses/by/4.0/).
Share and Cite
Manzoor, B.; Othman, I.; Gardezi, S.S.S.; Harirchian, E. Strategies for Adopting Building Information Modeling (BIM) in Sustainable Building Projects—A Case of Malaysia. Buildings 2021, 11, 249. https://doi.org/10.3390/buildings11060249
Manzoor B, Othman I, Gardezi SSS, Harirchian E. Strategies for Adopting Building Information Modeling (BIM) in Sustainable Building Projects—A Case of Malaysia. Buildings. 2021; 11(6):249. https://doi.org/10.3390/buildings11060249
Chicago/Turabian StyleManzoor, Bilal, Idris Othman, Syed Shujaa Safdar Gardezi, and Ehsan Harirchian. 2021. "Strategies for Adopting Building Information Modeling (BIM) in Sustainable Building Projects—A Case of Malaysia" Buildings 11, no. 6: 249. https://doi.org/10.3390/buildings11060249
APA StyleManzoor, B., Othman, I., Gardezi, S. S. S., & Harirchian, E. (2021). Strategies for Adopting Building Information Modeling (BIM) in Sustainable Building Projects—A Case of Malaysia. Buildings, 11(6), 249. https://doi.org/10.3390/buildings11060249

