Novel Fuzzy-Based Optimization Approaches for the Prediction of Ultimate Axial Load of Circular Concrete-Filled Steel Tubes
Abstract
:1. Introduction
2. Research Significance
3. Short Literature Review on Design Codes
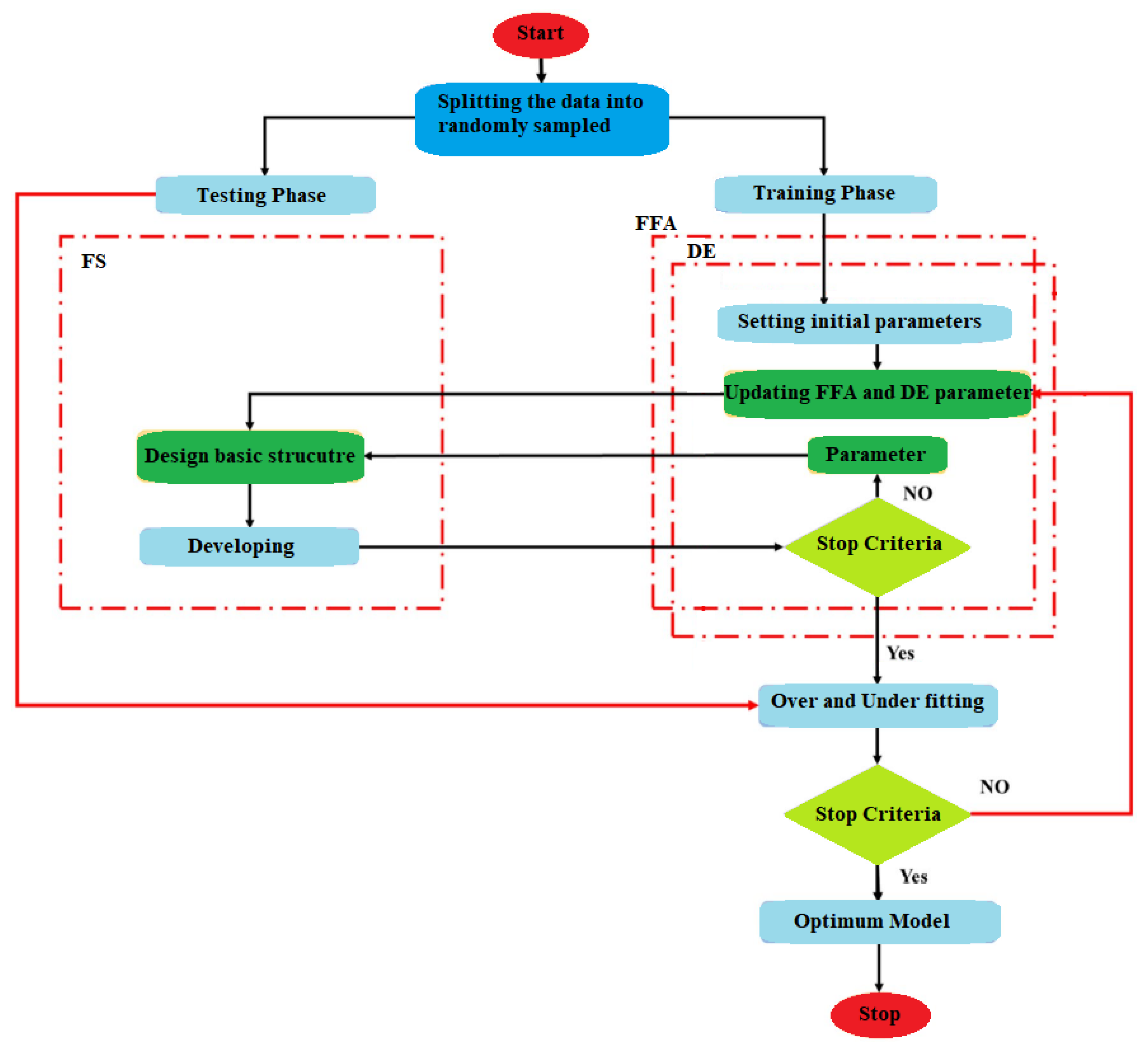
4. Modeling Approaches
4.1. Fuzzy System (FS)
4.2. Firefly Algorithm (FFA)
4.3. Differential Evolution (DE)
4.3.1. Generating the Initial Population
4.3.2. Mutation
4.3.3. Crossover
4.3.4. Selection
4.4. Hybridization of FS
5. Data Setup
6. Development of the Hybrid Models
7. Discussion
7.1. Comparison against Alternative Hybrid Models
7.2. Comparison against Design Codes
7.3. Limitations and Future Works
8. Conclusions
Author Contributions
Funding
Institutional Review Board Statement
Informed Consent Statement
Data Availability Statement
Conflicts of Interest
Nomenclature
| DE | differential evolution |
| D | diameter |
| HS | harmony search |
| CFST | concrete-filled steel tubular |
| CCFST | circular concrete-filled steel tubular |
| FS | fuzzy systems |
| FFA | firefly algorithm |
| fc | the compressive strength |
| fy | the steel tube yield stress |
| PSO | particle swarm optimization |
| L | column length |
| t | thickness |
| GA | genetic algorithm |
| R2 | coefficient of determination |
| RMSE | root mean square error |
| Pexp | ultimate axial compressive load |
| Npop | population |
| ML | machine learning |
Appendix A
| Dataset Number | fc (MPa) | D (mm) | L (mm) | t (mm) | fy (MPa) | Pexp (KN) |
|---|---|---|---|---|---|---|
| 1 | 34.04 | 60 | 180 | 1.48 | 307 | 215 |
| 2 | 51.3 | 101.9 | 305.7 | 3.03 | 371 | 926 |
| 3 | 34.08 | 60 | 180 | 1.48 | 307 | 220 |
| 4 | 164.4 | 114.3 | 200 | 6.3 | 428 | 2866 |
| 5 | 103.4 | 100 | 300 | 1.9 | 404 | 1100 |
| 6 | 103.4 | 100 | 300 | 1.9 | 404 | 1125 |
| 7 | 103.4 | 100 | 300 | 1.9 | 404 | 1170 |
| 8 | 51.3 | 101.5 | 304.5 | 3.03 | 371 | 859 |
| 9 | 23.1 | 101.6 | 304.8 | 3.03 | 371 | 635 |
| 10 | 23.2 | 101.6 | 304.8 | 3.03 | 371 | 635 |
| 11 | 40 | 101.6 | 304.8 | 3.03 | 371 | 864 |
| 12 | 93.6 | 114.57 | 300 | 3.99 | 343 | 1308 |
| 13 | 34.1 | 101.7 | 203.3 | 3.07 | 605.1 | 1112.10 |
| 14 | 40 | 101.7 | 305.1 | 3.03 | 371 | 803 |
| 15 | 48.3 | 165 | 562.5 | 2.82 | 363.3 | 1759 |
| 16 | 23 | 101.8 | 305.4 | 3.03 | 371 | 679 |
| 17 | 23.2 | 101.8 | 305.4 | 3.03 | 371 | 632 |
| 18 | 40.2 | 101.6 | 304.8 | 3.03 | 371 | 864 |
| 19 | 51 | 101.9 | 305.7 | 3.03 | 371 | 926 |
| 20 | 34.08 | 60 | 180 | 1.48 | 307 | 215 |
| 21 | 25.4 | 108 | 324 | 6.47 | 853 | 2275 |
| 22 | 56.99 | 114.3 | 342.9 | 6 | 342.95 | 1425.3 |
| 23 | 40.5 | 108 | 324 | 6.47 | 853 | 2402 |
| 24 | 43.9 | 108 | 1296 | 4 | 336 | 839 |
| 25 | 43.92 | 108 | 324 | 4 | 336 | 1235 |
| 26 | 77 | 108 | 324 | 6.47 | 853 | 2713 |
| 27 | 40.5 | 109 | 327 | 6.47 | 853 | 2446 |
| 28 | 25 | 114 | 1250 | 5.91 | 486 | 1177 |
| 29 | 37 | 114 | 850 | 1.79 | 266 | 515 |
| 30 | 37 | 114 | 850 | 6 | 486 | 1334 |
| 31 | 31.9 | 114.09 | 300.5 | 3.85 | 343 | 948 |
| 32 | 97.2 | 114.26 | 300 | 3.93 | 343 | 1359 |
| 33 | 57.6 | 114.29 | 300 | 3.75 | 343 | 1067 |
| 34 | 31.7 | 114.3 | 1143 | 3.35 | 287.3 | 563.6 |
| 35 | 31.7 | 114.3 | 342.9 | 3.35 | 287.3 | 816.2 |
| 36 | 31.7 | 114.3 | 1143 | 6 | 343 | 909.7 |
| 37 | 31.7 | 114.3 | 800.1 | 6 | 343 | 1000.4 |
| 38 | 31.7 | 114.3 | 571.5 | 6 | 343 | 1218.7 |
| 39 | 31.75 | 114.3 | 342.9 | 3.35 | 287.33 | 816.2 |
| 40 | 31.75 | 114.3 | 342.9 | 6 | 342.95 | 1380 |
| 41 | 56.9 | 114.3 | 342.9 | 3.35 | 287.33 | 995.7 |
| 42 | 25.4 | 108 | 324 | 6.47 | 853 | 2275 |
| 43 | 57 | 114.3 | 1143 | 3.35 | 287.3 | 904.2 |
| 44 | 57 | 114.3 | 571.5 | 3.35 | 287.3 | 937 |
| 45 | 57 | 114.3 | 342.9 | 3.35 | 287.3 | 995.7 |
| 46 | 57 | 114.3 | 800.1 | 6 | 343 | 1244.4 |
| 47 | 57 | 114.3 | 571.5 | 6 | 343 | 1389.3 |
| 48 | 86.1 | 114.3 | 342.9 | 6 | 343 | 1673.9 |
| 49 | 86.2 | 114.3 | 1143 | 3.35 | 287.3 | 1200 |
| 50 | 86.2 | 114.3 | 571.5 | 3.35 | 287.3 | 1281.4 |
| 51 | 86.2 | 114.3 | 1143 | 6 | 343 | 1389.1 |
| 52 | 86.2 | 114.3 | 800.1 | 6 | 343 | 1509.3 |
| 53 | 86.2 | 114.3 | 571.5 | 6 | 343 | 1564.7 |
| 54 | 86.21 | 114.3 | 342.9 | 3.35 | 287.33 | 1242.2 |
| 55 | 86.21 | 114.3 | 342.9 | 6 | 342.95 | 1673.9 |
| 56 | 88.8 | 114.3 | 342.9 | 3.35 | 287.3 | 1136.20 |
| 57 | 88.8 | 114.3 | 571.5 | 3.35 | 287.3 | 1180.70 |
| 58 | 102.4 | 114.3 | 1143 | 3.35 | 287.3 | 1481.2 |
| 59 | 102.4 | 114.3 | 800.1 | 3.35 | 287.3 | 1513.5 |
| 60 | 102.4 | 114.3 | 571.5 | 3.35 | 287.3 | 1598.9 |
| 61 | 102.4 | 114.3 | 342.9 | 3.35 | 287.3 | 1610.6 |
| 62 | 102.4 | 114.3 | 1143 | 6 | 343 | 1613.5 |
| 63 | 102.4 | 114.3 | 800.1 | 6 | 343 | 1788.9 |
| 64 | 102.4 | 114.3 | 571.5 | 6 | 343 | 1827.1 |
| 65 | 102.43 | 114.3 | 342.9 | 3.35 | 287.33 | 1610.6 |
| 66 | 102.43 | 114.3 | 342.9 | 6 | 342.95 | 1943.4 |
| 67 | 107.2 | 114.3 | 300 | 2.74 | 235 | 1295.10 |
| 68 | 107.2 | 114.3 | 600 | 5.9 | 355 | 1968.10 |
| 69 | 164.35 | 114.3 | 200 | 6.3 | 428 | 2595 |
| 70 | 164.35 | 114.3 | 200 | 6.3 | 428 | 2866 |
| 71 | 37.5 | 60 | 180 | 1.48 | 307 | 215 |
| 72 | 173.5 | 114.3 | 250 | 3.6 | 403 | 2340 |
| 73 | 173.5 | 114.3 | 250 | 3.6 | 403 | 2422 |
| 74 | 173.5 | 114.3 | 250 | 6.3 | 403 | 2610 |
| 75 | 31.4 | 114.43 | 300 | 3.98 | 343 | 948 |
| 76 | 57.6 | 114.49 | 299.3 | 3.75 | 343 | 1038 |
| 77 | 98.9 | 114.54 | 300 | 3.84 | 343 | 1359 |
| 78 | 40.2 | 101.7 | 305.1 | 3.03 | 371 | 803 |
| 79 | 34.7 | 114.88 | 300.5 | 4.91 | 365 | 1380 |
| 80 | 89.2 | 115 | 300 | 4.92 | 365 | 1787 |
| 81 | 57.6 | 115.02 | 300.5 | 5.02 | 365 | 1413 |
| 82 | 104.9 | 115.04 | 300 | 4.92 | 365 | 1787 |
| 83 | 23.2 | 101.8 | 305.4 | 3.03 | 371 | 679 |
| 84 | 34.08 | 120 | 360 | 1.48 | 307 | 610 |
| 85 | 34.08 | 120 | 360 | 1.48 | 307 | 660 |
| 86 | 36.6 | 159 | 650 | 5 | 390 | 2120 |
| 87 | 64.2 | 159 | 650 | 4.8 | 433 | 2210 |
| 88 | 56.1 | 165 | 581 | 2.82 | 363.3 | 2040 |
| 89 | 110.6 | 121 | 370 | 5 | 295 | 2016 |
| 90 | 116.7 | 121 | 370 | 5 | 295 | 1996 |
| 91 | 25.4 | 122 | 366 | 4.54 | 576 | 1509 |
| 92 | 25.4 | 122 | 366 | 4.54 | 576 | 1509 |
| 93 | 40.2 | 122 | 366 | 4.54 | 576 | 1657 |
| 94 | 40.5 | 122 | 366 | 4.54 | 576 | 1657 |
| 95 | 40.5 | 122 | 366 | 4.54 | 576 | 1663 |
| 96 | 40.5 | 122 | 366 | 4.54 | 576 | 1663 |
| 97 | 77 | 122 | 366 | 4.54 | 576 | 2100 |
| 98 | 77.2 | 122 | 366 | 4.54 | 576 | 2100 |
| 99 | 110.6 | 127.4 | 390 | 5.7 | 295 | 2217 |
| 100 | 116.7 | 127.4 | 390 | 5.7 | 295 | 2266 |
| 101 | 116.7 | 127.4 | 390 | 8.5 | 295 | 3106 |
| 102 | 42.1 | 133 | 465 | 2.9 | 325 | 476 |
| 103 | 42.1 | 133 | 465 | 4.5 | 325 | 492 |
| 104 | 42.1 | 133 | 465 | 4.5 | 325 | 576 |
| 105 | 42.2 | 133 | 2730 | 4.5 | 325 | 282 |
| 106 | 42.2 | 133 | 2730 | 4.5 | 325 | 293 |
| 107 | 42.2 | 133 | 1670 | 4.5 | 325 | 335 |
| 108 | 42.2 | 133 | 1670 | 4.5 | 325 | 347 |
| 109 | 42.2 | 133 | 1670 | 4.5 | 325 | 412 |
| 110 | 42.2 | 133 | 1670 | 4.5 | 325 | 430 |
| 111 | 42.2 | 133 | 465 | 2.9 | 325 | 466 |
| 112 | 42.2 | 133 | 465 | 2.9 | 325 | 476 |
| 113 | 42.2 | 133 | 465 | 4.5 | 325 | 500 |
| 114 | 42.2 | 133 | 465 | 4.5 | 325 | 559 |
| 115 | 42.2 | 133 | 465 | 4.5 | 325 | 576 |
| 116 | 42.2 | 133 | 465 | 4.5 | 325 | 591 |
| 117 | 42.2 | 133 | 1862 | 4.5 | 325 | 715 |
| 118 | 42.2 | 133 | 2793 | 4.5 | 325 | 784 |
| 119 | 42.2 | 133 | 2793 | 4.5 | 325 | 800 |
| 120 | 95 | 133 | 405 | 5 | 295 | 2002 |
| 121 | 110.6 | 133 | 405 | 5 | 295 | 2142 |
| 122 | 116.7 | 133 | 405 | 5 | 295 | 2178 |
| 123 | 28.2 | 140 | 635 | 6.68 | 537 | 2715 |
| 124 | 52.5 | 140 | 420 | 4.42 | 1020.00 | 3020 |
| 125 | 52.5 | 140 | 420 | 8.36 | 813 | 4436 |
| 126 | 52.5 | 140 | 420 | 10.46 | 773 | 5420 |
| 127 | 125 | 140 | 420 | 6.21 | 359 | 3202 |
| 128 | 125 | 140 | 420 | 8.19 | 389 | 3354 |
| 129 | 125 | 140 | 420 | 8.19 | 389 | 3398 |
| 130 | 125 | 140 | 420 | 11.58 | 367 | 4104 |
| 131 | 125 | 140 | 420 | 11.58 | 367 | 4300 |
| 132 | 125 | 140 | 420 | 4.42 | 1020.00 | 4312 |
| 133 | 125 | 140 | 420 | 4.42 | 1020.00 | 4516 |
| 134 | 125 | 140 | 420 | 16.72 | 389 | 5120 |
| 135 | 125 | 140 | 420 | 6.27 | 1153.00 | 5386 |
| 136 | 125 | 140 | 420 | 8.36 | 813 | 5502 |
| 137 | 125 | 140 | 420 | 10.46 | 773 | 6187 |
| 138 | 125 | 140 | 420 | 10.46 | 773 | 6339 |
| 139 | 40.5 | 149 | 447 | 2.96 | 308 | 1080 |
| 140 | 77 | 149 | 447 | 2.96 | 308 | 1781 |
| 141 | 77.1 | 149 | 447 | 2.96 | 308 | 1781 |
| 142 | 95 | 152 | 465 | 5.5 | 295 | 2662 |
| 143 | 116.7 | 152 | 465 | 5.5 | 295 | 2851 |
| 144 | 170 | 152.4 | 942.9 | 8.8 | 392.6 | 3919.9 |
| 145 | 170 | 152.4 | 551.9 | 8.8 | 392.6 | 4200.8 |
| 146 | 178.4 | 152.4 | 940.2 | 6.3 | 373.4 | 3584.7 |
| 147 | 178.4 | 152.4 | 552.7 | 6.3 | 373.4 | 4033 |
| 148 | 178.8 | 152.4 | 943.8 | 8.8 | 392.6 | 4099.8 |
| 149 | 180.9 | 152.4 | 949.7 | 5 | 445.9 | 3383.4 |
| 150 | 182.8 | 152.4 | 950.5 | 5 | 445.9 | 3995.7 |
| 151 | 182.8 | 152.4 | 540.7 | 5 | 445.9 | 4224 |
| 152 | 185.7 | 152.4 | 947.3 | 6.3 | 373.4 | 3535.3 |
| 153 | 185.7 | 152.4 | 554.7 | 6.3 | 373.4 | 3808 |
| 154 | 185.7 | 152.4 | 951.3 | 8.8 | 392.6 | 4178.7 |
| 155 | 185.7 | 152.4 | 559.7 | 8.8 | 392.6 | 4288.5 |
| 156 | 185.8 | 152.4 | 951.3 | 5 | 445.9 | 3724.1 |
| 157 | 185.8 | 152.4 | 548.5 | 5 | 445.9 | 3997.5 |
| 158 | 188.1 | 152.4 | 553 | 6.3 | 373.4 | 3692.8 |
| 159 | 188.1 | 152.4 | 948.5 | 6.3 | 373.4 | 3861.1 |
| 160 | 42 | 152.6 | 304.9 | 4.93 | 633.4 | 2909.10 |
| 161 | 43.4 | 152.6 | 304.9 | 4.9 | 633.4 | 2913.60 |
| 162 | 37.5 | 120 | 360 | 1.48 | 307 | 660 |
| 163 | 36.6 | 159 | 650 | 6.8 | 402 | 2830 |
| 164 | 36.6 | 159 | 650 | 10 | 355 | 3400 |
| 165 | 64.1 | 159 | 650 | 4.8 | 433 | 2210 |
| 166 | 38 | 165 | 571 | 2.82 | 363.3 | 1649 |
| 167 | 37.5 | 120 | 360 | 1.48 | 307 | 660 |
| 168 | 48.3 | 190 | 658 | 1.52 | 306.1 | 1841 |
| 169 | 48.2 | 165 | 562.5 | 2.82 | 363.3 | 1759 |
| 170 | 64.5 | 159 | 650 | 4.8 | 433 | 2240 |
| 171 | 93.6 | 159 | 650 | 5 | 390 | 2970 |
| 172 | 93.6 | 159 | 650 | 10 | 355 | 3400 |
| 173 | 93.8 | 159 | 650 | 5 | 390 | 2970 |
| 174 | 93.8 | 159 | 650 | 6.8 | 402 | 3410 |
| 175 | 106 | 159.6 | 3500 | 4.98 | 270 | 1454 |
| 176 | 71 | 159.7 | 2500 | 5.2 | 281 | 1562 |
| 177 | 101 | 159.7 | 3000 | 4.97 | 275 | 1636 |
| 178 | 70 | 159.8 | 2000 | 5.01 | 283 | 1650 |
| 179 | 73 | 159.8 | 3000 | 5.1 | 276 | 1468 |
| 180 | 100 | 159.8 | 2500 | 5.01 | 275 | 1818 |
| 181 | 102 | 159.8 | 4000 | 4.97 | 270 | 1333 |
| 182 | 45 | 159.9 | 4000 | 4.98 | 281 | 1091 |
| 183 | 40 | 160.1 | 2000 | 4.98 | 280 | 1261 |
| 184 | 74 | 160.1 | 3500 | 4.98 | 276 | 1326 |
| 185 | 100 | 160.1 | 200 | 4.99 | 275 | 2550 |
| 186 | 41 | 160.2 | 2500 | 4.96 | 281 | 1244 |
| 187 | 71 | 160.2 | 4000 | 5.02 | 281 | 1231 |
| 188 | 43 | 160.3 | 3000 | 5 | 270 | 1236 |
| 189 | 99 | 160.3 | 2000 | 5.03 | 281 | 2000 |
| 190 | 158.46 | 164.2 | 652 | 2.5 | 377 | 3501 |
| 191 | 64.3 | 159 | 650 | 4.8 | 433 | 2210 |
| 192 | 38.1 | 165 | 571 | 2.82 | 363.3 | 1649 |
| 193 | 64.2 | 159 | 650 | 4.8 | 433 | 2240 |
| 194 | 48.1 | 165 | 562.5 | 2.82 | 363.3 | 1759 |
| 195 | 38.1 | 190 | 657 | 1.13 | 185.7 | 1308 |
| 196 | 37.5 | 120 | 360 | 1.48 | 307 | 610 |
| 197 | 34 | 120 | 360 | 1.48 | 307 | 660 |
| 198 | 95.8 | 168.6 | 645 | 3.9 | 363 | 3339 |
| 199 | 56.4 | 165 | 581 | 2.82 | 363.3 | 2040 |
| 200 | 67.9 | 165 | 500 | 2.76 | 350 | 2250 |
| 201 | 67.94 | 165 | 500 | 2.81 | 350 | 2160 |
| 202 | 67.94 | 165 | 500 | 2.76 | 350 | 2250 |
| 203 | 77 | 165 | 571 | 1.82 | 363.3 | 2608 |
| 204 | 34.08 | 180 | 540 | 1.48 | 307 | 1280 |
| 205 | 80.2 | 165 | 580.5 | 2.82 | 363.3 | 2295 |
| 206 | 108 | 165 | 577.5 | 2.82 | 363.3 | 2673 |
| 207 | 74.7 | 190 | 663.5 | 0.86 | 210.7 | 2451 |
| 208 | 29.5 | 165.2 | 200 | 3.7 | 366 | 1630.56 |
| 209 | 43.5 | 165.2 | 200 | 3.7 | 366 | 1676.42 |
| 210 | 43.5 | 165.2 | 200 | 3.7 | 366 | 1737.94 |
| 211 | 58 | 165.2 | 200 | 3.7 | 366 | 2094.15 |
| 212 | 58 | 165.2 | 200 | 3.7 | 366 | 2221.62 |
| 213 | 81.6 | 165.2 | 200 | 3.7 | 366 | 2511.3 |
| 214 | 81.6 | 165.2 | 200 | 3.7 | 366 | 2922.24 |
| 215 | 158.7 | 168.1 | 645 | 8.1 | 409 | 5254 |
| 216 | 48.2 | 190 | 658 | 1.52 | 306.1 | 1841 |
| 217 | 36.2 | 168.6 | 645 | 3.9 | 363 | 1771 |
| 218 | 56.3 | 165 | 581 | 2.82 | 363.3 | 2040 |
| 219 | 95.8 | 168.6 | 645 | 3.9 | 363 | 3339 |
| 220 | 165.49 | 168.6 | 648 | 3.9 | 363 | 4216 |
| 221 | 77.1 | 190 | 664 | 0.86 | 210.7 | 2553 |
| 222 | 158.75 | 168.7 | 645 | 5.2 | 405 | 4751 |
| 223 | 151.9 | 168.8 | 650 | 5.7 | 452 | 4930 |
| 224 | 56.4 | 190 | 664.5 | 0.86 | 210.7 | 1940 |
| 225 | 167.87 | 169 | 645 | 4.8 | 399 | 4330 |
| 226 | 38.2 | 165 | 571 | 2.82 | 363.3 | 1649 |
| 227 | 34 | 180 | 540 | 1.48 | 307 | 1280 |
| 228 | 38.2 | 216.5 | 649.5 | 6.61 | 452 | 4200 |
| 229 | 34.08 | 180 | 540 | 1.48 | 307 | 1311 |
| 230 | 37.2 | 180 | 540 | 1.48 | 307 | 1280 |
| 231 | 64.4 | 159 | 650 | 4.8 | 433 | 2210 |
| 232 | 37.5 | 180 | 540 | 1.48 | 307 | 1311 |
| 233 | 158.46 | 189 | 756 | 3 | 398 | 4837 |
| 234 | 38 | 190 | 657.5 | 0.86 | 210.7 | 1240 |
| 235 | 38 | 190 | 657 | 1.13 | 185.7 | 1308 |
| 236 | 38.1 | 190 | 657.5 | 0.86 | 210.7 | 1240 |
| 237 | 108 | 190 | 660 | 1.94 | 256.4 | 3360 |
| 238 | 38.1 | 190 | 659.5 | 1.94 | 256.4 | 1652 |
| 239 | 38.2 | 190 | 657.5 | 0.86 | 210.7 | 1240 |
| 240 | 41.1 | 300 | 900 | 2.96 | 279 | 3277 |
| 241 | 77.1 | 165 | 571 | 2.82 | 363.3 | 2608 |
| 242 | 48.1 | 190 | 658 | 1.52 | 306.1 | 1841 |
| 243 | 151.91 | 168.8 | 650 | 5.7 | 452 | 4930 |
| 244 | 77.2 | 190 | 656 | 1.94 | 256.4 | 3083 |
| 245 | 56.1 | 190 | 664.5 | 0.86 | 210.7 | 1940 |
| 246 | 56.2 | 190 | 661.5 | 1.13 | 185.7 | 1862 |
| 247 | 56.2 | 190 | 664.5 | 0.86 | 210.7 | 1940 |
| 248 | 56.2 | 190 | 655.5 | 1.94 | 256.4 | 2338 |
| 249 | 56.4 | 190 | 661.5 | 1.13 | 185.7 | 1862 |
| 250 | 165.5 | 168.6 | 648 | 3.9 | 363 | 4216 |
| 251 | 37.5 | 180 | 540 | 1.48 | 307 | 1280 |
| 252 | 74.2 | 190 | 657.5 | 0.86 | 210.7 | 2433 |
| 253 | 113.5 | 190 | 660 | 2 | 271.9 | 3360 |
| 254 | 113.5 | 165 | 577.5 | 3 | 364.3 | 2673 |
| 255 | 74.7 | 190 | 663.5 | 1.94 | 256.4 | 2592 |
| 256 | 77 | 190 | 664 | 0.86 | 210.7 | 2553 |
| 257 | 77 | 190 | 658 | 1.52 | 306.1 | 2830 |
| 258 | 77 | 222 | 666 | 6.47 | 843 | 7304 |
| 259 | 167.9 | 169 | 645 | 4.8 | 399 | 4330 |
| 260 | 77.1 | 190 | 658 | 1.52 | 306.1 | 2830 |
| 261 | 77.1 | 190 | 656 | 1.94 | 256.4 | 3083 |
| 262 | 39.2 | 318.4 | 955.2 | 10.37 | 335 | 7742 |
| 263 | 24.3 | 216.5 | 649.5 | 6.61 | 452 | 3568 |
| 264 | 80.1 | 190 | 662.5 | 1.13 | 185.7 | 2295 |
| 265 | 80.2 | 190 | 663.5 | 1.52 | 306.1 | 2602 |
| 266 | 80.2 | 190 | 658.5 | 1.52 | 306.1 | 2870 |
| 267 | 85.1 | 450 | 1350.00 | 2.96 | 279 | 11,665 |
| 268 | 108 | 190 | 661 | 1.13 | 185.7 | 3220 |
| 269 | 108 | 190 | 661.5 | 1.52 | 306.1 | 3260 |
| 270 | 38.2 | 190 | 659.5 | 1.94 | 256.4 | 1652 |
| 271 | 108.1 | 190 | 661.5 | 1.13 | 185.7 | 3220 |
| 272 | 40.5 | 222 | 666 | 6.47 | 843 | 5714 |
| 273 | 113.5 | 190 | 660 | 1.15 | 184.8 | 3058 |
| 274 | 113.5 | 190 | 662 | 0.95 | 211.2 | 3070 |
| 275 | 113.5 | 190 | 661.5 | 1.55 | 315.3 | 3260 |
| 276 | 25.4 | 337 | 1011.00 | 6.47 | 823 | 8475 |
| 277 | 46.7 | 216.4 | 649.2 | 6.61 | 452 | 4283 |
| 278 | 24.1 | 216.5 | 649.5 | 6.61 | 452 | 3568 |
| 279 | 56.4 | 190 | 655.5 | 1.94 | 256.4 | 2338 |
| 280 | 38.1 | 216.5 | 649.5 | 6.61 | 452 | 4200 |
| 281 | 41.1 | 337 | 1011 | 6.47 | 823 | 9835 |
| 282 | 108 | 219 | 708 | 6.3 | 300 | 5410 |
| 283 | 148.8 | 219.1 | 600 | 6.3 | 300 | 6838 |
| 284 | 163 | 219.1 | 600 | 6.3 | 300 | 6915 |
| 285 | 174.5 | 219.1 | 600 | 6.3 | 300 | 7569 |
| 286 | 175.4 | 219.1 | 600 | 6.3 | 300 | 7407 |
| 287 | 185.1 | 219.1 | 600 | 5 | 380 | 7837 |
| 288 | 185.1 | 219.1 | 600 | 10 | 381 | 9085 |
| 289 | 25.4 | 222 | 666 | 6.47 | 843 | 4964 |
| 290 | 108.2 | 190 | 661 | 1.13 | 185.7 | 3220 |
| 291 | 26.9 | 550 | 1000.00 | 16 | 546 | 28,830 |
| 292 | 77 | 222 | 666 | 6.47 | 843 | 7304 |
| 293 | 77.2 | 190 | 658 | 1.52 | 306.1 | 2830 |
| 294 | 40.5 | 238 | 714 | 4.54 | 507 | 3583 |
| 295 | 40.5 | 238 | 714 | 4.54 | 507 | 3647 |
| 296 | 25.4 | 239 | 717 | 4.54 | 507 | 3035 |
| 297 | 74.7 | 190 | 657.5 | 0.86 | 210.7 | 2433 |
| 298 | 34.08 | 240 | 720 | 1.48 | 307 | 2150 |
| 299 | 34.08 | 240 | 720 | 1.48 | 307 | 2300 |
| 300 | 41.1 | 337 | 1011.00 | 6.47 | 823 | 9668 |
| 301 | 37.5 | 240 | 720 | 1.48 | 307 | 2150 |
| 302 | 41.1 | 361 | 1083 | 4.54 | 525 | 7260 |
| 303 | 38.2 | 190 | 657 | 1.13 | 185.7 | 1308 |
| 304 | 25.4 | 301 | 903 | 2.96 | 279 | 2382 |
| 305 | 80.3 | 301 | 903 | 2.96 | 279 | 5540 |
| 306 | 52.2 | 318.3 | 954.9 | 10.37 | 335 | 9297 |
| 307 | 39.1 | 318.4 | 955.2 | 10.37 | 335 | 7742 |
| 308 | 77 | 190 | 656 | 1.94 | 256.4 | 3083 |
| 309 | 24.2 | 318.5 | 955.5 | 10.37 | 335 | 6901 |
| 310 | 92.3 | 323.9 | 1000.00 | 5.6 | 443.9 | 11,481 |
| 311 | 25.4 | 337 | 1011 | 6.47 | 823 | 8475 |
| 312 | 34.01 | 240 | 720 | 1.48 | 307 | 2300 |
| 313 | 41.1 | 337 | 1011 | 6.47 | 823 | 9668 |
| 314 | 158.75 | 168.1 | 645 | 8.1 | 409 | 5254 |
| 315 | 37.5 | 240 | 720 | 1.48 | 307 | 2300 |
| 316 | 41.1 | 337 | 1011.00 | 6.47 | 823 | 9835 |
| 317 | 85.1 | 337 | 1011 | 6.47 | 823 | 13,776 |
| 318 | 41.1 | 360 | 1080 | 4.54 | 525 | 7045 |
| 319 | 85.1 | 360 | 1080 | 4.54 | 525 | 11,505 |
| 320 | 37.2 | 240 | 720 | 1.48 | 307 | 2300 |
| 321 | 41.1 | 361 | 1083.00 | 4.54 | 525 | 7260 |
| 322 | 25.4 | 450 | 1350 | 2.96 | 279 | 4415 |
| 323 | 41.1 | 450 | 1350 | 2.96 | 279 | 6870 |
| 324 | 41.1 | 450 | 1350 | 2.96 | 279 | 6985 |
| 325 | 85.1 | 450 | 1350 | 2.96 | 279 | 11,665 |
| 326 | 108 | 190 | 660 | 1.13 | 185.7 | 3058 |
| 327 | 40.5 | 222 | 666 | 6.47 | 843 | 5714 |
| 328 | 26.9 | 550 | 1000.00 | 16 | 546 | 29,590 |
| 329 | 37.5 | 60 | 180 | 1.48 | 307 | 215 |
| 330 | 103.4 | 100 | 300 | 1.9 | 404 | 1085.00 |
| 331 | 51.3 | 101.5 | 304.5 | 3.03 | 371 | 859 |
| 332 | 33.9 | 101.7 | 203.3 | 3.07 | 605.1 | 1067.60 |
| 333 | 23.2 | 101.8 | 305.4 | 3.03 | 371 | 632 |
| 334 | 40.5 | 109 | 327 | 6.47 | 853 | 2446 |
| 335 | 25 | 114 | 1280 | 5.94 | 486 | 1285 |
| 336 | 37 | 114 | 850 | 3.35 | 291 | 785 |
| 337 | 37 | 114 | 850 | 4.44 | 332 | 902 |
| 338 | 31.7 | 114.3 | 800.1 | 3.35 | 287.3 | 736.8 |
| 339 | 31.7 | 114.3 | 571.5 | 3.35 | 287.3 | 749.4 |
| 340 | 31.7 | 114.3 | 342.9 | 6 | 343 | 1380 |
| 341 | 31.9 | 114.3 | 300 | 3.85 | 343 | 998 |
| 342 | 57 | 114.3 | 800.1 | 3.35 | 287.3 | 932.9 |
| 343 | 57 | 114.3 | 1143 | 6 | 343 | 1141.3 |
| 344 | 57 | 114.3 | 342.9 | 6 | 343 | 1425.3 |
| 345 | 86.2 | 114.3 | 800.1 | 3.35 | 287.3 | 1206.5 |
| 346 | 86.2 | 114.3 | 342.9 | 3.35 | 287.3 | 1242.2 |
| 347 | 102.4 | 114.3 | 342.9 | 6 | 343 | 1943.4 |
| 348 | 105.5 | 114.3 | 571.5 | 3.35 | 287.3 | 1407.10 |
| 349 | 105.5 | 114.3 | 342.9 | 3.35 | 287.3 | 1453.10 |
| 350 | 107.2 | 114.3 | 600 | 2.74 | 235 | 1296.60 |
| 351 | 107.2 | 114.3 | 300 | 5.9 | 355 | 1989.90 |
| 352 | 173.5 | 114.3 | 250 | 6.3 | 403 | 2633 |
| 353 | 98.9 | 114.37 | 299.5 | 3.85 | 343 | 1182 |
| 354 | 34.7 | 114.43 | 300 | 3.82 | 343 | 929 |
| 355 | 84.1 | 114.5 | 300 | 3.84 | 343 | 1359 |
| 356 | 79.6 | 114.6 | 300 | 3.99 | 343 | 1308 |
| 357 | 77.1 | 190 | 662 | 1.13 | 185.7 | 2630 |
| 358 | 95 | 127.4 | 390 | 8.5 | 295 | 2544 |
| 359 | 110.6 | 127.4 | 390 | 8.5 | 295 | 2623 |
| 360 | 42.2 | 133 | 2730 | 4.5 | 325 | 268 |
| 361 | 42.2 | 133 | 1670 | 4.5 | 325 | 416 |
| 362 | 42.2 | 133 | 465 | 4.5 | 325 | 568 |
| 363 | 42.2 | 133 | 465 | 4.5 | 325 | 582 |
| 364 | 42.2 | 133 | 1862 | 4.5 | 325 | 882 |
| 365 | 52.5 | 140 | 420 | 6.27 | 1153.00 | 4274 |
| 366 | 125 | 140 | 420 | 6.21 | 359 | 3215 |
| 367 | 125 | 140 | 420 | 16.72 | 389 | 5135 |
| 368 | 125 | 140 | 420 | 6.27 | 1153.00 | 5354 |
| 369 | 95 | 127.4 | 390 | 5.7 | 295 | 2078 |
| 370 | 25.4 | 149 | 447 | 2.96 | 308 | 941 |
| 371 | 40.5 | 149 | 447 | 2.96 | 308 | 1064 |
| 372 | 110.6 | 152 | 465 | 5.5 | 295 | 2734 |
| 373 | 178.8 | 152.4 | 549.8 | 8.8 | 392.6 | 4354.1 |
| 374 | 93.8 | 159 | 650 | 10 | 355 | 3400 |
| 375 | 77.1 | 190 | 662.5 | 1.13 | 185.7 | 2630 |
| 376 | 80 | 190 | 658.5 | 1.52 | 306.1 | 2870 |
| 377 | 158.5 | 164.2 | 652 | 2.5 | 377 | 3501 |
| 378 | 67.9 | 165 | 500 | 2.81 | 350 | 2160 |
| 379 | 41 | 160.2 | 3500 | 4.97 | 273 | 1193 |
| 380 | 29.5 | 165.2 | 200 | 3.7 | 366 | 1428.32 |
| 381 | 36.2 | 168.6 | 645 | 3.9 | 363 | 1771 |
| 382 | 158.7 | 168.7 | 645 | 5.2 | 405 | 4751 |
| 383 | 158.5 | 189 | 756 | 3 | 398 | 4837 |
| 384 | 38.2 | 190 | 659.5 | 1.94 | 256.4 | 1652 |
| 385 | 56.4 | 190 | 661.5 | 1.13 | 185.7 | 1862 |
| 386 | 56.4 | 190 | 655.5 | 1.94 | 256.4 | 2338 |
| 387 | 74.7 | 190 | 657.5 | 0.86 | 210.7 | 2433 |
| 388 | 77.1 | 190 | 664 | 0.86 | 210.7 | 2553 |
| 389 | 93.8 | 159 | 650 | 6.8 | 402 | 3410 |
| 390 | 125 | 140 | 420 | 8.36 | 813 | 5531 |
| 391 | 77.1 | 190 | 662 | 1.13 | 185.7 | 2630 |
| 392 | 77 | 165 | 571 | 2.82 | 363.3 | 2608 |
| 393 | 80.2 | 190 | 658.5 | 1.52 | 306.1 | 2870 |
| 394 | 108 | 190 | 662 | 0.86 | 210.7 | 3070 |
| 395 | 46.7 | 216.4 | 649.2 | 6.61 | 452 | 4283 |
| 396 | 25.4 | 222 | 666 | 6.47 | 843 | 4964 |
| 397 | 40.4 | 222 | 666 | 6.47 | 843 | 5638 |
| 398 | 40.5 | 222 | 666 | 6.47 | 843 | 5638 |
| 399 | 77 | 238 | 714 | 4.54 | 507 | 5578 |
| 400 | 77 | 238 | 714 | 4.54 | 507 | 5578 |
| 401 | 41.1 | 300 | 900 | 2.96 | 279 | 3152 |
| 402 | 80.3 | 301 | 903 | 2.96 | 279 | 5540 |
| 403 | 52.2 | 318.3 | 954.9 | 10.37 | 335 | 9297 |
| 404 | 24.2 | 318.5 | 955.5 | 10.37 | 335 | 6901 |
| 405 | 85.1 | 337 | 1011.00 | 6.47 | 823 | 13,776 |
| 406 | 41.1 | 360 | 1080.00 | 4.54 | 525 | 7045 |
| 407 | 85.1 | 360 | 1080.00 | 4.54 | 525 | 11,505 |
| 408 | 25.2 | 361 | 1083.00 | 4.54 | 525 | 5633 |
| 409 | 25.4 | 361 | 1083 | 4.54 | 525 | 5633 |
| 410 | 26.9 | 550 | 1000.00 | 16 | 546 | 29,050 |
References
- Wang, F.; Han, L.; Li, W. Analytical behavior of CFDST stub columns with external stainless steel tubes under axial compression. Thin-Walled Struct. 2018, 127, 756–768. [Google Scholar] [CrossRef]
- Design, A.S. Specification for structural steel buildings. AISC Dec. 1999, 27, 1–210. [Google Scholar]
- Nishiyama, I. Summary of Research on Concrete-Filled Structural Steel Tube Column System Carried out under the US-Japan Cooperative Research Program on Composite and Hybrid Structures; Building Research Institution: Uttarakhand, India, 2002. [Google Scholar]
- Kim, D.K. A Database for Composite Columns. 2005. Available online: http://hdl.handle.net/1853/7126 (accessed on 20 May 2005).
- Han, L.H. Concrete Filled Steel Tube Structures-Theory and Application; Science Press: Beijing, China, 2007. [Google Scholar]
- Cederwall, K.; Engstrom, B.; Grauers, M. High-strength concrete used in composite columns. Spec. Publ. 1990, 121, 195–214. [Google Scholar]
- Varma, A.H. Seismic Behavior, Analysis, and Design of High Strength Square Concrete Filled Steel Tube (CFT) Columns; Lehigh University: Bethlehem, PA, USA, 2001. [Google Scholar]
- Uy, B. Strength of short concrete filled high strength steel box columns. J. Constr. Steel Res. 2001, 57, 113–134. [Google Scholar] [CrossRef]
- Liu, D.; Gho, W.-M.; Yuan, J. Ultimate capacity of high-strength rectangular concrete-filled steel hollow section stub columns. J. Constr. Steel Res. 2003, 59, 1499–1515. [Google Scholar] [CrossRef]
- Mursi, M.; Uy, B. Strength of slender concrete filled high strength steel box columns. J. Constr. Steel Res. 2004, 60, 1825–1848. [Google Scholar] [CrossRef]
- Sakino, K.; Nakahara, H.; Morino, S.; Nishiyama, I. Behavior of centrally loaded concrete-filled steel-tube short columns. J. Struct. Eng. 2004, 130, 180–188. [Google Scholar] [CrossRef]
- Lue, D.M.; Liu, J.-L.; Yen, T. Experimental study on rectangular CFT columns with high-strength concrete. J. Constr. Steel Res. 2007, 63, 37–44. [Google Scholar] [CrossRef]
- Aslani, F.; Uy, B.; Tao, Z.; Mashiri, F. Behaviour and design of composite columns incorporating compact high-strength steel plates. J. Constr. Steel Res. 2015, 107, 94–110. [Google Scholar] [CrossRef]
- Xiong, M.-X.; Xiong, D.-X.; Liew, J.Y.R. Axial performance of short concrete filled steel tubes with high-and ultra-high-strength materials. Eng. Struct. 2017, 136, 494–510. [Google Scholar] [CrossRef]
- Lai, Z.; Varma, A.H. High-strength rectangular CFT members: Database, modeling, and design of short columns. J. Struct. Eng. 2018, 144, 4018036. [Google Scholar] [CrossRef]
- Gardner, N.J.; Jacobson, E.R. Structural behavior of concrete filled steel tubes. J. Proc. 1967, 64, 404–413. [Google Scholar]
- Bergmann, R. Load introduction in composite columns filled with high strength concrete. In Tubular Structures VI; Routledge: Oxfordshire, UK, 2021; pp. 373–380. [Google Scholar]
- O’Shea, M.D.; Bridge, R.Q. Circular thin-walled tubes with high strength concrete infill. In Proceedings of the Composite Construction in Steel and Concrete III, New York, NY, USA, 9–14 June 1996; pp. 780–793. [Google Scholar]
- Schneider, S.P. Axially loaded concrete-filled steel tubes. J. Struct. Eng. 1998, 124, 1125–1138. [Google Scholar] [CrossRef]
- O’Shea, M.D.; Bridge, R.Q. Design of circular thin-walled concrete filled steel tubes. J. Struct. Eng. 2000, 126, 1295–1303. [Google Scholar] [CrossRef]
- Giakoumelis, G.; Lam, D. Axial capacity of circular concrete-filled tube columns. J. Constr. Steel Res. 2004, 60, 1049–1068. [Google Scholar] [CrossRef]
- Zeghiche, J.; Chaoui, K. An experimental behaviour of concrete-filled steel tubular columns. J. Constr. Steel Res. 2005, 61, 53–66. [Google Scholar] [CrossRef]
- Yu, Q.; Tao, Z.; Wu, Y.-X. Experimental behaviour of high performance concrete-filled steel tubular columns. Thin-Walled Struct. 2008, 46, 362–370. [Google Scholar] [CrossRef]
- de Oliveira, W.L.A.; De Nardin, S.; de Cresce El, A.L.H.; El Debs, M.K. Influence of concrete strength and length/diameter on the axial capacity of CFT columns. J. Constr. Steel Res. 2009, 65, 2103–2110. [Google Scholar] [CrossRef]
- Liew, J.Y.R.; Xiong, D.X. Effect of preload on the axial capacity of concrete-filled composite columns. J. Constr. Steel Res. 2009, 65, 709–722. [Google Scholar] [CrossRef]
- Chen, G.; Xu, Z.; Yang, Z.; Tian, Z. Experimental study on behavior of short steel tubular columns filled with ultra-high strength concrete mixed with stone-chip subjected to axial load. J. Build. Struct. 2011, 32, 82–89. [Google Scholar]
- Tang, D.; Gordan, B.; Koopialipoor, M.; Jahed Armaghani, D.; Tarinejad, R.; Thai Pham, B.; Huynh, V. Van seepage analysis in short embankments using developing a metaheuristic method based on governing equations. Appl. Sci. 2020, 10, 1761. [Google Scholar] [CrossRef] [Green Version]
- Ye, J.; Koopialipoor, M.; Zhou, J.; Armaghani, D.J.; He, X. A novel combination of tree-based modeling and monte carlo simulation for assessing risk levels of flyrock induced by mine blasting. Nat. Resour. Res. 2020, 30, 225–243. [Google Scholar] [CrossRef]
- Yang, H.; Wang, Z.; Song, K. A new hybrid grey wolf optimizer-feature weighted-multiple kernel-support vector regression technique to predict TBM performance. Eng. Comput. 2020, 1–17. [Google Scholar] [CrossRef]
- Zhou, J.; Chen, C.; Wang, M.; Khandelwal, M. Proposing a novel comprehensive evaluation model for the coal burst liability in underground coal mines considering uncertainty factors. Int. J. Min. Sci. Technol. 2021, 31, 799–812. [Google Scholar] [CrossRef]
- Zhou, J.; Qiu, Y.; Khandelwal, M.; Zhu, S.; Zhang, X. Developing a hybrid model of Jaya algorithm-based extreme gradient boosting machine to estimate blast-induced ground vibrations. Int. J. Rock Mech. Min. Sci. 2021, 145, 104856. [Google Scholar] [CrossRef]
- Zhou, J.; Li, X.; Mitri, H.S. Classification of rockburst in underground projects: Comparison of ten supervised learning methods. J. Comput. Civ. Eng. 2016, 30, 4016003. [Google Scholar] [CrossRef]
- Asteris, P.G.; Cavaleri, L.; Ly, H.-B.; Pham, B.T. Surrogate models for the compressive strength mapping of cement mortar materials. Soft Comput. 2021, 25, 6347–6372. [Google Scholar] [CrossRef]
- Harandizadeh, H.; Armaghani, D.; Asteris Panagiotis, G.; Gandomi, A.H. TBM performance prediction developing a hybrid ANFIS-PNN predictive model optimized by imperialism competitive algorithm. Neural. Comput. Appl. 2021, 33, 16149–16179. [Google Scholar] [CrossRef]
- Mohammed, A.S.; Asteris, P.G.; Koopialipoor, M.; Alexakis, D.E.; Lemonis, M.E.; Armaghani, D.J. Stacking ensemble tree models to predict energy performance in residential buildings. Sustainability 2021, 13, 8298. [Google Scholar] [CrossRef]
- Armaghani, D.J.; Mamou, A.; Maraveas, C.; Roussis, P.C.; Siorikis, V.G.; Skentou, A.D.; Asteris, P.G. Predicting the unconfined compressive strength of granite using only two non-destructive test indexes. Geomech. Eng. 2021, 25, 317–330. [Google Scholar]
- Ke, B.; Khandelwal, M.; Asteris, P.G.; Skentou, A.D.; Mamou, A.; Armaghani, D.J. Rock-burst occurrence prediction based on optimized Naïve Bayes models. IEEE Access. 2021, 9, 91347–91360. [Google Scholar] [CrossRef]
- Asteris, P.G.; Lourenço, P.B.; Hajihassani, M.; Adami, C.-E.N.; Lemonis, M.E.; Skentou, A.D.; Marques, R.; Nguyen, H.; Rodrigues, H.; Varum, H. Soft computing-based models for the prediction of masonry compressive strength. Eng. Struct. 2021, 248, 113276. [Google Scholar] [CrossRef]
- Yang, H.; Koopialipoor, M.; Armaghani, D.J.; Gordan, B.; Khorami, M.; Tahir, M.M. Intelligent design of retaining wall structures under dynamic conditions. STEEL Compos. Struct. 2019, 31, 629–640. [Google Scholar]
- Asteris, P.G.; Lemonis, M.E.; Le, T.-T.; Tsavdaridis, K.D. Evaluation of the ultimate eccentric load of rectangular CFSTs using advanced neural network modeling. Eng. Struct. 2021, 248, 113297. [Google Scholar] [CrossRef]
- Nguyen, N.-H.; Vo, T.P.; Lee, S.; Asteris, P.G. Heuristic algorithm-based semi-empirical formulas for estimating the compressive strength of the normal and high performance concrete. Constr. Build. Mater. 2021, 304, 124467. [Google Scholar] [CrossRef]
- Asteris, P.G.; Lemonis, M.E.; Nguyen, T.-A.; Van Le, H.; Pham, B.T. Soft computing-based estimation of ultimate axial load of rectangular concrete-filled steel tubes. Steel Compos. Struct. 2021, 39, 471. [Google Scholar]
- Colesanti, C.; Wasowski, J. Investigating landslides with space-borne Synthetic Aperture Radar (SAR) interferometry. Eng. Geol. 2006, 88, 173–199. [Google Scholar] [CrossRef]
- Asteris, P.G.; Skentou, A.D.; Bardhan, A.; Samui, P.; Lourenço, P.B. Soft computing techniques for the prediction of concrete compressive strength using Non-Destructive tests. Constr. Build. Mater. 2021, 303, 124450. [Google Scholar] [CrossRef]
- Asteris, P.G.; Skentou, A.D.; Bardhan, A.; Samui, P.; Pilakoutas, K. Predicting concrete compressive strength using hybrid ensembling of surrogate machine learning models. Cem. Concr. Res. 2021, 145, 106449. [Google Scholar] [CrossRef]
- Bardhan, A.; Gokceoglu, C.; Burman, A.; Samui, P.; Asteris, P.G. Efficient computational techniques for predicting the California bearing ratio of soil in soaked conditions. Eng. Geol. 2021, 291, 106239. [Google Scholar] [CrossRef]
- Parsajoo, M.; Armaghani, D.J.; Mohammed, A.S.; Khari, M.; Jahandari, S. Tensile strength prediction of rock material using non-destructive tests: A comparative intelligent study. Transp. Geotech. 2021, 31, 100652. [Google Scholar] [CrossRef]
- Parsajoo, M.; Armaghani, D.J.; Asteris, P.G. A precise neuro-fuzzy model enhanced by artificial bee colony techniques for assessment of rock brittleness index. Neural. Comput. Appl. 2021, 1–19. [Google Scholar] [CrossRef]
- Pham, B.T.; Nguyen, M.D.; Nguyen-Thoi, T.; Ho, L.S.; Koopialipoor, M.; Quoc, N.K.; Armaghani, D.J.; Van Le, H. A novel approach for classification of soils based on laboratory tests using Adaboost, Tree and ANN modeling. Transp. Geotech. 2020, 27, 100508. [Google Scholar] [CrossRef]
- Mohamad, E.T.; Koopialipoor, M.; Murlidhar, B.R.; Rashiddel, A.; Hedayat, A.; Armaghani, D.J. A new hybrid method for predicting ripping production in different weathering zones through in-situ tests. Measurement 2019, 147, 106826. [Google Scholar] [CrossRef]
- Cai, M.; Koopialipoor, M.; Armaghani, D.J.; Thai Pham, B. Evaluating slope deformation of earth dams due to earthquake shaking using MARS and GMDH techniques. Appl. Sci. 2020, 10, 1486. [Google Scholar] [CrossRef] [Green Version]
- Huang, J.; Koopialipoor, M.; Armaghani, D.J. A combination of fuzzy Delphi method and hybrid ANN-based systems to forecast ground vibration resulting from blasting. Sci. Rep. 2020, 10, 1–21. [Google Scholar] [CrossRef] [PubMed]
- Guo, H.; Zhou, J.; Koopialipoor, M.; Armaghani, D.J.; Tahir, M.M. Deep neural network and whale optimization algorithm to assess flyrock induced by blasting. Eng. Comput. 2019, 37, 173–186. [Google Scholar] [CrossRef]
- Xu, C.; Gordan, B.; Koopialipoor, M.; Armaghani, D.J.; Tahir, M.M.; Zhang, X. Improving performance of retaining walls under dynamic conditions developing an optimized ANN based on ant colony optimization technique. IEEE Access 2019, 7, 94692–94700. [Google Scholar] [CrossRef]
- Yang, H.Q.; Xing, S.G.; Wang, Q.; Li, Z. Model test on the entrainment phenomenon and energy conversion mechanism of flow-like landslides. Eng. Geol. 2018, 239, 119–125. [Google Scholar] [CrossRef]
- Huang, L.; Asteris, P.G.; Koopialipoor, M.; Armaghani, D.J.; Tahir, M.M. Invasive weed optimization technique-based ANN to the prediction of rock tensile strength. Appl. Sci. 2019, 9, 5372. [Google Scholar] [CrossRef] [Green Version]
- Lu, S.; Koopialipoor, M.; Asteris, P.G.; Bahri, M.; Armaghani, D.J. A novel feature selection approach based on tree models for evaluating the punching shear capacity of steel fiber-reinforced concrete flat slabs. Materials 2020, 13, 3902. [Google Scholar] [CrossRef]
- Asteris, P.G.; Koopialipoor, M.; Armaghani, D.J.; Kotsonis, E.A.; Lourenço, P.B. Prediction of cement-based mortars compressive strength using machine learning techniques. Neural Comput. Appl. 2021, 33, 13089–13121. [Google Scholar] [CrossRef]
- Gao, J.; Koopialipoor, M.; Armaghani, D.J.; Ghabussi, A.; Baharom, S.; Morasaei, A.; Shariati, A.; Khorami, M.; Zhou, J. Evaluating the bond strength of FRP in concrete samples using machine learning methods. Smart Struct. Syst. 2020, 26, 403–418. [Google Scholar]
- Sarir, P.; Chen, J.; Asteris, P.G.; Armaghani, D.J.; Tahir, M.M. Developing GEP tree-based, neuro-swarm, and whale optimization models for evaluation of bearing capacity of concrete-filled steel tube columns. Eng. Comput. 2019, 37, 1–19. [Google Scholar] [CrossRef]
- Ahmadi, M.; Naderpour, H.; Kheyroddin, A. ANN model for predicting the compressive strength of circular steel-confined concrete. Int. J. Civ. Eng. 2017, 15, 213–221. [Google Scholar] [CrossRef]
- Ahmadi, M.; Naderpour, H.; Kheyroddin, A. Utilization of artificial neural networks to prediction of the capacity of CCFT short columns subject to short term axial load. Arch. Civ. Mech. Eng. 2014, 14, 510–517. [Google Scholar] [CrossRef]
- Güneyisi, E.M.; Gültekin, A.; Mermerdaş, K. Ultimate capacity prediction of axially loaded CFST short columns. Int. J. Steel Struct. 2016, 16, 99–114. [Google Scholar] [CrossRef]
- Ipek, S.; Güneyisi, E.M. Ultimate axial strength of concrete-filled double skin steel tubular column sections. Adv. Civ. Eng. 2019, 2019. [Google Scholar] [CrossRef] [Green Version]
- Moon, J.; Kim, J.J.; Lee, T.-H.; Lee, H.-E. Prediction of axial load capacity of stub circular concrete-filled steel tube using fuzzy logic. J. Constr. Steel Res. 2014, 101, 184–191. [Google Scholar] [CrossRef]
- Al-Khaleefi, A.M.; Terro, M.J.; Alex, A.P.; Wang, Y. Prediction of fire resistance of concrete filled tubular steel columns using neural networks. Fire Saf. J. 2002, 37, 339–352. [Google Scholar] [CrossRef]
- Ren, Q.; Li, M.; Zhang, M.; Shen, Y.; Si, W. Prediction of ultimate axial capacity of square concrete-filled steel tubular short columns using a hybrid intelligent algorithm. Appl. Sci. 2019, 9, 2802. [Google Scholar] [CrossRef] [Green Version]
- Tran, V.-L.; Thai, D.-K.; Kim, S.-E. Application of ANN in predicting ACC of SCFST column. Compos. Struct. 2019, 228, 111332. [Google Scholar] [CrossRef]
- Lee, S.; Vo, T.P.; Thai, H.-T.; Lee, J.; Patel, V. Strength prediction of concrete-filled steel tubular columns using Categorical Gradient Boosting algorithm. Eng. Struct. 2021, 238, 112109. [Google Scholar] [CrossRef]
- Zarringol, M.; Thai, H.-T.; Thai, S.; Patel, V. Application of ANN to the design of CFST columns. Structures 2020, 28, 2203–2220. [Google Scholar] [CrossRef]
- The European Union. European C. for Design of Composite Steel and Concrete Structures; CEN: Salt Lake City, UT, USA, 1994. [Google Scholar]
- Committee, A. Specification for Structural Steel Buildings; ANSI/AISC 360-10; American Institute of Steel Construction: Chicago, IL, USA, 22 June 2010. [Google Scholar]
- AIJ. Recommendations for design and construction of concrete filled steel tubular structures. Open J. Civ. Eng. 1997, 3, 3. [Google Scholar]
- Zadeh, L.A. A fuzzy-algorithmic approach to the definition of complex or imprecise concepts. Int. J. Man. Mach. Stud. 1976, 8, 249–291. [Google Scholar] [CrossRef]
- Wang, L.-X. A Course in Fuzzy Systems; Prentice-Hall International, Inc.: Hoboken, NJ, USA, 1999. [Google Scholar]
- Ali, M.M.; Khompatraporn, C.; Zabinsky, Z.B. A numerical evaluation of several stochastic algorithms on selected continuous global optimization test problems. J. Glob. Optim. 2005, 31, 635–672. [Google Scholar] [CrossRef]
- Yang, X.-S. Firefly algorithm, stochastic test functions and design optimisation. Int. J. Bio-Inspired Comput. 2010, 2, 78–84. [Google Scholar] [CrossRef]
- Kaur, M.; Ghosh, S. Network reconfiguration of unbalanced distribution networks using fuzzy-firefly algorithm. Appl. Soft Comput. 2016, 49, 868–886. [Google Scholar] [CrossRef]
- Zhang, Y.; Wu, L. A novel method for rigid image registration based on firefly algorithm. Int. J. Res. Rev. Soft Intell. Comput. 2012, 2, 141–146. [Google Scholar]
- Apostolopoulos, T.; Vlachos, A. Application of the firefly algorithm for solving the economic emissions load dispatch problem. Int. J. Comb. 2010, 2011. [Google Scholar] [CrossRef] [Green Version]
- Koopialipoor, M.; Fahimifar, A.; Ghaleini, E.N.; Momenzadeh, M.; Armaghani, D.J. Development of a new hybrid ANN for solving a geotechnical problem related to tunnel boring machine performance. Eng. Comput. 2019, 36, 345–357. [Google Scholar] [CrossRef]
- Koopialipoor, M.; Noorbakhsh, A.; Noroozi Ghaleini, E.; Jahed Armaghani, D.; Yagiz, S. A new approach for estimation of rock brittleness based on non-destructive tests. Nondestruct. Test. Eval. 2019, 34, 354–375. [Google Scholar] [CrossRef]
- Gholizadeh, S.; Barati, H. A comprative study of three metaheuristics for optimum design of trusses. Int. J. Optim. Civ. Eng. 2012, 2, 3. [Google Scholar]
- Hancer, E.; Xue, B.; Zhang, M. Differential evolution for filter feature selection based on information theory and feature ranking. Knowl. Based Syst. 2018, 140, 103–119. [Google Scholar] [CrossRef]
- Bidar, M.; Sadaoui, S.; Mouhoub, M.; Bidar, M. Enhanced firefly algorithm using fuzzy parameter tuner. Comput. Inf. Sci. 2018, 11, 26–51. [Google Scholar] [CrossRef]
- Mai, S.H.; Seghier, M.E.A.B.; Nguyen, P.L.; Jafari-Asl, J.; Thai, D.-K. A hybrid model for predicting the axial compression capacity of square concrete-filled steel tubular columns. Eng. Comput. 2020, 1–18. [Google Scholar] [CrossRef]
- Wang, Y.; Geng, Y.; Ranzi, G.; Zhang, S. Time-dependent behaviour of expansive concrete-filled steel tubular columns. J. Constr. Steel Res. 2011, 67, 471–483. [Google Scholar] [CrossRef]
- Geng, Y.; Wang, Y.; Chen, J. Time-dependent behaviour of steel tubular columns filled with recycled coarse aggregate concrete. J. Constr. Steel Res. 2016, 122, 455–468. [Google Scholar] [CrossRef]
- Dong, J.F.; Wang, Q.Y.; Guan, Z.W. Structural behaviour of recycled aggregate concrete filled steel tube columns strengthened by CFRP. Eng. Struct. 2013, 48, 532–542. [Google Scholar] [CrossRef]
- Wang, Y.; Chen, J.; Geng, Y. Testing and analysis of axially loaded normal-strength recycled aggregate concrete filled steel tubular stub columns. Eng. Struct. 2015, 86, 192–212. [Google Scholar] [CrossRef]
- Chen, J.; Wang, Y.; Roeder, C.W.; Ma, J. Behavior of normal-strength recycled aggregate concrete filled steel tubes under combined loading. Eng. Struct. 2017, 130, 23–40. [Google Scholar] [CrossRef]
- Yang, Y.-F.; Ma, G.-L. Experimental behaviour of recycled aggregate concrete filled stainless steel tube stub columns and beams. Thin-Walled Struct. 2013, 66, 62–75. [Google Scholar] [CrossRef]
- Wang, Y.; Geng, Y.; Chang, Y.; Zhou, C. Time-dependent behaviour of recycled concrete filled steel tubes using RCA from different parent waste material. Constr. Build. Mater. 2018, 193, 230–243. [Google Scholar] [CrossRef]
- Wei, J.; Luo, X.; Lai, Z.; Varma, A.H. Experimental behavior and design of high-strength circular concrete-filled steel tube short columns. J. Struct. Eng. 2020, 146, 4019184. [Google Scholar] [CrossRef]
- Le Hoang, A.; Fehling, E. Numerical study of circular steel tube confined concrete (STCC) stub columns. J. Constr. Steel Res. 2017, 136, 238–255. [Google Scholar] [CrossRef]
- He, L.; Zhao, Y.; Lin, S. Experimental study on axially compressed circular CFST columns with improved confinement effect. J. Constr. Steel Res. 2018, 140, 74–81. [Google Scholar] [CrossRef]
- Koopialipoor, M.; Jahed Armaghani, D.; Haghighi, M.; Ghaleini, E.N. A neuro-genetic predictive model to approximate overbreak induced by drilling and blasting operation in tunnels. Bull. Eng. Geol. Environ. 2017, 78, 981–990. [Google Scholar] [CrossRef]
- Koopialipoor, M.; Ghaleini, E.N.; Tootoonchi, H.; Jahed Armaghani, D.; Haghighi, M.; Hedayat, A. Developing a new intelligent technique to predict overbreak in tunnels using an artificial bee colony-based ANN. Environ. Earth Sci. 2019, 78, 165. [Google Scholar] [CrossRef]
- Yu, C.; Koopialipoor, M.; Murlidhar, B.R.; Mohammed, A.S.; Armaghani, D.J.; Mohamad, E.T.; Wang, Z. Optimal ELM–Harris Hawks optimization and ELM–Grasshopper optimization models to forecast peak particle velocity resulting from mine blasting. Nat. Resour. Res. 2021, 30, 2647–2662. [Google Scholar] [CrossRef]
- Koopialipoor, M.; Nikouei, S.S.; Marto, A.; Fahimifar, A.; Armaghani, D.J.; Mohamad, E.T. Predicting tunnel boring machine performance through a new model based on the group method of data handling. Bull. Eng. Geol. Environ. 2018, 78, 3799–3813. [Google Scholar] [CrossRef]
- Armaghani, D.J.; Koopialipoor, M.; Bahri, M.; Hasanipanah, M.; Tahir, M.M. A SVR-GWO technique to minimize flyrock distance resulting from blasting. Bull. Eng. Geol. Environ. 2020, 79, 4369–4385. [Google Scholar] [CrossRef]
- Armaghani, D.J.; Yagiz, S.; Mohamad, E.T.; Zhou, J. Prediction of TBM performance in fresh through weathered granite using empirical and statistical approaches. Tunn. Undergr. Space Technol. 2021, 118, 104183. [Google Scholar] [CrossRef]






| Code | (MPa) | (MPa) | Section Slenderness | Other |
|---|---|---|---|---|
| EN1994 [71] | ||||
| AISC 360 [72] | ||||
| AIJ [73] |
| Parameter | Unit | Min | Average | Max | SDT |
|---|---|---|---|---|---|
| L | mm | 180 | 720.73 | 4000 | 594.56 |
| D | mm | 60 | 169.41 | 550 | 74.04 |
| t | mm | 0.86 | 4.47 | 16.72 | 2.59 |
| fy | MPa | 184.8 | 388.38 | 1153 | 170.29 |
| fc | MPa | 23.2 | 74.98 | 188.1 | 44.01 |
| Pexp | KN | 215 | 2992.71 | 29590 | 3213.2 |
| Model | Training | Testing | ||||
|---|---|---|---|---|---|---|
| a20-Index | R2 | RMSE | a20-Index | R2 | RMSE | |
| FS-FFA | 0.9604 | 0.9854 | 482.0362 | 0.8659 | 0.9880 | 415.4471 |
| FS-DE | 0.9634 | 0.9571 | 655.4708 | 0.8659 | 0.9876 | 419.4502 |
Publisher’s Note: MDPI stays neutral with regard to jurisdictional claims in published maps and institutional affiliations. |
© 2021 by the authors. Licensee MDPI, Basel, Switzerland. This article is an open access article distributed under the terms and conditions of the Creative Commons Attribution (CC BY) license (https://creativecommons.org/licenses/by/4.0/).
Share and Cite
Liao, J.; Asteris, P.G.; Cavaleri, L.; Mohammed, A.S.; Lemonis, M.E.; Tsoukalas, M.Z.; Skentou, A.D.; Maraveas, C.; Koopialipoor, M.; Armaghani, D.J. Novel Fuzzy-Based Optimization Approaches for the Prediction of Ultimate Axial Load of Circular Concrete-Filled Steel Tubes. Buildings 2021, 11, 629. https://doi.org/10.3390/buildings11120629
Liao J, Asteris PG, Cavaleri L, Mohammed AS, Lemonis ME, Tsoukalas MZ, Skentou AD, Maraveas C, Koopialipoor M, Armaghani DJ. Novel Fuzzy-Based Optimization Approaches for the Prediction of Ultimate Axial Load of Circular Concrete-Filled Steel Tubes. Buildings. 2021; 11(12):629. https://doi.org/10.3390/buildings11120629
Chicago/Turabian StyleLiao, Jinsong, Panagiotis G. Asteris, Liborio Cavaleri, Ahmed Salih Mohammed, Minas E. Lemonis, Markos Z. Tsoukalas, Athanasia D. Skentou, Chrysanthos Maraveas, Mohammadreza Koopialipoor, and Danial Jahed Armaghani. 2021. "Novel Fuzzy-Based Optimization Approaches for the Prediction of Ultimate Axial Load of Circular Concrete-Filled Steel Tubes" Buildings 11, no. 12: 629. https://doi.org/10.3390/buildings11120629
APA StyleLiao, J., Asteris, P. G., Cavaleri, L., Mohammed, A. S., Lemonis, M. E., Tsoukalas, M. Z., Skentou, A. D., Maraveas, C., Koopialipoor, M., & Armaghani, D. J. (2021). Novel Fuzzy-Based Optimization Approaches for the Prediction of Ultimate Axial Load of Circular Concrete-Filled Steel Tubes. Buildings, 11(12), 629. https://doi.org/10.3390/buildings11120629

