Managerial Practitioners’ Perspectives on Quality Performance of Green-Building Projects
Abstract
1. Introduction
1.1. Quality Performance in Construction Industry
1.2. Measuring Quality
1.3. Objectives
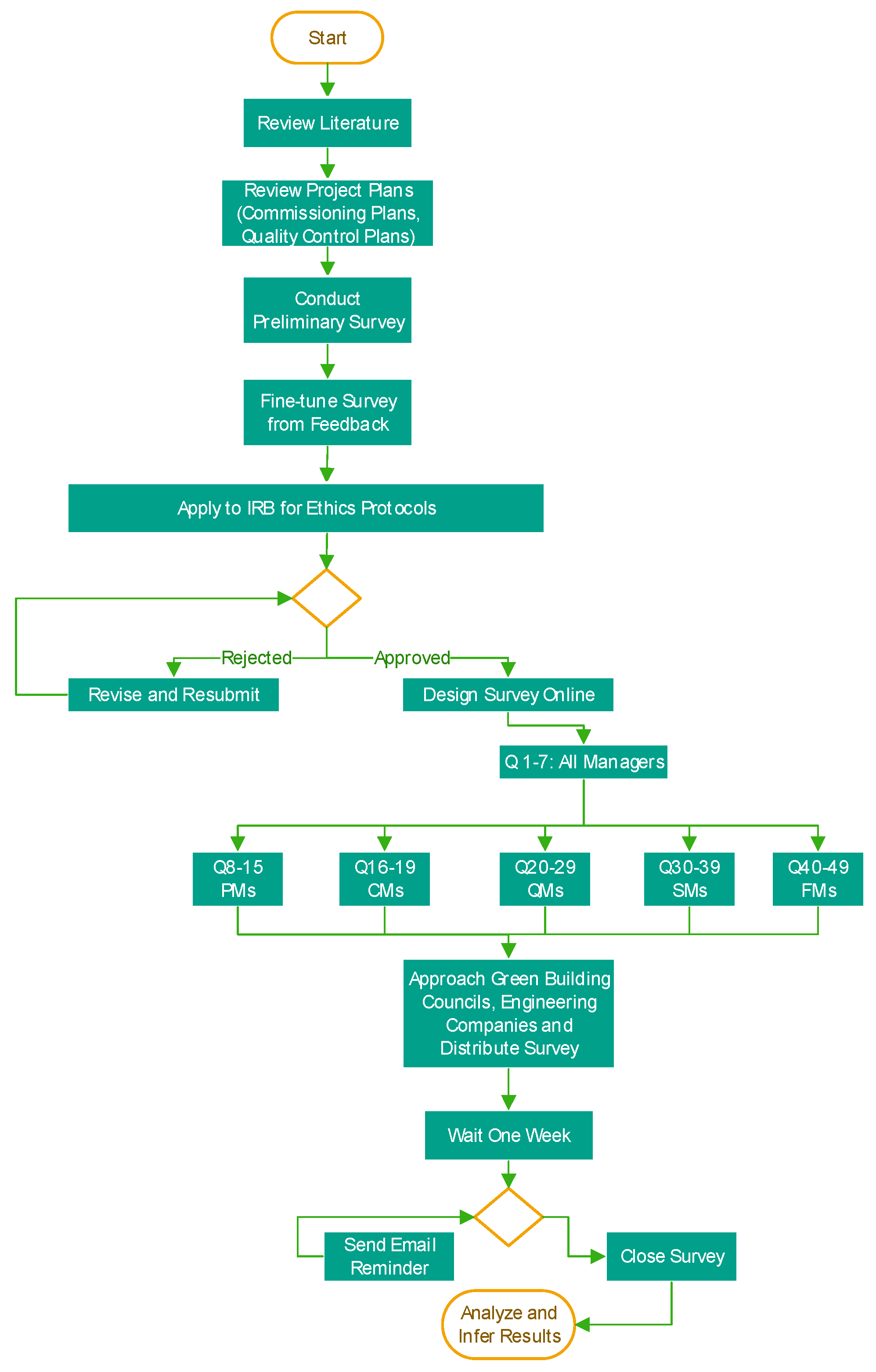
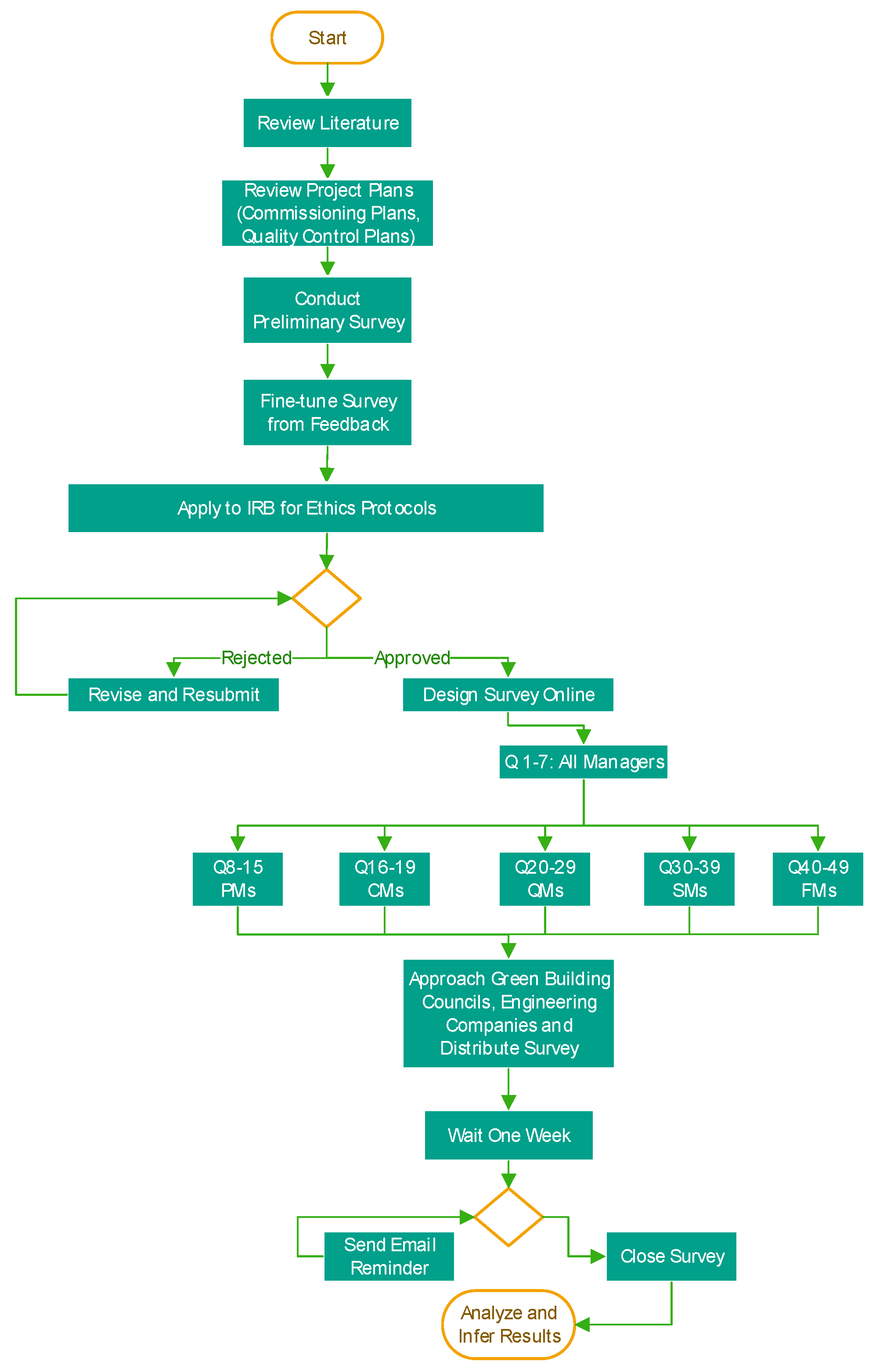
2. Methodology
2.1. Questionnaire Design
2.2. Questionnaire Distribution Process
2.3. Questionnaire Reliability and Validity
3. Results
3.1. Awareness of Quality Control and Assurance
3.2. Ranking of Quality Consequences
3.3. Complexity in Evaluating Quality Performance
3.4. Sustainability and Quality: Relationships and Performances
4. Conclusions
Supplementary Materials
Author Contributions
Funding
Conflicts of Interest
References
- Fan, K.; Chan, E.H.W.; Chau, C.K. Costs and Benefits of Implementing Green Building Economic Incentives: Case Study of a Gross Floor Area Concession Scheme in Hong Kong. Sustainability 2018, 10, 2814. [Google Scholar] [CrossRef]
- Fan, K.; Chan, E.; Qian, Q. Transaction costs (TCs) in green building (GB) incentive schemes: Gross Floor Area (GFA) Concession Scheme in Hong Kong. Energy Policy 2018, 119, 563–573. [Google Scholar] [CrossRef]
- Olanipekun, A.; Xia, B.; Hon, C.; Darko, A. Effect of Motivation and Owner Commitment on the Delivery Performance of Green Building Projects. J. Manag. Eng. 2018, 34, 04017039. [Google Scholar] [CrossRef]
- Kubba, S. Green Project Commissioning. In Handbook of Green Bulding Design and Construction LEED, BREEAM, and Green Globes; Butterworth-Heinemann: Oxford, UK, 2017. [Google Scholar]
- Newsham, G.R.; Mancini, S.; Birt, B.J. Do LEED-Certified Buildings Save Energy? Yes, But…. Energy Build. 2009, 41, 897–905. [Google Scholar] [CrossRef]
- Chokor, A.; El Asmar, M.; Tilton, C.; Srour, I. Dual Assessment Framework to Evaluate LEED-Certified Facilities Occupant Satisfaction and Energy Performance: Macro and Micro Approaches. J. Archit. Eng. 2016, 22, A4015003. [Google Scholar] [CrossRef]
- Kern, A.P.; Antoniolli, C.B.; Wander, P.R.; Mancio, M.; Stumpf González, M.A. Energy and Water Consumption During the Post-Occupancy Phase and the Users’ Perception of a Commercial Building Certified by Leadership in Energy and Environmental Design (LEED). J. Archit. Eng. 2016, 133, 826–834. [Google Scholar] [CrossRef]
- Al Ghamdi, S.G.; Bilec, M. Green Building Rating Systems and Environmental Impacts of Energy Consumption from an International Perspective. In Proceedings of the International Conference on Sustainable Infrastructure, Long Beach, CA, USA, 6–8 November 2014; pp. 631–640. [Google Scholar] [CrossRef]
- Altomonte, S.; Saadouni, S.; Kent, M.G.; Schiavon, S. Satisfaction with Indoor Environmental Quality in BREEAM and Non-BREEAM Certified Office Buildings. Archit. Sci. Rev. 2017, 60, 343–355. [Google Scholar] [CrossRef]
- Coombs, K.; Vesper, S.; Green, B.J.; Yermakov, M.; Reponen, T. Fungal Microbiomes Associated with Green and Non-Green Building Materials. Int. Biodeterior. Biodegrad. 2017, 125, 251–257. [Google Scholar] [CrossRef]
- Lu, W.; Chi, B.; Bao, Z.; Zetkulic, A. Evaluating the Effects of Green Building on Construction Waste Management: A Comparative Study of Three Green Building Rating Systems. Build. Environ. 2019, 155, 247–256. [Google Scholar] [CrossRef]
- USGBC Research Committee. A National Green Building Research Agenda; US Green Building Council: New York, NY, USA, 2007. [Google Scholar]
- Reeves, C.; Bednar, D. Defining Quality: Alternatives and Implications. Acad. Manag. Rev. 1994, 19, 419–445. [Google Scholar] [CrossRef]
- Juran, J.M.; Gryna, F.M.; Bingham, R.S. Quality Qontrol Handbook; McGraw-Hill: New York, NY, USA, 1974. [Google Scholar]
- Love, P. Influence of Project Type and Procurement Method on Rework Costs in Building Construction Projects. J. Constr. Eng. Manag. 2002, 128, 18–29. [Google Scholar] [CrossRef]
- Jha, K.N.; Iyer, K.C. Critical Factors Affecting Quality Performance in Construction Projects. Total Qual. Manag. Bus. Excell. 2006, 17, 1155–1170. [Google Scholar] [CrossRef]
- Love, P.; Teo, P.; Morrison, J. Revisiting Quality Failure Costs in Construction. J. Constr. Eng. Manag. 2018, 144, 05017020. [Google Scholar] [CrossRef]
- Hwang, B.-G.; Thomas, S.R.; Haas, C.T.; Caldas, C.H. Measuring the Impact of Rework on Construction Cost Performance. J. Constr. Eng. Manag. 2009, 135, 187–198. [Google Scholar] [CrossRef]
- Chiang, Y.H.; Li, V.J.; Zhou, L.; Wong, F.; Lam, P. Evaluating Sustainable Building-Maintenance Projects: Balancing Economic, Social, and Environmental Impacts in the Case of Hong Kong. J. Constr. Eng. 2016, 142, 06015003. [Google Scholar] [CrossRef]
- Kamal, A.; Al-Ghamdi, S.G.; Koc, M. Building Stock Inertia and Impacts on Energy Consumption and CO2 Emissions in Qatar. In Proceedings of the ASME 2019 13th International Conference on Energy Sustainability collocated with the ASME 2019 Heat Transfer Summer Conference, Bellevue, WA, USA, 14–17 July 2019. [Google Scholar] [CrossRef]
- Alborz, N.; Berardi, U. A Post Occupancy Evaluation Framework For LEED Certified U.S. Higher Education Residence Halls. Procedia Eng. 2015, 118, 19–27. [Google Scholar] [CrossRef]
- Raouf, A.M.; Al-Ghamdi, S.G. Effect of R-Values Changes in the Baseline Codes: Embodied Energy and Environmental Life Cycle Impacts of Building Envelopes. Energy Rep. 2020, 6, 554–560. [Google Scholar] [CrossRef]
- Abdelsalam, H.; Gad, M. Cost of Quality In Dubai: An Analytical Case Study Of Residential Construction Projects. Int. J. Proj. Manag. 2009, 27, 501–511. [Google Scholar] [CrossRef]
- Heravi, G.; Jafari, A. Cost of Quality Evaluation in Mass-Housing Projects in Developing Countries. J. Constr. Eng. Manag. 2014, 140, 04014004. [Google Scholar] [CrossRef]
- Kazaz, A.; Birgonul, T.; Ulubeyli, S. Cost-Based Analysis of Quality in Developing Countries: A Case Study of Building Projects. Build. Environ. 2005, 40, 1356–1365. [Google Scholar] [CrossRef]
- Raouf, A.; Al Ghamdi, S.G. The Effectiveness of Project Delivery Systems in Executing Green Buildings: A Review. J. Constr. Eng. Manag 2019. [CrossRef]
- Korkmaz, S.; Riley, D.; Horman, M. Piloting Evaluation Metrics for Sustainable High-Performance Building Project Delivery. J. Constr. Eng. Manag. 2010, 136, 877–885. [Google Scholar] [CrossRef]
- Raouf, A.; Al-Ghamdi, S.G. Building Information Modelling and Green Buildings: Challenges and Opportunities. Archit. Eng. Des. Manag. 2018. [Google Scholar] [CrossRef]
- Lapinski, A.; Horman, M.; Riley, D. Lean Processes for Sustainable Project Delivery. J. Constr. Eng. Manag. 2006, 132, 1083–1091. [Google Scholar] [CrossRef]
- Hwang, B.-G.; Shan, M.; Tan, E.K. Investigating Reworks in Green Building Construction Projects: Magnitude, Influential Factors, and Solutions. Int. J. Environ. Res. 2016, 10, 499–510. [Google Scholar]
- Raouf, A.; Al-Ghamdi, S.G. Impact of Project Delivery Systems on Cost Overruns of Green Building Projects: System Dynamics Approach. In Proceedings of the International Conference on Sustainable Infrastructure 2019, Los Angeles, CA, USA, 6–9 November 2019; pp. 371–379. [Google Scholar] [CrossRef]
- Raouf, A.M.; Al-Ghamdi, S.G. Framework to Optimize Cost of Quality in Delivering and Operating Green Buildings. In Proceedings of the International Conference on Sustainable Infrastructure 2019, Los Angeles, CA, USA, 6–9 November 2019; pp. 338–347. [Google Scholar] [CrossRef]
- Isabelina, N.; Reichel, C. Adoption of High Performance Building Systems in Hot-Humid Climates—Lessons Learned. Constr. Innov. 2013, 13, 186–201. [Google Scholar] [CrossRef]
- Hwang, B.G.; Leong, L.P. Comparison of Schedule Delay and Causal Factors between Traditional and Green Construction Projects. Technol. Econ. Dev. Econ. 2013, 19, 310–330. [Google Scholar] [CrossRef]
- Jung, Y.; Sui, P.; Xi, H. Green Practices in The Chinese Building Industry: Drivers and Impediments. J. Technol. Manag. China 2012, 7, 50–63. [Google Scholar] [CrossRef]
- Larsen, J.K.; Shen, G.Q.; Lindhard, S.M.; Brunoe, T.D. Factors Affecting Schedule Delay, Cost Overrun, and Quality Level in Public Construction Projects. J. Manag. Eng. 2016, 32, 04015032. [Google Scholar] [CrossRef]
- Cohen, L.; Manion, L.; Morrison, K. Research Methods in Education; Routledge: New York, NY, USA, 2018. [Google Scholar]
- Issa, M.H.; Rankin, J.H.; Christian, A.J. Canadian Practitioners’ Perception Of Research Work Investigating The Cost Premiums, Long-Term Costs And Health and Productivity Benefits of Green Buildings. Build. Environ. 2010, 45, 1698–1711. [Google Scholar] [CrossRef]
- Ceran, T.; Dorman, A.A. The Complete Project Manager. J. Archit. Eng. 1995, 1, 67–72. [Google Scholar] [CrossRef]
- Jabar, I.l.; Ismail, F.; Aziz, N.M.; Janipha, N.A.I. Construction Manager’s Competency in Managing the Construction Process of IBS Projects. Procedia Soc. Behav. Sci. 2013, 105, 85–93. [Google Scholar] [CrossRef]
- US Green Building Council. LEED Reference Guide for Building Design and Construction; US Green Building Council: Washington, DC, USA, 2016. [Google Scholar]
- BREEAM. BREEAM Communities Technical Manual. Available online: http://www.breeam.com/communitiesmanual/content/00_introduction/03_introduction.htm (accessed on 29 May 2018).
- Gulf Organisation for Research and Development. GSAS Technical Guide 2017; Gulf Organisation for Research and Development: Doha, Qatar, 2017. [Google Scholar]
- Gulf Systems Contracting Company. Integrated Workers Accomodation Camp Plot 5 Quality Control Plan; Gulf Systems Contracting Company: Doha, Qatar, 2018. [Google Scholar]
- Carillion. Technical Submittal of MEP Testing and Commissioning Plan for Musheireb Downtown Doha Phase 1B Project; Carillion: Doha, Qatar, 2017. [Google Scholar]
- AJB High Tech. Msheireb Downtown Doha Phase 3 Testing and Commissioning Plan; AJB High Tech: Doha, Qatar, 2017. [Google Scholar]
- Shin, H.; Lee, H.-S.; Park, M.; Lee, J.G. Facility Management Process of an Office Building. J. Infrastruct. Syst. 2018, 24, 04018017. [Google Scholar] [CrossRef]
- Palinkas, L.A.; Horwitz, S.M.; Green, C.A.; Wisdom, J.P.; Duan, N.; Hoagwood, K. Purposeful sampling for qualitative data collection and analysis in mixed method implementation research. Adm. Policy Ment. Health 2015, 42, 533–544. [Google Scholar] [CrossRef] [PubMed]
- Patton, M. Qualitative Research and Evaluation Methods, 4th ed.; Sage Publications: California, CA, USA, 2015. [Google Scholar]
- Ling, F.; Gui, Y. Strengths, Weaknesses, Opportunities, and Threats: Case Study of Consulting Firms in Shenzhen, China. J. Constr. Eng. Manag. 2009, 135, 628–636. [Google Scholar] [CrossRef]
- ASCE. Quality Assurance and Quality Control. In Quality in the Constructed Project: A Guide for Owners, Designers and Constructors; American Society of Civil Engineers: Reston, VA, USA, 2012. [Google Scholar]
- Seyis, S.; Ergen, E.; Pizzi, E. Identification of Waste Types and Their Root Causes in Green-Building Project Delivery Process. J. Constr. Eng. Manag. 2016, 142, 04015059. [Google Scholar] [CrossRef]
- Ibbs, W.; Nguyen, L.; Simonian, L. Concurrent Delays and Apportionment of Damages. J. Constr. Eng. Manag. 2011, 137, 119–126. [Google Scholar] [CrossRef]
- Thomas, H.R.; Smith, G.R.; Cummings, D.J. Enforcement of Liquidated Damages. J. Constr. Eng. Manag. 1995, 121, 459–463. [Google Scholar] [CrossRef]
- Forcada, N.; Gangolells, M.; Casals, M.; Macarulla, M. Factors Affecting Rework Costs in Construction. J. Constr. Eng. Manag. 2017, 143, 04017032. [Google Scholar] [CrossRef]
- Formoso, C.T.; Soibelman, L.; Cesare, C.D.; Isatto, E.L. Material Waste in Building Industry: Main Causes and Prevention. J. Constr. Eng. Manag. 2002, 128, 316–325. [Google Scholar] [CrossRef]
- John, A.O.; Itodo, D.E. Professionals Views of Material Wastage on Construction Sites and Cost Overruns. Organ. Technol. Manag. Constr. Int. J. 2013, 5, 747–757. [Google Scholar] [CrossRef]
- Hanna, A.S.; Taylor, C.S.; Sullivan, K.T. Impact of Extended Overtime on Construction Labor Productivity. J. Constr. Eng. Manag. 2005, 131, 734–739. [Google Scholar] [CrossRef]
- Alvanchi, A.; Lee, S.; AbouRizk, S. Dynamics of Working Hours in Construction. J. Constr. Eng. Manag. 2012, 138, 66–77. [Google Scholar] [CrossRef]
- Kumaraswamy, M.M.; Chan, D.W.M. Contributors to Construction Delays. Constr. Manag. Econ. 1998, 16, 17–29. [Google Scholar] [CrossRef]
- Akintoye, A.S.; MacLeod, M.J. Risk Analysis and Management in Construction. Int. J. Proj. Manag. 1997, 15, 31–38. [Google Scholar] [CrossRef]
- Thomas, R. Effects of Scheduled Overtime on Labor Productivity. J. Constr. Eng. Manag. 1992, 118, 60–76. [Google Scholar] [CrossRef]
- Seifert, B. District of Columbia Green Building Act of 2006 and Its Implications for Sureties. J. Prof. Issues Eng. Educ. Pract. 2008, 134, 84–86. [Google Scholar] [CrossRef]
- Zuo, J.; Zhao, Z.-Y. Green Building Research-Current Status and Future Agenda: A Review. Renew. Sustain. Energy Rev. 2014, 30, 271–281. [Google Scholar] [CrossRef]
- Yeheyis, M.; Hewage, K.; Alam, M.S.; Eskicioglu, C.; Sadiq, R. An Overview of Construction and Demolition Waste Management In Canada: A Lifecycle Analysis Approach to Sustainability. Clean Technol. Environ. Policy 2013, 15, 81–91. [Google Scholar] [CrossRef]
- Tam, C.M.; Tam, V.W.Y.; Chan, J.K.W.; Ng, W.C.Y. Use of Prefabrication to Minimize Construction Waste—A Case Study Approach. Int. J. Constr. Manag. 2005, 5, 91–101. [Google Scholar] [CrossRef]
- Zhong, R.; Peng, Y.; Xue, F.; Fang, J.; Zou, W.; Luo, H.; Thomas, N.; Lu, W.; Shen, G.; Huang, G. Prefabricated Construction Enabled By The Internet-Of-Things. Autom. Constr. 2017, 76, 59–70. [Google Scholar] [CrossRef]
- Burke, R.; Parrish, K.; El Asmar, M. Environmental Product Declarations: Use in the Architectural and Engineering Design Process to Support Sustainable Construction. J. Constr. Eng. Manag. 2018, 144, 04018026. [Google Scholar] [CrossRef]
- Ramly, Z.M.; Shen, G.Q.; Yu, A.T.W. Critical Success Factors for Value Management Workshops in Malaysia. J. Manag. Eng. 2015, 31, 05014015. [Google Scholar] [CrossRef]
- HBK Contracting. Project Quality Plan Main Works for Lusail Stadium and Precint; HBK Contracting: Doha, Qatar, 2017. [Google Scholar]
- Newton, L.A.; Christian, J. Impact of Quality on Building Costs. J. Infrastruct. Syst. 2006, 12, 199–206. [Google Scholar] [CrossRef]
- Love, P.E.D.; Mandal, P.; Li, H. Determining the Causal Structure of Rework Influences in Construction. Constr. Manag. Econ. 1999, 17, 505–517. [Google Scholar] [CrossRef]
- WBDG. Building Commissioning. Available online: https://www.wbdg.org/building-commissioning (accessed on 5 January 2020).
- Reed, W.; Gordon, E. Integrated Design and Building Process: What Research and Methodologies Are Needed? Build. Res. Inf. 2000, 28, 325–337. [Google Scholar] [CrossRef]
- Robichaud, L.; Anantatmula, V.S. Greening Project Management Practices for Sustainable Construction. J. Manag. Eng. 2011, 27, 48–57. [Google Scholar] [CrossRef]
- O’Connor, J.; Choi, J.; Winkler, M. Critical Success Factors for Commissioning and Start-Up of Capital Projects. J. Constr. Eng. Manag. 2016, 142, 04016060. [Google Scholar] [CrossRef]
- Kuo, R.; Low, B. Comprehensive Commissioning Benefits for Building Owners during Design, Construction, and Beyond. In Proceedings of the Ports 2016: Port Planning and Development, New Orleans, LA, USA, 12–15 June 2016; pp. 459–467. [Google Scholar] [CrossRef]
- Forgues, D.; Iordanova, I.; Valdivesio, F.; Staub-French, S. Rethinking the Cost Estimating Process through 5D BIM: A Case Study. In Proceedings of the Construction Research Congress 2012: Construction Challenges in a Flat World, West Lafayette, IN, USA, 21–23 May 2012. [Google Scholar]
- Ahn, Y.; Jung, C.; Suh, M.; Jeon, M. Integrated Construction Process for Green Building. Procedia Eng. 2016, 145, 670–676. [Google Scholar] [CrossRef]
- Horman, M.J.; Riley, D.R.; Lapinski, A.R.; Korkmaz, S.; Pulaski, M.H.; Magent, C.S.; Luo, Y.; Harding, N.; Dahl, P.K. Delivering Green Buildings: Process Improvements for Sustainable Construction. J. Green Build 2006, 1, 123–140. [Google Scholar] [CrossRef]
- Hwang, B.-G.; Tan, J. Green Building Project Management: Obstacles and Solutions for Sustainable Development. Sustain. Dev. 2010. [Google Scholar] [CrossRef]
- Darko, A.; Chan, A.P.C.; Ameyaw, E.E.; He, B.-J.; Olanipekun, A.O. Examining Issues Influencing Green Building Technologies Adoption: The United States Green Building Experts Perspectives. Energy Build. 2017, 144, 320–332. [Google Scholar] [CrossRef]
- Eldemerdash, J.; Mohamed, L. Exploring Obstacles of Employing Environmental Practices: The Case of Egyptian Green Hotels. J. Hum. Resour. Hosp. Tour 2013, 12, 243–258. [Google Scholar] [CrossRef]
- Chan, A.P.C.; Darko, A.; Ameyaw, E.E.; Owusu-Manu, D.-G. Barriers Affecting the Adoption of Green Building Technologies. J. Manag. Eng. 2017, 25, 167–179. [Google Scholar]
- Barber, P.; Graves, A.; Hall, M.; Sheath, D.; Tomkins, C. Quality failure costs in civil engineering projects. Int. J. Qual. Reliab. Manag. 2000, 17, 479–492. [Google Scholar] [CrossRef]
- Tayyab, A.; Ajibade, A. Project Delivery Attributes Influencing Green Building Project Outcomes: A Review And Future Research Directions. Built Environ. Proj. Asset Manag. 2017, 7, 471–489. [Google Scholar] [CrossRef]
- Raouf, A.M.; Al-Ghamdi, S.G. Effectiveness of Project Delivery Systems in Executing Green Buildings. J. Constr. Eng. Manag. 2019, 145, 03119005. [Google Scholar] [CrossRef]
- Mesa, H.; Molenaar, K.; Alarcón, L. Exploring Performance of the Integrated Project Delivery Process on Complex Building Projects. Int. J. Proj. Manag 2016, 34, 1089–1101. [Google Scholar] [CrossRef]
- Al-Nuaimi, S.; Banawi, A.A.; Al-Ghamdi, S.G. Environmental and Economic Life Cycle Analysis of Primary Construction Materials Sourcing Under Geopolitical Uncertainties: A Case Study of Qatar. Sustainability 2019, 11, 6000. [Google Scholar] [CrossRef]
- Chandramohan, A.; Narayanan, S.L.; Gaurav, A.; Krishna, N. Cost and Time Overrun Analysis for Green Construction Projects. Int. J. Green Econ. 2012, 6, 167–177. [Google Scholar] [CrossRef]
- Adekanye, O.; Davis, A.; Azevedo, I. Federal Policy, Local Policy, and Green Building Certifications in the U.S. Energy Build. 2020, 209, 109700. [Google Scholar] [CrossRef]
- Zhou, L.; Li, J.; Chiang, Y.H. Promoting Energy Efficient Building in China through Clean Development Mechanism. Energy Policy 2013, 57, 338–346. [Google Scholar] [CrossRef]












| Questions: Respondent & Type | Managerial Role | Subjects |
|---|---|---|
| Q 1–7, All Managers: Multiple Choice | Collective effort of all managers to deliver the project within the budget of the agreed baseline schedule and conform to the standards and requirements of the project specifications and the green-building rating-system credits planned at project inception. | Respondents’ education background, industry, and green-building experience; geographical exposure of experience, represented entity, and project phases. |
| Q 8–15, PMs: Ranking and Multiple Choice Statistical Test: Pearson’s Chi Squared, Relative Importance Index | Manager leadership for ensuring that the project’s financial and schedule goals are met, administering contractual requirements, managing potential risks, liaising with client stakeholders in their needs and expectations, managing the team within in terms of the overall quality management, and developing staff in recruitment and training [39]. | Project description and contractual arrangement, quality performance attributes such as quality definition awareness and ranking of consequences of quality failures |
| Q 16–19, CMs: Ranking and Multiple Choice Statistical Test: Pearson’s Chi Squared, Relative Importance Index | Technical role delegation with constructability and value-engineering experience to coordinate the material resources, machinery, and manpower to execute the project under the agreed-upon schedule [40]. This overlaps with the role of the SM in administering erosion and sediment control, storm-water, construction air quality plans, and construction site air quality plans [41,42,43]. | Quality performance attributes, such as quality definition awareness and ranking of consequences of quality failures. |
| Q 20–29 QMs: Ranking, Likert, and Multiple Choice Statistical Test: Pearson’s Chi Squared, Relative Importance Index, Cronbach Alpha, U test | Inspection and testing required to verify that the activities executed are code complaint, conforming to project specifications. Handles discrepancies in designs, construction drawings, and rules on any non-conformances occurring on-site against standards and specifications. Role overlaps with that of the SM in the commissioning process to ensure all energy- and water-related building components are fully functioning before handover [44]. | Quality performance attributes, such as quality definition awareness, consequence ranks, complexity levels for costing quality activities, project period commissioning scope formula, which is fully defined. |
| Q 30–39 SMs: Likert, Multiple Choice | Project-team stewardship required to ensure sustainability traits of the project are prioritized, and the project is audited in terms of sustainability points and credits that the project team are committed to. Rules out any non-conformance occurring on-site against sustainability requirements. Takes a leading role in coordinating advanced commissioning processes for the multiple mechanical and electrical building components [45,46]. | Type of green certification pursued, determining if sustainability is embedded in quality KPIs; potential denunciations of sustainability credits and types of corrective actions that occur in event of sustainability non-conformance. |
| Q 40–49 FMs Likert, Multiple Choice Statistical Test: Pearson’s Chi Squared, Relative Importance Index, Cronbach Alpha, U test | Functionality of the building facility by ensuring end-user safety and satisfaction, maintaining the building facility, and sustaining profitability for the owners [47]. Conducts regular commissioning to improve building operations and energy and resource efficiency. | Project description, complexity level in costing quality activities, and liaison of operations with design and construction. |
| Reference | Quality Failure Definition |
|---|---|
| [53,54] | Liquidated damages: owner recovers delay costs caused by the contractor. The recovery can also be apportioned among the parties when the delay is concurrently caused. |
| [18,55] | Cost overruns in rectifying mistakes: cost increases over the original contract value owing to rectifications of non-conformances during design and construction. |
| [56,57] | Material loss: replacing defected products or quantities that deviate from what was stipulated in the design. |
| [56] | Labour productivity loss: human activity that does not generate value, caused by rectifying mistakes. |
| [58,59] | Assigning team to work overtime: assignment to work extra hours to meet a compressed schedule and compensation for repaired defects. |
| [60] | Schedule delays: project takes longer to complete because of rectifications of design/construction mistakes or higher required quality expectations. |
| [61] | Reputation loss: firm loses reputation of competence because of defect compliance, which affects future bids. |
| Managerial Type | QMs | PMs | CMs | |||
|---|---|---|---|---|---|---|
| RII | Rank | RII | Rank | RII | Rank | |
| Liquidated Damages | 0.7273 | 6 | 0.6364 | 5 | 0.7347 | 6 |
| Reputation Loss | 0.4156 | 2 | 0.4805 | 3 | 0.7551 | 7 |
| Cost Overruns in Rectifying Mistakes | 0.3377 | 1 | 0.4026 | 1 | 0.5714 | 4 |
| Schedule Delays | 0.5455 | 3 | 0.4156 | 2 | 0.3061 | 1 |
| Material Loss | 0.6494 | 5 | 0.6494 | 6 | 0.4796 | 2 |
| Labor Productivity Loss | 0.5974 | 4 | 0.6234 | 4 | 0.5204 | 3 |
| Assigning Team to Work Overtime | 0.7273 | 6 | 0.7403 | 7 | 0.6327 | 5 |
| Quality Failure Consequences Ranked in Terms of Managerial-Type Influence | Asymptotic Significance (Two-Tailed) of Pairwise Comparison | ||
|---|---|---|---|
| Test 1 | Test 2 | Test 3 | |
| PMs and CMs | PMs and QMs | QMs and CMs | |
| Liquidated Damages | 0.3443 | 0.440 | 0.8234 |
| Reputation Loss | 0.0209 | 0.542 | 0.0133 |
| Cost Overruns | 0.040 | 0.315 | 0.0128 |
| Schedule Delays | 0.242 | 0.230 | 0.0201 |
| Material Loss | 0.0817 | 0.8128 | 0.0973 |
| Labor Productivity Loss | 0.456 | 0.8145 | 0.5075 |
| Overtime | 0.306 | 0.8658 | 0.4045 |
| Student’s T Test for One Sample Mean Ho: Hypothesized Mean for the Level of Complexity Is Below 3 | |||||
|---|---|---|---|---|---|
| Type | Item Number | Item Description | Both Groups | QM Only | FM Only |
| Rework | 1 | Costs accounted with rectifying non-conformance through construction rework | NA | 0.0177 | NA |
| Rework | 2 | Costs accounted with rectifying non-conformance through design rework | NA | 0.376 | NA |
| Preventative and Appraisal | 3 | Total cost for QAQC personnel for a specific task (activity-based costing) | 0.174 | 0.5 | 0.003 * |
| Appraisal | 4 | Inspection costs for extra low voltage Systems (HVAC and lighting control) | 0.1646 | 0.217 | 0.042 * |
| Preventative | 5 | Revising design drawings to achieve code compliance before construction drawings | NA | 0.403 | NA |
| Appraisal | 6 | Testing and balancing of water systems | 0.412 | 0.388 | 0.071 |
| Appraisal | 7 | Factory tests for high-voltage switchgears | 0.412 | 0.2915 | 0.071 |
| Rework | 8 | Repair of green-building technology defects after handover (HVAC/greywater system/rainwater system) | 0.0000128 | 0.00093 | 0.5 |
| Rework | 9 | Indoor humidity and mold growth from ventilation | 0.195 | 0.0177 | 0.187 |
| Rework | 10 | Installation errors from inexperienced sub-contractors | 0.0078 | 0.000133 | 0.2611 |
| Rework | 11 | Power surges affecting software glitches for building automation systems causing water systems’ cistern malfunction | 0.0143 | 0.00005 | 0.204 |
| Appraisal | 12 | 6-month chemical and bacterial test of drinking-water systems | NA | NA | 0.241 |
| Rework | 13 | Plumbing Defects: Water Hammer, Back-Siphonage | NA | NA | 0.229 |
© 2020 by the authors. Licensee MDPI, Basel, Switzerland. This article is an open access article distributed under the terms and conditions of the Creative Commons Attribution (CC BY) license (http://creativecommons.org/licenses/by/4.0/).
Share and Cite
Raouf, A.M.; Al-Ghamdi, S.G. Managerial Practitioners’ Perspectives on Quality Performance of Green-Building Projects. Buildings 2020, 10, 71. https://doi.org/10.3390/buildings10040071
Raouf AM, Al-Ghamdi SG. Managerial Practitioners’ Perspectives on Quality Performance of Green-Building Projects. Buildings. 2020; 10(4):71. https://doi.org/10.3390/buildings10040071
Chicago/Turabian StyleRaouf, Ayman M., and Sami G. Al-Ghamdi. 2020. "Managerial Practitioners’ Perspectives on Quality Performance of Green-Building Projects" Buildings 10, no. 4: 71. https://doi.org/10.3390/buildings10040071
APA StyleRaouf, A. M., & Al-Ghamdi, S. G. (2020). Managerial Practitioners’ Perspectives on Quality Performance of Green-Building Projects. Buildings, 10(4), 71. https://doi.org/10.3390/buildings10040071

