Ecological Assessment of Clay Brick Manufacturing in China Using Emergy Analysis
Abstract
1. Introduction
2. Emergy Analysis Method of Clay Brick Manufacturing in China
2.1. Emergy Methodology
2.2. Emergy Sustainability Indicators
- (1)
- Basic indicators:
- (2)
- Emergy yield ratio (EYR):
- (3)
- Environmental loading ratio (ELR):
- (4)
- Emergy sustainability index (ESI):
2.3. Clay Brick Manufacturing Process and Data in China
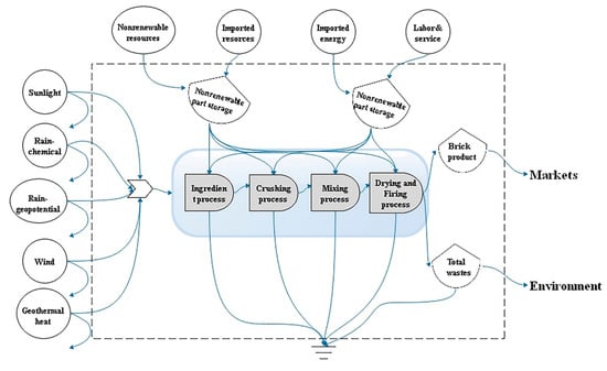
2.4. Emergy Flow Diagram of Clay Brick Manufacturing Process in China
2.5. Emergy Analysis and Calculation of UEV
2.5.1. Air Pollutants and Related Emissions
2.5.2. Economic Loss Accounting
2.5.3. Ecological Services Accounting
3. Results and Discussion
3.1. Emergy Table Calculations
3.2. Emergy-Based Indicators
- (1)
- Renewability rate (%R)
- (2)
- Nonrenewability rate (%N)
- (3)
- Unit emergy values (UEVs)
- (4)
- Emergy yield ratio (EYR)
- (5)
- Environmental loading ratio (ELR):
- (6)
- Emergy sustainability index (ESI):
3.3. Sensitivity Analysis
3.4. Different Electricity UEV Effects Based on Multiple Literature Sources
4. Policy Implications
- (1)
- Adjustment of primary energy resources
- (2)
- Recycling materials
- (3)
- Promotion of energy-saving systems
5. Conclusion
- (1)
- Emergy contributors: nonrenewable resources (approximately 50.6%), labor service (approximately 25.9%), and imported energy (approximately 18.1%).
- (2)
- For the nonrenewable resources, clay accounts for 66.1% of local emergy input and 33.5% of the total emergy needed, considered to have paramount status in the evaluated brick plant system.
- (3)
- A series of indicators are 0.01% (renewability rate); 50.6% (nonrenewability rate); 18.3 (emergy yield ratio); 486 (environmental loading ratio); 0.038 (emergy sustainability indicator).
- (4)
- The unit emergy value of the building clay brick plant is 7.18 × 1012 sej/kg, which is twice the value of other studies conducted primarily in the U.S.
- (5)
- Based on different electricity UEV selections from multiple literature sources, four new scenarios have been considered and calculated in this paper.
- (6)
- The R% proportion has no change. In addition to renewable inputs, other cases have different variations, such as %N (from 18.38% input to 21.69%), EYR (from 18.39% input to 21.7%), ELR (from 18.38% input to 21.69%), and ESI (from 16.83% input to 23.65%).
- (7)
- Given different electricity UEVs, the change ranges of clay brick system UEVs are 14.9% (scenario 1), 7.24% (scenario 2), 8.91% (scenario 3), and 6.94% (scenario 4), which remind us that the different sources of UEV data should be considered and selected fully and carefully.
Author Contributions
Funding
Conflicts of Interest
Appendix A
- Renewable energy calculation:
- 2.
- Nonrenewable resource emergy
- 3.
- Imported resource emergy
- 4.
- Imported energy
- 5.
- Labor and service
- 6.
- Air pollutant emergy
- (1)
- The economic loss emergy:
- (2)
- The ecological service emergy:
- (3)
- The sum:Dust emergy = 5.04 × 1011 + 1.12 × 1010 = 5.15 × 1011 sejSO2 emergy = 1.83 × 1010 + 1.35 × 1011 = 1.53× 1011 sejNOx emergy = 7.46 × 1010 + 4.48 × 1010 = 1.19 × 1011 sej
References
- Jin, P.J.; Zhang, Y.; Wang, S.; Yang, X.; Zhang, M. Characterization of the superficial weathering of bricks on the City Wall of Xi’an, China. Constr. Build. Mater. 2017, 149, 139–148. [Google Scholar] [CrossRef]
- Meng, C.L.; Zhang, H.; Zhang, B.J.; Fang, S.Q. Chemical and Microscopic Study of Masonry Mortar in Ancient Pagodas in East China. Int. J. Archit. Herit. 2015, 9, 942–948. [Google Scholar] [CrossRef]
- Liu, K.; Lin, B. Research on influencing factors of environmental pollution in China: A spatial econometric analysis. J. Clean. Prod. 2019, 206, 356–364. [Google Scholar] [CrossRef]
- Hou, G.; Wang, Y.; Xin, B. A coordinated strategy for sustainable supply chain management with product sustainability, environmental effect and social reputation. J. Clean. Prod. 2019, 228, 1143–1156. [Google Scholar] [CrossRef]
- Raoufi, K.; Addison, K.; Wisthoff, B.; DuPont, L.; Karl, R.H. A questionnaire-based methodology to assist non-experts in selecting sustainable engineering analysis methods and software tools. J. Clean. Prod. 2019, 229, 528–541. [Google Scholar] [CrossRef]
- Hamza, S.; Jamal, A.H.B.M.; Kamin, Y.B.; Al-Rahmi, W.M.; Kosnin, A.; Saud, M.S.; Suhairom, N.; Yahya, N.; Nordin, M.S. Assimilating Green Skills in Building Construction Programme: Crucial to Realizing Environmental Sustainability. IEEE Access 2019, 7, 125214–125224. [Google Scholar] [CrossRef]
- Helfaya, A.; Whittington, M. Does designing environmental sustainability disclosure quality measures make a difference. Bus. Strategy Environ. 2019, 28, 525–541. [Google Scholar] [CrossRef]
- Pulido-Fernandez, J.I.; Cárdenas-García, P.J.; Espinosa-Pulido, J.A. Does environmental sustainability contribute to tourism growth? An analysis at the country level. J. Clean. Prod. 2019, 213, 309–319. [Google Scholar] [CrossRef]
- Djagba, J.F.; Zwart, S.J.; Houssou, C.S.; Tenté, B.H.A.; Kiepe, P. Ecological sustainability and environmental risks of agricultural intensification in inland valleys in Benin. Environ. Dev. Sustain. 2019, 21, 1869–1890. [Google Scholar] [CrossRef]
- Shah, S.A.A.; Shah, P.; Zhou, G.D.; Walasai, M.M. Energy security and environmental sustainability index of South Asian countries: A composite index approach. Ecol. Indicat. 2019, 106, 105507. [Google Scholar] [CrossRef]
- Tao, Y.; Li, F.; Crittenden, J.; Lu, Z.; Ou, W.; Song, Y. Measuring urban environmental sustainability performance in China: A multi-scale comparison among different cities, urban clusters, and geographic regions. Cities 2019, 94, 200–210. [Google Scholar] [CrossRef]
- Bui, N.T.; Kawamura, A.; Bui, D.D.; Amaguchi, H.; Bui, D.D.; Truong, N.T.; Do, H.H.T.; Nguyen, C.T. Groundwater sustainability assessment framework: A demonstration of environmental sustainability index for Hanoi, Vietnam. J. Environ. Manag. 2019, 241, 479–487. [Google Scholar] [CrossRef] [PubMed]
- Liu, Z.; Ding, M.; He, C.; Li, J.; Wu, J. The impairment of environmental sustainability due to rapid urbanization in the dryland region of northern China. Landsc. Urban Plan. 2019, 187, 165–180. [Google Scholar] [CrossRef]
- Levy, B.L.; Marans, R.W. Towards a campus culture of environmental sustainability. Int. J. Sustain. High. Edu. 2012, 13, 4. [Google Scholar] [CrossRef]
- Wang, W.; Jiang, D.; Chen, D.; Chen, Z.; Zhou, W.; Zhu, B. A Material Flow Analysis (MFA)-based potential analysis of eco-efficiency indicators of China’s cement and cement-based materials industry. J. Clean. Prod. 2016, 112, 787–796. [Google Scholar] [CrossRef]
- Wen, Z.; Chen, M.; Meng, F. Evaluation of energy saving potential in China’s cement industry using the Asian-Pacific Integrated Model and the technology promotion policy analysis. Energy Policy 2015, 77, 227–237. [Google Scholar] [CrossRef]
- Li, J.; Tharakan, P.; Macdonald, D.; Liang, X. Technological, economic and financial prospects of carbon dioxide capture in the cement industry. Energy Policy 2013, 61, 1377–1387. [Google Scholar] [CrossRef]
- Chen, W.; Hong, J.; Xu, C. Pollutants generated by cement production in China, their impacts, and the potential for environmental improvement. J. Clean. Prod. 2015, 103, 61–69. [Google Scholar] [CrossRef]
- Limami, H.; Manssouri, I.; Cherkaoui, K.; Khaldoun, A. Study of the suitability of unfired clay bricks with polymeric HDPE & PET wastes additives as a construction material. J. Build Eng. 2020, 27, 100956. [Google Scholar]
- An, J.; Li, Y.; Richard, S.M. Reducing energy consumption and carbon emissions of magnesia refractory products: A life-cycle perspective. J. Clean. Prod. 2018, 182, 363–371. [Google Scholar] [CrossRef]
- Huang, T.Y.; Chiueh, P.T.; Lo, S.L. Life-cycle environmental and cost impacts of reusing fly ash. Resour. Conserv. Recycl. 2017, 123, 255–260. [Google Scholar] [CrossRef]
- Reza, B.; Soltani, A.; Ruparathna, R.; Sadiq, R.; Hewage, K. Environmental and economic aspects of production and utilization of RDF as alternative fuel in cement plants: A case study of MetroVancouver Waste Management. Resour. Conserv. Recycl. 2013, 81, 105–114. [Google Scholar] [CrossRef]
- Odum, H.T. Environmental Accounting: Emergy and Environmental Decision Making; John Wiley and Sons: New York, NY, USA, 1996. [Google Scholar]
- Qi, Y.; Zhang, X.; Yang, X.; Lv, Y.; Wu, J.; Lin, L.; Xiao, Y.; Qi, H.; Yu, X.; Zhang, Y. The environmental sustainability evaluation of an urban tap water treatment plant based on emergy. Ecol. Indic. 2018, 94, 28–38. [Google Scholar] [CrossRef]
- Zhou, J.B.; Jiang, M.M.; Chen, B. Emergy evaluations for constructed wetland and conventional wastewater treatment. Commun. Nonlinear Sci. Numer. Simul. 2009, 14, 1781–1789. [Google Scholar] [CrossRef]
- Campbell, D.E. Emergy analysis of human carrying capacity and regional sustainability: An example using the State of Maine. Environ. Monit. Assess. 1998, 51, 531–569. [Google Scholar] [CrossRef]
- Odum, H.T. Handbook of emergy Evaluation (Folio #2): Emergy of Global Processes. Center for Environmental Policy Environmental Engineering Sciences; University of Florida: Gainesville, FL, USA, 2000; Volume 32622–36450, pp. 17–18. [Google Scholar]
- Mark, T.; Brown, S.U. Updated evaluation of exergy and emergy driving the geobiosphere: A review and refinement of the emergy baseline. Ecol. Model. 2010, 221, 2501–2508. [Google Scholar]
- Brown, M.T.; Ulgiati, S. Assessing the global environmental sources driving the geobiosphere: A revised emergy baseline. Ecol. Model. 2016, 339, 126–132. [Google Scholar] [CrossRef]
- Zhang, J.; Srinivasan, R.S.; Peng, C. A Systematic Approach to Calculate Unit Emergy Values of Cement Manufacturing in China Using Consumption Quota of Dry and Wet Raw Materials. Buildings 2020, 10, 128. [Google Scholar]
- Cao, C.; Feng, X. Distribution of emergy indices and its application. Energ. Fuels 2007, 21, 1717–1723. [Google Scholar] [CrossRef]
- China Standard Brick Industry Report. 2015. Available online: http://www.chyxx.com/research/201504/309618.html (accessed on 20 September 2020).
- GB/T 5101-2003. Fired common brick. Available online: http://www.doc88.com/p-173806715246.html (accessed on 20 September 2020).
- Xu, G.Z. The analysis of sintering process of grey bricks and tile (in Chinese). Brick Tile 2006, 5, 34–35. [Google Scholar]
- GB3095-2012. Ambient Air Quality Standards. Available online: https://www.doc88.com/p-3867369563075.html (accessed on 20 September 2020).
- Bhavik, R.B. A thermodynamic framework for ecologically conscious process systems engineering. Comp. Chem. Eng. 2002, 26, 269–282. [Google Scholar]
- Brown, M.T.; Bardi, E. Handbook of emergy evaluation: A compendium of data for emergy computation in a series of folios, Folio. In #3. Center for Environmental Policy; University of Florida: Gainesville, FL, USA, 2001. [Google Scholar]
- Brown, M.T.; Buranakarn, V. Emergy indices and ratios for sustainable material cycles and recycle options. Resour. Conserv. Recycl. 2003, 38, 1–22. [Google Scholar] [CrossRef]
- Brown, M.T.; Raugei, M.; Ulgiati, S. On boundaries and ‘investments’in emergy synthesis and LCA: A case study on thermal vs. photovoltaic electricity. Ecol. Indic. 2012, 15, 227–235. [Google Scholar] [CrossRef]
- Lou, B.; Ulgiati, S. Identifying the environmental support and constraints to the Chinese economic growthdan application of the emergy accounting method. Energy Policy 2013, 55, 217–233. [Google Scholar] [CrossRef]
- Bing, W.; Soon, G.Q.Y.; Chong, T.H. Recycling rainwater by submerged gravity-driven membrane (GDM) reactors: Effect of hydraulic retention time and periodic backwash. Sci. Total Environ. 2019, 654, 10–18. [Google Scholar]
- Capocelli, M.; Prisciandaro, V.; Piemonte, D.B. A technical-economical approach to promote the water treatment & reuse processes. J. Clean. Prod. 2019, 207, 85–96. [Google Scholar]
- Prieto, D.; Swinnen, N.; Blanco, L.; Hermosilla, D.; Cauwenberg, P.; Blanco, Á.; Negro, C. Drivers and economic aspects for the implementation of advanced wastewater treatment and water reuse in a PVC plant. Water Resour. Ind. 2016, 14, 26–30. [Google Scholar] [CrossRef]
- Pokhara, P.; Aravinth, S.S.; Ekamparam, A.; Gupta, D.C.; Rai, A.S. Activated alumina sludge as partial substitute for fine aggregates in brick making. Construct. Build. Mater. 2019, 221, 244–252. [Google Scholar] [CrossRef]
- Sutcu, M.; Erdogmus, E.; Gencel, O.; Gholampour, A.; Atan, E.; Ozbakkaloglu, T. Recycling of bottom ash and fly ash wastes in eco-friendly clay brick Production. J. Clean. Prod. 2019, 233, 753–764. [Google Scholar] [CrossRef]
- Buranakarn, V. Evaluation of Recycling and Reuse of Building Materials Using the Emergy Analysis Method. Ph.D. Dissertation, Department of Architecture, University of Florida, Gainesville, FL, USA, 1998; p. 257. [Google Scholar]
- Hwang, Y.; Ravi, S.; Srinivasan, W.; Braham, W. An integrated energyeemergy approach to building form optimization: Use of EnergyPlus, emergy analysis and Taguchi-regression method. Build. Environ. 2015, 84, 89–104. [Google Scholar]
- Pulselli, R.M.; Simoncini, F.M.; Pulselli, S.B. Emergy analysis of building manufacturing, maintenance and use: Em-building indices to evaluate housing sustainability. Energy Build. 2007, 39, 620–628. [Google Scholar] [CrossRef]
- Pan, H.; Zhang, X.; Wu, J.; Zhang, Y.; Lin, L.; Yang, G.; Deng, S.; Li, L.; Yu, X.; Qi, H.; et al. Sustainability evaluation of a steel production system in China based on emergy. J. Clean. Prod. 2016, 112, 1498–1509. [Google Scholar] [CrossRef]
- Peng, W.; Wang, X.; Li, X.; He, C. Sustainability Evaluation Based on the Emergy Ecological Footprint Method: A Case Study of Qingdao, China, from 2004 to 2014. Ecol. Indic. 2018, 85, 1249–1261. [Google Scholar] [CrossRef]
- Yang, Q.; Liu, G.; Hao, Y.; Coscieme, L.; Zhang, J.; Jiang, N.; Casazza, M.; Giannetti, B.F. Quantitative analysis of the dynamic changes of ecological security in the provinces of China through emergy-ecological footprint hybrid indicators. J. Clean. Prod. 2018, 184, 678–695. [Google Scholar] [CrossRef]
- Liu, C.; Cai, W.; Dinolov, O.; Zhang, C.; Rao, W.; Jia, S.; Li, L.; Chan, F.T.S. Emergy based sustainability evaluation of remanufacturing machining Systems. Energy 2018, 150, 670–680. [Google Scholar] [CrossRef]
- China Power Analysis Report in 2018. Available online: http://www.cec.org.cn/yaowenkuaidi/2018-06-14/181765.html (accessed on 20 September 2020).
- Peronato, P.; Rastogi, E.; Rey, M.; Andersen, G. A toolkit for multi-scale mapping of the solar energy-generation potential of buildings in urban environments under uncertainty. Sol. Energy 2018, 173, 861–874. [Google Scholar] [CrossRef]
- Tang, S.; Chen, J.; Sun, P.; Li, Y.; Yu, P.; Chen, E. Current and future hydropower development in Southeast Asia countries (Malaysia, Indonesia, Thailand and Myanmar). Energy Policy 2019, 129, 239–249. [Google Scholar] [CrossRef]
- Wang, Y.; Zhao, M.; Chang, J.; Wang, X.; Tian, Y. Study on the combined operation of a hydro-thermal-wind hybrid power system based on hydro-wind power compensating principles. Energy Convers. Manag. 2019, 194, 94–111. [Google Scholar] [CrossRef]
- Munz Velasco, P.; Morales Ortíz, M.P.; Mendívil Giró, M.A.; Munz Velasco, L. Fired clay bricks manufactured by adding wastes as sustainable construction material—A review. Construct. Build. Mater. 2014, 63, 97–107. [Google Scholar] [CrossRef]
- Bonet-Martínez, E.; Pérez-Villarejo, L.; Eliche-Quesada, D.; Castro, E. Manufacture of Sustainable Clay Bricks Using Waste from Secondary Aluminum Recycling as Raw Material. Materials 2018, 11, 2439. [Google Scholar] [CrossRef] [PubMed]
- Aguilar-Penagos, A.; Gómez-Soberón, J.M.; Rojas-Valencia, M.N. Physicochemical, Mineralogical and Microscopic Evaluation of Sustainable Bricks Manufactured with Construction Wastes. Appl. Sci. 2017, 7, 1012. [Google Scholar] [CrossRef]
- Alwetaishi, M.; Kamel, M.; Al-Bustami, n. Sustainable applications of asphalt mixes with reclaimed asphalt pavement (RAP) materials: Innovative and new building brick. Int. J. Low Carbon Technol. 2019, 14, 364–374. [Google Scholar] [CrossRef]
- Afroza Nahar, M.; Hasanuzzaman, N.A.; Rahim, S.P. Numerical investigation on the effect of different parameters in enhancing heat transfer performance of photovoltaic thermal systems. Renew. Energy 2019, 132, 284–295. [Google Scholar] [CrossRef]
- Arabhosseini, A.; Samimi-Akhijahani, H.; Motahayyer, M. Increasing the energy and exergy efficiencies of a collector using porous and recycling system. Renew. Energy 2019, 132, 308–325. [Google Scholar] [CrossRef]
- Wanjiru, E.; Xia, X. Optimal energy-water management in urban residential buildings through grey water recycling. Sustain. Cities Soc. 2017, 32, 654–668. [Google Scholar] [CrossRef]
- Lu, Y.M.; Yue, T.X.; Chen, C.F.; Fan, Z.M.; Wang, Q.M. Solar radiation modeling based on stepwise regression analysis in China. J. Remote Sens. 2010, 14, 852–864. [Google Scholar]
- Wu, M.Q.; Zhang, A.D.; Kan, Z.Q.; Sun, X.B.; Lin, X. Land surface temperature retrieved using MODIS data in Shandong Province. In Proceedings of the 2013 21st International Conference on Geoinformatics, San Francisco, CA, USA, 20–22 June 2013. [Google Scholar]
- Hebei Provincial Bureau of Statistics, 2012–2016. Available online: http://tjj.hebei.gov.cn/hetj/tjsj/jjnj/ (accessed on 20 September 2020).
- Lee, J.M.; William, B.W. Building emergy analysis of Manhattan: Density parameters forhigh-density and high-rise developments. Ecol. Model. 2017, 363, 157–171. [Google Scholar] [CrossRef]
- CMA of Surface Winds Geostrophic, China Meteorological Administration. 2015. Available online: http://www.cma.gov.cn/2011qxfw/2011qtqyb/ (accessed on 20 September 2020).
- Miller, B.I. A study of the filling of hurricane Donna over land (2000). Mon. Weather Rev. 1964, 92, 389–406. [Google Scholar] [CrossRef][Green Version]






| Element | Damage Impact | DALYs (a/Kg of Emissions) |
|---|---|---|
| Dust | Respiratory | 5.46 × 10−5 |
| SO2 | Respiratory | 8.87 × 10−5 |
| NOx | Respiratory | 3.75 × 10−4 |
| No. | Item | Unit | Amount | Ref. for Data | UEVs (sej/unit) | Emergy (sej/year) | Ref. for UEVs | % |
|---|---|---|---|---|---|---|---|---|
| 1. Renewable resources | 0.01 | |||||||
| Sunlight | 2.1 × 106 J/y | Calculated | 1 | 2.07 × 106 | [37] | 0.00 | ||
| Rain (chemical energy) | 1.1× 1013 J/y | Calculated | 2.35 × 104 | 2.47 × 1017 | [37] | 0.01 | ||
| Rain (geopotential) | 6.6 × 109 J/y | Calculated | 2.79 × 104 | 1.84 × 1014 | [37] | 0.00 | ||
| Wind (kinetic energy) | 6.44 × 108 J/y | Calculated | 1.9 × 103 | 1.22 × 1012 | [37] | 0.00 | ||
| Geothermal heat | 5.5 × 108 J/y | Calculated | 3.44 × 104 | 1.9 × 1014 | [37] | 0.00 | ||
| 2. Nonrenewable resources | 50.6 | |||||||
| Clay | 7.2 × 107 kg | Collected | 2 × 1012 | 1.44 × 1020 | [38] | 33.5 | ||
| Shale | 3 × 107 kg | Collected | 2.46 × 1012 | 7.38 × 1019 | [38] | 17.1 | ||
| 3. Imported resources | 5.18 | |||||||
| Gypsum | 6 × 106 kg | Collected | 1.27 × 1012 | 7.62 × 1018 | [38] | 1.77 | ||
| Limestone | 6 × 106 kg | Collected | 1.27 × 1012 | 7.62 × 1018 | [38] | 1.77 | ||
| Fly ash | 5 × 105 kg | Collected | 1.4 × 1013 | 7 × 1018 | [39] | 1.63 | ||
| Water | 2.63 × 107 kg | Collected | 1.26 × 109 | 3.31 × 1016 | [39] | 0.01 | ||
| 4. Imported energy | 18.1 | |||||||
| Electricity | 1.73 × 1014 J | Collected | 4.5 × 105 | 7.79 × 1019 | [39] | 18.1 | ||
| 5. Labor and service | 25.9 | |||||||
| Labor and service | 1.5 × 108 ¥ | Collected | 7.42 × 1011 | 1.11 × 1020 | [40] | 25.9 | ||
| 6. Emissions | 0.00 | |||||||
| Air pollutants | Dust | 80 mg/m3 | [35] | ~ | 5.15 × 1011 | See note 6 | 0.00 | |
| SO2 | 20 mg/m3 | [35] | ~ | 1.53 × 1011 | See note 6 | 0.00 | ||
| NOx | 50 mg/m3 | [35] | ~ | 1.19 × 1011 | See note 6 | 0.00 | ||
| UEV | 7.18 × 1012 sej/kg | 100 | ||||||
| Note | Items | Index | Results |
|---|---|---|---|
| 1 | Renewability rate | %R | 0.01% |
| 2 | Nonrenewability rate | %N | 50.6% |
| 3 | Emergy yield ratio | EYR | 18.3 |
| 4 | Environmental loading ratio | ELR | 486 |
| 5 | Emergy sustainability index | ESI | 0.038 |
| Author | UEVs (sej/kg) | Baseline (sej/year) | Region |
|---|---|---|---|
| Buranakarn [46] | 2.03 × 1012 | 9.44 × 1024 | USA |
| Hwang Yi et al. [47] | 3.33 × 1012 | 9.44 × 1024 | USA |
| R.M. Pulselli et al. [48] | 3.68 × 1012 | 9.44 × 1024 | Italy |
| This study, 2020 | 7.18 × 1012 | 12.0 × 1024 | China |
| Item | UEVs | Unit | Country | Year | Ref. |
|---|---|---|---|---|---|
| Scenario 1 | 8.00 × 104 | sej/j | China | 2016 | [49] |
| Scenario 2 | 2.68 × 105 | sej/j | China | 2018 | [50] |
| Scenario 3 | 2.31 × 105 | sej/j | China | 2018 | [51] |
| Scenario 4 | 2.78 × 105 | sej/j | China | 2016 | [52] |
| Note | Items | Original | Scenario 1 | Scenario 2 | Scenario 3 | Scenario 4 |
|---|---|---|---|---|---|---|
| 1 | Renewability rate | 0.01% | 0.01% | 0.01% | 0.01% | 0.01% |
| 2 | Nonrenewability rate | 50.6% | 59.7% | 54.7% | 55.7% | 54.6% |
| 3 | Emergy yield ratio | 18.3 | 15.511 | 16.928 | 16.624 | 16.959 |
| 4 | Environmental loading ratio | 486 | 573.403 | 525.379 | 534.984 | 524.419 |
| 5 | Emergy sustainability index | 0.038 | 0.02705 | 0.03222 | 0.03107 | 0.03234 |
| Item | UEVs (sej/kg) | Baseline (sej/year) | Region |
|---|---|---|---|
| Original | 7.18 × 1012 | 12.0 × 1024 | China |
| Scenario 1 | 6.11 × 1012 | 12.0 × 1024 | China |
| Scenario 2 | 6.66 × 1012 | 12.0 × 1024 | China |
| Scenario 3 | 6.54 × 1012 | 12.0 × 1024 | China |
| Scenario 4 | 6.68 × 1012 | 12.0 × 1024 | China |
Publisher’s Note: MDPI stays neutral with regard to jurisdictional claims in published maps and institutional affiliations. |
© 2020 by the authors. Licensee MDPI, Basel, Switzerland. This article is an open access article distributed under the terms and conditions of the Creative Commons Attribution (CC BY) license (http://creativecommons.org/licenses/by/4.0/).
Share and Cite
Zhang, J.; S. Srinivasan, R.; Peng, C. Ecological Assessment of Clay Brick Manufacturing in China Using Emergy Analysis. Buildings 2020, 10, 190. https://doi.org/10.3390/buildings10110190
Zhang J, S. Srinivasan R, Peng C. Ecological Assessment of Clay Brick Manufacturing in China Using Emergy Analysis. Buildings. 2020; 10(11):190. https://doi.org/10.3390/buildings10110190
Chicago/Turabian StyleZhang, Junxue, Ravi S. Srinivasan, and Changhai Peng. 2020. "Ecological Assessment of Clay Brick Manufacturing in China Using Emergy Analysis" Buildings 10, no. 11: 190. https://doi.org/10.3390/buildings10110190
APA StyleZhang, J., S. Srinivasan, R., & Peng, C. (2020). Ecological Assessment of Clay Brick Manufacturing in China Using Emergy Analysis. Buildings, 10(11), 190. https://doi.org/10.3390/buildings10110190

