A Comprehensive Review on the Conventional and Non-Conventional Machining and Tool-Wear Mechanisms of INCONEL®
Abstract
1. Introduction
| Superalloy | Sub-Grouped Material | Industry Applications | Characteristics |
|---|---|---|---|
| Ni-based alloys | INCONEL® (587, 597, 600, 601, 617, 625, 706, 690, 718, X750, 901) | Aircraft motors, nuclear reactors, gas turbines, spacecraft, pumps, furnaces, heat-treating equipment, petrochemical processing equipment, chemical processing, submarine, and manufacturing industry. | 600: Solid solution strengthened; 625: Acid resistant, good weldability; 690: Low cobalt content for nuclear applications, and low resistivity; 718: Gamma phase (γ′) double prime solution strengthened with good weldability. |
| INCONEL® 722 | Acids in the chemical industry | - | |
| INCONEL® 751 | - | Increased Al content for improved failure strength in the 870 °C range. | |
| INCONEL® 792 | - | Increased Al content for improved high-temperature corrosion properties, especially used in gas turbines. | |
| INCONEL® 903 | Petrochemical tubing. | - | |
| INCONEL® 939 | - | γ′ prime strengthened with good weldability. |
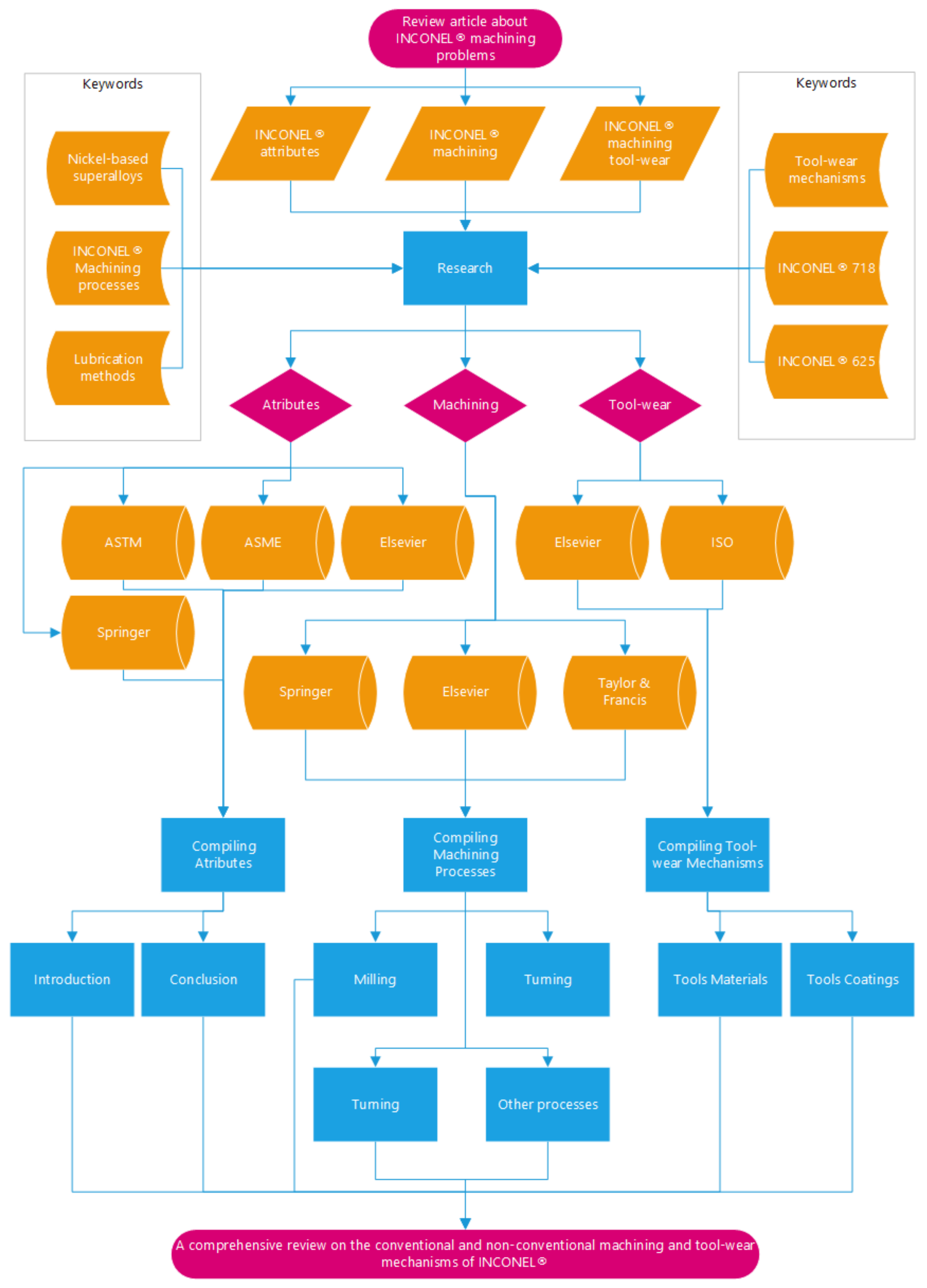
2. Method of Research
3. Literature Review
3.1. Conventional Manufacturing Processes

3.1.1. Milling

3.1.2. Turning
3.1.3. Drilling
3.1.4. Boring
3.2. Non-Conventional Manufacturing Processes—Electrical Discharge Machining (EDM)
3.3. Tool Wear
| Authors | TW Model | Comments |
|---|---|---|
| Taylor [103] | Taylor’s empirical tool life model. | |
| Archard [104] | Abrasive wear model. | |
| Usui [105,106] | Diffusive wear model. | |
| Takeyama [107] | Abrasive and adhesive wear model. | |
| Childs [108] | Abrasive and adhesive wear model. | |
| Schmidt [109] | Diffusive wear model. | |
| Luo [110] | Abrasive, adhesive, and diffusive wear model. | |
| Astakov [111,112] | Surface wear model. | |
| Attanasio [113,114] | Diffusive wear model, presenting the T-dependent diffusive coefficient. | |
| Pálmai [115] | TW model, considering the effects of wear-induced cutting, force, and T rise on TW. | |
| Halila [116,117] | TW model is dependent on the material removal rate. |

3.4. Tool Materials

3.5. Tool Coatings



4. Discussion
5. Conclusions
Author Contributions
Funding
Data Availability Statement
Acknowledgments
Conflicts of Interest
References
- Ghiban, B.; Elefterie, C.F.; Guragata, C.; Bran, D. Requirements of Inconel 718 alloy for aeronautical applications. AIP Conf. Proc. 2018, 1932, 030016. [Google Scholar] [CrossRef]
- Qadri, S.; Harmain, G.; Wani, M. Influence of Tool Tip Temperature on Crater Wear of Ceramic Inserts During Turning Process of Inconel-718 at Varying Hardness. Tribol. Ind. 2020, 42, 310–326. [Google Scholar] [CrossRef]
- Nomoto, H. Development in materials for ultra-supercritical and advanced ultra-supercritical steam turbines. In Advances in Steam Turbines for Modern Power Plants, 2nd ed.; Chapter 13; Tanuma, T., Ed.; Woodhead Publishing: Sawston, UK, 2022; pp. 309–327. [Google Scholar]
- Ghosh, R.N. Creep Life Predictions of Engineering Components: Problems & Prospects. Procedia Eng. 2013, 55, 599–606. [Google Scholar] [CrossRef]
- Kassner, M.E. Chapter 10—Creep Fracture. In Fundamentals of Creep in Metals and Alloys, 3rd ed.; Kassner, M.E., Ed.; Butterworth-Heinemann: Boston, MA, USA, 2015; pp. 233–260. [Google Scholar]
- Kassner, M.E. Chapter 11—γ/γ′ Nickel-Based Superalloys. In Fundamentals of Creep in Metals and Alloys, 3rd ed.; Kassner, M.E., Ed.; Butterworth-Heinemann: Boston, MA, USA, 2015; pp. 261–273. [Google Scholar]
- Weber, J.H.; Banerjee, M.K. Nickel and Nickel Alloys: An Overview. In Reference Module in Materials Science and Materials Engineering; Elsevier: Amsterdam, The Netherlands, 2019. [Google Scholar]
- Liu, L.; Zhang, J.; Ai, C. Nickel-Based Superalloys. In Encyclopedia of Materials: Metals and Alloys; Caballero, F.G., Ed.; Elsevier: Oxford, UK, 2022; pp. 294–304. [Google Scholar]
- Ashby, M.F. Materials Selection in Mechanical Design; Elsevier Science: Amsterdão, Paises Baixos, 2016. [Google Scholar]
- International Nickel Company. Monel, Inconel, Nickel, and Nickel Alloys; International Nickel Company: Toronto, ON, Canada, 1947. [Google Scholar]
- Dai, H.; Shi, S.; Yang, L.; Hu, J.; Liu, C.; Guo, C.; Chen, X. Effects of elemental composition and microstructure inhomogeneity on the corrosion behavior of nickel-based alloys in hydrofluoric acid solution. Corros. Sci. 2020, 176, 108917. [Google Scholar] [CrossRef]
- Deng, D. Additively Manufactured Inconel 718: Microstructures and Mechanical Properties. Licentiate Thesis, Comprehensive Summary. Linköping University Electronic Press, Linköping, Sweden, 2018. [Google Scholar]
- Joshi, G.R.; Badheka, V.J.; Darji, R.S.; Oza, A.D.; Pathak, V.J.; Burduhos-Nergis, D.D.; Burduhos-Nergis, D.P.; Narwade, G.; Thirunavukarasu, G. The Joining of Copper to Stainless Steel by Solid-State Welding Processes: A Review. Materials 2022, 15, 7234. [Google Scholar] [CrossRef]
- Wei, C.; Wang, Z.; Chen, J. Sulfuration corrosion failure analysis of Inconel 600 alloy heater sleeve in high-temperature flue gas. Eng. Fail. Anal. 2022, 135, 106111. [Google Scholar] [CrossRef]
- Xu, D.; Guo, S. Chapter 2—Corrosion Types and Elemental Effects of Ni-Based and FeCrAl Alloys. In Corrosion Characteristics, Mechanisms and Control Methods of Candidate Alloys in Sub- and Supercritical Water; Xu, D., Guo, S., Eds.; Springer: Singapore, 2022; pp. 23–49. [Google Scholar]
- Vinod, K.; Udaya Ravi, M.; Yuvaraja, N. A Study of Surface Morphology and Wear Rate Prediction of Coated Inconel 600, 625 and 718 Specimens. Int. J. Sci. Acad. Res. (IJSAR) 2023, 3, 1–9. [Google Scholar] [CrossRef]
- Dhananchezian, M. Influence of variation in cutting velocity on temperature, surface finish, chip form and insert after dry turning Inconel 600 with TiAlN carbide insert. Mater. Today Proc. 2021, 46, 8271–8274. [Google Scholar] [CrossRef]
- Mahesh, K.; Philip, J.T.; Joshi, S.N.; Kuriachen, B. Machinability of Inconel 718: A critical review on the impact of cutting temperatures. Mater. Manuf. Process. 2021, 36, 753–791. [Google Scholar] [CrossRef]
- Yin, Q.; Liu, Z.; Wang, B.; Song, Q.; Cai, Y. Recent progress of machinability and surface integrity for mechanical machining Inconel 718: A review. Int. J. Adv. Manuf. Technol. 2020, 109, 215–245. [Google Scholar] [CrossRef]
- Singh, N.; Routara, B.C.; Nayak, R.K. Study of machining characteristics of Inconel 601 with cryogenic cooled electrode in EDM using RSM. Mater. Today Proc. 2018, 5, 24277–24286. [Google Scholar] [CrossRef]
- Harish, U.; Mruthunjaya, M.; Yogesha, K.; Siddappa, P.; Anil, K.K. Enhancing the performance of inconel 601 alloy by erosion resistant WC-CR-CO coated material. J. Eng. Sci. Technol. 2022, 17, 0379–0390. [Google Scholar]
- Singh, J.B. Physical Metallurgy of Alloy 625. In Alloy 625: Microstructure, Properties and Performance; Chapter 3; Singh, J.B., Ed.; Springer Nature: Singapore, 2022; pp. 67–110. [Google Scholar]
- Waghmode, S.P.; Dabade, U.A. Optimization of process parameters during turning of Inconel 625. Mater. Today Proc. 2019, 19, 823–826. [Google Scholar] [CrossRef]
- Singh, J.B. Chapter 7—Corrosion Behavior of Alloy 625. In Alloy 625: Microstructure, Properties and Performance; Singh, J.B., Ed.; Springer Nature: Singapore, 2022; pp. 241–291. [Google Scholar]
- Kosaraju, S.; Vijay Kumar, M.; Sateesh, N. Optimization of Machining Parameter in Turning Inconel 625. Mater. Today Proc. 2018, 5, 5343–5348. [Google Scholar] [CrossRef]
- Singh, J.B. Chapter 1—Introduction. In Alloy 625: Microstructure, Properties and Performance; Singh, J.B., Ed.; Springer Nature Singapore: Singapore, 2022; pp. 1–27. [Google Scholar]
- Yin, M.; Shao, Y.; Kang, X.; Long, J.; Zhang, X. Fretting corrosion behavior of WC-10Co-4Cr coating on Inconel 690 alloy by HVOF thermal spraying. Tribol. Int. 2023, 177, 107975. [Google Scholar] [CrossRef]
- Zhang, Q.; Zhang, J.; Zhuang, Y.; Lu, J.; Yao, J. Hot Corrosion and Mechanical Performance of Repaired Inconel 718 Components via Laser Additive Manufacturing. Materials 2020, 13, 2128. [Google Scholar] [CrossRef]
- Ding, J.; Xue, S.; Shang, Z.; Li, J.; Zhang, Y.; Su, R.; Niu, T.; Wang, H.; Zhang, X. Characterization of precipitation in gradient Inconel 718 superalloy. Mater. Sci. Eng. A 2021, 804, 140718. [Google Scholar] [CrossRef]
- Teixeira, Ó.; Silva, F.J.G.; Atzeni, E. Residual stresses and heat treatments of Inconel 718 parts manufactured via metal laser beam powder bed fusion: An overview. Int. J. Adv. Manuf. Technol. 2021, 113, 3139–3162. [Google Scholar] [CrossRef]
- Montazeri, S.; Aramesh, M.; Veldhuis, S.C. Novel application of ultra-soft and lubricious materials for cutting tool protection and enhancement of machining induced surface integrity of Inconel 718. J. Manuf. Process. 2020, 57, 431–443. [Google Scholar] [CrossRef]
- Manikandan, S.G.K.; Sivakumar, D.; Kamaraj, M. 1—Physical metallurgy of alloy 718. In Welding the Inconel 718 Superalloy; Manikandan, S.G.K., Sivakumar, D., Kamaraj, M., Eds.; Elsevier: Amsterdam, The Netherlands, 2019; pp. 1–19. [Google Scholar]
- Fayed, E.M.; Saadati, M.; Shahriari, D.; Brailovski, V.; Jahazi, M.; Medraj, M. Optimization of the Post-Process Heat Treatment of Inconel 718 Superalloy Fabricated by Laser Powder Bed Fusion Process. Metals 2021, 11, 144. [Google Scholar] [CrossRef]
- Jeyapandiarajan, P.; Anthony, X.M. Evaluating the Machinability of Inconel 718 under Different Machining Conditions. Procedia Manuf. 2019, 30, 253–260. [Google Scholar] [CrossRef]
- Pröbstle, M.; Neumeier, S.; Hopfenmüller, J.; Freund, L.P.; Niendorf, T.; Schwarze, D.; Göken, M. Superior creep strength of a nickel-based superalloy produced by selective laser melting. Mater. Sci. Eng. A 2016, 674, 299–307. [Google Scholar] [CrossRef]
- Evans, R. 2—Selection and testing of metalworking fluids. In Metalworking Fluids (MWFs) for Cutting and Grinding; Astakhov, V.P., Joksch, S., Eds.; Woodhead Publishing: Sawston, UK, 2012; pp. 23–78. [Google Scholar]
- Wang, C.; Ming, W.; Chen, M. Milling tool’s flank wear prediction by temperature dependent wear mechanism determination when machining Inconel 182 overlays. Tribol. Int. 2016, 104, 140–156. [Google Scholar] [CrossRef]
- Zhang, P.; Li, J.; Yu, H.L.; Tu, X.H.; Li, W. An experimental study on the fretting wear behavior of Inconel 600 and 690 in pure water. Wear 2021, 486–487, 203995. [Google Scholar] [CrossRef]
- Mohapatra, S.; Rahul; Kumar Sahoo, A. Comparative study of Inconel 601, 625, 718, 825 super-alloys during Electro-Discharge Machining. Mater. Today Proc. 2022, 56, 226–230. [Google Scholar] [CrossRef]
- Liu, X.; Fan, J.; Cao, K.; Chen, F.; Yuan, R.; Liu, D.; Tang, B.; Kou, H.; Li, J. Creep anisotropy behavior, deformation mechanism, and its efficient suppression method in Inconel 625 superalloy. J. Mater. Sci. Technol. 2023, 133, 58–76. [Google Scholar] [CrossRef]
- Kurniawan, R.; Park, G.C.; Park, K.M.; Zhen, Y.; Kwak, Y.I.; Kim, M.C.; Lee, J.M.; Ko, T.J.; Park, C.-S. Machinability of modified Inconel 713C using a WC TiAlN-coated tool. J. Manuf. Process. 2020, 57, 409–430. [Google Scholar] [CrossRef]
- Tanaka, H.; Sugihara, T.; Enomoto, T. High Speed Machining of Inconel 718 Focusing on Wear Behaviors of PCBN Cutting Tool. Procedia CIRP 2016, 46, 545–548. [Google Scholar] [CrossRef]
- Şirin, Ş.; Kıvak, T. Effects of hybrid nanofluids on machining performance in MQL-milling of Inconel X-750 superalloy. J. Manuf. Process. 2021, 70, 163–176. [Google Scholar] [CrossRef]
- Gupta, M.K.; Song, Q.; Liu, Z.; Sarikaya, M.; Jamil, M.; Mia, M.; Singla, A.K.; Khan, A.M.; Khanna, N.; Pimenov, D.Y. Environment and economic burden of sustainable cooling/lubrication methods in machining of Inconel-800. J. Clean. Prod. 2021, 287, 125074. [Google Scholar] [CrossRef]
- Yadav, R.K.; Abhishek, K.; Mahapatra, S.S.; Nandi, G. A study on machinability aspects and parametric optimization of Inconel 825 using Rao1, Rao2, Rao3 approach. Mater. Today Proc. 2021, 47, 2784–2789. [Google Scholar] [CrossRef]
- ASTM Standard B637-16; Standard Specification for Precipitation-Hardening and Cold Worked Nickel Alloy Bars, Forgings, and Forging Stock for Moderate or High Temperature Service. ASTM International: West Conshohocken, PA, USA, 2016; Volume 7. [CrossRef]
- Astakhov, V.P.; Godlevskiy, V. 3—Delivery of metalworking fluids in the machining zone. In Metalworking Fluids (MWFs) for Cutting and Grinding; Astakhov, V.P., Joksch, S., Eds.; Woodhead Publishing: Sawston, UK, 2012; pp. 79–134. [Google Scholar]
- Soffel, F.; Eisenbarth, D.; Hosseini, E.; Wegener, K. Interface strength and mechanical properties of Inconel 718 processed sequentially by casting, milling, and direct metal deposition. J. Mater. Process. Technol. 2021, 291, 117021. [Google Scholar] [CrossRef]
- Sierra-Soraluce, A.; Li, G.; Santofimia, M.J.; Molina-Aldareguia, J.M.; Smith, A.; Muratori, M.; Sabirov, I. Effect of microstructure on tensile properties of quenched and partitioned martensitic stainless steels. Mater. Sci. Eng. A 2023, 864, 144540. [Google Scholar] [CrossRef]
- Ding, H.; Zou, B.; Wang, X.; Liu, J.; Li, L. Microstructure, mechanical properties and machinability of 316L stainless steel fabricated by direct energy deposition. Int. J. Mech. Sci. 2023, 243, 108046. [Google Scholar] [CrossRef]
- Danish, M.; Ginta, T.L.; Yasir, M.; Rani AM, A. Chapter 1—Light alloys and their machinability. In Machining of Light Alloys: Aluminum, Titanium, and Magnesium; Carou, D., Davim, J., Eds.; Academic Press: Cambridge, MA, USA, 2018. [Google Scholar]
- Kumar Wagri, N.; Petare, A.; Agrawal, A.; Rai, R.; Malviya, R.; Dohare, S.; Kishore, K. An overview of the machinability of alloy steel. Mater. Today Proc. 2022, 62, 3771–3781. [Google Scholar] [CrossRef]
- Zhao, J.; Liu, Z.; Wang, B.; Hu, J. PVD AlTiN coating effects on tool-chip heat partition coefficient and cutting temperature rise in orthogonal cutting Inconel 718. Int. J. Heat Mass Transf. 2020, 163, 120449. [Google Scholar] [CrossRef]
- Loewen, E.G.; Shaw, M.C. On the Analysis of Cutting-Tool Temperatures. Trans. Am. Soc. Mech. Eng. 2022, 76, 217–225. [Google Scholar] [CrossRef]
- Shaw, M.C.; Cookson, J. Metal Cutting Principles; Oxford University Press: New York, NY, USA, 2005; Volume 2. [Google Scholar]
- Kato, T.; Fujii, H. Energy Partition in Conventional Surface Grinding. J. Manuf. Sci. Eng. 1999, 121, 393–398. [Google Scholar] [CrossRef]
- List, G.; Sutter, G.; Bouthiche, A. Cutting temperature prediction in high speed machining by numerical modelling of chip formation and its dependence with crater wear. Int. J. Mach. Tools Manuf. 2012, 54–55, 1–9. [Google Scholar] [CrossRef]
- Gecim, B.; Winer, W.O. Transient Temperatures in the Vicinity of an Asperity Contact. J. Tribol. 1985, 107, 333–341. [Google Scholar] [CrossRef]
- Reznikov, A.; Reznikov, A. Thermophysical aspects of metal cutting processes. Mashinostroenie Mosc. 1981, 212. [Google Scholar]
- Grzesik, W. Advanced Machining Processes of Metallic Materials: Theory, Modelling and Applications; Elsevier: Amsterdam, The Netherlands, 2008. [Google Scholar]
- Andresen, P.L. 5—Understanding and predicting stress corrosion cracking (SCC) in hot water. In Stress Corrosion Cracking of Nickel Based Alloys in Water-Cooled Nuclear Reactors; Féron, D., Staehle, R.W., Eds.; Woodhead Publishing: Sawston, UK, 2016; pp. 169–238. [Google Scholar]
- Féron, D.; Guerre, C.; Herms, E.; Laghoutaris, P. 9—Stress corrosion cracking of Alloy 600: Overviews and experimental techniques. In Stress Corrosion Cracking of Nickel Based Alloys in Water-Cooled Nuclear Reactors; Féron, D., Staehle, R.W., Eds.; Woodhead Publishing: Sawston, UK, 2016; pp. 325–353. [Google Scholar]
- Dai, X.; Zhuang, K.; Pu, D.; Zhang, W.; Ding, H. An Investigation of the Work Hardening Behavior in Interrupted Cutting Inconel 718 under Cryogenic Conditions. Materials 2020, 13, 2202. [Google Scholar] [CrossRef] [PubMed]
- Guimaraes, M.C.R.; Fogagnolo, J.B.; Paiva, J.M.; Veldhuis, S.C.; Diniz, A.E. Evaluation of milling parameters on the surface integrity of welded inconel 625. J. Mater. Res. Technol. 2022, 20, 2611–2628. [Google Scholar] [CrossRef]
- Li, X.; Liu, X.; Yue, C.; Liang, S.Y.; Wang, L. Systematic review on tool breakage monitoring techniques in machining operations. Int. J. Mach. Tools Manuf. 2022, 176, 103882. [Google Scholar] [CrossRef]
- Zheng, H.; Liu, K. Machinability of Engineering Materials. In Handbook of Manufacturing Engineering and Technology; Nee, A., Ed.; Springer London: London, UK, 2013; pp. 1–34. [Google Scholar]
- Wang, Z.; Kovvuri, V.; Araujo, A.; Bacci, M.; Hung, W.N.P.; Bukkapatnam, S.T.S. Built-up-edge effects on surface deterioration in micromilling processes. J. Manuf. Process. 2016, 24, 321–327. [Google Scholar] [CrossRef]
- Nouari, M.; Haddag, B.; Moufki, A.; Atlati, S. Chapter 2—Investigation on the built-up edge process when dry machining aeronautical aluminum alloys. In Machining of Light Alloys: Aluminum, Titanium, and Magnesium; Carou, D., Davim, J., Eds.; Academic Press: Cambridge, MA, USA, 2018. [Google Scholar]
- Bartolomeis, A.D.; Newman, S.T.; Shokrani, A. Initial investigation on Surface Integrity when Machining Inconel 718 with Conventional and Electrostatic Lubrication. Procedia CIRP 2020, 87, 65–70. [Google Scholar] [CrossRef]
- Anburaj, R.; Pradeep Kumar, M. Experimental studies on cryogenic CO2 face milling of Inconel 625 superalloy. Mater. Manuf. Process. 2021, 36, 814–826. [Google Scholar] [CrossRef]
- Lakner, T.; Hardt, M. A Novel Experimental Test Bench to Investigate the Effects of Cutting Fluids on the Frictional Conditions in Metal Cutting. J. Manuf. Mater. Process. 2020, 4, 45. [Google Scholar] [CrossRef]
- Bonnet, C.; Valiorgue, F.; Rech, J.; Claudin, C.; Hamdi, H.; Bergheau, J.M.; Gilles, P. Identification of a friction model—Application to the context of dry cutting of an AISI 316L austenitic stainless steel with a TiN coated carbide tool. Int. J. Mach. Tools Manuf. 2008, 48, 1211–1223. [Google Scholar] [CrossRef]
- Kuzu, A.T.; Berenji, K.R.; Ekim, B.C.; Bakkal, M. The thermal modeling of deep-hole drilling process under MQL condition. J. Manuf. Process. 2017, 29, 194–203. [Google Scholar] [CrossRef]
- Kim, E.J.; Lee, C.M. A Study on the Optimal Machining Parameters of the Induction Assisted Milling with Inconel 718. Materials 2019, 12, 233. [Google Scholar] [CrossRef] [PubMed]
- Vignesh, M.; Ramanujam, R. Chapter 9—Laser-assisted high speed machining of Inconel 718 alloy. In High Speed Machining; Gupta, K., Paulo Davim, J., Eds.; Academic Press: Cambridge, MA, USA, 2020; pp. 243–262. [Google Scholar]
- Okafor, A.C. Chapter 5—Cooling and machining strategies for high speed milling of titanium and nickel super alloys. In High Speed Machining; Gupta, K., Paulo Davim, J., Eds.; Academic Press: Cambridge, MA, USA, 2020; pp. 127–161. [Google Scholar]
- Hadi, M.A.; Ghani, J.A.; Haron, C.H.C.; Kasim, M.S. Comparison between Up-milling and Down-milling Operations on Tool Wear in Milling Inconel 718. Procedia Eng. 2013, 68, 647–653. [Google Scholar] [CrossRef]
- Bo, P.; Fan, H.; Bartoň, M. Efficient 5-axis CNC trochoidal flank milling of 3D cavities using custom-shaped cutting tools. Comput.-Aided Des. 2022, 151, 103334. [Google Scholar] [CrossRef]
- Liu, D.; Zhang, Y.; Luo, M.; Zhang, D. Investigation of Tool Wear and Chip Morphology in Dry Trochoidal Milling of Titanium Alloy Ti–6Al–4V. Materials 2019, 12, 1937. [Google Scholar] [CrossRef]
- Pleta, A.; Nithyanand, G.; Niaki, F.A.; Mears, L. Identification of optimal machining parameters in trochoidal milling of Inconel 718 for minimal force and tool wear and investigation of corresponding effects on machining affected zone depth. J. Manuf. Process. 2019, 43, 54–62. [Google Scholar] [CrossRef]
- Shankar, S.; Mohanraj, T.; Pramanik, A. Tool Condition Monitoring While Using Vegetable Based Cutting Fluids during Milling of Inconel 625. J. Adv. Manuf. Syst. 2019, 18, 563–581. [Google Scholar] [CrossRef]
- Alonso, U.; Veiga, F.; Suárez, A.; Gil Del Val, A. Characterization of Inconel 718® superalloy fabricated by wire Arc Additive Manufacturing: Effect on mechanical properties and machinability. J. Mater. Res. Technol. 2021, 14, 2665–2676. [Google Scholar] [CrossRef]
- Boozarpoor, M.; Teimouri, R.; Yazdani, K. Comprehensive study on effect of orthogonal turn-milling parameters on surface integrity of Inconel 718 considering production rate as constrain. Int. J. Lightweight Mater. Manuf. 2021, 4, 145–155. [Google Scholar] [CrossRef]
- Amigo, F.J.; Urbikain, G.; Pereira, O.; Fernández-Lucio, P.; Fernández-Valdivielso, A.; de Lacalle, L.N.L. Combination of high feed turning with cryogenic cooling on Haynes 263 and Inconel 718 superalloys. J. Manuf. Process. 2020, 58, 208–222. [Google Scholar] [CrossRef]
- Raykar, S.J.; Chaugule, Y.G.; Pasare, V.I.; Sawant, D.A.; Patil, U.N. Analysis of microhardness and degree of work hardening (DWH) while turning Inconel 718 with high pressure coolant environment. Mater. Today Proc. 2022, 59, 1088–1093. [Google Scholar] [CrossRef]
- Infante-García, D.; Diaz-Álvarez, J.; Cantero, J.-L.; Muñoz-Sánchez, A.; Miguélez, M.-H. Influence of the undeformed chip cross section in finishing turning of Inconel 718 with PCBN tools. Procedia CIRP 2018, 77, 122–125. [Google Scholar] [CrossRef]
- Meyer, R.; Köhler, J.; Denkena, B. Influence of the tool corner radius on the tool wear and process forces during hard turning. Int. J. Adv. Manuf. Technol. 2012, 58, 933–940. [Google Scholar] [CrossRef]
- Makhesana, M.A.; Patel, K.M.; Krolczyk, G.M.; Danish, M.; Singla, A.K.; Khanna, N. Influence of MoS2 and graphite-reinforced nanofluid-MQL on surface roughness, tool wear, cutting temperature and microhardness in machining of Inconel 625. CIRP J. Manuf. Sci. Technol. 2023, 41, 225–238. [Google Scholar] [CrossRef]
- Airao, J.; Nirala, C.K.; Khanna, N. Novel use of ultrasonic-assisted turning in conjunction with cryogenic and lubrication techniques to analyze the machinability of Inconel 718. J. Manuf. Process. 2022, 81, 962–975. [Google Scholar] [CrossRef]
- Venkatesan, K.; Nagendra, K.U.; Anudeep, C.M.; Cotton, A.E. Experimental Investigation and Parametric Optimization on Hole Quality Assessment During Micro-drilling of Inconel 625 Superalloy. Arab. J. Sci. Eng. 2021, 46, 2283–2309. [Google Scholar] [CrossRef]
- Cherrared, D. Numerical simulation of film cooling a turbine blade through a row of holes. J. Therm. Eng. 2017, 3, 1110. [Google Scholar] [CrossRef]
- Neo, D.W.K.; Liu, K.; Kumar, A.S. High throughput deep-hole drilling of Inconel 718 using PCBN gun drill. J. Manuf. Process. 2020, 57, 302–311. [Google Scholar] [CrossRef]
- Sahoo, A.K.; Jeet, S.; Bagal, D.K.; Barua, A.; Pattanaik, A.K.; Behera, N. Parametric optimization of CNC-drilling of Inconel 718 with cryogenically treated drill-bit using Taguchi-Whale optimization algorithm. Mater. Today Proc. 2022, 50, 1591–1598. [Google Scholar] [CrossRef]
- Ratnam, C.; Adarsha Kumar, K.; Murthy, B.S.N.; Venkata Rao, K. An experimental study on boring of Inconel 718 and multi response optimization of machining parameters using Response Surface Methodology. Mater. Today Proc. 2018, 5, 27123–27129. [Google Scholar] [CrossRef]
- Liu, L.; Thangaraj, M.; Karmiris-Obratański, P.; Zhou, Y.; Annamalai, R.; Machnik, R.; Elsheikh, A.; Markopoulos, A.P. Optimization of Wire EDM Process Parameters on Cutting Inconel 718 Alloy with Zinc-Diffused Coating Brass Wire Electrode Using Taguchi-DEAR Technique. Coatings 2022, 12, 1612. [Google Scholar] [CrossRef]
- Kliuev, M.; Kutin, A.; Wegener, K. Electrode wear pattern during EDM milling of Inconel 718. Int. J. Adv. Manuf. Technol. 2021, 117, 2369–2375. [Google Scholar] [CrossRef]
- Manikandan, N.; Binoj, J.S.; Thejasree, P.; Sasikala, P.; Anusha, P. Application of Taguchi method on Wire Electrical Discharge Machining of Inconel 625. Mater. Today Proc. 2021, 39, 121–125. [Google Scholar] [CrossRef]
- Hussain, A.; Kumar Sharma, A.; Preet Singh, J. Maximizing MRR of Inconel 625 machining through process parameter optimization of EDM. Mater. Today Proc. 2022; In Press. [Google Scholar] [CrossRef]
- Rahul; Datta, S.; Biswal, B.B.; Mahapatra, S.S. Machinability analysis of Inconel 601, 625, 718 and 825 during electro-discharge machining: On evaluation of optimal parameters setting. Measurement 2019, 137, 382–400. [Google Scholar] [CrossRef]
- Farooq, M.U.; Anwar, S.; Kumar, M.S.; AlFaify, A.; Ali, M.A.; Kumar, R.; Haber, R. A Novel Flushing Mechanism to Minimize Roughness and Dimensional Errors during Wire Electric Discharge Machining of Complex Profiles on Inconel 718. Materials 2022, 15, 7330. [Google Scholar] [CrossRef]
- ISO 8688-2:1989(E); Tool Life Testing in Milling—Part 2: End milling. ISO: London, UK, 1989; 26p.
- ISO 3685:1993(E); Tool-Life Testing with Single-Point Turning Tools. ISO: London, UK, 1993; 53p.
- Zhang, X.; Peng, Z.; Liu, L.; Zhang, X. A Tool Life Prediction Model Based on Taylor’s Equation for High-Speed Ultrasonic Vibration Cutting Ti and Ni Alloys. Coatings 2022, 12, 1553. [Google Scholar] [CrossRef]
- Archard, J.F. Contact and Rubbing of Flat Surfaces. J. Appl. Phys. 1953, 24, 981–988. [Google Scholar] [CrossRef]
- Usui, E.; Shirakashi, T.; Kitagawa, T. Analytical Prediction of Three Dimensional Cutting Process—Part 3: Cutting Temperature and Crater Wear of Carbide Tool. J. Eng. Ind. 1978, 100, 236–243. [Google Scholar] [CrossRef]
- Usui, E.; Shirakashi, T.; Kitagawa, T. Analytical prediction of cutting tool wear. Wear 1984, 100, 129–151. [Google Scholar] [CrossRef]
- Takeyama, H.; Murata, R. Basic Investigation of Tool Wear. J. Eng. Ind. 1963, 85, 33–37. [Google Scholar] [CrossRef]
- Childs, T.H.C.; Maekawa, K.; Obikawa, T.; Yamane, Y. Metal Machining: Theory and Applications; Arnold: London, UK, 2000. [Google Scholar]
- Schmidt, C.; Frank, P.; Weule, H.; Schmidt, J.; Yen, Y.; Altan, T. Tool wear prediction and verification in orthogonal cutting. In Proceedings of the 6th CIRP Workshop on Modeling of Machining, Hamilton, ON, Canada, 19–20 May 2003; pp. 93–100. [Google Scholar]
- Luo, X.; Cheng, K.; Holt, R.; Liu, X. Modeling flank wear of carbide tool insert in metal cutting. Wear 2005, 259, 1235–1240. [Google Scholar] [CrossRef]
- Astakhov, V.P. Effects of the cutting feed, depth of cut, and workpiece (bore) diameter on the tool wear rate. Int. J. Adv. Manuf. Technol. 2007, 34, 631–640. [Google Scholar] [CrossRef]
- Astakhov, V.P. Chapter 4 Cutting tool wear, tool life and cutting tool physical resource. In Tribology and Interface Engineering Series; Briscoe, B.J., Ed.; Elsevier: Amsterdam, The Netherlands, 2006; Volume 52, pp. 220–275. [Google Scholar]
- Attanasio, A.; Ceretti, E.; Fiorentino, A.; Cappellini, C.; Giardini, C. Investigation and FEM-based simulation of tool wear in turning operations with uncoated carbide tools. Wear 2010, 269, 344–350. [Google Scholar] [CrossRef]
- Attanasio, A.; Ceretti, E.; Rizzuti, S.; Umbrello, D.; Micari, F. 3D finite element analysis of tool wear in machining. CIRP Ann. 2008, 57, 61–64. [Google Scholar] [CrossRef]
- Pálmai, Z. Proposal for a new theoretical model of the cutting tool’s flank wear. Wear 2013, 303, 437–445. [Google Scholar] [CrossRef]
- Halila, F.; Czarnota, C.; Nouari, M. A new abrasive wear law for the sticking and sliding contacts when machining metallic alloys. Wear 2014, 315, 125–135. [Google Scholar] [CrossRef]
- Halila, F.; Czarnota, C.; Nouari, M. New stochastic wear law to predict the abrasive flank wear and tool life in machining process. Proc. Inst. Mech. Eng. Part J. J. Eng. Tribol. 2014, 228, 1243–1251. [Google Scholar] [CrossRef]
- Wang, R.; Yang, D.; Wang, W.; Wei, F.; Lu, Y.; Li, Y. Tool Wear in Nickel-Based Superalloy Machining: An Overview. Processes 2022, 10, 2380. [Google Scholar] [CrossRef]
- De Bartolomeis, A.; Newman, S.T.; Jawahir, I.S.; Biermann, D.; Shokrani, A. Future research directions in the machining of Inconel 718. J. Mater. Process. Technol. 2021, 297, 117260. [Google Scholar] [CrossRef]
- Breidenstein, B.; Grove, T.; Krödel, A.; Sitab, R. Influence of hexagonal phase transformation in laser prepared PcBN cutting tools on tool wear in machining of Inconel 718. Met. Powder Rep. 2019, 74, 237–243. [Google Scholar] [CrossRef]
- Rakesh, P.R.; Chakradhar, D. Machining performance comparison of Inconel 625 superalloy under sustainable machining environments. J. Manuf. Process. 2023, 85, 742–755. [Google Scholar] [CrossRef]
- Hoier, P.; Malakizadi, A.; Krajnik, P.; Klement, U. Study of flank wear topography and surface-deformation of cemented carbide tools after turning Alloy 718. Procedia CIRP 2018, 77, 537–540. [Google Scholar] [CrossRef]
- Sousa, V.F.C.; Silva, F.J.G. Recent Advances on Coated Milling Tool Technology—A Comprehensive Review. Coatings 2020, 10, 235. [Google Scholar] [CrossRef]
- Sousa, V.F.C.; Da Silva, F.J.G.; Pinto, G.F.; Baptista, A.; Alexandre, R. Characteristics and Wear Mechanisms of TiAlN-Based Coatings for Machining Applications: A Comprehensive Review. Metals 2021, 11, 260. [Google Scholar] [CrossRef]
- Jain, A.; Bajpai, V. Chapter 1—Introduction to high-speed machining (HSM). In High Speed Machining; Gupta, K., Paulo Davim, J., Eds.; Academic Press: Cambridge, MA, USA, 2020; pp. 1–25. [Google Scholar]
- Montazeri, S.; Aramesh, M.; Rawal, S.; Veldhuis, S.C. Characterization and machining performance of a chipping resistant ultra-soft coating used for the machining of Inconel 718. Wear 2021, 474–475, 203759. [Google Scholar] [CrossRef]
- Agarwal, A.; Potthoff, N.; Shah, A.M.; Mears, L.; Wiederkehr, P. Analyzing the evolution of tool wear area in trochoidal milling of Inconel 718 using image processing methodology. Manuf. Lett. 2022, 33, 373–379. [Google Scholar] [CrossRef]
- Liu, E.; An, W.; Xu, Z.; Zhang, H. Experimental study of cutting-parameter and tool life reliability optimization in inconel 625 machining based on wear map approach. J. Manuf. Process. 2020, 53, 34–42. [Google Scholar] [CrossRef]
- Criado, V.; Díaz-Álvarez, J.; Cantero, J.L.; Miguélez, M.H. Study of the performance of PCBN and carbide tools in finishing machining of Inconel 718 with cutting fluid at conventional pressures. Procedia CIRP 2018, 77, 634–637. [Google Scholar] [CrossRef]
- Saleem, M.Q.; Mumtaz, S. Face milling of Inconel 625 via wiper inserts: Evaluation of tool life and workpiece surface integrity. J. Manuf. Process. 2020, 56, 322–336. [Google Scholar] [CrossRef]











| Characteristic | Value | Units | |
|---|---|---|---|
| Z | 58.71 | AMU | |
| Crystal structure | FCC | [-] | |
| Lattice constant | @ 25 °C | 0.35238 | nm |
| ρ | 8908 | kg/m3 | |
| Tm | 1453 | °C | |
| TC | 353 | ||
| cp | 0.44 | kJ/kg K | |
| α | 13.3 × 10−6 | K−1 | |
| k | @ 100 °C | 82.8 | W/m K |
| @ 300 °C | 63.6 | ||
| @ 500 °C | 61.9 | ||
| ρR | @ 20 °C | 6.97 × 10−8 | Ωm |
| Bmax | 0.617 | T | |
| Br | 0.300 | ||
| HC | 239 | A/m | |
| E | 206.0 | GPa | |
| G | 73.6 | ||
| ν | 0.30 | [-] |
| Element | Fe-Base | Co-Base | Ni-Base |
|---|---|---|---|
| Cr | Improves hot corrosion and oxidation resistance. Solid-solution hardening. | M23C6 and M7C3 carbide precipitation (MxCy metallic carbide). Improves hot corrosion and oxidation resistance. Promotes Topologically Close-Packed (TCP) phases, also called Frank–Kasper phases. | M23C6 and M7C3 carbide precipitation. Improves hot corrosion and oxidation resistance. Moderate solid-solution hardening. A moderate increase in γ′ volume fraction (vt%). Tends to stabilize the Ni2Cr phase in alloys containing more than 20% Cr. Promotes TCP phases. |
| Al | Induces γ′ precipitation. Retards formation of hexagonal η-Ni3Ti phase. | Improves oxidation resistance. Forms intermetallic β-CoAl. | Moderate solid-solution hardening. Induces γ′ precipitation. Improves oxidation resistance. |
| Ti | γ′ precipitation. TiC carbide precipitation. | TiC carbide precipitation. Formation of Co3Ti intermetallic. Formation of Ni3Ti with sufficient Ni. Reduces surface stability. | Moderate solid-solution hardening. γ′ precipitation. TiC carbide precipitation. Retards the precipitation of Ni2(Cr, Mo) phase particles. |
| Mo | Solid solution hardening. Forms M6C carbide precipitates. | Solid solution hardening. Forms Co3Mo intermetallic precipitates. Promotes TCP phases. | High solid-solution hardening. A moderate increase in γ′ vt%. M6C and MC carbide formation. Promotes formation of Ni2(Cr, Mo) phase particles. Promotes σ and μ-TCP phases. |
| W | Solid solution hardening. M6C carbide precipitation. | Solid solution hardening. Formation of Co3W intermetallic. Promotes TCP phases. | High-solid solution hardening. A moderate increase in γ′ vt%. M6C carbide formation. Increases ρ. Promotes the formation of Ni2(Cr, Mo, W) particles. Promotes σ and μ-TCP phases. |
| Ta | γ′’ precipitation. Forms TaC carbide precipitates. | M6C and MC carbide precipitation. Formation of Co2Ta intermetallic. Reduces surface stability. | High-solid solution hardening. TaC carbide precipitation. A large increase in γ′ vt%. Improves oxidation resistance. |
| Nb | γ″precipitation. NbC carbide precipitation. δ-Ni3Nb precipitation. | M6C and MC carbide precipitation. Formation of Co2Nb intermetallic. Reduces surface stability. | High-solid solution hardening. A large increase in γ′ vt%. NbC carbide formation. γ′’ precipitation. δ-Ni3Nb precipitation. |
| Re | - | - | Moderate solid-solution hardening. Increases γ/γ′ lattice mismatch. Retards coarsening. |
| Fe | Not applicable. | Improves workability. | Decreases oxidation resistance. Promotes σ and Laves TCP phases. Improves workability. |
| Co | - | Not applicable. | Raises γ solidus T. A moderate increase in γ′ vt% in some alloys. Raises γ′ solvus T. |
| Ni | FCC matrix stabilizer. Inhibits TCP phase precipitation. | FCC stabilizer. Decreases hot corrosion resistance. | Not applicable. |
| C | Carbide formation. Stabilizes FCC matrix. | Carbide formation. Decreases ductility. | Carbide formation. Moderate solid-solution Hardening. |
| B | Improves creep strength and ductility. Retards formation of grain-boundary η-Ni3Ti | Improves creep strength. and ductility | Moderate solid-solution hardening. Inhibits carbide coarsening. Improves grain-boundary strength. Improves creep strength and ductility |
| Zr | Improves creep strength and ductility. Retards formation of grain-boundary η-Ni3Ti. | ZrC carbide formation. Improves creep strength and ductility. Reduces surface stability. | Moderate solid-solution hardening. Inhibits carbide coarsening. Improves grain-boundary strength. Improves creep strength and ductility. |
| Hf | - | - | Improves creep strength and ductility. Improves grain-boundary strength. HfC formation. Promotes eutectic γ/γ′ formation. |
| V | Improves notch ductility at elevated T. Improves hot workability. | - | Imparts extra passivation to some alloys in certain liquid media. |
| INCONEL® | 182 [37] | 600 [38] | 601 [39] | 625 [40] | 690 [38] | 713C [41] | 718 [42] | X750 [43] | 800 [44] | 825 [45] | |
|---|---|---|---|---|---|---|---|---|---|---|---|
| wt% | Ni | 62 | Bal. | 62.6 | 60.76 | Bal. | 71.76 | 53.98 | 71.32 | 35 | 38.25 |
| Cr | 15 | 15.2 | 23.05 | 21.69 | 29.9 | 12.7 | 18.11 | 16.22 | 23 | 22.70 | |
| Fe | Bal. | 11.0 | - | 4.21 | 11.6 | 1.6 | Bal. | 8.04 | 39.5 | 31.08 | |
| Mo | - | - | - | 8.62 | - | 4.6 | 3.00 | - | - | 2.77 | |
| Nb & Ta | 2.0 | - | - | 3.38 | - | 2.2 | 5.44 | 0.9 | - | - | |
| Co | - | - | - | - | - | 0.06 | - | 0.01 | - | 0.04 | |
| Mn | 5.5 | 0.23 | 0.1 | 0.31 | 0.25 | 0.04 | - | 0.21 | - | 0.12 | |
| Cu | 0.5 | - | 0.1 | - | - | - | - | 0.03 | - | 2.78 | |
| Al | - | - | 1.4 | 0.53 | - | 5.9 | 0.53 | 0.68 | 0.15–0.6 | 0.05 | |
| Ti | 1.0 | 0.3 | - | 0.21 | 0.3 | 0.71 | 1.01 | 2.47 | 0.15–0.6 | 0.65 | |
| Si | 1.0 | 0.29 | 0.37 | 0.40 | 0.33 | 0.08 | - | 0.08 | - | 0.36 | |
| C | 0.06 | 0.022 | 0.025 | 0.04 | 0.025 | 0.188 | - | 0.04 | ≤0.1 | 0.04 | |
| S | 0.02 | 0.025 | - | - | 0.025 | 0.006 | - | - | - | 0.02 | |
| P | 0.02 | 0.086 | - | - | 0.01 | 0.005 | - | - | - | 0.01 | |
| B | - | - | - | - | - | 0.014 | - | - | - | - | |
| W | - | - | - | - | - | 0.06 | - | - | - | 0.36 | |
| Zr | - | - | - | - | - | 0.14 | - | - | - | - | |
| V | - | - | - | - | - | - | - | - | - | 0.06 | |
| N | - | 0.024 | - | - | 0.02 | - | - | - | - | - | |
| A Predictive Model for Heat Partition Coefficient Rchip | Equation | Establishment Basis |
|---|---|---|
| Loewen—Shaw [54] | Dry-cutting process of AISI 1113 steel with K2S cemented carbide tool (cutting speed, vc = 30–182 m/min). | |
| Shaw [55] | Dry-cutting process of AISI 1113 steel with high-speed steel (HSS) tool/K2S cemented carbide tool (vc = 30–182 m/min). | |
| Kato—Fujii [56] | Surface grinding process of stainless steel/carbon steel with Al-oxide wheel. | |
| List—Sutter [57] | Dry-cutting process of AISI 1018 mild steel with uncoated carbide tool (vc = 23–60 m/min; undeformed chip thickness (hch) range 0.26–0.38 mm). | |
| Gecim—Winer [58] | Based on the thermal behaviour of the two-dimensional, transient T distribution in the vicinity of a small, stationary, circular heat source equation of the average T of the moving and stationary heat sources between a frictional contact. | |
| Reznikov [59] | Based on the Green function to analyse the chip deformation and friction work along the tool rake face. | |
| Berliner—Krajnov [60] | ||
| Tian—Kennedy [60] | Consideration of Peclet numbers for the tool and workpiece materials in sliding tribological contact. |
| Author | Challenges | Remarks |
|---|---|---|
| Guimaraes, et al. [64] | Evaluation of how the machining processes deteriorate the surface integrity to extend the service life of the INCONEL® 625 components as long as possible. The influence of tool geometry, feed rate (f), and tool rotational speed (s) on surface integrity were evaluated for the milling process. | The results indicate that s has the greatest influence on specific cutting pressure (β). The parameters s and f were the main factors that affected the thickness of the cold worked zone. The results suggest that Ra after machining is driven by mechanical-thermal loadings and causes beneficial results related to corrosion resistance and compressive residual stress. |
| Pleta, et al. [80] | Assessment of the INCONEL® 718 trochoidal milling process and optimization for manufacturing scenarios. To accomplish this goal, the modelling of the cutting forces (Fc) must be investigated with semi-mechanistic methods. Furthermore, machining parameters are investigated as to how they relate to the improvement of tool life and Fc utilizing the Taguchi method. | It is found that TW increases the depth of the machining affected zone as does increasing hch. Nutational rate () and rotational rate () have the largest interactions with both Fc and tool VB. It was found that hch and TW increased the depth of the plastically deformed and elongated grains in both the radial and axial orientations. |
| Shankar, et al. [81] | This investigation has designed a tool condition monitoring system (TCM) while milling INCONEL® 625 based on sound and vibration signatures. The experiments were carried out based on response surface methodology (RSM). | The process parameters such as s, f, ap and vegetable-based cutting fluids were optimized based on Ra and flank wear (VB). It was determined that the sound pressure and vibration signatures have a direct relation with VB. The statistical features values were extracted from the experimental data and the cutting tool VB was predicted with a mean square error (MSE) of 8.4212%.The Ra of the machined surface varies from 0.081–0.273 μm. The VB of the cutting tool varies from 0.0187–0.0254 mm. Based on the desirability function, s = 221 rpm, f = 0.02 mm/rev and ap = 0.17 mm were identified as optimal process parameters. The average values of sound pressure for a brand-new, normal life (or useful life), and dull tools are 0.01955, 0.2513 and 0.4858 Pa, respectively. Similarly, the vibration signal range for a brand new, normal life (or useful life), and dull tools is 0.029–0.4394 g, 0.0780–1.32 g and 0.120–5 g. |
| Alonso, et al. [82] | Slot milling operations were performed to investigate the influence of s and machining direction in INCONEL® 718 alloy. | It was observed at higher s, lower values of Ra and lower torque (M) values were obtained. Moreover, the main novelty of this work is the influence of the anisotropy of Wire and Arc Additive Manufacturing (WAAM) INCONEL® 718 alloy on its machinability. Milling along the extruder travel direction offers better dimensional tolerance values with lower cutting M, being the more efficient way. |
| Boozarpoor, et al. [83] | Turn-milling technology was utilized to machine cylindrical samples of INCONEL® 718 alloy. The effect of process factors such as tool rotational speed (or spindle, s), workpiece rotational speed (vc), f and eccentricity (e) on surface roughness (Ra) and tensile residual stress was analysed. | The results showed that f is the most influential parameter that determines the value of Ra and residual stress. Furthermore, by considering production rate as a constraint, it was logically discussed that a setting of 1000 rpm cutter-speed, 300 rpm work rotational speed, 0.12 mm/rev feed rate and 0.2 mm eccentricity can guarantee maximum production rate as well minimum Ra and tensile residual stress. |
| Anburaj and Pradeep Kumar [70] | Face milling was carried out on INCONEL® 625 and twenty-seven iterations (L27) were conducted using Design of Experiments (DOE), including three levels of vc and fz with constant ap. The study included three lubrication conditions such as dry-machining, normal coolant (wet) and cryogenic CO2 (l) coolant. The output responses such as cutting temperature (Tcut), cutting feed force (Fx), cutting normal force (Fy), cutting axial force (Fz) and Ra were evaluated. | The results were optimized using the TOPSIS technique with ANOVA tests, as the results of the highest closeness coefficient (Ci) value indicated the cryogenic CO2 (l) coolant environment, and the input optimized parameters were vc = 80 m/min and fz = 0.05 mm/tooth. Other parameters such as Tcut = 57.38 °C, Fx = 201.5 N, Fy = 251.1 N, Fz = 335.9 N, and Ra = 0.159 μm were found optimal parameters, in the 19th iteration having obtained Ci = 0.928835. |
| Author | Challenges | Remarks |
|---|---|---|
| Waghmode and Dabade [23] | Examination and observation of the response parameters like Fc and Ra on input parameters such as vc, f and ap. Experimentation was conducted as per Taguchi’s L9 orthogonal array during INCONEL® 625 alloy turning operation. The results are analysed using the ANOVA method. | ANOVA suggests that the ap has a 55.05% contribution to Fc. In thrust force (Fz), the contribution of ap is 55.83% which is the parameter with the most influence. As ap increases, Fz increase. The main contribution for the feed force is provided by the ap, with 83.39%. Parameters f and ap highly affect Ra, having 20.61 and 51.68% contribution, respectively. As f increases, Ra increases too. With parameter vc, it shows an inverse trend. |
| Kosaraju, et al. [25] | A multi-objective optimization based on the Taguchi-based Grey Relation Analysis (TGRA) method was employed to find the optimal levels of turning INCONEL® 625 parameters for the objective of lower Fc and better Ra under dry-cutting conditions. | From the statistical analysis, the results show that f is identified as the most significant parameter for the turning operation according to the weighted sum of Fc and Ra. The optimal combination of control factors and their levels are vc = 75 m/min, f = 0.103 mm/rev and ap = 0.2 mm. |
| Vignesh and Ramanujam [75] | Evaluate the influence of laser-assisted high-speed machining (LAHSM) on the Fc (Fz in Figure 8), Ra, TW and the chip morphology during the INCONEL® 718 turning process. | LAHSM optimal parameters were vc = 80 m/min, f = 0.08 mm/rev and laser power, PLaser = 1300 W. Fc, Ra and TW values were better over the conventional turning process ones, leading to a reduction of Fc by 24.5%, Ra by 56% and TW by 29%. |
| Raykar, et al. [85] | High-pressure cooling (HPC) of cutting tools can be very effective when machining difficult-to-cut materials like INCONEL® 718. An analysis of microhardness and degree of work hardening (DWH) is carried out to evaluate the machinability of the INCONEL® 718 alloy while turning in a high-pressure coolant environment. | Microhardness has a sudden change between 30–120 μm bellow the machined surface. After this region, the microhardness value is similar to the bulk, which is found at 270–300 μm below the machined surface for all samples. The microhardness near the machined surface is found to be 1.11× the bulk microhardness. Microhardness variation is unaffected by the changes in the process parameters since none is statistically significant at a 95% confidence level. A significant microhardness value is noticed at a depth of 90 μm. |
| Infante-García, et al. [86] | The increase of the undeformed chip cross-section and the high SCE of INCONEL® 718 give rise to load peaks during machining. Different tests involving multipass finishing turning have been carried out to study the magnitude of the load peaks for different cutting conditions. | Initial results have shown a significant peak in the machining loads, predicted by Altintas force law [87]. This peak is related to the tool tip radius and the cutting parameters, after the second and successive passes. The main factor that contributes to that is the increase of undeformed chip cross section during a short interval. Thus, the progression of TW is significantly influenced. The machining load at the end of a turning pass can significantly increase during a short interval. Consequently, this effect may influence TW progression leading to premature tool failure. |
| Makhesana, et al. [88] | The turning tests to INCONEL® 625 are conducted under dry, MQL, and nanofluid-MQL (nMQL) environments and the machining results are compared considering Ra, chip morphology, TW, Tcut, Pin and microhardness | Sunflower oil blended with MoS2 resulted in 56, 42, and 22% improved Ra compared to dry, MQL, and nMQL (Graphite) conditions, respectively. Also, the efficiency of nMQL with graphite and MoS2 is evaluated by slower TW progression. Also, MQL, nMQL with MoS2, and nMQL (graphite) resulted in lower Tcut by 18, 35, and 25%, respectively, compared to dry turning. The effective performance of nMQL is credited to the better penetration ability of the applied lubricant. Furthermore, the MQL application with compressed air facilitated chip removal and heat dissipation during machining. |
| Airao, et al. [89] | Examination of the machinability of the INCONEL® 718 alloy in conventional and ultrasonic assisted turning (UAT) under dry, wet, minimal quantity lubrication (MQL), and CO2 (l) strategies. The experiments are performed in an in-house developed ultrasonic-assisted turning (UAT) setup, keeping all the machining parameters constant. | The CO2 (l) reduces edge chipping, nose wear, adhesion, and abrasion wear. The conventional turning under CO2 (l) reduces the VB by 32–60% and power consumption (Pin) by 5–31% compared to dry, wet, and MQL strategies. Similarly, the UAT under CO2 (l) reduces the VB by 32–53% and Pin by 11–40% compared to dry, wet, and MQL strategies. The UAT reduces Ra compared to conventional turning when used under MQL and CO2 (l). The CO2 (l), in conjunction with ultrasonic vibration, significantly reduces SCE and TW without compromising Ra. Moreover, this combination also helps in enhancing the chip breakability and reducing ε concentration. |
| Author | Challenges | Remarks |
|---|---|---|
| Neo, et al. [92] | The traditional carbide-tipped gun drills often get worn at an accelerated rate and require repetitive re-sharpening or replacement when drilling INCONEL® 718 alloys. This occurrence lowers productivity and increases costs. Furthermore, it is also a challenging task to meet the stringent hole-straightness requirement of 1/1000 mm for deep-hole drilling (DHD). | In contrast to traditional carbide-tipped gun drills, the developed PCBN-tipped gun drill can operate at higher vc and reduce drilling forces, drilling M, and TW. Furthermore, the surface quality of drilled holes is much better than those drilled by traditional carbide gun drills. For a stable drilling condition, it is also recommended to perform deep-hole drilling with the developed PcBN gun drill on INCONEL® 718 at vc ≥ 50 m/min. |
| Venkatesan, et al. [90] | Drilling micro-cooling holes in turbine blades on INCONEL® 625 is one of the noteworthy applications of micro-drilling, and few are the investigations on the hole quality assessment and drill bit tool life. The multi-response optimization of test parameters in micro-drilling conditions is presented, using the approach on the Taguchi L27 design. Micro-drilling is performed in a 2 mm plate thickness of INCONEL® 625 with an uncoated micro-drill. | After each drilling test, the hole diameter, circularity error, overcut, taper ratio, cylindricity and hole damage factor are measured, and the results are examined. The deviation in hole diameter, cylindricity, circularity error, roundness, overcut, taper ratio, and hole damage factor obtained is increased to 5.5, 87.2, 50.5, 5.7, 77.4, 20.0 and 5.4%, respectively, from 1st to 25th hole. Better hole quality features with the least deformed layer thickness and low burr formation at entry, and exit, are consistently achieved with s = 21,000 rpm and f = 6 mm/min for a given tool diameter. The optimized parameters are a tool diameter of 0.8 mm, (the most suitable tool diameter for hole quality and productivity in micro-drilling), s = 21,000 rpm and f = 10 mm/min. Chip clogging, entrance burr, and exit burr are obtained before the tool failure. These new findings have brought out a highly beneficial database for aerospace industries without losing the quality of the hole in production. |
| Sahoo, et al. [93] | Use of cryogenically treated drill bits in INCONEL® 718 alloy machining. Drill bits are conditioned under two different environments i.e., cryogenically treated with single-tempered drill bits, and cryogenically treated with double-tempered drill bits. The Taguchi method was used for trial design and optimization of factors along with the Whale optimization algorithm. | Results show that f is the most contributing parameter to maximize Fz, while s is the most contributing parameter to maximising M. Also, tool condition is the most contributing factor to minimising Ra. By maximizing the Fz, up to 184 N, and M, up to 0.72 Nm, during drilling operation on INCONEL® 718, using cryogenically treated and single tempered drill bit, it was found that the optimal parameter settings were s = 215 rpm and f = 0.106 mm/rev. Ra was minimized to 3.77 μm. It was also seen that cryogenically treated and the single-tempered drill bit was more influential in attaining maximum Fz and M, while cryogenically treated and the double-tempered drill bit was more influential in attaining minimum Ra. |
| Author | Challenges | Remarks |
|---|---|---|
| Mohapatra, et al. [39] | Comparative study of the chemical and mechanical properties of INCONEL® 718, 625, 825 and 601. Evaluation of the machinability of different grades of alloys using EDM. | An increase in the peak current resulted in improved material removal rate (MRR) by keeping the gap voltage (Vg), pulse-on time (Ton), duty factor (τ) and dielectric circulation flushing pressure (Fp) fixed at a constant value, for the different INCONEL® grades. An increase in Ra is observed by incrementing the peak discharge current (Ip). In the case of surface crack density (SCD), with an increase in Ip, SCD ends to decrease, again followed by an increasing trend; and then finally remained constant. |
| Manikandan, et al. [97] | INCONEL® 625 is one of the hard-to-machine materials extensively used in high-temperature applications. It has better strength and lower k, compared with more common materials, which leads to poor machinability by traditional processes. To overcome such kind of disadvantages, unconventional manufacturing methods have been developed and proposed to be suitable substitutes, such as WEDM. | This work details a single-aspect optimization problem of WEDM of INCONEL® 625 with the help of Taguchi analysis. In this investigation, the MRR and Overcut (OC) were deemed as the performance characteristics, and the Taguchi response showed that the best parameter combination to maximize the performance of Ra is Ton = 30 μs, Toff = 15 μs and Ip = 3 A. The best set of process parameters for attaining better OC is Ton = 30 μs, Toff = 5 μs and Ip = 1 A. Contour plots were also explored to reveal the combined influence of process parameters on the preferred performance measures. |
| Hussain, et al. [98] | Cost reduction in machining through increased MRR using optimum machining process parameters. An experimental study is presented for optimizing process parameters Ton, Ip and Toff to maximize MRR for subtracting material from INCONEL® 625 work part using Taguchi DOE and its analysis. | A Taguchi orthogonal array L9 is applied for experimental design and analysis. Optimized values of performance factors obtained by analysis are Ip = 12 A, Ton = 160 μs, and Toff = 35 μs. The maximum MRR, of 24.48 mm3/mm, was obtained with optimum values of performance parameters. Under these conditions, it was found that, R2 = 98% which reflects a high confidence level in the experiment. It is also found that both Toff and Ip have a considerable impact on MRR. This is because higher values of Ton and Ip enhance the amount of energy discharge on the workpiece, which leads to increased material melting and vaporisation. |
| Liu, et al. [95] | Enhancing the machining process of INCONEL® 718 using zinc-diffused coating brass wire electrode and Taguchi-Data Envelopment Analysis-based Ranking (DEAR). | MRR, kerf width (Kw), and Ra were considered as the quality measures. In the WEDM process, the brass wire electrode worked as expected and the optimal arrangement of input factors was found as Ton = 140 μs, Toff = 50 μs, SV = 60 V, and WT = 5 kg, which are the most relevant factors with a Ci = 0.989. |
| Rahul, et al. [99] | INCONEL® 718, 625, 825 and 601 machinability was experimentally analysed during the execution of EDM. The experimental design was planned according to a 5-factor/4-level L16 orthogonal array. The following process variables were considered: Vg, Ip, pulse-on time (Ton), duty factor (τ) and Fp. Machinability was assessed in consideration of MRR, electrode wear rate, Ra and surface crack density (SCD) at the already worked surface. The satisfaction function approach integrated with the Taguchi method was attempted to determine optimal parameter settings. | The MRR efficiency was found to vary from: 1.3389–29.3128 mm3/min for INCONEL® 625; 1.1844–31.5995 mm3/min for INCONEL® 718. Ra was found to vary from: 4.7–11.5333 μm for INCONEL® 625; 6–12.3667 μm for INCONEL® 718. Optimal parameters setting determined as: [Vg = 80 V, Ip = 7 A, Ton = 200 μs, τ = 75%, Fp = 0.6 bar] for INCONEL® 625 [Vg = 70 V, Ip = 7 A, Ton = 500 μs, τ = 80%, Fp = 0.6 bar] for INCONEL® 718. A significant carbon enrichment due to the thermo-mechanical effect of EDM was noticed on the machined surface of INCONEL® 718 and 625, during EDM operation, attributed to the formation of carbides and grain refinement, which increased micro-strain as well as dislocation density. The increase in Ip resulted in improved MRR (while keeping Vg, Ton, τ and Fp constant) for different INCONEL® alloys. Ra was observed to increase as Ip increased. |
| Farooq, et al. [100] | Several developments in WEDM have been reported, but the influence of Fp attributes has not been thoroughly investigated. The influence of four process variables, namely servo voltage, Fp, nozzle diameter (ØN), and nozzle–workpiece distance (WD), were analysed on INCONEL® 718 concerning geometrical errors (angular and radial deviations), spark gap (SG) formation, and Ra. In this regard, detailed statistical and microscopical analyses are employed with mono and multi-objective process optimization by employing the TGRA method. | Process parameters are more influential on radius deviation as compared to angular error. At Fp = 4 kg/cm2, the radius deviation is around 4%, which increased to 5.4% at Fp = 12 kg/cm2. A low Fp value agglomerates debris, which resulted in a coarser surface due to the re-solidification, with a Ra = 2.12 μm. However, with the increase of Fp to 12 kg/cm2, the surface quality improved and resulted in Ra = 1.93 μm. An increasing trend is observed where SG increased with the magnitude of Fp. Using Fp = 4 kg/cm2 resulted in SG = 107 μm. With the increase up to Fp = 12 kg/cm2, values of SG = 111.5 μm were attained. Similarly, an increase in ØN from 4 mm to 8 mm not only increased SG from 108.5 μm to 110 μm but also increased angular error from 0.255% to 0.6%. The high ØN increased the entry of dielectric flow, which hindered the stability of the thermo-electric erosion process near corners. The Fp and ØN parameters showed a significant effect on the Ra. The optimized parametric settings are SV = 50 V, Fp = 4 kg/cm2, ØN = 8 mm, and WD = 10 mm. The confirmatory experiment reduced the process’s limitations to an SG = 109 μm spark gap, 0.956% angular error, 3.49% cylindricity error, and Ra = 2.2 μm. |
| Author | Machining Type Material | Tool Material and Cutting Conditions | Remarks |
|---|---|---|---|
| Infante-García, et al. [86] | Turning INCONEL® 718 | PcBN inserts vc = 300 m/min f = 0.07, 0.1 and 0.15 mm/rev ap = 0.15, 0.25 and 0.5 mm | A significant peak in the machining forces, predicted by the Altintas force law [87], is related to the tool tip radius and the cutting parameters, after the second and successive passes. The rapid development and magnitude of the peak loads influence the tool wear progression, as a premature notch developed along the cutting edge, observed after the test with ap = 0.5 mm and f = 0.15 mm/rev. The low machinability of INCONEL® 718, along with the brittleness of PCBN tools, leads to a premature failure of the cutting tool when this phenomenon is not considered in conventional turning. |
| Breidenstein, et al. [120] | Turning INCONEL® 718 | PcBN inserts. Vc = 200 m/min f = 0.1 mm/rev ap = 0.2 mm | The ISO 3685:1993 [102] standard was used as a reference for the VB measurement. Pulsed laser ablation (PLA) using ns-laser leads to a transformation of cBN to hBN in all considered laser parameter combinations. The cutting tool hardness is significantly decreased by the hBN formation, from over 3400 HV down to 1700 HV, However, not all laser parameters reduce hardness by the same amount. Tools with laser-prepared cutting edges achieve comparable tool wear to reference tools when applying appropriate laser parameters. There is an indication that the transformed hBN acts as a solid lubricant, which leads to a decrease in the cutting forces. |
| Rakesh and Chakradhar [121] | Turning INCONEL® 625 | Uncoated inserts ISO ref: CNMP120408 Level 1 vc = 40 m/min f = 0.05 mm/rev ap = 0.2 mm Dry machining Level 2 vc = 50 m/min f = 0.1 mm/rev ap = 0.4 mm MQL Level 3 vc = 60 m/min f = 0.16 mm/rev ap = 0.6 mm nMQL Level 4 vc = 70 m/min f = 0.2 mm/rev ap = 0.8 mm Cryo N2 (l) Level 5 vc = 80 m/min f = 0.25 mm/rev ap = 1 mm | The ISO 3685:1993 [102] standard was used as a reference for the VB measurement. Among all four cooling conditions, the minimum Ra, VB, and main Fc were obtained for cryogenic machining using N2 (l)-air mixture as a coolant. This result indicates that cryogenic coolants are well-suitable for the machining of INCONEL® 625 alloys. The lowest Ra = 0.481 μm was obtained under cryogenic machining with the parameter setting of vc = 60 m/min, f = 0.15 mm/rev, and ap = 0.6 mm. Reductions of 38.49%, 34.56% and 30.08% in Ra were achieved with cryogenic machining when compared to dry, MQL and nMQL, respectively, under the same parameters. The minimum value of VB was observed at the lowest levels of cutting parameters, irrespective of the cooling conditions. Also, the lowest VB = 85.52 μm was noticed under cryogenic machining, when machining with parameter settings of vc = 60 m/min, f = 0.05 mm/rev and ap = 0.6 mm. The VB reductions by cryogenic machining, when compared to dry, MQL and nMQL, are 20.32%, 11.42%, and 8.81%, respectively. |
| Zhang, et al. [103] | Turning INCONEL® 718 | WC insert vc = 80, 160 and 240 m/min f = 0.005, 0.01 and 0.015 mm/rev ap = 0.15, 0.2 and 0.25 mm | A high-speed ultrasonic vibration cutting (HUVC) method has been proposed for the precision machining of INCONEL® 718. The TGRA L9 array method was used for analysis. Owing to the limitations of the cooling pressure and duty cycle, the useful highspeed stable region for INCONEL® 718 was vc = 80–300 m/min. In this range, compared to the conventional effective cutting region, the cutting efficiency was significantly improved. The HUVC-Taylor’s equation developed in this study aimed to provide a comprehensive understanding of the most recently proposed high-speed ultrasonic precision machining methods and provided guidance for appropriate practical applications in the future. The impact effect due to the tool-workpiece separation was a factor that needs to be suppressed. This effect was the core reason for the failed region in ultra-high-speed machining. In this regard, developing the impact-resistant tool could be seen as the next meaningful work for further cutting speed enhancement. |
| Hoier, et al. [122] | Turning INCONEL® 718 | WC-Co vc = 30 m/min f = 0.075 mm/rev ap = 1 mm t = 16.2 min | VB was measured according to the instructions of the ISO 3685:1999 standard [102] It was characterized using white-light interferometry (WLI), scanning electron microscopy (SEM), and electron backscatter diffraction (EBSD). Wear topography and surface-induced plastic deformation were evaluated. Abrasion marks and grooves on different length scales indicate that VB was caused by abrasion during sliding contact of the tool with the workpiece. Examination of worn WC grains employing EBSD proved to be a suitable method to assess the contribution of plastic deformation to TW in metal cutting. This method is of particular interest to developing a deeper understanding of relative wear rates associated with the machining of different workpiece classes and alloys. The parameter VB = 185 μm is below the maximum limit imposed by the standard. |
| Author | Machining Type Material | Tool Coatings and Cutting Conditions | Remarks |
|---|---|---|---|
| Zhao, et al. [53] | Turning INCONEL® 718 | TiAlN coated carbide tool. WC uncoated tool vc = 40, 80 and 120 m/min f = 0.1 mm/rev | Irrespectively of the tool type, the tool-chip contact length was decreased with the increase of vc. The tool-chip contact length and crater wear for the PVD AlTiN coated carbide tool was decreased compared with that of the uncoated carbide tool in dry orthogonal cutting of INCONEL® 718. A PVD AlTiN coated carbide tool decreased by 5.94 μm or 5.26% the hch, compared with an uncoated tool at vc = 120 m/min. The maximum Tcut for the PVD AlTiN coated carbide tool decreased by 14.00 °C or 2.11%, 25.00 °C or 3.64%, and 39.00 °C or 5.47%, compared with that for an uncoated WC tool in dry orthogonal cutting of INCONEL® 718 at vc = 40, 80 and 120 m/min, respectively. For uncoated carbide tools, the relative error ( Σ|δ|) from the predictive model-RG-W, compared to the measured T at vc = 40, 80 and 120 m/min was 31.83%. Σ|δ| from other predictive models were 56.16% (model-RL-SH), 53.54% (model-RSH), 96.06% (model-RK-F), 157.62% (model-RL-SU), 119.32% (model-RG-W), 41.52% (model-RR) and 96.87% (model-RT-K). For PVD AlTiN coated carbide tools, Σ|δ| from the predictive model-RR, compared with the measured T at vc = 40, 80 and 120 m/min was 52.61%. Σ|δ| from other predictive models were 147.44% (model-RL-SH), 159.99% (model-RSH), 76.48% (model-RK-F), 63.00% (model-RL-SU), 128.72% (model-RG-W), 136.25% (model-RB-K) and 76.22% (model-RT-K). |
| Montazeri, et al. [126] | Turning INCONEL® 718 | Uncoated carbide tool, TiAlN-coated carbide tool, Al-Si coated carbide tool. vc = 50 m/min f = 0.1 mm/rev ap = 0.15 mm | Results showed that the proposed soft Al-Si coating can provide a solution to the outlined machining challenges of INCONEL® 718. The tool life of the Al-Si coating was more than 6× higher than that of the uncoated tool and around 3× higher than the TiAlN coating, and the Fc of the soft Al-Si coating was around ½ that of the uncoated tool. These improvements can be attributed to better lubricity and frictional behaviour in the tool-chip interface due to the superior lubricity of the Al-Si coating, which resulted in lower adhesion and BUE formation, less contact pressure at the cutting zone and lower friction. |
| Agarwal, et al. [127] | Milling INCONEL® 718 | TiAlN-coated carbide insert s = 501, 902 and 1203 rpm f = 0.25 mm/tooth ap = 1 mm Emulsion Flood-Cooling (EFC) | The proposed method was implemented in the form of an automated computational program, and a series of experiments were performed to analyse the progression of the VB area of the tool over the volume of material removed. Based on the outcomes of the present study, it has been realized that the image processing method presented in this study can accurately and efficiently evaluate the VB width and wear area. Also, the proposed methodology was able to replicate the well-known curve of the VB area versus the volume of material removed. |
| Liu, et al. [128] | Turning INCONEL® 625 | PVD-TiAlN coated carbide tools vc = 25–175 m/min f = 0.02–0.3 mm/rev ap = 0.5 mm expected t ≥ 10 min | The turning experiment of INCONEL® 625 with a PVD-TiAlN-coated carbide tool exceeded t = 10 min. It was found that the main TW morphologies of the tool were the BUE, crater wear, chipping, tipping, and fracturing. The main TW mechanisms were abrasion, adhesion, and oxidation. Adhesion wear under low vc yielded a BUE wear morphology, whereas adhesion wear and oxidation wear under high vc resulted in crater wear. As vc and f further increased, the tool began to peel, tip, or even fracture. A two-dimensional TW map based on vc and f was drawn. In the wear map, three tool failure limits, i.e., BUE limit; crater wear limit; and chipping, tipping, and fracture limit were determined. A safety zone was planned to determine the optimum cutting parameter range. A method of optimizing the cutting parameters by combining the wear map, tool wear, and Ra of the machined workpiece was proposed. The optimum cutting parameters were vc = 60 m/min, f = 0.1 mm/rev, and ap = 0.5 mm. A complete tool life experiment was performed with the optimized cutting parameters and a tool life distribution model obeying a normal distribution was established. When reliability was 0.9, the recommended tool-life was 70 min. |
| Criado, et al. [129] | Turning INCONEL® 718 | TiAlN + TiN coated carbide insert. vc = 250–300 m/min f = 0.1–0.15 mm/rev ap = 0.15 mm TiN-coated PcBN insert vc = 50–70 m/min f = 0.1–0.15 mm/rev ap = 0.25 mm | Carbide tools have a longer tool life than PcBN tools, but PcBN tools higher allow speeds between 4x and 6x. In terms of machined surface per edge, it has been proven that, at f = 0.15 mm/ver, more machined volume is obtained, while for f = 0.1 mm/rev, the machined surface quality is maintained in the PcBN tools. For this reason, the viability of using PcBN tools in finishing operations in INCONEL® 718 is demonstrated. The best combination found for the PcBN tool was at vc = 250 m/min and f = 0.15 mm/rev. It was found that the tool life increases at low cutting speeds, although f does not affect it significantly. The finished surface machined with the PcBN tool obtains a more constant behaviour and excellent Ra during most of the machining. However, no significant changes were observed depending on the cutting conditions. |
| Saleem and Mumtaz [130] | Milling INCONEL® 625 | PVD TiAlN2 coated carbide inserts. Level 1 vc = 35 m/min f = 0.08 mm/rev ap = 0.25 mm Level 2 vc = 45 m/min f = 0.2 mm/rev ap = 0.5 mm | The Taguchi L8 array method was used in the analysis. ap is found to be the statistically significant parameter for tool life with a 95% confidence level. Tool life is most affected by ap followed by fz with percentile contributions (PCR) of 45.43% and 18.425%, respectively, with lower values of the parameters resulting in better performance in general. A maximum tool life of 42.8 min was achieved when machining was done employing fz = 0.08 mm/tooth and ap = 0.25 mm with vc = 45 m/min. A SEM analysis indicates adhesion, BUE, attrition and chipping to be the main wear mechanism in general. |
| Positive Factors | Negative Factors | |
|---|---|---|
| Internal factors | Strengths Components with creep resistance in high-temperature operation. | Weakness Residual stress, Microhardness, Poor Ra, High Fc. |
| External factors | Opportunities Making use of new non-conventional processes that improve machinability, like EDM and additive manufacturing (AM). Automobile industry and turbine blade manufacturing. | Threats Machining cost-effectiveness due to high t and TW. |
| Positive Factors | Negative Factors | |
|---|---|---|
| Internal factors | Strengths PcBN, carbide tools, ceramics and cermets can withstand high-temperature machining | Weakness Hardness drops with T rising. |
| External factors | Opportunities With laser assistance, hBN has better lubricity, lower hardness, and higher tenacity than cBN. | Threats BUE, Abrasion, Adhesion, Debonding, Diffusion, Oxidation. |
| Positive Factors | Negative Factors | |
|---|---|---|
| Internal factors | Strengths Coatings prolong the effective tool’s life. | Weakness Hardness drops with T rising. After a while, the coating starts to debond from the substrate |
| External factors | Opportunities New coatings with better lubricity are being researched and developed (R&D’d). | Threats Some high-temperature applications with INCONEL® are not justifiable. Preference for uncoated PcBN tools. BUE, Abrasion, Adhesion, Debonding, Diffusion, Oxidation. |
Disclaimer/Publisher’s Note: The statements, opinions and data contained in all publications are solely those of the individual author(s) and contributor(s) and not of MDPI and/or the editor(s). MDPI and/or the editor(s) disclaim responsibility for any injury to people or property resulting from any ideas, methods, instructions or products referred to in the content. |
© 2023 by the authors. Licensee MDPI, Basel, Switzerland. This article is an open access article distributed under the terms and conditions of the Creative Commons Attribution (CC BY) license (https://creativecommons.org/licenses/by/4.0/).
Share and Cite
Pedroso, A.F.V.; Sousa, V.F.C.; Sebbe, N.P.V.; Silva, F.J.G.; Campilho, R.D.S.G.; Sales-Contini, R.C.M.; Jesus, A.M.P. A Comprehensive Review on the Conventional and Non-Conventional Machining and Tool-Wear Mechanisms of INCONEL®. Metals 2023, 13, 585. https://doi.org/10.3390/met13030585
Pedroso AFV, Sousa VFC, Sebbe NPV, Silva FJG, Campilho RDSG, Sales-Contini RCM, Jesus AMP. A Comprehensive Review on the Conventional and Non-Conventional Machining and Tool-Wear Mechanisms of INCONEL®. Metals. 2023; 13(3):585. https://doi.org/10.3390/met13030585
Chicago/Turabian StylePedroso, A. F. V., V. F. C. Sousa, N. P. V. Sebbe, F. J. G. Silva, R. D. S. G. Campilho, R. C. M. Sales-Contini, and A. M. P. Jesus. 2023. "A Comprehensive Review on the Conventional and Non-Conventional Machining and Tool-Wear Mechanisms of INCONEL®" Metals 13, no. 3: 585. https://doi.org/10.3390/met13030585
APA StylePedroso, A. F. V., Sousa, V. F. C., Sebbe, N. P. V., Silva, F. J. G., Campilho, R. D. S. G., Sales-Contini, R. C. M., & Jesus, A. M. P. (2023). A Comprehensive Review on the Conventional and Non-Conventional Machining and Tool-Wear Mechanisms of INCONEL®. Metals, 13(3), 585. https://doi.org/10.3390/met13030585

