Processing of Low-Quality Gibbsite-Kaolinite Bauxites
Abstract
:1. Introduction
- hydrochemical method (Bayer method);
- sintering method;
- combined method (combination of the Bayer method and sintering method in parallel and sequential versions) [3].
2. Materials and Methods
3. Results and Discussion
3.1. Physical and Chemical Composition
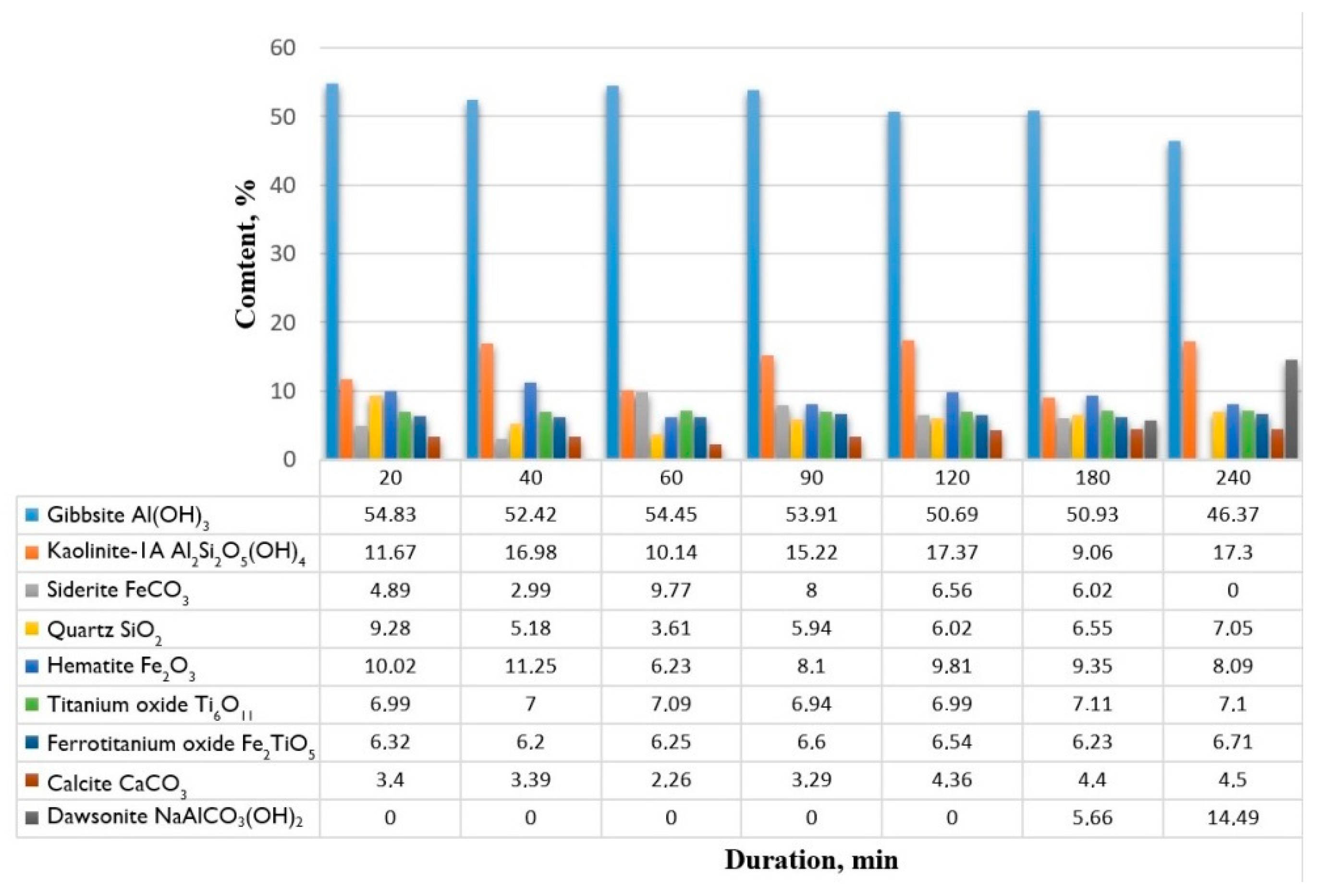
3.2. Chemical Activation
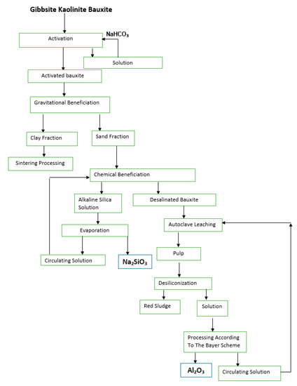
3.3. Preliminary Roasting and Chemical Beneficiation
4. Conclusions
Author Contributions
Funding
Conflicts of Interest
References
- Tabereaux, A.T.; Peterson, R.D. Chapter 2.5—Aluminum Production, Treatise on Process Metallurgy; Elsevier: Amsterdam, The Netherlands, 2014; pp. 839–917. ISBN 9780080969886. [Google Scholar] [CrossRef]
- Li, H.; Hui, J.; Wang, C.; Bao, W.; Sun, Z. Extraction of alumina from coal fly ash by mixed-alkaline hydrothermal method. Hydrometallurgy 2014, 147, 183–187. [Google Scholar] [CrossRef]
- Dubovikov, O.A.; Yaskelainen, E.E. Processing of low-quality bauxite feedstock by thermochemistry-bayer method. J. Min. Inst. 2016, 221, 668–674. (In Russian) [Google Scholar] [CrossRef]
- Zhang, Y.; Qi, Y.; Li, J. Aluminum Mineral Processing and Metallurgy: Iron-Rich Bauxite and Bayer Red Muds. In Aluminium Alloys and Composites; IntechOpen: London, UK, 2018. [Google Scholar] [CrossRef] [Green Version]
- Dubovikov, O.A.; Sizyakov, V.M. Efficient Processing Technologies for Low Quality Bauxites; Natsional’nyi Mineral’no-syr’evoi Universitet «Gornyi»: St. Petersburg, Russia, 2012; p. 195. (In Russian) [Google Scholar]
- Abdulvaliev, R.A.; Gladyshev, S.V.; Kenzhaliev, B.K.; Akhmadieva, N.K.; Imangalieva, L.M.; Kasymzhanova, A.K. Processing Red Mud Produced at the Eti Alüminyum A.Ş. Seydişehir Alumina Refinery to Recover Gallium and Vanadium and Obtain Iron Oxide Pigments. Theor. Found. Chem. Eng. 2021, 55, 797–801. [Google Scholar] [CrossRef]
- Smith, P. The Processing of High Silica Bauxites—Review of Existing and Potential Processes. Hydrometallurgy 2009, 98, 162–176. [Google Scholar] [CrossRef]
- Sarsenbay, G.; Myltykbaeva, L.; Abdulvalyev, R.; Satylganova, S. The Study of Method for Complex Processing Turgay Sub-Standard Aluminum-Containing Raw Materials. Adv. Mater. Phys. Chem. 2012, 2, 216–220. [Google Scholar] [CrossRef] [Green Version]
- Pasechnik, L.A.; Yatsenko, S.P.; Skachkov, V.M.; Bibanayeva, S.A. Hydrothermal Resource-saving Processes in Complex Processing of Bauxite and Red Mud. KnE Mater. Sci. 2020, 6, 383–390. [Google Scholar] [CrossRef]
- Dosmukhamedov, N.K.; Zholdasbay, E.E.; Kaplan, V.A.; Daruesh, G.S.; Argyn, A.A. Features of the crystallization of AlCl3·6H2O in the system AlCl3–MeClx–HCl–H2O. Kompleks. Ispol’zovanie Miner. Syr’a Complex Use Miner. Resour. 2022, 320, 95–102. [Google Scholar] [CrossRef]
- Kenzhaliyev, B.K.; Imangalieva, L.M.; Manapova, A.I.; Azlan, M.N. Kaolinite clays as a source of raw materials for the aluminum industry of the Republic of Kazakhstan. Kompleks. Ispol’zovanie Miner. Syr’a Complex Use Miner. Resour. 2021, 4, 5–12. [Google Scholar] [CrossRef]
- Pyagai, I.N.; Pasechnik, L.A.; Yatsenko, A.S.; Skachkov, V.M.; Yatsenko, S.P. Recovery of sludge from alumina production. Russ. J. Appl. Chem. 2012, 85, 1649–1653. [Google Scholar] [CrossRef]
- Medvedev, V.; Akhmedov, S. Evolution of the Technology for the Production of Alumina from Bauxites. Light Met. 2014, 74, 5–9. [Google Scholar] [CrossRef]
- NIST-JANAF Thermochemical Tables. Available online: https://janaf.nist.gov/ (accessed on 14 October 2020).
- Kolesnikov, A.S.; Zhanikulov, N.N.; Zhakipbayev, B.Y.; Kolesnikova, O.G.; Kuraev, R.M. Thermodynamic modeling of the synthesis of the main minerals of cement clinker from technogenic raw materials. Kompleks. Ispol’zovanie Miner. Syr’a Complex Use Miner. Resour. Miner. Shikisattardy Keshendi Paid. 2021, 318, 24–34. [Google Scholar] [CrossRef]
- Abdulvaliyev, R.A.; Dyussenova, S.B.; Manapova, A.I.; Akcil, A.; Beisenbiyeva, U.Z. Modification of the phase composition of low-grade gibbsite-kaolinite bauxites. Complex use of mineral raw materials. Kompleks. Ispol’zovanie Miner. Syr’a Complex Use Miner. Resour. Miner. Shikisattardy Keshendi Paid. 2021, 317, 94–102. [Google Scholar] [CrossRef]
- Abdulvaliev, R.A.; Abdykirova, G.Z.; Dyusenova, S.B.; Imangalieva, L.M. Concentration of chromite-containing slimes. Obogashchenie Rud 2017, 6, 15–19. [Google Scholar] [CrossRef]
- Dyussenova, S. Development the Technology for the Complex Processing of Man-Made Tailings of the Donskoy GOK. Doctoral Thesis, Metallurgy, Satbayev University, Almaty, Kazakhstan, 2020; p. 110. (In Russian). [Google Scholar]
- Ibragimov, A.T.; Budon, S.V. Development of Technology for the Production of Alumina from Bauxite in Kazakhstan; LLP “House of Printing”: Pavlodar, Kazakhstan, 2010; 304p, Available online: https://docplayer.com/69128276-Ibragimov-a-t-bucon-s-v-razvitie-tehiologii-iroizvodstva-glinozema-iz-boksitov-kazahstana.html (accessed on 10 May 2022). (In Russian)












| Bauxite Roasting Temperature, °C | Content, % | Extraction of SiO2 into Solution, % | |||||||||
|---|---|---|---|---|---|---|---|---|---|---|---|
| Al2O3 | SiO2 | Fe2O3 | CaO | SO3 | Na2O | Cl | TiO2 | Other | μSi | ||
| 900 | 45.77 | 10.27 | 22.49 | 2.03 | 0.61 | 3.99 | 0.01 | 3.05 | 11.76 | 4.45 | 55.2 |
| 925 | 52.72 | 9.36 | 26.58 | 1.95 | 0.48 | 3.76 | 0.01 | 3.13 | 2.01 | 5.63 | 56.0 |
| 950 | 58.06 | 5.33 | 27.12 | 2.31 | 0.12 | 0.49 | 0.01 | 3.3 | 0.08 | 10.9 | 74.9 |
| 975 | 57.47 | 5.37 | 27.14 | 2.25 | 0.09 | 0.53 | 0.01 | 3.14 | 0.01 | 10.6 | 74.6 |
| 1000 | 60.35 | 5.69 | 27.49 | 2.1 | 0.09 | 0.59 | 0.01 | 3.44 | 0.03 | 10.6 | 74.3 |
| Bauxite Roasting Temperature, °C | Content, g/dm3 | αкy | μSi | ||||
|---|---|---|---|---|---|---|---|
| Al2O3 | Na2Ooб | Na2Oкб | Na2Oкy | SiO2 | |||
| 900 | 116.325 | 132.5 | 9.5 | 123.0 | 1.0 | 1.74 | 116 |
| 925 | 118.3 | 132.8 | 9.9 | 122.9 | 0.99 | 1.70 | 119.4 |
| 950 | 130.8 | 133.04 | 11.04 | 122.0 | 0.88 | 1.54 | 140 |
| 975 | 133.9 | 133.4 | 11.3 | 122.1 | 0.85 | 1.50 | 148 |
| 1000 | 133.5 | 134 | 11.5 | 122.5 | 0.820 | 1.51 | 158 |
| Bauxite Roasting Temperature, °C | Solids Content, % | μSi | Extraction into Solution Al2O3, % | |||||||
|---|---|---|---|---|---|---|---|---|---|---|
| Al2O3 | SiO2 | Fe2O3 | CaO | SO3 | Na2O | Cl | TiO2 | |||
| 900 | 21.403 | 21.869 | 30.986 | 1.556 | 0.2 | 16.95 | 2.771 | 3.623 | 0.98 | 66.1 |
| 925 | 20.31 | 15.73 | 34.15 | 2.8 | 0.3 | 16.74 | 2.58 | 3.45 | 1.21 | 70.3 |
| 950 | 14.1 | 10.65 | 54.5 | 3.11 | 0.5 | 15.82 | 2.306 | 3.554 | 1.29 | 87.8 |
| 975 | 12.7 | 10.7 | 54.22 | 3.2 | 1.09 | 15.01 | 2.35 | 3.45 | 1.505 | 88.1 |
| 1000 | 15.0 | 11.4 | 54.8 | 3.8 | 0.8 | 12.44 | 1.401 | 4.009 | 1.89 | 87.0 |
Publisher’s Note: MDPI stays neutral with regard to jurisdictional claims in published maps and institutional affiliations. |
© 2022 by the authors. Licensee MDPI, Basel, Switzerland. This article is an open access article distributed under the terms and conditions of the Creative Commons Attribution (CC BY) license (https://creativecommons.org/licenses/by/4.0/).
Share and Cite
Dyussenova, S.; Abdulvaliyev, R.; Akcil, A.; Gladyshev, S.; Ruzakhunova, G. Processing of Low-Quality Gibbsite-Kaolinite Bauxites. Metals 2022, 12, 1030. https://doi.org/10.3390/met12061030
Dyussenova S, Abdulvaliyev R, Akcil A, Gladyshev S, Ruzakhunova G. Processing of Low-Quality Gibbsite-Kaolinite Bauxites. Metals. 2022; 12(6):1030. https://doi.org/10.3390/met12061030
Chicago/Turabian StyleDyussenova, Symbat, Rinat Abdulvaliyev, Ata Akcil, Sergey Gladyshev, and Galiya Ruzakhunova. 2022. "Processing of Low-Quality Gibbsite-Kaolinite Bauxites" Metals 12, no. 6: 1030. https://doi.org/10.3390/met12061030
APA StyleDyussenova, S., Abdulvaliyev, R., Akcil, A., Gladyshev, S., & Ruzakhunova, G. (2022). Processing of Low-Quality Gibbsite-Kaolinite Bauxites. Metals, 12(6), 1030. https://doi.org/10.3390/met12061030

