Novel Prediction Model for Steel Mechanical Properties with MSVR Based on MIC and Complex Network Clustering
Abstract
1. Introduction
2. Preliminaries
2.1. Correlation Analysis Methods
2.2. Complex Network Theory
2.2.1. Complex Network Clustering
2.2.2. Centrality Evaluation of Nodes in the Complex Network
Degree Centrality
Betweenness Centrality
Closeness Centrality
Katz Centrality
2.3. Mechanical Property Prediction Model
2.3.1. Support Vector Regression
2.3.2. Multidimensional Support Vector Regression
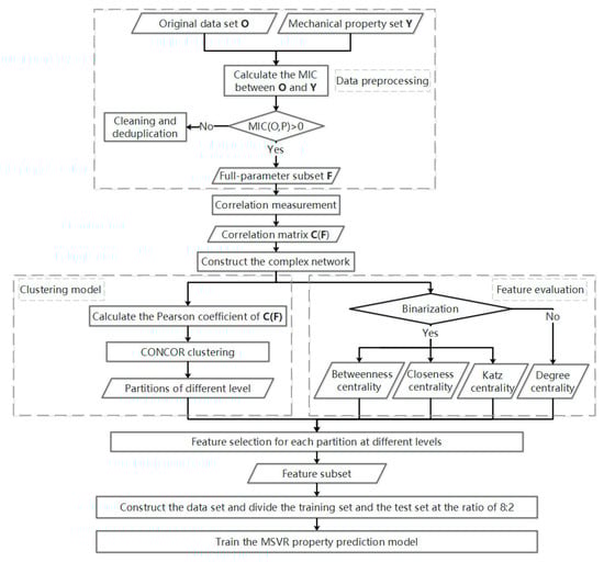
3. Mechanical Prediction Model with MSVR Based on MIC and Complex Network Clustering
3.1. Problem Description
3.2. Model and Algorithm
3.2.1. Correlation Measurement
3.2.2. The Clustering Model Based on the Complex Network and CONCOR Algorithm
| Algorithm 1. The clustering model based on CONCOR. |
| correlation matric and the partition level at which any pair of actors is aggregated. , which denotes the correlation coefficient matrix of and blocks represented in terms of a clustering dendrogram clustering graph under different levels. Calculate which is the Pearson correlation coefficient of . The blocks are given for each level at which any pair of actors is aggregated. Carry out the hierarchical clustering from the max level, and combine two features with the highest similarity. The similarities of partitions from the same level should all reach one corresponding value, and one feature can only exist in one group. : Reduce level by 1, which means reducing the corresponding similarity value of clusters, and look for the features with highest similarity to the clustered partitions from the unclustered features, which could cluster by themselves, or be added into the existing partition. : Iterate Step 3 until level = 1 when all features enter the same group. |
3.2.3. Feature Evaluation
Degree Centrality
Betweenness Centrality
Closeness Centrality
Katz Centrality
3.2.4. Feature Selection
3.2.5. Mechanical Property Prediction Based on MSVR
4. Case Study and Discussion
4.1. Correlation Calculation and Partition Results
4.2. Feature Evaluation and Selection
4.3. MSVR Property Prediction Model
MSVR Prediction Results at Different Clustering Levels
5. Conclusions
- The feature selection method based on MIC and complex network theory can effectively solve the attribute reduction problem of complex process data. The MIC-based subset input has higher prediction accuracy compared with the Pearson-based subset, full-parameter subset, and empirical subset input. Specifically, the average prediction errors of the three mechanical properties with the four different inputs are 2.359%, 2.428%, 2.872%, and 3.010%, respectively;
- Using MIC to measure the similarities between process parameters can mine many linear and nonlinear relationships, including all kinds of interesting correlations, which are strongly meaningful in constructing the relationship complex network;
- The centrality and influence theory of complex network can be used to measure the importance of process parameters in the network efficiently;
- The feature selection method proposed in this paper reduces the calculation complexity and simplifies the actual problem. The selected feature subset still has physical meaning and does not destroy the original feature structure. At the same time, the average error of the MSVR prediction model is also greatly reduced.
Author Contributions
Funding
Conflicts of Interest
References
- Qiao, L.; Wang, Z.; Zhu, J. Application of improved GRNN model to predict interlamellar spacing and mechanical properties of hypereutectoid steel. Mater. Sci. Eng. A 2020, 792, 139845. [Google Scholar] [CrossRef]
- Sui, X.Y.; Lv, Z.M. Prediction of the mechanical properties of hot rolling products by using attribute reduction ELM. Int. J. Adv. Manuf. Technol. 2016, 85, 1395–1403. [Google Scholar] [CrossRef]
- Gao, H.; Xu, Y.; Zhu, Q. Spatial Interpretive Structural Model Identification and AHP-Based Multimodule Fusion for Alarm Root-Cause Diagnosis in Chemical Processes. Ind. Eng. Chem. Res. 2016, 55, 3641–3658. [Google Scholar] [CrossRef]
- Ayesha, S.; Hanif, M.K.; Talib, R. Overview and comparative study of dimensionality reduction techniques for high dimensional data. Inf. Fusion 2020, 59, 44–58. [Google Scholar] [CrossRef]
- Cano, A.; Ventura, S.; Cios, K.J. Multi-objective genetic programming for feature extraction and data visualization. Soft Comput. 2017, 21, 2069–2089. [Google Scholar] [CrossRef]
- Bommert, A.; Sun, X.; Bischl, B.; Rahnenführer, J.; Lang, M. Benchmark for filter methods for feature selection in high-dimensional classification data. Comput. Stat. Data Anal. 2020, 143, 106839. [Google Scholar] [CrossRef]
- González, J.; Ortega, J.; Damas, M.; Martín-Smith, P.; Gan, J.Q. A new multi-objective wrapper method for feature selection—Accuracy and stability analysis for BCI. Neurocomputing 2019, 333, 407–418. [Google Scholar] [CrossRef]
- Karasu, S.; Altan, A.; Bekiros, S.; Ahmad, W. A new forecasting model with wrapper-based feature selection approach using multi-objective optimization technique for chaotic crude oil time series. Energy 2020, 212, 118750. [Google Scholar] [CrossRef]
- Wu, J.-S.; Song, M.-X.; Min, W.; Lai, J.-H.; Zheng, W.-S. Joint Adaptive Manifold and Embedding Learning for Unsupervised Feature Selection. Pattern Recognit. 2020, 112, 107742. [Google Scholar] [CrossRef]
- Najafi, A.; Joudaki, A.; Fatemizadeh, E. Nonlinear Dimensionality Reduction via Path-Based Isometric Mapping. IEEE Trans. Pattern Anal. Mach. Intell. 2016, 38, 1452–1464. [Google Scholar] [CrossRef] [PubMed]
- Wilson, S.R.; Close, M.E.; Abraham, P. Applying linear discriminant analysis to predict groundwater redox conditions conducive to denitrification. J. Hydrol. 2018, 556, 611–624. [Google Scholar] [CrossRef]
- Guillemot, V.; Beaton, D.; Gloaguen, A.; Lofstedt, T.; Levine, B.; Raymond, N.; Tenenhaus, A.; Abdi, H. A constrained singular value decomposition method that integrates sparsity and orthogonality. PLoS ONE 2019, 14, e0211463. [Google Scholar] [CrossRef]
- Kumar, N.; Singh, S.; Kumar, A. Random permutation principal component analysis for cancelable biometric recognition. Appl. Intell. 2018, 48, 2824–2836. [Google Scholar] [CrossRef]
- Narayana, P.L.; Lee, S.W.; Park, C.H.; Yeom, J.-T.; Hong, J.-K.; Maurya, A.K.; Reddy, N.S. Modeling high-temperature mechanical properties of austenitic stainless steels by neural networks. Comput. Mater. Sci. 2020, 179, 109617. [Google Scholar] [CrossRef]
- Narayana, P.L.; Kim, J.H.; Maurya, A.K.; Park, C.H.; Hong, J.-K.; Yeom, J.-T.; Reddy, N.S. Modeling Mechanical Properties of 25Cr-20Ni-0.4C Steels over a Wide Range of Temperatures by Neural Networks. Metals 2020, 10, 256. [Google Scholar] [CrossRef]
- Sun, L.; Yin, T.; Ding, W.; Qian, Y.; Xu, J. Multilabel feature selection using ML-ReliefF and neighborhood mutual information for multilabel neighborhood decision systems. Inf. Sci. 2020, 537, 401–424. [Google Scholar] [CrossRef]
- Zhang, Y.; Zhu, R.; Chen, Z.; Gao, J.; Xia, D. Evaluating and selecting features via information theoretic lower bounds of feature inner correlations for high-dimensional data. Eur. J. Oper. Res. 2021, 290, 235–247. [Google Scholar] [CrossRef]
- Reshef, D.N.; Reshef, Y.A.; Finucane, H.K.; Grossman, S.R.; McVean, G.; Turnbaugh, P.J.; Lander, E.S.; Mitzenmacher, M.; Sabeti, P.C. Detecting Novel Associations in Large Data Sets. Science 2011, 334, 1518–1524. [Google Scholar] [CrossRef] [PubMed]
- Wang, S.; Zhao, Y.; Shu, Y.; Yuan, H.; Geng, J.; Wang, S. Fast search local extremum for maximal information coefficient (MIC). J. Comput. Appl. Math. 2018, 327, 372–387. [Google Scholar] [CrossRef]
- Manbari, Z.; AkhlaghianTab, F.; Salavati, C. Hybrid fast unsupervised feature selection for high-dimensional data. Expert Syst. Appl. 2019, 124, 97–118. [Google Scholar] [CrossRef]
- Chen, W.; Teng, S.-H.; Zhang, H. A graph-theoretical basis of stochastic-cascading network influence: Characterizations of influence-based centrality. Theor. Comput. Sci. 2020, 824, 92–111. [Google Scholar] [CrossRef]
- Long, J.C.; Cunningham, F.C.; Carswell, P.; Braithwaite, J. Patterns of collaboration in complex networks: The example of a translational research network. BMC Health Serv. Res. 2014, 14, 1–10. [Google Scholar] [CrossRef]
- Ahmadi, H.; Rezaei Ashtiani, H.R.; Heidari, M. A comparative study of phenomenological, physically-based and artificial neural network models to predict the Hot flow behavior of API 5CT-L80 steel. Mater. Today Commun. 2020, 25, 101528. [Google Scholar] [CrossRef]
- Mohammadian, M. Modelling, Control and Prediction using Hierarchical Fuzzy Logic Systems: Design and Development. Int. J. Fuzzy Syst. Appl. 2017, 6, 105–123. [Google Scholar] [CrossRef]
- Yousefi, S.; Zohoor, M. Effect of cutting parameters on the dimensional accuracy and surface finish in the hard turning of MDN250 steel with cubic boron nitride tool, for developing a knowledged base expert system. Int. J. Mech. Mater. Eng. 2019, 14, 1. [Google Scholar] [CrossRef]
- Shahri, A.A.; Moud, F.M.; Mirfallah Lialestani, S.P. A hybrid computing model to predict rock strength index properties using support vector regression. Eng. Comput. 2020, 1–16. [Google Scholar] [CrossRef]
- Kinney, J.B.; Atwal, G.S. Equitability, mutual information, and the maximal information coefficient. Proc. Natl. Acad. Sci. USA 2014, 111, 3354–3359. [Google Scholar] [CrossRef]
- Albert, R.; Jeong, H.; Barabási, A.-L. Error and attack tolerance of complex networks. Nature 2000, 406, 378–382. [Google Scholar] [CrossRef]
- Kitsak, M.; Gallos, L.K.; Havlin, S.; Liljeros, F.; Muchnik, L.; Stanley, H.E.; Makse, H.A. Identification of influential spreaders in complex networks. Nat. Phys. 2010, 6, 888–893. [Google Scholar] [CrossRef]
- Ahn, Y.-Y.; Bagrow, J.P.; Lehmann, S. Link communities reveal multiscale complexity in networks. Nature 2010, 466, 761–764. [Google Scholar] [CrossRef]
- White, H.C.; Boorman, S.A.; Breiger, R.L. Social Structure from Multiple Networks. Amer. J. Sociology 1976, 81, 730–780. [Google Scholar] [CrossRef]
- Decelle, A.; Krzakala, F.; Moore, C.; Zdeborova, L. Asymptotic analysis of the stochastic block model for modular networks and its algorithmic applications. Phys. Rev. E 2011, 84. [Google Scholar] [CrossRef]
- Lei, J.; Rinaldo, A. Consistency of spectral clustering in stochastic block models. Ann. Stat. 2015, 43, 215–237. [Google Scholar] [CrossRef]
- Breiger, R.L.; Boorman, S.A.; Arabie, P. An algorithm for clustering relational data with applications to social network analysis and comparison with multidimensional scaling. J. Math. Psychol. 1975, 12, 328–383. [Google Scholar] [CrossRef]
- Yan, Y.F.; An, L.D.; Lv, Z.M. Prediction of mechanical properties of cold rolled products based on maximum information coefficient attribute selection. J. Cent. South Univ. (Sci. Technol.) 2020, 051, 68–75. [Google Scholar]











| Process Stage | Number of Process Parameters |
|---|---|
| Smelting | 18 |
| Continuous casting | 32 |
| Hot rolling | 42 |
| Cold rolling | 19 |
| Sum | 111 |
| Composition | Maximum | Average | Variance | Composition | Maximum | Average | Variance |
|---|---|---|---|---|---|---|---|
| C | 0.203 | 0.011914 | 0.020479 | ALT | 0.245 | 0.052757 | 0.028082 |
| Si | 0.1299 | 0.008354 | 0.006990 | AS | 0.0245 | 0.005758 | 0.002594 |
| Mn | 0.8415 | 0.170039 | 0.081668 | B | 0.0009 | 0.000213 | 0.000183 |
| P | 0.071 | 0.015293 | 0.006540 | MO | 0.0089 | 0.001468 | 0.000834 |
| S | 0.0335 | 0.008336 | 0.004066 | N | 0.0074 | 0.001969 | 0.001137 |
| Ni | 0.038 | 0.00974 | 0.004460 | NB | 0.0374 | 0.000866 | 0.001014 |
| CR | 0.0684 | 0.020961 | 0.010005 | PB | 0.0025 | 0.000771 | 0.000296 |
| Cu | 0.084 | 0.019762 | 0.010511 | SN | 0.0192 | 0.00617 | 0.002472 |
| ALS | 0.2235 | 0.050082 | 0.026820 | TI | 0.3064 | 0.042642 | 0.042190 |
| Feature Name | Serial Number | 1 | 8 | 9 | 72 | 73 |
|---|---|---|---|---|---|---|
| THK_ACT | 1 | 1 | 0.9987 | 0.9987 | 0.8318 | 0.7765 |
| COIL_THK_MAX | 8 | 0.9987 | 1 | 0.9759 | 0.8926 | 0.8547 |
| COIL_THK_MIN | 9 | 0.9987 | 0.9759 | 1 | 0.8714 | 0.7941 |
| RF_IN_TT | 72 | 0.8318 | 0.8926 | 0.8714 | 1 | 0.9685 |
| RF_EX_TT | 73 | 0.7765 | 0.8547 | 0.7941 | 0.9685 | 1 |
| Feature | nDegree | D-Rank | nBetweenness | B-Rank | nCloseness | C-Rank | Katz | K-Rank | Total Ranking |
|---|---|---|---|---|---|---|---|---|---|
| 36 | 0.51 | 1 | 0.02 | 9 | 0.14 | 1 | 3.32 | 1 | 12 |
| 81 | 0.50 | 2 | 0.03 | 8 | 0.14 | 7 | 3.14 | 4 | 21 |
| 82 | 0.48 | 5 | 0.03 | 3 | 0.14 | 10 | 3.07 | 9 | 27 |
| 64 | 0.45 | 11 | 0.05 | 1 | 0.14 | 2 | 3.01 | 14 | 28 |
| 6 | 0.47 | 7 | 0.01 | 16 | 0.14 | 8 | 3.12 | 6 | 37 |
| 89 | 0.47 | 6 | 0.01 | 17 | 0.14 | 11 | 3.12 | 5 | 39 |
| 70 | 0.43 | 24 | 0.02 | 11 | 0.14 | 3 | 3.20 | 3 | 41 |
| 105 | 0.43 | 23 | 0.02 | 12 | 0.14 | 4 | 3.20 | 2 | 41 |
| 65 | 0.44 | 14 | 0.03 | 4 | 0.14 | 5 | 2.95 | 20 | 43 |
| 22 | 0.46 | 8 | 0.02 | 10 | 0.14 | 9 | 2.95 | 19 | 46 |
| 66 | 0.43 | 21 | 0.03 | 5 | 0.14 | 6 | 2.86 | 23 | 55 |
| 74 | 0.48 | 4 | 0.01 | 29 | 0.14 | 15 | 3.07 | 8 | 56 |
| 94 | 0.43 | 22 | 0.01 | 18 | 0.14 | 13 | 3.08 | 7 | 60 |
| 79 | 0.48 | 3 | 0.00 | 33 | 0.14 | 17 | 3.04 | 10 | 63 |
| 96 | 0.43 | 26 | 0.01 | 23 | 0.14 | 18 | 3.02 | 13 | 80 |
| 83 | 0.46 | 10 | 0.01 | 30 | 0.14 | 23 | 2.95 | 18 | 81 |
| 2 | 0.40 | 43 | 0.01 | 24 | 0.14 | 14 | 3.02 | 11 | 92 |
| 28 | 0.40 | 39 | 0.03 | 6 | 0.14 | 19 | 2.71 | 32 | 96 |
| 47 | 0.38 | 52 | 0.04 | 2 | 0.14 | 12 | 2.71 | 31 | 97 |
| 90 | 0.40 | 44 | 0.01 | 25 | 0.14 | 16 | 3.02 | 12 | 97 |
| Feature Number | Feature Name | Stage | Cluster Number | Selected |
|---|---|---|---|---|
| 36 | TI | Smelting | 3 | 1 |
| 81 | CT_TT | Hot rolling | 4 | 1 |
| 82 | FET_PT | Hot rolling | 4 | 0 |
| 64 | IDN_MIN | Continuous casting | 11 | 1 |
| 6 | COIL_WID | Cold rolling | 6 | 1 |
| 89 | CWC_1 | Hot rolling | 6 | 0 |
| 70 | SLAB_LEN | Hot rolling | 6 | 0 |
| 105 | IM_LEN_1 | Hot rolling | 6 | 0 |
| 65 | IDN_MAX | Continuous casting | 11 | 0 |
| 22 | MN | Smelting | 11 | 0 |
| 66 | IND_AVE | Continuous casting | 11 | 0 |
| 74 | FET_TT | Hot rolling | 4 | 0 |
| 94 | WID_AVE | Hot rolling | 6 | 0 |
| 79 | FDT_TT | Hot rolling | 4 | 0 |
| 96 | WID_MIN | Hot rolling | 6 | 0 |
| 83 | FET_NT | Hot rolling | 4 | 0 |
| 2 | MAT_WID_ACT | Cold rolling | 5 | 1 |
| 28 | ALS | Smelting | 12 | 1 |
| 47 | ST_AVE | Continuous casting | 13 | 1 |
| 90 | CWC | Hot rolling | 5 | 0 |
| Level | Feature Number | Added Feature Number | Added Feature Subset |
|---|---|---|---|
| 4 | 16 | --- | {93,7,36,81,2,6,10,86,17,67,64,28,47,43,56,59} |
| 5 | 31 | 15 | {104,80,101,79,107,70,12,34,69,18,30,53,48,54,62} |
| 6 | 49 | 18 | {72,75,14,4,103,84,71,111, 94,22,26,31,39,51, 42,48,50,57,61} |
| 7 | 62 | 13 | {8,5,16,3,98,82,95,66,35,21,32,41,46} |
| 8 | 69 | 7 | {1,92,99,74,78,23,63} |
| 9 | 71 | 2 | {24,38} |
Publisher’s Note: MDPI stays neutral with regard to jurisdictional claims in published maps and institutional affiliations. |
© 2021 by the authors. Licensee MDPI, Basel, Switzerland. This article is an open access article distributed under the terms and conditions of the Creative Commons Attribution (CC BY) license (https://creativecommons.org/licenses/by/4.0/).
Share and Cite
Wu, Y.; Yan, Y.; Lv, Z. Novel Prediction Model for Steel Mechanical Properties with MSVR Based on MIC and Complex Network Clustering. Metals 2021, 11, 747. https://doi.org/10.3390/met11050747
Wu Y, Yan Y, Lv Z. Novel Prediction Model for Steel Mechanical Properties with MSVR Based on MIC and Complex Network Clustering. Metals. 2021; 11(5):747. https://doi.org/10.3390/met11050747
Chicago/Turabian StyleWu, Yuchun, Yifan Yan, and Zhimin Lv. 2021. "Novel Prediction Model for Steel Mechanical Properties with MSVR Based on MIC and Complex Network Clustering" Metals 11, no. 5: 747. https://doi.org/10.3390/met11050747
APA StyleWu, Y., Yan, Y., & Lv, Z. (2021). Novel Prediction Model for Steel Mechanical Properties with MSVR Based on MIC and Complex Network Clustering. Metals, 11(5), 747. https://doi.org/10.3390/met11050747

