Abstract
WASTA, a word widely used in Arab society, implies using people’s connections to generate mutual advantages. WASTA is rooted deeply in the culture of Arab societies and has a double effect that stimulates a continuous argument. On one hand, WASTA is considered a valuable social practice that optimizes social bonds and dual support to improve the overall quality of life (QoL) for all parties. In contrast, WASTA is regularly criticized for extending inequality and corruption in the community, which might worsen QoL, taking into consideration the mediating impacts of religiosity. This paper investigated the dual effects of WASTA on QoL and the mediating role of religiosity in Arab societies. Three hundred and ninety small- and medium-sized enterprises’ (SMEs’) owners in Saudi Arabia participated in a self-structured questionnaire that was analyzed using PLS-SEM. The results showed that the appearance of some dimensions of WASTA in Arab societies can optimize QoL. At the same time, other elements can worsen the QoL of the participating parties, but the adverse effect can be mitigated when religiosity is a mediator. These results suggest that WASTA can act as a positive connection method in Arab societies when accompanied by religiosity but can accelerate corruption in its absence; several practical and theoretical implications were discussed and elaborated.
1. Introduction
The Arab world is built on 22 states with the same characteristics, such as common language, religion, culture, and history. In the eastern region, it is a multifaceted and energized area that is full of challenges and opportunities. In the last 30 years, the Arab world has undergone immense political, social, and economic changes, including the Arab Spring, the terrorism chronicle, oil industry action, the youth population bulge, and the start of the digital era. Such developments have undoubtedly significantly affected different attributes of life and companies around the region and have consequently spilt governance, development, entrepreneurship, innovation, and globalization [1].
For Western countries, the Arab region represents a prominent place not only for a profitable form of business but also for a fantastic arena for economic study that has to be mastered. The very presence of the country itself possesses values such as resources, political influence, a strategic location, and large market size; therefore, other countries look at it as an opportunity and consider investing in selected countries [2]. Considering collective society and high-context culture, Arab nations strongly respect mutual relationships, social networks, face-saving, obedience, and family belonging [3]. In organization, patriarchal management structures and indirect and non-explicit communication styles, which are the common representatives of the contextual styles of communication, are the standard [4]. Also, there is great emphasis on Arab business models, ethics, human interaction, and social relations in addition to traditional deals [5,6].
One of the aspects that has received considerable attention from scholars and practitioners is the role of informal networks and ties in Arab societies [7]. Informal networks and ties are defined as “the relationships among individuals or groups that are not based on formal rules or institutions but rather on personal trust, reciprocity, loyalty, or shared norms [8]. Informal networks and ties can have various functions and forms, such as kinship, friendship, tribe, clan, patronage, clientelism, corruption, or guanxi (Chinese term for interpersonal relationships). Informal networks and ties can be beneficial or detrimental for individuals and organizations depending on the context and the outcome [9].
The main type of informal solidarity and social tie in Arab societies is WASTA [10]. WASTA is an Arabic word that basically refers to business through favoritism, clout, or who you know. It is expressed in obtaining personal services and facilities, involvement in the employment process, conflict resolution, etc. [11,12]. WASTA is a prevalent issue in the Arab world that grows out of the habit of considering it as a cultural method rather than a source of social capital [13,14]. Nevertheless, the good side of WASTA has its own limits in justice, fairness, and equality [15]. Thus, along this line, numerous researchers have carried out research on social-based business models such as Guanxi in China [12,16], as well as Blat in Russia [17,18,19], Juggad in India [20,21], Kankei in Japan [22], and WASTA in Arab countries [10,23,24,25].
The term WASTA has been re-coined to signify cultural and social networks in Arab societies. These networks are based on cultural values and traditions to help the partners achieve their aims or realize the required ends [24]. They are beyond family and kinship, and the association with influential individuals such as politicians and business people creates the bond. These relations can also be carried into the next generation [15]. Various studies have explored the significance and impact of WASTA connections and networks [10,26,27,28,29]. However, despite the crucial role of WASTA in decision-making processes across Arab societies, there is a limited amount of academic literature focusing on the practice of WASTA and its impact on business performance and individual quality of life in the Arab world [2,25]. This lack of knowledge about cultural norms and business practices has hindered many non-Arab firms’ abilities to leverage the region’s economic potential [29].
There are two contradictory points of view regarding WASTA. While some see WASTA as a tool of strengthening social bonds and mutual benefits, others criticize WASTA as a form of corruption that impedes competitiveness and fosters inequality [30]. The question of WASTA is whether or not these two factors are actually facilitating and corrupting the social cohesion of Arab societies. First, WASTA can be seen as a traditional vehicle which aids people in accessing resources and navigating bureaucracy in societies where institutional systems are often regarded as inefficient and unreliable [31]. However, the misuse of WASTA can cause nepotism, corruption, and a decrease in people’s confidence in public institutions [32].
This study will explore the mediating impact of religiosity, which can help improve the ethical foundation of WASTA. When strong religious values exist, the unwholesome aspects of corruption are mitigated by enhancing justice, ethics, and integrity [33]. On one hand, values like democracy, equity, freedom, and others have positive effects that lift up WASTA, making WASTA serve all people and discourage corruption. On the other hand, the absence of these values paved the way for the emergence of WASTA as a tool of selfish profit-seeking exploitative practices and systemic corruption [34]. A significant portion of the global population adheres to some form of religious belief [35]. While not all individuals in the Arab region adhere to the Islamic religion, studies indicate that many Arab managers exhibit common values that align with Islamic principles and tribal customs [36,37,38]. Consequently, religion can shape individual behavior and action and affect the quality of life (QoL).
To the best of the author’s understanding, this research study represents the first attempt to construct a comprehensive model for understanding the formation of WASTA and its impact on quality of life and religiosity within an Arab context. This study aims to bridge a gap in the existing literature by testing WASTA, which comprises three key components, MOJAMALA, HAMOLA, and SOMAH, and their impacts on QoL and religiosity from an Arab perspective.
It is worth noting that MOJAMALA, HAMOLA, and SOMAH can also be vices in terms of Islamic ethics. While these concepts often imply politeness, generosity, and tolerance, they can have negative connotations when they lead to unfair advantages or perpetuate injustice. Islamic ethics, rooted in the principles of justice, fairness, and equality, generally disapproves of manners, reciprocal favors, and reputation if they result in any form of injustice.
The manuscript is organized as follows. First, we extensively discuss WASTA and its three principal components that can affect religiosity and QoL. Subsequently, the research methodology is outlined prior to presenting the findings. The conclusions and managerial implications are subsequently discussed, followed by a section highlighting the study’s limitations and suggesting avenues for future research endeavors.
2. Conceptual Framework
Before Islam, Arabs lived in tribes that valued kinship, loyalty, and honor. They faced many dangers and uncertainties and had no solid laws or institutions. Then, they had to rely on their personal networks and clout to accomplish anything [15]. WASTA is the Arabic term that talks about seeking a middleman or an intermediary to obtain reward or gain. It also includes intermediaries that are used in general. WASTA comes from a word that means “in the middle” [13]. The meaning of WASTA (واسطة) can also be MOJAMALA (مجاملة), which is the expression of appreciation, respect, or support for someone who assisted or can be of assistance. MOJAMALA is the emotional face of WASTA and is the key factor that led to its formation. It comprises a measure of the intimacy between two people in a business or social network, which also reflects the depth of their emotional involvement and loyalty [12]. Within the Arab world, social networks are deeply intertwined with Islam religion and the belief in God. In the context of business, this entails emphasizing values of honesty, trust, and fostering social connections among business partners. These connections reflect the understanding that individuals are part of the same tribe or family and are spiritually equal in the eyes of God [39]. The word MOJAMALA was created to symbolize a relationship between business associates. The word ‘to save face’ is an Arabic phrase that implies that Arabs prefer reconciliation to strife, which is why face-saving is allowed in business negotiations [40]. This is like Guanxi in Chinese culture [16], which relates two parties through biddings such as banquets and social gatherings. For example, in an Arabic firm, it is a norm to conduct coffee or tea ceremonies, known as MOJAMALA, before the beginning of any meeting. Building social relations matters more than doing business in the Arab business culture, and it is a prerequisite for starting successful business contacts [4]. Consequently, we anticipate that MOJAMALA rituals will contribute to satisfaction with the business interaction and, ultimately, enhance individuals’ quality of life. Therefore, we can argue the following:
H1:
MOJAMALA (as a dimension of WASTA) is positively related to QoL.
H2:
MOJAMALA (as a dimension of WASTA) is positively related to religiosity.
According to scholars such as Berger et al. [12] and Shaalan et al. [10], it has been argued that apart from the emotional aspect (MOJAMALA) of WASTA, there exists a conative element referred to as HAMOLA ((حمولة. HAMOLA refers to the degree of human empathy, benevolence, and favoritism that exists between individuals based on owes or owed favors [41]. Research on Arab business culture suggests that expanding business relationships is directly linked to developing social networks and commitment through the principle of mutual reciprocity [33]. The presence of HAMOLA is crucial to minimize uncertainty and generate value, ultimately leading to positive outcomes in business interactions [42]. It emphasizes the understanding that members of the same tribe have a general obligation to provide assistance when requested, without expecting immediate compensation from the requester [43].
Reciprocity is considered the foundation for social relationships in the Arab World, whereby individuals utilize their positions to support relatives and friends, with the expectation that the favor will be returned in the future when needed. This reciprocity is not based on immediate tit-for-tat exchanges between the beneficiary and provider of HAMOLA but rather on the belief that either the beneficiary or a member of their family will eventually reciprocate the favor [4]. Norms of reciprocity play a significant role in HAMOLA, as these social networks cultivate values and attitudes that uphold certain behavioral rules rooted in mutual trust and obligation. This fosters reciprocity, leading to increased interaction and value among individuals and groups [4]. Consequently, it is anticipated that HAMOLA will enhance partners’ quality of life and provide performance advantages. Thus, we can suggest the following:
H3:
HAMOLA (as a dimension of WASTA) positively impacts QoL.
Reciprocity is a moral principle that asks people to treat others as they want to be treated. This principle is also called the golden rule, which is common in many religions and ethical systems. The Oxford Dictionary of Philosophy defines the golden rule as “any form of the dictum: do unto others as you would have them do unto you” [44]. In Islam, the golden rule is supported by the Quran, the Sunnah, and the Islamic tradition. The Quran says, “And do not do evil to those who have done good to you, but do good to them. Indeed, Allah loves those who act justly” (The Qur’an 28: 77 [45]). The Prophet Muhammad (peace be upon him) said, “None of you truly believes until he loves for his brother what he loves for himself” (Bukhari and Muslim, cited in Parrott [46]). He also said, “The most beloved people to Allah are those who are most beneficial to people” (Tabarani, cited in Parrott [46]). Reciprocity in Islam is based on justice, compassion, generosity, and solidarity. It aims to promote harmony, cooperation, and peace among people. Reciprocity in Islam is not limited to Muslims only but extends to all human beings regardless of their faith, race, or nationality. The Quran says, “O mankind! We have created you from a male and a female and made you into nations and tribes that you may know one another. Indeed, the most noble of you in the sight of Allah is the most righteous of you” (The Qur’an, 49:13 [45]). Reciprocity in Islam is thus a comprehensive and universal principle that guides Muslims in their personal and social interactions. It is a source of ethical guidance, spiritual growth, and social welfare. It is also a means of attaining God’s pleasure and paradise. Based on the above arguments, we can argue the following:
H4:
HAMOLA (as a dimension of WASTA) is positively related to religiosity.
The cognitive aspect or component of WASTA is referred to as SOMAH(سمعة), as argued by Berger et al. [12] and Shaalan et al. [10]. It revolves around the duration of the mutual relationship, the manner in which business transactions are conducted, and the approach to resolving disputes [26]. SOMAH gauges the level of mutual trust within a relationship. It is important to highlight that SOMAH is assessed by evaluating the degree to which individuals uphold their commitments in written and verbal agreements, which holds significant importance in Arab business culture [47]. It is established on the basis of shared past experiences, the reputation of one’s tribe, and personal reputation derived from past actions. SOMAH embodies the sense of responsibility towards the tribe, where individuals exert personal effort to make informed decisions and strike a balance among competing needs [2].
The foundation for evaluating the predictability of future behavior and trustworthiness and reducing uncertainty and perceived risks associated with opportunistic business conduct lies in placing trust in the other party’s future actions. This trust is anticipated to enhance quality of life, encourage greater cooperative intent, and shape long-term orientation and commitment in business relationships. In essence, SOMAH serves as a catalyst for the relationship by emphasizing the objective of cooperation and raising the parties’ expectations of continuity. Its significance is rooted in the religious beliefs of Islam, where being an honest person is deemed essential to being a true Muslim [48]. Relationship quality is commonly understood to be linked to the extent to which individuals trust each other based on their tribal origins [28,49,50]. Thus, we can argue the following:
H5:
SOMAH (as a dimension of WASTA) is positively related QoL.
H6:
SOMAH (as a dimension of WASTA) is positively related to religiosity.
Religiosity and the evaluation of one’s well-being, happiness, and satisfaction in various life domains are two significant concepts that have received extensive attention across different cultures and contexts [35]. Religiosity refers to the level of dedication, belief, and engagement in a specific religion or faith [51]. Quality of life concerns the subjective evaluation of people’s general circumstances of well-being. Both religiosity and quality of life are influenced by a range of factors, including personality, culture, environment, and social support [52]. Within Islam, religiosity and quality of life are intricately intertwined and mutually reinforcing. Islam encompasses a comprehensive way of life, offering guidance for all facets of human existence, including worship, morality, ethics, law, education, health, and social interactions. It encourages Muslims to express gratitude to God for His blessings, to find contentment in His decrees, and to seek His assistance during times of hardship and adversity. Islam also promotes the pursuit of excellence and balance in worldly and spiritual matters, emphasizing the need to harmoniously address material and spiritual needs [53]. Furthermore, Islam advocates for principles of justice, compassion, generosity, and solidarity among individuals, irrespective of their faith, race, or nationality. It underscores the concept of tawhid, which highlights the unity of God and His creation, fostering respect for the diversity and dignity of all living beings. As a result, Islam provides a holistic framework for cultivating religiosity and enhancing the quality of life experienced by individuals [54]. Hence, we can propose the following (as seen in Figure 1):
Figure 1.
Research framework.
H7:
Religiosity can positively improve QoL.
3. Methods
3.1. Study Measures
After reviewing the existing literature, the study used various measures that previous research had applied. One of these measures was the WASTA scale, which Berger et al. [12] originally created and Shaalan et al. [10] adopted later. The scale has three different dimensions. The first is MOJAMALA (7 items). A statement that measures MOJAMALA was “I often socialize with the representative of my supplier outside work hours”. The WASTA scale has another aspect called HAMOLA (6 items), which was measured by statements like “I believe that asking for favors is part of doing business with this representative of the supplier”. The WASTA scale also has a SOMAH aspect (7 items), which Berger et al. [12] introduced. An example statement that measures SOMAH was “This representative of the supplier has been honest with us”. In addition, the study used 7 items to measure religiosity, as initially introduced by Minton [55] and adopted later by [51,56]. A statement that measured religiosity was “My faith influences every aspect of my life”. The study also used the Satisfaction with Life Scale (SWLS) by Diener et al. [57] to measure QoL. The SWLS has five items and is a general cognitive evaluation of how satisfied a person is with his or her life. Respondents were asked to rate their agreement with statements about their happiness level. Examples of items are ‘‘My life conditions are excellent” and ‘‘I would change almost nothing if I could live my life again”.
3.2. Collecting Data and Selecting Participants
This study used a quantitative and deductive approach and relied on non-probability (convenience) sampling, which involves choosing respondents who are easy to access [58]. The convenience sampling method can be used for both qualitative and quantitative studies [59]. The study gathered responses from 390 entrepreneurs from different locations in Saudi Arabia. The data were gathered using a self-administered online survey questionnaire that was sent to the respondents. The questions were translated from English to Arabic because the respondents did not know English. An English language expert validated and checked the questionnaire before sending it to the respondents to see if there were any issues. Also, a pilot study of 20 respondents was conducted to find any problems in the questionnaire. After fixing any problems, the questionnaire was sent to the respondents online from December 2022 to February 2023. The study analyzed the data using partial least squares structural equation modeling (PLS-SEM), which is a suitable method because it can handle small samples and examine complex relationships.
The researcher performed Harman’s single factor analysis to address the possible common method variance (CMV) issue due to the self-reporting questionnaire. The SPSS exploratory factor analysis (EFA) test was used for this analysis, where we limited the number of extracted factors to one and did not use any rotation method. The results showed that the extracted factor explained only 29% of the variance, suggesting that CMV is not a major problem [60].
4. Results
4.1. Characteristics of the Respondents
The survey participants were predominantly men, making up 95% of the respondents, while women comprised 5% of the total. In relation to age, 40% fell within the 31–40 age range, 30% were between 21 and 30 years old, and 20% were aged 41–50. Additionally, 8% were under 20 years old, and 2% were over 50. Regarding education, 10% held advanced degrees, 40% had bachelor’s degrees, 30% possessed diploma degrees, 15% had high school diplomas, and 5% had only completed primary education. In terms of business sectors, 20% worked in small-scale production and industrial products, 50% were employed in the service sector, 20% were engaged in wholesale and retail sales, while 10% belonged to various undetermined business types.
4.2. Evaluating the Results of PLS-SEM
The study used PLS-SEM statistically to analyze the data and evaluate the proposed hypotheses. PLS-SEM is a clear and concise tool that can analyze the complicated inter-relations between different concepts and interpret models more easily than any other statistical tool. It may be very advantageous because it can deal with various sample sizes [61]. The implementation of PLS-SEM involves considering the following two main stages: (1) the measurement model assessment; and (2) the structural model evaluation [62].
4.3. Results of the Measurement Model
In PLS-SEM modeling analysis, the first step is to assess the measurement model. This step checks the loadings of the indicators and constructs and the reliability and validity of the model using different tests. Some of the tests needed to assess the measurement model in PLS-SEM analysis are Cronbach’s alpha (CA), composite reliability (CR), average variance extracted (AVE), and variance inflation factor (VIF). An excellent way to achieve high reliability is to ensure that the indicators’ loading values are at least 0.50, which means that they account for about half of the variance [63]. As shown in Table 1, the reliability of the indicators used in this study was high with loadings between 0.609 and 0.905. We used CR and a (alpha) values to assess the internal consistency and reliability of the constructs, which should fall between 0.70 and 0.95 for strong reliability and validity, as recommended by Hair et al. [64]. Table 1 shows that this criterion was met. Moreover, we tested the convergent validity of the study using the AVE test, which requires a threshold of 0.50 or more [63]. As shown in Table 1, the AVE values are satisfactory and above the suggested cut-off. The study also checks for multicollinearity using the VIF test, which assesses the degree of correlation among the independent variables in the study. A VIF value below 5 indicates that multicollinearity is not a problem in the study [61].
Table 1.
Consistency, validity, and multicollinearity.
Furthermore, the variables need to be assessed for their distinctiveness. The Fornell and Larcker test was used for this purpose. Table 2 displays the cross-loadings, where each factor should load higher on its own dimension than on any other dimension, confirming satisfactory discriminant validity. Moreover, the results shown in Table 3 indicate adequate discriminant validity.
Table 2.
Loadings and cross-loadings.
Table 3.
Fornell–Larcker criterion.
Moreover, the study also used the Heterotrait–Monotrait Ratio (HTMT) test to assess the extent to which each factor is distinct from the other factors in the proposed structural model. This test is regarded as more precise [61]. The results, as presented in Table 4, were satisfactory, as none of the values surpassed 0.90, implying that there were no discriminant validity issues among the constructs in the study.
Table 4.
Heterotrait–Monotrait ratio (HTMT).
4.4. Results of the Structural Model
Following the validation of the measurement model, the structural model was tested. The next step of the analysis was to use a bootstrapping technique with 5000 resamples to estimate the path coefficients, and the calculation of t-value significance for direct and mediating effects was conducted. The results are shown in Table 5 and Figure 2.
Table 5.
Testing the hypotheses.
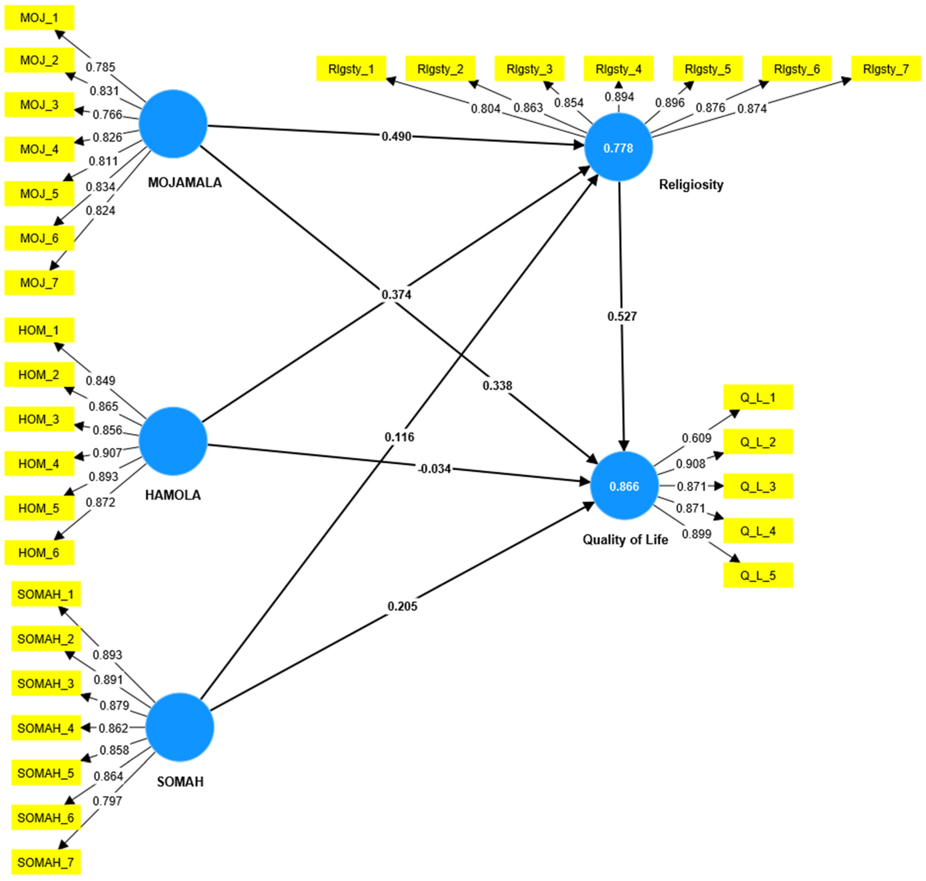
Figure 2.
Research model.
Table 5 shows the results of the hypotheses testing in the study. For H1, the study found a significant and positive relationship between MOJAMALA and QoL among the research participants (β = 0.338, p < 0.001). Table 5 also shows the effect size (f2) of the relationship between MOJAMALA and QoL, which is 0.241, indicating a medium effect, based on Cohen’s [65] criteria. Moreover, the t-value for the relationship between MOJAMALA and QoL indicates that MOJAMALA has a strong and significant influence on QoL. Table 5 also shows the results of H2, which found a significant and positive relationship between MOJAMALA and religiosity among the research participants (β = 0.490, p < 0.001). Table 5 also shows the effect size (f2) of the relationship between MOJAMALA and religiosity, which is 0.440, indicating a large effect, according to Cohen’s [65] standards. Moreover, the t-value for the relationship between MOJAMALA and religiosity was strong and significant (t = 10.583).
Surprisingly, the results of H3 showed a non-significant negative relationship between HAMOLA and QoL among the research participants (β = −0.034, p = 0.360), with a t-value below 1.96 (0.916) and a small effect size (f2) of 0.003 based on Cohen’s [65] standards and supporting the rejection of the alternative hypothesis. Regarding (H4), which investigated the correlation between HAMOLA and religiosity, the outcomes indicated that there was a significant positive link (β = 0.374, p = < 0.001). Table 5 also demonstrates the effect size (f2) of the association between HAMOLA and religiosity, which is 0.237, confirming the presence of a medium effect based on Cohen’s [65] standards. Additionally, the t-value for the relationship between HAMOLA and religiosity was adequate at 7.184, confirming the acceptance of the H4 hypothesis. H5 aimed to examine the relationship between SOMAH and QoL. The results showed a significant and positive link (β = 0.205, p < 0.001). Furthermore, Table 5 shows the effect size (f2) of 0.207, indicating the presence of a medium effect, according to Cohen’s [65] standards. Moreover, the t-value (t = 8.695) for the relationship between SOMAH and QoL implies a strong and significant association, supporting H5. In relation to H6, which intended to investigate whether SOMAH could affect religiosity, the results demonstrated that SOMAH had a positive significant impact on religiosity (β = 0.116, p < 0.001, t = 3.571) with a small effect size of (f2 = 0.042), supporting H6. Furthermore, the PLS-SEM output indicated a strong positive significant impact of religiosity on QOL (β = 0.527, p < 0.001, t = 11.911), with a large effect size (f2= 0.459), accepting H7.
For the mediation effects, the specific indirect effect in PLS-SEM was reviewed, and the mediation effects were tested using the suggestion by Zhao et al. [66], which distinguishes four types of mediation: “direct-only non-mediation effects”, “complementary mediation”, “competitive mediation”, and “full mediation”. In “direct-only non-mediation effects”, only the direct path coefficients should be significant, while the indirect paths should be non-significant. In “complementary mediation”, both the direct and indirect paths should be significant and have the same sign. In “competitive mediation”, all the paths (direct and indirect) should be significant but have opposite signs. Finally, in the “full mediation”, direct paths are insignificant, and indirect paths are significant.
Table 5 shows that religiosity fully mediates the effect of HAMOLA on QoL (β = 0.197, p < 0.001, t = 6.357), as the direct effect was non-significant, and the indirect effect was significant. Meanwhile, religiosity partially (complementary mediation) mediates the effects of SOMAH on QoL β = 0.061, p < 0.001, t = 3.428) and MOJAMALA on QoL (β = 0.258, p < 0.001, t = 7.540), as both direct and indirect effects were significant. Lastly, the study reports Q2, which shows the predictive relevance of the model. Table 5 shows that all Q2 values are above zero, indicating that the model of the study has sufficient predictive relevance [64].
5. Discussion of Study Results and Implications
WASTA is a cultural phenomenon in the Arab world that is based on social exchange theory and family ties [10]. WASTA has both positive and negative aspects for Arab society and business. On one hand, WASTA can help people overcome administrative hurdles, lower transaction costs, increase trust and collaboration, and offer social support and protection [27]. WASTA can also promote loyalty, reciprocity, and solidarity among network members. WASTA can be regarded as a form of social capital allowing people to access resources and opportunities they otherwise would not have [14]. To be more precise, WASTA is prone to affronting Arab meritocracy, transparency, accountability, and fairness in business [30]. WASTA may bring resentment, discrimination, and corruption amongst those who do not partake in it or do not benefit directly and indirectly from it [10,30]. WASTA can result in impeded market mechanisms, lower productivity, and the deterioration of the quality of products and services [26]. On the other hand, WASTA may facilitate disregard and regard for unofficial bodies and endanger good governance [33].
This study examined how three related dimensions of WASTA, Mojamla, Hamola, and Soma, involve the role of religiosity in mediating the QoL in Saudi Arabia. Thus, we predicted that religiosity (which is a common trait among 90% of the residents in KSA who are Muslims) serving as a mediator will instead reduce the negative impact of WASTA and will elevate the QoL. MOJAMLA is part of WASTA (the emotional part) and is similar to Guanxi of the Chinese culture [16]. MOJAMLA stands for “socially strategic” language use and includes the use of polite and flattering language to produce a positive social environment, save social peace and balance, and maintain human relationships. It is a medium of communication that strongly values courtesy, etiquette, and politeness. MOJAMLA is the core of Arab culture and is present in casual chatting, formal and informal events, business meetings, and speeches, which assists in creating rapport, conveying goodwill, and extending thank you. It could be a positive factor of QoL by providing resources, opportunities, and security that may be otherwise beyond reach. For example, MOJAMLA can also increase the QoL of online entrepreneurs by assisting them to find new opportunities to which their networks may refer them. These results are similar to the findings of [32], which established that the MOJA and MALA theater can be useful for young people to find jobs appropriately. This work’s results also agree with those of Punshi et al. [67], who determined that MOJAMALA can improve the community’s QoL by assisting the delivery of public services and administration in countries that bureaucratic and inefficient governments constrain.
Moreover, MOJAMALA and religiosity in Islam are based strongly on life ordered with the Islamic golden rules of conduct and justice. Religious performance in Islam is reported on a scale of submission to Islam, faith, and good deeds; these dimensions are mentioned in the Qur’an’s teachings and represent the overall examples of good behavior [68]. MOJAMALA can be identified as an exhibition of Ihsan, which implies worshiping Allah as if you see Him or believing that Allah sees you. Through MOJAMALA, Muslims of today will be given a chance to show others the holistic Islam world view of God’s presence and their love for His creations. Additionally, MOJAMALA can be regarded as a tool to practice Islamic duties, such as peace greeting (salam), talking kindly with respect (qawl sadid), abstaining from severity and rudeness (fahsha), and representing honesty and credibility (siddiq) [68]. Hence, MOJAMALA can be considered a factor of WASTA that improves both the social and religious practices of Muslim life.
HAMOLA is another dimension of WASTA. It is the conative attribute of WASTA [10,12], and it involves the application of household, tribe, or family ties to obtain favors or advantages from public organizations or executives. It runs as a social link based upon mutual loyalty, commonality, and reciprocal connections among relatives’ members. HAMOLA is a cultural practice deeply embedded in the lives of people and the professional and personal realms of education, employment, health care, and the legislative system. It serves as a platform to guarantee the possession of scarce resources, access to opportunities, and security, which may usually be lacking in the absence of such an institution. Nonetheless, interestingly, in our paper, we discovered that the existence of HAMOLA can have an opposing impact on quality of life (QoL) by promoting a feeling of inequality and injustice among people without an approach to such bonds. An explanation for this adverse impact can be the anxiety that people who employ HAMOLA sense when they must take back favors that are outside their abilities, which negatively affects their QoL as a consequence. These findings are similar to Alenezi et al. [31], who argued that HAMOLA can adversely affect the QoL of undergraduates pursuing university scholarships, showing high discrimination and biased competition from those who misuse HAMOLA for more benefits.
The PLS-SEM results discovered that religiosity played a full mediation role in the impact of HAMOLA on QoL. In this setting, HAMOLA can be seen as a tool of implementing certain religious rules in Islam, incorporating and maintaining relatedness ties (silat al-rahim), aiding those in need (sadaqah), and committing to fairness (adl). Accordingly, HAMOLA can be regarded as a sub-dimension of WASTA that enhances the social part of life (QoL) via religiosity.
SOMAH, as another WASTA dimension, includes the employment of credibility, trust, and reputation to collect favors or gains from others. It works as a social tie based on the involved parties’ perceived capability, consistency, and integrity. SOMAH is extremely inspired by Arab culture and regains purpose in both professional and personal areas such as teaching, employment, health care, and the legislative system. It plays as a tool to obtain resources, chances, and security that may otherwise be inaccessible or vague. SOMAH was found to affect the QoL of KSA people positively. This can be explained by encouraging a feeling of certainty, confidence, and compensation among those who can access such confidence-based ties. For example, SOMAH can improve the QoL of people pursuing financial funds, alliances, or access certain restricted markets, as they can leverage the integrity and reputation of their bonds. This finding is aligned with the results of Alenezi et al. [31], who argued that SOMAH can enhance the QoL of business people pursuing learning, innovation, or growth, as they can benefit from the capability and trustworthiness of their ties. Finally, this study found that religiosity partially mediates the relationship between MOJAMALA, SOMAH, and QoL. Both SOMAH and MOJAMALA are the emotional parts of WASTA, and when connected with religiosity, they exert a highly significant effect to shape QoL in Arab culture.
6. Conclusions and Study Limitations
WASTA involves the employment of social ties to obtain benefits in professional and personal settings. WASTA is a multidimensional phenomenon that has different emotional (MOJAMALA), conative (HAMOLA), and cognitive aspects (SOMAH), which demonstrate diverse elements of people’s communication, connection, and trust. WASTA can impact QoL negatively or positively, based on its application’s circumstances, intention, and outcomes. Religiosity can convey some of the spiritual principles of ethics, integrity, and social legitimacy that may impact or constrain the application of WASTA. Religiosity may also decrease or improve the impacts of WASTA on QoL, based on the level of faith, exercise, and religion of the involved people. In this paper, we explored the effect of the three dimensions of WASTA on QoL and the mediating effect of religiosity. Using PLS-SEM as the main data analysis method, our study found that MOJAMALA (emotional) and SOMAH (cognitive) have a positive significant direct impact on the QoL of KSA entrepreneurs, while HAMOLA (conative) did not have a direct impact. Moreover, religiosity was found to fully mediate the impact of HAMOLA (conative) on QoL and partially mediate the impacts of MOJAMALA (emotional) and SOMAH (cognitive) on entrepreneurs’ QoL.
Considering some limitations of this research paper, the current results should be interpreted with caution. This study has some limitations regarding the causal links between WASTA, religiosity, and QoL, as it is cross-sectional. Longitudinal studies are needed to better understand the relationships between these variables. Also, the study depends on self-reported data, which may be affected by social desirability bias and other response biases. The research was conducted in Saudi Arabia, and its findings and conclusions are primarily applicable to the Saudi context and potentially other Arab Gulf monarchies. WASTA may exhibit significantly different characteristics in Egypt, Syria, or Morocco, despite these countries sharing Arab identity and cultural and religious elements with Saudi Arabia. Future studies could use objective measures to reduce bias. Moreover, the study was conducted in the specific context of SME entrepreneurs in KSA, which limits the applicability of the findings to other industries or populations. Longitudinal studies could also be carried out to establish the time order between WASTA, religiosity, and QoL.
Funding
The authors acknowledge the Deanship of Scientific Research at King Faisal University for the financial support under GRANTA450.
Institutional Review Board Statement
The study was conducted according to the guidelines of the Declaration of Helsinki and approved by the deanship of scientific research ethical committee, King Faisal University (project number: GRANTA450, date of approval: 21 January 2023).
Informed Consent Statement
Informed consent was obtained from all subjects involved in the study.
Data Availability Statement
Data is available upon request from researchers who meet the eligibility criteria. Kindly contact the first author privately through e-mail.
Conflicts of Interest
The authors declare no conflict of interest.
References
- Birks, J.S.; Sinclair, C.A. Arab Manpower: The Crisis of Development; Routledge: London, UK, 2020. [Google Scholar]
- Sidani, Y.M.; Thornberry, J. Nepotism in the Arab World: An Institutional Theory Perspective. Bus. Ethics Q. 2013, 23, 69–96. [Google Scholar] [CrossRef]
- HOFSTEDE, G. Cultures and Organizations: Cultural Cooperation and Its Importance for Survival; McGrawHill International: London, UK, 1994. [Google Scholar]
- El-Said, H.; Harrigan, J. “You Reap What You Plant”: Social Networks in the Arab World—The Hashemite Kingdom of Jordan. World Dev. 2009, 37, 1235–1249. [Google Scholar] [CrossRef]
- Rice, G. Islamic Ethics and the Implications for Business. J. Bus. Ethics 1999, 18, 345–358. [Google Scholar] [CrossRef]
- Al Lily, A.E.; Ismail, A.F.; Abunasser, F.M.; Alhajhoj Alqahtani, R.H.; Al-Lami, F.; Al Saud, A.F. The Culture of E-Arabs. J. Intell. 2023, 11, 7. [Google Scholar] [CrossRef]
- Albihany, N.A.; Aljarodi, A.M. The Role of Personal Connections Wasta on Early-Stage Entrepreneurial Orientations: Empirical Evidence from Saudi Arabia. Humanit. Soc. Sci. Commun. 2024, 11, 36. [Google Scholar] [CrossRef]
- Horak, S.; Taube, M. Same but Different? Similarities and Fundamental Differences of Informal Social Networks in China (Guanxi) and Korea (Yongo). Asia Pac. J. Manag. 2016, 33, 595–616. [Google Scholar] [CrossRef]
- Shaalan, A.S.; Reast, J.; Johnson, D.; Tourky, M.E. East Meets West: Toward a Theoretical Model Linking Guanxi and Relationship Marketing. J. Bus. Res. 2013, 66, 2515–2521. [Google Scholar] [CrossRef]
- Shaalan, A.; Tourky, M.; Barnes, B.R.; Jayawardhena, C.; Elshaer, I. Arab Networking and Relationship Marketing: Is There a Need for Both? J. Bus. Ind. Mark. 2021, 36, 1793–1805. [Google Scholar] [CrossRef]
- Weir, D. Wasta: Advancing a Holistic Model to Bridge the Micro-Macro Divide. Manag. Organ. Rev. 2020, 16, 657–685. [Google Scholar]
- Berger, R.; Barnes, B.R.; Silbiger, A. Scale Development and Validation for Measuring Business-to-Business Wasta Relationships. J. Bus. Ind. Mark. 2021, 36, 2201–2218. [Google Scholar] [CrossRef]
- Berger, R.; Silbiger, A.; Herstein, R.; Barnes, B.R. Analyzing Business-to-Business Relationships in an Arab Context. J. World Bus. 2015, 50, 454–464. [Google Scholar] [CrossRef]
- Baranik, L.; Gorman, B.; Wright, N. Wasta and Its Relationship to Employment Status and Income in the Arab Middle East. Curr. Sociol. 2021, 71, 830–847. [Google Scholar] [CrossRef]
- AlHussainan, O.; Guo, Y.; Rammal, H.G.; Tang, R.W.; Golgeci, I. Favor Reciprocity, Innovation and Inefficiency: The Double-Edged Sword of Business-to-Business Wasta Relations. J. Bus. Ind. Mark. 2023, 38, 1203–1214. [Google Scholar] [CrossRef]
- Barnes, B.R.; Yen, D.; Zhou, L. Investigating Guanxi Dimensions and Relationship Outcomes: Insights from Sino-Anglo Business Relationships. Ind. Mark. Manag. 2011, 40, 510–521. [Google Scholar] [CrossRef]
- Ledeneva, A. From Russia with Blat: Can Informal Networks Help Modernize Russia? Soc. Res. Int. Q. 2009, 76, 257–288. [Google Scholar] [CrossRef]
- Puffer, S.M.; McCarthy, D.J. Two Decades of Russian Business and Management Research: An Institutional Theory Perspective. Acad. Manag. Perspect. 2011, 25, 21–36. [Google Scholar]
- McCarthy, D.J.; Puffer, S.M.; Dunlap, D.R.; Jaeger, A.M. A Stakeholder Approach to the Ethicality of BRIC-Firm Managers’ Use of Favors. J. Bus. Ethics 2012, 109, 27–38. [Google Scholar] [CrossRef]
- Ardichvili, A.; Jondle, D.; Kowske, B.; Cornachione, E.; Li, J.; Thakadipuram, T. Ethical Cultures in Large Business Organizations in Brazil, Russia, India, and China. J. Bus. Ethics 2012, 105, 415–428. [Google Scholar] [CrossRef]
- Gupta, V.; Singh, S. An Empirical Study of the Dimensionality of Organizational Justice and Its Relationship with Organizational Citizenship Behaviour in the Indian Context. Int. J. Hum. Resour. Manag. 2013, 24, 1277–1299. [Google Scholar] [CrossRef]
- Usunier, J.-C.; Lee, J.A.; Lee, J. Marketing across Cultures; Pearson Education: London, UK, 2005. [Google Scholar]
- Al-Khatib, J.A.; Robertson, C.J.; Stanton, A.D.; Vitell, S.J. Business Ethics in the Arab Gulf States: A Three-Country Study. Int. Bus. Rev. 2002, 11, 97–111. [Google Scholar] [CrossRef]
- Tlaiss, H.; Kauser, S. The Importance of Wasta in the Career Success of Middle Eastern Managers. J. Eur. Ind. Train. 2011, 35, 467–486. [Google Scholar] [CrossRef]
- Hutchings, K.; Weir, D. Guanxi and Wasta: A Comparison. Thunderbird Int. Bus. Rev. 2006, 48, 141–156. [Google Scholar] [CrossRef]
- Weir, D. Wasta in Jordanian Banking: An Emic Approach to a Culture-Specific Concept of Social Networking and Its Power Implications. In Critical Cross-Cultural Management: An Intersectional Approach to Culture; Routledge: London, UK, 2019; pp. 59–71. Available online: https://ray.yorksj.ac.uk/id/eprint/3911 (accessed on 29 May 2023).
- ALHussan, F.B.; AL-Husan, F.B. Conceptual Complexity and Cultural Embeddedness of Wasta in the Middle East. In INFORMAL Networks in International Business; Emerald Publishing Limited: Bradford, UK, 2022; pp. 129–146. [Google Scholar]
- Smith, P.B.; Huang, H.J.; Harb, C.; Torres, C. How Distinctive Are Indigenous Ways of Achieving Influence? A Comparative Study of Guanxi, Wasta, Jeitinho, and “Pulling Strings”. J. Cross-Cult. Psychol. 2012, 43, 135–150. [Google Scholar] [CrossRef]
- Khakhar, P.; Rammal, H.G. Culture and Business Networks: International Business Negotiations with Arab Managers. Int. Bus. Rev. 2013, 22, 578–590. [Google Scholar] [CrossRef]
- Marktanner, M.; Wilson, M. Wasta in the Arab World: An Overview. In Handbook on the Geographies of Corruption; Edward Elgar Publishing: London, UK, 2018; pp. 228–246. ISBN 978-1-78643-475-3. [Google Scholar]
- Springerprofessional.De. Marim Alenezi, Samia Hassan, Yousif Abdelrahim, Omaima Albadry Wasta and Favoritism: The Case of Kuwait. Available online: https://www.springerprofessional.de/en/wasta-and-favoritism-the-case-of-kuwait/23260572 (accessed on 29 May 2023).
- Oukil, M.-S. Wasta and Development in Arab and Muslim Countries. In The Political Economy of Wasta: Use and Abuse of Social Capital Networking; Ramady, M.A., Ed.; Springer International Publishing: Cham, Switzerland, 2016; pp. 131–143. ISBN 978-3-319-22201-1. [Google Scholar]
- Feghali, R. Wasta: Connections or Corruption in the Arab World; Global Insights: Atlanta, GA, USA, 2014; Available online: https://www.nardelloandco.com/wp-content/uploads/2014/04/Dec2017_Wasta.pdf (accessed on 29 May 2023).
- Ramady, M.A. The Political Economy of Wasta: Use and Abuse of Social Capital Networking; Springer: Berlin/Heidelberg, Germany, 2016. [Google Scholar]
- Religiosity and Consumer Behavior: A Summarizing Review: Ingenta Connect. Available online: https://www.ingentaconnect.com/content/jmsr/rmsr20/2019/00000016/00000001/art00003 (accessed on 29 May 2023).
- Ali, A.J. Cultural Discontinuity and Arab Management Thought. Int. Stud. Manag. Organ. 1995, 25, 7–30. [Google Scholar] [CrossRef]
- Al Lily, A.E.; Alhazmi, A.A. Can People Be Managed through Fear? An Enquiry into Arab Culture. Behav. Sci. 2022, 12, 352. [Google Scholar] [CrossRef] [PubMed]
- Almahfali, M.; Avery, H. Human Rights from an Islamic Perspective: A Critical Review of Arabic Peer-Reviewed Articles. Soc. Sci. 2023, 12, 106. [Google Scholar] [CrossRef]
- Wilson, R. Islam and Business. Thunderbird Int. Bus. Rev. 2006, 48, 109–123. [Google Scholar] [CrossRef]
- Al-Omari, J. Understanding the Arab Culture, 2nd Edition: A Practical Cross-Cultural Guide to Working in the Arab World; Hachette: London, UK, 2008; ISBN 978-1-84803-646-8. [Google Scholar]
- Berger, R.; Herstein, R.; McCarthy, D.; Puffer, S. Doing Favors in the Arab World. Int. J. Emerg. Mark. 2019, 14, 916–943. [Google Scholar] [CrossRef]
- Mohamed, A.A.; Mohamad, M.S. The Effect of Wasta on Perceived Competence and Morality in Egypt. Cross Cult. Manag. Int. J. 2011, 18, 412–425. [Google Scholar] [CrossRef]
- Barnett, A.; Yandle, B.; Naufal, G. Regulation, Trust, and Cronyism in Middle Eastern Societies: The Simple Economics of “Wasta”. J. Socio-Econ. 2013, 44, 41–46. [Google Scholar] [CrossRef]
- islam.ru Islam.Ru. Available online: https://www.islam.ru/en/node?page=493 (accessed on 29 May 2023).
- Ali, A.Y. The Glorious Qurán: Translation and Commentary; Eduright4all: Kingdom of Saudi Arabia, 1975. [Google Scholar]
- Parrott, J. The Prophet’s Golden Rule: Ethics of Reciprocity in Islam; Muslim Matters: Houston, TX, USA, 2020. [Google Scholar]
- Al-Kandari, Y.Y.; Al-Hadben, I.N. Tribalism, Sectarianism, and Democracy in Kuwaiti Culture. Dig. Middle East Stud. 2010, 19, 268–285. [Google Scholar] [CrossRef]
- Abuznaid, S.A. Business Ethics in Islam: The Glaring Gap in Practice. Int. J. Islam. Middle East. Financ. Manag. 2009, 2, 278–288. [Google Scholar] [CrossRef]
- Gundlach, G.T.; Achrol, R.S.; Mentzer, J.T. The Structure of Commitment in Exchange. J. Mark. 1995, 59, 78–92. [Google Scholar] [CrossRef]
- Ivens, B.S.; Pardo, C.; Salle, R.; Cova, B. Relationship Keyness: The Underlying Concept for Different Forms of Key Relationship Management. Ind. Mark. Manag. 2009, 38, 513–519. [Google Scholar] [CrossRef]
- Azazz, A.M.S.; Elshaer, I.A. Amid the COVID-19 Pandemic, Social Media Usage and Food Waste Intention: The Role of Excessive Buying Behavior and Religiosity. Sustainability 2022, 14, 6786. [Google Scholar] [CrossRef]
- Abdel-Khalek, A.M. Religiosity, Subjective Well-Being, and Neuroticism. Ment. Health Relig. Cult. 2010, 13, 67–79. [Google Scholar] [CrossRef]
- Khaiyom, J.H.A.; Ariffin, A.H.T.; Rosli, A.N.M. Islam, Iman, and Ihsan: The Role of Religiosity on Quality of Life and Mental Health of Muslim Undergraduate Students in Islamic University. IIUM Med. J. Malays. 2022, 21, 146–154. [Google Scholar] [CrossRef]
- Abdel-Khalek, A.M. Quality of Life, Subjective Well-Being, and Religiosity in Muslim College Students. Qual. Life Res. 2010, 19, 1133–1143. [Google Scholar] [CrossRef]
- Minton, E.A. Affective and Cognitive Religiosity: Influences on Consumer Reactance and Self-Control. J. Consum. Behav. 2018, 17, 175–186. [Google Scholar] [CrossRef]
- Elshaer, I.; Sobaih, A.E.E.; Alyahya, M.; Abu Elnasr, A. The Impact of Religiosity and Food Consumption Culture on Food Waste Intention in Saudi Arabia. Sustainability 2021, 13, 6473. [Google Scholar] [CrossRef]
- Diener, E.; Emmons, R.A.; Larsen, R.J.; Griffin, S. The Satisfaction With Life Scale. J. Personal. Assess. 1985, 49, 71–75. [Google Scholar] [CrossRef] [PubMed]
- Sedgwick, P. Convenience Sampling. BMJ 2013, 347, f6304. [Google Scholar] [CrossRef]
- Etikan, I. Comparison of Convenience Sampling and Purposive Sampling. Am. J. Theor. Appl. Stat. 2016, 5, 1–4. [Google Scholar] [CrossRef]
- Podsakoff, P.M.; MacKenzie, S.B.; Lee, J.-Y.; Podsakoff, N.P. Common Method Biases in Behavioral Research: A Critical Review of the Literature and Recommended Remedies. J. Appl. Psychol. 2003, 88, 879. [Google Scholar] [CrossRef] [PubMed]
- Hair, J.F., Jr.; Hult, G.T.M.; Ringle, C.M.; Sarstedt, M. A Primer on Partial Least Squares Structural Equation Modeling (PLS-SEM); Sage Publications: New York, NY, USA, 2021. [Google Scholar]
- Leguina, A. A Primer on Partial Least Squares Structural Equation Modeling (PLS-SEM). Int. J. Res. Method Educ. 2015, 38, 220–221. [Google Scholar] [CrossRef]
- Sarstedt, M.; Ringle, C.M.; Hair, J.F. Partial Least Squares Structural Equation Modeling. In Handbook of Market Research; Homburg, C., Klarmann, M., Vomberg, A., Eds.; Springer International Publishing: Cham, Switzerland, 2022; pp. 587–632. ISBN 978-3-319-57413-4. [Google Scholar]
- Hair, J.F., Jr.; Sarstedt, M.; Ringle, C.M.; Gudergan, S.P. Advanced Issues in Partial Least Squares Structural Equation Modeling; Sage Publications: New York, NY, USA, 2017. [Google Scholar]
- Cohen, J. J 1923–1998. Statistical Power Analysis for the Behavioral Sciences [Internet]; Routledge: Hillsdale NJ, USA, 1988. [Google Scholar]
- Zhao, X.; Lynch, J.G., Jr.; Chen, Q. Reconsidering Baron and Kenny: Myths and Truths about Mediation Analysis. J. Consum. Res. 2010, 37, 197–206. [Google Scholar] [CrossRef]
- Punshi, R.; Jones, D. The Psychology of Wasta and Its Impact on Nationalization and Expatriation. In The Political Economy of Wasta: Use and Abuse of Social Capital Networking; Ramady, M.A., Ed.; Springer International Publishing: Cham, Switzerland, 2016; pp. 115–128. ISBN 978-3-319-22201-1. [Google Scholar]
- Mahudin, D.; Noor, N.; Dzulkifli, M.; Janon, N. Religiosity among Muslims: A Scale Development and Validation Study. Hubs-Asia 2016, 20, 109. [Google Scholar] [CrossRef]
Disclaimer/Publisher’s Note: The statements, opinions and data contained in all publications are solely those of the individual author(s) and contributor(s) and not of MDPI and/or the editor(s). MDPI and/or the editor(s) disclaim responsibility for any injury to people or property resulting from any ideas, methods, instructions or products referred to in the content. |
© 2024 by the author. Licensee MDPI, Basel, Switzerland. This article is an open access article distributed under the terms and conditions of the Creative Commons Attribution (CC BY) license (https://creativecommons.org/licenses/by/4.0/).

