Cardiac Autonomic Function in Patients with Systemic Sclerosis: The Impact of Exercise Training and Detraining
Abstract
1. Introduction
2. Materials and Methods
2.1. Participants
2.2. Sample Size Estimation
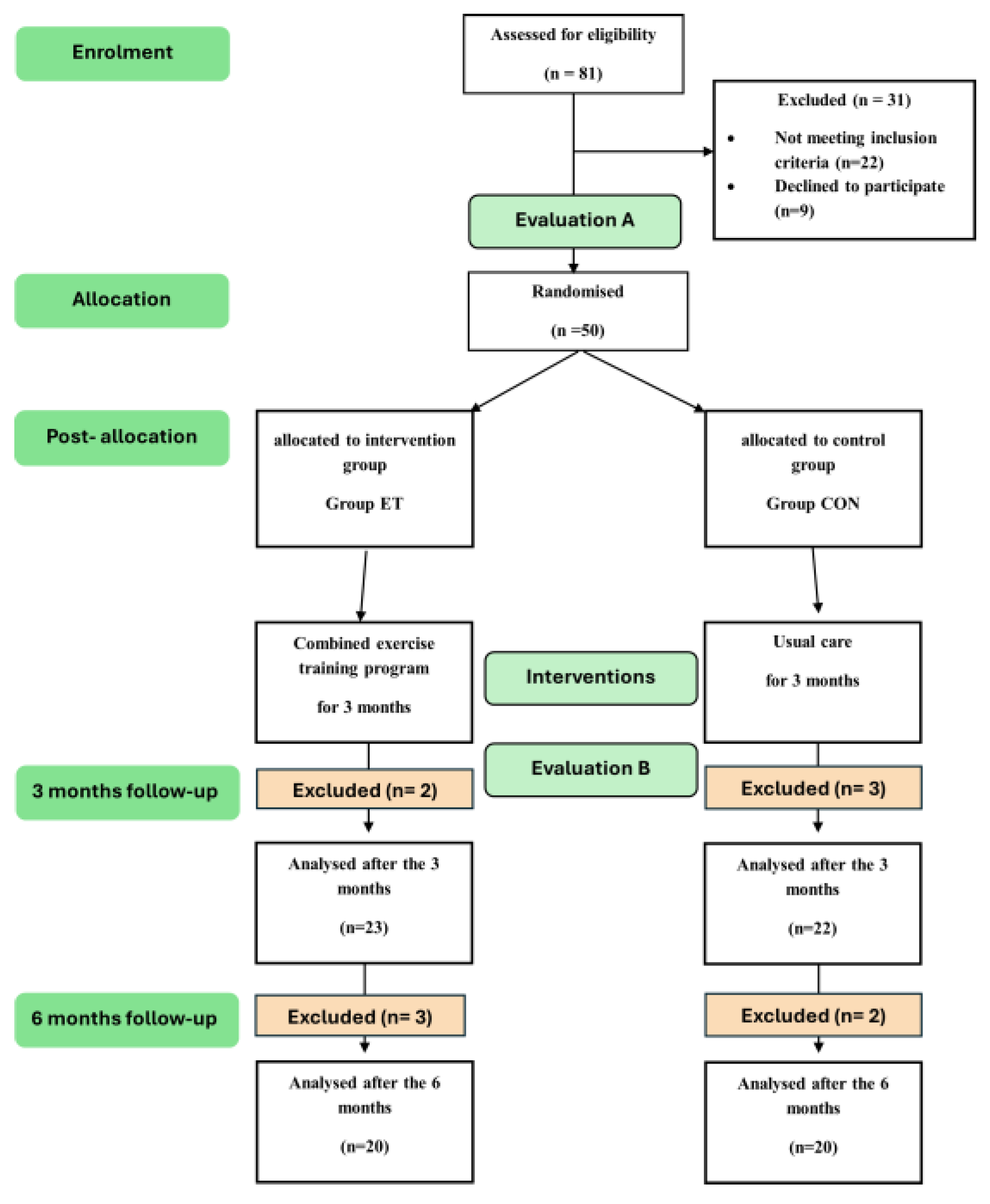
2.3. Study Design
2.4. 24 h Electrocardiographic Monitoring and Cardiac Autonomic Function Assessment
2.5. Arm Crank CPET
2.6. Exercise Training Program
2.7. Statistical Analysis
3. Results
4. Discussion
5. Conclusions
Author Contributions
Funding
Institutional Review Board Statement
Informed Consent Statement
Data Availability Statement
Conflicts of Interest
Abbreviations
| ANA | Antinuclear antibodies |
| ACA | Anti-centromere antibodies |
| CON | Control Group |
| CRP | C-reactive protein |
| ET | Exercise training group |
| HF | High frequency |
| HR | Heart Rate |
| HRT | Heart rate turbulence |
| HRV | Heart rate variability |
| LF | Low frequency |
| pNN50 | The number of pairs of successive NN (R-R) intervals that differ by more than 50 ms |
| rMMSD | Root mean square of successive RR interval differences |
| RR | Time intervals between two successive heartbeats |
| SDANN | Standard deviation of the average NN intervals for each 5 min segment of a 24 h |
| SDNN | Standard deviation of RR intervals |
| TO | Turbulence onset |
| TP | Total Power |
| TS | Turbulence slope |
| SCL70 | Serum anti-topoisomerase I antibody |
| SSc | Systemic Sclerosis |
| VLF | Very low frequency |
| VO2peak | Peak oxygen uptake |
References
- LeRoy, E.C.; Black, C.; Fleischmajer, R.; Jablonska, S.; Krieg, T.; Medsger, T.A., Jr.; Rowell, N.; Wollheim, F. Scleroderma (systemic sclerosis): Classification, subsets and pathogenesis. J. Rheumatol. 1988, 15, 202–205. [Google Scholar] [PubMed]
- Di Battista, M.; Barsotti, S.; Orlandi, M.; Lepri, G.; Codullo, V.; Della Rossa, A.; Guiducci, S.; Del Galdo, F. One year in review 2021: Systemic sclerosis. Clin. Exp. Rheumatol. 2021, 39, 3–12. [Google Scholar] [CrossRef] [PubMed]
- Sobanski, V.; Lescoat, A.; Launay, D. Novel classifications for systemic sclerosis: Challenging historical subsets to unlock new doors. Curr. Opin. Rheumatol. 2020, 32, 463–471. [Google Scholar] [CrossRef] [PubMed]
- Tyndall, A.J.; Bannert, B.; Vonk, M.; Airo, P.; Cozzi, F.; Carreira, P.E.; Walker, U.A. Causes and risk factors for death in systemic sclerosis: A study from the EULAR Scleroderma Trials and Research (EUSTAR) database. Ann. Rheum. Dis. 2010, 69, 1809–1815. [Google Scholar] [CrossRef]
- Klimiuk, P.S.; Taylor, L.; Baker, R.D.; Jayson, M.I.V. Autonomic neuropathy in systemic sclerosis. Ann. Rheum. Dis. 1988, 47, 542–545. [Google Scholar] [CrossRef]
- Rodrigues, G.D.; Carandina, A.; Scatà, C.; Bellocchi, C.; Beretta, L.; da Silva Soares, P.P.; Tobaldini, E.; Montano, N. Sympatho-Vagal Dysfunction in Systemic Sclerosis: A Follow-Up Study. Life 2023, 13, 34. [Google Scholar] [CrossRef]
- de Oliveira Saraiva, N.A.; de Oliveira Farias, I.; Mesquita Dos Santos, B.; Xavier, R.S.; Lopes, A.J. Evaluation of cardiac autonomic control during the 6-min walk test in women with systemic sclerosis. BMC Res. Notes 2023, 16, 241. [Google Scholar] [CrossRef]
- Di Paolo, M.; Gigante, A.; Liberatori, M.; Sardo, L.; Marinelli, P.; Rossetti, M.; Palange, P.; Tubani, L.; Rosato, E. Effects of autonomic dysfunction on exercise tolerance in systemic sclerosis patients without clinical and instrumental evidence of cardiac and pulmonary involvement. Clin. Exp. Rheumatol. 2018, 36 (Suppl. S113), 61–67. [Google Scholar]
- Rodrigues, G.D.; Vicenzi, M.; Bellocchi, C.; Beretta, L.; Carandina, A.; Tobaldini, E.; Carugo, S.; Montano, N. The Systolic Pulmonary Arterial Pressure Liaises Impaired Cardiac Autonomic Control to Pro-inflammatory Status in Systemic Sclerosis Patients. Front. Cardiovasc. Med. 2022, 9, 899290. [Google Scholar] [CrossRef]
- Bienias, P.; Ciurzynski, M.; Kisiel, B.; Chrzanowska, A.; Ciesielska, K.; Siwicka, M.; Kalińska-Bienias, A.; Saracyn, M.; Lisicka, M.; Radochońska, J.; et al. Comparison of non-invasive assessment of arrhythmias, conduction disturbances and cardiac autonomic tone in systemic sclerosis and systemic lupus erythematosus. Rheumatol. Int. 2019, 39, 301–310. [Google Scholar] [CrossRef]
- Zlatanovic, M.; Tadic, M.; Celic, V.; Ivanovic, B.; Stevanovic, A.; Damjanov, N. Cardiac mechanics and heart rate variability in patients with systemic sclerosis: The association that we should not miss. Rheumatol. Int. 2017, 37, 49–57. [Google Scholar] [CrossRef]
- Nussinovitch, U.; Gendelman, O.; Rubin, S.; Levy, Y.; Vishnevskia-Dai, V.; Livneh, A.; Lidar, M. Autonomic Nervous System Indices in Patients with Systemic Sclerosis without Overt Cardiac Disease. Isr. Med. Assoc. J. 2021, 23, 651–656. [Google Scholar]
- Lahiri, M.K.; Kannankeril, P.J.; Goldberger, J.J. Assessment of autonomic function in cardiovascular disease: Physiological basis and prognostic implications. J. Am. Coll. Cardiol. 2008, 51, 1725–1733. [Google Scholar] [CrossRef] [PubMed]
- Lombardi, F.; Stein, P. Origin of heart rate variability and turbulence: An appraisal of autonomic modulation of cardiovascular function. Front. Physiol. 2011, 2, 95. [Google Scholar] [CrossRef] [PubMed]
- Ernst, G. Heart-Rate Variability-More than Heart Beats? Front. Public Health 2017, 5, 240. [Google Scholar] [CrossRef] [PubMed]
- Di Battista, M.; Wasson, C.W.; Alcacer-Pitarch, B.; Del Galdo, F. Autonomic dysfunction in systemic sclerosis: A scoping review. Semin. Arthritis Rheum. 2023, 63, 152268. [Google Scholar] [CrossRef]
- Carter, J.B.; Banister, E.W.; Blaber, A.P. Effect of endurance exercise on autonomic control of heart rate. Sports Med. 2003, 33, 33–46. [Google Scholar] [CrossRef]
- Kouidi, E.; Karagiannis, V.; Grekas, D.; Iakovides, A.; Kaprinis, G.; Tourkantonis, A.; Deligiannis, A. Depression, heart rate variability, and exercise training in dialysis patients. Eur. J. Cardiovasc. Prev. Rehabil. 2010, 17, 160–167. [Google Scholar] [CrossRef]
- Mameletzi, D.; Kouidi, E.; Koutlianos, N.; Deligiannis, A. Effects of long-term exercise training on cardiac baroreflex sensitivity in patients with coronary artery disease: A randomized controlled trial. Clin. Rehabil. 2011, 25, 217–227. [Google Scholar] [CrossRef]
- Sotiriou, P.; Kouidi, E.; Samaras, T.; Deligiannis, A. Linear and non-linear analysis of heart rate variability in master athletes and healthy middle-aged non-athletes. Med. Eng. Phys. 2013, 35, 1676–1681. [Google Scholar] [CrossRef]
- Villafaina, S.; Collado-Mateo, D.; Fuentes, J.P.; Merellano-Navarro, E.; Gusi, N. Physical Exercise Improves Heart Rate Variability in Patients with Type 2 Diabetes: A Systematic Review. Curr. Diab. Rep. 2017, 17, 110. [Google Scholar] [CrossRef] [PubMed]
- Barroso, R.; Silva-Filho, A.C.; Dias, C.J.; Soares, N., Jr.; Mostarda, A.; Azoubel, L.A.; Melo, L.; Garcia, A.M.; Rodrigues, B.; Mostarda, C.T. Effect of exercise training in heart rate variability, anxiety, depression, and sleep quality in kidney recipients: A preliminary study. J. Health Psychol. 2019, 24, 299–308. [Google Scholar] [CrossRef] [PubMed]
- Pereira, L.; Nakamura, F.; Castilho, C.; Kitamura, K.; Kobal, R.; Abad, C.; Loturco, I. The impact of detraining on cardiac autonomic function and specific endurance and muscle power performances of high-level endurance runners. J. Sports Med. Phys. Fit. 2016, 56, 1583–1591. [Google Scholar]
- Dias Reis, A.; Silva Garcia, J.B.; Rodrigues Diniz, R.; Silva-Filho, A.C.; Dias, C.J.; Leite, R.D.; Mostarda, C. Effect of exercise training and detraining in autonomic modulation and cardiorespiratory fitness in breast cancer survivors. J. Sports Med. Phys. Fit. 2017, 57, 1062–1068. [Google Scholar] [CrossRef]
- van den Hoogen, F.; Khanna, D.; Fransen, J.; Johnson, S.R.; Baron, M.; Tyndall, A.; Matucci-Cerinic, M.; Naden, R.P.; Medsger, T.A., Jr.; Carreira, P.E.; et al. 2013 classification criteria for systemic sclerosis: An American College of Rheumatology/European League against Rheumatism collaborative initiative. Arthritis Rheum. 2013, 65, 2737–2747. [Google Scholar] [CrossRef]
- Bauer, A.; Malik, M.; Schmidt, G.; Barthel, P.; Bonnemeier, H.; Cygankiewicz, I.; Guzik, P.; Lombardi, F.; Müller, A.; Oto, A.; et al. Heart rate turbulence: Standards of measurement, physiological interpretation, and clinical use: International Society for Holter and Noninvasive Electrophysiology Consensus. J. Am. Coll. Cardiol. 2008, 52, 1353–1365. [Google Scholar] [CrossRef]
- Shaffer, F.; Ginsberg, J.P. An Overview of Heart Rate Variability Metrics and Norms. Front. Public Health 2017, 5, 258. [Google Scholar] [CrossRef]
- Mitropoulos, A.; Gumber, A.; Crank, H.; Akil, M.; Klonizakis, M. The effects of upper and lower limb exercise on the microvascular reactivity in systemic sclerosis patients. Arthritis Res. Ther. 2018, 20, 112. [Google Scholar] [CrossRef]
- Carandina, A.; Bellocchi, C.; Rodrigues, G.; Beretta, L.; Montano, N.; Tobaldini, E. Cardiovascular Autonomic Control, Sleep and Health Related Quality of Life in Systemic Sclerosis. Int. J. Environ. Res. Public Health 2021, 18, 2276. [Google Scholar] [CrossRef]
- Hupin, D.; Sarajlic, P.; Venkateshvaran, A.; Fridén, C.; Nordgren, B.; Opava, C.; Lundberg, I.; Bäck, M. Cardiovascular Autonomic Function Changes and Predictors During a 2-Year Physical Activity Program in Rheumatoid Arthritis: A PARA 2010 Substudy. Front. Med. 2021, 8, 788243. [Google Scholar] [CrossRef]
- Goldberger, J.; Cain, M.; Hohnloser, S.; Kadish, A.; Knight, B.; Lauer, M.; Maron, B.; Page, R.; Passman, R.; Siscovick, D.; et al. American Heart Association; American College of Cardiology Foundation; Heart Rhythm Society. American Heart Association/American College of Cardiology Foundation/Heart Rhythm Society Scientific Statement on Noninvasive Risk Stratification Techniques for Identifying Patients at Risk for Sudden Cardiac Death. A scientific statement from the American Heart Association Council on Clinical Cardiology Committee on Electrocardiography and Arrhythmias and Council on Epidemiology and Prevention. J. Am. Coll. Cardiol. 2008, 52, 1179–1199. [Google Scholar]
- Raje, S.; Maiya, G.A.; Padmakumar, R.; Prabhu, M.A.; Nayak, K.; Shivashankara, K.N.; Shastry, B.A.; Nataraj, M. Effect of exercise training on cardiac autonomic function in type 2 diabetes mellitus: A systematic review and meta-analysis. Syst. Rev. 2025, 14, 34. [Google Scholar] [CrossRef] [PubMed]
- Karavirta, L.; Tulppo, M.P.; Laaksonen, D.E.; Nyman, K.; Laukkanen, R.T.; Kinnunen, H.; Häkkinen, A.; Häkkinen, K. Heart rate dynamics after combined endurance and strength training in older men. Med. Sci. Sports Exerc. 2009, 41, 1436–1443. [Google Scholar] [CrossRef]
- Grässler, B.; Thielmann, B.; Böckelmann, I.; Hökelmann, A. Effects of Different Exercise Interventions on Cardiac Autonomic Control and Secondary Health Factors in Middle-Aged Adults: A Systematic Review. J. Cardiovasc. Dev. Dis. 2021, 8, 94. [Google Scholar] [CrossRef]
- Mitropoulos, A.; Gumber, A.; Akil, M.; Klonizakis, M. Exploring the microcirculatory effects of an exercise programme including aerobic and resistance training in people with limited cutaneous systemic sclerosis. Microvasc. Res. 2019, 125, 103887. [Google Scholar] [CrossRef]
- Anifanti, M.; Teloudi, A.; Mitropoulos, A.; Syrakou, N.; Pagkopoulou, E.; Triantafyllidou, E.; Boström, C.; Diederichsen, L.P.; Cuomo, G.; Dimitroulas, T.; et al. Right Ventricular Morphology and Function after Exercise Training in People with Systemic Sclerosis: A Randomized Controlled Pilot Study. Life 2023, 13, 545. [Google Scholar] [CrossRef] [PubMed]
- Chiaranda, G.; Myers, J.; Arena, R.; Kaminsky, L.; Sassone, B.; Pasanisi, G.; Mandini, S.; Pizzolato, M.; Franchi, M.; Napoli, N.; et al. Improved percent-predicted peak VO2 is associated with lower risk of hospitalization in patients with coronary heart disease. Analysis from the FRIEND registry. Int. J. Cardiol. 2020, 310, 138–144. [Google Scholar] [PubMed]


| Characteristics | Total Mean ± SD | Group ET Mean ± SD | Group CON Mean ± SD | p-Value |
|---|---|---|---|---|
| N | 40 | 20 | 20 | - |
| Age (years) | 57.6 ± 10.8 | 55.9 ± 9.0 | 59.3 ± 12.4 | 0.320 |
| Gender | ||||
| Male (n, %) | 6 (15.0%) | 1 (5.0%) | 5 (25.0%) | 0.182 |
| Female (n, %) | 34 (85.0%) | 19 (95.0%) | 15 (75.0%) | |
| Body Mass Index (kg/m2) | 27.5 ± 4.3 | 27.1 ± 4.6 | 27.8 ± 4.0 | 0.604 |
| Disease duration (years) | 8.7 ± 5.3 | 7.7 ± 5.4 | 9.8 ± 5.2 | 0.230 |
| Type of disease | ||||
| Limited (n, %) | 23 (57.5%) | 12 (60.0%) | 11 (55.0%) | 0.749 |
| Diffuse (n, %) | 17 (42.5%) | 8 (40.0%) | 9 (45.0%) | |
| ANA | ||||
| Positive (n, %) | 19 (95.0%) | 19 (95.0%) | 19 (95.0%) | 1.000 |
| Negative (n, %) | 2 (5.0%) | 1 (5.0%) | 1 (5.0%) | |
| ACA | ||||
| Positive (n, %) | 30 (75.0%) | 15 (75.0%) | 15 (75.0%) | 1.000 |
| Negative (n, %) | 10 (25.0%) | 5 (25.0%) | 5 (25.0%) | |
| SCL70 | ||||
| Positive (n, %) | 19 (47.5%) | 8 (40.0%) | 11 (55.0%) | 0.342 |
| Negative (n, %) | 21 (52.5%) | 12 (60.0%) | 9 (45.0%) | |
| CRP (mg/L) | 2.6 ± 6.6 | 2.1 ± 2.1 | 2.9 ± 9.2 | 0.698 |
| Group ET | Group CON | ET vs. CON | |||||||
|---|---|---|---|---|---|---|---|---|---|
| Baseline | After 3 Months | After 6 Months | Baseline | After 3 Months | After 6 Months | Baseline p-Value | After 3 Months p-Value | After 6 Months p-Value | |
| HRV | |||||||||
| HR (bpm) | 77.6 ± 9.5 | 72.9 ± 6.1 | 77.4 ± 6.7 b | 77.0 ± 6.0 | 78.2 ± 5.8 | 76.2 ± 5.8 | p = 0.83 | * p = 0.02 | p = 0.55 |
| TP (ms2) | 8330.3 ± 2038.9 | 9230.3 ± 1099.5 | 8721.5 ± 1896.7 | 8591.0 ± 1916.0 | 8636.0 ± 1929.7 | 8246.3 ± 1849.1 | p = 0.64 | p = 0.26 | p = 0.43 |
| Mean 24-RR intervals(ms) | 816.2 ± 73.8 | 808.6 ± 58.0 | 811.2 ± 74.2 | 812.2 ± 67.0 | 818.6 ± 66.4 | 817.1 ± 56.4 | p = 0.85 | p = 0.50 | p = 0.78 |
| HRV Time domain variables | |||||||||
| SDNN (ms) | 104.2 ± 11.8 | 120.3 ± 15.6 a | 106.2 ± 16.8 b | 103.9 ± 12.6 | 102.0 ± 25.7 | 97.4 ± 19.5 | p = 0.93 | * p = 0.002 | p = 0.14 |
| SDANN (ms) | 90.6 ± 15.2 | 101.0 ± 13.7 a | 93.1 ± 16.8 b | 85.7 ± 10.0 | 83.4 ± 26.4 | 83.5 ± 28.4 | p = 0.28 | * p = 0.006 | p = 0.20 |
| rMSSD (ms) | 40.5 ± 17.9 | 53.7 ± 16.3 a | 42.9 ± 11.9 b | 42.7 ± 18.4 | 38.5 ± 9.4 | 34.5 ± 7.1 | p = 0.69 | * p = 0.002 | p = 0.74 |
| pNN50 (%) | 5.6 ± 5.2 | 8.8 ± 2.0 a | 6.5 ± 3.1 b | 6.2 ± 3.2 | 5.2 ± 1.7 | 4.4 ± 1.7 | p = 0.63 | * p < 0.001 | p = 0.84 |
| HRV Frequency domain variables | |||||||||
| VLF (ms2) | 2670.5 ± 1612.2 | 2694.4 ± 1073.1 | 2751.4 ± 677.7 | 2721.0 ± 1049.7 | 2849.9 ± 936.9 | 2672.4 ± 1060.4 | p = 0.89 | p = 0.63 | p = 0.78 |
| LF (ms2) | 2832.5 ± 648 | 2686.1 ± 719.4 | 2861.2 ± 1094.3 | 2735.6 ± 414.0 | 3097.0 ± 1460.1 | 3149.3 ± 1034.1 | p = 0.57 | p = 0.28 | p = 0.60 |
| HF (ms2) | 2590.6 ± 677.2 | 3112.5 ± 295.9 a | 2778.3 ± 649.8 b | 2551.7 ± 862 | 2415.4 ± 544.4 | 2409.9 ± 793.6 | p = 0.84 | * p < 0.001 | p = 0.25 |
| LF (n.u.) | 50.3 ± 6.8 | 42.9 ± 9.0 a | 47.4 ± 10.3 | 49.0 ± 11.8 | 51.2 ± 13.9 | 54.4 ± 16.6 | p = 0.65 | p = 0.06 | p = 0.12 |
| HF (n.u.) | 46.6 ± 8.4 | 53.7 ± 6.3 a | 47.3 ± 8.6 b | 45.7 ± 13.4 | 39.0 ± 14.5 | 39.2 ± 11.8 | p = 0.77 | * p < 0.001 | p = 0.79 |
| LF/HF | 1.08 ± 0.2 | 0.95 ± 0.1 a | 0.98 ± 0.2 | 1.05 ± 0.3 | 1.05 ± 0.4 | 1.01 ± 0.4 | p = 0.76 | p = 0.39 | p = 0.09 |
| Heart rate turbulence | |||||||||
| TO (%) | −0.006 ± 0.02 | −0.004 ± 0.01 | −0.008 ± 0.09 | 0.0021 ± 0.02 | −0.0032 ± 0.00 | −0.004 ± 0.00 | p = 0.30 | p = 0.68 | p = 0.15 |
| TS (ms/RR) | 5.9 ± 2.5 | 7.4 ± 1.4 a | 6.6 ± 1.5 b | 6.1 ± 2.4 | 5.9 ± 1.7 | 5.0 ± 1.4 | p = 0.87 | * p = 0.004 | * p < 0.001 |
| Mean RR intervals (ms) | 775.2 ± 86.5 | 774.3 ± 85.7 | 753.6 ± 91.5 | 768.8 ± 111.6 | 783.3 ± 83.3 | 766.7 ± 75.2 | p = 0.83 | p = 0.79 | p = 0.63 |
| Group ET | Group CON | ET vs. CON | |||||||
|---|---|---|---|---|---|---|---|---|---|
| Baseline | After 3 Months | After 6 Months | Baseline | After 3 Months | After 6 Months | Baseline p-Value | After 3 Months p-Value | After 6 Months p-Value | |
| VO2peak (L/min) | 1.01 ± 0.4 | 1.62 ± 1.8 | 1.01 ± 0.4 | 0.91 ± 0.2 | 0.80 ± 0.1 | 0.73 ± 0.1 | p = 0.34 | * p = 0.05 | * p = 0.02 |
| VO2peak (mL/kg/min) | 14.07 ± 4.9 | 17.0 ± 5.5 a | 13.8 ± 6.4 b | 13.2 ± 3.4 | 11.8 ± 1.4 | 10.7 ± 2.5 | p = 0.47 | * p = 0.001 | p = 0.056 |
| HRmax (bpm) | 128.3 ± 22.8 | 127.4 ± 22.4 | 124.0 ± 23.4 b | 120.2 ± 21.1 | 113.4 ± 10.1 | 107.4 ± 20 | p = 0.19 | * p = 0.01 | * p = 0.02 |
| HRmax (%) | 76.7 ± 15.8 | 76.8 ± 13.4 | 72.9 ± 14 b | 72.8 ± 13.5 | 69.1 ± 7.77 | 63.9 ± 13.0 | p = 0.43 | * p = 0.02 | * p = 0.04 |
| Model | B | Beta | t | p-Value |
|---|---|---|---|---|
| Constant | −20.628 | - | −1.417 | 0.165 |
| Group | 12.082 | 0.282 | 1.418 | 0.165 |
| SCL70 | 11.604 | 0.271 | 2.125 | 0.041 * |
| ΔVO2peak (mL/kg/min) | 5.591 | 0.795 | 3.870 | <0.001 * |
| ΔLF/HF | 5.132 | 0.149 | 1.123 | 0.269 |
| R2= 0.497 F = 8.648 |
| Model | B | Beta | t | p-Value |
|---|---|---|---|---|
| Constant | 6.730 | - | 6.712 | <0.001 * |
| Group | −3.580 | −0.589 | −6.298 | <0.001 * |
| Disease duration (years) | −0.131 | −0.228 | −2.598 | 0.014 * |
| ΔSDNN | −0.050 | 0.349 | 3.605 | <0.001 * |
| ΔLF/HF | −0.047 | −0.010 | −0.101 | 0.920 |
| R2 = 0.759 F = 27.588 |
Disclaimer/Publisher’s Note: The statements, opinions and data contained in all publications are solely those of the individual author(s) and contributor(s) and not of MDPI and/or the editor(s). MDPI and/or the editor(s) disclaim responsibility for any injury to people or property resulting from any ideas, methods, instructions or products referred to in the content. |
© 2025 by the authors. Licensee MDPI, Basel, Switzerland. This article is an open access article distributed under the terms and conditions of the Creative Commons Attribution (CC BY) license (https://creativecommons.org/licenses/by/4.0/).
Share and Cite
Anifanti, M.; Teloudi, A.; Mitropoulos, A.; Syrakou, N.; Pagkopoulou, E.; Triantafyllidou, E.; Boström, C.; Pyndt Diederichsen, L.; Nava, T.; Dimitroulas, T.; et al. Cardiac Autonomic Function in Patients with Systemic Sclerosis: The Impact of Exercise Training and Detraining. Sports 2025, 13, 267. https://doi.org/10.3390/sports13080267
Anifanti M, Teloudi A, Mitropoulos A, Syrakou N, Pagkopoulou E, Triantafyllidou E, Boström C, Pyndt Diederichsen L, Nava T, Dimitroulas T, et al. Cardiac Autonomic Function in Patients with Systemic Sclerosis: The Impact of Exercise Training and Detraining. Sports. 2025; 13(8):267. https://doi.org/10.3390/sports13080267
Chicago/Turabian StyleAnifanti, Maria, Andriana Teloudi, Alexandros Mitropoulos, Niki Syrakou, Eleni Pagkopoulou, Eva Triantafyllidou, Carina Boström, Louise Pyndt Diederichsen, Tiziana Nava, Theodoros Dimitroulas, and et al. 2025. "Cardiac Autonomic Function in Patients with Systemic Sclerosis: The Impact of Exercise Training and Detraining" Sports 13, no. 8: 267. https://doi.org/10.3390/sports13080267
APA StyleAnifanti, M., Teloudi, A., Mitropoulos, A., Syrakou, N., Pagkopoulou, E., Triantafyllidou, E., Boström, C., Pyndt Diederichsen, L., Nava, T., Dimitroulas, T., Klonizakis, M., & Kouidi, E. (2025). Cardiac Autonomic Function in Patients with Systemic Sclerosis: The Impact of Exercise Training and Detraining. Sports, 13(8), 267. https://doi.org/10.3390/sports13080267

