Next Article in Journal
Evaluating a Novel Method to Limit Non-Target Mortality in Attractive Toxic Sugar Bait Systems
Previous Article in Journal
Evaluation of Bait Attractiveness for Vespa orientalis and Vespa crabro (Hymenoptera: Vespidae) in Urban and Apiary Environment of Campania Region (Italy)
Previous Article in Special Issue
Two Native Anagrus spp. (Hymenoptera: Mymaridae) Are Egg Parasitoids of the Invasive Two-Spot Cotton Leafhopper Amrasca biguttula (Ishida) (Hemiptera: Cicadellidae) in Florida, USA
 
 
Font Type:
Arial Georgia Verdana
Font Size:
Aa Aa Aa
Line Spacing:
Column Width:
Background:
Article

Genomic Expansion and Adaptation in a Parasitoid Wasp Eretmocerus hayati (Hymenoptera: Aphelinidae)

1
Institute of Horticulture, Hangzhou Academy of Agricultural Sciences, Hangzhou 310024, China
2
Ministry of Agriculture and Rural Affairs Key Laboratory of Molecular Biology of Crop Pathogens and Insects, Zhejiang Key Laboratory of Biology and Ecological Regulation of Crop Pathogens and Insects, Institute of Insect Sciences, Zhejiang University, Hangzhou 310058, China
3
Zhejiang Tianmushan National Nature Reserve Administration, Hangzhou 311311, China
4
Shenyang Key Laboratory of Surveillance and Management for Vegetable Diseases and Insect Pests, College of Plant Protection, Shenyang Agricultural University, Shenyang 110866, China
*
Authors to whom correspondence should be addressed.
Insects 2026, 17(4), 369; https://doi.org/10.3390/insects17040369
Submission received: 5 February 2026 / Revised: 18 March 2026 / Accepted: 24 March 2026 / Published: 31 March 2026
(This article belongs to the Special Issue Important Natural Enemy Insects of Agricultural Pests)

Simple Summary

Parasitic wasps have attracted growing attention in biological control research. Whole-genome analysis enables researchers to discover details that were previously undetectable using experimental methods, thus enhancing our understanding of the biology and evolution of specific species. In this study, we conducted a genomic analysis of Eretmocerus hayati, an agriculturally important parasitoid wasp, revealing key features related to gene family evolution, chromosomal synteny, and transposable element dynamics. These findings provide a theoretical basis for understanding the evolutionary adaptations of this beneficial insect.

Abstract

The parasitic wasps of Aphelinidae (Hymenoptera) are a group of insects with significant biological control value. However, their genomic evolution and ecological adaptation mechanisms remain unclear. In this study, we focused on the genome analysis of Eretmocerus hayati and performed a comparative analysis with four other species from Aphelinidae. Our results indicated that the divergence time of Aphelinidae was approximately 119.9 million years ago. In Er. hayati, gene families related to energy metabolism and humoral immunity have significantly expanded, which may be associated with the high metabolic demands of its small body size and the immune adaptation strategies resulting from its unique parasitic methods. Additionally, genes involved in DNA replication and recombination have undergone positive selection in the ancestral branch of Aphelinidae species. Compared with 23 species within nine families in the Chalcidoidea superfamily studied here, the genome size of Er. hayati is the largest. The analysis of repetitive sequences revealed a recent burst of long terminal repeat (LTR) sequence insertions in the genome of Er. hayati. Our study indicates the evolutionary characteristics of Er. hayati in terms of gene family evolution, chromosomal collinearity, and transposon dynamics, providing a theoretical basis for understanding the environmental adaptation and biological control applications.

1. Introduction

Parasitoid wasps represent one of the most species-rich groups of insects and play important roles in biological control and co-evolution studies [1]. With the widespread adoption of high-throughput sequencing technologies, many parasitoid wasp genomes have been assembled with high quality, providing a data foundation for in-depth analysis of genomic characteristics [2]. Genome analysis of parasitoid wasps is critical for understanding parasitic adaptability and genomic evolution. Comparative genomics has revealed the evolutionary diversity of venom components across parasitoid wasps. Studies have demonstrated significant variations in the host adaptation of wasp venom, with some venom genes undergoing positive selection [2,3]. Using genomic, transcriptomic, and proteomic data, researchers can comprehensively identify genes specifically expressed in venom glands, successfully characterizing dozens of venom proteins with potential functions and elucidating the molecular interaction mechanisms between parasitic wasps and their hosts [4,5]. Beyond venom systems, genomic analyses have also uncovered other evolutionary adaptations. Notably, several studies have revealed the integration of viruses into parasitoid genomes, which suppress host immune systems and ensure reproductive success [6,7,8,9]. Additionally, gene family expansion has been associated with reproductive adaptations. In Diachasma alloeum, genomic evidence indicates that gene duplications are associated with asexual reproduction strategies, highlighting the mechanistic pathways that enable female offspring production without fertilization [10,11].
Genomes of parasitoid wasps exhibit substantial size variation, ranging from 180 Mb in Megaphragma amalphitanum [12] to 878 Mb in Megastigmus duclouxiana [13]. The expansion and elimination of transposable elements (TEs) are primary drivers of this genome size divergence [14]. For example, the genomes of two parasitic wasps in the genus Anastatus (A. japonicus and A. fulloi), which are notably larger than those of other parasitoid species, show evidence of recent bursts of long terminal repeat (LTR) retrotransposon activity, suggesting that specific evolutionary events may facilitate genome size changes [14]. Similarly, studies on other important groups such as the Braconidae have also confirmed the presence of highly divergent TE families, which constitute a major contributor to genomic complexity [15].
Eretmocerus hayati (Hymenoptera: Aphelinidae) is an important parasitoid of Bemisia tabaci (Hemiptera: Aleyrodidae), a globally significant pest whitefly [16,17,18]. Field releases of Er. hayati have proven effective in suppressing whitefly outbreaks [19,20,21]. To date, five species of the family Aphelinidae, including Er. Hayati, have been assembled at the chromosomal level. In this study, we conducted a comparative genomic analysis of Er. hayati and the other four species using their available genome assemblies and gene annotations [22]. A phylogenetic tree was constructed to infer their evolutionary history. Our analysis revealed several significantly expanded gene families in Er. hayati that are involved in chromosome organization and immune responses. Positive selection analysis revealed that chromosome recombination-related genes in Er. hayati have undergone rapid evolution. Given the observed large genome size, we conducted an ancestral state reconstruction analysis, revealing a trend of genome expansion. Further analysis indicated that the extensive LTR sequence insertions might drive genomic enlargement in Er. hayati.

2. Materials and Methods

2.1. Comparative Genomics and Phylogenetic Analysis

The chromosomal-level genome assembly of Er. hayati was generated in our previous studies using Hi-C sequencing technology [22]. Genome annotation was subsequently performed utilizing 28 transcriptome datasets (Supplementary Table S1) from different larval stages and environmental conditions [22]. To perform comparative genomic analysis, we obtained genome annotation data of the representative species in Hymenoptera from the National Center for Biotechnology Information (NCBI) and InsectBase database (https://insect-genome.com) (Supplementary Table S2).
The annotated protein sequences of Er. hayati and 39 other hymenopteran species were used for comparative genomics and phylogenomic analyses. The ingroup comprised 37 Apocrita species: 30 parasitic wasps, including 24 Chalcidoidea species, two Cynipoidea species and four Ichneumonoidea species; and seven non-parasitic wasps, comprising two Apoidea species, two Formicoidea species, two Vespoidea species and one Chrysidoidea species. The outgroups comprised three hymenopteran species, one each from Orussoidea, Cephoidea, and Tenthredinoidea.
The longest transcripts of each gene were retained for further analysis. OrthoFinder (v2.5.4) [23,24] with the parameter “-m MSA” was used to identify orthologous and paralogous gene groups. To reconstruct the phylogeny of these 40 hymenopteran species, MAFFT (v7.471) [25] was used with the “-auto” parameter to independently align multiple genes in each single-copy gene group generated by OrthoFinder. The alignments were filtered using TRIMAL (v1.4. rev22) [26] to trim alignment results and connect them end-to-end to form a super-long sequence for constructing the evolutionary tree. IQ-TREE (v2.1.2) [27] with parameters “-m MFP -bb 1000” was used to construct the maximum likelihood (ML) phylogenetic tree with the best model (JTT + F + R5) estimated using ModelFinder [28] and 1000 bootstrap replicates. MCMCtree in the PAML package (v4.10.5) [29] was used to estimate the divergence times between these species. Five calibration time points based on fossil records from the TimeTree [30] database were used: (a) stem Orussus. abietinus, 211–289 million years ago (Mya); (b) stem Aculeata, 160–224 Mya; (c) stem Ichneumonidae, 151–218 Mya; (d) stem Chalcidoidea, 105–159 Mya; and (e) stem Apoidea, 93–132 Mya. FigTree (v1.4.4) (http://tree.bio.ed.ac.uk/software/figtree/, accessed on 10 March 2026) was used to visualize the tree structure.

2.2. Analysis of Gene Family Expansion and Contraction

Gene family expansion and contraction were analyzed using CAFE (v5.0) [31]. Gene count files of individual gene families generated by Orthofinder and phylogenetic trees with clade lengths were used as the inputs. The expanded and contracted gene families of Er. hayati were used to perform GO enrichment analysis using GOATOOLS [32] and KEGG pathway enrichment analysis via the Omicshare online platform. GO enrichment results were visualized using REVIGO [33].

2.3. Positive Selection Gene Analysis

Five species from Aphelinidae, nine species from Chalcidoidea, as well as Cotesia chilonis and Belonocnema treatae, were employed to identify the positively selected genes. The phylogenetic tree was constructed according to the methods described above. OrthoFinder was used to identify single-copy homologous proteins from these species. MAFFT was used to align protein sequences in each orthologous group, and PAL2NAL (v14) [34] was used to obtain codon-aligned sequences based on the corresponding coding sequences (CDS). We used the branch-site model of CodeML to calculate the dN/dS ratio for each gene tree.
Specifically, we labeled the target evolutionary branches as foreground and the other branches as background. Then, the lnl values for both the original and alternative hypotheses were calculated. The chi2 statistic was used for the chi-square test after the lnl value difference (2∆l = 2 × (l1 − l0)) was calculated. We chose p = 0.05 as the critical significance p-value after false discovery rate (FDR) correction to identify positively selected orthogroups.

2.4. Analysis of Chromosome Synteny

Chromosome synteny between Er. hayati, En. formosa and Nasonia vitripennis was analyzed using MCSCANX [35] with default parameters. Orthologous protein sequences were determined using Blastp software (v2.14.0) (E-value < 1 × 10−10). MCSCANX results were visualized using Cicros (v0.69.9) [36].
Intraspecific collinearity analysis was performed using WGDI (v0.6.5) [37]. The protein sequences of the three species were self-aligned using Blastp. The collinearity function was employed to preliminarily identify collinear regions using the parameters “multiple = 2, evalue = 1 × 10−5, score = 100, position = order”. The ks function was used to invoke MUSCLE to calculate the Ks value for each gene pair. The blockinfo function extracts collinear block information with the parameter “ks_col = ks_NG86”. A correspondence function was applied to filter the block data using the parameters “block_length = 5, tandem_ratio = 0.5”. Finally, the blocks function computed the Ks values for each collinear block and output the collinearity results.

2.5. Genome Size and LTR Insertion Analysis

The genome sizes of all species included in the phylogenetic tree were collected, and ancestral state reconstruction was performed using the R package Phytools (v1.2-0) in conjunction with tree topology. Transposable elements (TEs) were identified and extracted from the genomes of Er. hayati, En. formosa, Copidosoma floridanum, Trichogramma pretiosum, Pteromalus puparum and 12 other species using EDTA (v2.0.1) [38]. For each intact LTR retrotransposon, the sequences from the two terminal LTRs were extracted and aligned using MAFFT (v7.471). Subsequently, the insertion time of LTR retrotransposons was estimated based on the alignment results of the terminal LTR sequences using the R package APE (v5.6-2) [39].

3. Results

3.1. Phylogenetic Analysis and Dynamics of Gene Families

In total, 92.5% of the 745,029 protein-coding genes from the 40 Hymenoptera species were classified into 42,924 orthogroups using the OrthoFinder (v2.5.4) software. Among these orthogroups, 1264 were present in all species and 156 were single-copy orthogroups (Supplementary Table S3). In Er. hayati, 22,226 genes were assigned to 9789 orthogroups, including 962 species-specific orthogroups that contained a total of 6171 species-specific genes, which is significantly higher than that in other species (Supplementary Table S4, Supplementary Figure S1). In addition, orthogroups were extracted from Er. hayati and four other Aphelinidae species (En. formosa, Encarsia sophia, Aphelinus certus and Aphelinus atriplicis). A total of 5816 orthogroups were present in all five species, whereas Er. hayati had 1333 species-specific orthogroups (Supplementary Figure S2).
The phylogenetic analysis indicated that the Aphelinidae species Er. hayati, A. certus and A. atriplicis clustered together, with En. formosa and En. sophia forming a sister group to this clade (Figure 1). Furthermore, species in Aphelinidae were clustered into a sister group to other species in Chalcidoidea, excluding Trichogrammatidae and Encyrtidae. This topology is consistent with a previous analysis of Chalcidoidea in Hymenoptera [40,41]. The MCMCTree results indicated that the Aphelinidae lineage commenced its diversification approximately 119.9 Mya, while the speciation time of Eretmocerus and Aphelinus was estimated to be 102.6 Mya (Figure 1).
At the ancestral divergence point of Aphelinidae, a total of 56 expanded gene families and 169 contracted gene families were identified. Within Er. hayati, 538 expanded and 1048 contracted gene families were identified, whereas En. formosa displayed 332 expanded and 971 contracted gene families (Figure 1). Compared to En. formosa, 480 expanded gene families were exclusive to Er. hayati, 58 expanded gene families were in both species; 796 contracted gene families were exclusive to Er. Hayati, and 252 contracted gene families were in both species (Supplementary Figure S3).

3.2. Gene Family Expansion and Contraction Analysis

GO and REVIGO analyses revealed that the expanded orthogroups in Er. hayati were enriched in DNA replication regulation (e.g., protein-DNA complex subunit organization, DNA strand displacement, chromosome organization and nucleosome assembly), metabolism-related pathways (e.g., glucuronate metabolic process, peptidoglycan metabolic process, carbohydrate metabolic process, lipid metabolic process and amino acid transport), and immune response (e.g., response to stimulus, humoral immune response, detoxification and positive regulation of melanization defense response) (Figure 2a, Supplementary Figure S4, Supplementary Table S5). In contrast, contracted orthogroups were significantly enriched in eicosanoid transport, lipid export from the cell, cyclic purine nucleotide metabolic processes, and circadian rhythm (Figure 2b, Supplementary Table S6).
The expanded and contracted gene families in Er. hayati were enriched in several KEGG pathways. Expanded orthogroups were significantly enriched in pathways including carbohydrate metabolism (e.g., Galactose metabolism, pentose and glucuronate interconversions), lipid metabolism (e.g., steroid hormone biosynthesis and fatty acid biosynthesis), signal transduction (e.g., AMPK signaling pathway and Calcium signaling pathway), endocrine system (e.g., Renin-angiotensin system and PPAR signaling pathway), immune diseases and systems (e.g., neutrophil extracellular trap formation and hematopoietic cell lineage), and xenobiotic biodegradation and metabolism (e.g., metabolism of xenobiotics by cytochrome P450 and drug metabolism by cytochrome P450). Contracted orthogroups were mainly enriched in pathways including the endocrine system, viral infectious diseases, digestive system, nervous system, and signal transduction pathways.

3.3. Positive Selection Genes

To identify genes under positive selection in Er. hayati, we reconstructed a phylogenetic tree comprising five species from the Aphelinidae, two species from the Pteromalidae, as well as one representative species from each of the other seven families within Chalcidoidea included in Figure 1. Cotesia chilonis (Ichneumonoidea) and Belonocnema treatae (Cynipoidea) were selected as outgroups. In these species, 1060 single-copy orthologs were identified for subsequent positive selection analysis.
We identified 33 genes under positive selection in Er. hayati, 29 of which were species-specific. In addition, 33 positively selected genes were identified in the ancestral branch of Aphelinidae and 42 were identified in the ancestral branch of Eretmocerus and Aphelinus (Figure 3a). Among these, eight genes were positively selected in both ancestral branches, including Cleft lip and palate transmembrane protein 1 (CLPTM1), DNA Topoisomerase 1 (TOP1) (resolving torsional stress in DNA during replication, transcription, and chromatin condensation) [42,43], Importin 13 (IPO13) (nuclear transport receptor involved in import and export of cargoes, affecting neurotransmitter release at synapses) [44,45], C2H2-type zinc finger protein (BCL11A) (regulating neural development, temporal patterning of neural stem cells, and locomotor behavior) [46,47], RNA-binding protein MEX-3 (MEX3C) (participates in immune responses within hemocytes) [48], DEAH-Box Helicase 34 (DHX34) (playing roles in RNA helicase activity for mRNA surveillance and splicing) [49,50], chromodomain helicase DNA binding protein 7 (CHD7) (encoding a protein that contains several helicase family domains and is involved in nucleosome binding and remodeling activities) [51,52] and Hormone receptor 39 (Hr39) (involved in reproduction, vitellogenin synthesis, developmental regulation, and ecdysone signaling pathways) [53,54,55]. These genes were involved in physiological activities such as DNA replication and recombination, signal transduction, immune regulation, and reproductive control. When focusing on the genes under positive selection both in the Eretmocerus branch and its most recent ancestral branch, leucine-rich repeat scaffold protein (SHOC2) and S-formylglutathione hydrolase (ESD) were identified, which participate in the positive regulation of antiviral processes [56] and degradation of toxins [57,58], respectively.
The 29 specific positively selected genes in Er. hayati were enriched in GO terms primarily involved in signaling and metabolic processes, such as GTPase-mediated signal transduction, regulation of Ras protein signal transduction, regulation of intracellular signal transduction, glucan catabolic process, polysaccharide catabolic process, and cellular polysaccharide catabolic process (Figure 3b). In addition, the 33 positively selected genes in the Aphelinidae ancestral branch were enriched in GO terms such as proteoglycan catabolic process, DNA topological change, cellular response to cytokine stimulus, sperm individualization, and ovarian nurse cell-to-oocyte transport (Figure 3c).

3.4. Complex Chromosomal Collinearity

To characterize chromosomal collinearity in Er. hayati, we performed comparative analyses with En. formosa (a closely related species) and N. vitripennis (a distantly related species). A total of 383 synteny blocks (each containing at least five orthologous genes) were identified between Er. hayati and En. Formosa. Of these, 227 blocks (59.3%) contained more than 10 orthologous genes, with an average of 20.2 genes per block. When Er. hayati was compared with N. vitripennis, 378 synteny blocks were identified, of which 230 (60.8%) contained more than 10 orthologous genes, with an average gene number of 21.3 per block (Supplementary Figure S5). Although the average number of genes per synteny block was similar in both comparisons, Er. hayati showed better synteny with N. vitripennis than with the closely related species En. formosa, as shown by the distribution of the homologous blocks across chromosomes (Figure 4). The complex chromosomal collinearity between Er. hayati and En. formosa may indicate extensive chromosomal fission and fusion events in these two species.
The intraspecific collinearity analysis revealed clear differences among the three species. N. vitripennis showed almost no collinearity within its own chromosomes, with only a few syntenic regions detected (for example, between chromosomes 1 and 5, Figure 5c). In contrast, both En. formosa and Er. hayati exhibited a greater number of intraspecific collinear regions, and Er. hayati had notably more such regions than En. formosa (Figure 5a,b). The high level of intraspecific synteny in Er. hayati may partially explain the complex chromosomal collinearity between Er. hayati and En. formosa.

3.5. The Larger Genome Size and the Recent Outbreak of LTR Sequence Insertion

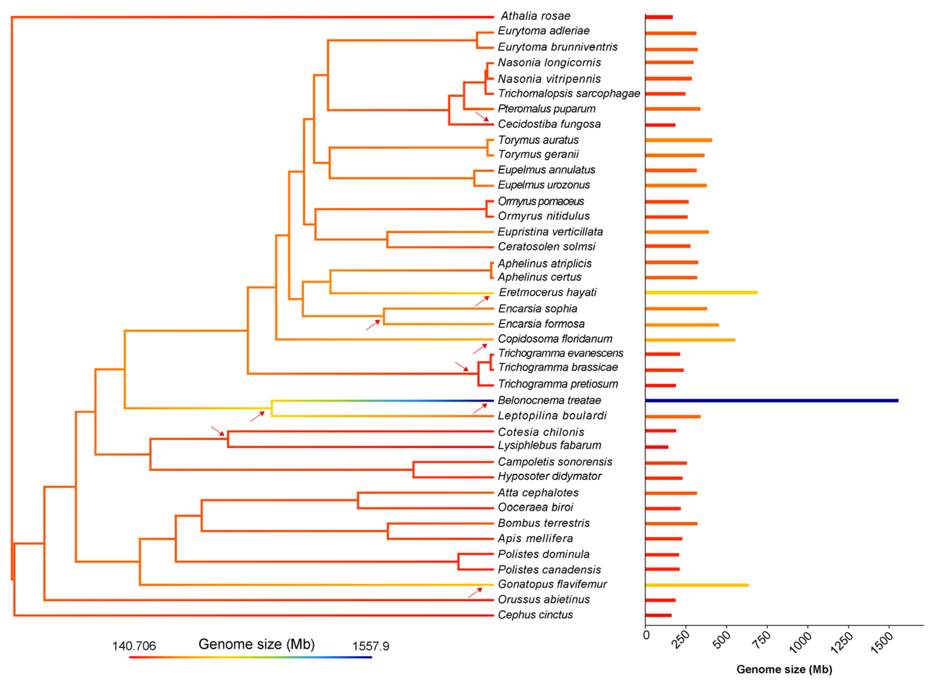
Among the species included in the phylogenetic tree, Belonocnema treatae possessed the largest genome, with an estimated size of approximately 1.5 Gb, which was substantially greater than that of any other species examined in this study. Genome sizes of the remaining species ranged from 140 Mb to 692 Mb (Figure 6). Ancestral state reconstruction identified several key nodes within these hymenopteran lineages where significant genome size changes occurred. Basal lineages, such as Athalia rosae, Cephus cinctus, and the parasitic wood wasp Orussus abietinus, had relatively small genomes. Genome size reduction was observed in the braconid clade (containing Cotesia chilonis and Lysiphlebus fabarum) and in the Trichogramma clade (comprising Trichogramma pretiosum, Trichogramma evanescens, and Trichogramma brassicae). In contrast, genome size expansion occurred in the dryinid clade (including Gonatopus flavifemur) and the cynipid clade containing B. treatae. Furthermore, the Encarsia clade and the Eretmocerus clade within Aphelinidae, as well as C. floridanum, showed a notable increase in genome size (Figure 6).
To investigate whether transposable elements (TEs) contributed to the large genome size, as TEs are known major drivers of genome expansion, eight representative species were selected on the basis of genome size and phylogenetic relationships for TE analysis. Results showed that TEs accounted for 50.19% of the Er. hayati genome and 53.27% of the G. flavifemur genome. The genome of B. treatae, which has the largest genome size, had the highest TE content, at 60.61%. Examination of the relative proportions of different TE categories indicated divergence in the dominant TE types among species (Supplementary Table S7, Figure 7a). DNA transposons were the dominant TE type in B. treatae and G. flavifemur, making up 71.87% and 75.35% of all TE sequences, respectively. In contrast, DNA transposons accounted for only 46.50% and 48.74% of the total TE content in Er. hayati and En. formosa, respectively. Among all analyzed species, Er. hayati exhibited the highest genomic proportion of LTR retrotransposons (19.44%), followed by En. formosa (18.76%) (Supplementary Table S7).
A comparison of the two major LTR retrotransposon categories across the eight hymenopteran species showed that gypsy elements were generally more abundant than copia elements (Figure 7b). Analysis of TE category proportions across species revealed a clear correlation between genome size and TE content in hymenopterans, along with distinct patterns of TE composition among different hymenopteran lineages.
Further analysis was performed to estimate the insertion times of LTR retrotransposons in the five hymenopteran species. The results showed that, except for C. floridanum, the majority of LTR insertions in the other four species occurred within the past 20 million years. The genomes of En. formosa and Er. hayati contained substantially more LTR sequences than those of the other three species. A burst of LTR retrotransposon activity was observed within the last 1 million years in C. floridanum, Er. hayati and En. formosa (Figure 8). In Er. hayati and En. formosa, this recent proliferation was driven mainly by gypsy elements, whereas C. floridanum showed a marked increase in unclassified LTR sequences. These estimated insertion times of LTR retrotransposons suggest that the recent bursts of LTR activity are likely a major contributor to the significant genome size expansion observed in the evolutionary lineages of Er. hayati and En. formosa within Hymenoptera.

4. Discussion

Chalcidoidea is a highly diverse superfamily within Hymenoptera that comprises a large number of species. Analyses of morphological characteristics and molecular data indicate that Chalcidoidea might have diverged from the common ancestor shared with other parasitic Hymenoptera approximately 150 million years ago [40]. Our results show that the family Aphelinidae split from other hymenopteran lineages around 120 million years ago and formed an independent clade. Notably, Eretmocerus, Aphelinus and Encarsia represent early-diverging lineages within Aphelinidae (Figure 1). This finding corroborates the established view that Eretmocerus is distinct from other Aphelinidae genera [59]. Nevertheless, the current divergence time estimates for Aphelinidae and Eretmocerus are preliminary, as our phylogeny included only five species of Aphelinidae and nine families of Chalcidoidea. With the rapid growth of genomic resources for Hymenoptera, future studies with broader taxon sampling are expected to yield more accurate divergence time estimates.
Species in the superfamily Chalcidoidea display diverse parasitic strategies, ranging from ectoparasitism to endoparasitism or intermediate forms between these two methods [1]. The parasitic behavior of Er. hayati represents an intermediate form between endoparasitism and ectoparasitism: females deposit eggs in the space between the host nymph and the plant surface rather than injecting them directly into the host body [60]. Upon hatching, the first-instar larva penetrates the host abdomen but remains external; it only enters the host to complete development once the nymph reaches its final stage [61,62]. During the first and second instars, the larva is enclosed in a host-derived capsule and does not contact host tissues directly until the third instar. Parasitic wasps typically inject venom to regulate the host’s immune response, thereby facilitating egg and larval development inside or on the host body. However, the oviposition strategy of Er. hayati may limit direct and effective venom delivery into the host, weakening its ability to inhibit host immunity. We therefore hypothesize that Er. hayati has evolved enhanced defense mechanisms to counteract the host immune response. Thus, gene families involved in humoral immunity have undergone adaptive expansion in its genome (Supplementary Figure S4).
Additionally, we found that gene families related to energy metabolism in the genome of Er. hayati have undergone significant expansion. This finding is closely linked to the physiological characteristics imposed by the miniaturization of parasitic wasps. Such miniaturization of parasitic wasps notably increases their metabolic requirements. This increased metabolic demand, often achieved through higher energy expenditure, drives them to prioritize high-energy food resources [63]. Moreover, smaller parasitic wasps generally exhibit superior flight capabilities. These characteristics enable them to adapt more effectively to foraging or host-seeking in intricate or restricted ecological settings [2,64,65]. As a micro-sized species with a body size of less than 3 mm, Er. hayati demonstrates remarkable flight and host-searching capabilities that necessitate a high-energy metabolic capacity [66]. The observed expansion of energy metabolism gene families in the Er. hayati genome (Figure 2a, Supplementary Figure S4) likely represents a genomic adaptation to support its high-energy lifestyle requirements.
This study revealed that genes involved in nucleosome binding and remodeling activities have evolved rapidly under continuous positive selection along the ancestral branch of Aphelinidae and Eretmocerus (Figure 3a,b), which may underlie the high level of intraspecific chromosomal collinearity observed between Er. hayati and En. Formosa (Figure 5). Chromosomal variations, such as duplications and translocations, can enhance the genomic diversity of insects [67,68], thereby improving their adaptability to environmental changes [69]. The complex chromosomal structural variations and numerous species-specific gene families found in Er. hayati likely contribute to its high genomic complexity and structural redundancy (Figure 5, Supplementary Figure S1). This structural redundancy may not only improve its adaptability to environmental changes but also reduce the risk of inbreeding depression, thereby enabling rapid population expansion from a small founding group. These features provide a genetic basis for the successful large-scale rearing of this species. Furthermore, Chalcidoidea exhibits extensive chromosomal diversity, with species in Aphelinidae possessing 3 to 11 chromosomes [70]. The complex chromosomal collinearity patterns in Er. hayati revealed in this study offer important insights into the evolutionary mechanisms underlying chromosome number diversity in this family, e.g., through repeated chromosomal fission and fusion events.
Existing genomic data on parasitic wasps reveal substantial variation in genome size across species, ranging from 180 Mb to 878 Mb [12,13]. Even within the same family, genome size can differ by several fold [2]. Er. hayati, En. formosa, and C. floridanum possess relatively larger genomes compared with other Chalcidoidea species; however, the mechanisms underlying their genomic expansion appear to be distinct. Er. hayati exhibited the highest number of recent LTR-Gypsy sequence insertions (Figure 8a), whereas most LTR sequences in C. floridanum belonged to unknown types (Figure 8c). Studies suggest that LTR insertions in parasitic wasp genomes typically do not affect exon length but instead increase intron length [14]. Excessive genomic expansion may compromise genome stability [71,72], and some species have been shown to undergo Piwi gene expansion to suppress the effects of transposable elements (TEs) [14]. However, not all species with TE insertions exhibit Piwi gene expansion [73,74]. Therefore, the mechanisms contributing to genomic stability in Er. hayati require further investigation.

Supplementary Materials

The following supporting information can be downloaded at: https://www.mdpi.com/article/10.3390/insects17040369/s1, Figure S1: Genetic classification of 40 species of Hymenoptera classified by Orthofinder; Figure S2: Venn diagram of orthogroups from five Aphelinidae species; Figure S3: Venn diagram of the expanded and contracted gene families in Er. hayati and En. formosa; Figure S4: REVIGO treeplot of biological process GO enrichment results of expanded gene families in Er. hayati; Figure S5: Number of genes in each syntenic block between two species and Er. hayati; Table S1: Transcriptome sample name abbreviations; Table S2: Data sources of protein-coding sequences used in this study; Table S3: Summary of all orthogroups identified by OrthoFinder; Table S4: Results of gene classification in Er. hayati; Table S5: GO enrichment of expanded genes in Er. hayati; Table S6: GO enrichment of contracted genes in Er. hayati; Table S7: Proportions of various transposons in the genome sequences of some hymenopteran species.

Author Contributions

Conceptualization, Y.Z., Y.L. and Y.F.; formal analysis, Y.Z., D.X. and R.R.; data curation, H.L. (Huifeng Luo) and C.L.; writing—original draft preparation, Y.Z. and Y.F.; writing—review and editing, Y.Z., Y.F., Y.L. and H.L. (Hui Liu); visualization, Y.Z.; supervision, H.L. (Hui Liu); project administration, Y.L. and H.L. (Hui Liu); funding acquisition, Y.L. and H.L. (Hui Liu). All authors have read and agreed to the published version of the manuscript.

Funding

This work was supported by the National Key R&D Program of China (2023YFD1400600) and the earmarked fund for the China Agriculture Research System (CARS-23-C05). This research was also funded by the Hangzhou Academy of Agricultural Sciences Postdoctoral Research Funded Project (2024BZKJ-02) and the Science and Technology Innovation and Demonstration Promotion Fund of the Hangzhou Academy of Agricultural Sciences (2025HNCT-06).

Data Availability Statement

The original data presented in the study are openly available in Figure Share at 10.6084/m9.figshare.22709485 and 10.6084/m9.figshare.22709494.

Acknowledgments

We would like to thank two anonymous referees for their valuable comments on an earlier draft of this manuscript. We are grateful to Fei Li and Zhangqi Zuo for their assistance with gene annotation. Shuang Jiang, Jiabo Pei and Tayyab Shaheen are acknowledged for their assistance with format revision and language check, as well as Chen Zhang and Kangkang Huang for their help with computing resource management.

Conflicts of Interest

The authors declare no conflicts of interest.

References

  1. Pennacchio, F.; Strand, M.R. Evolution of developmental strategies in parasitic Hymenoptera. Annu. Rev. Entomol. 2006, 51, 233–258. [Google Scholar] [CrossRef]
  2. Ye, X.H.; Yang, Y.; Zhao, X.X.; Fang, Q.; Ye, G.Y. The state of parasitoid wasp genomics. Trends Parasitol. 2024, 40, 914–929. [Google Scholar] [CrossRef]
  3. Burke, G.R.; Strand, M.R. Systematic analysis of a wasp parasitism arsenal. Mol. Ecol. 2014, 23, 890–901. [Google Scholar] [CrossRef]
  4. Lin, Z.; Wang, R.J.; Cheng, Y.; Du, J.; Volovych, O.; Han, L.B.; Li, J.C.; Hu, Y.; Lu, Z.Y.; Lu, Z.Q.; et al. Insights into the venom protein components of Microplitis mediator, an endoparasitoid wasp. Insect Biochem. Mol. Biol. 2019, 105, 33–42. [Google Scholar] [CrossRef]
  5. Zhu, J.Y.; Fang, Q.; Wang, L.; Hu, C.; Ye, G.Y. Proteomic analysis of the venom from the endoparasitoid wasp Pteromalus puparum (Hymenoptera: Pteromalidae). Arch. Insect Biochem. Physiol. 2010, 75, 28–44. [Google Scholar] [CrossRef]
  6. Gauthier, J.; Boulain, H.; van Vugt, J.J.F.A.; Baudry, L.; Persyn, E.; Aury, J.M.; Noel, B.; Bretaudeau, A.; Legeai, F.; Warris, S.; et al. Chromosomal scale assembly of parasitic wasp genome reveals symbiotic virus colonization. Commun. Biol. 2021, 4, 104. [Google Scholar] [CrossRef]
  7. Coffman, K.A.; Burke, G.R. Genomic analysis reveals an exogenous viral symbiont with dual functionality in parasitoid wasps and their hosts. PLoS Pathog. 2020, 16, e1009069. [Google Scholar] [CrossRef] [PubMed]
  8. Muller, H.; Chebbi, M.A.; Bouzar, C.; Périquet, G.; Fortuna, T.; Calatayud, P.A.; Le Ru, B.; Obonyo, J.; Kaiser, L.; Drezen, J.-M.; et al. Genome-Wide patterns of Bracovirus chromosomal integration into multiple host tissues during parasitism. J. Virol. 2021, 95, e0068421. [Google Scholar] [CrossRef] [PubMed]
  9. Caldas-Garcia, G.B.; Santos, V.C.; Fonseca, P.L.C.; de Almeida, J.P.P.; Costa, M.A.; Aguiar, E.R.G.R. The viromes of six ecosystem service provider parasitoid wasps. Viruses 2023, 15, 2448. [Google Scholar] [CrossRef]
  10. Tvedte, E.S.; Walden, K.K.O.; McElroy, K.E.; Werren, J.H.; Forbes, A.A.; Hood, G.R.; Logsdon, J.M.; Feder, J.L.; Robertson, H.M. Genome of the parasitoid wasp Diachasma alloeum, an emerging model for ecological speciation and transitions to asexual reproduction. Genome Biol. Evol. 2019, 11, 2767–2773. [Google Scholar] [CrossRef] [PubMed]
  11. Sethuraman, A.; Tovar, A.; Welch, W.; Dettmers, R.; Arce, C.; Skaggs, T.; Rothenberg, A.; Saisho, R.; Summerhays, B.; Cartmill, R.; et al. Genome of the parasitoid wasp Dinocampus coccinellae reveals extensive duplications, accelerated evolution, and independent origins of thelytokous parthenogeny and solitary behavior. G3 Genes Genomes Genet. 2022, 12, jkac001. [Google Scholar] [CrossRef] [PubMed]
  12. Nedoluzhko, A.V.; Sharko, F.S.; Lê, B.M.; Tsygankova, S.V.; Boulygina, E.S.; Rastorguev, S.M.; Sokolov, A.S.; Rodriguez, F.; Mazur, A.M.; Polilov, A.A.; et al. A draft genome sequence of the miniature parasitoid wasp, Megaphragma amalphitanum. PLoS ONE 2019, 14, e0226485. [Google Scholar] [CrossRef]
  13. Kuang, J.G.; Han, Z.T.; Kang, M.H.; Ju, T.; Tso, S.; Chen, X.X.; Li, J.L.; Xiong, Z.P.; Ma, T.; Mao, K.S. Chromosome-level de novo genome assembly of two conifer-parasitic wasps, Megastigmus duclouxiana and Megastigmus sabinae, reveals genomic imprints of adaptation to hosts. Mol. Ecol. Resour. 2023, 23, 1142–1154. [Google Scholar] [CrossRef] [PubMed]
  14. Ye, X.H.; Yang, Y.; Zhao, C.; Xiao, S.; Sun, Y.H.; He, C.; Xiong, S.J.; Zhao, X.X.; Zhang, B.; Lin, H.W.; et al. Genomic signatures associated with maintenance of genome stability and venom turnover in two parasitoid wasps. Nat. Commun. 2022, 13, 6417. [Google Scholar] [CrossRef]
  15. Behm, R.N.; Sharanowski, B.J. The highly diverse repertoire of transposable elements within the genomes of parasitic wasps (Hymenoptera: Braconidae). Mobile DNA 2025, 16, 24. [Google Scholar] [CrossRef]
  16. De Barro, P.J.; Liu, S.S.; Boykin, L.M.; Dinsdale, A.B. Bemisia tabaci: A statement of species status. Annu. Rev. Entomol. 2011, 56, 1–19. [Google Scholar] [CrossRef]
  17. Rose, M.; Zolnerowich, G. Eretmocerus haldeman (Hymenoptera: Aphelinidae) in the united states, with descriptions of new species attacking Bemisia (tabaci complex) (Homoptera: Aleyrodidae). Proc. Entomol. Soc. Wash. 1997, 99, 1–27. [Google Scholar]
  18. Zolnerowich, G.; Rose, M. Eretmocerus haldeman (Hymenoptera: Aphelinidae) imported and released in the united states for control of Bemisia (tabaci complex) (Homoptera: Aleyrodidae). Proc. Entomol. Soc. Wash. 1998, 100, 310–323. [Google Scholar]
  19. Abd-Rabou, S. Biological control of Bemisia tabaci biotype “B” (Homoptera: Aleyrodidae) by introduction, release and establishment of Eretmocerus hayati (Hymenoptera: Aphelinidae). J. Pest. Sci. 2004, 77, 91–94. [Google Scholar] [CrossRef]
  20. De Barro, P.J.; Coombs, M.T. Post-release evaluation of Eretmocerus hayati Zolnerowich and Rose in Australia. Bull. Entomol. Res. 2009, 99, 193–206. [Google Scholar] [CrossRef]
  21. Liu, T.X.; Stansly, P.A.; Gerling, D. Whitefly parasitoids: Distribution, life history, bionomics, and utilization. Annu. Rev. Entomol. 2015, 60, 273–292. [Google Scholar] [CrossRef]
  22. Zhong, Y.W.; Fan, Y.Y.; Zuo, Z.Q.; Shu, R.G.; Liu, Y.Q.; Luan, J.B.; Li, F.; Liu, S.S. A chromosome-level genome assembly of the parasitoid wasp Eretmocerus hayati. Sci. Data 2023, 10, 585. [Google Scholar] [CrossRef]
  23. Emms, D.M.; Kelly, S. OrthoFinder: Phylogenetic orthology inference for comparative genomics. Genome Biol. 2019, 20, 238. [Google Scholar] [CrossRef] [PubMed]
  24. Emms, D.M.; Kelly, S. OrthoFinder: Solving fundamental biases in whole genome comparisons dramatically improves orthogroup inference accuracy. Genome Biol. 2015, 16, 157. [Google Scholar] [CrossRef] [PubMed]
  25. Katoh, K.; Standley, D.M. MAFFT multiple sequence alignment software version 7: Improvements in performance and usability. Mol. Biol. Evol. 2013, 30, 772–780. [Google Scholar] [CrossRef]
  26. Capella-Gutierrez, S.; Silla-Martinez, J.M.; Gabaldon, T. TrimAl: A tool for automated alignment trimming in large-scale phylogenetic analyses. Bioinformatics 2009, 25, 1972–1973. [Google Scholar] [CrossRef] [PubMed]
  27. Nguyen, L.T.; Schmidt, H.A.; Von Haeseler, A.; Minh, B.Q. IQ-TREE: A fast and effective stochastic algorithm for estimating maximum-likelihood phylogenies. Mol. Biol. Evol. 2015, 32, 268–274. [Google Scholar] [CrossRef]
  28. Kalyaanamoorthy, S.; Minh, B.Q.; Wong, T.K.F.; von Haeseler, A.; Jermiin, L.S. ModelFinder: Fast model selection for accurate phylogenetic estimates. Nat. Meth. 2017, 14, 587–589. [Google Scholar] [CrossRef]
  29. Yang, Z. PAML 4: Phylogenetic analysis by maximum likelihood. Mol. Biol. Evol. 2007, 24, 1586–1591. [Google Scholar] [CrossRef]
  30. Kumar, S.; Suleski, M.; Craig, J.M.; Kasprowicz, A.E.; Sanderford, M.; Li, M.; Stecher, G.; Hedges, S.B. TimeTree 5: An expanded resource for species divergence times. Mol. Biol. Evol. 2022, 39, msac174. [Google Scholar] [CrossRef]
  31. De Bie, T.; Cristianini, N.; Demuth, J.P.; Hahn, M.W. CAFE: A computational tool for the study of gene family evolution. Bioinformatics 2006, 22, 1269–1271. [Google Scholar] [CrossRef] [PubMed]
  32. Klopfenstein, D.V.; Zhang, L.; Pedersen, B.S.; Ramirez, F.; Warwick Vesztrocy, A.; Naldi, A.; Mungall, C.J.; Yunes, J.M.; Botvinnik, O.; Weigel, M.; et al. GOATOOLS: A python library for gene ontology analyses. Sci. Rep. 2018, 8, 10872. [Google Scholar] [CrossRef]
  33. Supek, F.; Bosnjak, M.; Skunca, N.; Smuc, T. REVIGO summarizes and visualizes long lists of gene ontology terms. PLoS ONE 2011, 6, e21800. [Google Scholar] [CrossRef] [PubMed]
  34. Suyama, M.; Torrents, D.; Bork, P. PAL2NAL: Robust conversion of protein sequence alignments into the corresponding codon alignments. Nucleic Acids. Res. 2006, 34, W609-12. [Google Scholar] [CrossRef] [PubMed]
  35. Wang, Y.; Tang, H.; Debarry, J.D.; Tan, X.; Li, J.; Wang, X.; Lee, T.H.; Jin, H.; Marler, B.; Guo, H.; et al. MCScanX: A toolkit for detection and evolutionary analysis of gene synteny and collinearity. Nucleic Acids. Res. 2012, 40, e49. [Google Scholar] [CrossRef]
  36. Krzywinski, M.; Schein, J.; Birol, I.; Connors, J.; Gascoyne, R.; Horsman, D.; Jones, S.J.; Marra, M.A. Circos: An information aesthetic for comparative genomics. Genome Res. 2009, 19, 1639–1645. [Google Scholar] [CrossRef]
  37. Sun, P.C.; Jiao, B.B.; Yang, Y.Z.; Shan, L.X.; Li, T.; Li, X.N.; Xi, Z.X.; Wang, X.Y.; Liu, J.Q. WGDI: A user-friendly toolkit for evolutionary analyses of whole-genome duplications and ancestral karyotypes. Mol. Plant 2022, 15, 1841–1851. [Google Scholar] [CrossRef]
  38. Ou, S.J.; Su, W.J.; Liao, Y.; Chougule, K.; Agda, J.R.A.; Hellinga, A.J.; Lugo, C.S.B.; Elliott, T.A.; Ware, D.; Peterson, T.; et al. Benchmarking transposable element annotation methods for creation of a streamlined, comprehensive pipeline. Genome Biol. 2019, 20, 275. [Google Scholar] [CrossRef]
  39. Paradis, E.; Schliep, K. Ape 5.0: An environment for modern phylogenetics and evolutionary analyses in R. Bioinformatics 2019, 35, 526–528. [Google Scholar] [CrossRef]
  40. Peters, R.S.; Krogmann, L.; Mayer, C.; Donath, A.; Gunkel, S.; Meusemann, K.; Kozlov, A.; Podsiadlowski, L.; Petersen, M.; Lanfear, R.; et al. Evolutionary history of the Hymenoptera. Curr. Biol. 2017, 27, 1013–1018. [Google Scholar] [CrossRef]
  41. Ye, X.H.; Yan, Z.C.; Yang, Y.; Xiao, S.; Chen, L.F.; Wang, J.L.; Wang, F.; Xiong, S.J.; Mei, Y.; Wang, F. A chromosome-level genome assembly of the parasitoid wasp Pteromalus puparum. Mol. Ecol. Resour. 2020, 20, 1384–1402. [Google Scholar] [CrossRef]
  42. Lee, M.P.; Brown, S.D.; Chen, A.; Hsieh, T.S. DNA Topoisomerase I is essential in Drosophila melanogaster. Proc. Natl. Acad. Sci. USA 1993, 90, 6656–6660. [Google Scholar] [CrossRef] [PubMed]
  43. Song, J.; Hu, J.; Tanouye, M. Seizure suppression by Top1 mutations in Drosophila. J. Neurosci. 2007, 27, 2927–2937. [Google Scholar] [CrossRef] [PubMed]
  44. Grünwald, M.; Lazzaretti, D.; Bono, F. Structural basis for the nuclear export activity of Importin13. EMBO J. 2013, 32, 899–913. [Google Scholar] [CrossRef]
  45. Borkúti, P.; Kristó, I.; Szabó, A.; Bajusz, C.; Kovács, Z.; Réthi-Nagy, Z.; Lipinszki, Z.; Lukácsovich, T.; Bogdan, S.; Vilmos, P. Parallel import mechanisms ensure the robust nuclear localization of actin in Drosophila. Front. Mol. Biosci. 2022, 9, 963635. [Google Scholar] [CrossRef]
  46. Murthy, S.; Nongthomba, U. Role of the BCL11A/B homologue chronophage (Cph) in locomotor behaviour of Drosophila melanogaster. Neuroscience 2024, 551, 1–16. [Google Scholar] [CrossRef]
  47. Fox, P.M.; Tang, J.L.Y.; Brand, A.H. The Drosophila homologue of CTIP1 (Bcl11a) and CTIP2 (Bcl11b) regulates neural stem cell temporal patterning. Development 2022, 149, dev200677. [Google Scholar] [CrossRef]
  48. Buchet-Poyau, K.; Courchet, J.; Hir, H.L.; Seraphin, B.; Scoazec, J.-Y.; Duret, L.; Domon-Dell, C.; Freund, J.-N.; Billaud, M. Identification and characterization of Human Mex-3 Proteins, a novel family of evolutionarily conserved RNA-Binding proteins differentially localized to processing bodies. Nucleic Acids Res. 2007, 35, 1289–1300. [Google Scholar] [CrossRef]
  49. Longman, D.; Hug, N.; Keith, M.; Anastasaki, C.; Patton, E.E.; Grimes, G.; Cáceres, J.F. DHX34 and NBAS form part of an autoregulatory NMD circuit that regulates endogenous RNA targets in human cells, zebrafish and Caenorhabditis elegans. Nucleic Acids Res. 2013, 41, 8319–8331. [Google Scholar] [CrossRef]
  50. Hug, N.; Aitken, S.; Longman, D.; Raab, M.; Armes, H.; Mann, A.R.; Rio-Machin, A.; Fitzgibbon, J.; Rouault-Pierre, K.; Cáceres, J.F. A dual role for the RNA helicase DHX34 in NMD and Pre-mRNA splicing and its function in hematopoietic differentiation. RNA 2022, 28, 1224–1238. [Google Scholar] [CrossRef] [PubMed]
  51. Manning, B.J.; Yusufzai, T. The ATP-dependent chromatin remodeling enzymes CHD6, CHD7, and CHD8 exhibit distinct nucleosome binding and remodeling activities. J. Biol. Chem. 2017, 292, 11927–11936. [Google Scholar] [CrossRef] [PubMed]
  52. Rother, M.B.; Pellegrino, S.; Smith, R.; Gatti, M.; Meisenberg, C.; Wiegant, W.W.; Luijsterburg, M.S.; Imhof, R.; Downs, J.A.; Vertegaal, A.C.O.; et al. CHD7 and 53BP1 regulate distinct pathways for the re-ligation of DNA double-strand breaks. Nat. Commun. 2020, 11, 5775. [Google Scholar] [CrossRef]
  53. Lu, J.; Huang, X. Identification, expression profiling and potential functional roles of nuclear receptors in the social aphid Pseudoregma bambucicola. BMC Genom. 2025, 26, 518. [Google Scholar] [CrossRef]
  54. Yang, L.; Wang, Y.; Wang, Y.; Wang, W.; Wu, Z.; Zhou, S. NR5A nuclear receptors coordinately regulate locust metamorphic transition and fecundity. Insect Biochem. Mol. Biol. 2026, 190, 104529. [Google Scholar] [CrossRef]
  55. Xu, J.; Tan, A.; Palli, S.R. The function of nuclear receptors in regulation of female reproduction and embryogenesis in the red flour beetle, Tribolium castaneum. J. Insect Physiol. 2010, 56, 1471–1480. [Google Scholar] [CrossRef]
  56. Embry, A.; Baggett, N.S.; Heisler, D.B.; White, A.; De Jong, M.F.; Kocsis, B.L.; Tomchick, D.R.; Alto, N.M.; Gammon, D.B. Exploiting bacterial effector proteins to uncover evolutionarily conserved antiviral host machinery. PLoS Pathog. 2024, 20, e1012010. [Google Scholar] [CrossRef] [PubMed]
  57. Montella, I.R.; Schama, R.; Valle, D. The classification of esterases: An important gene family involved in insecticide resistance—A review. Mem. Inst. Oswaldo Cruz 2012, 107, 437–449. [Google Scholar] [CrossRef]
  58. Campbell, P.M.; De, Q.; Robin, G.C.; Court, L.N.; Dorrian, S.J.; Russell, R.J.; Oakeshott, J.G. Developmental expression and gene/enzyme identifications in the alpha esterase gene cluster of Drosophila melanogaster. Insect Mol. Biol. 2003, 12, 459–471. [Google Scholar] [CrossRef]
  59. Polaszek, A.; Kresslein, R.L.; Lahey, Z. Biology and systematics of Aphelinidae (Hymenoptera: Chalcidoidea). Annu. Rev. Entomol. 2026, 71, 447–470. [Google Scholar] [CrossRef]
  60. Gerling, D.; Quicke, D.L.J.; Orion, T. Oviposition mechanisms in the whitefly parasitoids Encarsia transvena and Eretmocerus mundus. Biocontrol 1998, 43, 289–297. [Google Scholar] [CrossRef]
  61. Gerling, D.; Orion, T.; Delarea, Y. Eretmocerus penetration and immature development: A novel-approach to overcome host immunity. Arch. Insect Biochem. Physiol. 1990, 13, 247–253. [Google Scholar] [CrossRef]
  62. Gerling, D.; Blackburn, M.B. Immature development of Eretmocerus mundus (Hymenoptera: Aphelinidae). Arthropod. Struct. Dev. 2013, 42, 309–314. [Google Scholar] [CrossRef]
  63. Kamiyama, T.; Shimada-Niwa, Y.; Mori, H.; Tani, N.; Takemata-Kawabata, H.; Fujii, M.; Takasu, A.; Katayama, M.; Kuwabara, T.; Seike, K.; et al. Parasitoid wasp venoms degrade Drosophila imaginal discs for successful parasitism. Sci. Adv. 2025, 11, eadq8771. [Google Scholar] [CrossRef] [PubMed]
  64. Xu, H.X.; Ye, X.H.; Yang, Y.J.; Yang, Y.; Sun, Y.H.; Mei, Y.; Xiong, S.J.; He, K.; Xu, L.; Fang, Q.; et al. Comparative genomics sheds light on the convergent evolution of miniaturized wasps. Mol. Biol. Evol. 2021, 38, 5539–5554. [Google Scholar] [CrossRef]
  65. Fardiansah, R.; Rehling, F.; Rappa, N.J.; Dormann, C.F.; Klein, A. Host identity, nest quality, and parasitism strategy: Influences on body size variation in parasitoid bees and wasps. Oikos 2025, 2025, e011052. [Google Scholar] [CrossRef]
  66. Kristensen, N.P.; Schellhorn, N.A.; Hulthen, A.D.; Howie, L.J.; De Barro, P.J. Wind-borne dispersal of a parasitoid: The process, the model, and its validation. Environ. Entomol. 2013, 42, 1137–1148. [Google Scholar] [CrossRef]
  67. Sharakhov, I.V.; Sharakhova, M.V. Chromosomal inversions and their impact on insect evolution. Curr. Opin. Insect Sci. 2024, 66, 101280. [Google Scholar] [CrossRef] [PubMed]
  68. Hoy, M.A. Genetic systems, genome evolution, and genetic control of embryonic development in insects. In Insect Molecular Genetics; Elsevier: Amsterdam, The Netherlands, 2013; pp. 103–179. ISBN 978-0-12-415874-0. [Google Scholar]
  69. García-Berro, A.; Talla, V.; Vila, R.; Wai, H.K.; Shipilina, D.; Chan, K.G.; Pierce, N.E.; Backström, N.; Talavera, G. Migratory behaviour is positively associated with genetic diversity in butterflies. Mol. Ecol. 2023, 32, 560–574. [Google Scholar] [CrossRef]
  70. Gokhman, V.E. Chromosomes of parasitic wasps of the superfamily Chalcidoidea (Hymenoptera): An overview. Comp. Cytogenet. 2020, 14, 399–416. [Google Scholar] [CrossRef]
  71. Wang, K.; Wang, J.; Zhu, C.L.; Yang, L.D.; Ren, Y.D.; Ruan, J.; Fan, G.Y.; Hu, J.; Xu, W.J.; Bi, X.P.; et al. African lungfish genome sheds light on the vertebrate water-to-land transition. Cell 2021, 184, 1362–1376.e18. [Google Scholar] [CrossRef]
  72. Niu, S.H.; Li, J.; Bo, W.H.; Yang, W.F.; Zuccolo, A.; Giacomello, S.; Chen, X.; Han, F.X.; Yang, J.H.; Song, Y.T.; et al. The chinese pine genome and methylome unveil key features of conifer evolution. Cell 2022, 185, 204–217.e14. [Google Scholar] [CrossRef] [PubMed]
  73. Yang, Y.; Ye, X.H.; Dang, C.; Cao, Y.S.; Hong, R.; Sun, Y.H.; Xiao, S.; Mei, Y.; Xu, L.; Fang, Q.; et al. Genome of the pincer wasp Gonatopus flavifemur reveals unique venom evolution and a dual adaptation to parasitism and predation. BMC Biol. 2021, 19, 145. [Google Scholar] [CrossRef] [PubMed]
  74. Pang, L.; Fang, G.Q.; Liu, Z.G.; Dong, Z.; Chen, J.N.; Feng, T.; Zhang, Q.C.; Sheng, Y.F.; Lu, Y.Q.; Wang, Y.; et al. Coordinated molecular and ecological adaptations underlie a highly successful parasitoid. eLife 2024, 13, RP94748. [Google Scholar] [CrossRef] [PubMed]
Figure 1. Phylogenetic analysis and gene family expansion/contraction analysis. The maximum likelihood evolutionary tree of Eretmocerus hayati (blue rectangular marker) and 39 other species of Hymenoptera was constructed using IQ-TREE with 156 connected single-copy orthologous protein sequences and 1000 bootstrap replicates. Athalia rosae was used as the outgroup. Different taxa are marked with differently colored regions. The light blue columns at the branching nodes represent the evolutionary divergence times predicted by MCMCtree with 95% confidence. The numbers of expansion and contraction gene families within each internode and species, calculated using the CAFE (v5.0) software, are shown in red and green, respectively. The numbers following branch nodes represent the Bootstrap values.
Figure 1. Phylogenetic analysis and gene family expansion/contraction analysis. The maximum likelihood evolutionary tree of Eretmocerus hayati (blue rectangular marker) and 39 other species of Hymenoptera was constructed using IQ-TREE with 156 connected single-copy orthologous protein sequences and 1000 bootstrap replicates. Athalia rosae was used as the outgroup. Different taxa are marked with differently colored regions. The light blue columns at the branching nodes represent the evolutionary divergence times predicted by MCMCtree with 95% confidence. The numbers of expansion and contraction gene families within each internode and species, calculated using the CAFE (v5.0) software, are shown in red and green, respectively. The numbers following branch nodes represent the Bootstrap values.
Insects 17 00369 g001
Figure 2. Gene Ontology (GO) enrichment of expanded (a) and contracted (b) orthogroups of Eretmocerus hayati. Different point colors and sizes represent different log10-transformed p-values and the number of annotations for GO term identity in the EBI GOA database, respectively. According to the results of REVIGO analysis, only GO terms with a dispensability score < 0.15 (i.e., the most representative terms in each cluster) are labeled to ensure clarity. Dispensability is defined as the semantic similarity threshold at which a term is merged into a cluster representative.
Figure 2. Gene Ontology (GO) enrichment of expanded (a) and contracted (b) orthogroups of Eretmocerus hayati. Different point colors and sizes represent different log10-transformed p-values and the number of annotations for GO term identity in the EBI GOA database, respectively. According to the results of REVIGO analysis, only GO terms with a dispensability score < 0.15 (i.e., the most representative terms in each cluster) are labeled to ensure clarity. Dispensability is defined as the semantic similarity threshold at which a term is merged into a cluster representative.
Insects 17 00369 g002
Figure 3. Positive selection gene analysis. (a) Phylogeny of 16 hymenopteran species and the distribution of positively selected genes across the evolutionary branch of Eretmocerus hayati and its ancestral branches. The maximum likelihood (ML) tree was reconstructed based on the single-copy orthologs. The tree includes five species from the family Aphelinidae, along with representative species from each of the nine families within Chalcidoidea included in Figure 1. Cotesia chilonis (Ichneumonoidea) and Belonocnema treatae (Cynipoidea) were used as outgroups. The numbers following branch nodes represent the Bootstrap values. The colors of the areas of the Venn diagram represent different branches of the phylogenetic tree. (b,c) The top 25 enriched GO terms of positively selected genes of Er. hayati and the Aphelinidae ancestor branch node, respectively. The vertical axis represents the GO number and the specific description. The number of genes and p-values in each GO term are marked to the right of the column.
Figure 3. Positive selection gene analysis. (a) Phylogeny of 16 hymenopteran species and the distribution of positively selected genes across the evolutionary branch of Eretmocerus hayati and its ancestral branches. The maximum likelihood (ML) tree was reconstructed based on the single-copy orthologs. The tree includes five species from the family Aphelinidae, along with representative species from each of the nine families within Chalcidoidea included in Figure 1. Cotesia chilonis (Ichneumonoidea) and Belonocnema treatae (Cynipoidea) were used as outgroups. The numbers following branch nodes represent the Bootstrap values. The colors of the areas of the Venn diagram represent different branches of the phylogenetic tree. (b,c) The top 25 enriched GO terms of positively selected genes of Er. hayati and the Aphelinidae ancestor branch node, respectively. The vertical axis represents the GO number and the specific description. The number of genes and p-values in each GO term are marked to the right of the column.
Insects 17 00369 g003
Figure 4. Chromosomal synteny analysis. (a) Chromosome synteny between Er. hayati and N. vitripennis. (b) Chromosome synteny between Er. hayati and En. formosa. The colors of the connecting lines depend on the Er. hayati chromosome on which the gene is located. Owing to the limited space of the diagrams, the species names are abbreviated, followed by the figure of the chromosome number (for example, E.hay1 represents chromosome 1 of Er. hayati). The minus symbol “-” represents the episomal genome sequence that could not be located on chromosomes.
Figure 4. Chromosomal synteny analysis. (a) Chromosome synteny between Er. hayati and N. vitripennis. (b) Chromosome synteny between Er. hayati and En. formosa. The colors of the connecting lines depend on the Er. hayati chromosome on which the gene is located. Owing to the limited space of the diagrams, the species names are abbreviated, followed by the figure of the chromosome number (for example, E.hay1 represents chromosome 1 of Er. hayati). The minus symbol “-” represents the episomal genome sequence that could not be located on chromosomes.
Insects 17 00369 g004
Figure 5. Analysis of chromosome collinearity in (a) Eretmocerus hayati, (b) Encarsia formosa and (c) Nasonia vitripennis. The coordinates are the chromosome numbers. The color of the points represents the Ks value of the collinearity regions.
Figure 5. Analysis of chromosome collinearity in (a) Eretmocerus hayati, (b) Encarsia formosa and (c) Nasonia vitripennis. The coordinates are the chromosome numbers. The color of the points represents the Ks value of the collinearity regions.
Insects 17 00369 g005
Figure 6. Ancestral state reconstruction of genome size across selected Hymenoptera. The phylogenetic tree (left) illustrates the ancestral state reconstruction of genome size, with arrows indicating nodes or branches where notable changes in genome size occurred. The bar chart (right) displays the genome size of each species included in the analysis.
Figure 6. Ancestral state reconstruction of genome size across selected Hymenoptera. The phylogenetic tree (left) illustrates the ancestral state reconstruction of genome size, with arrows indicating nodes or branches where notable changes in genome size occurred. The bar chart (right) displays the genome size of each species included in the analysis.
Insects 17 00369 g006
Figure 7. Proportion of repeated sequences in the genomes of different species of Hymenoptera. (a) Visualization of the proportion of various transposon sequences in the eight species. Species are ordered by increasing genome size from left to right. (b) Proportion of the two LTR sequences in the genome.
Figure 7. Proportion of repeated sequences in the genomes of different species of Hymenoptera. (a) Visualization of the proportion of various transposon sequences in the eight species. Species are ordered by increasing genome size from left to right. (b) Proportion of the two LTR sequences in the genome.
Insects 17 00369 g007
Figure 8. LTR sequence insertion time of five Hymenoptera species. (ae) Number of LTR sequences and insertion time predicted for each species. The vertical axis shows the number of insertions, and the horizontal axis shows the estimated insertion time points. Different colors in the bar chart represent different LTR sequence types.
Figure 8. LTR sequence insertion time of five Hymenoptera species. (ae) Number of LTR sequences and insertion time predicted for each species. The vertical axis shows the number of insertions, and the horizontal axis shows the estimated insertion time points. Different colors in the bar chart represent different LTR sequence types.
Insects 17 00369 g008
Disclaimer/Publisher’s Note: The statements, opinions and data contained in all publications are solely those of the individual author(s) and contributor(s) and not of MDPI and/or the editor(s). MDPI and/or the editor(s) disclaim responsibility for any injury to people or property resulting from any ideas, methods, instructions or products referred to in the content.

Share and Cite

MDPI and ACS Style

Zhong, Y.; Fan, Y.; Ruan, R.; Xi, D.; Luo, H.; Li, C.; Liu, H.; Liu, Y. Genomic Expansion and Adaptation in a Parasitoid Wasp Eretmocerus hayati (Hymenoptera: Aphelinidae). Insects 2026, 17, 369. https://doi.org/10.3390/insects17040369

AMA Style

Zhong Y, Fan Y, Ruan R, Xi D, Luo H, Li C, Liu H, Liu Y. Genomic Expansion and Adaptation in a Parasitoid Wasp Eretmocerus hayati (Hymenoptera: Aphelinidae). Insects. 2026; 17(4):369. https://doi.org/10.3390/insects17040369

Chicago/Turabian Style

Zhong, Yuwei, Yunyun Fan, Ruoxin Ruan, Dujun Xi, Huifeng Luo, Ce Li, Hui Liu, and Yinquan Liu. 2026. "Genomic Expansion and Adaptation in a Parasitoid Wasp Eretmocerus hayati (Hymenoptera: Aphelinidae)" Insects 17, no. 4: 369. https://doi.org/10.3390/insects17040369

APA Style

Zhong, Y., Fan, Y., Ruan, R., Xi, D., Luo, H., Li, C., Liu, H., & Liu, Y. (2026). Genomic Expansion and Adaptation in a Parasitoid Wasp Eretmocerus hayati (Hymenoptera: Aphelinidae). Insects, 17(4), 369. https://doi.org/10.3390/insects17040369

Note that from the first issue of 2016, this journal uses article numbers instead of page numbers. See further details here.

Article Metrics

Back to TopTop