Targeting the Type 1 Tyramine Receptor LsTAR1 Inhibits Reproduction, Feeding and Survival in the Small Brown Planthopper Laodelphax striatellus
Simple Summary
Abstract
1. Introduction
2. Materials and Methods
2.1. Insect Rearing and cDNA Cloning
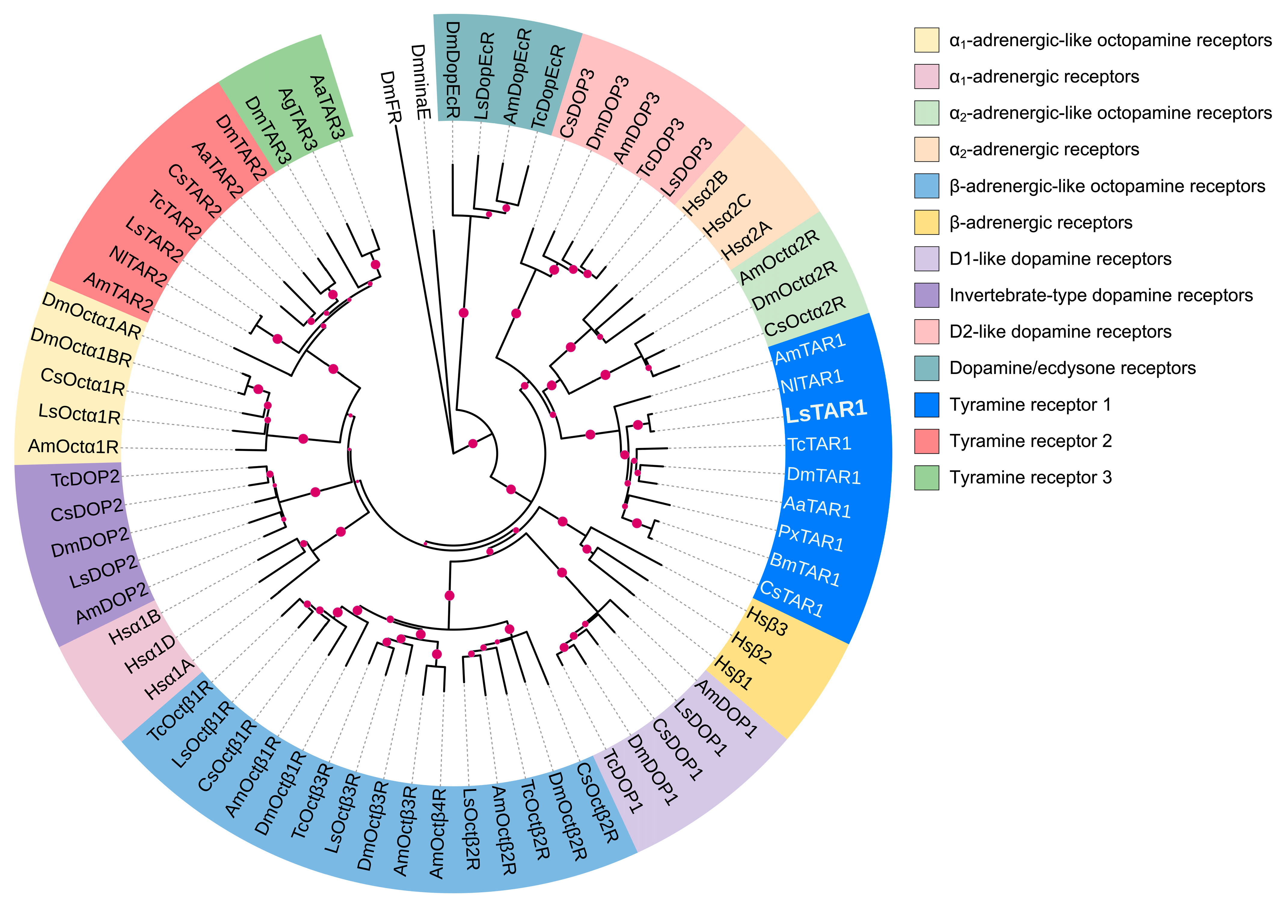
2.2. Sequence Analysis
2.3. Quantitative Real-Time PCR (qRT-PCR)
2.4. RNAi
2.5. Reproduction Assay
2.6. Feeding Assay
2.7. Survival Assay
2.8. Statistical Analysis
3. Results
3.1. Cloning and Analysis of LsTAR1
3.2. Spatial-Temporal Expression Profiles of LsTAR1
3.3. LsTAR1 Knockdown Leads to Reduced Reproduction Fitness
3.4. LsTAR1 Knockdown Impairs Vg Pathway
3.5. LsTAR1 Knockdown Alters the Expression Levels of JH/20E-Related Genes
3.6. LsTAR1 Knockdown Disrupts Feeding Behavior
3.7. Blockage of LsTAR1 Affects the Survival
4. Discussion
5. Conclusions
Supplementary Materials
Author Contributions
Funding
Data Availability Statement
Conflicts of Interest
References
- Ge, P.P.; Lu, X.Y.; Zhao, W.; Wu, S.H.; Smith, N.; Gao, L.L.; Guo, H.S.; Wang, M.B.; Cui, F. Application of a dual-loop double-stranded RNA to control small brown planthopper. Insect Sci. 2025, early view. [Google Scholar] [CrossRef]
- Wu, H.J.; Yang, J.P.; Ma, W.J.; Li, Z.H.; Feng, H.Y.; Yang, Z.N.; Xu, H.J. A CRISPR/Cas9-induced point mutation on the GABA receptor subunit RDL confers high resistance to phenylpyrazole insecticides in the rice planthopper Laodelphax striatellus. Insect Biochem. Mol. Biol. 2025, 181, 104327. [Google Scholar] [CrossRef] [PubMed]
- Wu, J.C.; Ge, L.Q.; Liu, F.; Song, Q.S.; Stanley, D. Pesticide-induced planthopper population resurgence in rice cropping systems. Annu. Rev. Entomol. 2020, 65, 409–429. [Google Scholar] [CrossRef] [PubMed]
- Barbero, F.; Casacci, L.P. The effect of biogenic amines in the neuromodulation of insect social behavior. Curr. Opin. Insect Sci. 2025, 71, 101390. [Google Scholar] [CrossRef]
- Raza, M.F.; Li, W.F. Biogenic amines in honey bee cognition: Neurochemical pathways and stress impacts. Curr. Opin. Insect Sci. 2025, 70, 101376. [Google Scholar] [CrossRef]
- Xu, G.; Zhang, Q.X.; Qian, M.S.; Wu, L.; Fu, L.R.; Shao, C.J.; Xu, M.Q.; Zhang, Y.Y.; Yang, G.Q. Functional analyses of dopamine receptors involved in virus transmission and reproduction in the small brown planthopper Laodelphax striatellus. Pestic. Biochem. Physiol. 2024, 205, 106157. [Google Scholar] [CrossRef]
- Zhang, Y.Y.; Yu, Y.X.; Qian, M.S.; Gui, W.; Shah, A.Z.; Xu, G.; Yang, G.Q. Characterization and functional analysis of an α-adrenergic-like octopamine receptor in the small brown planthopper Laodelphax striatellus. Pestic. Biochem. Physiol. 2023, 194, 105509. [Google Scholar] [CrossRef]
- Zhang, Y.Y.; Qian, M.S.; Shao, C.J.; Fu, L.R.; Wu, L.; Qian, R.H.; Xu, M.Q.; Lu, J.; Xu, G.; Yang, G.Q. Functional characterization of β-adrenergic-like octopamine receptors in planthopper reproduction and feeding. Int. J. Biol. Macromol. 2025, 288, 138722. [Google Scholar] [CrossRef] [PubMed]
- Roeder, T. Tyramine and octopamine: Ruling behavior and metabolism. Annu. Rev. Entomol. 2005, 50, 447–477. [Google Scholar] [CrossRef]
- Roeder, T. The control of metabolic traits by octopamine and tyramine in invertebrates. J. Exp. Biol. 2020, 223, jeb194282. [Google Scholar] [CrossRef]
- Fussnecker, B.L.; Smith, B.H.; Mustard, J.A. Octopamine and tyramine influence the behavioral profile of locomotor activity in the honey bee (Apis mellifera). J. Insect Physiol. 2006, 52, 1083–1092. [Google Scholar] [CrossRef]
- Brembs, B.; Christiansen, F.; Pflüger, H.J.; Duch, C. Flight initiation and maintenance deficits in flies with genetically altered biogenic amine levels. J. Neurosci. 2007, 27, 11122–11131. [Google Scholar] [CrossRef]
- Da Silva, R.; Lange, A.B. Tyramine as a possible neurotransmitter/neuromodulator at the spermatheca of the African migratory locust, Locusta migratoria. J. Insect Physiol. 2008, 54, 1306–1313. [Google Scholar] [CrossRef]
- Wu, S.F.; Xu, G.; Ye, G.Y. Characterization of a tyramine receptor type 2 from hemocytes of rice stem borer, Chilo suppressalis. J. Insect Physiol. 2015, 75, 39–46. [Google Scholar] [CrossRef] [PubMed]
- Huang, J.; Liu, W.W.; Qi, Y.X.; Luo, J.J.; Montell, C. Neuromodulation of courtship drive through tyramine-responsive neurons in the Drosophila brain. Curr. Biol. 2016, 26, 2246–2256. [Google Scholar] [CrossRef]
- Ma, Z.; Stork, T.; Bergles, D.E.; Freeman, M.R. Neuromodulators signal through astrocytes to alter neural circuit activity and behaviour. Nature 2016, 539, 428–432. [Google Scholar] [CrossRef] [PubMed]
- Scheiner, R.; Entler, B.V.; Barron, A.B.; Scholl, C.; Thamm, M. The effects of fat body tyramine level on gustatory responsiveness of honeybees (Apis mellifera) differ between behavioral castes. Front. Syst. Neurosci. 2017, 11, 55. [Google Scholar] [CrossRef]
- Muth, F.; Philbin, C.S.; Jeffrey, C.S.; Leonard, A.S. Discovery of octopamine and tyramine in nectar and their effects on bumblebee behavior. iScience 2022, 25, 104765. [Google Scholar] [CrossRef]
- Aonuma, H.; Benelli, G. Aminergic control of aggressive behavior in social insects. Entomol. Gen. 2023, 43, 927–937. [Google Scholar] [CrossRef]
- Patil, Y.P.; Joshi, R.S. From signals to sustenance: The role of biogenic amines in insect feeding behavior. J. Insect. Behav. 2025, 38, 15. [Google Scholar] [CrossRef]
- Wu, S.F.; Xu, G.; Qi, Y.X.; Xia, R.Y.; Huang, J.; Ye, G.Y. Two splicing variants of a novel family of octopamine receptors with different signaling properties. J. Neurochem. 2014, 129, 37–47. [Google Scholar] [CrossRef]
- Qi, Y.X.; Xu, G.; Gu, G.X.; Mao, F.; Ye, G.Y.; Liu, W.W.; Huang, J. A new Drosophila octopamine receptor responds to serotonin. Insect Biochem. Mol. Biol. 2017, 90, 61–70. [Google Scholar] [CrossRef]
- Finetti, L.; Paluzzi, J.P.; Orchard, I.; Lange, A.B. Octopamine and tyramine signalling in Aedes aegypti: Molecular characterization and insight into potential physiological roles. PLoS ONE 2023, 18, e0281917. [Google Scholar] [CrossRef]
- Reim, T.; Balfanz, S.; Baumann, A.; Blenau, W.; Thamm, M.; Scheiner, R. AmTAR2: Functional characterization of a honeybee tyramine receptor stimulating adenylyl cyclase activity. Insect Biochem. Mol. Biol. 2017, 80, 91–100. [Google Scholar] [CrossRef] [PubMed]
- LeDue, E.E.; Mann, K.; Koch, E.; Chu, B.; Dakin, R.; Gordon, M.D. Starvation-induced depotentiation of bitter taste in Drosophila. Curr. Biol. 2016, 26, 2854–2861. [Google Scholar] [CrossRef]
- Schützler, N.; Girwert, C.; Hügli, I.; Mohana, G.; Roignant, J.Y.; Ryglewski, S.; Duch, C. Tyramine action on motoneuron excitability and adaptable tyramine/octopamine ratios adjust Drosophila locomotion to nutritional state. Proc. Natl. Acad. Sci. USA 2019, 116, 3805–3810. [Google Scholar] [CrossRef] [PubMed]
- Finetti, L.; Tiedemann, L.; Zhang, X.; Civolani, S.; Bernacchia, G.; Roeder, T. Monoterpenes alter TAR1-driven physiology in Drosophila species. J. Exp. Biol. 2021, 224, jeb232116. [Google Scholar] [CrossRef]
- Ma, P.; Zhang, Y.; Yin, Y.J.; Wang, S.F.; Chen, S.X.; Liang, X.P.; Li, Z.F.; Deng, H.S. Gut microbiota metabolite tyramine ameliorates high-fat diet-induced insulin resistance via increased Ca2+ signaling. EMBO J. 2024, 43, 3466–3493. [Google Scholar] [CrossRef]
- Zhang, H.Y.; Blumenthal, E.M. Identification of multiple functional receptors for tyramine on an insect secretory epithelium. Sci. Rep. 2017, 7, 168. [Google Scholar] [CrossRef] [PubMed]
- Cheriyamkunnel, S.J.; Rose, S.; Jacob, P.F.; Blackburn, L.A.; Glasgow, S.; Moorse, J.; Winstanley, M.; Moynihan, P.J.; Waddell, S.; Rezaval, C. A neuronal mechanism controlling the choice between feeding and sexual behaviors in Drosophila. Curr. Biol. 2021, 31, 4231–4245. [Google Scholar] [CrossRef]
- Scheiner, R.; Kulikovskaja, L.; Thamm, M. The honey bee tyramine receptor AmTYR1 and division of foraging labour. J. Exp. Biol. 2014, 217, 1215–1217. [Google Scholar] [CrossRef]
- Sinakevitch, I.T.; Daskalova, S.M.; Smith, B.H. The biogenic amine tyramine and its receptor (AmTyr1) in olfactory neuropils in the honey bee (Apis mellifera) brain. Front. Syst. Neurosci. 2017, 11, 77. [Google Scholar] [CrossRef]
- Wang, Y.; Amdam, G.V.; Daniels, B.C.; Page, R.E., Jr. Tyramine and its receptor TYR1 linked behavior QTL to reproductive physiology in honey bee workers (Apis mellifera). J. Insect Physiol. 2020, 126, 104093. [Google Scholar] [CrossRef]
- Latshaw, J.S.; Mazade, R.E.; Petersen, M.; Mustard, J.A.; Sinakevitch, I.; Wissler, L.; Guo, X.; Cook, C.; Lei, H.; Gadau, J.; et al. Tyramine and its Amtyr1 receptor modulate attention in honey bees (Apis mellifera). eLife 2023, 12, e83348. [Google Scholar] [CrossRef]
- Ma, Z.Y.; Guo, X.J.; Lei, H.; Li, T.; Hao, S.G.; Kang, L. Octopamine and tyramine respectively regulate attractive and repulsive behavior in locust phase changes. Sci. Rep. 2015, 5, 8036. [Google Scholar] [CrossRef] [PubMed]
- Zheng, H.Y.; Zeng, B.J.; Shang, T.T.; Zhou, S.T. Identification of G protein-coupled receptors required for vitellogenesis and egg development in an insect with panoistic ovary. Insect Sci. 2021, 28, 1005–1017. [Google Scholar] [CrossRef] [PubMed]
- Finetti, L.; Pezzi, M.; Civolani, S.; Calò, G.; Scapoli, C.; Bernacchia, G. Characterization of Halyomorpha halys TAR1 reveals its involvement in (E)-2-decenal pheromone perception. J. Exp. Biol. 2021, 224, jeb238816. [Google Scholar] [CrossRef]
- Zheng, W.; Ma, H.H.; Liu, Z.Y.; Zhou, Y.; Zhu, H.; Liu, J.; Zhang, C.J.; Liu, Z.M.; Zhou, X.M. Knockout of tyramine receptor 1 results in a decrease of oviposition, mating, and sex pheromone biosynthesis in female Plutella xylostella. Pest Manag. Sci. 2023, 79, 3903–3912. [Google Scholar] [CrossRef] [PubMed]
- Finetti, L.; Leyria, J.; Orchard, I.; Lange, A.B. Tyraminergic control of vitellogenin production and release in the blood-feeding insect, Rhodnius prolixus. Insect Biochem. Mol. Biol. 2023, 156, 103948. [Google Scholar] [CrossRef]
- Xu, G.; Fu, L.R.; Wu, L.; Lu, J.; Xu, M.Q.; Qian, R.H.; Shao, C.J.; Qian, M.S.; Zhang, Y.Y.; Yang, G.Q. A tyramine receptor gene LsTAR2 is involved in reproduction and feeding in the small brown planthopper Laodelphax striatellus. Pestic. Biochem. Physiol. 2025, 209, 106335. [Google Scholar] [CrossRef]
- Gross, A.D.; Temeyer, K.B.; Day, T.A.; Perez de Leon, A.A.; Kimber, M.J.; Coats, J.R. Pharmacological characterization of a tyramine receptor from the southern cattle tick, Rhipicephalus (Boophilus) microplus. Insect Biochem. Mol. Biol. 2015, 63, 47–53. [Google Scholar] [CrossRef]
- Gross, A.D.; Temeyer, K.B.; Day, T.A.; Perez de Leon, A.A.; Kimber, M.J.; Coats, J.R. Interaction of plant essential oil terpenoids with the southern cattle tick tyramine receptor: A potential biopesticide target. Chem. Biol. Interact. 2017, 263, 1–6. [Google Scholar] [CrossRef]
- Finetti, L.; Ferrari, F.; Caló, G.; Cassanelli, S.; De Bastiani, M.; Civolani, S.; Bernacchia, G. Modulation of Drosophila suzukii type 1 tyramine receptor (DsTAR1) by monoterpenes: A potential new target for next generation biopesticides. Pestic. Biochem. Physiol. 2020, 165, 104549. [Google Scholar] [CrossRef] [PubMed]
- Xu, G.; Jiang, Y.; Zhang, N.N.; Liu, F.; Yang, G.Q. Triazophos-induced vertical transmission of rice stripe virus is associated with host vitellogenin in the small brown planthopper Laodelphax striatellus. Pest Manag. Sci. 2020, 76, 1949–1957. [Google Scholar] [CrossRef]
- Shah, A.Z.; Ma, C.; Zhang, Y.Y.; Zhang, Q.X.; Xu, G.; Yang, G.Q. Decoyinine induced resistance in rice against small brown planthopper Laodelphax striatellus. Insects 2022, 13, 104. [Google Scholar] [CrossRef] [PubMed]
- Yu, Y.X.; Zhang, Y.Y.; Qian, M.S.; Zhang, Q.X.; Yang, G.Q.; Xu, G. Comparative transcriptomic analysis of head in Laodelphax striatellus upon rice stripe virus infection. Agronomy 2022, 12, 3202. [Google Scholar] [CrossRef]
- Tamura, K.; Stecher, G.; Kumar, S. MEGA11: Molecular evolutionary genetics analysis version 11. Mol. Biol. Evol. 2021, 38, 3022–3027. [Google Scholar] [CrossRef]
- Letunic, I.; Bork, P. Interactive Tree of Life (iTOL) v6: Recent updates to the phylogenetic tree display and annotation tool. Nucleic Acids Res. 2024, 52, W78–W82. [Google Scholar] [CrossRef] [PubMed]
- Livak, K.J.; Schmittgen, T.D. Analysis of relative gene expression data using real-time quantitative PCR and the 2−ΔΔCT method. Methods 2001, 25, 402–408. [Google Scholar] [CrossRef]
- Xu, G.; She, S.Y.; Gui, W.; Ma, C.; Zhang, Y.Y.; Qian, M.S.; Yang, G.Q. Seed priming of rice varieties with decoyinine improve their resistance against the brown planthopper Nilaparvata lugens. Agronomy 2023, 13, 72. [Google Scholar] [CrossRef]
- Qian, M.S.; Qian, R.H.; Wu, L.; Zhang, Y.Y.; Xu, G.; Yang, G.Q. RNA interference targeting tyrosine hydroxylase and dopa decarboxylase inhibits the reproduction and survival in the small brown planthopper Laodelphax striatellus: A promising strategy for pest control. Pestic. Biochem. Physiol. 2026, 216, 106763. [Google Scholar] [CrossRef]
- Zhao, J.J.; Yin, J.M.; Wang, Z.; Shen, J.; Dong, M.; Yan, S. Complicated gene network for regulating feeding behavior: Novel efficient target for pest management. Pest Manag. Sci. 2025, 81, 10–21. [Google Scholar] [CrossRef] [PubMed]
- Finetti, L.; Roeder, T.; Calò, G.; Bernacchia, G. The insect type 1 tyramine receptors: From structure to behavior. Insects 2021, 12, 315. [Google Scholar] [CrossRef]
- Ohta, H.; Utsumi, T.; Ozoe, Y. Amino acid residues involved in interaction with tyramine in the Bombyx mori tyramine receptor. Insect Mol. Biol. 2004, 13, 531–538. [Google Scholar] [CrossRef]
- Xu, G.; Chang, X.F.; Gu, G.X.; Jia, W.X.; Guo, L.; Huang, J.; Ye, G.Y. Molecular and pharmacological characterization of a β-adrenergic-like octopamine receptor from the green rice leafhopper Nephotettix cincticeps. Insect Biochem. Mol. Biol. 2020, 120, 103337. [Google Scholar] [CrossRef] [PubMed]
- Xu, G.; Zhang, Y.Y.; Gu, G.X.; Yang, G.Q.; Ye, G.Y. Molecular and pharmacological characterization of β-adrenergic-like octopamine receptors in the endoparasitoid Cotesia chilonis (Hymenoptera: Braconidae). Int. J. Mol. Sci. 2022, 23, 14513. [Google Scholar] [CrossRef] [PubMed]
- Finetti, L.; Orchard, I.; Lange, A.B. The octopamine receptor OAα1 influences oogenesis and reproductive performance in Rhodnius prolixus. PLoS ONE 2023, 18, e0296463. [Google Scholar] [CrossRef]
- Liu, T.S.; Zhan, X.; Yu, Y.; Wang, S.Z.; Lu, C.; Lin, G.F.; Zhu, X.Y.; He, W.Y.; You, M.S.; You, S.J. Molecular and pharmacological characterization of biogenic amine receptors from the diamondback moth, Plutella xylostella. Pest Manag. Sci. 2021, 77, 4462–4475. [Google Scholar] [CrossRef]
- Wu, S.F.; Huang, J.; Ye, G.Y. Molecular cloning and pharmacological characterisation of a tyramine receptor from the rice stem borer, Chilo suppressalis (Walker). Pest Manag. Sci. 2013, 69, 126–134. [Google Scholar] [CrossRef]
- El-Kholy, S.; Stephano, F.; Li, Y.; Bhandari, A.; Fink, C.; Roeder, T. Expression analysis of octopamine and tyramine receptors in Drosophila. Cell Tissue Res. 2015, 361, 669–684. [Google Scholar] [CrossRef]
- Thamm, M.; Scholl, C.; Reim, T.; Grubel, K.; Moller, K.; Rossler, W.; Scheiner, R. Neuronal distribution of tyramine and the tyramine receptor AmTAR1 in the honeybee brain. J. Comp. Neurol. 2017, 525, 2615–2631. [Google Scholar] [CrossRef]
- Hana, S.; Lange, A.B. Cloning and functional characterization of Octβ2-receptor and Tyr1-receptor in the Chagas disease vector, Rhodnius prolixus. Front. Physiol. 2017, 8, 744. [Google Scholar] [CrossRef]
- Liu, Y.N.; Luo, R.G.; Bai, S.; Lemaitre, B.; Zhang, H.Y.; Li, X.X. Pathobiont and symbiont contribute to microbiota homeostasis through Malpighian tubules–gut countercurrent flow in Bactrocera dorsalis. ISME J. 2024, 18, wrae221. [Google Scholar] [CrossRef]
- Avila, F.W.; Bloch Qazi, M.C.; Rubinstein, C.D.; Wolfner, M.F. A requirement for the neuromodulators octopamine and tyramine in Drosophila melanogaster female sperm storage. Proc. Natl. Acad. Sci. USA 2012, 109, 4562–4567. [Google Scholar] [CrossRef]
- Hana, S.; Lange, A.B. Octopamine and tyramine regulate the activity of reproductive visceral muscles in the adult female blood-feeding bug, Rhodnius prolixus. J. Exp. Biol. 2017, 220, 1830–1836. [Google Scholar] [CrossRef] [PubMed]
- Li, F.; Li, K.; Wu, L.J.; Fan, Y.L.; Liu, T.X. Role of biogenic amines in oviposition by the diamondback moth, Plutella xylostella L. Front. Physiol. 2020, 11, 475. [Google Scholar] [CrossRef]
- Wu, Z.X.; Yang, L.B.; He, Q.J.; Zhou, S.T. Regulatory mechanisms of vitellogenesis in insects. Front. Cell Dev. Biol. 2021, 8, 593613. [Google Scholar] [CrossRef]
- Leyria, J. Endocrine factors modulating vitellogenesis and oogenesis in insects: An update. Mol. Cell Endocrinol. 2024, 587, 112211. [Google Scholar] [CrossRef]
- He, K.; Lin, K.J.; Ding, S.M.; Wang, G.R.; Li, F. The vitellogenin receptor has an essential role in vertical transmission of rice stripe virus during oogenesis in the small brown plant hopper. Pest Manag. Sci. 2019, 75, 1370–1382. [Google Scholar] [CrossRef] [PubMed]
- Hu, K.; Tian, P.; Tang, Y.; Yang, L.; Qiu, L.; He, H.L.; Ding, W.B.; Li, Z.C.; Li, Y.Z. Molecular characterization of vitellogenin and its receptor in Sogatella furcifera, and their function in oocyte maturation. Front. Physiol. 2019, 10, 1532. [Google Scholar] [CrossRef] [PubMed]
- Shen, Y.; Chen, Y.Z.; Lou, W.H.; Zhang, C.X. Vitellogenin and vitellogenin-like genes in the brown planthopper. Front. Physiol. 2019, 10, 1181. [Google Scholar] [CrossRef]
- Li, W.W.; Liu, M.Z.; Zhuang, Z.T.; Gao, L.L.; Song, J.S.; Zhou, S.T. The miRNA–mRNA modules enhance juvenile hormone biosynthesis for insect vitellogenesis and egg production. Insect Sci. 2025, 32, 1227–1240. [Google Scholar] [CrossRef]
- Ohhara, Y.; Shimada-Niwa, Y.; Niwa, R.; Kayashima, Y.; Hayashi, Y.; Akagi, K.; Ueda, H.; Yamakawa-Kobayashi, K.; Kobayashi, S. Autocrine regulation of ecdysone synthesis by β3-octopamine receptor in the prothoracic gland is essential for Drosophila metamorphosis. Proc. Natl. Acad. Sci. USA 2015, 112, 1452–1457. [Google Scholar] [CrossRef]
- Patil, Y.P.; Gawari, S.K.; Barvkar, V.T.; Joshi, R.S. Tyramine-mediated hyperactivity modulates the dietary habits in Helicoverpa armigera. J. Chem. Ecol. 2024, 50, 453–464. [Google Scholar] [CrossRef]
- Thamm, M.; Wagler, K.; Brockmann, A.; Scheiner, R. Tyramine 1 receptor distribution in the brain of corbiculate bees points to a conserved function. Brain Behav. Evol. 2021, 96, 13–25. [Google Scholar] [CrossRef] [PubMed]
- Cao, T.T.; Lü, J.; Lou, Y.G.; Cheng, J.A. Feeding-induced interactions between two rice planthoppers, Nilaparvata lugens and Sogatella furcifera (Hemiptera: Delphacidae): Effects on feeding and honeydew excretion. Environ. Entomol. 2013, 42, 1281–1291. [Google Scholar] [CrossRef]
- Shah, A.Z.; Zhang, Y.Y.; Gui, W.; Qian, M.S.; Yu, Y.X.; Xu, G.; Yang, G.Q. Effects of priming rice seeds with decoyinine on fitness traits and virus transmission ability of the small brown planthopper, Laodelphax striatellus. Agronomy 2023, 13, 864. [Google Scholar] [CrossRef]
- Xu, G.; Li, C.T.; Gui, W.; Xu, M.Q.; Lu, J.; Qian, M.S.; Zhang, Y.Y.; Yang, G.Q. Colonization of Piriformospora indica enhances rice resistance against the brown planthopper Nilaparvata lugens. Pest Manag. Sci. 2024, 80, 4386–4398. [Google Scholar] [CrossRef] [PubMed]
- Yuan, L.Y.; Liang, Q.C.; Li, Y.F.; Dai, Y.S.; Shen, J.M.; Hu, L.M.; Xiao, H.X.; Zhang, Z.F. Nicotine-mediated dopamine regulates short neuropeptide F to inhibit brown planthopper feeding behavior in tobacco-rice rotation cropping. Pest Manag. Sci. 2023, 79, 2959–2968. [Google Scholar] [CrossRef]
- Lu, J.; Shen, J. Target genes for RNAi in pest control: A comprehensive overview. Entomol. Gen. 2024, 44, 95–114. [Google Scholar] [CrossRef]
- Ahmad, S.; Jamil, M.; Lodhi, A.F.; Barati, Z.; Kakar, M.U.; Gao, Y.L.; Zhang, W.F. RNAi revolution in agriculture: Unlocking mechanisms, overcoming delivery challenges, and advancing sustainable pest control. Pest Manag. Sci. 2025, 81, 6029–6040. [Google Scholar] [CrossRef] [PubMed]
- Liu, J.S.; He, Q.Y.; Lin, X.F.; Smagghe, G. Recent progress in nanoparticle-mediated RNA interference in insects: Unveiling new frontiers in pest control. J. Insect Physiol. 2025, 167, 104884. [Google Scholar] [CrossRef] [PubMed]
- Fuchs, S.; Rende, E.; Crisanti, A.; Nolan, T. Disruption of aminergic signalling reveals novel compounds with distinct inhibitory effects on mosquito reproduction, locomotor function and survival. Sci. Rep. 2014, 4, 5526. [Google Scholar] [CrossRef]









Disclaimer/Publisher’s Note: The statements, opinions and data contained in all publications are solely those of the individual author(s) and contributor(s) and not of MDPI and/or the editor(s). MDPI and/or the editor(s) disclaim responsibility for any injury to people or property resulting from any ideas, methods, instructions or products referred to in the content. |
© 2026 by the authors. Licensee MDPI, Basel, Switzerland. This article is an open access article distributed under the terms and conditions of the Creative Commons Attribution (CC BY) license.
Share and Cite
Yan, Z.; Fu, L.; Chen, Y.; Ye, K.; Zhang, Y.; Wu, L.; Qian, R.; Qian, M.; Yang, G.; Xu, G. Targeting the Type 1 Tyramine Receptor LsTAR1 Inhibits Reproduction, Feeding and Survival in the Small Brown Planthopper Laodelphax striatellus. Insects 2026, 17, 117. https://doi.org/10.3390/insects17010117
Yan Z, Fu L, Chen Y, Ye K, Zhang Y, Wu L, Qian R, Qian M, Yang G, Xu G. Targeting the Type 1 Tyramine Receptor LsTAR1 Inhibits Reproduction, Feeding and Survival in the Small Brown Planthopper Laodelphax striatellus. Insects. 2026; 17(1):117. https://doi.org/10.3390/insects17010117
Chicago/Turabian StyleYan, Zihan, Liran Fu, Yutong Chen, Kangjing Ye, Yuanyuan Zhang, Liang Wu, Ruhao Qian, Mingshi Qian, Guoqing Yang, and Gang Xu. 2026. "Targeting the Type 1 Tyramine Receptor LsTAR1 Inhibits Reproduction, Feeding and Survival in the Small Brown Planthopper Laodelphax striatellus" Insects 17, no. 1: 117. https://doi.org/10.3390/insects17010117
APA StyleYan, Z., Fu, L., Chen, Y., Ye, K., Zhang, Y., Wu, L., Qian, R., Qian, M., Yang, G., & Xu, G. (2026). Targeting the Type 1 Tyramine Receptor LsTAR1 Inhibits Reproduction, Feeding and Survival in the Small Brown Planthopper Laodelphax striatellus. Insects, 17(1), 117. https://doi.org/10.3390/insects17010117

