Dissecting the Molecular Mechanism of 10-HDA Biosynthesis: Role of Acyl-CoA Delta(11) Desaturase and Transcriptional Regulators in Honeybee Mandibular Glands
Simple Summary
Abstract
1. Introduction
2. Materials and Methods
2.1. Sample Collection
2.2. Morphology Observation
2.3. Extraction of 10-HDA from MGs
2.4. Detection of 10-HDA by High-Performance Liquid Chromatography (HPLC)
2.5. Total RNA Extraction and Transcriptome Analysis
2.6. RNA Interference (RNAi)
2.7. qRT-PCR Analysis
2.8. Statistical Analysis
3. Results
3.1. Morphological Differences and 10-HDA Content in MGs of NEBs, NBs, and FBs
3.2. Transcriptomic Profiling of MGs from NEBs, NBs and FBs of A. mellifera
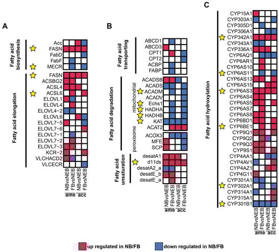
3.3. 10-HDA Biosynthesis Pathway in MG
3.4. Functional Validation of d11ds in 10-HDA Biosynthesis
3.5. Transcriptional Regulation of 10-HDA Biosynthesis
4. Discussion
5. Conclusions
Supplementary Materials
Author Contributions
Funding
Data Availability Statement
Acknowledgments
Conflicts of Interest
References
- Zhang, K.; Li, Y.; Sun, K.; Bao, J.; He, C.; Hou, X. Supplementary honey bee (Apis mellifera L.) pollination enhances fruit growth rate and fruit yield in Paeonia ostii (family: Paeoniaceae). PLoS ONE 2022, 17, e0272921. [Google Scholar] [CrossRef] [PubMed]
- Pasupuleti, V.R.; Sammugam, L.; Ramesh, N.; Gan, S.H. Honey, Propolis, and Royal Jelly: A Comprehensive Review of Their Biological Actions and Health Benefits. Oxid. Med. Cell Longev. 2017, 2017, 1259510. [Google Scholar] [CrossRef]
- Ahmad, S.; Khan, S.A.; Khan, K.A.; Li, J. Novel Insight Into the Development and Function of Hypopharyngeal Glands in Honey Bees. Front. Physiol. 2020, 11, 615830. [Google Scholar] [CrossRef] [PubMed]
- Mantzourani, C.; Kokotou, M.G. Targeted and Suspect Fatty Acid Profiling of Royal Jelly by Liquid Chromatography-High Resolution Mass Spectrometry. Biomolecules 2023, 13, 424. [Google Scholar] [CrossRef]
- Ma, C.; Ma, B.; Li, J.; Fang, Y. Changes in chemical composition and antioxidant activity of royal jelly produced at different floral periods during migratory beekeeping. Food Res. Int. 2022, 155, 111091. [Google Scholar] [CrossRef]
- Aparecida Dos Santos France, F.; Maeda, D.K.; Rodrigues, A.B.; Ono, M.; Lopes Nogueira Marchetti, F.; Marchetti, M.M.; Faustino Martins, A.C.; Gomes, R.d.S.; Rainho, C.A. Exploring fatty acids from royal jelly as a source of histone deacetylase inhibitors: From the hive to applications in human well-being and health. Epigenetics 2024, 19, 2400423. [Google Scholar] [CrossRef] [PubMed]
- ISO 24364:2023; Royal Jelly Production. International Organization for Standardization: Geneva, Switzerland, 2023.
- Flanjak, I.J.M.; Kenjerić, D.; Cvijetić Stokanović, M.; Primorac, L.J.; Bilić Rajs, B.; Primorac, L. Determination of (2E)-10-hydroxydec-2-enoic acid in Croatian royal jelly by high-performance liquid chromatography. Croat. J. Food Sci. Technol. 2017, 9, 152–157. [Google Scholar] [CrossRef]
- Maslichah, M.; Jonathan, M. Analysis of Royal Jelly Apis cerana as Therapeutic Candidate in Cbavd Based on Bioinformatics Studies. Pharmacogn. J. 2023, 15, 175–182. [Google Scholar]
- Helbing, S.; Lattorff, H.M.G.; Moritz, R.F.A.; Buttstedt, A. Comparative analyses of the major royal jelly protein gene cluster in three Apis species with long amplicon sequencing. DNA Res. 2017, 24, 279–287. [Google Scholar] [CrossRef]
- Yang, X.; Yang, S.; Wang, R.M. Comparative proteomic analysis provides insight into 10-hydroxy-2-decenoic acid biosynthesis in honey bee workers. Amino Acids 2017, 49, 1177–1192. [Google Scholar] [CrossRef]
- Zhang, X.; Hao, Y.; Niu, Q.; Chen, Y.; Xia, Z.; Xie, Z.; Zhao, Y.; Kong, L.; Peng, W. Division of Labor among Worker Bees Is Associated with the Lipidomic Plasticity in Their Brains. Agriculture 2022, 12, 952. [Google Scholar] [CrossRef]
- Pan, C.; Zhang, Y.; Liu, C.; Zhang, Z.; Tao, L.; Wang, K.; Lin, Z.; Ji, T.; Gao, F. Revealing the Development Patterns of the Mandibular Glands of Apis mellifera carnica Based on Transcriptomics and Morphology. Insects 2024, 15, 176. [Google Scholar] [CrossRef] [PubMed]
- Hu, X.; Zhang, W.; Chi, X.; Wang, H.; Liu, Z.; Wang, Y.; Ma, L.; Xu, B. Non-targeted lipidomics and transcriptomics analysis reveal the molecular underpinnings of mandibular gland development in Apis mellifera ligustica. Dev. Biol. 2021, 479, 23–36. [Google Scholar] [CrossRef]
- Plettner, E.; Sutherland, G.R.; Slessor, K.N.; Winston, M.L. Why not be a queen? Regioselectivity in mandibular secretions of honeybee castes. J. Chem. Ecol. 1995, 21, 1017–1029. [Google Scholar] [CrossRef] [PubMed]
- Plettner, E.; Slessor, K.N.; Winston, M.L.; Oliver, J.E. Caste-Selective Pheromone Biosynthesis in Honeybees. Science 1996, 271, 1851–1853. [Google Scholar] [CrossRef]
- Plettner, E.; Slessor, K.N.; Winston, M.L. Biosynthesis of Mandibular Acids in Honey Bees (Apis mellifera): De novo Synthesis, Route of Fatty Acid Hydroxylation and Caste Selective β-Oxidation. Insect Biochem. Mol. Biol. 1998, 28, 31–42. [Google Scholar] [CrossRef]
- Wu, Y.; Zheng, H.; Corona, M.; Pirk, C.; Meng, F.; Zheng, Y.; Hu, F. Comparative transcriptome analysis on the synthesis pathway of honey bee (Apis mellifera) mandibular gland secretions. Sci. Rep. 2017, 7, 4530. [Google Scholar] [CrossRef]
- Zhang, G.; Chen, Y.; Wu, Y.; Wang, S.; Zheng, H.; Hu, F. The effect of nutritional status on the synthesis ability, protein content and gene expression of mandibular glands in honey bee (Apis mellifera) workers. J. Apicult. Res. 2024, 63, 747–756. [Google Scholar] [CrossRef]
- Liu, L.; Yang, X.; Wang, R. Worker Bees Fed 10-Hydroxy Decanoic Acid to Synthesize 10-HDA. J. QILU Univ. Technol. 2015, 29, 29–32. (In Chinese) [Google Scholar] [CrossRef]
- Liu, L.; Yang, X.; Wang, R. Stearic Acid and Decanoic Acid Feeding Influence the 10-HDA Syntheis in Honey Bee. Acta Agric. Boreali-Occident. Sin. 2016, 25, 973–978. (In Chinese) [Google Scholar]
- Liu, L.; Yang, X.; Wang, R. RNAi KAT influence the 10-HDA synthesis in Honey bee. China Biotechnol. 2016, 36, 63–68. (In Chinese) [Google Scholar] [CrossRef]
- Wu, Y.; Zheng, Y.; Li-Byarlay, H.; Shi, Y.; Wang, S.; Zheng, H.; Hu, F. CYP6AS8, a cytochrome P450, is associated with the 10-HDA biosynthesis in honey bee (Apis mellifera) workers. Apidologie 2020, 51, 1202–1212. [Google Scholar] [CrossRef]
- Peng, Z.; Hung, Y.; Wu, M. Mechanistic exploration of royal jelly production in caged honey bees (Apis mellifera). Sci. Rep. 2024, 14, 30277. [Google Scholar] [CrossRef] [PubMed]
- Xie, Z.; Zhang, X.; Xia, Z.; Li, Y.; Hao, Y.; Peng, W. The effect of ACBP and 5-HT on the synthesis of 10-hydroxy-2 decenoic acid. Chin. J. Appl. Entomol. 2023, 60, 783–797. (In Chinese) [Google Scholar]
- Kim, Y.-H.; Kim, B.-Y.; Kim, J.-M.; Choi, Y.-S.; Lee, M.-Y.; Lee, K.-S.; Jin, B.-R. Differential Expression of Major Royal Jelly Proteins in the Hypopharyngeal Glands of the Honeybee Apis mellifera upon Bacterial Ingestion. Insects 2022, 13, 334. [Google Scholar] [CrossRef] [PubMed]
- Korany, M.A.; Moneeb, M.S.; Asaad, A.M.; El-Sebakhy, N.A.; El-Banna, A.A. A Validated Stability-Indicating HPTLC Assay for Determination of 10-Hydroxy-2-Decenoic Acid Content in Royal Jelly Products Using Robust Regression Methods. J. Chromatogr. Sci. 2020, 58, 520–534. [Google Scholar] [CrossRef]
- Thomas, P.D.; Ebert, D.; Muruganujan, A.; Mushayahama, T.; Albou, L.-P.; Mi, H. PANTHER: Making genome-scale phylogenetics accessible to all. Protein Sci. 2022, 31, 8–22. [Google Scholar] [CrossRef]
- Kanehisa, M.; Furumichi, M.; Sato, Y.; Kawashima, M.; Ishiguro-Watanabe, M. KEGG for taxonomy-based analysis of pathways and genomes. Nucleic Acids Res. 2023, 51, D587–D592. [Google Scholar] [CrossRef]
- Zhang, Y.; Li, Z.; Wang, Z.-L.; Zhang, L.-Z.; Zeng, Z.-J. A Comparison of RNA Interference via Injection and Feeding in Honey Bees. Insects 2022, 13, 928. [Google Scholar] [CrossRef]
- Yang, K.-C.; Peng, Z.-W.; Lin, C.-H.; Wu, M.-C. A new design of bee cage for laboratory experiments: Nutritional assessment of supplemental diets in honey bees (Apis mellifera). Apidologie 2021, 52, 418–431. [Google Scholar] [CrossRef]
- Livak, K.J.; Schmittgen, T.D. Analysis of relative gene expression data using real-time quantitative PCR and the 2(-Delta Delta C(T)) Method. Methods 2001, 25, 402–408. [Google Scholar] [CrossRef] [PubMed]
- Takenaka, T.; Takenaka, Y. Royal Jelly from Apis cerana japonica and Apis mellifera. Biosci. Biotechnol. Biochem. 1996, 60, 518–520. [Google Scholar] [CrossRef]
- Dong, Z.; Chen, Y.; Li, H.; Tang, Q.; Guo, J. The Succession of the Gut Microbiota in Insects: A Dynamic Alteration of the Gut Microbiota During the Whole Life Cycle of Honey Bees (Apis cerana). Front. Microbiol. 2021, 12, 513962. [Google Scholar] [CrossRef]
- Zúniga-García, M.; Riesgo-Escovar, J.R. fos genes in mainly invertebrate model systems: A review of commonalities and some diversities. Cells Dev. 2025, 181, 203997. [Google Scholar] [CrossRef]
- La Marca, J.E.; Richardson, H.E. Two-Faced: Roles of JNK Signalling During Tumourigenesis in the Drosophila Model. Front. Cell Dev. Biol. 2020, 8, 42. [Google Scholar] [CrossRef] [PubMed]
- Li, X.; Guo, M.; Cai, L.; Du, T.; Liu, Y.; Ding, H.-F.; Wang, H.; Zhang, J.; Chen, X.; Yan, C. Competitive ubiquitination activates the tumor suppressor p53. Cell Death Differ. 2020, 27, 1807–1818. [Google Scholar] [CrossRef]
- Andlauer, T.F.M.; Scholz-Kornehl, S.; Tian, R.; Kirchner, M.; Babikir, H.A.; Depner, H.; Loll, B.; Quentin, C.; Gupta, V.K.; Holt, M.G.; et al. Drep-2 is a novel synaptic protein important for learning and memory. eLife 2014, 3, e03895. [Google Scholar] [CrossRef]
- Dallerac, R.; Labeur, C.; Jallon, J.M.; Knipple, D.C.; Roelofs, W.L.; Wicker-Thomas, C. A delta 9 desaturase gene with a different substrate specificity is responsible for the cuticular diene hydrocarbon polymorphism in Drosophila melanogaster. Proc. Natl. Acad. Sci. USA 2000, 97, 9449–9454. [Google Scholar] [CrossRef] [PubMed]
- Buček, A.; Matoušková, P.; Vogel, H.; Šebesta, P.; Jahn, U.; Weißflog, J.; Svatoš, A.; Pichová, I. Evolution of moth sex pheromone composition by a single amino acid substitution in a fatty acid desaturase. Proc. Natl. Acad. Sci. USA 2015, 112, 12586–12591. [Google Scholar] [CrossRef]
- Zeng, J.; Ye, W.; Noman, A.; Machado, R.A.R.; Lou, Y. The Desaturase Gene Family is Crucially Required for Fatty Acid Metabolism and Survival of the Brown Planthopper, Nilaparvata lugens. Int. J. Mol. Sci. 2019, 20, 1369. [Google Scholar] [CrossRef]
- Helmkampf, M.; Cash, E.; Gadau, J. Evolution of the insect desaturase gene family with an emphasis on social Hymenoptera. Mol. Biol. Evol. 2015, 32, 456–471. [Google Scholar] [CrossRef] [PubMed]
- Falcón, T.; Ferreira-Caliman, M.J.; Franco Nunes, F.M.; Tanaka, E.D.; do Nascimento, F.S.; Gentile Bitondi, M.M. Exoskeleton formation in Apis mellifera: Cuticular hydrocarbons profiles and expression of desaturase and elongase genes during pupal and adult development. Insect Biochem. Mol. Biol. 2014, 50, 68–81. [Google Scholar] [CrossRef] [PubMed]






| Process | Entrez Gene ID | Gene Symbol | Function |
|---|---|---|---|
| Fatty acid biosynthesis | 552286 | acc | Acetyl-CoA carboxylase, transcript variant X1 |
| 411959 | fasn | Fatty acid synthase-like | |
| 412815 | fasn | Fatty acid synthase | |
| 412286 | fabd | Probable malonyl-CoA-acyl carrier protein transacylase, mitochondrial | |
| 413655 | fabf | 3-Oxoacyl-[acyl-carrier-protein] synthase, mitochondrial | |
| 552493 | hsd17b8 | Estradiol 17-beta-dehydrogenase 8 | |
| 411662 | mecr | Probable trans-2-enoyl-CoA reductase, mitochondrial | |
| Fatty acid elongation | 411959 | fasn | Fatty acid synthase-like |
| 412815 | fasn | Fatty acid synthase | |
| 551837 | acsbg2 | Long-chain-fatty-acid--CoA ligase ACSBG2, transcript variant X1 | |
| 409515 | acsl4 | Long-chain-fatty-acid--CoA ligase 4, transcript variant X1 | |
| 412541 | acsl6 | Long-chain-fatty-acid--CoA ligase 6, transcript variant X2 | |
| 100578829 | elovl1 | Elongation of very long chain fatty acids protein 1-like | |
| 411692 | elovl4 | Elongation of very long chain fatty acids protein 4-like, transcript variant X2 | |
| 552205 | elovl4-2 | Elongation of very long chain fatty acids protein AAEL008004 | |
| 725842 | elovl6-like-1 | Elongation of very long chain fatty acids protein 6-like | |
| 113219003 | elovl6-like-2 | Elongation of very long chain fatty acids protein 6-like | |
| 113219005 | elovl6-like-3 | Elongation of very long chain fatty acids protein 6-like | |
| 725031 | elovl6 | Elongation of very long chain fatty acids protein 6 | |
| 724552 | elovl7-5 | Elongation of very long chain fatty acids protein AAEL008004-like | |
| 724867 | elovl7-6 | Elongation of very long chain fatty acids protein AAEL008004-like | |
| 409638 | elovl7-1 | Elongation of very long chain fatty acids protein AAEL008004-like, transcript variant X5 | |
| 551938 | elovl7-4 | Elongation of very long chain fatty acids protein AAEL008004, transcript variant X4 | |
| 413789 | elovl7-2 | Elongation of very long chain fatty acids protein AAEL008004-like | |
| 550828 | elovl7-3 | Elongation of very long chain fatty acids protein AAEL008004-like | |
| 725258 | kcr-2 | Very-long-chain 3-oxoacyl-CoA reductase-like, transcript variant X2 | |
| 413078 | vlchacd | Very-long-chain (3R)-3-hydroxyacyl-CoA dehydratase, transcript variant X2 | |
| 100577192 | vlchacd2 | Very-long-chain (3R)-3-hydroxyacyl-CoA dehydratase 2 | |
| 725146 | vlcecr | Very-long-chain enoyl-CoA reductase | |
| Fatty acid hydroxylation | 551179 | cyp15a1 | Methyl farnesoate epoxidase |
| 410405 | cyp18a1 | Cytochrome P450 18a1 | |
| 727290 | cyp303a1 | Probable cytochrome P450 303a1 | |
| 551223 | cyp305d1 | Probable cytochrome P450 305a1 | |
| 408398 | cyp306a1 | Cytochrome P450 306a1, transcript variant X1 | |
| 410495 | cyp307b1 | Cytochrome P450 307a1 | |
| 724175 | cyp342a1 | Probable cytochrome P450 304a1 | |
| 551632 | cyp343a1 | Methyl farnesoate epoxidase, transcript variant X2 | |
| 724211 | cyp336a1 | Cytochrome P450 9e2 | |
| 408383 | cyp6aq1 | Cytochrome P450 6AQ1, transcript variant X3 | |
| 550965 | cyp6ar1 | Probable cytochrome P450 6a14 | |
| 413306 | cyp6as1 | cytochrome P450 6AS1 | |
| 725159 | cyp6as10 | probable cytochrome P450 6a14 | |
| 724946 | cyp6as11 | cytochrome P450 6a2 | |
| 413908 | cyp6as12 | cytochrome P450 6A1, transcript variant X1 | |
| 551028 | cyp6as13 | Probable cytochrome P450 6a13 | |
| 413405 | cyp6as14 | Probable cytochrome P450 6a14 | |
| 551197 | cyp6as15 | Probable cytochrome P450 6a15 | |
| 725087 | cyp6as16p | Probable cytochrome P450 6a16 | |
| 551626 | cyp6as17 | Probable cytochrome P450 6a17 | |
| 411615 | cyp6as2 | Uncharacterized LOC411615 | |
| 726690 | cyp6as3 | Uncharacterized LOC726690 | |
| 412209 | cyp6as4 | Probable cytochrome P450 6a17 | |
| 409677 | cyp6as5 | Cytochrome P450 6AS5 | |
| 412936 | cyp6as7 | Cytochrome P450 6A1, transcript variant X2 | |
| 413083 | cyp6as8 | Probable cytochrome P450 6a14, transcript variant X2 | |
| 107965400 | cyp6as9p | Uncharacterized LOC107965400 | |
| 726646 | cyp6bc1 | Probable cytochrome P450 6a13 | |
| 551560 | cyp6bd1 | Cytochrome P450 6k1 | |
| 552418 | cyp6be1 | Cytochrome P450 6k1, transcript variant X2 | |
| 102656882 | cyp9p1 | Cytochrome P450 9e2-like | |
| 551846 | cyp9p2 | Membralin-like, transcript variant X4 | |
| 410492 | cyp9q1 | Cytochrome P450 9e2 | |
| 408452 | cyp9q2 | Cytochrome P450 9e2 | |
| 408453 | cyp9q3 | Cytochrome P450 9e2 | |
| 410490 | cyp9r1 | Uncharacterized LOC410490 | |
| 725621 | cyp9s1 | Uncharacterized LOC725621 | |
| 100577883 | cyp4aa1 | Cytochrome P450 4aa1-like | |
| 552679 | cyp4av1 | Cytochrome P450 4c3 | |
| 413833 | cyp4az1 | Cytochrome P450 4C1 | |
| 409469 | cyp4g11 | Cytochrome P450 4G11 | |
| 413730 | cyp301a1 | Probable cytochrome P450 301a1, mitochondrial | |
| 727118 | cyp302a1 | Cytochrome P450 302a1, mitochondrial | |
| 411057 | cyp314a1 | Cytochrome P450 314A1, transcript variant X6 | |
| 411893 | cyp315a1 | Cytochrome P450 315a1, mitochondrial, transcript variant X2 | |
| 724860 | cyp301b1 | Probable cytochrome P450 301a1, mitochondrial, transcript variant X1 | |
| Subcellular transportation | 411685 | abcd1 | ATP-binding cassette sub-family D member 1 |
| 552495 | abcd3 | ATP-binding cassette sub-family D member 3 | |
| 550695 | cpt1 | Carnitine O-palmitoyltransferase 1, liver isoform | |
| 411473 | cpt2 | Carnitine O-palmitoyltransferase 2, mitochondrial-like | |
| 411272 | acbp | Putative acyl-CoA-binding protein | |
| 408689 | fabp | Fatty acid binding protein, transcript variant X2 | |
| Fatty acid degradation in peroxisome | 552757 | acox1 | Probable peroxisomal acyl-coenzyme A oxidase 1 |
| 412020 | acox3 | Peroxisomal acyl-coenzyme A oxidase 3-like, transcript variant X3 | |
| 409986 | mfe | Peroxisomal multifunctional enzyme type 2-like, transcript variant X1 | |
| 408904 | scp | Non-specific lipid-transfer protein | |
| Fatty acid degradation in mitochondrial | 409712 | acadsb | Short/branched chain specific acyl-CoA dehydrogenase, mitochondrial |
| 411697 | acads | Short-chain specific acyl-CoA dehydrogenase, mitochondrial | |
| 408567 | acadm | Probable medium-chain specific acyl-CoA dehydrogenase, mitochondrial | |
| 412025 | acadv | Very long-chain specific acyl-CoA dehydrogenase, mitochondrial | |
| 409150 | echs1 | Enoyl coenzyme A hydratase, short chain, 1, mitochondrial | |
| 410325 | hadha | Trifunctional enzyme subunit alpha, mitochondrial | |
| 551775 | hadhb | Trifunctional enzyme subunit beta, mitochondrial | |
| 410325 | hadha | Trifunctional enzyme subunit alpha, mitochondrial | |
| 551775 | hadhb | Trifunctional enzyme subunit beta, mitochondrial | |
| 408291 | kat | 3-Ketoacyl-CoA thiolase, mitochondrial | |
| 551395 | acat2 | Acetyl-CoA acetyltransferase, cytosolic | |
| 726218 | acat1 | Acetyl-CoA acetyltransferase, mitochondrial | |
| Fatty acid unsaturation | 100576797 | desata2_c | Acyl-CoA Delta(11) desaturase, transcript variant X1 |
| 102654211 | desatb | Acyl-CoA Delta(11) desaturase-like, transcript variant X3 | |
| 107965749 | loc107965749 | Acyl-CoA Delta(11) desaturase-like | |
| 113218558 | loc113218558 | Acyl-CoA Delta(11) desaturase-like | |
| 412166 | desata1 | Acyl-CoA Delta(11) desaturase | |
| 551527 | d11ds | Acyl-CoA Delta(11) desaturase-like, transcript variant X4 | |
| 552417 | desara2_a | Acyl-CoA Delta(11) desaturase | |
| 724226 | loc724226 | Acyl-CoA Delta(11) desaturase-like | |
| 727166 | desate_b | Acyl-CoA Delta(11) desaturase-like | |
| 727333 | desate_a | Acyl-CoA Delta(11) desaturase-like |
| Fatty Acid Process | Gene ID | Gene Symbol |
|---|---|---|
| Fatty acid biosynthesis | 412815 | fasn |
| Fatty acid biosynthesis | 411662 | mecr |
| Fatty acid elongation | 412541 | acsl6 |
| Fatty acid unsaturation | 551527 | d11ds |
| Fatty acid hydroxylation | 724175 | cyp342a1 |
| Fatty acid hydroxylation | 724946 | cyp6as11 |
| Fatty acid hydroxylation | 726690 | cyp6as3 |
| Fatty acid hydroxylation | 551560 | cyp6bd1 |
| Fatty acid hydroxylation | 552418 | cyp6be1 |
| Fatty acid hydroxylation | 724860 | cyp301b1 |
| Fatty acid hydroxylation | 551223 | cyp305d1 |
| Fatty acid degradation in mitochondrion | 410325 | hadha |
| Fatty acid degradation in mitochondrion | 551775 | hadhb |
| Fatty acid degradation in mitochondrion | 408291 | kat |
| Fatty acid degradation in mitochondrion | 409150 | echs1 |
| Fatty acid degradation in mitochondrion | 408567 | acadm |
Disclaimer/Publisher’s Note: The statements, opinions and data contained in all publications are solely those of the individual author(s) and contributor(s) and not of MDPI and/or the editor(s). MDPI and/or the editor(s) disclaim responsibility for any injury to people or property resulting from any ideas, methods, instructions or products referred to in the content. |
© 2025 by the authors. Licensee MDPI, Basel, Switzerland. This article is an open access article distributed under the terms and conditions of the Creative Commons Attribution (CC BY) license (https://creativecommons.org/licenses/by/4.0/).
Share and Cite
Li, Y.; Zhang, X.; Xia, Z.; Hao, Y. Dissecting the Molecular Mechanism of 10-HDA Biosynthesis: Role of Acyl-CoA Delta(11) Desaturase and Transcriptional Regulators in Honeybee Mandibular Glands. Insects 2025, 16, 563. https://doi.org/10.3390/insects16060563
Li Y, Zhang X, Xia Z, Hao Y. Dissecting the Molecular Mechanism of 10-HDA Biosynthesis: Role of Acyl-CoA Delta(11) Desaturase and Transcriptional Regulators in Honeybee Mandibular Glands. Insects. 2025; 16(6):563. https://doi.org/10.3390/insects16060563
Chicago/Turabian StyleLi, Yunchang, Xiaojing Zhang, Zhenyu Xia, and Yue Hao. 2025. "Dissecting the Molecular Mechanism of 10-HDA Biosynthesis: Role of Acyl-CoA Delta(11) Desaturase and Transcriptional Regulators in Honeybee Mandibular Glands" Insects 16, no. 6: 563. https://doi.org/10.3390/insects16060563
APA StyleLi, Y., Zhang, X., Xia, Z., & Hao, Y. (2025). Dissecting the Molecular Mechanism of 10-HDA Biosynthesis: Role of Acyl-CoA Delta(11) Desaturase and Transcriptional Regulators in Honeybee Mandibular Glands. Insects, 16(6), 563. https://doi.org/10.3390/insects16060563

