BmHR3 Is Essential for Silk Gland Development and Silk Protein Synthesis in Silkworms (Bombyx mori)
Simple Summary
Abstract
1. Introduction
2. Materials and Methods
2.1. Silkworm Strains
2.2. Plasmid Construction
2.3. Generation of Transgenic Silkworms
2.4. Real-Time Quantitative PCR (RT-qPCR)
2.5. Immunostaining
2.6. Dual-Luciferase Reporter Assay
2.7. Electrophoretic Mobility Shift Assay (EMSA)
2.8. Statistical Analyses
3. Results
3.1. Tissue-Specific Overexpression and Knockout of BmHR3 in Silkworm Silk Glands
3.2. Dysregulation of BmHR3 Results in Severe Developmental Mutations in SGs
3.3. Dysregulation of BmHR3 Severely Affects Silk Fibroin Synthesis
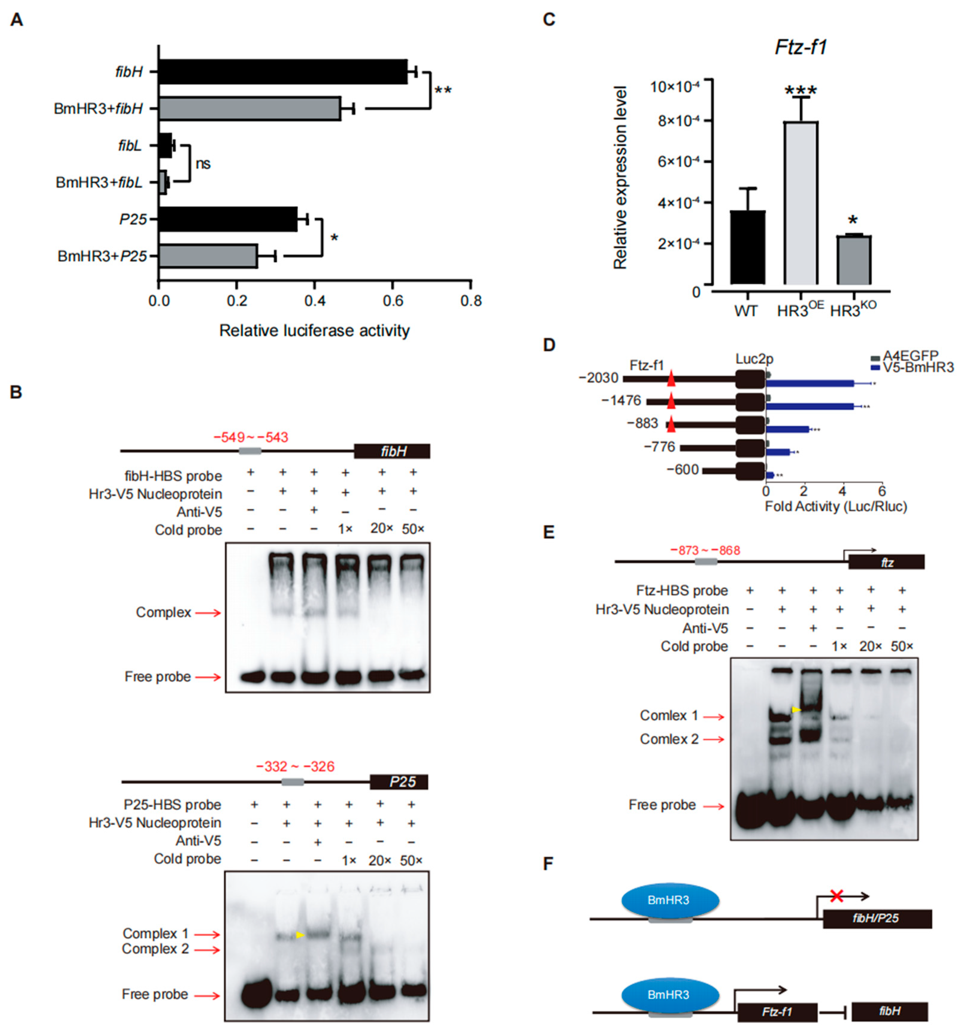
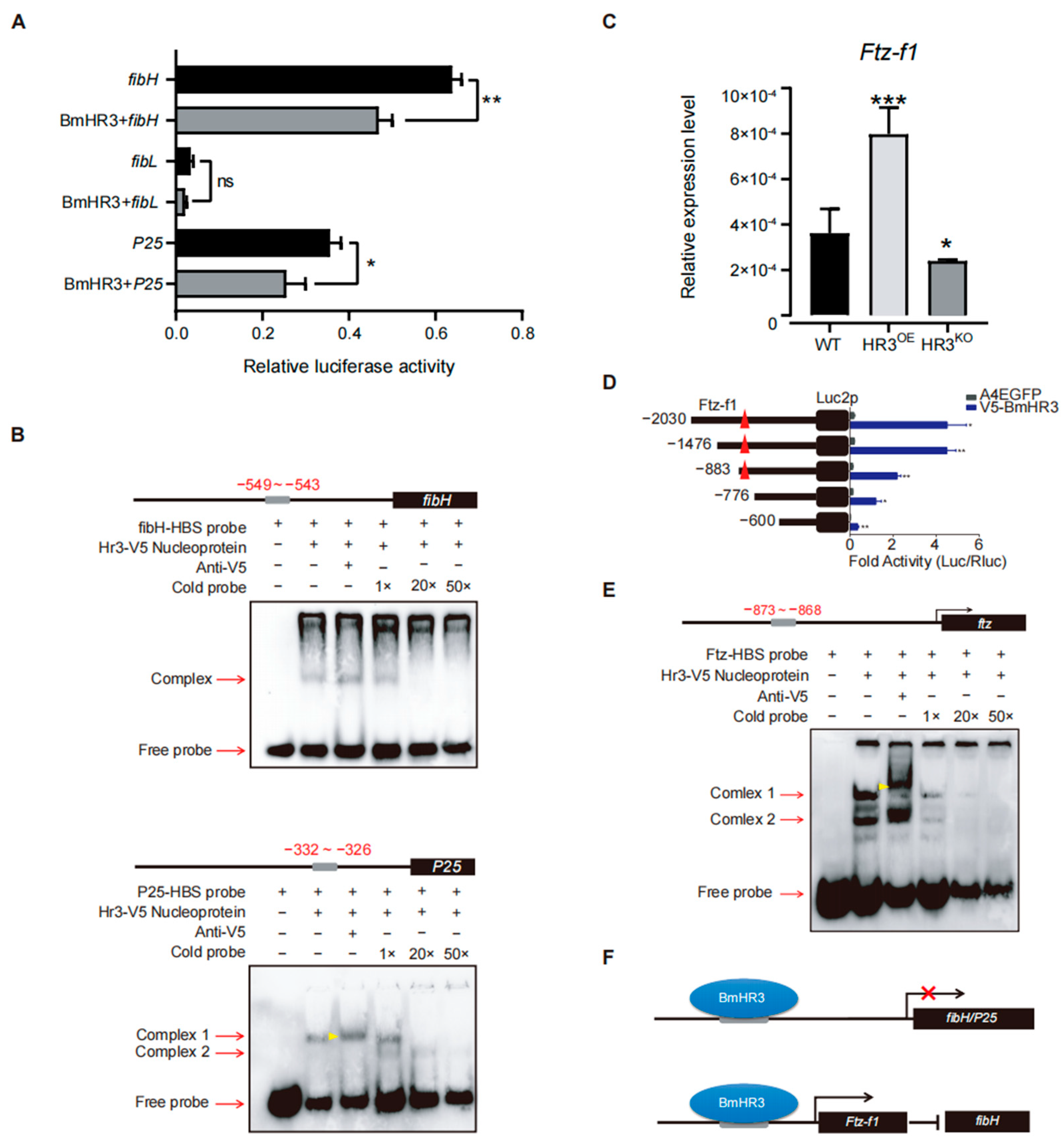
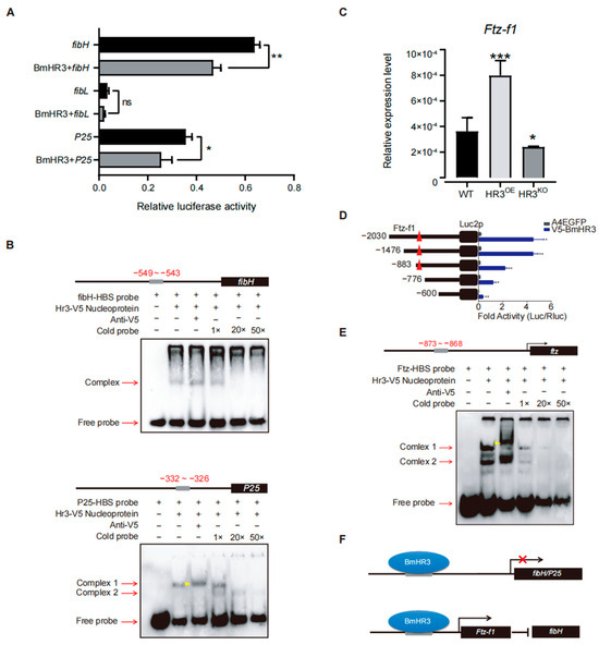
3.4. BmHR3 Regulates Silk Fibroin Genes via Direct and Indirect Mechanisms
4. Discussion
Supplementary Materials
Author Contributions
Funding
Data Availability Statement
Conflicts of Interest
References
- Kaplan, D.; Adams, W.W.; Farmer, B.; Viney, C. Silk-Biology, Structure, Properties, and Genetics. ACS Symp. Ser. 1994, 544, 2–16. [Google Scholar]
- Ma, Y.; Zeng, W.; Ba, Y.; Luo, Q.; Ou, Y.; Liu, R.; Ma, J.; Tang, Y.; Hu, J.; Wang, H.; et al. A single-cell transcriptomic atlas characterizes the silk-producing organ in the silkworm. Nat. Commun. 2022, 13, 3316. [Google Scholar] [PubMed]
- Wani, S.; Gautam, S.P.; Qadrie, Z.L.; Gangadharappa, H.V. Silk fibroin as a natural polymeric based bio-material for tissue engineering and drug delivery systems—A review. Int. J. Biol. Macromol. 2020, 163, 2145–2161. [Google Scholar]
- Perdrix-Gillot, S. DNA synthesis and endomitoses in the giant nuclei of the silk gland of Bombyx mori. Biochimie 1979, 61, 171–204. [Google Scholar]
- Valluzzi, R.; He, S.J.; Gido, S.P.; Kaplan, D. Bombyx mori silk fibroin liquid crystallinity and crystallization at aqueous fibroin-organic solvent interfaces. Int. J. Biol. Macromol. 1999, 24, 227–236. [Google Scholar] [PubMed]
- Daillie, J. Juvenile hormone modifies larvae and silk gland development in Bombyx mori. Biochimie 1979, 61, 275–281. [Google Scholar]
- Maekawa, H.; Suzuki, Y. Repeated turn-off and turn-on of fibroin gene transcription during silk gland development of Bombyx mori. Dev. Biol. 1980, 78, 394–406. [Google Scholar]
- Xia, Q.; Li, S.; Feng, Q. Advances in silkworm studies accelerated by the genome sequencing of Bombyx mori. Annu. Rev. Entomol. 2014, 59, 513–536. [Google Scholar]
- Li, G.; Lan, H.; Lu, Q.; He, C.; Wei, Y.; Mo, D.; Qu, D.; Xu, K. The JH-Met2-Kr-h1 pathway is involved in pyriproxyfen-induced defects of metamorphosis and silk protein synthesis in silkworms, Bombyx mori. Pestic. Biochem. Physiol. 2021, 179, 104980. [Google Scholar]
- Zhang, J.; Zhang, X.; Zhang, H.; Li, J.; Li, W.; Liu, C. Overexpression of BmJHBPd2 Repressed Silk Synthesis by Inhibiting the JH/Kr-h1 Signaling Pathway in Bombyx mori. Int. J. Mol. Sci. 2023, 24, 12650. [Google Scholar] [CrossRef]
- Riddiford, L.M.; Cherbas, P.; Truman, J.W. Ecdysone receptors and their biological actions. Vitam. Horm. 2000, 60, 1–73. [Google Scholar]
- Thummel, C.S.; Chory, J. Steroid signaling in plants and insects—Common themes, different pathways. Genes Dev. 2002, 16, 3113–3129. [Google Scholar] [PubMed]
- Thummel, C.S. Ecdysone-regulated puff genes 2000. Insect Biochem. Mol. Biol. 2002, 32, 113–120. [Google Scholar] [PubMed]
- Liu, S.; Li, K.; Gao, Y.; Liu, X.; Chen, W.; Ge, W.; Feng, Q.; Palli, S.R.; Li, S. Antagonistic actions of juvenile hormone and 20-hydroxyecdysone within the ring gland determine developmental transitions in Drosophila. Proc. Natl. Acad. Sci. USA 2018, 115, 139–144. [Google Scholar]
- Zhou, C.; Zha, X.; Shi, P.; Zhao, P.; Wang, H.; Zheng, R.; Xia, Q. Nuclear hormone receptor BmFTZ-F1 is involved in regulating the fibroin heavy chain gene in the silkworm, Bombyx mori. Biochim. Biophys. Acta 2016, 1860, 2529–2536. [Google Scholar] [PubMed]
- Zhao, X.; Liu, C.; Jiang, L.; Li, Q.; Zhou, M.; Cheng, T.; Mita, K.; Xia, Q. A juvenile hormone transcription factor Bmdimm-fibroin H chain pathway is involved in the synthesis of silk protein in silkworm, Bombyx mori. J. Biol. Chem. 2015, 290, 972–986. [Google Scholar] [PubMed]
- Takiya, S.; Kokubo, H.; Suzuki, Y. Transcriptional regulatory elements in the upstream and intron of the fibroin gene bind three specific factors POU-M1, Bm Fkh and FMBP-1. Biochem. J. 1997, 321, 645–653. [Google Scholar]
- Liu, L.; Wang, Y.; Li, Y.; Guo, P.; Liu, C.; Li, Z.; Wang, F.; Zhao, P.; Xia, Q.; He, H. Insights into the repression of fibroin modulator binding protein-1 on the transcription of fibroin H-chain during molting in Bombyx mori. Insect Biochem. Mol. Biol. 2019, 104, 39–49. [Google Scholar] [PubMed]
- Liu, L.; Wang, Y.; Li, Y.; Ding, C.; Zhao, P.; Xia, Q.; He, H. Cross-talk between juvenile hormone and ecdysone regulates transcription of fibroin modulator binding protein-1 in Bombyx mori. Int. J. Biol. Macromol. 2019, 128, 28–39. [Google Scholar]
- White, K.; Hurban, P.; Watanabe, T.; Hogness, D. Coordination of Drosophila metamorphosis by two ecdysone-induced nuclear receptors. Science 1997, 276, 114–117. [Google Scholar]
- Kim, B.E.; Choi, B.; Park, W.R.; Kim, Y.J.; Mun, S.; Choi, H.S.; Kim, D.K. Nuclear receptor HR3 mediates transcriptional regulation of chitin metabolic genes during molting in Tribolium castaneum. Pest Manag. Sci. 2022, 78, 4377–4387. [Google Scholar]
- Zhao, X.; Qin, Z.; Liu, W.; Liu, X.; Moussian, B.; Ma, E.; Li, S.; Zhang, J. Nuclear receptor HR3 controls locust molt by regulating chitin synthesis and degradation genes of Locusta migratoria. Insect Biochem. Mol. Biol. 2018, 92, 1–11. [Google Scholar] [PubMed]
- Cruz, J.; Maestro, O.; Franch-Marro, X.; Martín, D. Nuclear receptors EcR-A/RXR and HR3 control early embryogenesis in the short-germ hemimetabolous insect Blattella germanica. iScience 2023, 26, 106548. [Google Scholar] [PubMed]
- Matsuoka, T.; Fujiwara, H. Expression of ecdysteroid-regulated genes is reduced specifically in the wing discs of the wing-deficient mutant (fl) of Bombyx mori. Dev. Genes Evol. 2000, 210, 120–128. [Google Scholar]
- Eystathioy, T.; Swevers, L.; Iatrou, K. The orphan nuclear receptor BmHR3A of Bombyx mori: Hormonal control, ovarian expression and functional properties. Mech. Dev. 2001, 103, 107–115. [Google Scholar] [PubMed]
- Gu, S.; Chen, C.; Lin, P. Changes in expressions of ecdysteroidogenic enzyme and ecdysteroid signaling genes in relation to Bombyx embryonic development. J. Exp. Zool. A Ecol. Integr. Physiol. 2021, 335, 477–488. [Google Scholar]
- Tsuzuki, S.; Iwami, M.; Sakurai, S. Ecdysteroid-inducible genes in the programmed cell death during insect metamorphosis. Insect Biochem. Mol. Biol. 2001, 31, 321–331. [Google Scholar]
- Sekimoto, T.; Iwami, M.; Sakurai, S. Coordinate responses of transcription factors to ecdysone during programmed cell death in the anterior silk gland of the silkworm, Bombyx mori. Insect Mol. Biol. 2006, 15, 281–292. [Google Scholar]
- Matsui, H.; Kakei, M.; Iwami, M.; Sakurai, S. Hormonal regulation of the death commitment in programmed cell death of the silkworm anterior silk glands. J. Insect Physiol. 2012, 58, 1575–1581. [Google Scholar]
- Liu, R.; Zeng, W.; Tan, T.; Chen, T.; Xu, H. Insights into the regulatory characteristics of silkworm fibroin gene promoters using a modified Gal4/UAS system. Transgenic Res. 2019, 28, 627–636. [Google Scholar]
- Wang, G.; Xia, Q.; Cheng, D.; Duan, J.; Zhao, P.; Chen, J.; Zhu, L. Reference genes identified in the silkworm Bombyx mori during metamorphism based on oligonucleotide microarray and confirmed by qRT-PCR. Insect Sci. 2008, 15, 405–441. [Google Scholar]
- Kageyama, Y.; Masuda, S.; Hirose, S.; Ueda, H. Temporal regulation of the mid-prepupal gene FTZ-F1: DHR3 early late gene product is one of the plural positive regulators. Genes Cells 1997, 2, 559–569. [Google Scholar]
- Guo, W.; Liu, X.; Fu, K.; Shi, J.; Lü, F.; Li, G. Functions of nuclear receptor HR3 during larval-pupal molting in Leptinotarsa decemlineata (Say) revealed by in vivo RNA interference. Insect Biochem. Mol. Biol. 2015, 63, 23–33. [Google Scholar]
- Ruaud, A.F.; Lam, G.; Thummel, C.S. The Drosophila nuclear receptors DHR3 and FTZ-F1 control overlapping developmental responses in late embryos. Development 2010, 137, 123–131. [Google Scholar] [PubMed]
- Li, K.; Liu, K.; Wang, X.; Ma, M.; Luo, X.; Chen, W.; Chen, A.; Peng, Z.; Zhang, D. Role of nuclear receptors NlHR3 and NlFTZ-F1 in regulating molting and reproduction in Nilaparvata lugens (stål). Front. Physiol. 2023, 15, 14. [Google Scholar]
- King-Jones, K.; Charles, J.P.; Lam, G.; Thummel, C.S. The ecdysone-induced DHR4 orphan nuclear receptor coordinates growth and maturation in Drosophila. Cell 2005, 121, 773–784. [Google Scholar] [PubMed]
- Xiang, H.; Zhu, J.; Chen, Q.; Dai, F.; Li, X.; Li, M.; Zhang, H.; Zhang, G.; Li, D.; Dong, Y.; et al. Single base-resolution methylome of the silkworm reveals a sparse epigenomic map. Nat. Biotechnol. 2010, 28, 516–520. [Google Scholar] [PubMed]
- Xu, H.; Chen, L.; Tong, X.; Hu, H.; Liu, L.; Liu, G.; Zhu, Y.; Zhao, R.; Wang, W.; Dai, F.; et al. Comprehensive silk gland multi-omics comparison illuminates two alternative mechanisms in silkworm heterosis. Zool. Res. 2022, 43, 585–596. [Google Scholar]
- Zhang, Q.; Hua, X.; Sun, Y.; Lin, Z.; Cao, Y.; Zhao, P.; Xia, Q. Dynamic chromatin conformation and accessibility changes mediate the spatial-specific gene regulatory network in Bombyx mori. Int. J. Biol. Macromol. 2023, 240, 124415. [Google Scholar]
- Hu, W.; Peng, Z.; Lv, J.; Zhang, Q.; Wang, X.; Xia, Q. Developmental and nuclear proteomic signatures characterize the temporal regulation of fibroin synthesis during the last molting-feeding transition of silkworm. Int. J. Biol. Macromol. 2024, 274, 133028. [Google Scholar]




Disclaimer/Publisher’s Note: The statements, opinions and data contained in all publications are solely those of the individual author(s) and contributor(s) and not of MDPI and/or the editor(s). MDPI and/or the editor(s) disclaim responsibility for any injury to people or property resulting from any ideas, methods, instructions or products referred to in the content. |
© 2025 by the authors. Licensee MDPI, Basel, Switzerland. This article is an open access article distributed under the terms and conditions of the Creative Commons Attribution (CC BY) license (https://creativecommons.org/licenses/by/4.0/).
Share and Cite
Ou, Y.; Luo, Q.; Zeng, W.; Tang, Y.; Hu, J.; Liu, C.; Ma, Y.; Xu, H. BmHR3 Is Essential for Silk Gland Development and Silk Protein Synthesis in Silkworms (Bombyx mori). Insects 2025, 16, 369. https://doi.org/10.3390/insects16040369
Ou Y, Luo Q, Zeng W, Tang Y, Hu J, Liu C, Ma Y, Xu H. BmHR3 Is Essential for Silk Gland Development and Silk Protein Synthesis in Silkworms (Bombyx mori). Insects. 2025; 16(4):369. https://doi.org/10.3390/insects16040369
Chicago/Turabian StyleOu, Yao, Qin Luo, Wenhui Zeng, Yiyun Tang, Jie Hu, Chun Liu, Yan Ma, and Hanfu Xu. 2025. "BmHR3 Is Essential for Silk Gland Development and Silk Protein Synthesis in Silkworms (Bombyx mori)" Insects 16, no. 4: 369. https://doi.org/10.3390/insects16040369
APA StyleOu, Y., Luo, Q., Zeng, W., Tang, Y., Hu, J., Liu, C., Ma, Y., & Xu, H. (2025). BmHR3 Is Essential for Silk Gland Development and Silk Protein Synthesis in Silkworms (Bombyx mori). Insects, 16(4), 369. https://doi.org/10.3390/insects16040369

