Simple Summary
Disrupting or blocking normal insect reproductive development is of great significance for developing new pest control strategies. In this study, vitellogenin (Vg) and its receptor (VgR) genes in Lasioderma serricorne were identified and functionally analyzed. LsVg and LsVgR are critical for regulating female reproduction. The RNAi-mediated knockdown of LsVg and LsVgR impaired ovarian development and significantly reduced fecundity and egg hatchability. These results suggest that targeting LsVg and LsVgR genes may help manage L. serricorne populations.
Abstract
Vitellogenin (Vg) and the vitellogenin receptor (VgR) play essential roles in insect reproductive development. However, the functions of Vg and VgR genes in Lasioderma serricorne, an important insect pest of stored products, are unknown. We identified and characterized these two genes, designated LsVg and LsVgR, in L. serricorne. The open reading frames of LsVg and LsVgR were 5232 and 5529 bp, encoding 1743 and 1842 amino acid residues, respectively. Both LsVg and LsVgR were predominantly expressed in female adults and exhibited the highest expression in ovaries. The RNAi-mediated silencing of LsVg or LsVgR significantly decreased the average length of ovarian tubes and oocytes and severely affected ovarian development. The Knockdown of LsVg or LsVgR significantly reduced the oviposition period, the number of eggs laid, and the egg hatching rate. Females injected with dsLsVg and dsLsVg + VgR were found to had decreased vitellogenin content. The co-silencing of LsVg and LsVgR had a more pronounced effect on reducing the oviposition period and female fecundity in L. serricorne. This study revealed the importance of LsVg and LsVgR in regulating female reproduction and shows their potential as targets for RNAi-based control of L. serricorne.
1. Introduction
The cigarette beetle, Lasioderma serricorne (Fabricius), is an important storage insect pest found worldwide. L. serricorne damages stored products, including tobacco, cereals, traditional Chinese medicines, and many plant and animal materials [1]. L. serricorne has a high reproductive ability and can rapidly develop into a large population. The ovarian development of L. serricorne begins in the pupal stage, as adults can mate 24 h after emergence. Females can begin to lay eggs within 12 h and lay more than 100 eggs at their peak [1,2]. However, there are few studies on the genetic basis of the reproductive development of L. serricorne. The RNA interference (RNAi)-mediated silencing of an insulin signaling pathway gene Akt in L. serricorne in a previous study led to the obstruction of the ovaries and decreased female fertility [2]. Two microRNA pathway genes (LsDicer-1 and LsArgonaute-1) regulate the development of follicular epithelial cells by influencing key miRNAs, thus, delaying the oocyte development of L. serricorne [3]. These findings suggest the interference of reproduction as a pest management strategy.
Female reproduction is a crucial factor for the maintenance and continuation of insect populations [4]. The inhibition of female fertility can significantly restrict population growth and reduce the economic losses caused by these pests [5]. Therefore, disrupting or blocking the normal reproductive development of insects using RNAi is an active research field. The delivery of dsRNA to insects is a crucial component of this strategy. One efficient delivery method is through transgenic plants engineered to express pest-specific dsRNA [6]. When pests feed on these plants, they ingest the dsRNA, which subsequently activates the RNAi pathway. A previous study demonstrated that transgenic corn expressing the dsRNA of the Hunchback gene effectively suppressed field populations of Diabrotica virgifera virgifera. This suppression was attributed to reproductive failure and reduced offspring viability resulting from the RNAi-mediated gene silencing [7]. Although challenges such as non-target effects and the potential development of resistance remain, using RNAi technology to control insect pests by manipulating their reproductive capacity provides an alternative to traditional pest control methods [8].
The reproductive system of arthropods offers a variety of control targets, with many important and unique genes represented. Vitellogenin (Vg) and the vitellogenin receptor (VgR) are involved in the reproductive processes of oviparous species, and Vg is the precursor of the major vitellin (Vn) in insects, while VgR mediates the endocytosis of Vg into oocytes [9,10]. Vg and VgR are crucial nutrients for developing embryos. The Vg and VgR-based reproductive systems of insects have been identified as targets for endocrine disruptors. For example, decreased expression levels of SfVgR or SfVg in Spodoptera frugiperda were found to obstruct oocyte maturation and significantly reduce fertility [11]. The functions of Vg and VgR genes in reproductive development have been verified in many insect families, including Lepidoptera [12], Coleoptera [13], Diptera [14], Orthoptera [15], Neuroptera [16], Hymenoptera [17], Blattaria [18], and Hemiptera [19]. In addition to its critical roles in insect reproduction, VgR can participate in the regulation of host searching [20] and virus transmission [21]; Vg also plays essential roles in host-seeking behavior [22], plant defense [23], antioxidation [24], immune response [25], and lifespan regulation [26].
In this study, we identified and cloned the full-length open reading frame (ORF) sequences of vitellogenin and its receptor genes (LsVg and LsVgR) in L. serricorne. We conducted phylogenetic analyses and multiple sequence alignments to compare LsVg and LsVgR proteins with those of other insect species. We analyzed the expression profiles of LsVg and LsVgR at different developmental stages and in various adult tissues. Finally, we used RNAi-mediated gene silencing to investigate the functions of LsVg and LsVgR in ovarian development and female fecundity of L. serricorne. These results will clarify molecular mechanism of Vg and VgR genes in the regulation of insect reproduction and provide new effective targets for controlling pests.
2. Materials and Methods
2.1. Insects
The L. serricorne used in this study were collected in 2014 from a tobacco warehouse (26°34′ N, 106°41′ E) in Guiyang City, Guizhou Province, China. The insects were reared on Angelica sinensis in incubators at 40% ± 5% relative humidity and 28 °C ± 1 °C in darkness (LD 0:24), as previously described [27].
2.2. Molecular Cloning and Sequencing of LsVg and LsVgR
Total RNA was isolated from L. serricorne adults using a TransZol reagent (TransGen Biotech, Beijing, China), and the integrity was further verified using agarose gel electrophoresis. The cDNA sequences of the Vg and VgR genes were obtained from the L. serricorne transcriptomic database (SRR13065789) and amplified with PCR using 2 × EasyTaq® PCR SuperMix (+dye) Kit (TransGen Biotech) with gene-specific primers (Table S1). The PCR parameters were as follows: 94 °C for 3 min, 38 cycles of 94 °C for 30 s, 58 °C for 30 s, 72 °C for 4 min, and 72 °C for 10 min. The products were ligated into the pGEM-T Easy Vector (Promega, Madison, WI, USA) and were then sequenced using Tsingke Biotech (Chongqing, China).
2.3. Sequence and Phylogenetic Analysis
The molecular weight (MW) and isoelectric points (pI) were computed using ExPASy tools (http://www.expasy.ch/) (accessed on 5 January 2025). The signal peptides and structural domains of these homologous proteins were predicted using the SMART (http://smart.embl-heidelberg.de/) (accessed on 5 January 2025). The amino acid sequences were aligned using ClustalW (https://www.genome.jp/tools-bin/clustalw) (accessed on 5 January 2025). A phylogenetic tree was constructed using the neighbor-joining method in MEGA 7 software with 1000 bootstrap replications [28].
2.4. Spatio-Temporal Expression Analysis
The whole bodies of female beetles from 1-day-old pupae to 5-day-old adults (FP1–FP5 and FA1–FA5) were collected for developmental expression analysis. Each sample included at least 30 individuals, and three biological replicates were prepared per sample. Eight tissues from female adults, including the head, thorax, cuticle, leg, midgut, elytra, ovary, and hind wing, were dissected for tissue-specific expression analysis. Three biological replicates were set, and more than 50 individuals were pooled in each replicate. The qPCR was amplified by the TransStart® Top Green qPCR SuperMix (TransGen Biotech). The amplification program comprised the following: 94 °C for 30 s, followed by 45 cycles of 94 °C for 5 s, 60 °C for 30 s, and 72 °C for 10 s. The amplification specificity was verified using melting curve analysis. All experiments were performed in triplicate, and the relative expression levels were calculated using the 2−∆∆CT method [29]. The elongation factor 1-alpha (EF1a) and 18S ribosomal RNA (18S) of L. serricorne were chosen as internal reference genes [30].
2.5. RNA Interference Bioassay
RNAi was used to explore the functions of LsVg and LsVgR in female reproduction. The dsRNA-specific primers were designed in dsRNAEngineer (https://dsrna-engineer.cn/) and listed in Table S1. The dsRNA was synthesized using a TranscriptAid T7 High Yield Transcription Kit (Thermo Scientific, Wilmington, DE, United States), before being purified using phenol/chloroform solution, precipitated using ethanol, and dissolved in nuclease-free water. Each 3-day-old female pupa was injected with approximately 200 ng of dsLsVg, dsLsVgR, or dsLsVg + LsVgR (mixture at a 1:1 ratio) using a Nanoliter 2010 microinjector (WPI, Inc., Sarasota, FL, USA). The dsRNA of green fluorescent protein (GFP)-injected pupae served as the negative control. At 3 and 5 d after dsRNA injection, 30 individuals were collected to detect RNAi efficiency using qPCR, and three biological replicates were prepared. The 5-day-old female adults, following dsRNA injection, were dissected to observe ovarian development using a stereomicroscope VHX-2000C, and the lengths of the ovarian tube and primary oocyte were measured. Newly emerged female adults, resulting from dsRNA-injected pupae, were collected within 12 h of eclosion for the mating assay. In a Petri dish, each female was paired with an untreated male (n = 30 for each of the three replicates) of the same age. The oviposition period and total number of eggs laid were recorded for each female until death by using a stereomicroscope, and hatching rates were counted. The Insect Vitellogenin Enzyme-linked Immunosorbent Assay (ELISA) Kit (Meilian Biotechnology Co., Ltd., Shanghai, China) was used to measure the vitellogenin content 5 days after dsRNA injection.
2.6. Statistical Analysis
All data were analyzed using SPSS 20.0 software (IBM Corp, Chicago, IL, USA) and were represented as the mean ± standard error (SE). Differences between the two treatments were compared using Student’s t-test at significance levels of ** p < 0.01 and *** p < 0.001. A one-way analysis of variance (ANOVA) followed by a least significant difference test was applied to compare differences among multiple samples.
3. Results
3.1. Sequence and Phylogenetic Analysis of LsVg and LsVgR
The ORF sequence of LsVg (GenBank accession number: UVT84831.1) consisted of 5232 bp, encoding 1743 amino acid residues, with an MW of 198.8 kDa and pI of 6.46. A signal peptide of 16 amino acids was found in the N-terminal end of the putative protein of LsVg. Multiple sequence alignment revealed that LsVg shared high conservation levels with other insects in the conserved regions of Vg proteins, including the lipoprotein vitellogenin_N domain (LPD_N, residues 18–729), domain of unknown function 1943 (DUF1943, residues 761–1044), von Willebrand factor type D domain (VWD, residues 1422–1605), and low-complexity region (Figure 1). The homology analysis showed that LsVg shared 39.4% and 35.9% of its identity with the Vg of Nicrophorus vespilloides (XP_017781017.1) and Anoplophora glabripennis (XP_018565741.1), respectively. The phylogenetic analysis of Vg from different insect species showed that LsVg clustered with the branch of Coleoptera species and was most closely related to N. vespilloides (Figure 1).
Figure 1.
Phylogenetic tree (A) and structure comparison (B) of insect vitellogenin proteins. The GenBank accession number of each species is listed in Table S1. AA, amino acid; LPD_N, lipoprotein vitellogenin_N domain; DUF1943, domain of unknown function 1943; VWD, von Willebrand factor type D domain.
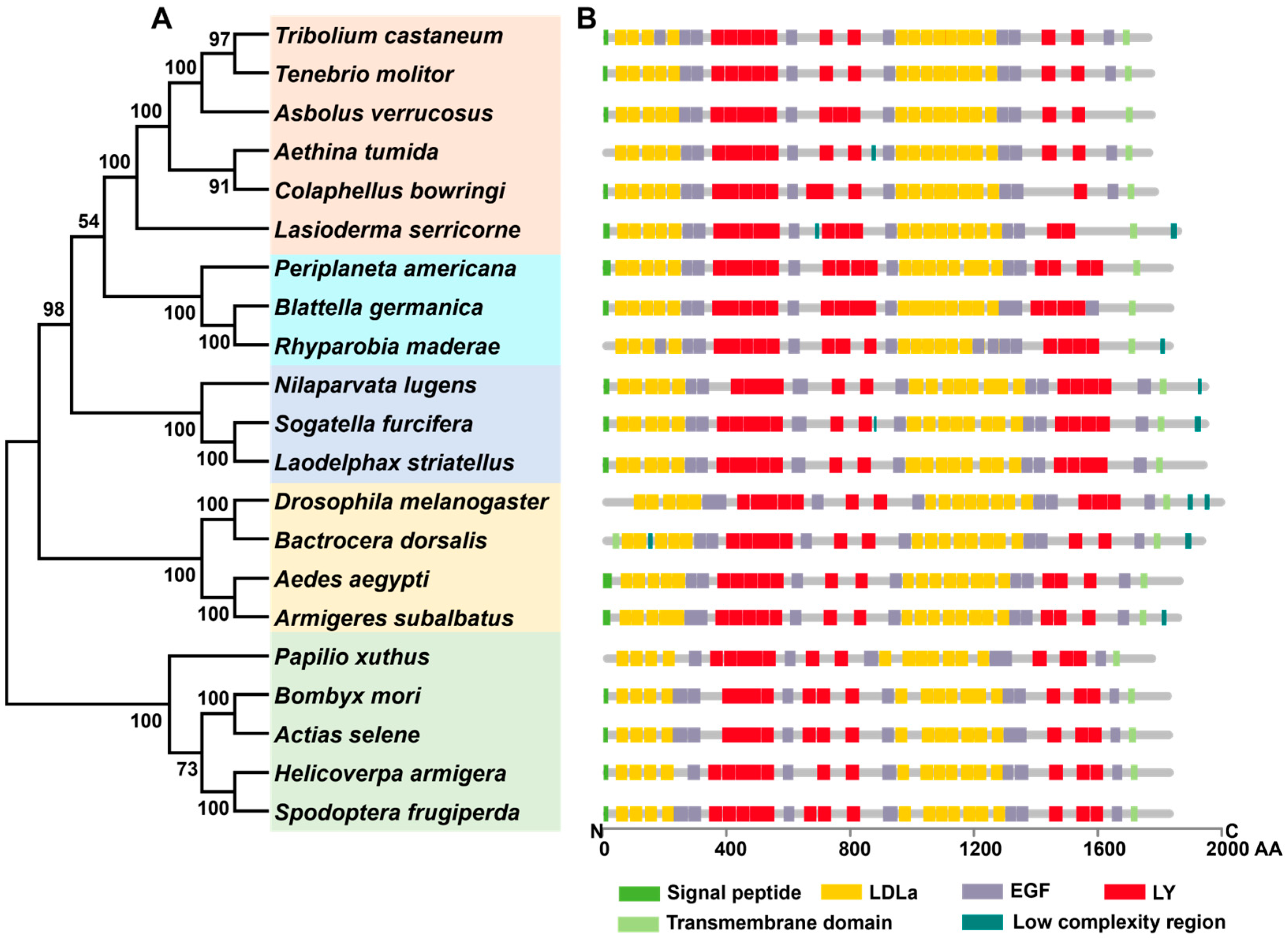
The ORF sequence of LsVgR (GenBank accession number: UVT84832.1) consisted of 5529 bp, encoding 1842 amino acid residues, with a MW of 207.1 kDa and pI of 5.11. The predicted signal peptide of LsVgR was 21 amino acids at the N-terminus. Multiple sequence alignment showed that LsVgR was a typical transmembrane protein with several conserved domains, including the low-density lipoprotein receptor domain class A (LDLa), epidermal growth factor-like domain (EGF), low-complexity region, and low-density lipoprotein receptor YWTD domain (LY). LsVgR had five class A LDLa repeats at the N-terminal and eight repeats in the middle of the putative protein sequence. The homology analysis showed that LsVgR shared 46.6% and 45.1% of its identity with the VgR of A. glabripennis (XP_018579962.1) and N. vespilloides (XP_017771582.1), respectively. Phylogenetic analysis showed that LsVgR clustered with the VgR of other Coleoptera species, indicating high sequence similarity (Figure 2).
Figure 2.
Phylogenetic tree (A) and structure comparison (B) of insect vitellogenin receptor proteins. The GenBank accession number of each species is listed in Table S1. AA, amino acids; SP, signal peptide; EGF, epidermal growth factor-like domain; LdLa, low-density lipoprotein receptor domain class A; LY, low-density lipoprotein receptor YWTD domain.
3.2. Spatio-Temporal Expression of LsVg and LsVgR
The results demonstrated that the expression profiles of LsVg and LsVgR were significantly different among various developmental stages and adult tissues (Figure 3). The highest expression level of LsVg was detected in 5-day-old female adults and lowest during the female pupal stages. Expression was 337-fold higher in 5-day-old female adults than in 5-day-old female pupae (Figure 3A). A similar expression pattern was seen for LsVgR, where the expression level in 3–5-day-old female adults was significantly greater than in pupae, and the expression of LsVgR in 3-day-old female adults was 30-fold higher than in 3-day-old female pupae (Figure 3C). Both LsVg and LsVgR were continuously expressed in all tested tissues but were most highly expressed in the ovary of female adults. In addition, LsVg was also mainly expressed in the midgut and leg, while LsVgR was highly expressed in the midgut and thorax (Figure 3).
Figure 3.
Spatio-temporal expression of LsVg and LsVgR in Lasioderma serricorne. Relative expression of LsVg in different developmental stages (A) and adult tissues (B). Relative expression of LsVgR in different developmental stages (C) and adult tissues (D). FP1–FP5, days 1–5 of female pupae; FA1–FA5, days 1–5 of female adults. TH, thorax; HD, head; OV, ovary; MG, midgut; TA, tarsus; EP, epidermis; EL, elytra; HW, hind wing. Different lower letters above bars indicate a significant difference derived from one-way ANOVA followed by the least significant difference test.
3.3. Effects of RNAi on Ovarian Development of L. serricorne
The expression levels of LsVg and LsVgR were significantly decreased by 90.5% and 86.9%, and by 88.9% and 75.8% at 3 and 5 days after injection with dsLsVg and dsLsVgR, respectively, compared with the control group (Figure 4). In addition, the expression levels of LsVg and LsVgR were significantly downregulated after injection with the mixture of dsLsVg and dsLsVgR (dsLsVg + VgR). The average lengths of the ovarian tube in the dsLsVg, dsLsVgR, and dsLsVg + VgR injection groups were 687.0, 987.1, and 882.2 μm, respectively, which represented decreases of 53.0%, 32.5%, and 39.7% compared with 1463.4 μm in the dsGFP-injected control group (Figure 5A). The average oocyte lengths in the dsLsVg-, dsLsVgR-, and dsLsVg + VgR-treated groups were 203.7, 228.9, and 226.5 μm, respectively, which were significantly lower than the average length (416.5 μm) in the control group (Figure 5B). After injection with dsLsVg, dsLsVgR, and dsLsVg + VgR, the number and size of mature eggs were smaller than those of the control group, and most of the eggs had lower yolk deposition and were empty. The effect of co-silencing LsVg and LsVgR was the most significant (Figure 5C).
Figure 4.
Relative expression levels of LsVg (A) and LsVgR (B) at 3 and 5 days after injection with dsLsVg, dsLsVgR, and dsLsVg + VgR. dsGFP was used as a control. Significant differences between the RNAi group and control groups were determined using Student’s t-test (** p < 0.01, *** p < 0.001).
Figure 5.
Effects of LsVg, LsVgR, and LsVg + VgR RNAi on ovarian development in Lasioderma serricorne. The lengths of the ovarian tube (A) and oocyte (B) after injection with dsLsVg, dsLsVgR, and dsLsVg + VgR; dsGFP was used as a control. Different lower letters above bars indicate a significant difference derived from one-way ANOVA followed by the least significant difference test. (C) Ovarian morphological changes. Ovaries were dissected and photographed at 5 days after adult eclosion.
3.4. Effects of RNAi on Female Fertility of L. serricorne
The silencing of LsVg and LsVgR caused an obvious decrease in female fecundity after injections of dsLsVg, dsLsVgR, and dsLsVg + VgR. The mean numbers of eggs laid per female in the dsLsVg-, dsLsVgR-, and dsLsVg + VgR-injected groups were 5.3, 5.5, and 2.9, respectively, which were significantly fewer than the mean of 25.5 eggs per female in the dsGFP-injected control (Figure 6A). The egg hatching rates in the dsLsVg, dsLsVgR, and dsLsVg + VgR-injected groups were significantly reduced by 53.1%, 51.4%, and 73.0%, respectively, compared with dsGFP-injected controls (Figure 6B). The oviposition period of females in the dsLsVg + VgR-injected group was shortened by 7.4 days compared with the control (Figure 6C). The vitellogenin content after dsLsVg and dsLsVg + VgR injection was significantly lower than that in the control group (Figure 6D).
Figure 6.
Effects of LsVg, LsVgR, and LsVg + VgR RNAi on female fecundity in Lasioderma serricorne. (A) The mean number of eggs laid per female after injection with dsLsVg, dsLsVgR, and dsLsVg + VgR; dsGFP was used as a control. (B) The hatching rate of offspring eggs. (C) Changes in oviposition period. (D) Determination of vitellogenin content. Different lower letters above bars indicate a significant difference derived from one-way ANOVA followed by the least significant difference test.
4. Discussion
In this study, we obtained the full-length ORF sequences of LsVg and LsVgR genes in L. serricorne. The putative protein of LsVg contains DUF1943, LPD_N, and VWD domains, which are large and highly conserved domains in most insect species. The LPD_N domain is located at the N-terminus of LsVg and is associated with lipid transfer activity [31]. DUF1943 is considered to be immune-related: similar functions have been observed in the Vg protein of Anopheles gambiae, which plays a role in the anti-plasmodium response [32]. The amino acid sequence of LsVgR contains multiple LDLa, EGF, and LY domains, suggesting that this gene belongs to the LDLR gene family, which is involved in the receptor-mediated endocytosis of lipoproteins like Vg [10].
Since the expression of Vg and VgR is usually absent or relatively low in male insects [31,33], we focused on the expression of LsVg and LsVgR in L. serricorne females. The expression of these two genes was detectable in various tissues of female adults, and the highest expression level was found in the ovaries during the oviposition period. This is the most representative characteristic of Vg and VgR, which is related to their primary function in egg production [19]. The individual expression patterns of LsVg and LsVgR were highly consistent during the developmental and reproductive periods of L. serricorne. The co-expression model of Vg and VgR is commonly identified in other insect species. In Thitarodes pui, VgR and Vg are highly expressed in adult and pupal stages, and they are both enriched in the abdomen [34]. The transcript levels of SfVgR and SfVg in Sogatella furcifera were similar in females at different times after emergence. Vg was specifically enriched in the fat body, while VgR was enriched in the ovary [19]. These results showed that either Vg or VgR is indispensable for important physiological processes in insects. Besides the ovary, Vg was also found to be highly expressed in other tissues, such as the wing, gut, fat body, and central nervous system [12,35,36]. The expression of Vg in different tissues shows the diverse roles of this gene in various physiological processes of insects [37]. The existence of Vg in the honeybee brain indicated its involvement in the energy metabolism of glial cells [38]. In Temnothorax longispinosus, workers specializing in brood care exhibited a high expression of Vg, and young workers reduced their brood care activity upon the downregulation of Vg [39]. The expression of LsVg and LsVgR in other segments, such as the midgut and thorax, was also detected. This suggests they might play a role in midgut immune defense and nutrient transport.
RNAi was applied to explore the roles of Vg and VgR in the female reproductive system and to predict their potential as RNAi-based control targets [8]. A high silencing efficiency for dsRNA was required in RNAi assays. The qPCR analysis showed that, after injection, both dsLsVg and dsLsVgR had excellent silencing efficiency on the target genes, as did the mixture of both. Combined with a previous RNAi analysis of L. serricorne, these results indicate that injection is an effective laboratory method for dsRNA delivery to L. serricorne [40,41]. An additional proof of high silencing efficiency was the change in ovarian phenotype. Ovarian development was blocked when the expression of dsLsVg or dsLsVgR was silenced. Either LsVg or LsVgR was required for ovarian development in female adults, and when dsLsVg or dsLsVgR were injected together, their combined effect was greater. A decreased expression of Vg and VgR resulted in a reduction in yolk accumulation in the ovaries. In Liposcelis entomophila, inadequately developed ovaries were observed after feeding dsLeVgR [42]. The injection of dsRNA, targeting the VgR of Samia ricini disrupted the reproductive morphology and lead to yolk deposition, a decrease in egg cell numbers, and ovarian malformation [43]. Reducing the expression of Vg in female adults of Nilaparvata lugens seriously inhibited the growth of oocytes in the ovary, and the oocytes were deformed and had irregular edges [31]. In addition, mating of normal Chrysopa pallens females with Vg-deficient males downregulated the expression of Vg in the females and inhibited the development of the ovaries [44]. These studies indicate that Vg and VgR play a critical role in the development of oocytes and are vital factors involved in female reproduction.
A high reproductive capacity is common in the majority of important pest species. This results in rapid population increase and enhanced crop damage. RNAi targeting Vg and VgR could be an effective way to restrict individual numbers of pest populations and reduce damage. In the present study, we found that silencing LsVg and LsVgR led to the malformation of the ovaries, a reduced oviposition period, fewer eggs, and lower hatching rates of L. serricorne. Similar effects have been observed in other insect species, such as Cimex lectularius [45], Panonychus citri [46], Aphis citricidus [36], Cadra cautella [47], S. frugiperda [11], and Tuta absoluta [12]. In addition, the co-silencing of LsVg and LsVgR led to a greater impact on the fecundity of L. serricorne and its reproductive period. The number of eggs produced and their hatching rate were significantly reduced compared with the single knockdown of LsVg or LsVgR. When multiple dsRNAs are simultaneously applied to the same insect to silence the expression of multiple target genes, the phenotype of RNAi can usually be enhanced [48]. In N. lugens, the co-silencing of NlFer1 and NlFer2 led to more obvious phenotypic changes during development [49]. When screening for genes lethal to Chilo suppressalis, the use of dsRNA mixtures targeting multiple genes significantly increased the mortality of larvae [50]. Based on these results, we suggest that a common silent target should be used in the application of RNAi to manage pests. However, this is only an initial step. Challenges exist for the efficient application of RNAi. In this study, we only tested the RNAi effect of LsVg and LsVgR by dsRNA injection. However, oral delivery is more practical when RNAi is used as a control method. In this case, we will need to establish an oral delivery system for L. serricorne. Another consideration is the poor stability and high cost of synthesized dsRNA, which seriously restricts the application of RNAi. Producing dsRNA using a prokaryotic expression system is an alternative way to reduce costs. Using nanoparticles as carriers of dsRNA would be helpful for increasing the stability of dsRNA in specific situations [51,52]. Additionally, it is important to evaluate the safety of dsRNA for non-target insects before it is widely used for pest control [53], and future research will test the effects of dsLsVg and dsLsVgR on natural enemies found in tobacco warehouses. Vg and VgR genes have always been efficient targets to control insect reproductive processes. The dsRNA targeting these genes can delay egg development, induce insect infertility, and cause the formation of inactive ovaries. These changes provide a potential way to manage pest populations.
5. Conclusions
In conclusion, we identified and characterized LsVg and LsVgR genes from the cigarette beetle L. serricorne. RNAi screening showed that the suppression of LsVg or LsVgR impaired ovarian development and decreased fecundity in L. serricorne. Co-silencing LsVg and LsVgR had a more significant effect on reducing the oviposition period, the hatching rate, and the number of eggs laid. These findings suggest that LsVg and LsVgR are integral to successful female reproduction and provide promising targets for developing an RNAi-based control method against L. serricorne.
Supplementary Materials
The following supporting information can be downloaded at: https://www.mdpi.com/article/10.3390/insects16020175/s1, Table S1: Primers used in this study; Table S2: Information for insect species used in the phylogenetic analysis.
Author Contributions
Conceptualization, K.X.; methodology, Q.G. and K.X.; investigation, Q.G., M.Z. and D.L.; data curation, K.X. and Y.Y.; writing—original draft preparation, Q.G. and K.X.; writing—review and editing, W.Y.; project administration, K.X.; funding acquisition, K.X. and W.Y. All authors have read and agreed to the published version of the manuscript.
Funding
This research was funded by the National Natural Science Foundation of China (32160637), the Guiyang Science and Technology Personnel Training Project ([2023]48-19), the Program of High-level Innovation Talents in Guizhou Province (GCC[2023]008), and the Program for Natural Science Research in Guizhou Education Department (QJJ-[2023]-024).
Data Availability Statement
Data are contained within the article or Supplementary Materials.
Conflicts of Interest
The authors declare no conflicts of interest.
References
- Edde, P.A. Biology, Ecology, and Control of Lasioderma serricorne (F.) (Coleoptera: Anobiidae): A Review. J. Econ. Entomol. 2019, 112, 1011–1031. [Google Scholar] [CrossRef]
- Xu, K.K.; Yan, Y.; Yan, S.Y.; Xia, P.L.; Yang, W.J.; Li, C.; Yang, H. Disruption of the Serine/Threonine Kinase Akt Gene Affects Ovarian Development and Fecundity in the Cigarette Beetle, Lasioderma serricorne. Front. Physiol. 2021, 7, 765819. [Google Scholar] [CrossRef]
- Yan, Y.; Liu, D.Q.; Li, C.; Yang, W.J.; Xu, K.K. Disruption of microRNA pathway core genes inhibits molting and reproduction of the cigarette beetle, Lasioderma serricorne. Pest Manag. Sci. 2024, 80, 4543–4552. [Google Scholar] [CrossRef]
- Simiczyjew, B. Structure of the ovary in Nannochorista neotropica Navás (Insecta: Mecoptera: Nannochoristidae) with remarks on mecopteran phylogeny. Acta Zool. 2002, 83, 61–66. [Google Scholar] [CrossRef]
- Saw, G.; Nagdev, P.; Jeer, M.; Murali-Baskaran, R.K. Silica nanoparticles mediated insect pest management. Pestic. Biochem. Physiol. 2023, 194, 105524. [Google Scholar] [CrossRef]
- Niu, J.Z.; Chen, R.Y.; Wang, J.J. RNA interference in insects: The link between antiviral defense and pest control. Insect Sci. 2024, 31, 2–12. [Google Scholar] [CrossRef]
- Vélez, A.M.; Fishilevich, E.; Matz, N.; Storer, N.P.; Narva, K.E.; Siegfried, B.D. Parameters for successful parental RNAi as an insect pest management tool in western corn rootworm, Diabrotica virgifera virgifera. Genes 2016, 8, 7. [Google Scholar] [CrossRef]
- Wei, D.; Wang, S.; Niu, J.Z. RNAi-based pesticides: Current knowledge and potential applications for Integrated Pest Management. Entomol. Gen. 2023, 43, 1–4. [Google Scholar] [CrossRef]
- Tufail, M.; Takeda, M. Insect vitellogenin/lipophorin receptors: Molecular structures, role in oogenesis, and regulatory mechanisms. J. Insect Physiol. 2009, 55, 87–103. [Google Scholar] [CrossRef]
- Tufail, M.; Nagaba, Y.; Elgendy, A.M.; Takeda, M. Regulation of vitellogenin genes in insects. Entomol. Sci. 2014, 17, 269–282. [Google Scholar] [CrossRef]
- Han, S.P.; Zhou, Y.Y.; Wang, D.; Qin, Q.J.; Song, P.; He, Y.Z. Impact of host plants on biological characteristics and Vg/VgR expression of Spodoptera frugiperda. J. Pest Sci. 2023, 96, 1569–1577. [Google Scholar] [CrossRef]
- Yang, W.J.; Yan, X.; Han, P.; Wang, M.H.; Zhang, C.; Song, J.H.; Zhang, G.F.; Zhang, Y.B.; Wan, F.H. Ovarian development and role of vitellogenin gene in reproduction of the tomato leaf miner Tuta absoluta. Entomol. Gen. 2024, 44, 423–432. [Google Scholar] [CrossRef]
- Parthasarathy, R.; Sun, Z.; Bai, H.; Palli, S.R. Juvenile hormone regulation of vitellogenin synthesis in the red flour beetle, Tribolium castaneum. Insect Biochem. Mol. Biol. 2010, 40, 405–414. [Google Scholar] [CrossRef]
- Bai, H.; Gelman, D.B.; Palli, S.R. Mode of action of methoprene in affecting female reproduction in the African malaria mosquito, Anopheles gambiae. Pest Manag. Sci. 2010, 66, 936–943. [Google Scholar] [CrossRef] [PubMed]
- Zeng, B.J.; Ye, Y.R.; Ma, J.J.; Song, J.S. Juvenile hormone upregulates sugarbabe for vitellogenesis and egg development in the migratory locust Locusta migratoria. Arch. Insect Biochem. Physiol. 2021, 106, e21742. [Google Scholar] [CrossRef]
- Liu, C.; Mao, J.; Zeng, F. Chrysopa septempunctata (Neuroptera: Chrysopidae) Vitellogenin Functions Through Effects on Egg Production and Hatching. J. Econ. Entomol. 2015, 108, 2779–2788. [Google Scholar] [CrossRef]
- Cardoso-Júnior, C.A.M.; Oldroyd, B.P.; Ronai, I. Vitellogenin expression in the ovaries of adult honeybee workers provides insights into the evolution of reproductive and social traits. Insect Mol. Biol. 2021, 30, 277–286. [Google Scholar] [CrossRef]
- Ciudad, L.; Piulachs, M.D.; Bellés, X. Systemic RNAi of the cockroach vitellogenin receptor results in a phenotype similar to that of the Drosophila yolkless mutant. FEBS J. 2006, 273, 325–335. [Google Scholar] [CrossRef]
- Hu, K.; Tian, P.; Tang, Y.; Yang, L.; Qiu, L.; He, H.L.; Ding, W.B.; Li, Z.C.; Li, Y.Z. Molecular characterization of vitellogenin and its receptor in Sogatella furcifera, and their function in oocyte maturation. Front. Physiol. 2019, 10, 1532. [Google Scholar] [CrossRef]
- Sheng, Y.F.; Chen, J.N.; Jiang, H.Y.; Lu, Y.Q.; Dong, Z.; Pang, L.; Zhang, J.W.; Wang, Y.; Chen, X.X.; Huang, J.H. The vitellogenin receptor gene contributes to mating and host-searching behaviors in parasitoid wasps. iScience 2023, 26, 106298. [Google Scholar] [CrossRef]
- Huo, Y.; Yu, Y.L.; Liu, Q.; Liu, D.; Zhang, M.T.; Liang, J.N.; Chen, X.Y.; Zhang, L.L.; Fang, R.X. Rice stripe virus hitchhikes the vector insect vitellogenin ligand-receptor pathway for ovary entry. Philos. Trans. R. Soc. Lond. B. Biol. Sci. 2019, 374, 20180312. [Google Scholar] [CrossRef]
- Dittmer, J.; Alafndi, A.; Gabrieli, P. Fat body-specific vitellogenin expression regulates host-seeking behaviour in the mosquito Aedes albopictus. PLoS Biol. 2019, 17, e3000238. [Google Scholar] [CrossRef]
- Ji, R.; Fu, J.M.; Shi, Y.; Li, J.; Jing, M.F.; Wang, L.; Yang, S.Y.; Tian, T.; Wang, L.H.; Ju, J.F.; et al. Vitellogenin from planthopper oral secretion acts as a novel effector to impair plant defenses. New Phytol. 2021, 232, 802–817. [Google Scholar] [CrossRef]
- Havukainen, H.; Münch, D.; Baumann, A.; Zhong, S.; Halskau, Ø.; Krogsgaard, M.; Amdam, G.V. Vitellogenin recognizes cell damage through membrane binding and shields living cells from reactive oxygen species. J. Biol. Chem. 2013, 288, 28369–28381. [Google Scholar] [CrossRef]
- Salmela, H.; Amdam, G.V.; Freitak, D. Transfer of immunity from mother to offspring is mediated via egg-yolk protein vitellogenin. PLoS Pathog. 2015, 11, e1005015. [Google Scholar] [CrossRef]
- Nelson, C.M.; Ihle, K.E.; Fondrk, M.K.; Page, R.E.; Amdam, G.V. The gene vitellogenin has multiple coordinating effects on social organization. PLoS Biol. 2007, 5, e62. [Google Scholar] [CrossRef]
- Yang, W.J.; Xu, K.K.; Cao, Y.; Meng, Y.L.; Liu, Y.; Li, C. Identification and expression analysis of four small heat shock protein genes in cigarette beetle, Lasioderma serricorne (Fabricius). Insects 2019, 10, 139. [Google Scholar] [CrossRef]
- Kumar, S.; Stecher, G.; Tamura, K. MEGA7: Molecular evolutionary genetics analysis version 7.0 for bigger datasets. Mol. Biol. Evol. 2016, 33, 1870–1874. [Google Scholar] [CrossRef]
- Livak, K.J.; Schmittgen, T.D. Analysis of relative gene expression data using real-time quantitative PCR and the 2−∆∆CT method. Methods 2001, 25, 402–408. [Google Scholar] [CrossRef]
- Yang, W.J.; Xu, K.K.; Yan, Y.; Li, C.; Jin, D.C. Role of Chitin deacetylase 1 in the molting and metamorphosis of the cigarette beetle Lasioderma serricorne. Int. J. Mol. Sci. 2020, 21, 2449. [Google Scholar] [CrossRef]
- Shen, Y.; Chen, Y.Z.; Lou, Y.H.; Zhang, C.X. Vitellogenin and Vitellogenin-Like Genes in the Brown Planthopper. Front. Physiol. 2019, 10, 1181. [Google Scholar] [CrossRef]
- Rono, M.K.; Whitten, M.M.A.; Oulad-Abdelghani, M.; Levashina, E.A.; Marois, E. The major yolk protein vitellogenin interferes with the anti-plasmodium response in the malaria mosquito Anopheles gambiae. PLoS Biol. 2010, 8, e1000434. [Google Scholar] [CrossRef]
- Kaiser, C.; Lazaridou, C.; Vagn Jensen, K.M.; Labouriau, R.; Kristensen, M. Vitellogenin expression in the oilseed rape pest Meligethes aeneus. Insect Sci. 2019, 26, 274–282. [Google Scholar] [CrossRef]
- Wu, H.; Jiang, F.Z.; Guo, J.X.; Yi, J.Q.; Liu, J.B.; Cao, Y.S.; Lai, X.S.; Zhang, G.R. Molecular characterization and expression of vitellogenin and vitellogenin receptor of Thitarodes pui (Lepidoptera: Hepialidae), an insect on the Tibetan Plateau. J. Insect Sci. 2018, 18, 23. [Google Scholar] [CrossRef]
- Shang, F.; Niu, J.Z.; Ding, B.Y.; Zhang, Q.; Ye, C.; Zhang, W.; Smagghe, G.; Wang, J.J. Vitellogenin and its receptor play essential roles in the development and reproduction of the brown citrus aphid, Aphis (Toxoptera) citricidus. Insect Mol. Biol. 2018, 27, 221–233. [Google Scholar] [CrossRef]
- Liang, C.; Liu, T.H.; Han, S.P.; He, Y.Z. Molecular cloning, expression profiling and RNA interference of a vitellogenin gene from Harmonia axyridis (Coleoptera: Coccinellidae). J. Integr. Agr. 2019, 18, 2311–2320. [Google Scholar] [CrossRef]
- Richards, M.H. Vitellogenin and vitellogenin-like genes: Not just for egg production. Insect. Soc. 2019, 66, 505–506. [Google Scholar] [CrossRef]
- Münch, D.; Ihle, K.E.; Salmela, H.; Amdam, G.V. Vitellogenin in the honey bee brain: Atypical localization of a reproductive protein that promotes longevity. Exp. Gerontol. 2015, 71, 103–108. [Google Scholar] [CrossRef]
- Kohlmeier, P.; Feldmeyer, B.; Foitzik, S. Vitellogenin-like A-associated shifts in social cue responsiveness regulate behavioral task specialization in an ant. PLoS Biol. 2018, 16, e2005747. [Google Scholar] [CrossRef]
- Yang, W.J.; Chen, C.X.; Yan, Y.; Xu, K.K.; Li, C. Clip-Domain Serine Protease Gene (LsCLIP3) Is Essential for Larval-Pupal Molting and Immunity in Lasioderma serricorne. Front. Physiol. 2020, 10, 1631. [Google Scholar] [CrossRef]
- Yan, Y.; Le, Z.J.; Yang, H.; Xu, K.K.; Li, C.; Yang, W.J. Halloween genes as optimal RNAi-based targets for controlling the cigarette beetle, Lasioderma serricorne. Entomol. Gen. 2023, 43, 881–891. [Google Scholar] [CrossRef]
- Wang, S.S.; Miao, S.Y.; Yang, B.B.; Wang, Z.Y.; Liu, Q.; Wang, R.D.; Du, X.; Ren, Y.L.; Lu, Y.J. Initial characterization of the vitellogenin receptor from a Psocoptera insect: Function analysis and RNA interference in Liposcelis entomophila (Enderlein). J. Stored Prod. Res. 2021, 92, 101803. [Google Scholar] [CrossRef]
- Thomas, D.S.; Varma, M.; Manoharan, C.; Rao, G.P.; Vijayan, K.; Mishra, R.K.; Gopalapillai, R.; Sinha, D.K. Molecular characterization and functional analysis of the vitellogenin receptor from eri silkworm, Samia ricini. Comp. Biochem. Physiol. B Biochem. Mol. Biol. 2020, 242, 110417. [Google Scholar] [CrossRef]
- Liu, X.P.; Liu, C.Y.; Feng, Y.J.; Guo, X.K.; Zhang, L.S.; Wang, M.Q.; Li, Y.Y.; Zeng, F.R.; Nolan, T.; Mao, J.J. Male vitellogenin regulates gametogenesis through a testis-enriched big protein in Chrysopa pallens. Insect Mol. Biol. 2024, 33, 17–28. [Google Scholar] [CrossRef]
- Moriyama, M.; Hosokawa, T.; Tanahashi, M.; Nikoh, N.; Fukatsu, T. Suppression of bedbug’s reproduction by RNA interference of vitellogenin. PLoS ONE 2016, 11, e0153984. [Google Scholar] [CrossRef]
- Ali, M.W.; Zhang, Z.Y.; Xia, S.; Zhang, H.Y. Biofunctional analysis of Vitellogenin and Vitellogenin receptor in citrus red mites, Panonychus citri by RNA interference. Sci. Rep. 2017, 7, 16123. [Google Scholar] [CrossRef] [PubMed]
- Husain, M.; Rasool, K.G.; Tufail, M.; Aldawood, A.S. Molecular characterization, expression pattern and RNAi-mediated silencing of vitellogenin receptor gene in almond moth, Cadra cautella. Insect Mol. Biol. 2020, 29, 417–430. [Google Scholar] [CrossRef]
- Yan, Y.; Yang, H.; Xu, K.K.; Hu, D.M.; Yang, W.J. Two lysozymes are involved in the larva-to-pupa transition and the antibacterial immunity of Lasioderma serricorne (coleoptera: Anobiidae). J. Stored Prod. Res. 2021, 90, 101753. [Google Scholar] [CrossRef]
- Shen, Y.; Chen, Y.Z.; Zhang, C.X. RNAi-mediated silencing of ferritin genes in the brown planthopper Nilaparvata lugens affects survival, growth and female fecundity. Pest Manag. Sci. 2021, 77, 365–377. [Google Scholar] [CrossRef]
- Jin, H.; Abouzaid, M.; Lin, Y.; Hull, J.J.; Ma, W. Cloning and RNAi-mediated three lethal genes that can be potentially used for Chilo suppressalis (Lepidoptera: Crambidae) management. Pestic. Biochem. Physiol. 2021, 174, 104828. [Google Scholar] [CrossRef] [PubMed]
- Schwartz, S.H.; Hendrix, B.; Hoffer, P.; Sanders, R.A.; Zheng, W. Carbon dots for efficient small interfering RNA delivery and gene silencing in plants. Plant Physiol. 2020, 184, 647–657. [Google Scholar] [CrossRef]
- Yan, S.; Yin, M.Z.; Shen, J. Nanoparticle-based nontransformative RNA insecticides for sustainable pest control: Mechanisms, current status and challenges. Entomol. Gen. 2023, 43, 21–30. [Google Scholar] [CrossRef]
- Taning, C.N.T.; Gui, S.H.; De Schutter, K.; Jahani, M.; Castellanos, N.L.; Christiaens, O.; Smagghe, G. A sequence complementarity-based approach for evaluating off-target transcript knockdown in Bombus terrestris, following ingestion of pest-specific dsRNA. J. Pest Sci. 2021, 94, 487–503. [Google Scholar] [CrossRef]
Disclaimer/Publisher’s Note: The statements, opinions and data contained in all publications are solely those of the individual author(s) and contributor(s) and not of MDPI and/or the editor(s). MDPI and/or the editor(s) disclaim responsibility for any injury to people or property resulting from any ideas, methods, instructions or products referred to in the content. |
© 2025 by the authors. Licensee MDPI, Basel, Switzerland. This article is an open access article distributed under the terms and conditions of the Creative Commons Attribution (CC BY) license (https://creativecommons.org/licenses/by/4.0/).





