COI Insights into Diversity and Species Delimitation of Immature Stages of Non-Biting Midges (Diptera: Chironomidae)
Simple Summary
Abstract
1. Introduction
2. Materials and Methods
2.1. Sampling and Identification
2.2. DNA Extraction, PCR and Sequencing
2.3. Genetic Distances and Phylogenetic Analysis
2.4. Species Delimitation Methods
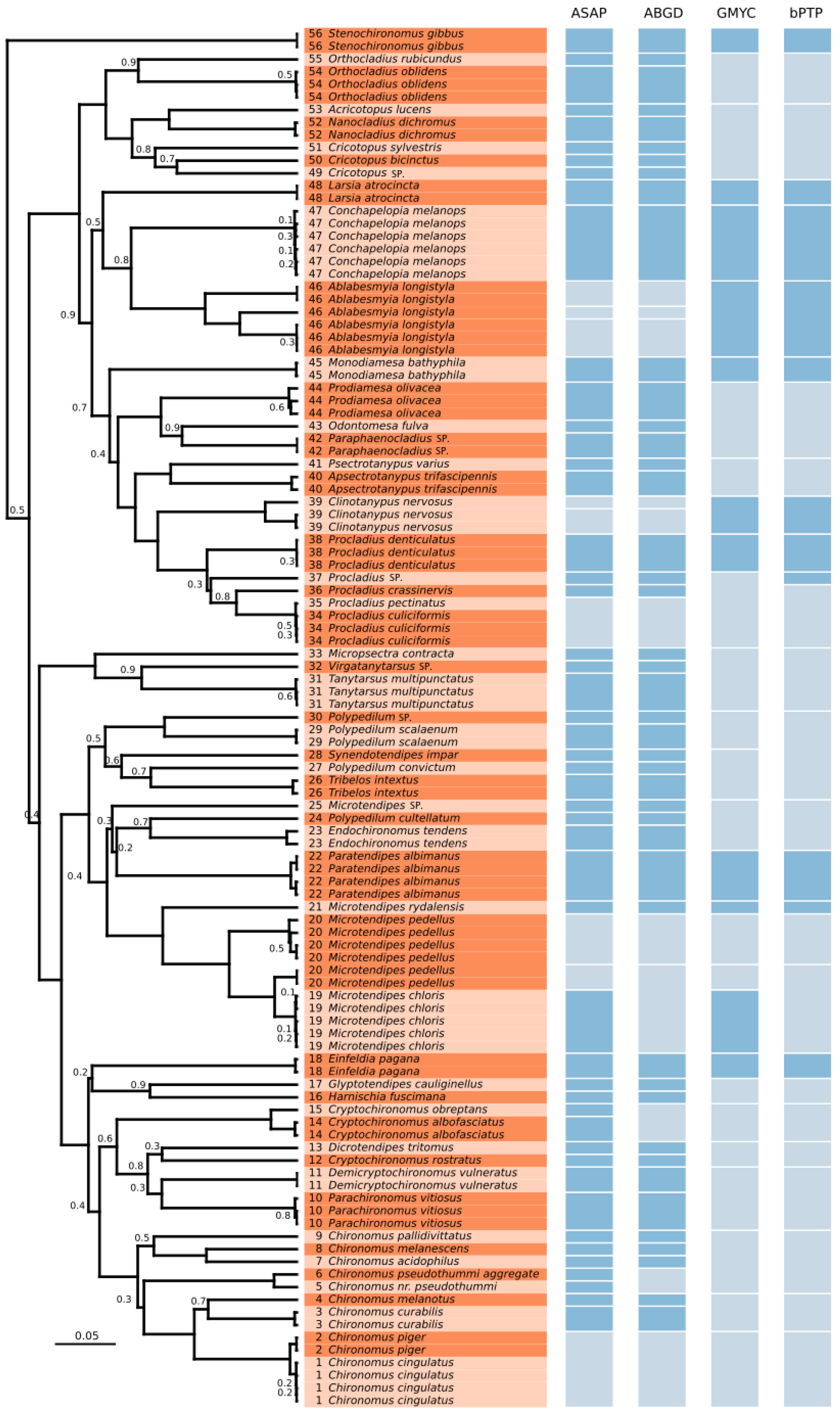
3. Results
3.1. Within-Species Genetic Divergences
3.2. Maximum Credibility Clade Tree
4. Discussion
Supplementary Materials
Author Contributions
Funding
Data Availability Statement
Conflicts of Interest
References
- Hilsenhoff, W.L.; Thorp, J.H.; Covich, A.P. Diversity and Classification of Insects and Collembola. In Ecology and Classification of North American Freshwater Invertebrates; Elsevier: San Diego, CA, USA, 2001; pp. 661–732. ISBN 978-0-12-690647-9. [Google Scholar]
- Thorp, J.H. Ecology and Classification of North American Freshwater Invertebrates, 2nd ed.; Elsevier Science & Technology: San Diego, CA, USA, 2001; ISBN 978-0-08-053067-3. [Google Scholar]
- Armitage, P.D.; Cranston, P.S.; Pinder, L.C.V. (Eds.) The Chironomidae: Biology and Ecology of Non-Biting Midges, 1st ed.; Chapman & Hall: London, UK, 1995; ISBN 978-94-010-4308-3. [Google Scholar]
- Andersen, K.H.; Blanchard, J.L.; Fulton, E.A.; Gislason, H.; Jacobsen, N.S.; Van Kooten, T. Assumptions behind Size-Based Ecosystem Models Are Realistic. ICES J. Mar. Sci. 2016, 73, 1651–1655. [Google Scholar] [CrossRef]
- Lencioni, V.; Bernabò, P. Thermal Survival Limits of Young and Mature Larvae of a Cold Stenothermal Chironomid from the Alps (Diamesinae: Pseudodiamesa Branickii [Nowicki, 1873]). Insect Sci. 2017, 24, 314–324. [Google Scholar] [CrossRef] [PubMed]
- Kreiling, A.-K.; Ólafsson, J.S.; Pálsson, S.; Kristjánsson, B.K. Chironomidae Fauna of Springs in Iceland—Assessing the Ecological Relevance behind Tuxen’s Spring Classification. J. Limnol. 2018, 77, S1. [Google Scholar] [CrossRef]
- Gadawski, P.; Montagna, M.; Rossaro, B.; Giłka, W.; Pešić, V.; Grabowski, M.; Magoga, G. DNA Barcoding of Chironomidae from the Lake Skadar Region: Reference Library and a Comparative Analysis of the European Fauna. Divers. Distrib. 2022, 28, 2838–2857. [Google Scholar] [CrossRef]
- Nicacio, G.; Juen, L. Chironomids as Indicators in Freshwater Ecosystems: An Assessment of the Literature. Insect. Conserv. Divers. 2015, 8, 393–403. [Google Scholar] [CrossRef]
- Farias, R.L.; Carvalho, L.K.; Medeiros, E.S.F. Distribution of Chironomidae in a Semiarid Intermittent River of Brazil. Neotrop. Entomol. 2012, 41, 450–460. [Google Scholar] [CrossRef]
- Rocha, L.G.; Medeiros, E.S.F.; Andrade, H.T.A. Influence of Flow Variability on Macroinvertebrate Assemblages in an Intermittent Stream of Semi-Arid Brazil. J. Arid. Environ. 2012, 85, 33–40. [Google Scholar] [CrossRef]
- Dantas, D.V.; Ribeiro, C.I.R.; Ito, L.S.C.; Pezzin, A.P.T.; Silveira, V.F.; Cardozo, A.L.P.; Gentil, E.; Monteiro, I.B.; Ribeiro, S.A.; Lorenzi, L.; et al. Influence of Trophic Overlaps and Trophic Niche Amplitude on Microplastic Intake of Fish Species in Shallow Areas of a Neotropical Coastal Lagoon. Sci. Total Environ. 2024, 927, 172235. [Google Scholar] [CrossRef]
- Stur, E.; Ekrem, T. The Chironomidae (Diptera) of Svalbard and Jan Mayen. Insects 2020, 11, 183. [Google Scholar] [CrossRef]
- Smock, L.A. Relationships between Body Size and Biomass of Aquatic Insects. Freshw. Biol. 1980, 10, 375–383. [Google Scholar] [CrossRef]
- Meyer, T.J. Chemical Approaches to Artificial Photosynthesis. Acc. Chem. Res. 1989, 22, 163–170. [Google Scholar] [CrossRef]
- Wenzel, F.; Meyer, E.; Schwoerbel, J. Morphometry and Biomass Determination of Dominant Mayfly Larvae (Ephemeroptera) in Running Waters. Arch. Hydrobiol. 1990, 118, 31–46. [Google Scholar] [CrossRef]
- Burgherr, P.; Meyer, E. Regression Analysis of Linear Body Dimensions vs. Dry Mass in Stream Macroinvertebrates. Arch. Hydrobiol. 1997, 139, 101–112. [Google Scholar] [CrossRef]
- Johnston, T.A.; Cunjak, R.A. Dry Mass–Length Relationships for Benthic Insects: A Review with New Data from Catamaran Brook, New Brunswick, Canada. Freshw. Biol. 1999, 41, 653–674. [Google Scholar] [CrossRef]
- Cranston, P.S. Phylogeny Predicts Larval Biology in a Wood-Mining Chironomid (Diptera: Chironomidae). Afr. Entomol. 2008, 16, 1–6. [Google Scholar] [CrossRef]
- Proulx, I.; Martin, J.; Carew, M.; Hare, L. Using Various Lines of Evidence to Identify Chironomus Species (Diptera: Chironomidae) in Eastern Canadian Lakes. Zootaxa 2013, 3741, 4. [Google Scholar] [CrossRef]
- Cranston, P.; Ang, Y.; Heyzer, A.; Lim, R.; Wong, W.H.; Woodford, J.M.; Meier, R. The Nuisance Midges (Diptera: Chironomidae) of Singapore’s Pandan and Bedok Reservoirs. Raffles Bull. Zool. 2013, 61, 779–793. [Google Scholar]
- Chan, A.; Chiang, L.-P.; Hapuarachchi, H.C.; Tan, C.-H.; Pang, S.-C.; Lee, R.; Lee, K.-S.; Ng, L.-C.; Lam-Phua, S.-G. DNA Barcoding: Complementing Morphological Identification of Mosquito Species in Singapore. Parasites Vectors 2014, 7, 569. [Google Scholar] [CrossRef]
- Lundström, J.O.; Brodin, Y.; Schäfer, M.L.; Vinnersten, T.Z.P.; Östman, Ö. High Species Richness of Chironomidae (Diptera) in Temporary Flooded Wetlands Associated with High Species Turn-over Rates. Bull. Entomol. Res. 2010, 100, 433–444. [Google Scholar] [CrossRef]
- Ekrem, T.; Stur, E.; Hebert, P.D.N. Females Do Count: Documenting Chironomidae (Diptera) Species Diversity Using DNA Barcoding. Org. Divers. Evol. 2010, 10, 397–408. [Google Scholar] [CrossRef]
- Gadawski, P.; Rossaro, B.; Giłka, W.; Montagna, M.; Zawal, A.; Grabowski, M. First Insights into the Diversity and Ecology of Non-Biting Midges (Diptera: Chironomidae) of the Unique Ancient Skadar Lake Basin (Montenegro/Albania). J. Great Lakes Res. 2022, 48, 538–550. [Google Scholar] [CrossRef]
- Mandelik, Y.; Roll, U.; Fleischer, A. Cost-efficiency of Biodiversity Indicators for Mediterranean Ecosystems and the Effects of Socio-economic Factors. J. Appl. Ecol. 2010, 47, 1179–1188. [Google Scholar] [CrossRef]
- Porter, T.M.; Gibson, J.F.; Shokralla, S.; Baird, D.J.; Golding, G.B.; Hajibabaei, M. Rapid and Accurate Taxonomic Classification of Insect (Class Insecta) Cytochrome c Oxidase Subunit 1 (COI) DNA Barcode Sequences Using a Naïve Bayesian Classifier. Mol. Ecol. Resour. 2014, 14, 929–942. [Google Scholar] [CrossRef]
- Keck, F.; Vasselon, V.; Tapolczai, K.; Rimet, F.; Bouchez, A. Freshwater Biomonitoring in the Information Age. Front. Ecol. Env. 2017, 15, 266–274. [Google Scholar] [CrossRef]
- Bohan, D.A.; Vacher, C.; Tamaddoni-Nezhad, A.; Raybould, A.; Dumbrell, A.J.; Woodward, G. Next-Generation Global Biomonitoring: Large-Scale, Automated Reconstruction of Ecological Networks. Trends Ecol. Evol. 2017, 32, 477–487. [Google Scholar] [CrossRef]
- Chimeno, C.; Hübner, J.; Seifert, L.; Morinière, J.; Bozicevic, V.; Hausmann, A.; Schmidt, S.; Müller, J. Depicting Environmental Gradients from Malaise Trap Samples: Is Ethanol-based DNA Metabarcoding Enough? Insect Conserv. Divers. 2023, 16, 47–64. [Google Scholar] [CrossRef]
- Carew, M.E.; Pettigrove, V.; Hoffmann, A.A. The Utility of DNA Markers in Classical Taxonomy: Using Cytochrome Oxidase I Markers to Differentiate Australian Cladopelma (Diptera: Chironomidae) Midges. Ann. Entomol. Soc. Am. 2005, 98, 587–594. [Google Scholar] [CrossRef]
- Pfenninger, M.; Nowak, C.; Kley, C.; Steinke, D.; Streit, B. Utility of DNA Taxonomy and Barcoding for the Inference of Larval Community Structure in Morphologically Cryptic Chironomus (Diptera) Species. Mol. Ecol. 2007, 16, 1957–1968. [Google Scholar] [CrossRef]
- Ekrem, T.; Willassen, E.; Stur, E. A Comprehensive DNA Sequence Library Is Essential for Identification with DNA Barcodes. Mol. Phylogenet. Evol. 2007, 43, 530–542. [Google Scholar] [CrossRef]
- Carew, M.E.; Pettigrove, V.; Cox, R.L.; Hoffmann, A.A. DNA Identification of Urban Tanytarsini Chironomids (Diptera:Chironomidae). J. N. Am. Benthol. Soc. 2007, 26, 587–600. [Google Scholar] [CrossRef]
- Carew, M.E.; Marshall, S.E.; Hoffmann, A.A. A Combination of Molecular and Morphological Approaches Resolves Species in the Taxonomically Difficult Genus Procladius Skuse (Diptera: Chironomidae) despite High Intra-Specific Morphological Variation. Bull. Entomol. Res. 2011, 101, 505–519. [Google Scholar] [CrossRef] [PubMed]
- Lin, X.; Stur, E.; Ekrem, T. Exploring Genetic Divergence in a Species-Rich Insect Genus Using 2790 DNA Barcodes. PLoS ONE 2015, 10, e0138993. [Google Scholar] [CrossRef] [PubMed]
- Chimeno, C.; Rulik, B.; Manfrin, A.; Kalinkat, G.; Hölker, F.; Baranov, V. Facing the Infinity: Tackling Large Samples of Challenging Chironomidae (Diptera) with an Integrative Approach. PeerJ 2023, 11, e15336. [Google Scholar] [CrossRef] [PubMed]
- Hausmann, A.; Krogmann, L.; Peters, R.S.; Rduch, V.; Schmidt, S. GBOL III: DARK TAXA. Barcode Bull. 2020, 10, 1. [Google Scholar] [CrossRef]
- Hartop, E.; Srivathsan, A.; Ronquist, F.; Meier, R. Towards Large-Scale Integrative Taxonomy (LIT): Resolving the Data Conundrum for Dark Taxa. Syst. Biol. 2022, 71, 1404–1422. [Google Scholar] [CrossRef]
- Zheng, C.-G.; Zhu, X.-X.; Yan, L.-P.; Yao, Y.; Bu, W.-J.; Wang, X.-H.; Lin, X.-L. First Complete Mitogenomes of Diamesinae, Orthocladiinae, Prodiamesinae, Tanypodinae (Diptera: Chironomidae) and Their Implication in Phylogenetics. PeerJ 2021, 9, e11294. [Google Scholar] [CrossRef]
- Ekrem, T.; Willassen, E.; Stur, E. Phylogenetic Utility of Five Genes for Dipteran Phylogeny: A Test Case in the Chironomidae Leads to Generic Synonymies. Mol. Phylogenet. Evol. 2010, 57, 561–571. [Google Scholar] [CrossRef]
- Li, S.-Y.; Zhao, Y.-M.; Guo, B.-X.; Li, C.-H.; Sun, B.-J.; Lin, X.-L. Comparative Analysis of Mitogenomes of Chironomus (Diptera: Chironomidae). Insects 2022, 13, 1164. [Google Scholar] [CrossRef]
- Pakalniškis, S.; Bernotienė, R.; Lutovinovas, E.; Petrašiūnas, A.; Podėnas, S.; Rimšaitė, J.; Sæther, O.A.; Spungis, V. Checklist of Lithuanian Diptera. Acta Zool. Litu. 2006, 18, 16–154. [Google Scholar] [CrossRef]
- Ruginis, T. Environmental Impacts on Macroinvertebrate Community in the Babrungas River, Lithuania. Ekologija 2007, 53, 51–57. [Google Scholar]
- Móra, A.; Kovács, T. Non-Biting Midges Species (Diptera: Chironomidae). New Rare Lith. Insect Species 2009, 51, 135–137. [Google Scholar]
- Stasiukynas, L.; Laurindo Da Silva, F.; Havelka, J.; Podėnas, S.; Lekoveckaitė, A. Chironomidae (Diptera) of the Šventoji and Žeimena Sub-Basins in Lithuania. BDJ 2024, 12, e130218. [Google Scholar] [CrossRef] [PubMed]
- Letovsky, E.; Myers, I.E.; Canepa, A.; McCabe, D.J. Differences between Kick Sampling Techniques and Short-Term Hester-Dendy Sampling for Stream Macroinvertebrates. BIOS 2012, 83, 47–55. [Google Scholar] [CrossRef]
- Epler, J.H. Identification Manual for the Larval Chironomidae (Diptera) of North and South Carolina; North Carolina Department of Environment and Natural Resources: Raleigh, NC, USA, 2001. [Google Scholar]
- Orendt, C.; Dettinger-Klemm, A.; Spies, M.E. Bestimmungsschlüssel Für Die Larven Der Chironomidae (Diptera) Der Brackgewässer Deutschlands Und Angrenzender Gebiete. [Identification Keys to the Larvae of Chironomidae (Diptera) in Brackish Waters of Germany and Adjacent Areas]; Umweltbundesamt: Berlin, Germany, 2011. [Google Scholar]
- Andersen, T.; Cranston, P.; Elper, J. The Larvae of Chironomidae (Diptera) of the Holarctic Region—Keys and Diagnoses. In Insect Systematic & Evolution; 1; Scandinavian Entomology Ltd.: Lund, Sweden, 2013; Volume 66, ISBN 25459. [Google Scholar]
- Folmer, O.; Black, M.; Hoeh, W.; Lutz, R.; Vrijenhoek, R. DNA Primers for Amplification of Mitochondrial Cytochrome c Oxidase Subunit I from Diverse Metazoan Invertebrates. Mol. Mar. Biol. Biotechnol. 1994, 3, 294–299. [Google Scholar]
- Hall, T.A. BioEdit: A User-Friendly Biological Sequence Alignment Editor and Analysis Program for Windows 95/98/NT; Oxford University Press: Oxford, UK, 1999; pp. 95–98. [Google Scholar]
- National Library of Medicine. Available online: https://www.ncbi.nlm.nih.gov/ (accessed on 11 October 2024).
- Kumar, S.; Stecher, G.; Li, M.; Knyaz, C.; Tamura, K. MEGA X: Molecular Evolutionary Genetics Analysis across Computing Platforms. Mol. Biol. Evol. 2018, 35, 1547–1549. [Google Scholar] [CrossRef]
- Drummond, A.J.; Rambaut, A. BEAST: Bayesian Evolutionary Analysis by Sampling Trees. BMC Evol. Biol. 2007, 7, 214. [Google Scholar] [CrossRef]
- GitHub, Inc. Available online: https://github.com/ (accessed on 16 October 2024).
- Puillandre, N.; Brouillet, S.; Achaz, G. ASAP: Assemble Species by Automatic Partitioning. Mol. Ecol. Resour. 2021, 21, 609–620. [Google Scholar] [CrossRef]
- Puillandre, N.; Lambert, A.; Brouillet, S.; Achaz, G. ABGD, Automatic Barcode Gap Discovery for Primary Species Delimitation. Mol. Ecol. 2012, 21, 1864–1877. [Google Scholar] [CrossRef]
- Pons, J.; Barraclough, T.G.; Gomez-Zurita, J.; Cardoso, A.; Duran, D.P.; Hazell, S.; Kamoun, S.; Sumlin, W.D.; Vogler, A.P. Sequence-Based Species Delimitation for the DNA Taxonomy of Undescribed Insects. Syst. Biol. 2006, 55, 595–609. [Google Scholar] [CrossRef]
- Zhang, J.; Kapli, P.; Pavlidis, P.; Stamatakis, A. A General Species Delimitation Method with Applications to Phylogenetic Placements. Bioinformatics 2013, 29, 2869–2876. [Google Scholar] [CrossRef]
- Assemble Species by Automatic Partitioning. Available online: https://bioinfo.mnhn.fr/abi/public/asap/ (accessed on 21 August 2024).
- A Bayesian Implementation of the PTP Model for Species Delimitation with PhyloMap for Visualization. Available online: http://species.h-its.org/ptp/ (accessed on 21 August 2024).
- Stasiukynas, L.; Torres Jimenez, M.F.; Lekoveckaitė, A.; Laurindo Da Silva, F.; Podenas, S.; Havelka, J. Supplementary Material for (COI Insights into Diversity and Species Delimitation of Imma-Ture Stages of Non-Biting Midges (Diptera: Chironomidae)). Figshare. Dataset. Available online: https://figshare.com/articles/dataset/Supplementary_material_for_COI_insights_into_diversity_and_species_delimitation_of_imma-ture_stages_of_non-biting_midges_Diptera_Chironomidae_/28172132/1 (accessed on 21 August 2024). [CrossRef]
- Dellicour, S.; Flot, J.-F. Delimiting Species-Poor Data Sets Using Single Molecular Markers: A Study of Barcode Gaps, Haplowebs and GMYC. Syst. Biol. 2015, 64, 900–908. [Google Scholar] [CrossRef] [PubMed]
- Dellicour, S.; Flot, J. The Hitchhiker’s Guide to Single-locus Species Delimitation. Mol. Ecol. Resour. 2018, 18, 1234–1246. [Google Scholar] [CrossRef] [PubMed]
- Song, C.; Lin, X.; Wang, Q.; Wang, X. DNA Barcodes Successfully Delimit Morphospecies in a Superdiverse Insect Genus. Zool. Scr. 2018, 47, 311–324. [Google Scholar] [CrossRef]
- Yang, Z.; Rannala, B. Bayesian Species Identification under the Multispecies Coalescent Provides Significant Improvements to DNA Barcoding Analyses. Mol. Ecol. 2017, 26, 3028–3036. [Google Scholar] [CrossRef] [PubMed]
- Kapli, P.; Lutteropp, S.; Zhang, J.; Kobert, K.; Pavlidis, P.; Stamatakis, A.; Flouri, T. Multi-Rate Poisson Tree Processes for Single-Locus Species Delimitation under Maximum Likelihood and Markov Chain Monte Carlo. Bioinformatics 2017, 33, 1630–1638. [Google Scholar] [CrossRef] [PubMed]
- Zheng, C.-G.; Liu, Z.; Zhao, Y.-M.; Wang, Y.; Bu, W.-J.; Wang, X.-H.; Lin, X.-L. First Report on Mitochondrial Gene Rearrangement in Non-Biting Midges, Revealing a Synapomorphy in Stenochironomus Kieffer (Diptera: Chironomidae). Insects 2022, 13, 115. [Google Scholar] [CrossRef]
- Da Silva, F.L.; Pinho, L.C.; Stur, E.; Nihei, S.S.; Ekrem, T. DNA Barcodes Provide Insights into the Diversity and Biogeography of the Non-biting Midge Polypedilum (Diptera, Chironomidae) in South America. Ecol. Evol. 2023, 13, e10602. [Google Scholar] [CrossRef]

| Subfamilies | Species | No. of Individuals | Ave (%) | Min. (%)–Max. (%) |
|---|---|---|---|---|
| Tanypodinae | Clinotanypus nervosus | 3 | 2.27 | 0.22–4.32 |
| Apsectrotanypus trifascipennis | 2 | 0.86 | 0.86–0.86 | |
| Ablabesmyia longistyla | 6 | 7.43 | 0.00–9.94 | |
| Conchapelopia melanops | 6 | 0.09 | 0.00–0.22 | |
| Larsia atrocincta | 2 | 0.00 | 0.00–0.00 | |
| Procladius culiciformis | 3 | 0.00 | 0.00–0.00 | |
| Procladius denticulatus | 3 | 0.00 | 0.00–0.00 | |
| Prodiamesinae | Monodiamesa bathyphila | 2 | 0.22 | 0.22–0.22 |
| Prodiamesa olivacea | 3 | 1.30 | 1.30–1.30 | |
| Orthocladiinae | Nanocladius dichromus | 2 | 0.22 | 0.22–0.22 |
| Orthocladius oblidens | 3 | 0.11 | 0.00–0.22 | |
| Paraphaenocladius sp. | 2 | 0.00 | 0.00–0.00 | |
| Chironomidae | Chironomus cingulatus | 4 | 0.00 | 0.00–0.00 |
| Chironomus curabilis | 2 | 0.43 | 0.43–0.43 | |
| Chironomus piger | 2 | 0.22 | 0.22–0.22 | |
| Cryptochironomus albofasciatus | 2 | 0.00 | 0.00–0.00 | |
| Demicryptochironomus vulneratus | 2 | 0.00 | 0.00–0.00 | |
| Einfeldia pagana | 2 | 0.22 | 0.22–0.22 | |
| Endochironomus tendens | 2 | 1.73 | 1.73–1.73 | |
| Microtendipes chloris | 5 | 0.05 | 0.00–0.22 | |
| Microtendipes pedellus | 6 | 0.5 | 0.00–0.86 | |
| Parachironomus vitiosus | 3 | 0.22 | 0.22–0.22 | |
| Paratendipes albimanus | 4 | 0.86 | 0.22–1.30 | |
| Polypedilum scalaenum | 2 | 0.22 | 0.22–0.22 | |
| Stenochironomus gibbus | 2 | 0.00 | 0.00–0.00 | |
| Tribelos intextus | 2 | 0.86 | 0.86–0.86 | |
| Tanytarsus multipunctatus | 3 | 0.22 | 0.22–0.22 |
| Genera | No. of Species | Ave (%) | Min. (%)–Max. (%) |
|---|---|---|---|
| Procladius | 5 | 7.80 | 0.22–11.23 |
| Cricotopus | 3 | 12.31 | 10.58–13.39 |
| Orthocladius | 2 | 12.81 | 12.74–12.96 |
| Chironomus | 8 | 13.92 | 0.65–17.06 |
| Cryptochironomus | 3 | 10.80 | 3.67–15.12 |
| Microtendipes | 4 | 11.78 | 2.16–14.25 |
| Polypedilum | 4 | 14.45 | 11.45–17.06 |
Disclaimer/Publisher’s Note: The statements, opinions and data contained in all publications are solely those of the individual author(s) and contributor(s) and not of MDPI and/or the editor(s). MDPI and/or the editor(s) disclaim responsibility for any injury to people or property resulting from any ideas, methods, instructions or products referred to in the content. |
© 2025 by the authors. Licensee MDPI, Basel, Switzerland. This article is an open access article distributed under the terms and conditions of the Creative Commons Attribution (CC BY) license (https://creativecommons.org/licenses/by/4.0/).
Share and Cite
Stasiukynas, L.; Havelka, J.; da Silva, F.L.; Torres Jimenez, M.F.; Podėnas, S.; Lekoveckaitė, A. COI Insights into Diversity and Species Delimitation of Immature Stages of Non-Biting Midges (Diptera: Chironomidae). Insects 2025, 16, 174. https://doi.org/10.3390/insects16020174
Stasiukynas L, Havelka J, da Silva FL, Torres Jimenez MF, Podėnas S, Lekoveckaitė A. COI Insights into Diversity and Species Delimitation of Immature Stages of Non-Biting Midges (Diptera: Chironomidae). Insects. 2025; 16(2):174. https://doi.org/10.3390/insects16020174
Chicago/Turabian StyleStasiukynas, Laurynas, Jekaterina Havelka, Fabio Laurindo da Silva, Maria Fernanda Torres Jimenez, Sigitas Podėnas, and Aistė Lekoveckaitė. 2025. "COI Insights into Diversity and Species Delimitation of Immature Stages of Non-Biting Midges (Diptera: Chironomidae)" Insects 16, no. 2: 174. https://doi.org/10.3390/insects16020174
APA StyleStasiukynas, L., Havelka, J., da Silva, F. L., Torres Jimenez, M. F., Podėnas, S., & Lekoveckaitė, A. (2025). COI Insights into Diversity and Species Delimitation of Immature Stages of Non-Biting Midges (Diptera: Chironomidae). Insects, 16(2), 174. https://doi.org/10.3390/insects16020174

