Biological Characteristics and Bacterial Community of Invasive Pest Corythucha ciliata (Hemiptera: Tingidae)
Simple Summary
Abstract
1. Introduction
2. Materials and Methods
2.1. Collection and Rearing of Test Insects
2.2. Observation of Morphological Development of C. ciliata
2.3. Observation of Biological Characteristics of C. ciliata
2.3.1. Adult Survival Rate
2.3.2. Developmental Duration
2.3.3. Fecundity
2.4. Collection, Sequencing, and Data Assembly of Microbial Samples
2.5. Analysis of Microbial Diversity and Function
2.6. Data Processing and Statistics
3. Results
3.1. Morphological Characteristics and Growth Quantitative Analysis of C. ciliata at Different Developmental Stages
3.2. Survival Dynamics, Developmental Duration, and Reproductive Characteristics of C. ciliata
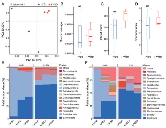
3.3. Comparison of Bacterial Communities Between Indoor and Outdoor Populations
3.4. Comparison of Bacterial community Functions Between Indoor and Outdoor Populations
4. Discussion
5. Conclusions
Supplementary Materials
Author Contributions
Funding
Data Availability Statement
Conflicts of Interest
Abbreviations
| LYGI | Indoor-reared C. ciliata population |
| LYGO | Outdoor-collected C. ciliata population |
References
- Dominiak, B.C.; Worsley, P.; Millynn, B.; Carnegie, A.J. Expansion of Sycamore Lace Bug Corythucha ciliata (Say) (Hemiptera: Tingidae) in New South Wales, Australia, between 2008 and 2019. Gen. Appl. Entomol. J. Entomol. Soc. N. S. W. 2019, 47, 7–11. [Google Scholar]
- Ju, R.T.; Gao, L.; Zhou, X.H.; Li, B. Tolerance to high temperature extremes in an invasive lace bug, Corythucha ciliata (Hemiptera: Tingidae), in subtropical China. PLoS ONE 2013, 8, e54372. [Google Scholar] [CrossRef]
- Florian, T.; Popuţa, D.; Bunescu, H.; Vasian, I. Morphological and biological differences between two invasive species Corythucha ciliata Say and Corythucha arcuata Say (Hemiptera, Tingidae). Lucr. Ştiinţ. 2022, 65, 45–53. [Google Scholar]
- Grozea, I.; Stef, R.; Virteiu, A.M.; Cărăbeț, A.; Butnariu, M.; Molnar, L. The aggressive behaviour of the Corythucha ciliata at the environmental changes of the last years. Res. J. Agric. Sci. 2020, 52, 128–133. [Google Scholar]
- Li, C.R.; Xia, W.S.; Wang, F.L. First records of Corythucha ciliata (Say) in China (Hemiptera: Tingidae). Acta Zootaxon. Sin. 2007, 32, 944–946. [Google Scholar]
- Kim, T.H.; Byeon, D.H.; Song, J.W.; Lee, W.H. Ensemble spatial modeling, considering habitat and biological traits, for predicting the potential distribution of Corythucha ciliata. Entomol. Res. 2024, 54, e12756. [Google Scholar] [CrossRef]
- Yang, W.Y.; Tang, X.T.; Ju, R.T.; Zhang, Y.; Du, Y.Z. The population genetic structure of Corythucha ciliata (Say) provides insights into its distribution and invasiveness. Sci. Rep. 2017, 7, 632. [Google Scholar] [CrossRef]
- Grandi, L.; Ye, W.; Clancy, M.V.; Vallat, A.; Glauser, G.; Abdala-Roberts, L.; Brevault, T.; Benrey, B.; Turlings, T.C.J.; Bustos-Segura, C. Plant-to-plant defence induction in cotton is mediated by delayed release of volatiles upon herbivory. New Phytol. 2024, 244, 2505–2517. [Google Scholar] [CrossRef]
- Mahanta, D.K.; Komal, J.; Samal, I.; Bhoi, T.K.; Kumar, P.V.D.; Mohapatra, S.; Athulya, R.; Majhi, P.K.; Mastinu, A. Plant defense responses to insect herbivores through molecular signaling, secondary metabolites, and associated epigenetic regulation. Plant-Environ. Interact. 2025, 6, e70035. [Google Scholar] [CrossRef] [PubMed]
- Mamin, M.; Clancy, M.V.; Flückiger, G.; Quijano-Medina, T.; Pérez-Niño, B.; Abdala-Roberts, L.; Turlings, T.C.J.; Bustos-Segura, C. Induction by caterpillars of stored and emitted volatiles in terpene chemotypes from populations of wild cotton (Gossypium hirsutum). BMC Plant Biol. 2025, 25, 127. [Google Scholar] [CrossRef] [PubMed]
- Mithöfer, A.; Boland, W. Plant defense against herbivores: Chemical aspects. Annu. Rev. Plant Biol. 2012, 63, 431–450. [Google Scholar] [CrossRef] [PubMed]
- Petipas, R.H.; Geber, M.A.; Lau, J.A. Microbe-mediated adaptation in plants. Ecol. Lett. 2021, 24, 1302–1317. [Google Scholar] [CrossRef]
- Julià, I.; Morton, A.; Roca, M.; Garcia-del-Pino, F. Evaluation of three entomopathogenic nematode species against nymphs and adults of the sycamore lace bug, Corythucha ciliata. BioControl 2020, 65, 623–633. [Google Scholar] [CrossRef]
- Ju, R.T.; Chen, G.B.; Wang, F.; Li, B. Effects of heat shock, heat exposure pattern, and heat hardening on survival of the sycamore lace bug, Corythucha ciliata. Entomol. Exp. Appl. 2011, 141, 168–177. [Google Scholar] [CrossRef]
- Ju, R.T.; Wang, F.; Xiao, Y.Y.; Li, B. Supercooling capacity and cold hardiness of the adults of the sycamore lace bug, Corythucha ciliata (Hemiptera: Tingidae). CryoLetters 2010, 31, 445–453. [Google Scholar]
- Paulin, M.J.; Eötvös, C.B.; Zabransky, P.; Csóka, G.; Schebeck, M. Cold tolerance of the invasive oak lace bug, Corythucha arcuata. Agric. For. Entomol. 2023, 25, 612–621. [Google Scholar] [CrossRef]
- Du, Z.; Wang, X.; Duan, Y.; Liu, S.; Tian, L.; Song, F.; Li, H. Global invasion history and genomic signatures of adaptation of the highly invasive sycamore lace bug. Genom. Proteom. Bioinform. 2024, 22, qzae074. [Google Scholar] [CrossRef]
- Zhang, Y.L. Occurrence regularity and control techniques of Corythucha ciliata pests. J. Fruit Resour. 2025, 6, 89–92. [Google Scholar]
- Wang, Y.F.; Lu, C.C.; Guo, S.D.; Guo, Y.X.; Wei, T.Y.; Chen, Q. Leafhopper salivary vitellogenin mediates virus transmission to plant phloem. Nat. Commun. 2024, 15, 3. [Google Scholar] [CrossRef] [PubMed]
- Paul, R.L.; Pearse, I.S.; Ode, P.J. Fine-scale plant defence variability increases top-down control of an herbivore. Funct. Ecol. 2021, 35, 1437–1447. [Google Scholar] [CrossRef]
- Maron, J.L.; Agrawal, A.A.; Schemske, D.W. Plant-herbivore coevolution and plant speciation. Ecology 2019, 100, e02704. [Google Scholar] [PubMed]
- Siddiqui, J.A.; Khan, M.M.; Bamisile, B.S.; Hafeez, M.; Qasim, M.; Rasheed, M.T. Role of insect gut microbiota in pesticide degradation: A review. Front. Microbiol. 2022, 13, 870462. [Google Scholar] [CrossRef]
- Zhao, M.; Lin, X.; Guo, X. The role of insect symbiotic bacteria in metabolizing phytochemicals and agrochemicals. Insects 2022, 13, 583. [Google Scholar] [CrossRef]
- Mason, C.J.; Jones, A.G.; Felton, G.W. Co-option of microbial associates by insects and their impact on plant-folivore interactions. Plant Cell Environ. 2019, 42, 1078–1086. [Google Scholar] [CrossRef]
- Cao, S.; Ren, X.; Zhang, G.; Wang, H.; Wei, B.; Niu, C. Gut microbiota metagenomics and mediation of phenol degradation in Bactrocera minax (Diptera, Tephritidae). Pest Manag. Sci. 2024, 80, 3935–3944. [Google Scholar] [CrossRef] [PubMed]
- Li, T.P.; Wang, C.H.; Xie, J.C.; Wang, M.K.; Chen, J.; Zhu, Y.X.; Hao, D.J.; Hong, X.Y. Microbial changes and associated metabolic responses modify host plant adaptation in Stephanitis nashi. Insect Sci. 2024, 31, 1789–1809. [Google Scholar] [CrossRef] [PubMed]
- Li, T.P.; Xie, J.C.; Wang, C.H.; Zhao, L.Q.; Hao, D.J. Diffusive phyllosphere microbiome potentially regulates harm and defense interactions between Stephanitis nashi and its crabapple host. Plant Cell Environ. 2025, 48, 1311–1328. [Google Scholar] [CrossRef]
- Caporaso, J.G.; Lauber, C.L.; Walters, W.A.; Berg-Lyons, D.; Lozupone, C.A.; Turnbaugh, P.J. Global patterns of 16S rRNA diversity at a depth of millions of sequences per sample. Proc. Natl. Acad. Sci. USA 2011, 108, 4516–4522. [Google Scholar] [CrossRef]
- Li, J.F.; Liu, Y.J.; Qiu, G.Q.; Gao, Y.H.; Li, C.R. Observation on the development period and adult longevity of Corythucha ciliata (Say) (Hemiptera: Tingidae). Hubei Agric. Sci. 2009, 48, 3032–3034. [Google Scholar]
- Renault, D.; Laparie, M.; McCauley, S.J.; Bonte, D. Environmental adaptations, ecological filtering, and dispersal central to insect invasions. Annu. Rev. Entomol. 2018, 63, 345–368. [Google Scholar] [CrossRef]
- Dillon, M.E.; Lozier, J.D. Adaptation to the abiotic environment in insects: The influence of variability on ecophysiology and evolutionary genomics. Curr. Opin. Insect Sci. 2019, 36, 131–139. [Google Scholar] [CrossRef]
- Wang, X.; Liu, Z.; Zhao, L. Difference in nutrient accumulation patterns between diapause-destined and non-diapause-destined larvae of Hyphantria cunea. Entomol. Exp. Appl. 2023, 171, 45–55. [Google Scholar] [CrossRef]
- Laursen, S.F.; Hansen, L.S.; Bahrndorff, S.; Nielsen, H.M.; Noer, N.K.; Renault, D.; Kristensen, T.N. Contrasting manual and automated assessment of thermal stress responses and larval body size in black soldier flies and houseflies. Insects 2021, 12, 380. [Google Scholar] [CrossRef]
- Perevaryukha, A.Y. A model of development of a spontaneous outbreak of an insect with aperiodic dynamics. Entomol. Rev. 2015, 95, 397–405. [Google Scholar] [CrossRef]
- Gao, H.; Huang, J.F.; Hu, Y. The role of symbiotic microorganisms in the ecological adaptation of herbivorous insects. Chin. Bull. Life Sci. 2022, 34, 1145–1154. [Google Scholar]
- Li, T.P.; Zhou, C.Y.; Gong, J.T.; Xi, Z.; Hong, X.Y. Recently introduced Wolbachia reduces bacterial species richness and reshapes bacterial community structure in Nilaparvata lugens. Pest Manag. Sci. 2022, 78, 1881–1894. [Google Scholar] [CrossRef]
- Huang, J.F.; Guo, J.; Hao, X.R. Research progress of insect gut microbiota. Bull. Biol. 2024, 59, 1–7. [Google Scholar]
- Hu, N.N.; Wang, Z.Z.; Chen, X.X. Advances in research on hymenopteran symbiotic microbiomes. Chin. J. Appl. Entomol. 2024, 61, 1143–1169. [Google Scholar]
- Duan, Y.X.; Zhuang, Y.H.; Wu, Y.X.; Huang, T.W.; Song, Z.R.; Du, Y.Z.; Zhu, Y.X. Wolbachia infection alters the microbiota of the invasive leaf-Miner Liriomyza huidobrensis (Diptera: Agromyzidae). Microorganisms 2025, 13, 302. [Google Scholar] [CrossRef]
- Fan, L.; Ma, S.; Li, L.; Huang, J. Fermentation biotechnology applied to wheat bran for the degradation of cell wall fiber and its potential health benefits: A review. Int. J. Biol. Macromol. 2024, 275, 133529. [Google Scholar] [CrossRef]
- Rees, D.C.; Johnson, E.; Lewinson, O. ABC traBC transporters: The power to change. Nat. Rev. Mol. Cell Biol. 2009, 10, 218–227. [Google Scholar] [CrossRef]
- Do, T.H.T.; Martinoia, E.; Lee, Y. Functions of ABC transporters in plant growth and development. Curr. Opin. Plant Biol. 2018, 41, 32–38. [Google Scholar] [CrossRef] [PubMed]
- Song, Y.; Fan, L.L.; Shentu, X.P.; Yu, X.P. Regulatory mechanism of intestinal microbial homeostasis in insects. Acta Entomol. Sin. 2023, 66, 1404–1414. [Google Scholar]
- Zhu, Y.X.; Zhang, Y.Y.; Wang, X.Y.; Yin, Y.; Du, Y.Z. Wolbachia modify host cell metabolite profiles in response to short-term temperature stress. Environ. Microbiol. Rep. 2024, 16, e70013. [Google Scholar] [CrossRef] [PubMed]




| KEGG | KO Abundance (Mean ± SD) | p Value | ||
|---|---|---|---|---|
| Pathway | Description | LYGI | LYGO | Significant |
| K03088 | RNA polymerase sigma-70 factor, ECF subfamily | 342,973.21 ± 172,149.27 | 549,280.53 ± 8361.1 | ns |
| K02014 | iron complex outermembrane recepter protein | 344,525.58 ± 61,795.22 | 415,048.68 ± 15,882.57 | ns |
| K02004 | putative ABC transport system permease protein | 176,857.04 ± 111,678.23 | 358,744.23 ± 32,259.44 | ns |
| K01992 | ABC-2 type transport system permease protein | 205,153.58 ± 49,720.21 | 300,326.43 ± 33,022.48 | ns |
| K01990 | ABC-2 type transport system ATP-binding protein | 158,257.43 ± 75,933.69 | 303,297.21 ± 49,860.48 | ns |
| K02529 | LacI family transcriptional regulator, galactose operon repressor | 216,059.18 ± 6935.44 | 222,089.19 ± 18,885.97 | ns |
| K06147 | ATP-binding cassette, subfamily B, bacterial | 143,892.3 ± 87,322.22 | 274,952.44 ± 23,509.43 | ns |
| K00059 | 3-oxoacyl-[acyl-carrier protein] reductase | 211,219 ± 27,538.19 | 202,613.6 ± 13,717.21 | ns |
| K02003 | putative ABC transport system ATP-binding protein | 131,352.23 ± 77,379.26 | 272,946.78 ± 36,340.53 | ns |
| K03704 | cold shock protein | 178,252.38 ± 23,936.65 | 142,347.26 ± 25,298.1 | ns |
| K02495 | oxygen-independent coproporphyrinogen III oxidase | 96,967.53 ± 10,248.56 | 121,149.63 ± 4397.21 | * |
| K00799 | glutathione S-transferase | 151,199.27 ± 20,088.62 | 56,047.93 ± 6299.75 | ** |
| K01448 | N-acetylmuramoyl-L-alanine amidase | 88,364.23 ± 8408.03 | 116,465.17 ± 7513.13 | * |
| K06180 | 23S rRNA pseudouridine1911/1915/1917 synthase | 67,500.12 ± 28,706.83 | 132,536.65 ± 11,187.28 | * |
| K07052 | CAAX protease family protein | 75,988.43 ± 14,811.74 | 119,833.64 ± 16,072.32 | * |
Disclaimer/Publisher’s Note: The statements, opinions and data contained in all publications are solely those of the individual author(s) and contributor(s) and not of MDPI and/or the editor(s). MDPI and/or the editor(s) disclaim responsibility for any injury to people or property resulting from any ideas, methods, instructions or products referred to in the content. |
© 2025 by the authors. Licensee MDPI, Basel, Switzerland. This article is an open access article distributed under the terms and conditions of the Creative Commons Attribution (CC BY) license (https://creativecommons.org/licenses/by/4.0/).
Share and Cite
Li, T.-P.; Hao, B.-R.; Wang, C.-H.; Xu, J.-J.; Wang, X.-T.; Xie, J.-C.; Wang, Z.-H.; Ye, S.-C.; Zhao, L.-Q. Biological Characteristics and Bacterial Community of Invasive Pest Corythucha ciliata (Hemiptera: Tingidae). Insects 2025, 16, 1055. https://doi.org/10.3390/insects16101055
Li T-P, Hao B-R, Wang C-H, Xu J-J, Wang X-T, Xie J-C, Wang Z-H, Ye S-C, Zhao L-Q. Biological Characteristics and Bacterial Community of Invasive Pest Corythucha ciliata (Hemiptera: Tingidae). Insects. 2025; 16(10):1055. https://doi.org/10.3390/insects16101055
Chicago/Turabian StyleLi, Tong-Pu, Bing-Ren Hao, Chen-Hao Wang, Jing-Jing Xu, Xiao-Tong Wang, Jia-Chu Xie, Zhi-Heng Wang, Shu-Cheng Ye, and Lv-Quan Zhao. 2025. "Biological Characteristics and Bacterial Community of Invasive Pest Corythucha ciliata (Hemiptera: Tingidae)" Insects 16, no. 10: 1055. https://doi.org/10.3390/insects16101055
APA StyleLi, T.-P., Hao, B.-R., Wang, C.-H., Xu, J.-J., Wang, X.-T., Xie, J.-C., Wang, Z.-H., Ye, S.-C., & Zhao, L.-Q. (2025). Biological Characteristics and Bacterial Community of Invasive Pest Corythucha ciliata (Hemiptera: Tingidae). Insects, 16(10), 1055. https://doi.org/10.3390/insects16101055

