The Interspecific Competition Between Larvae of Aedes aegypti and Major African Malaria Vectors in a Semi-Field System in Tanzania
Simple Summary
Abstract
1. Introduction
2. Materials and Methods
2.1. Study Area
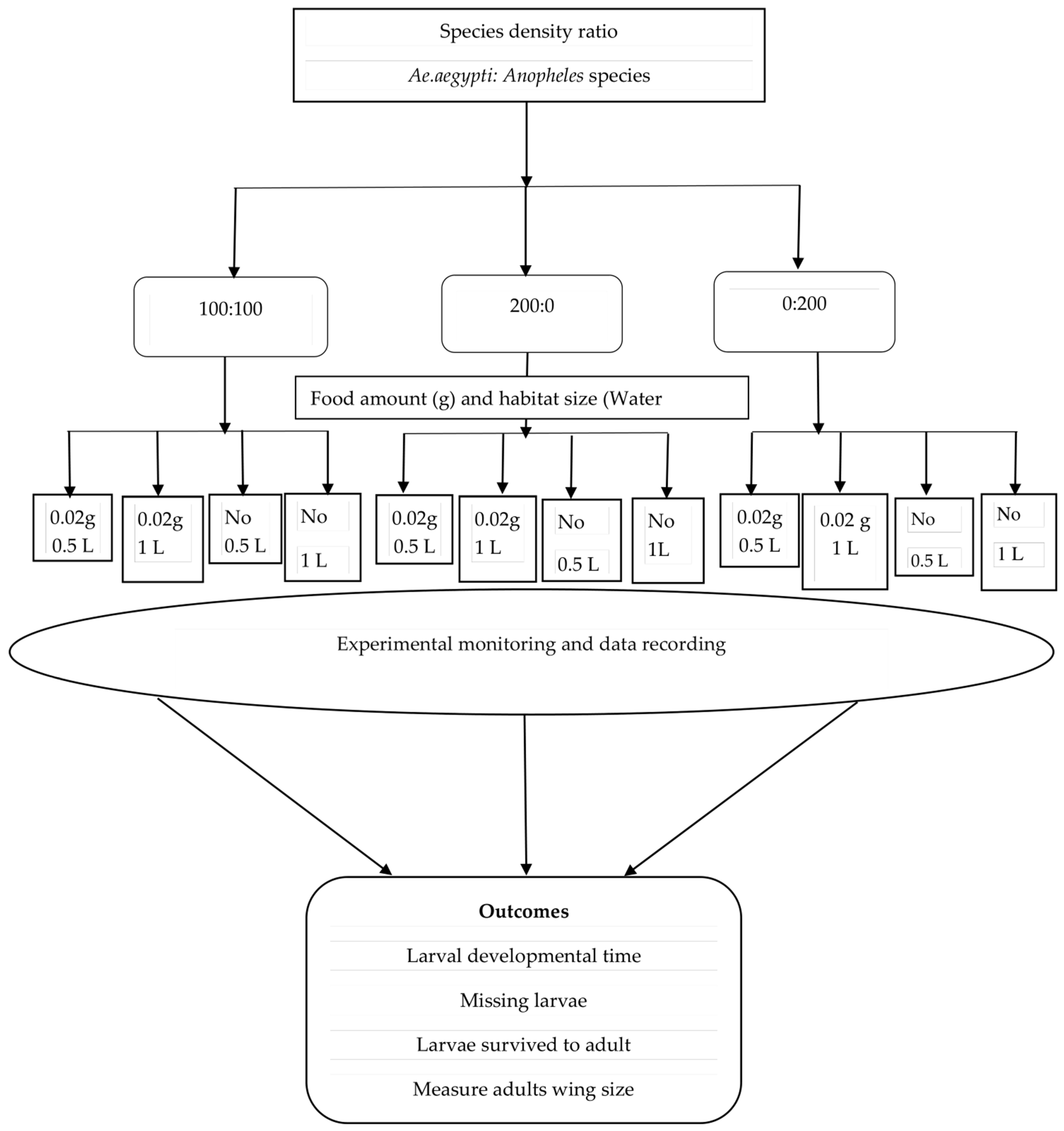
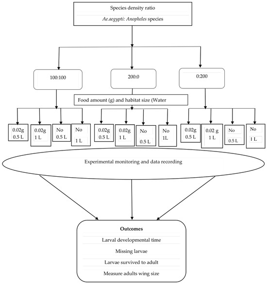
2.2. Study Design
2.3. Larval Habitats
2.4. Experimental Procedures
2.5. Data Collection
2.6. Data Management and Statistical Analysis
3. Results
3.1. Larval Developmental Time
3.2. Effects of Competition on Mosquito Larvae Survived to Adults
3.3. Adults Body Size via Wing Length (mm)
3.4. Cannibalism and Predation Effects
4. Discussion
5. Conclusions
Author Contributions
Funding
Institutional Review Board Statement
Informed Consent Statement
Data Availability Statement
Acknowledgments
Conflicts of Interest
Abbreviations
References
- Wilkerson, R.C.; Linton, Y.M.; Fonseca, D.M.; Schultz, T.R.; Price, D.C.; Strickman, D.A. Making mosquito taxonomy useful: A stable classification of tribe Aedini that balances utility with current knowledge of evolutionary relationships. PLoS ONE 2015, 10, e0133602. [Google Scholar] [CrossRef] [PubMed]
- WHO. Global Vector Control Response 2017–2030; WHO: Geneva, Switzerland, 2017. Available online: https://iris.who.int/handle/10665/259205 (accessed on 1 July 2017).
- Fagbohun, I.K.; Idowu, E.T.; Awolola, T.S.; Otubanjo, O.A. Seasonal abundance and larval habitats characterization of mosquito species in Lagos State, Nigeria. Sci. Afr. 2020, 10, e00656. [Google Scholar] [CrossRef]
- Mbanzulu, K.M.; Mboera, L.E.G.; Wumba, R.; Engbu, D.; Bojabwa, M.M.; Zanga, J.; Mitashi, P.M.; Misinzo, G.; Kimera, S.I. Physicochemical Characteristics of Aedes Mosquito Breeding Habitats in Suburban and Urban Areas of Kinshasa, Democratic Republic of the Congo. Front. Trop. Dis. 2022, 2, 789273. [Google Scholar] [CrossRef]
- Mahgoub, M.M.; Kweka, E.J.; Himeidan, Y.E. Characterisation of larval habitats, species composition and factors associated with the seasonal abundance of mosquito fauna in Gezira, Sudan. Infect. Dis. Poverty 2017, 6, 23. [Google Scholar] [CrossRef] [PubMed]
- Lawal, M.D.; Fabiyi, J.P.; Mohammed, A.A.; Alayande, M.O.; Mahmuda, A.; Usman, M.; Mohammed, I.S. Preferred breeding sites of different mosquito species in Sokoto township and environs. Cont. J. Biol. Sci. 2011, 4, 28–30. [Google Scholar]
- Djossou, D.H.; Djègbè, I.; Ahadji-Dabla, K.M.; Nonfodji, O.M.; Tchigossou, G.; Djouaka, R.; Cornelie, S.; Djogbenou, L.; Akogbeto, M.; Chandre, F. Diversity of larval habitats of Anopheles mosquitoes in urban areas of Benin and influence of their physicochemical and bacteriological characteristics on larval density. Parasites Vectors 2022, 15, 207. [Google Scholar] [CrossRef]
- WHO. World Malaria World Malaria Report 2023; WHO: Geneva, Switzerland, 2023. Available online: https://iris.who.int/handle/10665/374472 (accessed on 30 November 2023).
- Ebhodaghe, F.I.; Sanchez-Vargas, I.; Isaac, C.; Foy, B.D.; Hemming-Schroeder, E. Sibling species of the major malaria vector Anopheles gambiae display divergent preferences for aquatic breeding sites in southern Nigeria. Malar. J. 2024, 23, 60. [Google Scholar] [CrossRef]
- Kahamba, N.F.; Finda, M.; Ngowo, H.S.; Msugupakulya, B.J.; Baldini, F.; Koekemoer, L.L.; Ferguson, H.M.; Okumu, F.O. Using ecological observations to improve malaria control in areas where Anopheles funestus is the dominant vector. Malar. J. 2022, 21, 158. [Google Scholar] [CrossRef]
- Munga, S.; Minakawa, N.; Zhou, G.; Barrack, O.O.J.; Githeko, A.K.; Yan, G. Effects of larval competitors and predators on oviposition site selection of Anopheles gambiae sensu stricto. J. Med. Entomol. 2006, 43, 221–224. [Google Scholar] [CrossRef]
- Asigau, S.; Parker, P.G. The influence of ecological factors on mosquito abundance and occurrence in Galápagos. J. Vector Ecol. 2018, 43, 125–137. [Google Scholar] [CrossRef]
- Kahamba, N.F.; Limwagu, A.J.; Mapua, S.A.; Msugupakulya, B.J.; Msaky, D.S.; Kaindoa, E.W.; Ngowo, H.S.; Okumu, F.O. Habitat characteristics and insecticide susceptibility of Aedes aegypti in the Ifakara area, south-eastern Tanzania. Parasites Vectors 2020, 13, 53. [Google Scholar] [CrossRef] [PubMed]
- Schneider, P.; Takken, W.; McCall, P.J. Interspecific competition between sibling species larvae of Anopheles arabiensis and An. gambiae. Med. Vet. Entomol. 2000, 14, 165–170. [Google Scholar] [CrossRef] [PubMed]
- Koenraadt, C.J.M.; Takken, W. Cannibalism and predation among larvae of the Anopheles gambiae complex. Med. Vet. Entomol. 2003, 17, 61–66. [Google Scholar] [CrossRef] [PubMed]
- Muturi, E.J.; Kim, C.H.; Jacob, B.; Murphy, S.; Novak, R.J. Interspecies predation between Anopheles gambiae s.s. and Culex quinquefasciatus larvae. J. Med. Entomol. 2010, 47, 287–290. [Google Scholar] [CrossRef]
- Mastrantonio, V.; Crasta, G.; Urbanelli, S.; Porretta, D. Cannibalism and necrophagy promote a resource loop and benefit larval development in insects of temporary waters. Insects 2021, 12, 657. [Google Scholar] [CrossRef]
- Huxley, P.J.; Murray, K.A.; Pawar, S.; Cator, L.J. The effect of resource limitation on the temperature dependence of mosquito population fitness. Proc. R. Soc. B Biol. Sci. 2021, 288, 20203217. [Google Scholar] [CrossRef]
- Tabachnick, W.J. Nature, nurture and evolution of intra-species variation in mosquito arbovirus transmission competence. Int. J. Environ. Res. Public Health 2013, 10, 249–277. [Google Scholar] [CrossRef]
- Lounibos, L.P.; Bargielowski, I.; Carrasquilla, M.C.; Nishimura, N. Coexistence of Aedes aegypti and Aedes albopictus (Diptera: Culicidae) in Peninsular Florida Two Decades After Competitive Displacements. J. Med. Entomol. 2016, 53, 1385–1390. [Google Scholar] [CrossRef]
- Vanslembrouck, A.; Jansen, S.; De Witte, J.; Janssens, C.; Vereecken, S.; Helms, M.; Lange, U.; Lühken, R.; Schmidt-Chanasit, J.; Heitmann, A. Larval Competition between Aedes and Culex Mosquitoes Carries over to Higher Arboviral Infection during Their Adult Stage. Viruses 2024, 16, 1202. [Google Scholar] [CrossRef]
- Chaves, L.F. Globally invasive, withdrawing at home: Aedes albopictus and Aedes japonicus facing the rise of Aedes flavopictus. Int. J. Biometeorol. 2016, 60, 1727–1738. [Google Scholar] [CrossRef]
- Haq, S.; Kumar, G.; Dhiman, R.C. Interspecific competition between larval stages of Aedes aegypti and Anopheles stephensi. J. Vector Borne Dis. 2019, 56, 303–307. [Google Scholar] [PubMed]
- Costanzo, K.S.; Muturi, E.J.; Lampman, R.L.; Alto, B.W. The effects of resource type and ratio on competition with Aedes albopictus and Culex pipiens (Diptera: Culicidae). J. Med. Entomol. 2014, 48, 29–38. [Google Scholar] [CrossRef] [PubMed]
- Marini, G.; Guzzetta, G.; Baldacchino, F.; Arnoldi, D.; Montarsi, F.; Capelli, G.; Rizzoli, A.; Merler, S.; Rosà, R. The effect of interspecific competition on the temporal dynamics of Aedes albopictus and Culex pipiens. Parasites Vectors 2017, 10, 102. [Google Scholar] [CrossRef] [PubMed]
- Evans, M.V.; Drake, J.M.; Jones, L.; Murdock, C.C. Assessing temperature-dependent competition between two invasive mosquito species. Ecol. Appl. 2021, 31, e02334. [Google Scholar] [CrossRef] [PubMed]
- Dharmamuthuraja, D.; Rohini, P.D.; Iswarya Lakshmi, M.; Isvaran, K.; Ghosh, S.K.; Ishtiaq, F. Determinants of Aedes mosquito larval ecology in a heterogeneous urban environment- a longitudinal study in Bengaluru, India. PLoS Negl. Trop. Dis. 2023, 17, e0011702. [Google Scholar] [CrossRef]
- Fader, J.E.; Juliano, S.A. An empirical test of the aggregation model of coexistence and consequences for competing container-dwelling mosquitoes. Ecology 2013, 94, 478–488. [Google Scholar] [CrossRef]
- Murrell, E.G.; Juliano, S.A. Predation resistance does not trade off with competitive ability in early-colonizing mosquitoes. Oecologia 2013, 173, 1033–1042. [Google Scholar] [CrossRef]
- Farjana, T.; Tuno, N.; Higa, Y. Effects of temperature and diet on development and interspecies competition in Aedes aegypti and Aedes albopictus. Med. Vet. Entomol. 2012, 26, 210–217. [Google Scholar] [CrossRef]
- Yoshioka, M.; Couret, J.; Kim, F.; McMillan, J.; Burkot, T.R.; Dotson, E.M.; Kitron, U.; Vazquez-Prokopec, G.M. Diet and density dependent competition affect larval performance and oviposition site selection in the mosquito species Aedes albopictus (Diptera: Culicidae). Parasites Vectors 2012, 5, 225. [Google Scholar] [CrossRef]
- Lang, B.J.; Idugboe, S.; McManus, K.; Drury, F.; Qureshi, A.; Cator, L.J. The effect of larval diet on adult survival, swarming activity and copulation success in male Aedes aegypti (Diptera: Culicidae). J. Med. Entomol. 2018, 55, 29–35. [Google Scholar] [CrossRef]
- Maciel-de-Freitas, R.; Marques, W.A.; Peres, R.C.; Cunha, S.P.; Lourenço-de-Oliveira, R. Variation in Aedes aegypti (Diptera: Culicidae) container productivity in a slum and a suburban district of Rio de Janeiro during dry and wet seasons. Mem. Inst. Oswaldo Cruz 2007, 102, 489–496. [Google Scholar] [CrossRef] [PubMed]
- Parker, A.T.; Gardner, A.M.; Perez, M.; Allan, B.F.; Muturi, E.J. Container Size Alters the Outcome of Interspecific Competition between Aedes aegypti (Diptera: Culicidae) and Aedes albopictus. J. Med. Entomol. 2019, 56, 708–715. [Google Scholar] [CrossRef] [PubMed]
- Lefèvre, T.; Vantaux, A.; Dabiré, K.R.; Mouline, K.; Cohuet, A. Non-Genetic Determinants of Mosquito Competence for Malaria Parasites. PLoS Pathog. 2013, 9, e1003365. [Google Scholar] [CrossRef] [PubMed]
- Tuno, N.; Farjana, T.; Uchida, Y.; Iyori, M.; Yoshida, S. Effects of Temperature and Nutrition during the Larval Period on Life History Traits in an Invasive Malaria Vector Anopheles stephensi. Insects 2023, 14, 543. [Google Scholar] [CrossRef]
- Shapiro, L.L.M.; Whitehead, S.A.; Thomas, M.B. Quantifying the effects of temperature on mosquito and parasite traits that determine the transmission potential of human malaria. PLoS Biol. 2017, 15, e2003489. [Google Scholar] [CrossRef]
- Alto, B.W.; Bettinardi, D. Temperature and dengue virus infection in mosquitoes: Independent effects on the immature and adult stages. Am. J. Trop. Med. Hyg. 2013, 88, 497–505. [Google Scholar] [CrossRef]
- Muturi, E.J.; Blackshear, M., Jr.; Montgomery, A. Temperature and density-dependent effects of larval environment on Aedes aegypti competence for an alphavirus. J. Vector Ecol. 2012, 37, 154–161. [Google Scholar] [CrossRef]
- Alto, B.W.; Lounibos, L.P. Vector competence for arboviruses in relation to the larval environment of mosquitoes. In Ecology of Parasite-Vector Interactions; Wageningen Academic: Leiden, The Netherlands, 2013; pp. 81–101. [Google Scholar] [CrossRef]
- Nik Abdull Halim, N.M.H.; Che Dom, N.; Dapari, R.; Salim, H.; Precha, N. A systematic review and meta-analysis of the effects of temperature on the development and survival of the Aedes mosquito. Front. Public Health 2022, 10, 1074028. [Google Scholar] [CrossRef]
- Alto, B.W.; Lounibos, L.P.; Mores, C.N.; Reiskind, M.H. Larval competition alters susceptibility of adult Aedes mosquitoes to dengue infection. Proc. R. Soc. B Biol. Sci. 2008, 275, 463–471. [Google Scholar] [CrossRef]
- Ready, P.D.; Rogers, M. Behaviour of sandflies infected with Leishmania. In Ecology of Parasite-Vector Interactions; Wageningen Academic: Leiden, The Netherlands, 2013. [Google Scholar]
- Alto, B.W.; Lounibos, L.P.; Higgs, S.; Juliano, S.A. Larval competition differentially affects arbovirus infection in Aedes mosquitoes. Ecology 2005, 86, 3279–3288. [Google Scholar] [CrossRef]
- Alto, B.W.; Bettinardi, D.J.; Ortiz, S. Interspecific larval competition differentially impacts adult survival in dengue vectors. Med. Entomol. 2015, 52, 163–170. [Google Scholar] [CrossRef] [PubMed]
- Moller-Jacobs, L.L.; Murdock, C.C.; Thomas, M.B. Capacity of mosquitoes to transmit malaria depends on larval environment. Parasites Vectors 2014, 7, 593. [Google Scholar] [CrossRef] [PubMed]
- Boëte, C.; Paul, R.E.L.; Koella, J.C. Reduced efficacy of the immune melanization response in mosquitoes infected by malaria parasites. Parasitology 2002, 125, 93–98. [Google Scholar] [CrossRef] [PubMed]
- Lyimo, E.O.; Takken, W.; Koella, J.C. Effect of rearing temperature and larval density on larval survival, age at pupation and adult size of Anopheles gambiae. Entomol. Exp. Appl. 1992, 63, 265–271. [Google Scholar] [CrossRef]
- Nebbak, A.; Almeras, L.; Parola, P.; Bitam, I. Mosquito Vectors (Diptera: Culicidae) and Mosquito-Borne Diseases in North Africa. Insects 2022, 13, 962. [Google Scholar] [CrossRef]
- Luppi, T.A.; Spivak, E.D.; Anger, K. Experimental studies on predation and cannibalism of the settlers of Chasmagnathus granulata and Cyrtograpsus angulatus (brachyura: Grapsidae). J. Exp. Mar. Biol. Ecol. 2001, 265, 29–48. [Google Scholar] [CrossRef]
- Claessen, D.; De Roos, A.M.; Persson, L. Population dynamic theory of size–dependent cannibalism. Proc. R. Soc. B Biol. Sci. 2004, 271, 333–340. [Google Scholar] [CrossRef]
- Reisen, W.K.; Emory, R.W. Cannibalism in Anopheles stephensi Liston. Mosq. News 1976, 36, 198–200. [Google Scholar]
- Koenraadt, C.J.M.; Majambere, S.; Hemerik, L.; Takken, W. The effects of food and space on the occurrence of cannibalism and predation among larvae of Anopheles gambiae s.l. Entomol. Exp. Appl. 2004, 112, 125–134. [Google Scholar] [CrossRef]
- Balfour, A. Mosquito breeding in saline waters. Bull. Entomol. Res. 1921, 12, 29–34. [Google Scholar] [CrossRef]
- Jackson, N. Observations on the Feeding Habits of a Predaceous Mosquito Larva, Culex (Lutzia) tigripes Grandpré and Charmoy (Diptera). Proc. R. Entomol. Soc. Lond. A 1953, 28, 153–159. [Google Scholar] [CrossRef]
- Ferguson, H.M.; Ng’habi, K.R.; Walder, T.; Kadungula, D.; Moore, S.J.; Lyimo, I.; Russell, T.L.; Urassa, H.; Mshinda, H.; Killeen, G.F.; et al. Establishment of a large semi-field system for experimental study of African malaria vector ecology and control in Tanzania. Malar. J. 2008, 7, 158. [Google Scholar] [CrossRef] [PubMed]
- Ong’Wen, F.; Onyango, P.O.; Bukhari, T. Direct and indirect effects of predation and parasitism on the Anopheles gambiae mosquito. Parasites Vectors 2020, 13, 43. [Google Scholar] [CrossRef] [PubMed]
- Koella, J.C.; Lyimo, E.O. Variability in the relationship between weight and wing length of Anopheles gambiae (Diptera: Culicidae). J. Med. Entomol. 1996, 33, 261–264. [Google Scholar] [CrossRef]
- Nasci, R.S. Relationship of wing length to adult dry weight in several mosquito species (Diptera: Culicidae). J. Med. Entomol. 1990, 27, 716–719. [Google Scholar] [CrossRef]
- Couret, J.; Dotson, E.; Benedict, M.Q. Temperature, larval diet, and density effects on development rate and survival of Aedes aegypti (Diptera: Culicidae). PLoS ONE 2014, 9, e87468. [Google Scholar] [CrossRef]
- Alomar, A.A.; Pérez-Ramos, D.W.; Kim, D.; Kendziorski, N.L.; Eastmond, B.H.; Alto, B.W.; Caragata, E.P. Native Wolbachia infection and larval competition stress shape fitness and West Nile virus infection in Culex quinquefasciatus mosquitoes. Front. Microbiol. 2023, 14, 1138476. [Google Scholar] [CrossRef]
- Romeo Aznar, V.; Alem, I.; De Majo, M.S.; Byttebier, B.; Solari, H.G.; Fischer, S. Effects of scarcity and excess of larval food on life history traits of Aedes aegypti (Diptera: Culicidae). J. Vector Ecol. 2018, 43, 117–124. [Google Scholar] [CrossRef]
- Renshaw, M.; Service, M.W.; Birley, M.H. Density-dependent regulation of Aedes cantans (Diptera: Culicidae) in natural and artificial populations. Ecol. Entomol. 1993, 18, 223–233. [Google Scholar] [CrossRef]
- Moore, C.G.; Whitacre, D.M. Competition in Mosqviitoes. 2. Production of Aedes aegypti Larval Growth Retardant at Various Densities and Nutrition Levels. Ann. Entomol. Soc. Am. 1972, 65, 915–918. [Google Scholar] [CrossRef]
- Bédhomme, S.; Agnew, P.; Sidobre, C.; Michalakis, Y. Pollution by conspecifics as a component of intraspecific competition among Aedes aegypti larvae. Ecol. Entomol. 2005, 30, 1–7. [Google Scholar] [CrossRef]
- Widahl, L. Flow Patterns Around Suspension-Feeding Mosquito Larvae (Diptera: Culicidae). Ann. Entomol. Soc. Am. 1992, 85, 91–95. [Google Scholar] [CrossRef]
- Ho, C.; Ewert, A.; Chew, L. Interspecific Competition Among Aedes aegypti, Ae. albopictus, and Ae. triseriatus (Diptera: Culicida): Larval Development in Mixed Cultures. J. Med. Entomol. 1989, 26, 615–623. [Google Scholar] [CrossRef] [PubMed]
- Paaijmans, K.P.; Huijben, S.; Githeko, A.K.; Takken, W. Competitive interactions between larvae of the malaria mosquitoes Anopheles arabiensis and Anopheles gambiae under semi-field conditions in western Kenya. Acta Trop. 2009, 109, 124–130. [Google Scholar] [CrossRef]
- Grill, C.P.; Juliano, S.A. Predicting species interactions based on behaviour: Predation and competition in container-dwelling mosquitoes. J. Anim. Ecol. 1996, 65, 63–76. [Google Scholar] [CrossRef]
- Yee, D.A.; Juliano, S.A. Consequences of detritus type in an aquatic microsystem: Effects on water quality, micro-organisms and performance of the dominant consumer. Freshw. Biol. 2006, 51, 448–459. [Google Scholar] [CrossRef]
- Armistead, J.S.; Arias, J.R.; Nishimura, N.; Lounibos, L.P. Interspecific larval competition between Aedes albopictus and Aedes japonicus (Diptera: Culicidae) in northern Virginia. J. Med. Entomol. 2008, 45, 629–637. [Google Scholar] [CrossRef]
- Pocock, K. Interspecific Competition Between Container Sharing Mosquito Larvae, Aedes aegypti (L.), Aedes polynesiensis Marks, and Culex quinquefasciatus Say, in Moorea, French Polynesia. 2007. Available on Open-Access Publication. Available online: https://escholarship.org/uc/item/50v2993w (accessed on 31 December 2007).
- Lizuain, A.A.; Maffey, L.; Garzón, M.; Leporace, M.; Soto, D.; Diaz, P.; Salomón, O.D.; Santini, M.S.; Schweigmann, N. Larval competition between Aedes albopictus and Aedes aegypti (Diptera: Culicidae) in Argentina: Coexistence and implications in the distribution of the Asian Tiger mosquito. J. Med. Entomol. 2022, 59, 1636–1645. [Google Scholar] [CrossRef]
- Murrell, E.G.; Juliano, S.A. Detritus Type Alters the Outcome of Interspecific Competition Between Aedes aegypti and Aedes albopictus (Diptera: Culicidae). J. Med. Entomol. 2008, 45, 375–383. [Google Scholar] [CrossRef]
- Juliano, S.A.; Lounibos, L.P.; O’Meara, G.F. A field test for competitive effects of Aedes albopictus on A. aegypti in South Florida: Differences between sites of coexistence and exclusion? Oecologia 2004, 139, 583–593. [Google Scholar] [CrossRef]
- Juliano, S.A.; Philip Lounibos, L. Ecology of invasive mosquitoes: Effects on resident species and on human health. Ecol. Lett. 2005, 8, 558–574. [Google Scholar] [CrossRef] [PubMed]
- Barrera, R. Competition and resistance to starvation in larvae of container-inhabiting Aedes mosquitoes. Ecol. Entomol. 1996, 21, 117–127. [Google Scholar] [CrossRef]
- Reisen, W.K.; Azra, K.; Mahmood, F. Anopheles culicifacies (Diptera: Culicidae): Horizontal and vertical estimates of immature development and survivorship in rural Punjab Province, Pakistan. J. Med. Entomol. 1982, 19, 413–422. [Google Scholar] [CrossRef] [PubMed]
- Yee, D.A.; Kesavaraju, B.; Juliano, S.A. Interspecific differences in feeding behavior and survival under food-limited conditions for larval Aedes albopictus and Aedes aegypti (Diptera: Culicidae). Ann. Entomol. Soc. Am. 2004, 97, 720–728. [Google Scholar] [CrossRef]
- Van de Wolfshaar, K.E.; De Roos, A.M.; Persson, L. Size-dependent interactions inhibit coexistence in intraguild predation systems with life-history omnivory. Am. Nat. 2006, 168, 62–75. [Google Scholar] [CrossRef]
- Ng’Habi, K.R.; John, B.; Nkwengulila, G.; Knols, B.G.J.; Killeen, G.F.; Ferguson, H.M. Effect of larval crowding on mating competitiveness of Anopheles gambiae mosquitoes. Malar. J. 2005, 4, 49. [Google Scholar] [CrossRef]
- Fernandes, L.; Briegel, H. Reproductive physiology of Anopheles gambiae and Anopheles atroparvus. J. Vector Ecol. 2005, 30, 11–26. [Google Scholar]
- Lyimo, E.O.; Takken, W. Effects of adult body size on fecundity and the pre-gravid rate of Anopheles gambiae females in Tanzania. Med. Vet. Entomol. 1993, 7, 328–332. [Google Scholar] [CrossRef]
- Takken, W.; Klowden, M.J.; Chambers, G.M. Effect of body size on host seeking and blood meal utilization in Anopheles gambiae sensu stricto (Diptera: Culicidae): The disadvantage of being small. J. Med. Entomol. 1998, 35, 639–645. [Google Scholar] [CrossRef]
- Harrington, L.C.; Ponlawat, A.; Edman, J.D.; Scott, T.W.; Vermeylen, F. Influence of container size, location, and time of day on oviposition patterns of the dengue vector, Aedes aegypti, in Thailand. Vector-Borne Zoonotic Dis. 2008, 8, 415–424. [Google Scholar] [CrossRef]
- Suwanchaichinda, C.; Paskewitz, S.M. Effects of Larval Nutrition, Adult Body Size, and Adult Temperature on the Ability of Anopheles gambiae (Diptera: Culicidae) to Melanize Sephadex Beads. J. Med. Entomol. 1998, 35, 157–161. [Google Scholar] [CrossRef] [PubMed]
- Shoukry, A. Cannibalism in Anopheles pharoensis Theo. Experientia 1980, 36, 308–309. [Google Scholar] [CrossRef]
- Clements, A.N. The Biology of Mosquitoes. Volume 2: Sensory Reception and Behaviour; CABI Publishing: Wallingford, UK, 1999. [Google Scholar]





| Population | Species | Effects | RR (95% CI) | p-Value | |
|---|---|---|---|---|---|
| Ae. aegypti and An. arabiensis | Ae. aegypti | Competition | Alone | 1 | |
| Mixed | 0.54 (0.25, 1.56) | 0.113 | |||
| Habitat | Small | 1 | |||
| Large | 1.12 (0.54, 2.30) | 0.760 | |||
| An. arabiensis | Competition | Alone | 1 | ||
| Mixed | 6.11 (2.59, 14.45) | <0.001 | |||
| Habitat | Small | 1 | |||
| Large | 0.93 (0.44, 1.97) | 0.853 | |||
| Ae. aegypti and An. gambiae | Ae. aegypti | Competition | Alone | 1 | |
| Mixed | 0.30 (0.12, 0.73) | 0.008 | |||
| Habitat | Small | 1 | |||
| Large | 1.12 (0.49, 2.57) | 0.787 | |||
| An. gambiae | Competition | Alone | 1 | ||
| Mixed | 1.74 (0.74, 4.09) | 0.203 | |||
| Habitat | Small | 1 | |||
| Large | 1.57 (0.65, 3.80) | 0.319 | |||
| Ae. aegypti and An. funestus | Ae. aegypti | Competition | Alone | 1 | |
| Mixed | 0.07 (0.02, 0.28) | <0.001 | |||
| Habitat | Small | 1 | |||
| Large | 1.75 (0.81, 3.79) | 0.156 | |||
| An. funestus | Competition | Alone | 1 | ||
| Mixed | 1.40 (0.95, 2.07) | 0.088 | |||
| Habitat | Small | 1 | |||
| Large | 1.00 (0.50, 1.99) | 0.977 | |||
| Population | Species | Effects | RR (95% CI) | p-Value | |
|---|---|---|---|---|---|
| Ae. aegypti and An. arabiensis | Ae. aegypti | Competition | Intraspecific | 1 | |
| Interspecific | 0.40 (0.30, 0.55) | <0.001 | |||
| Habitat | Small | 1 | |||
| Large | 0.88 (0.66, 1.16) | 0.359 | |||
| An. arabiensis | Competition | Intraspecific | 1 | ||
| Interspecific | 0.23 (0.15, 0.35) | <0.001 | |||
| Habitat | Small | 1 | |||
| Large | 0.84 (0.56, 1.29) | 0.441 | |||
| Ae. aegypti and An. gambiae | Ae. aegypti | Competition | Intraspecific | 1 | |
| Interspecific | 0.50 (0.34, 0.74) | 0.001 | |||
| Habitat | Small | 1 | |||
| Large | 0.89 (0.63, 1.27) | 0.55 | |||
| An. gambiae | Competition | Intraspecific | 1 | ||
| Interspecific | 0.43 (0.26, 0.71) | 0.001 | |||
| Habitat | Small | 1 | |||
| Large | 0.82 (0.52, 1.28) | 0.393 | |||
| Ae. aegypti and An. funestus | Ae. aegypti | Competition | Intraspecific | 1 | |
| Interspecific | 0.26 (0.17, 0.39) | <0.001 | |||
| Habitat | Small | 1 | |||
| Large | 0.65 (0.45, 0.94) | 0.901 | |||
| An. funestus | Competition | Intraspecific | 1 | ||
| Interspecific | 0.19 (0.13, 0.28) | <0.001 | |||
| Habitat | Small | 1 | |||
| Large | 1.02 (0.69, 1.52) | 0.024 | |||
| Population | Species | Effects | RR (95% CI) | p-Value | |
|---|---|---|---|---|---|
| Ae. aegypti and An. arabiensis | Ae. aegypti | Competition | Alone | 1 | |
| Mixed | 0.76 (0.72, 0.80) | <0.001 | |||
| Habitat | Small | 1 | |||
| Large | 1.16 (1.09, 1.22) | <0.001 | |||
| Competition × Habitat | Mixed × Large | ||||
| 1.21 (1.11, 1.31) | <0.001 | ||||
| An. arabiensis | Competition | Alone | 1 | ||
| Mixed | 0.47 (0.44, 0.50) | <0.001 | |||
| Habitat | Small | 1 | |||
| Large | 1.13 (1.08, 1.19) | <0.001 | |||
| Competition × Habitat | Mixed × Large | ||||
| 1.61 (1.48, 1.74) | <0.001 | ||||
| Ae. aegypti and An. gambiae | Ae. aegypti | Competition | Alone | 1 | |
| Mixed | 0.80 (0.76, 0.84) | <0.001 | |||
| Habitat | Small | 1 | |||
| Large | 0.20 (1.15, 1.26) | <0.001 | |||
| Competition × Habitat | Mixed × Large | ||||
| 1.04 (0.98, 1.12) | 0.196 | ||||
| An. gambiae | Competition | Alone | 1 | ||
| Mixed | 0.56 (0.54, 0.58) | <0.001 | |||
| Habitat | Small | 1 | |||
| Large | 1.09 (1.04, 1.14) | <0.001 | |||
| Competition × Habitat | Mixed × Large | ||||
| 0.29 (0.21, 1.37) | <0.001 | ||||
| Ae. aegypti and An. funestus | Ae. aegypti | Competition | Alone | 1 | |
| Mixed | 0.77 (0.73, 0.82) | <0.001 | |||
| Habitat | Small | 1 | |||
| Large | 1.22 (1.17, 1.29) | <0.001 | |||
| Competition × Habitat | Mixed × Large | ||||
| 1.13 (1.05, 1.22) | 0.001 | ||||
| An. funestus | Competition | Alone | 1 | ||
| Mixed | 0.58 (0.56, 0.60) | <0.001 | |||
| Habitat | Small | 1 | |||
| Large | 1.18 (1.14, 1.22) | <0.001 | |||
| Competition × Habitat | Mixed × Large | ||||
| 0.28 (1.21, 1.35) | <0.001 | ||||
| Population | Species | Effects | RR (95% CI) | p-Value | |
|---|---|---|---|---|---|
| Ae. aegypti and An. arabiensis | Ae. aegypti | Competition | Alone | 1 | |
| Mixed | 0.54 (0.38, 0.79) | 0.001 | |||
| Habitat | Small | 1 | |||
| Large | 1.15 (0.82, 1.62) | 0.423 | |||
| Food | No | 1 | |||
| Yes | 0.001 (0.0001, 0.005) | <0.001 | |||
| An. arabiensis | Competition | Alone | 1 | ||
| Mixed | 8.24 (4.91, 13.83) | <0.001 | |||
| Habitat | Small | 1 | |||
| Large | 1.28 (0.79, 2.06) | 0.303 | |||
| Food | No | 1 | |||
| Yes | 0.13 (0.07, 0.21) | <0.001 | |||
| Ae. aegypti and An. gambiae | Ae. aegypti | Competition | Alone | 1 | |
| Mixed | 0.49 (0.36, 0.66) | <0.001 | |||
| Habitat | Small | 1 | |||
| Large | 0.86 (0.64, 1.16) | 0.326 | |||
| Food | No | 1 | |||
| Yes | 0.02 (0.01, 0.03) | <0.001 | |||
| An. gambiae | Competition | Alone | 1 | ||
| Mixed | 6.35 (4.34, 9.29) | <0.001 | |||
| Habitat | Small | 1 | |||
| Large | 1.16 (0.83, 1.63) | 0.386 | |||
| Food | No | 1 | |||
| Yes | 0.16 (0.11, 0.24) | <0.001 | |||
| Ae. aegypti and An. funestus | Ae. aegypti | Competition | Alone | 1 | |
| Mixed | 0.71 (0.49, 1.03) | 0.07 | |||
| Habitat | Small | 1 | |||
| Large | 0.98 (0.67, 1.45) | 0.942 | |||
| Food | No | 1 | |||
| Yes | 0.01 (0.003, 0.013) | <0.001 | |||
| An. funestus | Competition | Alone | 1 | ||
| Mixed | 14.09 (8.55, 23.22) | <0.001 | |||
| Habitat | Small | 1 | |||
| Large | 1.99 (1.27, 3.11) | 0.002 | |||
| Food | No | 1 | |||
| Yes | 0.26 (0.16, 0.42) | <0.001 | |||
Disclaimer/Publisher’s Note: The statements, opinions and data contained in all publications are solely those of the individual author(s) and contributor(s) and not of MDPI and/or the editor(s). MDPI and/or the editor(s) disclaim responsibility for any injury to people or property resulting from any ideas, methods, instructions or products referred to in the content. |
© 2024 by the authors. Licensee MDPI, Basel, Switzerland. This article is an open access article distributed under the terms and conditions of the Creative Commons Attribution (CC BY) license (https://creativecommons.org/licenses/by/4.0/).
Share and Cite
Lushasi, S.C.; Mwalugelo, Y.A.; Swai, J.K.; Mmbando, A.S.; Muyaga, L.L.; Nyolobi, N.K.; Mutashobya, A.; Mmbaga, A.T.; Kunambi, H.J.; Twaha, S.; et al. The Interspecific Competition Between Larvae of Aedes aegypti and Major African Malaria Vectors in a Semi-Field System in Tanzania. Insects 2025, 16, 34. https://doi.org/10.3390/insects16010034
Lushasi SC, Mwalugelo YA, Swai JK, Mmbando AS, Muyaga LL, Nyolobi NK, Mutashobya A, Mmbaga AT, Kunambi HJ, Twaha S, et al. The Interspecific Competition Between Larvae of Aedes aegypti and Major African Malaria Vectors in a Semi-Field System in Tanzania. Insects. 2025; 16(1):34. https://doi.org/10.3390/insects16010034
Chicago/Turabian StyleLushasi, Sperancia Coelestine, Yohana A. Mwalugelo, Johnson K. Swai, Arnold S. Mmbando, Letus L. Muyaga, Nhandi K. Nyolobi, Anitha Mutashobya, Augustino T. Mmbaga, Hamisi J. Kunambi, Simoni Twaha, and et al. 2025. "The Interspecific Competition Between Larvae of Aedes aegypti and Major African Malaria Vectors in a Semi-Field System in Tanzania" Insects 16, no. 1: 34. https://doi.org/10.3390/insects16010034
APA StyleLushasi, S. C., Mwalugelo, Y. A., Swai, J. K., Mmbando, A. S., Muyaga, L. L., Nyolobi, N. K., Mutashobya, A., Mmbaga, A. T., Kunambi, H. J., Twaha, S., Mwema, M. F., & Lwetoijera, D. W. (2025). The Interspecific Competition Between Larvae of Aedes aegypti and Major African Malaria Vectors in a Semi-Field System in Tanzania. Insects, 16(1), 34. https://doi.org/10.3390/insects16010034

