siRNA-Mediated BmAurora B Depletion Impedes the Formation of Holocentric Square Spindles in Silkworm Metaphase BmN4 Cells
Abstract
Simple Summary
Abstract
1. Introduction
2. Materials and Methods
2.1. Cell Culture and Insects
2.2. Immunofluorescence
2.3. Quantitative RT-PCR (qRT-PCR)
2.4. Synthesis of BmAurora B-Specific siRNA Fragments
2.5. Cell Transfection
2.6. Statistics
3. Results
3.1. Spindle Microtubule Assembly in BmN4 Cells
3.2. Colocalization of α-Tubulin and γ-Tubulin Displays Square Spindles in Metaphase BmN4 Cells
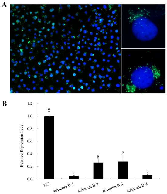
3.3. siRNA-Mediated BmAurora B Silencing in BmN4 Cells
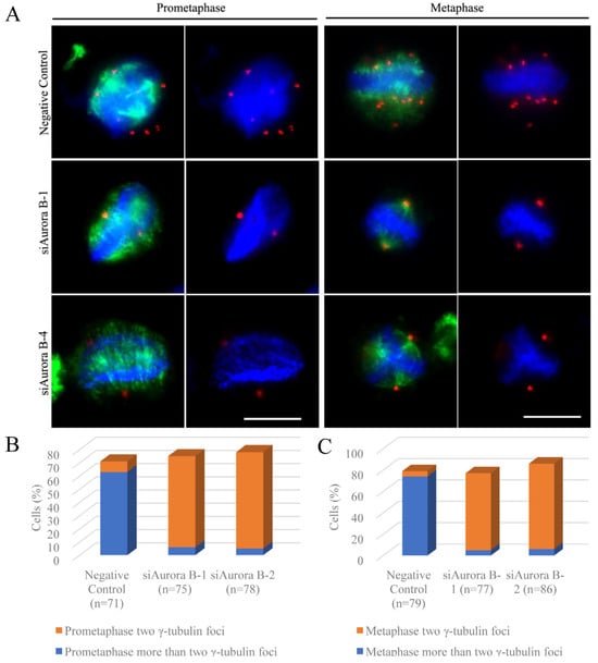
3.4. BmAurora B-Depleted Cells Do Not form Square Spindles in Metaphase
3.5. Spatiotemporal Analysis of BmAurora B Expression in Silkworm Larval Tissues
4. Discussion
Author Contributions
Funding
Data Availability Statement
Acknowledgments
Conflicts of Interest
References
- Helmke, K.J.; Heald, R.; Wilbur, J.D. Interplay between spindle architecture and function. Int. Rev. Cell Mol. Biol. 2013, 306, 83–125. [Google Scholar] [CrossRef] [PubMed]
- Bornens, M. Centrosome organization and functions. Curr. Opin. Struct. Biol. 2021, 66, 199–206. [Google Scholar] [CrossRef]
- Rosselló, C.A.; Lindström, L.; Eklund, G.; Corvaisier, M.; Kristensson, M.A. γ-Tubulin-γ-tubulin interactions as the basis for the formation of a meshwork. Int. J. Mol. Sci. 2018, 19, 3245. [Google Scholar] [CrossRef] [PubMed]
- Akhmanova, A.; Kapitein, L.C. Mechanisms of microtubule organization in differentiated animal cells. Nat. Rev. Mol. Cell Biol. 2022, 23, 541–558. [Google Scholar] [CrossRef] [PubMed]
- Zhang, H.; Dawe, R.K. Mechanisms of plant spindle formation. Chromosome Res. 2011, 19, 335–344. [Google Scholar] [CrossRef] [PubMed]
- Mogessie, B.; Scheffler, K.; Schuh, M. Assembly and positioning of the oocyte meiotic spindle. Annu. Rev. Cell Dev. Biol. 2018, 34, 381–403. [Google Scholar] [CrossRef] [PubMed]
- Meunier, S.; Vernos, I. Microtubule assembly during mitosis—From distinct origins to distinct functions? J. Cell Sci. 2012, 125, 2805–2814. [Google Scholar] [CrossRef]
- Meunier, S.; Vernos, I. Acentrosomal microtubule assembly in mitosis: The where, when, and how. Trends Cell Biol. 2016, 26, 80–87. [Google Scholar] [CrossRef]
- Clarke, P.R.; Zhang, C. Spatial and temporal coordination of mitosis by Ran GTPase. Nat. Rev. Mol. Cell Biol. 2008, 9, 464–477. [Google Scholar] [CrossRef]
- Carmena, M.; Wheelock, M.; Funabiki, H.; Earnshaw, W.C. The chromosomal passenger complex (CPC): From easy rider to the godfather of mitosis. Nat. Rev. Mol. Cell Biol. 2012, 13, 789–803. [Google Scholar] [CrossRef]
- Carazo-Salas, R.E.; Guarguaglini, G.; Gruss, O.J.; Segref, A.; Karsenti, E.; Mattaj, I.W. Generation of GTP-bound Ran by RCC1 is required for chromatin-induced mitotic spindle formation. Nature 1999, 400, 178–181. [Google Scholar] [CrossRef]
- Kaláb, P.; Pralle, A.; Isacoff, E.Y.; Heald, R.; Weis, K. Analysis of a RanGTP-regulated gradient in mitotic somatic cells. Nature 2006, 440, 697–701. [Google Scholar] [CrossRef] [PubMed]
- Nachury, M.V.; Maresca, T.J.; Salmon, W.C.; Waterman-Storer, C.M.; Heald, R.; Weis, K. Importin beta is a mitotic target of the small GTPase Ran in spindle assembly. Cell 2001, 104, 95–106. [Google Scholar] [CrossRef] [PubMed]
- Sampath, S.C.; Ohi, R.; Leismann, O.; Salic, A.; Pozniakovski, A.; Funabiki, H. The chromosomal passenger complex is required for chromatin-induced microtubule stabilization and spindle assembly. Cell 2004, 118, 187–202. [Google Scholar] [CrossRef] [PubMed]
- Tseng, B.S.; Tan, L.; Kapoor, T.M.; Funabiki, H. Dual detection of chromosomes and microtubules by the chromosomal passenger complex drives spindle assembly. Dev. Cell 2010, 18, 903–912. [Google Scholar] [CrossRef] [PubMed]
- Pu, X.; Hong, X.; Chen, M.; Lu, C. Studies on Mitosis and Chromosomes of BmN Cells. Sci. Seric. 2003, 29, 136–141. Available online: http://en.cnki.com.cn/Article_en/CJFDTOTAL-CYKE200302005.htm (accessed on 16 April 2005). (In Chinese with English Abstract).
- Drinnenberg, I.A.; deYoung, D.; Henikoff, S.; Malik, H.S. Recurrent loss of CenH3 is associated with independent transitions to holocentricity in insects. eLife 2014, 3, e03676. [Google Scholar] [CrossRef]
- Mon, H.; Lee, J.M.; Mita, K.; Goldsmith, M.R.; Kusakabe, T. Chromatin-induced spindle assembly plays an important role in metaphase congression of silkworm holocentric chromosomes. Insect Biochem. Mol. Biol. 2014, 45, 40–50. [Google Scholar] [CrossRef]
- Vanpoperinghe, L.; Carlier-Grynkorn, F.; Cornilleau, G.; Kusakabe, T.; Drinnenberg, I.A.; Tran, P.T. Live-cell imaging reveals square shape spindles and long mitosis duration in the silkworm holocentric cells. MicroPubl. Biol. 2021, 2021. [Google Scholar] [CrossRef]
- Livak, K.J.; Schmittgen, T.D. Analysis of relative gene expression data using real-time quantitative PCR and the 2(-Delta Delta C(T)) Method. Methods 2001, 25, 402–408. [Google Scholar] [CrossRef]
- Giet, R.; Glover, D.M. Drosophila aurora B kinase is required for histone H3 phosphorylation and condensin recruitment during chromosome condensation and to organize the central spindle during cytokinesis. J. Cell Biol. 2001, 152, 669–682. [Google Scholar] [CrossRef] [PubMed]
- Bai, X.; Melesse, M.; Sorensen Turpin, C.G.; Sloan, D.E.; Chen, C.Y.; Wang, W.C.; Lee, P.Y.; Simmons, J.R.; Nebenfuehr, B.; Mitchell, D.; et al. Aurora B functions at the apical surface after specialized cytokinesis during morphogenesis in C. elegans. Development 2020, 147, dev181099. [Google Scholar] [CrossRef] [PubMed]
- Ferrandiz, N.; Barroso, C.; Telecan, O.; Shao, N.; Kim, H.M.; Testori, S.; Faull, P.; Cutillas, P.; Snijders, A.P.; Colaiácovo, M.P.; et al. Spatiotemporal regulation of Aurora B recruitment ensures release of cohesion during C. elegans oocyte meiosis. Nat. Commun. 2018, 9, 834. [Google Scholar] [CrossRef] [PubMed]
- Divekar, N.S.; Davis-Roca, A.C.; Zhang, L.; Dernburg, A.F.; Wignall, S.M. A degron-based strategy reveals new insights into Aurora B function in C. elegans. PLoS Genet. 2021, 17, e1009567. [Google Scholar] [CrossRef] [PubMed]
- Oakley, B.R.; Paolillo, V.; Zheng, Y. γ-Tubulin complexes in microtubule nucleation and beyond. Mol. Biol. Cell 2015, 26, 2957–2962. [Google Scholar] [CrossRef]
- Bahtz, R.; Seidler, J.; Arnold, M.; Haselmann-Weiss, U.; Antony, C.; Lehmann, W.D.; Hoffmann, I. GCP6 is a substrate of Plk4 and required for centriole duplication. J. Cell Sci. 2012, 125 Pt 2, 486–496. [Google Scholar] [CrossRef]
- Farache, D.; Emorine, L.; Haren, L.; Merdes, A. Assembly and regulation of γ-tubulin complexes. Open Biol. 2018, 8, 170266. [Google Scholar] [CrossRef]
- Bishop, J.D.; Han, Z.; Schumacher, J.M. The Caenorhabditis elegans Aurora B kinase AIR-2 phosphorylates and is required for the localization of a BimC kinesin to meiotic and mitotic spindles. Mol. Biol. Cell 2005, 16, 742–756. [Google Scholar] [CrossRef]
- Kassamaly, I.T.; Cornilleau, G.; Drinnenberg, I.A.; Tran, P.T. Kinesin-5 and kinesin-14 are partially antagonistic in spindle assembly in the holocentric silkworm B. mori cells. MicroPubl. Biol. 2022, 2022. [Google Scholar] [CrossRef]
- Honda, R.; Körner, R.; Nigg, E.A. Exploring the functional interactions between Aurora B, INCENP, and survivin in mitosis. Mol. Biol. Cell 2003, 14, 3325–3341. [Google Scholar] [CrossRef]
- Shao, H.; Huang, Y.; Zhang, L.; Yuan, K.; Chu, Y.; Dou, Z.; Jin, C.; Garcia-Barrio, M.; Liu, X.; Yao, X. Spatiotemporal dynamics of Aurora B-PLK1-MCAK signaling axis orchestrates kinetochore bi-orientation and faithful chromosome segregation. Sci. Rep. 2015, 5, 12204. [Google Scholar] [CrossRef] [PubMed]
- Gadea, B.B.; Ruderman, J.V. Aurora B is required for mitotic chromatin-induced phosphorylation of Op18/Stathmin. Proc. Natl. Acad. Sci. USA 2006, 103, 4493–4498. [Google Scholar] [CrossRef] [PubMed]
- Muñoz-Barrera, M.; Monje-Casas, F. Increased Aurora B activity causes continuous disruption of kinetochore–microtubule attachments and spindle instability. Proc. Natl. Acad. Sci. USA 2014, 111, E3996–E4005. [Google Scholar] [CrossRef] [PubMed]
- Gang, X.; Qian, W.; Zhang, T.; Yang, X.; Xia, Q.; Cheng, D. Aurora B kinase is required for cell cycle progression in silkworm. Gene 2017, 599, 60–67. [Google Scholar] [CrossRef]
- Willems, E.; Dedobbeleer, M.; Digregorio, M.; Lombard, A.; Lumapat, P.N.; Rogister, B. The functional diversity of Aurora kinases: A comprehensive review. Cell Div. 2018, 13, 7. [Google Scholar] [CrossRef]
- Dephoure, N.; Zhou, C.; Villén, J.; Beausoleil, S.A.; Bakalarski, C.E.; Elledge, S.J.; Gygi, S.P. A quantitative atlas of mitotic phosphorylation. Proc. Natl. Acad. Sci. USA 2008, 105, 10762–10767. [Google Scholar] [CrossRef]
- Collette, K.S.; Petty, E.L.; Golenberg, N.; Bembenek, J.N.; Csankovszki, G. Different roles for Aurora B in condensin targeting during mitosis and meiosis. J. Cell Sci. 2011, 124 Pt 21, 3684–3694. [Google Scholar] [CrossRef]





| Primer | Primer Sequence (5′-3′) | Purpose |
|---|---|---|
| BmAurora B-RT-F | GGCCAAGGCAAATTCGGACATGTT | qRT-PCR |
| BmAurora B-RT-R | CGTCCTTGGGGTGAATTTGTGAGATGTT | |
| BmA3-RT-F | ATGTGCGACGAAGAAGTTGC | |
| BmA3-RT-R | GTCTCCTACGTACGAGTCCT | |
| siBmAurora B-1-s | CCAGAAAGUAAAGCAGCAATT | siRNA synthesis |
| siBmAurora B-1-as | UUGCUGCUUUACUUUCUGGTT | |
| siBmAurora B-2-s | GGGAAAGCCUCCAUUUGAATT | |
| siBmAurora B-2-as | UUCAAAUGGAGGCUUUCCCTT | |
| siBmAurora B-3-s | CCUGAUGGAGCCAAGGAUUTT | |
| siBmAurora B-3-as | AAUCCUUGGCUCCAUCAGGTT | |
| siBmAurora B-4-s | GCCAAGGAUUUGAUCUCAATT | |
| siBmAurora B-4-as | UUGAGAUCAAAUCCUUGGCTT | |
| NC-FAM-s | UUCUCCGAACGUGUCACGUTT | |
| NC-FAM-as | ACGUGACACGUUCGGAGAATT |
Disclaimer/Publisher’s Note: The statements, opinions and data contained in all publications are solely those of the individual author(s) and contributor(s) and not of MDPI and/or the editor(s). MDPI and/or the editor(s) disclaim responsibility for any injury to people or property resulting from any ideas, methods, instructions or products referred to in the content. |
© 2024 by the authors. Licensee MDPI, Basel, Switzerland. This article is an open access article distributed under the terms and conditions of the Creative Commons Attribution (CC BY) license (https://creativecommons.org/licenses/by/4.0/).
Share and Cite
Zhang, B.; Ayra-Pardo, C.; Liu, X.; Song, M.; Li, D.; Kan, Y. siRNA-Mediated BmAurora B Depletion Impedes the Formation of Holocentric Square Spindles in Silkworm Metaphase BmN4 Cells. Insects 2024, 15, 72. https://doi.org/10.3390/insects15010072
Zhang B, Ayra-Pardo C, Liu X, Song M, Li D, Kan Y. siRNA-Mediated BmAurora B Depletion Impedes the Formation of Holocentric Square Spindles in Silkworm Metaphase BmN4 Cells. Insects. 2024; 15(1):72. https://doi.org/10.3390/insects15010072
Chicago/Turabian StyleZhang, Bing, Camilo Ayra-Pardo, Xiaoning Liu, Meiting Song, Dandan Li, and Yunchao Kan. 2024. "siRNA-Mediated BmAurora B Depletion Impedes the Formation of Holocentric Square Spindles in Silkworm Metaphase BmN4 Cells" Insects 15, no. 1: 72. https://doi.org/10.3390/insects15010072
APA StyleZhang, B., Ayra-Pardo, C., Liu, X., Song, M., Li, D., & Kan, Y. (2024). siRNA-Mediated BmAurora B Depletion Impedes the Formation of Holocentric Square Spindles in Silkworm Metaphase BmN4 Cells. Insects, 15(1), 72. https://doi.org/10.3390/insects15010072

