New Color-Patterned Species of Microtendipes Kieffer, 1913 (Diptera: Chironomidae) and a Deep Intraspecific Divergence of Species by DNA Barcodes †
Abstract
Simple Summary
Abstract
1. Introduction
2. Materials and Methods
3. Results and Discussion
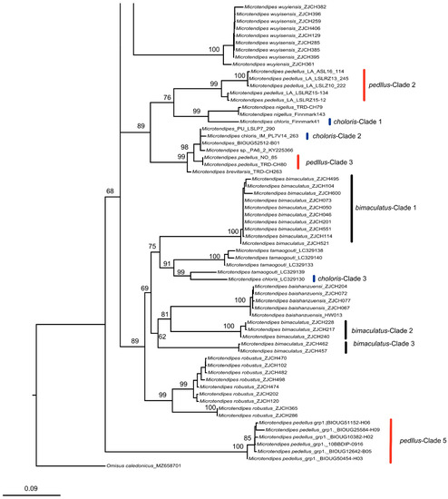
3.1. Barcode Analysis
3.2. Species Delimitation
3.3. Taxonomy
3.3.1. Microtendipes baishanzuensis Song et Qi, sp. nov.
3.3.2. Microtendipes bimaculatus Song et Qi, sp. nov.
3.3.3. Microtendipes nigrithorax Song et Qi, sp. nov.
3.3.4. Microtendipes robustus Song et Qi, sp. nov.
3.3.5. Microtendipes wuyiensis Song et Qi, sp. nov.
3.3.6. Microtendipes tuberosus Qi et Wang
- The following key is modified from Qi et al. (2014)
| 1 Hypopygium without median volsella (Figure 9D) | 2 |
| -Hypopygium with median volsella (e.g., Figure 5D) | 9 |
| 2 Inferior volsella abruptly narrowed in apical half (Figure 5 in [10]) | 3 |
| -Inferior volsella not abruptly narrowed in apical half, digitiform | 4 |
| 3 Anal point tapering, slightly apically swollen and rounded; superior volsella with four dorsal setae and two basal setae (Figures 4 and 5 in [10]) | M. angustus Qi et Wang, 2006 |
| -Anal point parallel-sided, slender, apex rounded; superior volsella with 7–10 dorsal setae and four long basal setae (Figure 4 in [11]) | M. zhejiangensis Qi, Lin et Wang, 2012 |
| 4 Wing without markings | 5 |
| -Wing with markings (Figure 7 in [10]) | M. quasicauducas Qi et Wang, 2006 |
| 5 Abdominal tergite VIII not narrowed at base | 6 |
| ---Abdominal tergite VIII narrowed at base, as an inverted V-shape (Figure 12 in [13]) | M. iriocedeus Sasa et Suzuki, 2000 |
| 6 Anal point reduced, verruciform-shaped (Figure 4 in [9]) | Microtendipes brevisimus Qi et al. 2014 |
| -Anal point developed, not as above (e.g., Figure 5D) | 7 |
| 7 Anal point tapering, subtriangular, with pointed apex (Figure 9D) | 8 |
| -Anal point parallel-sided, slender, apex rounded (Figure 11d in [8]) | M. tobaquintus Kikuchi et Sasa, 1990 |
| 8 Thorax entirely dark brown (Figure 8) | M. nigrithorax sp. nov. |
| -Thorax yellowish brown, only scutum dark brown | M. britteni (Edwards, 1929) |
| 9 Superior volsella with lateral lobe (Figure 15 in [10]) | 10 |
| -Superior volsella without lateral lobe (e.g., Figure 5D and Figure 9D) | 12 |
| 10 Tergite IX without median seta (Figure 7 in [12]) | M. globosus Qi et al. 2014 |
| -Tergite IX with median setae | 11 |
| 11 Front femur with small tubercle, abdomen with brown joints of tergite III-IX (Figures 12 and 14 in [12]) | M. tuberosus Qi et Wang, 2006 |
| -Front femur and abdomen color not as above | M. yaanensis Qi et Wang, 2006 |
| 12 Wing with faint markings (e.g., Figure 7A) | 13 |
| -Wing without faint markings (e,g., Figure 5A) | 14 |
| 13 Fore tibia uniformly dark brown (Figure 13B) | M. wuyiensis sp. nov. |
| ---Basal 1/2 and distal 1/4 of fore tibia dark brown (Figure 7B) | M. bimaculatus sp. nov. |
| 14 Thorax entirely dark brown (Figure 10) | M. robustus sp. nov. |
| -Thorax not as above | 15 |
| 15. Median volsella consists of several tubercles each bearing a long seta (Figure 3 in [7]) | M. truncates Kawai et Sasa, 1985 |
| -Median volsella not as above | 16 |
| 16 Fore tibia dark brown (e.g., Figure 9B) | M. chloris (Meigen, 1818) |
| -Fore tibia not as above | 17 |
| 17 Acrostichals present, anal point weakly tapered (Figure 5D) | M. baishanzuensis sp. nov. |
| -Acrostichals absent, anal point parallel-sided (Figure 16 in [21]) | M. pedellus (De Geer, 1776) |
4. Conclusions
Supplementary Materials
Author Contributions
Funding
Data Availability Statement
Acknowledgments
Conflicts of Interest
Abbreviations
References
- Armitage, P.D.; Cranston, P.; Pinder, L.C. The Chironomidae: The Biology and Ecology of Non-Biting Midges. J. N. Am. Benthol. Soc. 1955, 14, 611–738. [Google Scholar]
- Ferrington, L.C. Global diversity of non-biting midges (Chironomidae; Insecta-Diptera) in freshwater. Hydrobiologia 2008, 595, 447–455. [Google Scholar] [CrossRef]
- Sæther, O.A.; Ekrem, T. Biogeography of Afrotropical Chironomidae (Diptera), with special reference to Gondwanaland. Cimbebasia 2003, 19, 123–139. [Google Scholar]
- Nicacio, G.; Juen, L. Chironomids as indicators in freshwater ecosystems: An assessment of the literature. Insect Conserv. Divers. 2015, 8, 393–403. [Google Scholar] [CrossRef]
- Cranston, P.S.; Martin, J. 26. Family Chironomidae. In Catalog of the Diptera of the Australasian and Oceanian Regions; Evenhuis, N.L., Ed.; Bishop Museum Press: Honolulu, HI, USA, 1989; pp. 252–274. [Google Scholar]
- Oliver, D.R.; Dillon, M.E.; Cranston, P.S. A Catalog of Nearctic Chironomidae; Research Branch, Agriculture: Ottawa, ON, Canada, 1990; p. 89.
- Kawai, K.; Sasa, M. Seven New Species of Chironomid Midges (Diptera, Chironomidae) from the Ohta River, Japan. Jpn. J. Limnol. 1985, 46, 15–24. [Google Scholar] [CrossRef]
- Kikuchi, M.; Sasa, M. Studies on the chironomid midges (Diptera, Chironomidae) of the Lake Toba area, Sumatra, Indonesia. Jpn. J. Sanit. Zool. 1990, 41, 291–329. [Google Scholar] [CrossRef]
- Qi, X.; Shi, S.D.; Lin, X.L.; Wang, X.H. A new species for Microtendipes Kieffer (Diptera: Chironomidae) from Gutian Mountain, Zhejiang. Entomotaxonomia 2014, 36, 289–292. [Google Scholar]
- Qi, X.; Wang, X. A review of Microtendipes Kieffer from China (Diptera: Chironomidae). Zootaxa 2006, 1108, 37–51. [Google Scholar] [CrossRef]
- Qi, X.; Wang, X. A new species of the genus Microtendipes Kieffer, 1915 (Diptera, Chironomidae) from Oriental China. Zookeys 2012, 212, 81–89. [Google Scholar] [CrossRef]
- Qi, X.; Li, Y.F.; Wang, X.H.; Shao, Q.J. A New Species of Microtendipes (Diptera: Chironomidae) with a Median Volsella from Xishan Island, China. Fla. Entomol. 2014, 97, 871–876. [Google Scholar] [CrossRef]
- Sasa, M.; Suzuki, H. Studies on the Chironomid Species Collected on Ishigaki and Iriomote Islands, Southwestern Japan. Trop. Med. 2000, 42, 1–37. [Google Scholar]
- Yamamoto, M.; Yamamoto, N. Family Chironomidae. In Catalogue of the Insects of Japan. Volume 8, Diptera. Part 1. Nematocera–Brachcera Aschiza; Editorial Committee of Catalogue of the Insect of Japan, Ed.; Touka Shobo: Fukuoka, Japan, 2014; pp. 237–362. [Google Scholar]
- Moubayed-Breil, J. Microtendipes morii sp. n., Polypedilum (Polypedilum) mercantourus sp. n. and Virgatanytarsus rossaroi sp. n., three new Tyrrhenian species from cold mountain streams and lakes in Corsica and the Maritime Alps (Diptera, Chironomidae). Eur. Entomol. J. 2017, 16, 213–227. [Google Scholar]
- Tang, H.; Niitsuma, H. Review of the Japanese Microtendipes (Diptera: Chironomidae: Chironominae), with description of a new species. Zootaxa 2017, 4320, 535–553. [Google Scholar] [CrossRef]
- Orel, O.V.; Bazova, N.V. New species of the genus Microtendipes Kieffer, 1915 (Diptera, Chironomidae) from Buryatia (Russia). Zootaxa 2018, 4425, 175–184. [Google Scholar] [CrossRef] [PubMed]
- Uttaran, M. A New Species of the genus Microtendipes Kieffer (Diptera, Chironomidae) from Foothills of Eastern Himalaya, India. Int. J. Zool. Investig. 2022, 8, 537–541. [Google Scholar] [CrossRef]
- Freeman, P.; Cranston, P.S. 11. Family Chironomidae. In Catalogue of the Diptera of the Afrotropical Region; Crosskey, R.W., Ed.; British Museum (Natural History): London, UK, 1980; pp. 175–202. [Google Scholar]
- Cranston, P.S.; Dillon, M.E.; Pinder, L.C.V.; Reiss, F. 10. The adult males of Chironominae (Diptera: Chironomidae) of the Holarctic region—Keys and diagnoses. In Chironomidae of the Holarctic Region. Keys and Diagnoses. Part 3. Adult Males; Wiederholm, T., Ed.; Entomological Society: Lund, Sweden, 1989; Volume 34, pp. 353–502. [Google Scholar]
- Townes, H.K. The Nearctic Species of Tendipedini—Diptera, Tendipedidae (=Chironomidae). Am. Midl. Nat. 1945, 34, 1–206. [Google Scholar] [CrossRef]
- Hebert, P.D.; Cywinska, A.; Ball, S.L.; de Waard, J.R. Biological identifications through DNA barcodes. Mol. Ecol. Resour. 2003, 270, 313–321. [Google Scholar] [CrossRef]
- Ward, R.D.; Zemlak, T.S.; Innes, B.H.; Last, P.R.; Hebert, P.D. DNA barcoding Australia’s fish species. Philos. Trans. R. Soc. Lond. B Biol. Sci. 2005, 360, 1847–1857. [Google Scholar] [CrossRef]
- Ivanova, N.V.; Clare, E.L.; Borisenko, A.V. DNA Barcoding in Mammals. In DNA Barcodes: Methods and Protocols; Kress, W.J., Erickson, D.L., Eds.; Humana Press: Totowa, NJ, USA, 2012; pp. 153–182. [Google Scholar]
- Clare, E.L.; Lim, B.K.; Engstrom, M.D.; Eger, J.L.; Hebert, P.D.N. DNA barcoding of Neotropical bats: Species identification and discovery within Guyana. Mol. Ecol. Notes 2007, 7, 184–190. [Google Scholar] [CrossRef]
- Smith, M.A.; Poyarkov, N.A., Jr.; Hebert, P.D. DNA BARCODING: CO1 DNA barcoding amphibians: Take the chance, meet the challenge. Mol. Ecol. Resour. 2008, 8, 235–246. [Google Scholar] [CrossRef]
- Kerr, K.C.R.; Stoeckle, M.Y.; Dove, C.J.; Weigt, L.A.; Francis, C.M.; Hebert, P.D.N. Comprehensive DNA barcode coverage of North American birds. Mol. Ecol. Notes 2007, 7, 535–543. [Google Scholar] [CrossRef] [PubMed]
- Saitoh, T.; Sugita, N.; Someya, S.; Iwami, Y.; Kobayashi, S.; Kamigaichi, H.; Higuchi, A.; Asai, S.; Yamamoto, Y.; Nishiumi, I. DNA barcoding reveals 24 distinct lineages as cryptic bird species candidates in and around the Japanese Archipelago. Mol. Ecol. Resour. 2015, 15, 177–186. [Google Scholar] [CrossRef] [PubMed]
- Lukhtanov, V.A. Species delimitation and analysis of cryptic species diversity in the XXI Century. Entomol. Rev. 2019, 99, 463–472. [Google Scholar] [CrossRef]
- Hebert, P.D.N.; Stoeckle, M.Y.; Zemlak, T.S.; Francis, C.M. Identification of birds through DNA barcodes. PLoS Biol. 2004, 2, e312. [Google Scholar] [CrossRef] [PubMed]
- Sharkey, M.J.; Janzen, D.H.; Hallwachs, W.; Chapman, E.G.; Smith, M.A.; Dapkey, T.; Brown, A.; Ratnasingham, S.; Naik, S.; Manjunath, R.; et al. Minimalist revision and description of 403 new species in 11 subfamilies of Costa Rican braconid parasitoid wasps, including host records for 219 species. Zookeys 2021, 1013, 1–665. [Google Scholar] [PubMed]
- Stoeck, T.; Kochems, R.; Forster, D.; Lejzerowicz, F.; Pawlowski, J. Metabarcoding of benthic ciliate communities shows high potential for environmental monitoring in salmon aquaculture. Ecol. Indic. 2018, 85, 153–164. [Google Scholar] [CrossRef]
- Adams, C.I.; Knapp, M.; Gemmell, N.J.; Jeunen, G.J.; Bunce, M.; Lamare, M.D.; Taylor, H.R. Beyond biodiversity: Can environmental DNA (eDNA) cut it as a population genetics tool? Genes 2019, 10, 192. [Google Scholar] [CrossRef]
- Alfaro, M.E.; Karan, E.A.; Schwartz, S.T.; Shultz, A.J. The Evolution of Color Pattern in Butterflyfishes (Chaetodontidae). Integr. Comp. Biol. 2019, 59, 604–615. [Google Scholar] [CrossRef]
- Hiller, A.; Kraus, H.; Almon, M.; Werding, B. The Petrolisthes galathinus complex: Species boundaries based on color pattern, morphology and molecules, and evolutionary interrelationships between this complex and other Porcellanidae (Crustacea: Decapoda: Anomura). Mol. Phylogenet. Evol. 2006, 40, 547–569. [Google Scholar] [CrossRef]
- Hiyama, A.; Taira, W.; Otaki, J.M. Color-pattern evolution in response to environmental stress in butterflies. Front. Genet. 2012, 3, 15. [Google Scholar] [CrossRef]
- Irion, U.; Nusslein-Volhard, C. The identification of genes involved in the evolution of color patterns in fish. Curr. Opin. Genet. Dev. 2019, 57, 31–38. [Google Scholar] [CrossRef] [PubMed]
- Shevtsova, E.; Hansson, C.; Janzen, D.H.; Kjærandsen, J. Stable structural color patterns displayed on transparent insect wings. Proc. Natl. Acad. Sci. USA 2011, 108, 668–673. [Google Scholar] [CrossRef] [PubMed]
- Farooq, H.; Uetz, P. Identifying Australian snakes by color patterns. Vertebr. Zool. 2020, 70, 473–482. [Google Scholar]
- Martin, P.R.; Montgomerie, R.; Lougheed, S.C. Color patterns of closely related bird species are more divergent at intermediate levels of breeding-range sympatry. Am. Nat. 2015, 185, 443–451. [Google Scholar] [CrossRef] [PubMed]
- Badejo, O.; Skaldina, O.; Gilev, A.; Sorvari, J. Benefits of insect colours: A review from social insect studies. Oecologia 2020, 194, 27–40. [Google Scholar] [CrossRef] [PubMed]
- Cruz, D.D.; Denis, D.; Arellano, E.; Ibarra-Cerdena, C.N. Quantitative imagery analysis of spot patterns for the three-haplogroup classification of Triatoma dimidiata (Latreille, 1811) (Hemiptera: Reduviidae), an important vector of Chagas disease. Parasites Vectors 2021, 14, 90. [Google Scholar] [CrossRef]
- Otaki, J.M.; Yamamoto, H. Species-specific color-pattern modifications of butterfly wings. Dev. Growth Differ. 2004, 46, 1–14. [Google Scholar] [CrossRef]
- Siri, A.; Paggi, A. A new species of the genus Ablabesmyia Johannsen from the Neotropics and description of the pupa of Ablabesmyia bianulata Paggi (Diptera: Chironomidae: Tanypodinae). Zootaxa 2010, 2386, 49–58. [Google Scholar] [CrossRef]
- Epler, J.; Cuda, J.; Center, T. Redescription of Cricotopus lebetis (Diptera: Chironomidae), a potential biocontrol agent of the aquatic weed hydrilla (Hydrocharitaceae). Fla. Entomol. 2000, 83, 171–180. [Google Scholar] [CrossRef]
- Gresens, S.; Stur, E.; Ekrem, T. Phenotypic and genetic variation within the Cricotopus sylvestris species-group (Diptera, Chironomidae), across a Nearctic—Palaearctic gradient. Fauna Nor. 2012, 31, 137. [Google Scholar] [CrossRef]
- Hagenlund, L.K.; Andersen, T.; Mendes, H.F. A new species of Djalmabatista Fittkau (Chironomidae, Tanypodinae) from Mato Grosso, Brazil. Biota Neotrop. 2010, 10, 257–261. [Google Scholar] [CrossRef]
- Dantas, G.P.S.; Hamada, N.; Araujo, A.A.H. A new species of Metapelopia Silva, Oliveira & Trivinho-Strixino (Diptera: Chironomidae) from Peru. Zootaxa 2016, 4137, 49–60. [Google Scholar]
- Song, C.; Zhu, B.Q.; Moubayed-Breil, J.; Lei, T.; Qi, X. Taxonomic study on the genus Stenochironomus Kieffer from the Baishanzu Nature Reserve, China (Diptera, Chironomidae). Zookeys 2022, 1104, 93–113. [Google Scholar] [CrossRef] [PubMed]
- Sæther, O.A. Some Nearctic Podonominae, Diamesinae, and Orthocladiinae (Diptera: Chironomidae). Bull. Fish. Res. Board Can. 1969, 170, 154. [Google Scholar]
- Sæther, O.A. Glossary of chironomid morphology terminology (Diptera: Chironomidae). Entomol. Scand. Suppl. 1980, 14, 1–51. [Google Scholar]
- Langton, P.H.; Pinder, L.C.V. Keys to the Adult Male Chironomidae of Britain and Ireland; Freshwater Biological Association: Ambleside, UK, 2007; Volume 1–2, p. 407. [Google Scholar]
- Frohlich, D.; Torres-Jerez, I.; Bedford, I.; Markham, P.; Brown, J. A phylogeographical analysis of the Bemisia tabaci species complex based on mitochondrial DNA markers. Mol. Ecol. 1999, 8, 1683–1691. [Google Scholar] [CrossRef] [PubMed]
- Song, C.; Lin, X.L.; Wang, Q.; Wang, X.H. DNA barcodes successfully delimit morphospecies in a superdiverse insect genus. Zool. Scr. 2018, 47, 311–324. [Google Scholar] [CrossRef]
- Folmer, O.; Black, M.; Hoeh, W.; Lutz, R.; Vrijenhoek, R. DNA primers for amplification of mitochondrial cytochrome c oxidase subunit I from diverse metazoan invertebrates. Mol. Mar. Biol. Biotech. 1994, 3, 294–299. [Google Scholar]
- Hall, T.A. BioEdit: A user-friendly biological sequence alignment editor and analysis program for Windows 95/98/NT. Nucleic Acids Symp. Ser. 1999, 41, 95–98. [Google Scholar]
- Ratnasingham, S.; Hebert, P.D.N. A DNA-Based Registry for All Animal Species: The Barcode Index Number (BIN) System. PLoS ONE 2013, 8, e66213. [Google Scholar] [CrossRef]
- Kumar, S.; Stecher, G.; Tamura, K. MEGA7: Molecular Evolutionary Genetics Analysis Version 7.0 for Bigger Datasets. Mol. Biol. Evol. 2016, 33, 1870–1874. [Google Scholar] [CrossRef] [PubMed]
- Nguyen, L.T.; Schmidt, H.A.; von Haeseler, A.; Minh, B.Q. IQ-TREE: A fast and effective stochastic algorithm for estimating maximum-likelihood phylogenies. Mol. Biol. Evol. 2015, 32, 268–274. [Google Scholar] [CrossRef]
- Ronquist, F.; Teslenko, M.; Van Der Mark, P.; Ayres, D.L.; Darling, A.; Höhna, S.; Larget, B.; Liu, L.; Suchard, M.A.; Huelsenbeck, J.P. MrBayes 3.2: Efficient Bayesian Phylogenetic Inference and Model Choice Across a Large Model Space. Syst. Biol. 2012, 61, 539–542. [Google Scholar] [CrossRef] [PubMed]
- Rambaut, A.; Drummond, A.J.; Xie, D.; Baele, G.; Suchard, M.A. Posterior Summarization in Bayesian Phylogenetics Using Tracer 1.7. Syst. Biol. 2018, 67, 901–904. [Google Scholar] [CrossRef] [PubMed]
- Puillandre, N.; Brouillet, S.; Achaz, G. ASAP: Assemble species by automatic partitioning. Mol. Ecol. Resour. 2021, 21, 609–620. [Google Scholar] [CrossRef]
- Silvestro, D.; Michalak, I. raxmlGUI: A graphical front-end for RAxML. Org. Divers. Evol. 2012, 12, 335–337. [Google Scholar] [CrossRef]
- Drummond, A.J.; Suchard, M.A.; Xie, D.; Rambaut, A. Bayesian Phylogenetics with BEAUti and the BEAST 1.7. Mol. Biol. Evol. 2012, 29, 1969–1973. [Google Scholar] [CrossRef]
- Bertheau, C.; Schuler, H.; Krumbock, S.; Arthofer, W.; Stauffer, C. Hit or miss in phylogeographic analyses: The case of the cryptic NUMTs. Mol. Ecol. Resour. 2011, 11, 1056–1059. [Google Scholar] [CrossRef]
- Whitworth, T.L.; Dawson, R.D.; Magalon, H.; Baudry, E. DNA barcoding cannot reliably identify species of the blowfly genus Protocalliphora (Diptera: Calliphoridae). Proc. R. Soc. B-Biol. Sci. 2007, 274, 1731–1739. [Google Scholar] [CrossRef]
- Després, L. One, two or more species? Mitonuclear discordance and species delimitation. Mol. Ecol. 2019, 28, 3845–3847. [Google Scholar] [CrossRef]
- Wiemers, M.; Fiedler, K. Does the DNA barcoding gap exist?—A case study in blue butterflies (Lepidoptera: Lycaenidae). Front. Zool. 2007, 4, 8. [Google Scholar] [CrossRef]
- Sasa, M. Studies on chironomid midges in lakes of the Nikko National Park. Part II. Taxonomical and morphological studies on the chironomid species collected from lakes in the Nikko National Park. Res. Rep. Natl. Inst. Environ. Stud. 1984, 70, 18–215. [Google Scholar]
- Sasa, M.; Kamimura, K. Chironomid midges collected on the shore of lakes in the Akan Nationa Park, Hokkaido (Diptera, Chironomidae). Res. Rep. Natl. Inst. Environ. Stud. 1987, 104, 9–61. [Google Scholar]
- Lin, X.L.; Stur, E.; Ekrem, T. Molecular phylogeny and temporal diversification of Tanytarsus van der Wulp (Diptera: Chironomidae) support generic synonymies, a new classification and center of origin. Syst. Entomol. 2018, 43, 659–677. [Google Scholar] [CrossRef]
- McKie, B.G.; Cranston, P.S. Size matters: Systematic and ecological implications of allometry in the responses of chironomid midge morphological ratios to experimental temperature manipulations. Can. J. Zool. 2005, 83, 553–568. [Google Scholar] [CrossRef]
- Lin, X.L.; Stur, E.; Ekrem, T. Exploring genetic divergence in a species-rich insect genus using 2790 DNA barcodes. PLoS ONE 2015, 10, e0138993. [Google Scholar] [CrossRef] [PubMed]
- Anderson, A.M.; Stur, E.; Ekrem, T. Molecular and morphological methods reveal cryptic diversity and three new species of Nearctic Micropsectra (Diptera: Chironomidae). Freshw. Sci. 2013, 32, 892–921. [Google Scholar] [CrossRef]
- Epler, J.H. Identification Manual for the Larval Chironomidae (Diptera) of North and South Carolina; North Carolina Department of Environment and Natural Resources, Raleigh, and St. Johns River Water Management District: Palatka, FL, USA, 2001; p. 526.
- Yang, Z.; Landry, J.F.; Handfield, L.; Zhang, Y.; Alma Solis, M.; Handfield, D.; Scholtens, B.G.; Mutanen, M.; Nuss, M.; Hebert, P.D. DNA barcoding and morphology reveal three cryptic species of Anania (Lepidoptera: Crambidae: Pyraustinae) in North America, all distinct from their European counterpart. Syst. Entomol. 2012, 37, 686–705. [Google Scholar] [CrossRef]
- Song, C.; Wang, Q.; Zhang, R.L.; Sun, B.J.; Wang, X.H. Exploring the utility of DNA barcoding in species delimitation of Polypedilum (Tripodura) non-biting midges (Diptera: Chironomidae). Zootaxa 2016, 4079, 534–550. [Google Scholar] [CrossRef] [PubMed]
- Kapli, P.; Lutteropp, S.; Zhang, J.; Kobert, K.; Pavlidis, P.; Stamatakis, A.; Flouri, T. Multi-rate Poisson tree processes for single-locus species delimitation under maximum likelihood and Markov chain Monte Carlo. Bioinformatics 2017, 33, 1630–1638. [Google Scholar] [CrossRef] [PubMed]
- Freeman, P. The Chironomidae (Diptera) of Australia. Aust. J. Zool. 1961, 9, 611–737. [Google Scholar] [CrossRef]
- Sasa, M.; Suzuki, H.; Sakai, T. Studies on the Chironomid Midges Collected on the Shore of Shimanto River in April, 1998. Part 1. Description of Species of the Subfamily Chironominae. Trop. Med. 1998, 40, 47–89. [Google Scholar]















| Nucleotide Position | Conserved Sites (%) | Variable Sites (%) | Informative Sites (%) | Adenine (%) | Thymine (%) | Cytosine (%) | Guanine (%) |
|---|---|---|---|---|---|---|---|
| 1 | 41.96 | 18.14 | 16.25 | 28.2 | 27.7 | 16.0 | 28.1 |
| 2 | 51.74 | 0.84 | 0 | 14.3 | 43.0 | 26.7 | 16.0 |
| 3 | 6.30 | 81.02 | 83.75 | 43.9 | 48.4 | 5.3 | 2.4 |
| Total | 63.91 | 36.09 | 33.79 | 28.8 | 39.7 | 16.0 | 15.5 |
| Fe | Ti | ta1 | ta2 | ta3 | |
| P1 | 1050–1375, 1246 | 1070–1300, 1203 | 1300–1750, 1554 | 580–750, 685 | 600–750, 667 |
| P2 | 1125–1325, 1230 | 1050–1200, 1159 | 750–850, 792 | 300–400, 362 | 260–325, 293 |
| P3 | 1375–1550, 1454 | 1140–1375, 1269 | 900–1080, 1020 | 520–625, 583 | 420–480, 453 |
| ta4 | ta5 | LR | BV | SV | |
| P1 | 420–625, 538 | 250–300, 273 | 1.21–1.30, 1.29 | 1.81–1.91, 1.86 | 1.46–1.68, 1.59 |
| P2 | 180–200, 188 | 100–125, 118 | 0.65–0.68, 0.67 | 3.19–3.41, 3.29 | 2.91–3.13, 3.07 |
| P3 | 240–300, 258 | 150–180, 156 | 0.79–0.86, 0.83 | 2.48–2.66, 2.54 | 2.25–2.82, 2.62 |
| Fe | Ti | ta1 | ta2 | ta3 | |
| P1 | 1100–1350, 1200 | 1040–1350, 1261 | 1425–1650, 1542 | 600–750, 676 | 580–720, 666 |
| P2 | 1140–1480, 1264 | 1050–1350, 1130 | 680–880, 769 | 350–450, 377 | 255–340, 286 |
| P3 | 1260–1660, 1426 | 1110–1440, 1258 | 930–1210, 1019 | 520–700, 591 | 380–510, 430 |
| ta4 | ta5 | LR | BV | SV | |
| P1 | 450–625, 572 | 220–270, 250 | 1.13–1.27, 1.22 | 1.71–2.04, 1.77 | 0.83–1.65, 1.48 |
| P2 | 110–250, 189 | 100–160, 113 | 0.62–0.72, 0.67 | 2.90–3.67, 3.31 | 2.90–3.37, 3.16 |
| P3 | 210–300, 263 | 100–140, 128 | 0.75–0.84, 0.8 | 2.54–2.75, 2.53 | 2.53–2.81, 2.68 |
| Fe | Ti | ta1 | ta2 | ta3 | |
| P1 | 1050–1400, 1292 | 1200–1525, 1354 | 1475–1800, 1650 | 750–925, 779 | 625–800, 729 |
| P2 | 1275–1575, 1458 | 1200–1400, 1338 | 650–900, 792 | 375–500, 454 | 275–375, 333 |
| P3 | 1300–1675, 1575 | 1400–1575, 1483 | 875–1200, 1067 | 500–700, 621 | 375–475, 446 |
| ta4 | ta5 | LR | BV | SV | |
| P1 | 525–650, 625 | 250–300, 288 | 1.18–1.26, 1.22 | 1.99–1.66, 1.78 | 1.53–1.64, 1.60 |
| P2 | 150–225, 208 | 100–125, 117 | 0.46–0.64, 0.59 | 2.94–3.39, 3.23 | 3.14–4.54, 3.58 |
| P3 | 200–300, 279 | 125–150, 138 | 0.63–0.76, 0.72 | 2.66–2.98, 2.79 | 2.71–3.09, 2.88 |
| Fe | Ti | ta1 | ta2 | ta3 | |
| P1 | 1250–1600, 1397 | 1380–1850, 1544 | 1720–2200, 1941 | 770–1000, 876 | 770–1000, 868 |
| P2 | 1400–1725, 1506 | 1290–1750, 1460 | 860–1100, 970 | 430–575, 497 | 310–500, 400 |
| P3 | 1610–1925, 1722 | 1470–2000, 1684 | 1100–1400, 1240 | 650–875, 749 | 460–625, 545 |
| ta4 | ta5 | LR | BV | SV | |
| P1 | 670–875, 759 | 260–375, 317 | 1.19–1.30, 1.26 | 1.68–1.76, 1.73 | 1.46–1.57, 1.52 |
| P2 | 190–300, 248 | 100–150, 155 | 0.63–0.68, 0.67 | 1.92–3.41, 2.90 | 3.02–3.16, 3.10 |
| P3 | 290–375, 331 | 110–200, 158 | 0.70–0.78, 0.74 | 2.46–2.48, 2.61 | 2.61–2.82, 2.75 |
| Fe | Ti | ta1 | ta2 | ta3 | |
| P1 | 1020–1020, 1020 | 1010–1175, 1084 | 1310–1550, 1431 | 630–725, 666 | 560–650, 596 |
| P2 | 1050–1250, 1136 | 950–1250, 1043 | 550–750, 678 | 325–375, 350 | 250–275, 259 |
| P3 | 1210–1250, 1227 | 1105–1425, 1213 | 890–910, 900 | 570–650, 605 | 360–400, 387 |
| ta4 | ta5 | LR | BV | SV | |
| P1 | 420–525, 476 | 175–200, 189 | 1.30–1.34, 1.32 | 1.27–1.89, 1.44 | 0.77–1.49, 0.94 |
| P2 | 140–175, 154 | 80–100, 95 | 0.44–0.75, 0.66 | 3.22–3.61, 3.33 | 2.82–4.41, 3.29 |
| P3 | 220–250, 237 | 100–125, 108 | 0.63–0.82, 0.75 | 2.47–2.57, 2.53 | 2.55–2.97, 2.71 |
Disclaimer/Publisher’s Note: The statements, opinions and data contained in all publications are solely those of the individual author(s) and contributor(s) and not of MDPI and/or the editor(s). MDPI and/or the editor(s) disclaim responsibility for any injury to people or property resulting from any ideas, methods, instructions or products referred to in the content. |
© 2023 by the authors. Licensee MDPI, Basel, Switzerland. This article is an open access article distributed under the terms and conditions of the Creative Commons Attribution (CC BY) license (https://creativecommons.org/licenses/by/4.0/).
Share and Cite
Song, C.; Wang, L.; Lei, T.; Qi, X. New Color-Patterned Species of Microtendipes Kieffer, 1913 (Diptera: Chironomidae) and a Deep Intraspecific Divergence of Species by DNA Barcodes. Insects 2023, 14, 227. https://doi.org/10.3390/insects14030227
Song C, Wang L, Lei T, Qi X. New Color-Patterned Species of Microtendipes Kieffer, 1913 (Diptera: Chironomidae) and a Deep Intraspecific Divergence of Species by DNA Barcodes. Insects. 2023; 14(3):227. https://doi.org/10.3390/insects14030227
Chicago/Turabian StyleSong, Chao, Le Wang, Teng Lei, and Xin Qi. 2023. "New Color-Patterned Species of Microtendipes Kieffer, 1913 (Diptera: Chironomidae) and a Deep Intraspecific Divergence of Species by DNA Barcodes" Insects 14, no. 3: 227. https://doi.org/10.3390/insects14030227
APA StyleSong, C., Wang, L., Lei, T., & Qi, X. (2023). New Color-Patterned Species of Microtendipes Kieffer, 1913 (Diptera: Chironomidae) and a Deep Intraspecific Divergence of Species by DNA Barcodes. Insects, 14(3), 227. https://doi.org/10.3390/insects14030227

