Abstract
Spissistilus festinus (Say, 1830) (Hemiptera: Membracidae) is a frequent pest of leguminous crops in the Southern United States, and a vector of grapevine red blotch virus. There is currently no information on the genetic diversity of S. festinus. In this study, populations of S. festinus were collected in 2015–2017 from various crops and geographic locations in the United States, and fragments of the mitochondrial cytochrome C oxidase 1 (mt-COI) gene and the nuclear internal transcribed spacer 2 (ITS2) region were characterized by polymerase chain reaction and sequencing. Maximum-likelihood and Bayesian analyses of the mt-COI and ITS2 sequences yielded similar phylogenetic tree topologies, revealing two distinct genetic S. festinus lineages with all of the specimens from California comprising one phylogenetic clade, alongside a single GenBank entry from Arizona, and all specimens from the Southeastern United States comprising a statistically-supported distinct clade, regardless of host and year of collection. The mt-COI gene fragment showed up to 10.8% genetic distance between the two phylogenetic clades. These results suggest the existence of two genotypes within S. festinus in the United States. The only distinct morphological trait between the two genotypes was a less elevated pronotum in the representative specimens from California, compared to the representative specimens from the Southeastern United States. Since this phenotypic feature is inconspicuous, a diagnostic polymerase chain reaction targeting a variable region of the mt-COI fragment was developed to reliably distinguish between the specimens of the two genotypes of S. festinus and to facilitate their specific identification.
1. Introduction
The three-cornered alfalfa hopper, Spissistilus festinus (Say, 1830) (Hemiptera: Membracidae), is an agricultural pest of legume crops, in particular peanuts, soybeans, and alfalfa in the Southern United States [1]. Recently, the capacity of S. festinus to transmit the grapevine red blotch virus (GRBV) from infected to healthy grapevines in the greenhouse was reported [2]. Spissistilus festinus is also associated with the red blotch disease spread in vineyards in California [3,4]. Spissistilus festinus is not considered to be a direct pest of Vitis spp. although it can cause girdling damage of the shoots and petioles upon feeding. Females oviposite in green grapevine tissue but on grapevines, the progeny do not survive to adulthood [5]. No information is available on the genetic relationship between S. festinus populations from the Southern United States and California.
Molecular markers have been widely used to determine phylogenetic relationships among insects [6,7,8,9]. For subspecies phylogenetic characterization, several markers have been applied but the mitochondrial cytochrome C oxidase (mt-COI) “barcode” region is the most widely used [10]. For example, mt-COI is routinely used to resolve sub-species phylogenetic relationships and cryptic species identification within Bemisia tabaci (Gennadius, 1899) (Hemiptera: Aleyrodidae), one of the most agriculturally important hemipteran pests globally [11,12,13]. Awareness of subspecies variation and cryptic species is important because B. tabaci biotypes might have different virus transmission efficiencies [14,15,16] and susceptibility to insecticides [17,18,19].
As S. festinus is a long-known pest of leguminous crops in the Southern United States and a recently identified problem for grape production as a vector of GRBV in California, understanding the population structure of this treehopper is important to fill a gap of knowledge and better inform the management of this pest in agriculture production systems, particularly in vineyards. In this study, we investigated the genetic diversity of S. festinus populations collected over multiple years, geographic locations, and from various crops. We examined the genetic variation of a 547-nt ‘code’ region of mt-COI, as well as a 445-nt nuclear internal transcribed spacer 2 (ITS2) region of the representative specimens of each S. festinus population. Genetic information was combined with morphological analyses to identify two genotypes of S. festinus in the United States.
2. Materials and Methods
2.1. Spissistilus festinus Specimen Collection
Spissistilus festinus adults were collected from various crops (clover, alfalfa, soybean, peanut, grape, and weeds) in multiple states in 2015, 2016, and 2017 (Table 1). At each site, between 12 and 25 S. festinus were captured. Spissistilus festinus adults collected from Vitis vinifera ‘Cabernet franc’ in Napa County, California were collected on yellow sticky cards in June and July of 2015 and 2016 [3]. All remaining specimens were collected by sweep netting. Specimens from Alabama, Mississippi, Georgia, North Carolina, and Virginia were preserved in 100% ethanol, upon collection. Ethanol was drained for shipment to the laboratory at Cornell University in Geneva, New York for genotyping, and specimens were then stored at −20 °C, until nucleic acid extraction. Specimens from Parlier, Lodi, Knights Landing, and Davis in California were immediately shipped following collection and stored at −20 °C, until nucleic acid extraction.
Table 1.
Sites of Spissistilus festinus collection, date of collection, mt-COI primers used for PCR characterization and sequencing, and NCBI GenBank accession numbers.
2.2. Morphological Characteristics of Spissistilus festinus
Adult and nymph specimens of S. festinus from Lodi, California and Auburn, Alabama were analyzed by taking into account phenotypic descriptions that were previously published [20]. The genitalia of the specimens of the two states were dissected and observed under a stereoscope. Collection vouchers at the Cornell University and the Smithsonian Institute were used as reference for comparative morphological characteristics. Specimens were photographed with a Macroscopic Solutions Pro and Canon EOS 6D DSLR camera body using the Macro Photo MP-E 65 mm f/2.8 1-5X manual focus lens for EOS, while genitalia were photographed in ethanol on a glass microscope slide, under a cover slip with an EF 70–200 mm zoom lens with a 10X Mitutoyo objective lens.
2.3. DNA Extraction, PCR Amplification, and Sequencing of Spissistilus festinus DNA Fragments
Total DNA was extracted from individual specimens using the E.Z.N.A Insect DNA kit (OMEGA Biotek) and DNA was stored at −20 °C for polymerase chain reaction (PCR), using specific primers. Primers ‘LCO1490’ and ‘HCO1298’ were used to amplify a 710-bp fragment from the mitochondrial cytochrome C oxidase subunit 1 gene (mt-COI) [21] by PCR. HotStarTaq polymerase (Qiagen) was used for all PCRs at manufacturer-suggested conditions, with an annealing temperature of 54 °C. Unexpectedly, the mt-COI barcode region was amplified with these primers only for the S. festinus populations from California. No mt-COI amplicon was obtained for the S. festinus populations from Alabama, Mississippi, Georgia, North Carolina, and Virginia.
To recover the mt-COI barcode region of S. festinus populations from the Southeastern United States, tRNA-based primers ‘tRWF2_t1’ and ‘tRWF2_t1’ (both containing the universal primer sequence of ‘M13F’ at the 5′ end) were used in a cocktail as forward primers, in combination with the alternative universal reverse primer ‘LepR1’, to amplify a larger region and recover the region in which the HCO1298/LCO1490 primers failed [22]. A specimen from the Alabama collection was used for this assay. The resulting 900-bp amplicon was directly Sanger-sequenced at the Cornell University Biotechnology Resource Center (Ithaca, NY, USA) using primers ‘M13F’ and ‘LepR1’. Based on a 900-bp sequence fragment, a forward primer (‘SETCAHfor’) was then designed to anneal at the same region as the ‘LCO1490’ primer to amplify a fragment of the mt-COI barcode region of S. festinus populations from the Southeastern United States, using PCR. For these S. festinus specimens, primers ‘SETCAHfor’ (5′-TTTCTACAAGCCACAGGGATATTGG-3′) and ‘LepR1’ [23] were used to amplify a 710 bp mt-COI barcode fragment. PCR products were resolved by electrophoresis on 2% agarose gels and staining with GelRED (Biotium, Fremont, CA 94538, USA), and was directly Sanger-sequenced at the Cornell University Biotechnology Resource Center (Ithaca, NY, USA), using the PCR primers.
The internal transcribed spacer 2 (ITS2), a non-coding region located between the genes encoding the 5.8S and 28S ribosome subunit, was also amplified by PCR and sequenced. Primers ‘Cas5p8Fc’ and ‘Cas28b1d’ were used to amplify a 500 bp fragment containing the ITS2 region [24], through PCR. DNA amplicons were resolved using electrophoresis (as described above) and directly Sanger-sequenced at the Cornell University Biotechnology Resource Center (Ithaca, NY, USA), using the PCR primers.
2.4. Sequence Analyses and Phylogenetic Analyses
PCR products of the S. festinus mt-COI and ITS2 genomic regions were purified using ExoSAP-IT (Applied Biosystems, Foster City, CA, USA) and directly sequenced in both directions, using PCR primers. Sequences of mt-COI were obtained from 8 to 24 specimens per S. festinus population, depending on the number collected for each population. ITS2 sequences were obtained for at least two specimens from each S. festinus population. Sequences from each population were aligned, primer sequences were removed, and consensus sequences were built. Sequences determined in this study were assembled and manually edited using the Lasergene software suite (Version 15.0), aligned using MUSCLE [25], and phylogenies were constructed using RaxML [26] and MrBayes [27]. Branching confidence was estimated using 1000 bootstrap replicates for Maximum Likelihood analyses. Genetic distance matrices were computed in MEGA version X, using the number of pairwise differences per site (p-distance method) [28]. Based on the overall quality of sequences, 547 nucleotides were considered in the mt-COI multi-alignment and phylogenetic analyses. The mt-COI phylogeny was constructed using the sequences determined in this study and GenBank mt-COI sequence entries of at least 500 bp in length. Similarly, ITS2 consensus sequences were aligned and a phylogeny was constructed with 445 nucleotides considered. No other ITS2 sequences of Membracidae were included in our analysis because none were found in GenBank. To assess within-population variability of the mt-COI sequences, a pairwise identity matrix based on a MUSCLE alignment was constructed using the Sequence Demarcation Tool (Version 1.2) [29]. ITS2 stemloop predictions were confirmed using the ITS2 Database [30]. Representative mt-COI and ITS2 sequences for each population were submitted to the NCBI GenBank.
2.5. Diagnostic PCR for Distinction of Spissistilus festinus Genotype
Based on highly variable regions of the mt-COI nucleotide alignment between the two S. festinus genotypes, PCR primers were designed for the specific detection of each genotype. Primers designed to amplify a 496 bp fragment of the mt-COI gene of the California genotype of S. festinus in PCR were ‘TCAHcoiWestF’ (5′-GAATTGGGACAACCAGGACC-3′) and ‘TCAHcoiWestR’ (5′-AACTGGAAGAGACATGAGG-3′). Primers designed for the Southeastern United States genotype of S. festinus were ‘TCAHcoiEastF’ (5′-CCTCCGTCTATAATTCTACTCCTTA-3′) and ‘TCAHcoiEastR’ (5′-CCTGCGTAAGTGTAGGGAGAAAATGGCG-3′), to amplify a 145 bp region in PCR. These primers were combined for 12.5 µL PCR reactions, with the following reaction setup: 2.5 µL of 10X PCR Buffer (Qiagen), 1.0 µL of each primer at 10 µM, 0.25 µL of dNTP mix (10 mM each nucleotide) (Thermo Scientific), 0.125 µL of HotStar Taq polymerase (Qiagen), and 4.625 µL of nuclease-free water. PCRs were run at the following temperature cycling protocol: 95 °C for 5 min; 30 cycles of 94 °C for 30 s, 59 °C for 60 s, 72 °C for 60 s; and 72 °C for 10 min. PCR products were resolved by gel electrophoresis on 2% agarose gels, stained with GelRED (Biotium) and imaged under UV light.
The sensitivity and specificity of the diagnostic PCR was validated by testing for cross-amplification of the S. festinus genotypes and for amplification of the mt-C2OI gene fragment from other hemipteran insects, respectively. The DNA extracts of various hemiptera were available in a laboratory collection at Cornell University from previous insect survey studies in California and in New York vineyards [3,4].
3. Results
3.1. Two Distinct Spissistilus festinus Genotypes Based on Geography
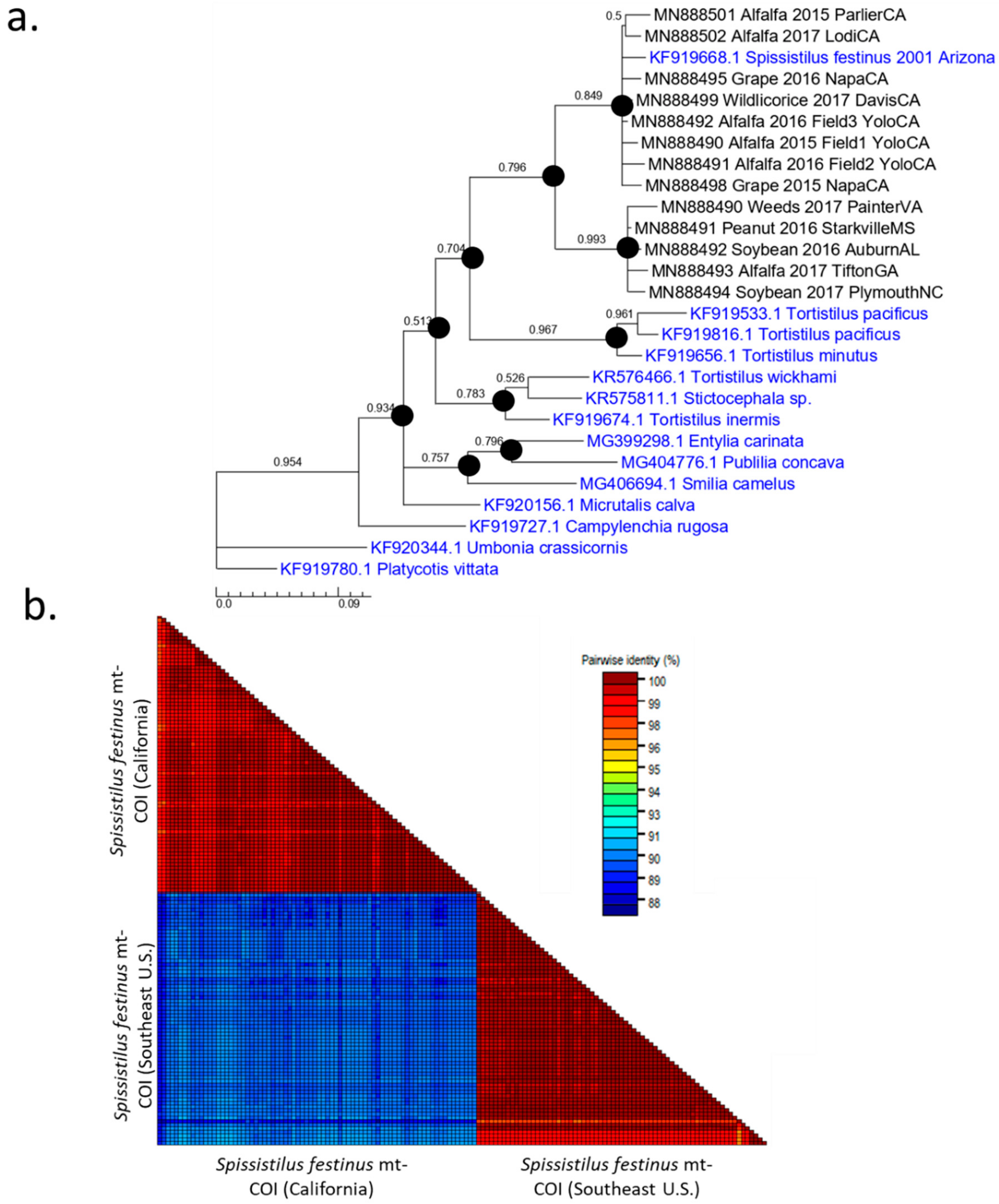
A partial mt-COI DNA fragment from populations of S. festinus collected in 2015–2017, from several states and different hosts, was analyzed through PCR and sequencing. A population of S. festinus consisted of specimens from a given host, location, and year. The sequences of mt-COI fragments determined in this study were submitted to GenBank as accession numbers MN888490-MN888502. All populations of S. festinus had low within-population nucleotide sequence variation (between 0% and 1%) within the 547 bp sequenced mt-COI genomic region. Phylogenetic analyses of mt-COI sequences revealed two distinct clades (Figure 1a). Populations from California formed one clade, with a subclade containing specimens from Central California (Lodi and Parlier), and another subclade consisting of specimens from Northern California (Davis, Knights Landing, and Rutherford) (Figure 1a). The California populations were otherwise indistinguishable from each other, regardless of source crop or time of collection. The populations from the Southeastern United States (Alabama, Georgia, Mississippi, North Carolina, Virginia) also formed one clade and were indistinguishable from each other. The genetic distance within the “California” clade ranged from 0.0%–0.9%, and 0.0%–0.2% in the “Southeastern United States” clade (Table S1). Genetic distance between these two clades ranged from 10.1%–10.8%, within the 547 nucleotides considered (Figure 1). Interestingly, a single S. festinus GenBank mt-COI sequence entry from Arizona (accession number KF919668) grouped with the specimens from California. The existence of two phylogenetic clades of S. festinus was confirmed by a pairwise identity matrix of mt-COI sequences from individual specimens (Figure 1b).
Figure 1.
Analyses of mitochondrial cytochrome C oxidase I (mt-COI) consensus sequences (547 nucleotides) from Spissistilus festinus populations collected from various locations, years, and crops in California and the Southeastern United States. (a) Bayesian inferential analysis indicating two distinct genotypes based on geographic location. Membracid mt-COI sequences determined in this study are denoted in black; the sequences retrieved from GenBank and used for comparison are denoted in blue. Numbers at the nodes indicate Bayesian posterior probability. Nodes denoted with a black dot indicate support by Maximum Likelihood analysis with at least 90% bootstrap support (1000 bootstrap replicates). (b) Pairwise identity matrix based on MUSCLE alignment of sequences from individual specimens. Each square depicts a pairwise comparison, where red indicates high sequence identity (>98%) and blue indicates lower (88%–90%) sequence identity. Note the high homogeneity among sequences within populations, and a distinction between mt-COI sequences from S. festinus specimens from California and the Southeastern United States.
The sequences of ITS2 fragments determined in this study were submitted to GenBank as accession numbers MN887235-MN887247. Phylogenetic relationships based on ITS2 sequences were consistent with the grouping of S. festinus populations in the two clades observed with the mt-COI sequences. One ITS2 clade had all specimens from California and the other clade had all specimens from the Southeastern United States (Figure 2a). For all S. festinus ITS2 sequences, the predicted 5.8S and 28S motifs, and the boundaries of the ITS2 region were detected by the annotation function in the ITS2 database (Figure 2b) [30]. This result validated the nature of ITS2 sequences determined in this study. Nonetheless, in comparison to the mt-COI sequences, there was higher nucleotide sequence conservation among the ITS2 sequences (Table S2). In fact, nucleotide differences were only observed at three positions in the 445 nt-long sequence alignment considered within the ITS2 region. S. festinus specimens from the Southeastern United States carried a cytosine, a guanine, and a thymine in positions 141, 146, and 186 of the sequenced ITS2 fragment. While S. festinus populations from California had a thymine, thymine, and cytosine at the same positions, respectively (Figure 2c). The two distinct clades of ITS2 sequences confirmed the two genotypes of S. festinus.
Figure 2.
Analyses of internal transcribed spacer 2 (ITS2) sequences (495 nucleotides) from Spissistilus festinus populations collected from various locations, years, and crops in California and the Southeastern United States. (a) Phylogeny produced by Bayesian inferential analysis (with posterior probability indicated at the node) with the crop, location, and year of collection indicated in the node names. Black dots at nodes indicate bootstrap support of at least 80%, through Maximum Likelihood analysis (1000 bootstrap replicates). (b) Depiction of 5.8S (blue) and 28S (red) motifs denoting the boundaries of the ITS2 region (black) used as a nuclear marker for genetic variation among populations of S. festinus. (c) Segment of MUSCLE alignment of ITS2 sequences in which three nucleotide differences at positions 141, 146, and 186 were observed between S. festinus specimens from California and the Southeastern United States.
3.2. Phenotypic Characterization of the Two Spissistilus festinus Genotypes
To verify if the two S. festinus genotypes had differential morphological features, specimens from Lodi, California and Auburn, Alabama were analyzed and compared, to each other and to the voucher specimens (Figure 3). These specimens were selected as representatives of the two genotypes identified by phylogenetic analyses. Examination of the terminalia (Figure 3b,e), dissected genitalia (Figure 3c,f), and aedeagus from adult males clearly indicated that specimens from the two geographic origins were S. festinus. Indeed, the posterior arm of the aedeagus was tubular in form and longer than the anterior arm, and had a small apical flap above the apically-opening orifice, as previously illustrated [20]. These features are specific to S. festinus. Instars from the two S. festinus genotypes were 1–3 mm in length with a series of dorsal spine-like protrusions. Adults from the two S. festinus genotypes had typical triangular-shaped bodies of 5–7 mm in length, with an elongated pronotum and clear wings (Figure 3a,d). Suprahumeral horns were very prominent and the pronotum was low, compared to other membracids [20]. Interestingly, specimens from California had a less elevated pronotum, especially medially in lateral view, than specimens from Alabama (Figure 3a,d). This was the only obvious morphological trait that distinguished representative specimens from the two S. festinus genotypes.
Figure 3.
Comparative observations of Spissistilus festinus specimens collected from (top panels) soybean in Auburn, Alabama, and (bottom panels) alfalfa in Lodi, California. Full body side view (a,d), and lateral view of the male terminalia (b,e) and dissected genitalia (c,f). Note the less elevated pronotum of the specimen from California compared to the specimen from Alabama.
3.3. Diagnostic Polymerase Chain Reaction for Spissistilus festinus Genotypes
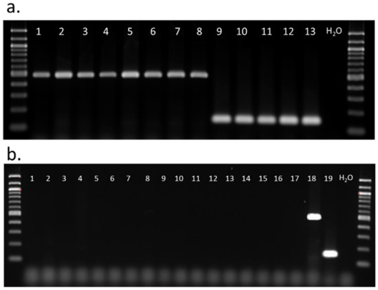
Since phenotypic differences between the two S. festinus genotypes was inconspicuous, a diagnostic PCR assay was designed to distinguish between genotypes of S. festinus from California and the Southeastern United States for the amplification of 496 bp and 145 bp DNA fragments, respectively (Figure 4a). The sensitivity of the assay was determined through the specific amplification of DNA targets only from the S. festinus specimens (Figure 4a). The specificity of the assay was verified through a lack of amplification of DNA targets from other Membracidae (Acutalis sp., Stictocephala sp., Campylenchia sp., Entylia carinata), Cercopidae (Philaenus sp., Clastoptera sp.), Fulgoroidea (Delphacidae sp., Cixiidae sp.), Cicadellidae (Colladonus reductus, Osbornellus borealis, Scaphytopius sp., Empoasca sp., Erythroneura elegantula, Euscelis sp.), Aphididae, Aleyrodidae, and Psylloidea (Figure 4b). These results validated the specificity and sensitivity of the diagnostic PCR for the two genotypes of S. festinus.
Figure 4.
(a) Diagnostic polymerase chain reaction for DNA sequence-based identification of specimens of the S. festinus genotype from California (lanes 1–8) and the Southeastern United States (lanes 9–13). (b) Specificity of the diagnostic PCR against other Membracidae (lanes 1–4), Cercopidae (lanes 5–6), Fulgoroidea (lanes 7–8), Cicadellidae (lanes 9–14), Aphididae (lane 15), Aleyrodidae (lane 16), and Psylloidea (lane 17) compared to the S. festinus genotype from California (lane 18) and the Southeastern United States (lane 19).
4. Discussion
In this study, we collected populations of Spissistilus festinus from various geographic locations, crops, and in different years. We analyzed genetic variation within and between populations by sequencing a PCR-amplified fragment of the mt-COI gene and the nuclear noncoding ITS2 region, downstream of the 5.8S rRNA region and upstream of the 28S rRNA region. For both genetic markers there was very little variation within populations, defined as S. festinus collections from the same location at the same time. However, based on both genetic markers, two distinct genotypes of S. festinus were observed, in which all populations from the Southeastern United States grouped in one clade, and all populations from California grouped into another clade. Notwithstanding, two sub-clades were identified within the mt-COI California clade—one with specimens from Northern California and the other with specimens from Central California.
The mt-COI and ITS2 genetic markers were selected for this study due to their widespread use in insect systematics and availability of degenerate PCR primers for hemipteran insects [9,24,31]. We acknowledge that there might be more accurate genetic markers or methods, such as single nucleotide polymorphism (SNP) datasets for resolving population genetics and phylogeography [6,32]. However, although the ITS2 region displayed very low variability between S. festinus genotypes (only three nucleotide substitutions in a 445-nt region), the variability in the ITS2 region did support the mt-COI results and strengthened the identification of two S. festinus genotypes. Membracidae speciation based on genomic markers is sparse. Nonetheless, the mt-COI barcode was used for determining subspecies variation in whiteflies [14,15,16,17,18,19] and species variation in planthoppers. Species divergences within tribes Kelisiinae and Asiracinae (Hemiptera: Fulgoroidea) were 12.3% and 13.3%, respectively [33], and 14.4% to 31.1% in species of the genus Omolicna [34]. Our observation of 10.1%–10.8% divergence between clades of S. festinus supported our hypothesis of the existence of two distinct genotypes.
The two S. festinus genotypes were phenotypically very similar, with specimens from California showing a slightly less elevated pronotum than specimens from Alabama. This inconspicuous morphological trait was the only distinct characteristic between the two species. There is currently no known biological difference between S. festinus genotypes from California and the Southeastern United States. For example, it is also unknown if these two genotypes are reproductively compatible. Therefore, it is unclear whether the two genotypes described here correspond to two cryptic species. The possible existence of two cryptic species should be evaluated to further resolve the taxonomy of S. festinus. Experiments are underway to address this question.
Determining the genotype dispersal in other habitat areas of S. festinus that were not surveyed in this study would be of interest to further inform subspecies genetic variation and might shed light on biological dispersal patterns. For example, populations in intermediate localities, such as New Mexico and Texas, warrant such studies to establish which of the two genotypes they are allied to or if they represent additional genotypes. This type of research is justified given the grouping of a single S. festinus specimen from Arizona with specimens from California based on nearly identical mt-COI sequences. The diagnostic PCR reported in this study could facilitate S. festinus genotype identification and help to refine the actual geographic range of S. festinus, as well as areas of co-existence of the two S. festinus genotypes.
The geographic range of S. festinus is reportedly in the United States, the Caribbean, and in South America [1,35]. However, the southern and northern limits of its range are not well described, and should be further investigated. Noteworthy, although S. festinus was not found in a vineyard on Long Island during 2017–2018 insect surveys [4], the Cornell University Insect Collection has a single S. festinus specimen collected on Long Island, New York in 1933. Was this specimen migrating from southern habitats before it was caught on Long Island or was it an indigenous specimen? These questions are unanswered, however, it is important to be vigilant for the potential of S. festinus to travel north or east, or to be carried in shipments of plant materials, even transiently. Additionally, the geographic range of S. festinus might shift in light of climate change and changes in agricultural practices.
Understanding the biological implications of different S. festinus genotypes or potential cryptic species, is of interest. Cryptic species with distinct features have been described for diverse insects [9,36,37,38]. For example, one of the cryptic species of the mosquito genus Aedes does not carry the gram-negative bacterium Wolbachia [39]. Additionally, a different host association is described for a cryptic species of the aphid Nippolachus piri [40]. For S. festinus, the two genotypes should be evaluated for differences in GRBV transmission capability and efficiency, insecticide resistance, and host range. This is critical to advance our limited understanding of S. festinus-GRBV-grapevine interactions and develop optimal pest management tactics. Although S. festinus populations appear to be localized toward the edges of vineyards in Napa County, California, primarily reproduce in cover crop species [41], and occur at higher populations at vineyard edges near water sources [3,41], a comprehensive understanding of the S. festinus ecology at the landscape level is missing. Such information would be desirable not only to infer landscape-level movements of S. festinus through vineyard ecosystems but also to inform pest management recommendations.
5. Conclusions
Two distinct genotypes of Spissistilus festinus were identified in the United States based on sequence analyses of the mitochondrial cytochrome C oxidase 1 gene and nuclear ITS2 region. Phenotypic information supported the existence of two distinct genotypes of S. festinus, with specimens from California having a less elevated pronotum, compared to specimens from the Southeastern United States.
Supplementary Materials
The following are available online at https://www.mdpi.com/2075-4450/11/2/80/s1. Table S1: Genetic distance matrix for mitochondrial cytochrome C oxidase I sequences. Pairwise genetic distance (p-distance) is in the lower left corner of the matrix, and standard error is in the top right corner denoted by blue text. Table S2: Genetic distance matrix for internal transcribed spacer 2 sequences. Pairwise genetic distance (p-distance) is in the lower left corner of the matrix, and standard error is in the top right corner denoted by blue text.
Author Contributions
E.C. conceptualized the research. E.C. and M.F. designed the study. E.C., V.P., M.B. and J.D. performed the experiments and collected the data; E.C., J.D. and M.F. analyzed the data; E.C. and M.F. wrote the paper. All authors have reviewed and approved the manuscript for publication.
Funding
This work was funded in part by the American Vineyard Foundation, the California Department of Food and Agriculture, the California Grape Rootstock Research Foundation, the California Grape Rootstock Improvement Commission, the New York Wine and Grape Foundation, USDA-NIFA Hatch project #1004285, USDA-NIFA Predoctoral Fellowship award 2018-67011-27995, Federal Capacity Funds, and Cornell AgriTech Research Venture Funds.
Acknowledgments
We are grateful to Stuart McKamey (USDA-ARS, Beltsville, MD, USA) for his assistance with the morphological analyses and review of this manuscript. We thank the following people for collecting S. festinus specimens for us: Mark Sisterson (USDA-ARS, Parlier, CA, USA), Alana Jacobson (Auburn University), Sally Taylor (Virginia Tech University), Sean Malone (Virginia Tech University), Dominic Reisig (North Carolina State University), Phillip Roberts (University of Georgia), Fred Musser (Mississippi State University), and Robert Bugg (University of California, Davis, CA, USA). Kevin Schermerhorn (Cornell University) assisted with the photography of the specimens. We thank Dennis Kopp (Smithsonian Institution), Brian Nault (Cornell University) and Keith Perry (Cornell University) for their interest in this research.
Conflicts of Interest
The authors declare no conflict of interest.
References
- Beyer, B.A.; Srinivasan, R.; Roberts, P.M.; Abney, M.R. Biology and Management of the Threecornered Alfalfa Hopper (Hemiptera: Membracidae) in Alfalfa, Soybean, and Peanut. J. Integr. Pest Manag. 2017, 8, 1–10. [Google Scholar] [CrossRef]
- Bahder, B.W.; Zalom, F.G.; Jayanth, M.; Sudarshana, M.R. Phylogeny of Geminivirus Coat Protein Sequences and Digital PCR Aid in Identifying Spissistilus festinus as a Vector of Grapevine red blotch-associated virus. Phytopathology 2016, 106, 1223–1230. [Google Scholar] [CrossRef] [PubMed]
- Cieniewicz, E.J.; Pethybridge, S.J.; Loeb, G.; Perry, K.; Fuchs, M. Insights into the Ecology of Grapevine red blotch virus in a Diseased Vineyard. Phytopathology 2018, 108, 94–102. [Google Scholar] [CrossRef] [PubMed]
- Cieniewicz, E.; Flasco, M.; Brunelli, M.; Onwumelu, A.; Wise, A.; Fuchs, M.F. Differential Spread of Grapevine Red Blotch Virus in California and New York Vineyards. Phytobiomes J. 2019, 3, 203–211. [Google Scholar] [CrossRef]
- Preto, C.R.; Sudarshana, M.R.; Bollinger, M.L.; Zalom, F.G. Vitis vinifera (Vitales: Vitaceae) as a Reproductive Host of Spissistilus festinus (Hemiptera: Membracidae). J. Insect Sci. 2018, 18. [Google Scholar] [CrossRef]
- Kjer, K.; Borowiec, M.L.; Frandsen, P.B.; Ware, J.; Wiegmann, B.M. Advances using molecular data in insect systematics. Curr. Opin. Insect Sci. 2016, 18, 40–47. [Google Scholar] [CrossRef]
- DeSalle, R.; Goldstein, P. Review and Interpretation of Trends in DNA Barcoding. Front. Ecol. Evol. 2019, 7, 302. [Google Scholar] [CrossRef]
- Wang, Y.; Dietrich, C.H.; Zhang, Y. Phylogeny and historical biogeography of leafhopper subfamily Evacanthinae (Hemiptera: Cicadellidae) based on morphological and molecular data. Sci. Rep. 2017, 7, 45387. [Google Scholar] [CrossRef]
- Park, D.-S.; Foottit, R.; Maw, E.; Hebert, P.D.N. Barcoding Bugs: DNA-Based Identification of the True Bugs (Insecta: Hemiptera: Heteroptera). PLoS ONE 2011, 6, e18749. [Google Scholar] [CrossRef]
- Caterino, M.S.; Cho, S.; Sperling, F.A.H. The Current State of Insect Molecular Systematics: A Thriving Tower of Babel. Annu. Rev. Entomol. 2000, 45, 1–54. [Google Scholar] [CrossRef]
- Frohlich, D.R.; Torres-Jerez, I.; Bedford, I.D.; Markham, P.G.; Brown, J.K. A phylogeographical analysis of the Bemisia tabaci species complex based on mitochondrial DNA markers. Mol. Ecol. 1999, 8, 1683–1691. [Google Scholar] [CrossRef] [PubMed]
- Dinsdale, A.; Cook, L.; Riginos, C.; Buckley, Y.M.; De Barro, A.P. Refined Global Analysis of Bemisia tabaci (Hemiptera: Sternorrhyncha: Aleyrodoidea: Aleyrodidae) Mitochondrial Cytochrome Oxidase 1 to Identify Species Level Genetic Boundaries. Ann. Entomol. Soc. Am. 2010, 103, 196–208. [Google Scholar] [CrossRef]
- Perring, T.M.; Stansly, P.A.; Liu, T.X.; Smith, H.A.; Andreason, S.A. Sustainable Management of Arthropod Pests of Tomato. Whiteflies: Biology, Ecology, and Management; Academic Press: Cambridge, MA, USA, 2018; pp. 73–110. [Google Scholar]
- Bedford, I.D.; Briddon, R.W.; Brown, J.K.; Rosell, R.C.; Markham, P.G. Geminivirus transmission and biological characterisation of Bemisia tabaci (Gennadius) biotypes from different geographic regions. Ann. Appl. Biol. 1994, 125, 311–325. [Google Scholar] [CrossRef]
- Chowda-Reddy, R.; Kirankumar, M.; Seal, S.E.; Muniyappa, V.; Valand, G.B.; Govindappa, M.; Colvin, J. Bemisia tabaci Phylogenetic Groups in India and the Relative Transmission Efficacy of Tomato leaf curl Bangalore virus by an Indigenous and an Exotic Population. J. Integr. Agric. 2012, 11, 235–248. [Google Scholar] [CrossRef]
- Shi, X.; Tang, X.; Zhang, X.; Zhang, D.; Li, F.; Yan, F.; Zhang, Y.; Zhou, X.; Liu, Y. Transmission Efficiency, Preference and Behavior of Bemisia tabaci MEAM1 and MED under the Influence of Tomato Chlorosis Virus. Front. Plant Sci. 2017, 8, 2271. [Google Scholar] [CrossRef]
- Costa, H.S.; Brown, J.K.; Sivasupramaniam, S.; Bird, J. Regional distribution, insecticide resistance, and reciprocal crosses between the A and B biotypes of Bemisia tabaci. Insect Sci. Applic 2019, 14, 255–266. [Google Scholar] [CrossRef]
- Luo, C.; Jones, C.M.; Devine, G.; Zhang, F.; Denholm, I.; Gorman, K. Insecticide resistance in Bemisia tabaci biotype Q (Hemiptera: Aleyrodidae) from China. Crop Prot. 2010, 29, 429–434. [Google Scholar] [CrossRef]
- Horowitz, A.R.; Kontsedalov, S.; Khasdan, V.; Ishaaya, I. Biotypes B and Q of Bemisia tabaci and their relevance to neonicotinoid and pyriproxyfen resistance. Arch. Insect Biochem. Physiol. 2005, 58, 216–225. [Google Scholar] [CrossRef]
- Kopp, D.D.; Yonke, T.R. The Treehoppers of Missouri: Part 1. Subfamilies Centrotinae, Hoplophorioninae, and Membracinae (Homoptera: Membracidae). J. Kansas Entomol. Soc. 1973, 46, 42–64. [Google Scholar]
- Folmer, O.; Black, M.; Hoeh, W.; Lutz, R.; Vrijenhoek, R. DNA primers for amplification of mitochondrial cytochrome c oxidase subunit I from diverse metazoan invertebrates. Mol. Mar. Biol. Biotechnol. 1994, 3, 294–299. [Google Scholar]
- Park, D.-S.; Suh, S.-J.; Oh, H.-W.; Hebert, P.D. Recovery of the mitochondrial COI barcode region in diverse Hexapoda through tRNA-based primers. BMC Genom. 2010, 11, 423. [Google Scholar] [CrossRef] [PubMed]
- Hebert, P.D.N.; Penton, E.H.; Burns, J.M.; Janzen, D.H.; Hallwachs, W. Ten species in one: DNA barcoding reveals cryptic species in the neotropical skipper butterfly Astraptes fulgerator. Proc. Natl. Acad. Sci. USA 2004, 101, 14812–14817. [Google Scholar] [CrossRef]
- Ji, Y.J.; Zhang, D.X.; He, L.J. Evolutionary conservation and versatility of a new set of primers for amplifying the ribosomal internal transcribed spacer regions in insects and other invertebrates. Mol. Ecol. Notes 2003, 3, 581–585. [Google Scholar] [CrossRef]
- Edgar, R.C. MUSCLE: Multiple sequence alignment with high accuracy and high throughput. Nucleic Acids Res. 2004, 32, 1792–1797. [Google Scholar] [CrossRef] [PubMed]
- Stamatakis, A. RAxML version 8: A tool for phylogenetic analysis and post-analysis of large phylogenies. Bioinformatics 2014, 30, 1312–1313. [Google Scholar] [CrossRef] [PubMed]
- Ronquist, F.; Teslenko, M.; Van Der Mark, P.; Ayres, D.L.; Darling, A.; Höhna, S.; Larget, B.; Liu, L.; Suchard, M.A.; Huelsenbeck, J.P. Mrbayes 3.2: Efficient bayesian phylogenetic inference and model choice across a large model space. Syst. Biol. 2012, 61, 539–542. [Google Scholar] [CrossRef]
- Kumar, S.; Stecher, G.; Li, M.; Knyaz, C.; Tamura, K. MEGA X: Molecular Evolutionary Genetics Analysis across Computing Platforms. Mol. Biol. Evol. 2018, 35, 1547–1549. [Google Scholar] [CrossRef]
- Muhire, B.M.; Varsani, A.; Martin, D.P. SDT: A Virus Classification Tool Based on Pairwise Sequence Alignment and Identity Calculation. PLoS ONE 2014, 9, e108277. [Google Scholar] [CrossRef]
- Ankenbrand, M.J.; Keller, A.; Wolf, M.; Schultz, J.; Forster, F. ITS2 Database V: Twice as Much. Mol. Biol. Evol. 2015, 32, 3030–3032. [Google Scholar] [CrossRef]
- Hwang, U.-W.; Kim, W. General properties and phylogenetic utilities of nuclear ribosomal DNA and mitochondrial DAN commonly used in molecular systematics. Korean J. Parasitol. 1999, 37, 215–228. [Google Scholar] [CrossRef]
- Wosula, E.N.; Chen, W.; Fei, Z.; Legg, J.P. Unravelling the genetic diversity among cassava Bemisia tabaci whiteflies using NextRAD sequencing. Genome Biol. Evol. 2017, 9, 2958–2973. [Google Scholar] [CrossRef]
- Dijkstra, E.; Rubio, J.M.; Post, R.J. Resolving relationships over a wide taxonomic range in Delphacidae (Homoptera) using the COI gene. Syst. Entomol. 2003, 28, 89–100. [Google Scholar] [CrossRef]
- Bahder, B.W.; Bartlett, C.R.; Barrantes Barrantes, E.A.; Zumbado Echavarria, M.A.; Humphries, A.R.; Helmick, E.E.; Ascunce, M.S.; Goss, E.M. A new species of Omolicna (Hemiptera: Auchenorrhyncha: Fulgoroidea: Derbidae) from coconut palm in Costa Rica and new country records for Omolicna brunnea and Omolicna triata. Zootaxa 2019, 4577, 501–514. [Google Scholar] [CrossRef]
- Caldwell, J.S. A generic revision of the treehoppers of the tribe Ceresini in America north of Mexico based on a study of the male genitalia. Proc. U. S. Natl. Mus. 1949, 98, 491–521. [Google Scholar] [CrossRef]
- Ebsen, J.R.; Boomsma, J.J.; Nash, D.R. Phylogeography and cryptic speciation in the Myrmica scabrinodis Nylander, 1846 species complex (Hymenoptera: Formicidae), and their conservation implications. Insect Conserv. Divers. 2019, 12, 467–480. [Google Scholar] [CrossRef]
- Iftikhar, R.; Ashfaq, M.; Rasool, A.; Hebert, P.D.N. DNA barcode analysis of thrips (Thysanoptera) diversity in Pakistan reveals cryptic species complexes. PLoS ONE 2016, 11, e0146014. [Google Scholar] [CrossRef]
- Tyagi, K.; Kumar, V.; Singha, D.; Chandra, K.; Laskar, B.A.; Kundu, S.; Chakraborty, R.; Chatterjee, S. DNA Barcoding studies on Thrips in India: Cryptic species and Species complexes. Sci. Rep. 2017, 7, 4898. [Google Scholar] [CrossRef] [PubMed]
- Minard, G.; Tran Van, V.; Tran, F.H.; Melaun, C.; Klimpel, S.; Koch, L.K.; Ly Huynh Kim, K.; Huynh Thi Thuy, T.; Tran Ngoc, H.; Potier, P.; et al. Identification of sympatric cryptic species of Aedes albopictus subgroup in Vietnam: New perspectives in phylosymbiosis of insect vector. Parasites Vectors 2017, 10, 276. [Google Scholar] [CrossRef] [PubMed]
- Kanturski, M.; Lee, Y.; Choi, J.; Lee, S. DNA barcoding and a precise morphological comparison revealed a cryptic species in the Nippolachnus piri complex (Hemiptera: Aphididae: Lachninae). Sci. Rep. 2018, 8, 8998. [Google Scholar] [CrossRef] [PubMed]
- Preto, C.R.; Bahder, B.W.; Bick, E.N.; Sudarshana, M.R.; Zalom, F.G. Seasonal Dynamics of Spissistilus festinus (Hemiptera: Membracidae) in a Californian Vineyard. J. Econ. Entomol. 2019, 112, 1138–1144. [Google Scholar] [CrossRef]
© 2020 by the authors. Licensee MDPI, Basel, Switzerland. This article is an open access article distributed under the terms and conditions of the Creative Commons Attribution (CC BY) license (http://creativecommons.org/licenses/by/4.0/).



