Functional Analysis of Odorant-Binding Proteins 12 and 17 from Wheat Blossom Midge Sitodiplosis mosellana Géhin (Diptera: Cecidomyiidae)
Abstract
Simple Summary
Abstract
1. Introduction
2. Materials and Methods
2.1. Experimental Insects
2.2. RNA Isolation, cDNA Synthesis, and OBP Cloning
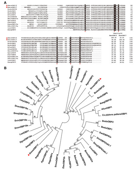
2.3. Sequence and Phylogenetic Analyses
2.4. Prokaryotic Expression and Purification of SmosOBPs
2.5. Fluorescence Competitive Binding Assays
2.6. Y-Tube Olfactometer Bioassays
3. Results
3.1. Characterization of SmosOBP cDNAs
3.2. Expression and Purification of SmosOBPs
3.3. Distinct Binding Affinities of SmosOBPs12 and 17 to Host Plant Volatiles
3.4. Behavior of S. mosellana in Y-Tube Olfactometer Assays
4. Discussion
5. Conclusions
Supplementary Materials
Author Contributions
Funding
Conflicts of Interest
References
- Fürstenau, B.; Rosell, G.; Guerrero, A.; Quero, C. Electrophysiological and behavioral responses of the black-banded oak borer, Coroebus florentinus, to conspecific and host-plant volatiles. J. Chem. Ecol. 2012, 38, 378–388. [Google Scholar] [CrossRef] [PubMed]
- Diaz-Santiz, E.; Rojas, J.C.; Cruz-Lopez’, L.; Hernandez’, E.; Malo, E.A. Olfactory response of Anastrepha striata (Diptera:Tephritidae) to guava and sweet orange volatiles. Insect Sci. 2016, 23, 720–727. [Google Scholar] [CrossRef]
- Karageorgi, M.; Bräcker, L.B.; Lebreton, S.; Minervino, C.; Cavey, M.; Siju, K.P.; Grunwald Kadow, I.C.; Gompel, N.; Prud’homme, B. Evolution of multiple sensory systems drives novel egg-laying behavior in the fruit pest Drosophila suzukii. Curr. Biol. 2017, 27, 847–853. [Google Scholar] [CrossRef] [PubMed]
- Cloonan, K.R.; Abraham, J.; Angeli, S.; Syed, Z.; Rodriguez-Saona, C. Advances in the chemical ecology of the spotted wing drosophila (Drosophila suzukii) and its applications. J. Chem. Ecol. 2018, 44, 922–939. [Google Scholar] [CrossRef] [PubMed]
- Leal, W.S. Odorant reception in insects: Roles of receptors, binding proteins, and degrading enzymes. Ann. Rev. Entomol. 2013, 58, 373–391. [Google Scholar] [CrossRef] [PubMed]
- Zhu, J.; Ban, L.; Song, L.M.; Liu, Y.; Pelosi, P.; Wang, G. General odorant-binding proteins and sex pheromone guide larvae of Plutella xylostella to better food. Insect Biochem. Mol. Biol. 2016, 72, 10–19. [Google Scholar] [CrossRef]
- Zhang, R.; Wang, B.; Grossi, G.; Falabella, P.; Liu, Y.; Yan, S.; Lu, J.; Xi, J.; Wang, G. Molecular basis of alarm pheromone detection in aphids. Curr. Biol. 2017, 27, 55–61. [Google Scholar] [CrossRef]
- Wang, Y.L.; Jin, Y.C.; Chen, Q.; Wen, M.; Zhao, H.B.; Duan, H.X.; Ren, B.Z. Selectivity and ligand-based molecular modeling of an odorant binding protein from the leaf beetle Ambrostoma quadriimpressum (Coleoptera: Chrysomelidae) in relation to habitat-related volatiles. Sci. Rep. 2017, 7, 15374. [Google Scholar] [CrossRef]
- Yin, J.; Wang, C.Q.; Fang, C.Q.; Zhang, S.; Cao, Y.Z.; Li, K.B.; Leal, W.S. Functional characterization of odorant-binding proteins from the scarab beetle Holotrichia oblita based on semiochemical-induced expression alteration and gene silencing. Insect Biochem. Mol. Biol. 2019, 104, 11–19. [Google Scholar] [CrossRef]
- Zhou, J.J.; Field, L.M.; He, X.L. Insect odorant-binding proteins: Do they offer an alternative pest control strategy? Outlooks Pest Manag. 2010, 21, 31–34. [Google Scholar] [CrossRef]
- Pelosi, P.; Mastrogiacomo, R.; Iovinella, I.; Tuccori, E.; Persaud, K.C. Structure and biotechnological applications of odorant-binding proteins. Appl. Microbiol. Biotechnol. 2014, 98, 61–70. [Google Scholar] [CrossRef] [PubMed]
- Li, Y.W.; Zhou, P.; Zhang, J.H.; Yang, D.; Li, Z.H.; Zhang, X.L.; Zhu, S.F.; Yu, Y.X.; Chen, N.Z. Identification of odorant binding proteins in Carpomya vesuviana and their binding affinity to the male-borne semiochemicals and host plant volatiles. J. Insect Physiol. 2017, 100, 100–107. [Google Scholar] [CrossRef] [PubMed]
- Vogt, R.G.; Riddiford, L.M. Pheromone binding and inactivat ion by moth antennae. Nature 1981, 293, 161–163. [Google Scholar] [CrossRef] [PubMed]
- Tuccini, A.; Maida, R.; Rovero, P.; Mazza, M.; Pelosi, P. Putative odorant-binding protein in antennae and legs of Carausius morosus (Insecta, Phasmatodea). Insect Biochem. Mol. Biol. 1996, 26, 19–24. [Google Scholar] [CrossRef]
- Calvello, M.; Guerra, N.; Brandazza, A.; Ambrosio, C.D.; Scaloni, A.; Dani, F.R.; Turillazzi, S.; Pelosi, P. Soluble proteins of chemical communication in the social wasp Polistes dominulus. Cell. Mol. Life Sci. 2003, 60, 1933–1943. [Google Scholar] [CrossRef]
- Gu, S.H.; Wang, W.X.; Wang, G.R.; Zhang, X.Y.; Guo, Y.Y.; Zhang, Z.D.; Zhou, J.J.; Zhang, Y.J. Functional characterization and immunolocalization of odorant binding protein 1 in the lucerne plant bug, Adelphocoris lineolatus (Goeze). Arch. Insect Biochem. Physiol. 2011, 77, 81–98. [Google Scholar] [CrossRef]
- Zheng, J.G.; Li, J.R.; Han, L.; Wang, Y.; Wu, W.; Qi, X.X.; Tao, Y.; Zhang, L.; Zhang, Z.D.; Chen, Z.Z. Crystal structure of the Locusta migratoria odorant binding protein. Biochem. Biophys. Res. Commun. 2015, 456, 737–742. [Google Scholar] [CrossRef]
- Niu, D.J.; Liu, Y.; Dong, X.T.; Dong, S.L. Transcriptome based identification and tissue expression profiles of chemosensory genes in Blattella germanica (Blattaria: Blattidae). Comp. Biochem. Physiol. Part D Genom. Proteom. 2016, 18, 30–43. [Google Scholar] [CrossRef]
- Cui, X.N.; Liu, D.G.; Sun, K.K.; He, Y.; Shi, X.Q. Expression profiles and functional characterization of two odorant-binding proteins from the apple buprestid beetle Agrilus mali (Coleoptera: Buprestidae). J. Econ. Entomol. 2018, 11, 1420–1432. [Google Scholar] [CrossRef]
- Tang, B.W.; Tai, S.L.; Dai, W.; Zhang, C.N. Expression and functional analysis of two dorant- binding proteins from Bradysia odoriphaga (Diptera: Sciaridae). J. Agric. Food Chem. 2019, 67, 3565–3574. [Google Scholar] [CrossRef]
- Hekmat-Scafe, D.S.; Scafe, C.R.; McKinney, A.J.; Tanouye, M.A. Genome-wide analysis of the odorant- binding protein gene family in Drosophila melanogaster. Genome Res. 2002, 12, 1357–1369. [Google Scholar] [CrossRef] [PubMed]
- Leal, W.S. Pheromone reception. Top. Curr. Chem. 2005, 240, 1–36. [Google Scholar]
- Sun, M.J.; Liu, Y.; Wang, G.R. Expression patterns and binding properties of three pheromone binding proteins in the diamondback both, Plutella xyllostella. J. Insect Physiol. 2013, 59, 46–55. [Google Scholar] [CrossRef] [PubMed]
- Song, Y.Q.; Dong, J.F.; Qiao, H.L.; Wu, J.X. Molecular characterization, expression patterns and binding properties of two pheromone-binding proteins from the oriental fruit moth, Grapholita molesta (Busck). J. Integr. Agric. 2014, 13, 2709–2720. [Google Scholar] [CrossRef]
- Zhu, G.H.; Zheng, M.Y.; Sun, J.B.; Ali Khuhro, S.; Yan, Q.; Huang, Y.P.; Syed, Z.; Dong, S.L. CRISPR/Cas9 mediated gene knockout reveals a more important role of PBP1 than PBP2 in the perception of female sex pheromone components in Spodoptera litura. Insect Biochem. Mol. Biol. 2019, 115, 103244. [Google Scholar] [CrossRef]
- Gong, Z.J.; Zhou, W.W.; Yu, H.Z.; Mao, C.G.; Zhang, C.X.; Cheng, J.; Zhu, Z.R. Cloning, expression and functional analysis of a general odorant-binding protein 2 gene of the rice striped stem borer, Chilo suppressalis (Walker) (Lepidoptera: Pyralidae). Insect Mol. Biol. 2009, 18, 405–417. [Google Scholar] [CrossRef]
- Yin, J.; Feng, H.L.; Sun, H.Y.; Xi, J.H.; Cao, Y.Z.; Li, K.B. Functional analysis of general odorant binding protein 2 from the meadow moth, Loxostege sticticalis L. (Lepidoptera: Pyralidae). PLoS ONE 2012, 7, e33589. [Google Scholar] [CrossRef]
- Huang, G.Z.; Liu, J.T.; Zhou, J.J.; Wang, Q.; Dong, J.Z.; Zhang, Y.J.; Li, X.C.; Li, J.; Gu, S.H. Expressional and functional comparisons of two general odorant binding proteins in Agrotis ipsilon. Insect Biochem. Mol. Biol. 2018, 98, 34–47. [Google Scholar] [CrossRef]
- Li, K.M.; Wang, S.N.; Zhang, K.; Ren, L.Y.; Ali, A.; Zhang, Y.J.; Zhou, J.J.; Guo, Y. Y Odorant binding characteristics of three recombinant odorant binding proteins in Microplitis mediator (Hymenoptera: Braconidae). J. Chem. Ecol. 2014, 40, 541–548. [Google Scholar] [CrossRef]
- Liu, N.Y.; Yang, K.; Liu, Y.; Xu, W.; Anderson, A.; Dong, S.L. Two general-odorant binding proteins in Spodoptera litura are differentially tuned to sex pheromones and plant odorants. Comp. Biochem. Physiol. Part A Mol. Integr. Physiol. 2015, 180, 23–31. [Google Scholar] [CrossRef]
- Li, Z.Q.; Zhang, S.; Cai, X.M.; Luo, J.Y.; Dong, S.L.; Cui, J.J.; Chen, Z.M. Distinct binding affinities of odorant-binding proteins from the natural predator Chrysoperla sinica suggest different strategies to hunt prey. J. Insect Physiol. 2018, 111, 25–31. [Google Scholar] [CrossRef] [PubMed]
- Chen, X.L.; Su, L.; Li, B.L.; Li, G.W.; Wu, J.X. Molecular and functional characterization of three odorant binding proteins from the oriental fruit moth Grapholita molesta (Busck) (Lepidoptera: Tortricide). Arch. Insect Biochem. Physiol. 2018, 98, e21456. [Google Scholar] [CrossRef] [PubMed]
- Zhang, S.; Chen, L.Z.; Gu, S.H.; Cui, J.J.; Gao, X.W.; Zhang, Y.J.; Guo, Y.Y. Binding characterization of recombinant odorant-binding proteins from the parasitic wasp, Microplitis mediator (Hymenoptera: Braconidae). J. Chem. Ecol. 2011, 37, 189–194. [Google Scholar] [CrossRef] [PubMed]
- Chavalle, S.; Censier, F.; Gomeza, G.S.M.; De Profta, M. Protection of winter wheat against orange wheat blossom midge, Sitodiplosis mosellana (Géhin) (Diptera: Cecidomyiidae): Efficacy of insecticides and cultivar resistance insecticides and cultivar resistance. Pest Manag. Sci. 2015, 71, 783–790. [Google Scholar] [CrossRef] [PubMed]
- Miao, J.; Huang, J.R.; Wu, Y.Q.; Gong, Z.J.; Li, H.L.; Zhang, G.Y.; Duan, Y.; Li, T.; Jiang, Y.L. Climate factors associated with the population dynamics of Sitodiplosis mosellana (Diptera: Cecidomyiidae) in central china. Sci. Rep. 2019, 9, 12361. [Google Scholar] [CrossRef] [PubMed]
- Ding, H.; Lamb, R.J. Oviposition and larval establishment of Sitodiplosis mosellana (Diptera: Cecidomyiidae) on wheat (Gramineae) at different growth stages. Can. Entomol. 1999, 131, 475–481. [Google Scholar] [CrossRef]
- Lamb, R.J.; Sridhar, P.; Smith, M.A.H.; Wise, I.L. Oviposition preference and offspring performance of a wheat midge Sitodiplosis mosellana (Géhin) (Diptera: Cecidomyiidae) on defended and less defended wheat plants. Environ. Entomol. 2003, 32, 414–420. [Google Scholar] [CrossRef]
- Gharalari, A.H.; Smith, M.A.H.; Fox, S.L.; Lamb, R.J. Volatile compounds from non-preferred wheat spikes reduce oviposition by Sitodiplosis mosellana. Can. Entomol. 2011, 143, 388–391. [Google Scholar] [CrossRef]
- Wang, Y.; Li, D.; Liu, Y.; Li, X.J.; Cheng, W.N.; Zhu-Salzman, K.Y. Morphology, ultrastructure and possible functions of antennal sensilla of Sitodiplosis mosellana Géhin (Diptera: Cecidomyiidae). J. Insect Sci. 2016, 16, 1–12. [Google Scholar] [CrossRef]
- Jacquemin, G.; Chavalle, S.; De Proft, M. Forecasting the emergence of the adult orange wheat blossom midge, Sitodiplosis mosellana (Géhin) (Diptera: Cecidomyiidae) in Belgium. Crop Prot. 2014, 58, 6–13. [Google Scholar] [CrossRef]
- Wang, Y.; Long, Z.R.; Feng, A.R.; Cheng, W.N. Effects of initial population number, wheat varieties and precipitation on infestation of Sitodiplosis mosellana (Diptera: Cecidomyiidae). Acta Agric. Boreali-Occident. Sin. 2015, 24, 165–171. [Google Scholar]
- Smith, M.A.H.; Wise, I.L.; Lamb, R.J. Sex ratios of Sitodiplosis mosellana (Diptera: Cecidomyiidae): Implications for pest management in wheat (Poaceae). Bull. Entomol. Res. 2004, 94, 569–575. [Google Scholar] [CrossRef] [PubMed]
- Hao, Y.N.; Miao, J.; Wu, Y.Q.; Gong, Z.J.; Jiang, Y.L.; Duan, Y.; Li, T.; Cheng, W.N.; Wu, J.X. Flight Performance of the Orange Wheat Blossom Midge (Diptera: Cecidomyiidae). J. Econ. Entomol. 2013, 106, 2043–2047. [Google Scholar] [CrossRef] [PubMed]
- Gong, Z.J.; Miao, J.; Duan, Y.; Jiang, Y.L.; Li, T.; Wu, Y.Q. Identification and expression profile analysis of putative odorant-binding proteins in Sitodiplosis mosellana (Gehin) (Diptera: Cecidomyiidae). Biochem. Biophys. Res. Commun. 2014, 444, 164–170. [Google Scholar] [CrossRef] [PubMed]
- Cheng, W.N.; Zhang, Y.D.; Liu, W.; Li, G.W.; Zhu-Salzman, K.Y. Molecular and functional characterization of three odorant-binding proteins from the wheat blossom midge, Sitodiplosis mosellana. Insect Sci. 2020, 27, 721–734. [Google Scholar] [CrossRef] [PubMed]
- Li, G.W.; Zhang, Y.; Li, Y.P.; Wu, J.X.; Xu, X.L. Cloning, expression, and functional analysis of three odorant binding proteins of the oriental fruit moth, Grapholita molesta (Busck) (Lepidoptera: Tortricidae). Arch. Insect Biochem. Physiol. 2016, 91, 67–87. [Google Scholar] [CrossRef]
- Cheng, W.N.; Long, Z.R.; Zhang, Y.D.; Liang, T.T.; Zhu-Salzman, K.Y. Effects of temperature, soil moisture and photoperiod on diapause termination and post-diapause development of the wheat blossom midge, Sitodiplosis mosellana (Géhin) (Diptera: Cecidomyiidae). J. Insect Physiol. 2017, 103, 73–85. [Google Scholar] [CrossRef]
- Zhang, T.T.; Mei, X.D.; Feng, J.N.; Berg, B.G.; Zhang, Y.J.; Guo, Y.Y. Characterization of three pheromone-binding proteins (PBPs) of Helicoverpa armigera (Hubner) and their binding properties. J. Insect Physiol. 2012, 58, 941–948. [Google Scholar] [CrossRef]
- Han, X.Q. Host Selectivity of Sitodiplosis mosellana (Gehin) (Diptera: Decidomyiidae) Based on the Wheat Spike Volatiles. Master’s Thesis, Northwest A & F University, Yangling, China, 2017. [Google Scholar]
- Campanacci, V.; Krieger, J.; Bette, S.; Sturgis, J.N.; Lartigue, A.; Cambillau, C.; Breer, H.; Tegoni, M. Revisiting the specificity of Mamestra brassicae and Antheraea polyphemus pheromone-binding proteins with a fluorescence binding assay. J. Biol. Chem. 2001, 276, 20078–20084. [Google Scholar] [CrossRef]
- Zhou, J.J. Odorant-binding proteins in insects. Vitam. Horm. 2010, 83, 241–272. [Google Scholar]
- Sun, L.; Wang, Q.; Yang, S.; Wang, Q.; Zhang, Z.; Khashaveh, A.; Zhang, Y.J.; Guo, Y.Y. Functional analysis of female-biased odorant binding protein 6 for volatile and nonvolatile host compounds in Adelphocoris lineolatus (Goeze). Insect Mol. Biol. 2017, 26, 601–615. [Google Scholar] [CrossRef] [PubMed]
- Khuhro, S.A.; Liao, H.; Dong, X.T.; Yu, Q.; Yan, Q.; Dong, S.L. Two general odorant binding proteins display high bindings to both host plant volatiles and sex pheromones in a pyralid moth Chilo suppressalis (Lepidoptera: Pyralidae). J. Asia Pac. Entomol. 2017, 20, 521–528. [Google Scholar] [CrossRef]
- Zhou, J.; Zhang, N.; Wang, P.; Zhang, S.C.; Li, D.Q.; Liu, K.Y.; Wang, G.X.; Wang, X.P.; Ai, H. Identification of host-plant volatiles and characterization of two novel general odorant-binding proteins from the legume pod borer, Maruca vitrata Fabricius (Lepidoptera: Crambidae). PLoS ONE 2015, 10, e0141208. [Google Scholar] [CrossRef] [PubMed]




| Primer Name | Sequence (5′-3′) | Purpose |
|---|---|---|
| OBP12-outer | TACTCGTAAGCACTTCTTGCC | 5′ RACE |
| OBP12-inner | CACTTCTTGCCCATGCGA | |
| OBP17-outer | GAAGAGCTAACGCAAATGATGAC | |
| OBP17-inner | CCGGAGCTTCTGATGATCTTATT | |
| OBP12-outer | GTCACCGACGAGGCGAT | 3′ RACE |
| OBP12-inner | AGGCGATCCGAGAATTTAGTG | |
| OBP12-forward | TCATCAAGCCCAACTTCTGT | ORF cloning |
| OBP12-reverse | TTAAAGCAAGAAGTAATGTTTTGG | |
| OBP17-forward | CTATGGAAATATGAAATGTTC | |
| OBP17-reverse | ATGAACGGAATGAAAGGTTTACTGA | |
| OBP12-forward | CGGGATCCGTTGAAATACGTCGAGATGATC (BamHI) | Escherichia coli expression |
| OBP12-reverse | CCCAAGCTTTTAAAGCAAGAAGTAATGTTTTGGA (HindIII) | |
| OBP17-forward | CCCAAGCTTCTATGGAAATATGAAATGTTC (HindIII) | |
| OBP17-reverse | CGGGATCCAGTTTATCTGTTGAAGAGC (BamHI) |
| Compounds | CAS No. | Molecular Weight | Formula | SmosOBP12 | SmosOBP17 | ||
|---|---|---|---|---|---|---|---|
| IC50 (μM) | Ki (μM) | IC50 (μM) | Ki (μM) | ||||
| Alcohols | |||||||
| 3-Hexanol | 623-37-0 | 102.18 | C6H14O | 4.12 ± 0.07 | 3.33 ± 0.05 | 34.68 ± 0.34 | 26.05 ± 0.25 |
| 1-Octen-3-ol | 3391-86-4 | 128.21 | C8H16O | 6.55 ± 0.12 | 5.29 ± 0.11 | 42.43 ± 0.09 | 31.88 ± 0.07 |
| 2-Ethyl hexanol | 104-76-7 | 130.23 | C8H18O | 7.86 ± 0.31 | 6.36 ± 0.25 | - | - |
| D-Panthenol | 81-13-0 | 205.25 | C9H19NO4 | 5.04 ± 0.08 | 4.07 ± 0.05 | 38.01 ± 0.20 | 28.55 ± 0.15 |
| Undecanol | 112-42-5 | 172.31 | C11H24O | 5.43 ± 0.03 | 4.39 ± 0.02 | 42.81 ± 0.14 | 32.16 ± 0.08 |
| Terpenoids | |||||||
| 3-Carene | 13466-78-9 | 136.23 | C10H16 | 4.76 ± 0.15 | 3.84 ± 0.12 | 41.66 ± 0.05 | 31.29 ± 0.04 |
| α-Pinene | 80-56-8 | 136.23 | C10H16 | 7.63 ± 0.06 | 6.17 ± 0.04 | - | - |
| Ocimene | 13877-91-3 | 136.23 | C10H16 | 10.17 ± 0.04 | 8.24 ± 0.03 | - | - |
| α-Cedrene | 469-61-4 | 204.35 | C15H24 | - | - | - | - |
| α-Farnesene | 502-61-4 | 204.35 | C15H24 | - | - | - | - |
| α-Humulene | 6753-98-6 | 204.35 | C15H24 | - | - | - | - |
| β-Caryophyllene | 87-44-5 | 204.35 | C15H24 | - | - | - | - |
| Esters | |||||||
| (Z)-3-Hexenyl acetate | 3681-71-8 | 142.20 | C8H14O2 | 8.88 ± 0.02 | 7.18 ± 0.01 | 41.75 ± 0.19 | 31.36 ± 0.14 |
| Hexyl acetate | 142-92-7 | 144.21 | C8H16O2 | 12.88 ± 0.09 | 10.42 ± 0.08 | 33.96 ± 0.03 | 25.51 ± 0.02 |
| Methyl salicylate | 119-36-8 | 152.15 | C8H8O3 | 11.88 ± 0.24 | 9.62 ± 0.33 | 26.79 ± 0.27 | 20.13 ± 0.20 |
| Heptyl acetate | 112-06-1 | 158.24 | C9H18O2 | 4.11 ± 0.02 | 3.34 ± 0.02 | 28.79 ± 0.09 | 21.63 ± 0.06 |
| Ethyl heptanoate | 106-30-9 | 158.24 | C9H18O2 | 9.00 ± 0.11 | 7.29 ± 0.09 | 38.28 ± 0.12 | 28.76 ± 0.09 |
| Hexyl propionate | 2445-76-3 | 158.24 | C9H18O2 | 7.28 ± 0.16 | 5.90 ± 0.12 | 43.08 ± 0.33 | 32.36 ± 0.24 |
| Pentyl pentanoate | 2173-56-0 | 172.27 | C10H20O2 | 5.23 ± 0.01 | 4.24 ± 0.03 | 40.78 ± 0.08 | 30.64 ± 0.06 |
| Isooctyl acetate | 31565-19-2 | 172.27 | C10H20O2 | - | - | - | - |
| Ketones | |||||||
| 3-Hexanone | 589-38-8 | 100.16 | C6H12O | 7.74 ± 0.04 | 6.26 ± 0.03 | 37.10 ± 0.06 | 27.87 ± 0.04 |
| 2-Hexanone | 591-78-6 | 100.16 | C6H12O | 12.66 ± 0.08 | 10.25 ± 0.06 | 43.41 ± 0.04 | 32.61 ± 0.03 |
| 5-Nonanone | 502-56-7 | 142.24 | C9H18O | 8.32 ± 0.14 | 6.72 ± 0.10 | 40.19 ± 0.37 | 30.19 ± 0.27 |
| 2-Tridecanone | 593-08-8 | 198.35 | C13H26O | - | - | - | - |
| Aldehyde | |||||||
| Dodecanal | 112-54-9 | 184.32 | C12H24O | 9.94 ± 0.44 | 8.06 ± 0.37 | - | - |
| Alkanes | |||||||
| Dodecane | 112-40-3 | 170.34 | C12H26 | - | - | - | - |
| Tridecane | 629-50-5 | 184.36 | C13H28 | - | - | - | - |
| Pentadecane | 629-62-9 | 212.42 | C15H32 | - | - | - | - |
Publisher’s Note: MDPI stays neutral with regard to jurisdictional claims in published maps and institutional affiliations. |
© 2020 by the authors. Licensee MDPI, Basel, Switzerland. This article is an open access article distributed under the terms and conditions of the Creative Commons Attribution (CC BY) license (http://creativecommons.org/licenses/by/4.0/).
Share and Cite
Cheng, W.; Zhang, Y.; Yu, J.; Liu, W.; Zhu-Salzman, K. Functional Analysis of Odorant-Binding Proteins 12 and 17 from Wheat Blossom Midge Sitodiplosis mosellana Géhin (Diptera: Cecidomyiidae). Insects 2020, 11, 891. https://doi.org/10.3390/insects11120891
Cheng W, Zhang Y, Yu J, Liu W, Zhu-Salzman K. Functional Analysis of Odorant-Binding Proteins 12 and 17 from Wheat Blossom Midge Sitodiplosis mosellana Géhin (Diptera: Cecidomyiidae). Insects. 2020; 11(12):891. https://doi.org/10.3390/insects11120891
Chicago/Turabian StyleCheng, Weining, Yudong Zhang, Jinlin Yu, Wei Liu, and Keyan Zhu-Salzman. 2020. "Functional Analysis of Odorant-Binding Proteins 12 and 17 from Wheat Blossom Midge Sitodiplosis mosellana Géhin (Diptera: Cecidomyiidae)" Insects 11, no. 12: 891. https://doi.org/10.3390/insects11120891
APA StyleCheng, W., Zhang, Y., Yu, J., Liu, W., & Zhu-Salzman, K. (2020). Functional Analysis of Odorant-Binding Proteins 12 and 17 from Wheat Blossom Midge Sitodiplosis mosellana Géhin (Diptera: Cecidomyiidae). Insects, 11(12), 891. https://doi.org/10.3390/insects11120891
