Influence of Piston Elastic Deformation and Structure Design on the Lubrication Characteristics of Piston Pair: Simulation Analysis
Abstract
1. Introduction
2. Mathematical Model
2.1. Oil Film Thickness Model of Piston Pair
2.2. Oil Film Pressure Model of Piston Pair
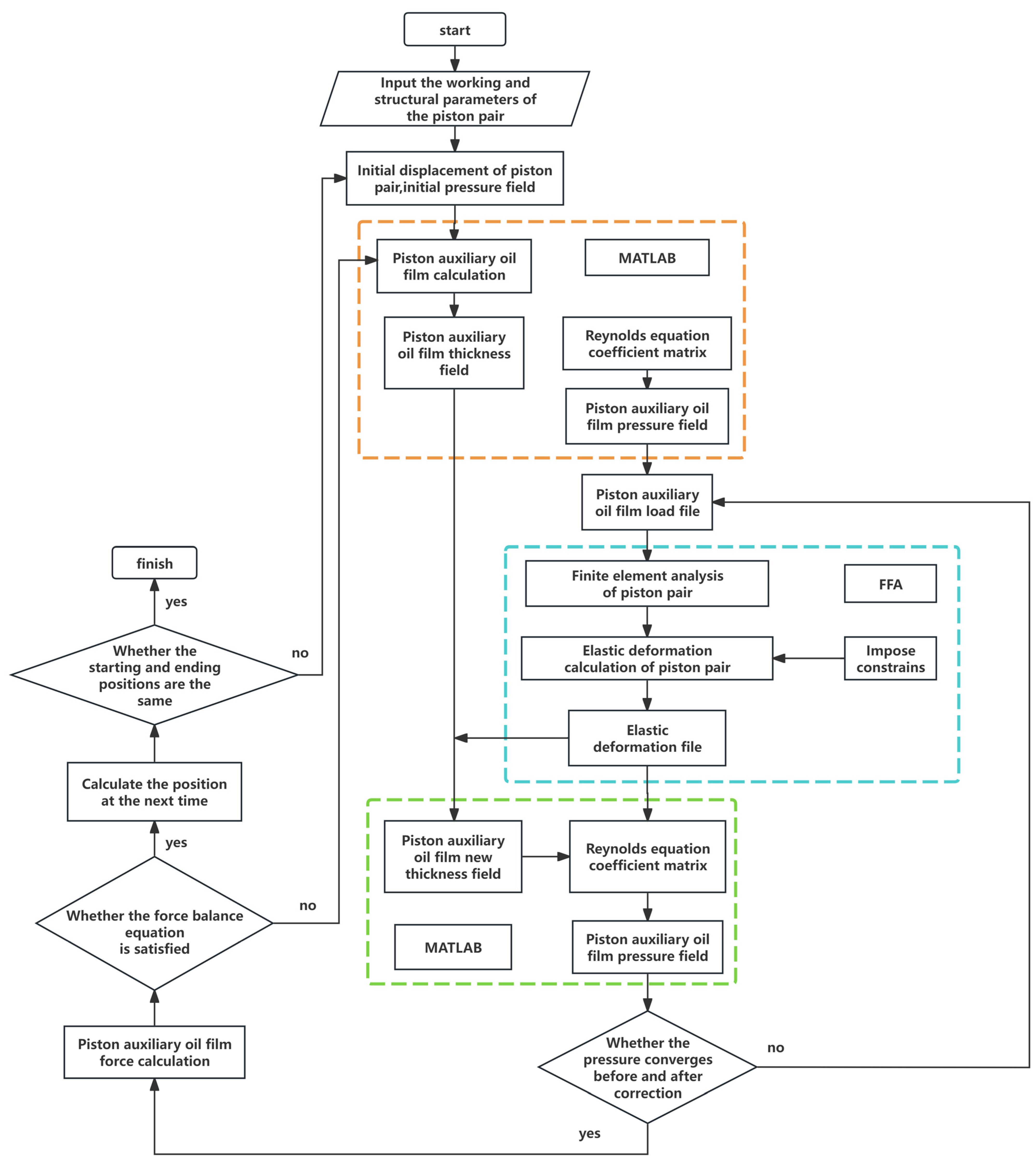
2.3. Oil Film Pressure Equation Solution
- (1)
- When y = 0, the oil film pressure is equal to the oil pressure in the piston chamber; when y = , the oil film pressure is equal to the oil pressure in the casing.
- (2)
- When θ = 0° and θ = 360°, the oil film pressure is the same, and θ is the angle in the circumferential direction.
2.4. Geometric Model Construction and Mesh Independence Verification
3. Simulation
3.1. Influence of Elastic Deformation on the Working Characteristics of Piston Pair
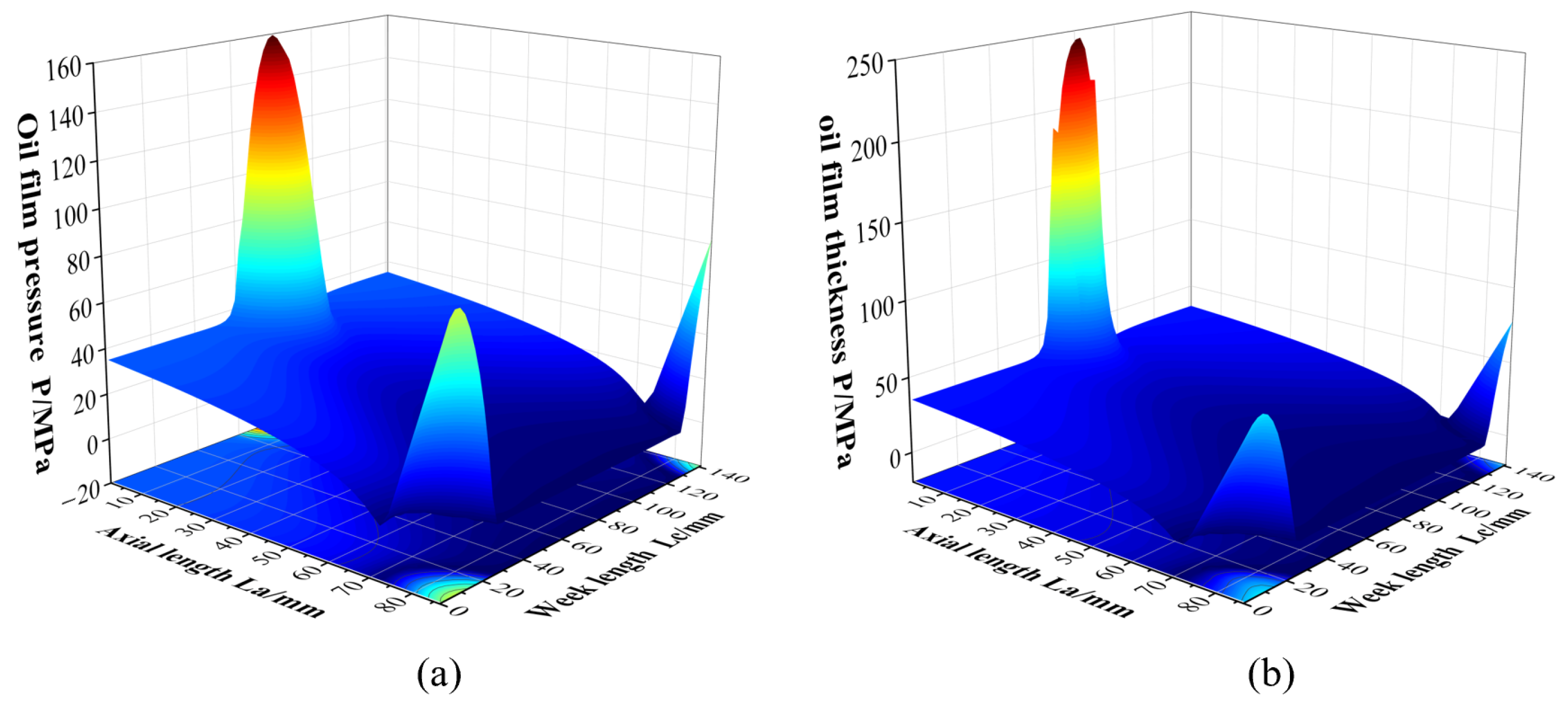
3.1.1. Field Distribution of Oil Film Thickness in Piston Pair
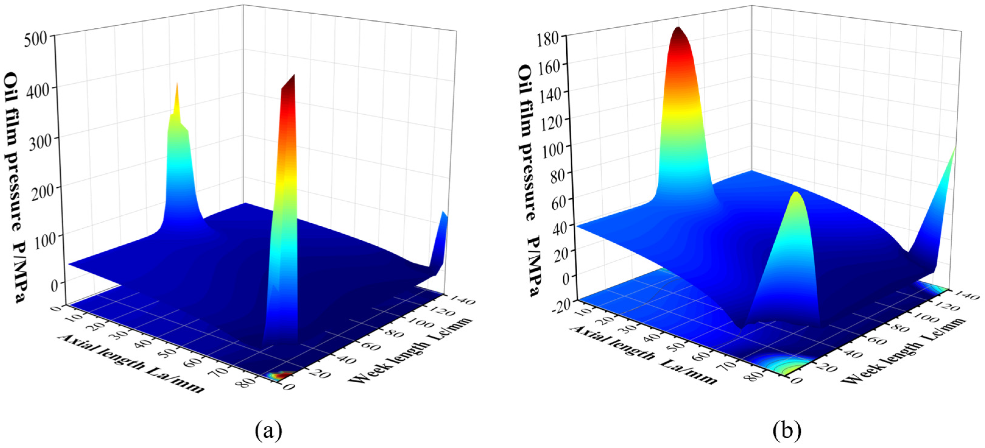
3.1.2. Pressure Field Distribution of Piston Auxiliary Oil Film
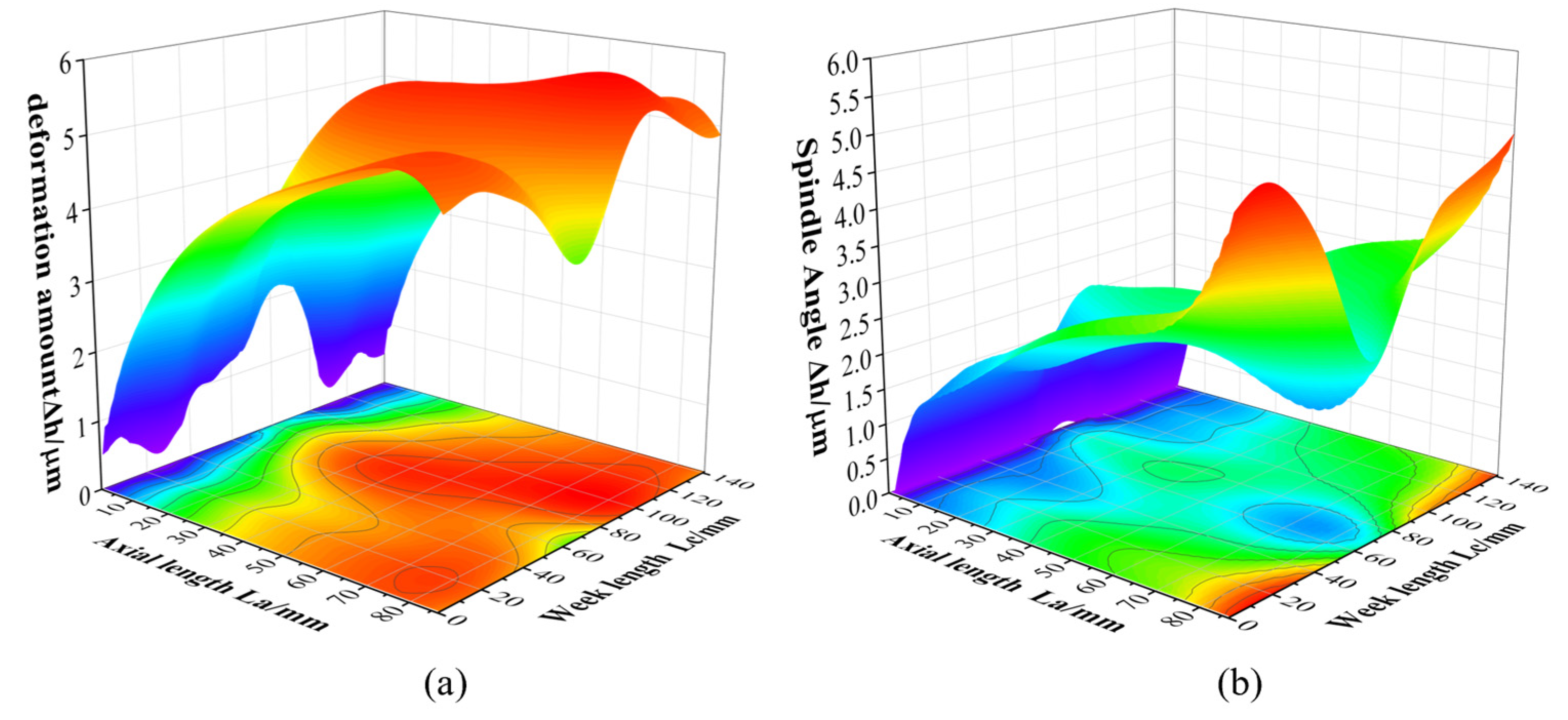
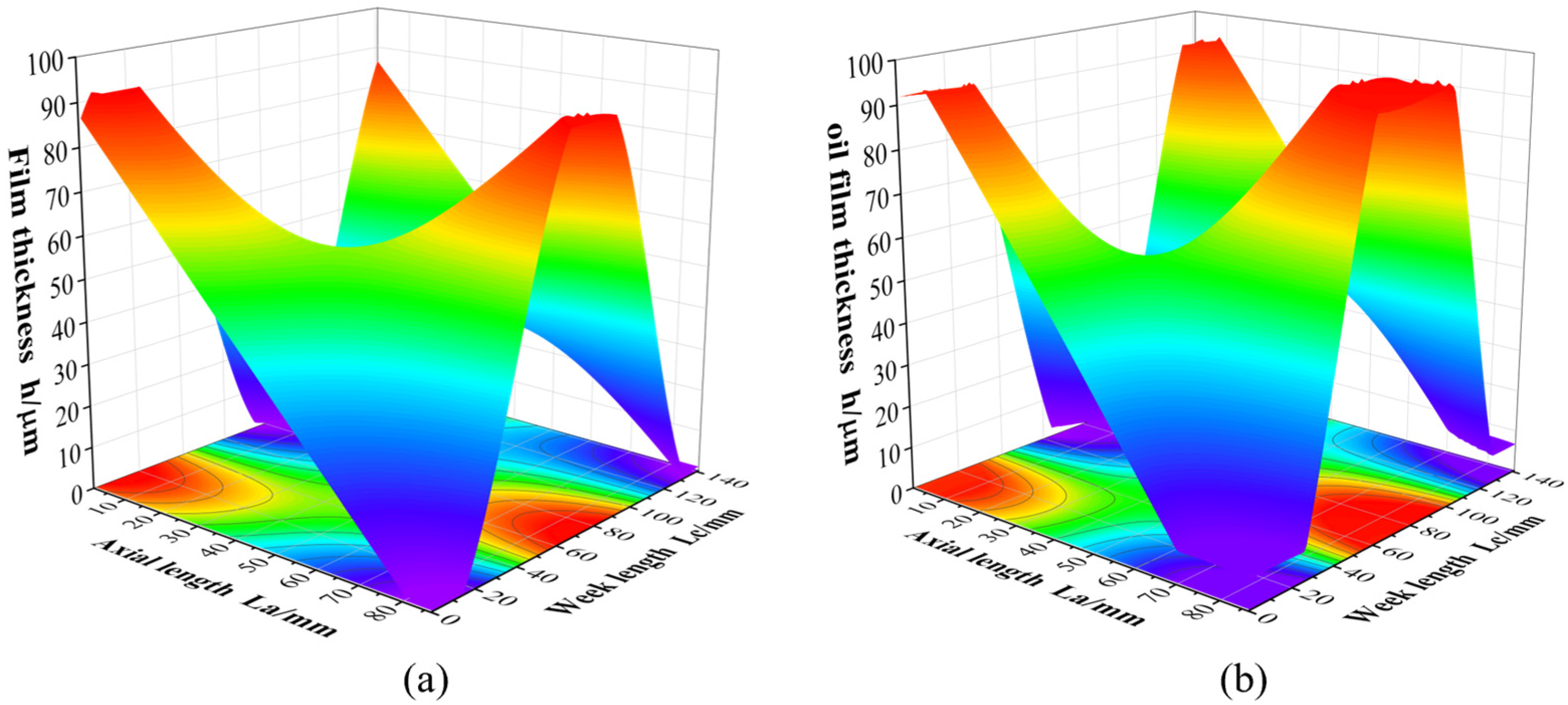
3.1.3. Distribution of Elastic Deformation of the Piston Pair
3.1.4. Axial Viscous Friction Analysis
3.1.5. Piston Pair Leakage Analysis
3.2. Influence of Piston Structure on the Working Characteristics of Piston Pair
3.2.1. Effect of Piston Structure on Oil Film Pressure
3.2.2. Effect of Piston Structure on Elastic Deformation
3.2.3. Effect of Piston Structure on Axial Viscous Friction Force
3.2.4. Effect of Piston Structure on Leakage
4. Conclusions
- (1)
- The piston pair’s elastic deformation does not affect the pressure and thickness distribution law of the oil film, nor the variation law of axial viscous friction force and leakage along with the spindle rotation angle, but it will affect the oil film pressure peak.
- (2)
- The piston pair’s elastic deformation mainly occurs in the oil discharge area. While considering the elastic deformation, the peak oil film pressure and the axial viscous friction force decrease, but the leakage of the piston pair increases.
- (3)
- The change in the piston structure will have a significant impact on the lubrication characteristics of the piston pair, which is mainly reflected in the oil discharge area. Compared with piston A, the higher structural rigidity of piston B leads to a decrease in the elastic deformation of the piston pair, an increase in the peak pressure of the oil film, a decrease in the leakage of the piston pair, and a small increase in the axial viscous friction force.
Author Contributions
Funding
Data Availability Statement
Conflicts of Interest
References
- Zhang, L.; Xiang, H.; Zhao, F.; Yuan, L. Frictional Couple Analysis on Slanting Axial Piston Pump. Mach. Tool Hydraul. 2007, 120–122. [Google Scholar] [CrossRef]
- Li, H.; Zhang, Y. Fluid Lubrication Test System and Principle of Piston Pump Slipper Pair. J. Xi’an Jiaotong Univ. 2021, 55, 9–17. [Google Scholar]
- Wieczorek, U.; Ivantysynova, M. Computer Aided Optimization of Bearing and Sealing Gaps in Hydrostatic Machines—The Simulation Tool Caspar. Int. J. Fluid Power 2002, 3, 7–20. [Google Scholar] [CrossRef]
- Kumar, S.; Bergada, J.M. The effect of piston grooves performance in an axial piston pumps via CFD analysis. Int. J. Mech. Sci. 2013, 66, 168–179. [Google Scholar] [CrossRef]
- Shang, L.; Ivantysynova, M. A temperature adaptive piston design for swash plate type axial piston machines. Int. J. Fluid Power 2016, 18, 38–48. [Google Scholar] [CrossRef]
- Nie, S.; Guo, M.; Yin, F.; Ji, H.; Ma, Z.; Hu, Z.; Zhou, X. Research on fluid-structure interaction for piston/cylinder tribopair of seawater hydraulic axial piston pump in deep-sea environment. Ocean Eng. 2021, 219, 108222. [Google Scholar] [CrossRef]
- Ma, X.; Wang, Q.J.; Lu, X.; Mehta, V.S. A transient hydrodynamic lubrication model for piston/cylinder interface of variable length. Tribol. Int. 2018, 118, 227–239. [Google Scholar] [CrossRef]
- Ma, X.; Wang, Q.J.; Lu, X.; Mehta, V.S. Piston surface design to improve the lubrication performance of a swash plate pump. Tribol. Int. 2019, 132, 275–285. [Google Scholar] [CrossRef]
- Zhang, X.; Wu, H.; Chen, C.; Wang, D.; Li, S. Oil film lubrication state analysis of piston pair in piston pump based on coupling characteristics of the fluid thermal structure. Eng. Fail. Anal. 2022, 140, 106521. [Google Scholar] [CrossRef]
- Wang, D.; Song, Y.; Tian, J.; Haidak, G. Research on the fluid film lubrication between the piston-cylinder interface. AIP Adv. 2018, 8, 105330. [Google Scholar] [CrossRef]
- Jiang, J.; Wang, K.; Wang, Z.; Sun, Y. The Impact of Bushing Thickness on the Piston/Cylinder Interface in Axial Piston Pump. IEEE Access 2019, 7, 24971–24977. [Google Scholar] [CrossRef]
- Hu, M.; Gao, P.; Min, S.; Liu, R.; Qiu, T. Study on the Solid-liquid Interaction Characteristics of the Oil Film within Piston Cylinder Pair of the Ultra-high Pressure Swash Plate Type Axial Piston Pump. J. Mech. Eng. 2022, 58, 438–452. [Google Scholar]
- Hu, M.; Xu, B.; Zhou, W.; Xia, S. Modelling and Analysis of Dynamics Characteristics of Piston-slipper Group of Axial Piston Pump. Trans. Chin. Soc. Agric. Mach. 2016, 47, 373–380. [Google Scholar]
- Lin, Y.; Wang, H.; Wang, H.; Tang, S.; Hao, H.; Huang, J. A novel wear prediction method and wear characteristic analysis of piston/cylinder pair in axial piston pump. Wear 2024, 550–551, 205402. [Google Scholar] [CrossRef]
- Hu, R.; Yuan, S.; Liu, H.; Meng, Q. Analysis on the Leaking Flow Field of the Piston Sector Considering the High Press and High Velocity. Trans. Chin. Soc. Agric. Mach. 2009, 40, 221–226. [Google Scholar]
- Li, K.; Lv, F.; Liu, C.; Luo, Y.; Wang, W. Simulation Analysis of Piston/Cylinder Interface Leakage in Axial Piston Motor Considering Wear Process. Chin. Hydraul. Pneum. 2023, 47, 11–17. [Google Scholar]
- Qian, D.; Liao, R. A Nonisothermal Fluid-Structure Interaction Analysis on the Piston/Cylinder Interface Leakage of High-Pressure Fuel Pump. J. Tribol. 2014, 136, 021704. [Google Scholar] [CrossRef]
- Lin, N.; Wang, J.; Wang, Q.; Wang, H.; Yuan, S. Progress on Tribological Characteristics and Surface Texturing of Piston Pairs in Axial Piston. J. Taiyuan Univ. Technol. 2023, 54, 585–598. [Google Scholar]
- Hang, Y.; Yan, K.; Huang, D. Analysis of Friction and Sealing Characteristics of Piston/Bushing Interfaces Considering Elastic Deformations. China Mech. Eng. 2023, 34, 17–26. [Google Scholar]
- Wang, J.; Zhao, S.; Li, G.; Li, Z. Simulation on Oil Film Characteristics of Plunger Pair of Plunger Pump under Eccentric State. J. Mech. Electr. Eng. 2023, 40, 31–38. [Google Scholar]
- Yin, Y.; Chen, H.; Li, J. Temperature Characteristics of PP of Axial Piston Pump. China Mech. Eng. 2015, 26, 1073–1077+1084. [Google Scholar]
- Yu, Q.; Wang, D.; Li, S.; Jing, B. Thermal-flow coupling characteristics of hydraulic pump’s piston/cylinder interface oil film. J. Mech. Electr. Eng. 2020, 37, 777–782. [Google Scholar]
- Zhao, S.; Dong, J.; Pang, H.; Liu, Y.; Wang, Z. Thermal balance and gap flow of high-pressure, large-scale plunger pairs. Heat Transf. Eng. 2023, 45, 490–506. [Google Scholar] [CrossRef]
- Dai, Q. Study on Oil Film Characteristics of Piston Pair of Ultra-High Pressure Axial Piston Pump. Master’s Thesis, Yanshan University, Qinhuangdao, China, 2019. [Google Scholar]
- Xie, Z.; Zhang, H.; Zhao, B.; Du, P.; Zhang, X. Effect of turbulence on lubrication behaviors of a new bearing under bi-misaligned status: Theoretical and experimental study. Mech. Syst. Signal Proc. 2024, 218, 111547. [Google Scholar] [CrossRef]
- Zhang, B. Study on Virtual Prototype and Pressure Characteristics of Oil Film for Axial Piston Pump. Ph.D. Thesis, Zhejiang University, Hangzhou, China, 2009. [Google Scholar]
- Cao, X.; Ju, J.; Tian, F.; Wei, C.; Ding, K.; Wang, D.; He, Z. Analysis of lubrication characteristics of plunger pair of pressure compensation pump in deep water. J. Chongqing Univ. 2022, 45, 62–76. [Google Scholar]




















| Number of Volume Meshes | Maximum Deformation/μm | Calculation Error |
|---|---|---|
| 212,625 | 7.2011 | - |
| 249,645 | 7.3148 | 1.58% |
| 288,145 | 7.4367 | 1.67% |
| 375,515 | 7.5183 | 1.1% |
| 419,285 | 7.5869 | 0.91% |
| Parameter Setting | Parameter Values |
|---|---|
| Piston diameter dp (mm) | 45 − 0.087 |
| Piston hole diameter dc (mm) | 45 + 0.005 |
| Piston quantity np | 9 |
| Speed n (rev/min) | 1600 |
| Cradle angle β (°) | 15 |
| Piston angle γ (°) | 5 |
| High pressure of piston cavity PPH (MPa) | 40 |
| Low pressure of piston cavity PPL (MPa) | 2 |
| Case pressure PC (bar) | 0.5 |
| Weight of piston group (kg) | 1.74 |
| Parameter | Value |
|---|---|
| Cradle angle/β (°) | 15 |
| Piston angle/γ (°) | 5 |
| Speed/n (r/min) | 1000 |
| Load pressure/Pp (MPa) | 35 |
Disclaimer/Publisher’s Note: The statements, opinions and data contained in all publications are solely those of the individual author(s) and contributor(s) and not of MDPI and/or the editor(s). MDPI and/or the editor(s) disclaim responsibility for any injury to people or property resulting from any ideas, methods, instructions or products referred to in the content. |
© 2025 by the authors. Licensee MDPI, Basel, Switzerland. This article is an open access article distributed under the terms and conditions of the Creative Commons Attribution (CC BY) license (https://creativecommons.org/licenses/by/4.0/).
Share and Cite
Sun, G.-M.; Li, G.-X.; Bai, S.-Z.; Zheng, L.; Wu, D.-W.; Shi, G.-Q. Influence of Piston Elastic Deformation and Structure Design on the Lubrication Characteristics of Piston Pair: Simulation Analysis. Lubricants 2025, 13, 480. https://doi.org/10.3390/lubricants13110480
Sun G-M, Li G-X, Bai S-Z, Zheng L, Wu D-W, Shi G-Q. Influence of Piston Elastic Deformation and Structure Design on the Lubrication Characteristics of Piston Pair: Simulation Analysis. Lubricants. 2025; 13(11):480. https://doi.org/10.3390/lubricants13110480
Chicago/Turabian StyleSun, Guang-Ming, Guo-Xiang Li, Shu-Zhan Bai, Liang Zheng, Dong-Wei Wu, and Guang-Qiang Shi. 2025. "Influence of Piston Elastic Deformation and Structure Design on the Lubrication Characteristics of Piston Pair: Simulation Analysis" Lubricants 13, no. 11: 480. https://doi.org/10.3390/lubricants13110480
APA StyleSun, G.-M., Li, G.-X., Bai, S.-Z., Zheng, L., Wu, D.-W., & Shi, G.-Q. (2025). Influence of Piston Elastic Deformation and Structure Design on the Lubrication Characteristics of Piston Pair: Simulation Analysis. Lubricants, 13(11), 480. https://doi.org/10.3390/lubricants13110480
