A Generalised Method for Friction Optimisation of Surface Textured Seals by Machine Learning
Abstract
1. Introduction
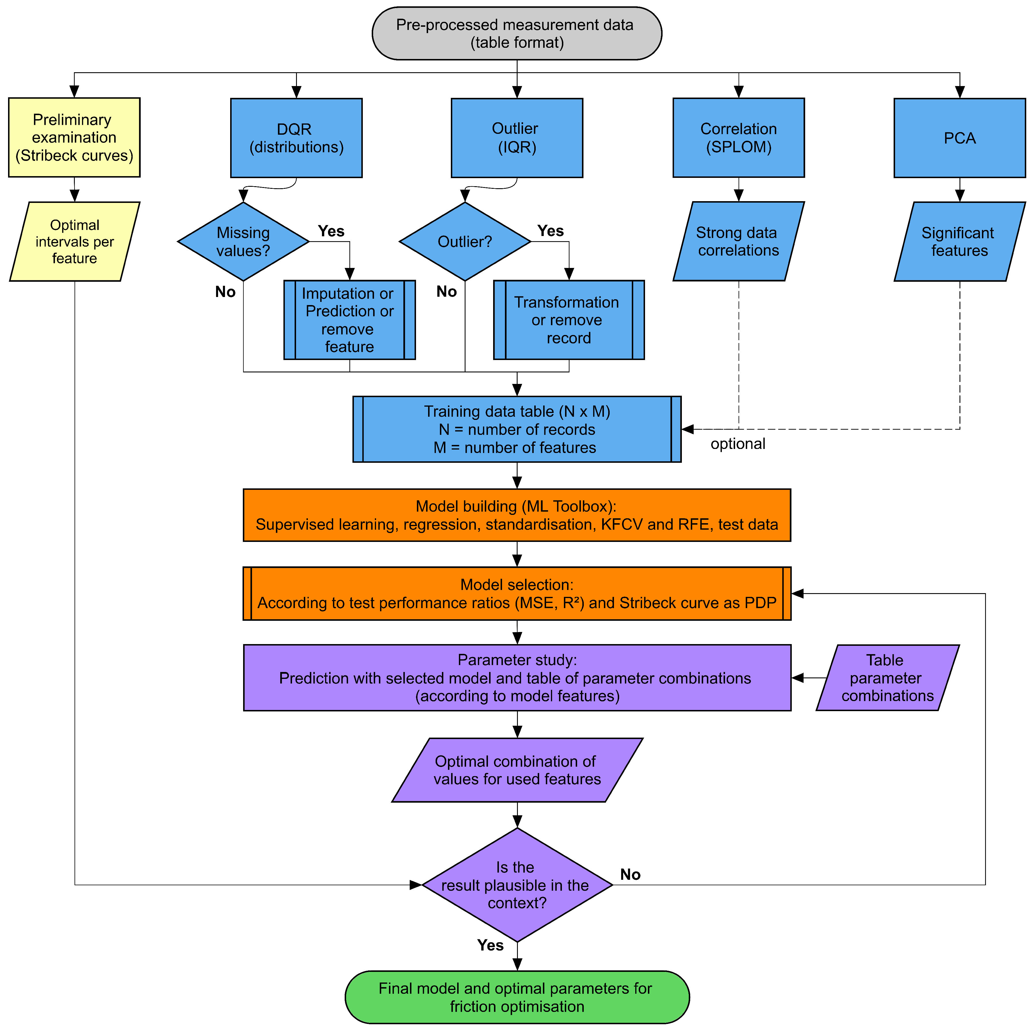
2. Generalised Method for Machine Learning Model Generation and Application
3. Friction and Seal Surface Texture Data Acquisition
3.1. Friction Measurements
3.2. Seal Surface Texture Measurements
4. Data Analysis, Data Preparation, and Model Development
5. Friction Measurement Results and Machine Learning Model
5.1. Preliminary Examination of the Friction Results
5.2. Machine Learning Model
6. Tribological Discussion of the Machine Learning Model Results
7. Conclusions
- A novel machine learning methodology is developed to build several ML models and select the most suitable model that reliably predicts optimal surface texture parameters for different operating conditions such as lubrication regimes;
- Both mathematical metrics and tribological relationships in the form of the Stribeck curve are taken into account to determine the most suitable ML model;
- Surface textured pneumatic piston seals are used as an example application in this study;
- Friction measurements of the seals and surface texture measurements of the real parts serve as the basis of data for ML modeling
- For the example application and the underlying data, a Gaussian process regression (GPR) model has proven to be the best model in terms of mathematical metrics and the tribological representation of the Stribeck curves;
- Depending on the prevailing friction regimes and surface textures, friction reductions of up to 47%, and friction increases of up to 526% could be identified for the surface textures, compared with an untextured reference surface;
- The advantage of the method is that a large number of 26 ML models can be compared and the best one selected without having to perform complex processes such as hyperparameter optimisation of individual models, so that a large number of users can use the method without being ML experts.
Author Contributions
Funding
Institutional Review Board Statement
Informed Consent Statement
Data Availability Statement
Conflicts of Interest
Correction Statement
Abbreviations
| CV | Cross validation |
| DQR | Data quality report |
| GPR | Gaussian process regression |
| IQR | Interquartile range |
| KFCV | K-Fold cross-validation |
| ML | Machine learning |
| PCA | Principal component analysis |
| PDP | Partial dependence plot |
| RFE | Recursive feature elimination |
| SPLOM | Scatterplot matrix |
| SVM | Support vector machine |
| TDM | Texturing during moulding |
Appendix A
| Feature | Number of Values | Missing Values | Cardinality | Minimum | 1st Quartil |
|---|---|---|---|---|---|
| Sliding velocity in mm/s | 3990 | 0 | 19 | 1.00 | 5.00 |
| Cycle | 3990 | 0 | 11 | 1.00 | 4.00 |
| Direction of motion | 3990 | 0 | 2 | −1.00 | −1.00 |
| Dimple diameter in µm | 3990 | 0 | 10 | 96.51 | 100.35 |
| Dimple distance in µm | 3990 | 0 | 10 | 195.76 | 243.54 |
| Dimple depth in µm | 3990 | 0 | 10 | 7.91 | 11.41 |
| Real texture density | 3990 | 0 | 10 | 0.15 | 0.20 |
| Friction coefficient | 3990 | 0 | 3990 | 0.03 | 0.08 |
| Feature | Mean | Median | 3rd Quartil | Maximum | Standard Deviation |
| Sliding velocity in mm/s | 89.21 | 10.00 | 100.00 | 500.00 | 145.94 |
| Cycle | 6.24 | 6.00 | 9.00 | 11.00 | 3.04 |
| Direction of motion | −0.50 | −1.00 | 1.00 | 1.00 | 1.00 |
| Dimple diameter in µm | 142.57 | 147.23 | 149.23 | 199.10 | 34.74 |
| Dimple distance in µm | 278.20 | 292.59 | 293.60 | 389.86 | 48.99 |
| Dimple depth in µm | 16.55 | 16.79 | 23.32 | 24.78 | 5.99 |
| Real texture density | 0.26 | 0.26 | 0.27 | 0.45 | 0.08 |
| Friction coefficient | 0.12 | 0.11 | 0.16 | 0.42 | 0.06 |
| Category | No. | Algorithm | MSE | R2 |
|---|---|---|---|---|
| Linear Regression Models | 1 | Linear | 0.00259 | 0.27744 |
| 2 | Interactions Linear | 0.00214 | 0.40334 | |
| 3 | Robust Linear | 0.00259 | 0.27707 | |
| 4 | Stepwise Linear | 0.00212 | 0.40908 | |
| Regression Trees | 5 | Fine Tree | 0.00001 | 0.99738 |
| 6 | Medium Tree | 0.00002 | 0.99337 | |
| 7 | Coarse Tree | 0.00011 | 0.96963 | |
| Support Vector Machines | 8 | Linear SVM | 0.00262 | 0.26978 |
| 9 | Quadratic SVM | 0.00133 | 0.62854 | |
| 10 | Cubic SVM | 0.00146 | 0.59357 | |
| 11 | Fine Gaussian SVM | 0.00057 | 0.84057 | |
| 12 | Medium Gaussian SVM | 0.00104 | 0.71004 | |
| 13 | Coarse Gaussian SVM | 0.00224 | 0.37614 | |
| Gaussian Process Regression | 14 | Squared Exponential | 0.00046 | 0.87305 |
| Models | 15 | Matern 5/2 | 0.00035 | 0.90343 |
| 16 | Exponential | 0.00014 | 0.96152 | |
| 17 | Rational Quadric | 0.00036 | 0.90069 | |
| Kernel Approximation Models | 18 | SVM Kernel | 0.00003 | 0.99114 |
| 19 | Least Squares Kernel Regression | 0.00013 | 0.96501 | |
| Ensembles of Trees | 20 | Boosted Trees | 0.00013 | 0.96412 |
| 21 | Bagged Trees | 0.00018 | 0.95081 | |
| Neural Networks | 22 | Narrow Neural Network | 0.00015 | 0.95800 |
| 23 | Medium Neural Network | 0.00008 | 0.97772 | |
| 24 | Wide Neural Network | 0.00005 | 0.98352 | |
| 25 | Bilayered Neural Network | 0.00006 | 0.98428 | |
| 26 | Trilayered Neural Network | 0.00007 | 0.98161 |

References
- Menezes, P.L.; Nosonovsky, M.; Ingole, S.P.; Kailas, S.V.; Lovell, M.R. (Eds.) Tribology for Scientists and Engineers; Springer: Berlin/Heidelberg, Germany, 2013. [Google Scholar]
- Holmberg, K.; Erdemir, A. Influence of tribology on global energy consumption, costs and emissions. Friction 2017, 5, 263–284. [Google Scholar] [CrossRef]
- Chandross, M.; Argibay, N. Friction of metals: A review of microstructural evolution and nanoscale phenomena in shearing contacts. Tribol. Lett. 2021, 69, 119. [Google Scholar] [CrossRef]
- Bhagwat, P.; Sista, B.; Vemaganti, K. A computational study of the effects of strain hardening in micro-asperity friction models. Tribol. Lett. 2017, 65, 154. [Google Scholar] [CrossRef]
- Reid, J.V.; Schey, J.A. The effect of surface hardness on friction. Wear 1987, 118, 113–125. [Google Scholar] [CrossRef]
- Rejhon, M.; Lavini, F.; Khosravi, A.; Shestopalov, M.; Kunc, J.; Tosatti, E.; Riedo, E. Relation between interfacial shear and friction force in 2D materials. Nat. Nanotechnol. 2022, 17, 1280–1287. [Google Scholar] [CrossRef] [PubMed]
- Zhou, X.; Liu, Y.; Hu, X.; Fang, L.; Song, Y.; Liu, D.; Luo, J. Influence of elastic property on the friction between atomic force microscope tips and 2D materials. Nanotechnology 2020, 31, 28. [Google Scholar] [CrossRef] [PubMed]
- Farhat, Z.N.; Ding, Y.; Northwood, D.O.; Alpas, A.T. Effect of grain size on friction and wear of nanocrystalline aluminum. Mater. Sci. Eng. 1996, 206, 302–313. [Google Scholar] [CrossRef]
- Penfornis, C.; Jourani, A.; Mazeran, P.-E. Effect of Grain Sizes on the Friction and Wear Behavior of Dual-Phase Microstructures with Similar Macrohardness and Composition. Coatings 2023, 13, 533. [Google Scholar] [CrossRef]
- Kalin, M.; Polajnar, M. The effect of wetting and surface energy on the friction and slip in oil-lubricated contacts. Tribol. Lett. 2013, 52, 185–194. [Google Scholar] [CrossRef]
- Rabinowicz, E. Influence of surface energy on friction and wear phenomena. J. Appl. Phys. 1961, 32, 1440–1444. [Google Scholar] [CrossRef]
- Al-Bender, F.; De Moerlooze, K. On the relationship between normal load and friction force in pre-sliding frictional contacts. Part 1: Theoretical analysis. Wear 2010, 269, 174–182. [Google Scholar] [CrossRef]
- De Moerlooze, K.; Al-Bender, F. On the relationship between normal load and friction force in pre-sliding frictional contacts. Part 2: Experimental investigation. Wear 2010, 269, 183–189. [Google Scholar] [CrossRef]
- Horovistiz, A.; Laranjeira, S.; Davim, J.P. Influence of sliding velocity on the tribological behavior of PA66GF30 and PA66+ MoS2: An analysis of morphology of sliding surface by digital image processing. Polym. Bull. 2018, 75, 5113–5131. [Google Scholar] [CrossRef]
- Tile, P.S.; Thomas, B. Effect of Load, Sliding Velocity, and Reinforcements on Wear Characteristics of Al7075-Based Composite and Nanocomposites Fabricated by Ultrasonic-Assisted Stir-Casting Technique. Int. J. Met. 2023, 1–16. [Google Scholar] [CrossRef]
- Kou, B.; Li, Z.; Li, R.; Wang, Z.; Zhao, X. Influence of external environment parameters on friction coefficient between hoisting-rope and its pads. AIP Adv. 2023, 13, 6. [Google Scholar] [CrossRef]
- Li, P.; Wang, B.; Ji, L.; Li, H.; Chen, L.; Liu, X.; Zhou, H.; Chen, J. Environmental molecular effect on the macroscale friction behaviors of graphene. Front. Chem. 2021, 9, 679417. [Google Scholar] [CrossRef] [PubMed]
- Harsha, A.P.; Wäsche, R. Influence of temperature on friction and wear characteristics of polyaryletherketones and their composites under reciprocating sliding condition. J. Mater. Eng. Perform. 2018, 27, 5438–5449. [Google Scholar] [CrossRef]
- Gropper, D.; Wang, L.; Harvey, T.J. Hydrodynamic lubrication of textured surfaces: A review of modeling techniques and key findings. Tribol. Int. 2016, 94, 509–529. [Google Scholar] [CrossRef]
- Müser, M.H.; Nicola, L. Modeling the surface topography dependence of friction, adhesion, and contact compliance. MRS Bull. 2022, 47, 1221–1228. [Google Scholar] [CrossRef]
- Lu, P.; Wood, R.J. Tribological performance of surface texturing in mechanical applications—A review. Surf. Topogr. Metrol. Prop. 2020, 8, 043001. [Google Scholar] [CrossRef]
- Vishnoi, M.; Kumar, P.; Murtaza, Q. Surface texturing techniques to enhance tribological performance: A review. Surf. Interfaces 2021, 27, 101463. [Google Scholar] [CrossRef]
- Bergseth, E.; Zhu, Y.; Söderberg, A. Study of surface roughness on friction in rolling/sliding contacts: Ball-on-disc versus twin-disc. Tribol. Lett. 2020, 68, 69. [Google Scholar] [CrossRef]
- Ivanović, L.; Vencl, A.; Stojanović, B.; Marković, B. Biomimetics Design for Tribological Applications. Tribol. Ind. 2018, 40, 448–456. [Google Scholar] [CrossRef]
- Grützmacher, P.G.; Profito, F.J.; Rosenkranz, A. Multi-Scale Surface Texturing in Tribology—Current Knowledge and Future Perspectives. Lubricants 2019, 7, 95. [Google Scholar] [CrossRef]
- Martini, A.; Zhu, D.; Wang, Q. Friction reduction in mixed lubrication. Tribol. Lett. 2007, 28, 139–147. [Google Scholar] [CrossRef]
- Brito, F.P.; Miranda, A.S.; Claro, J.C.P.; Teixeira, J.C.; Costa, L.; Fillon, M. The role of lubricant feeding conditions on the performance improvement and friction reduction of journal bearings. Tribol. Int. 2014, 72, 65–82. [Google Scholar] [CrossRef]
- Bobach, L.; Bartel, D.; Beilicke, R.; Mayer, J.; Michaelis, K.; Stahl, K.; Bachmann, S.; Schnagl, J.; Ziegele, H. Reduction in EHL Friction by a DLC Coating. Tribol. Lett. 2015, 60, 17. [Google Scholar] [CrossRef]
- Fukata, M.; Sotani, T.; Motozawa, M. Leakage and friction characteristics at sliding surface of tip seal in scroll compressors. Int. J. Refrig. 2021, 125, 104–112. [Google Scholar] [CrossRef]
- Charitopoulos, A.; Visser, R.; Eling, R.; Papadopoulos, C.I. Design Optimization of an Automotive Turbocharger Thrust Bearing Using a CFD-Based THD Computational Approach. Lubricants 2018, 6, 21. [Google Scholar] [CrossRef]
- Rosenkranz, A.; Costa, H.L.; Baykara, M.Z.; Martini, A. Synergetic effects of surface texturing and solid lubricants to tailor friction and wear—A review. Tribol. Int. 2021, 155, 106792. [Google Scholar] [CrossRef]
- Zhang, K.; Deng, J.; Guo, X.; Sun, L.; Lei, S. Study on the adhesion and tribological behavior of PVD TiAlN coatings with a multi-scale textured substrate surface. Int. J. Refract. Met. Hard Mater. 2018, 72, 292–305. [Google Scholar] [CrossRef]
- Gachot, C.; Rosenkranz, A.; Reinert, L.; Ramos-Moore, E.; Souza, N.; Müser, M.H.; Mücklich, F. Dry Friction Between Laser-Patterned Surfaces: Role of Alignment, Structural Wavelength and Surface Chemistry. Tribol. Lett. 2013, 49, 193–202. [Google Scholar] [CrossRef]
- Erdemir, A. Review of engineered tribological interfaces for improved boundary lubrication. Tribol. Int. 2005, 38, 249–256. [Google Scholar] [CrossRef]
- Schneider, J.; Braun, D.; Greiner, C. Laser Textured Surfaces for Mixed Lubrication: Influence of Aspect Ratio, Textured Area and Dimple Arrangement. Lubricants 2017, 5, 32. [Google Scholar] [CrossRef]
- Marian, M.; Grützmacher, P.; Tremmel, S.; Mücklich, F.; Wartzack, S. Designing surface textures for EHL point-contacts—Transient 3D-simulations, meta-modeling and experimental validation. Tribol. Int. 2019, 137, 152–163. [Google Scholar] [CrossRef]
- Costa, H.L.; Hutchings, I.M. Hydrodynamic lubrication of textured steel surfaces under reciprocating sliding conditions. Tribol. Int. 2007, 40, 1227–1238. [Google Scholar] [CrossRef]
- Prodanov, N.; Gachot, C.; Rosenkranz, A.; Mücklich, F.; Müser, M.H. Contact Mechanics of Laser-Textured Surfaces. Tribol. Lett. 2013, 50, 41–48. [Google Scholar] [CrossRef]
- Rosenkranz, A.; Heib, T.; Gachot, c.; Mücklich, F. Oil film lifetime and wear particle analysis of laser-patterned stainless steel surfaces. Wear 2015, 334–335, 1–12. [Google Scholar] [CrossRef]
- Hsu, C.-J.; Stratmann, A.; Rosenkranz, A.; Gachot, C. Enhanced Growth of ZDDP-Based Tribofilms on Laser-Interference Patterned Cylinder Roller Bearings. Lubricants 2017, 5, 39. [Google Scholar] [CrossRef]
- Kovalchenko, A.; Ajayi, O.; Erdemir, A.; Fenske, G.; Etsion, I. The effect of laser surface texturing on transitions in lubrication regimes during unidirectional sliding contact. Tribol. Int. 2005, 38, 219–225. [Google Scholar] [CrossRef]
- Etsion, I. Modeling of surface texturing in hydrodynamic lubrication. Friction 2013, 1, 195–209. [Google Scholar] [CrossRef]
- Dumont, M.-L.; Lugt, P.M.; Tripp, J.H. Surface feature effects in starved circular EHL contacts. J. Tribol. 2002, 124, 358–366. [Google Scholar] [CrossRef]
- Wang, Z.; Ye, R.; Xiang, J. The performance of textured surface in friction reducing: A review. Tribol. Int. 2023, 177, 108010. [Google Scholar] [CrossRef]
- Gachot, C.; Rosenkranz, A.; Hsu, S.M.; Costa, H.L. A critical assessment of surface texturing for friction and wear improvement. Wear 2017, 372–373, 21–41. [Google Scholar] [CrossRef]
- Chen, K.; Yang, X.; Zhang, Y.; Yang, H.; Lv, G.; Gao, Y. Research progress of improving surface friction properties by surface texture technology. Int. J. Adv. Manuf. Technol. 2021, 116, 2797–2821. [Google Scholar] [CrossRef]
- Marian, M.; Tremmel, S. Current trends and applications of machine learning in tribology—A review. Lubricants 2021, 9, 86. [Google Scholar] [CrossRef]
- Paturi, U.M.R.; Palakurthy, S.T.; Reddy, N.S. The Role of Machine Learning in Tribology: A Systematic Review. Arch. Comput. Methods Eng. 2022, 30, 1345–1397. [Google Scholar] [CrossRef]
- Sterkenburg, F.S.; Grünwald, P.D. The no-free-lunch theorems of supervised learning. Synthese 2021, 199, 9979–10015. [Google Scholar] [CrossRef]
- Kelleher, J.D.; Macnamee, B.; D’Arcy, A. Fundamentals of Machine Learning for Predictive Data Analytics: Algorithms, Worked Examples, and Case Studies; The MIT Press: Cambridge, MA, USA; London, UK, 2015. [Google Scholar]
- Zambrano, V.; Brase, M.; Hernandez-Gascon, B.; Wangenheim, M.; Gracia, L.; Viejo, I.; Izquierdo, S.; Valdes, J. A Digital Twin for Friction Prediction in Dynamic Rubber Applications with Surface Textures. Lubricants 2021, 9, 57. [Google Scholar] [CrossRef]
- Klüber Lubrication München GmbH. Centoplex 2 EP—Product Information. Available online: https://www.klueber.com/de/de/produkte-service/produkte/centoplex-2-ep/9971/ (accessed on 26 October 2023).
- Albon, C. Machine Learning Kochbuch: Praktische Lösungen mit Python: Von der Vorverarbeitung der Daten bis zum Deep Learning, 1st ed.; O’Reilly: Heidelberg, Germany, 2019. [Google Scholar]
- Tukey, J.W. Exploratory Data Analysis; Book Addison-Wesley: Reading, PA, USA, 1977. [Google Scholar]
- Falk, M.; Marohn, F.; Becker, R. Angewandte Statistik MIT SAS: Eine Einführung; Springer: Berlin/Heidelberg, Germany, 1995. [Google Scholar]
- Wilmott, P. Grundkurs Machine Learning; Rheinwerk Computing: Bonn, Germany, 2020. [Google Scholar]
- James, G.; Witten, D.; Hastie, T.; Tibshirani, R.; Taylor, J. An Introduction to Statistical Learning; Springer: Berlin/Heidelberg, Germany, 2023. [Google Scholar]
- Fowell, M.; Olver, A.V.; Gosman, A.D.; Spikes, H.A.; Pegg, I. Entrainment and inlet suction: Two mechanisms of hydrodynamic lubrication in textured bearings. J. Tribol. 2007, 2, 336–347. [Google Scholar] [CrossRef]
- Hamilton, D.B.; Walowit, J.A.; Allen, C.M. A theory of lubrication by microirregularities. J. Basic Eng. 1966, 88, 177–185. [Google Scholar] [CrossRef]
- Hsu, S.M.; Jing, Y.; Zhao, F. Self-adaptive surface texture design for friction reduction across the lubrication regimes. Surf. Topogr. Metrol. Prop. 2016, 4, 014004. [Google Scholar] [CrossRef]
- Olver, A.V.; Fowell, M.T.; Spikes, H.A.; Pegg, I.G. ‘Inlet suction’, a load support mechanism in non-convergent, pocketed, hydrodynamic bearings. Proc. Inst. Mech. Eng. Part J Eng. Tribol. 2006, 220, 105–108. [Google Scholar] [CrossRef]
- Tang, Z.; Liu, X.; Liu, K.; Pegg, I.G. Effect of surface texture on the frictional properties of grease lubricated spherical plain bearings under reciprocating swing conditions. Proc. Inst. Mech. Eng. Part J Eng. Tribol. 2017, 231, 125–135. [Google Scholar] [CrossRef]
- Ahmed, A.; Masjuki, H.H.; Varman, M.; Kalam, M.A.; Habibullah, M.; AL Mahmud, K.A. An overview of geometrical parameters of surface texturing for piston/cylinder assembly and mechanical seals. Meccanica 2016, 51, 9–23. [Google Scholar] [CrossRef]
- Vencl, A.; Ivanović, L.; Stojanović, B.; Zadorozhnaya, E.; Miladinović, S.; Svoboda, P. Surface texturing for tribological applications: A review. Proc. Eng. Sci. 2019, 1, 227–239. [Google Scholar]
- Wu, Z.; Bao, H.; Xing, Y.; Liu, L. Tribological characteristics and advanced processing methods of textured surfaces: A review. Int. J. Adv. Manuf. Technol. 2021, 114, 1241–1277. [Google Scholar] [CrossRef]







| Seal No. | Diameter in µm | Distance in µm | Depth in µm | Texture Density in % | Number of Analysed Dimples |
|---|---|---|---|---|---|
| 1 | - | - | - | - | - |
| 2 | 97 | 195 | 7.9 | 20.4 | 58 |
| 3 | 96 | 243 | 8.6 | 15.3 | 46 |
| 4 | 100 | 244 | 11.4 | 15.8 | 43 |
| 5 | 149 | 244 | 14.5 | 34.3 | 46 |
| 6 | 143 | 292 | 12.9 | 25.2 | 37 |
| 7 | 147 | 294 | 19.3 | 26.8 | 37 |
| 8 | 149 | 294 | 24.8 | 27.2 | 37 |
| 9 | 196 | 293 | 23.6 | 45.0 | 37 |
| 10 | 199 | 390 | 23.3 | 21.9 | 28 |
| 11 | 147 | 293 | 19.1 | 26.3 | 37 |
| Feature | Sliding Velocity | Cycle | Direction of Motion | Dimple Diameter | Dimple Distance | Dimple Depth | Texture Density |
|---|---|---|---|---|---|---|---|
| PC 1 (85.34%) | 1.00 | 0.00 | 0.00 | 0.00 | 0.00 | 0.00 | 0.00 |
| PC 2 (13.40%) | 0.00 | 0.00 | 0.00 | 0.55 | 0.83 | 0.09 | 0.00 |
| Category | No. | Algorithm |
|---|---|---|
| Linear Regression Models | 1 | Linear |
| 2 | Interactions Linear | |
| 3 | Robust Linear | |
| 4 | Stepwise Linear | |
| Regression Trees | 5 | Fine Tree |
| 6 | Medium Tree | |
| 7 | Coarse Tree | |
| Support Vector Machines | 8 | Linear SVM |
| 9 | Quadratic SVM | |
| 10 | Cubic SVM | |
| 11 | Fine Gaussian SVM | |
| 12 | Medium Gaussian SVM | |
| 13 | Coarse Gaussian SVM | |
| Gaussian Process Regression Models | 14 | Squared Exponential |
| 15 | Matern 5/2 | |
| 16 | Exponential | |
| 17 | Rational Quadric | |
| Kernel Approximation Models | 18 | SVM Kernel |
| 19 | Least Squares Kernel Regression | |
| Ensembles of Trees | 20 | Boosted Trees |
| 21 | Bagged Trees | |
| Neural Networks | 22 | Narrow Neural Network |
| 23 | Medium Neural Network | |
| 24 | Wide Neural Network | |
| 25 | Bilayered Neural Network | |
| 26 | Trilayered Neural Network |
| No. | Algorithm (Category) | MSE | R2 |
|---|---|---|---|
| 5 | Fine Tree (Regression Trees) | 0.00050 | 0.78870 |
| 16 | Exponential (Gaussian Progress Regression Models) | 0.00009 | 0.96077 |
| 18 | SVM Kernel (Kernel Approximation Models) | 0.00320 | −0.4098 |
| 25 | Bilayered Neural Network (Neural Networks) | 0.00070 | 0.68924 |
| Feature | Unit | Min. | Max. | Resolution |
|---|---|---|---|---|
| Velocity | mm/s | 1 | 500 | 19 values |
| Diameter | µm | 95 | 205 | 5 |
| Distance | µm | 190 | 400 | 10 |
| Depth | µm | 5 | 30 | 1 |
| Texture density | % | 15 | 45 | 1 |
| No. | Optimum | Diameter in µm | Distance in µm | Depth in µm | Texture Density in % | Max. Friction Increase (Velocity) | Max. Friction Reduction (Velocity) |
|---|---|---|---|---|---|---|---|
| 1 | Boundary/Mixed friction | 145 | 290 | 13 | 25 | (5 mm/s) | (500 mm/s) |
| 2 | Mixed/Hydrodyn. friction | 95 | 240 | 9 | 16 | (5 mm/s) | (500 mm/s) |
| 3 | Hydrodyn. friction | 145 | 290 | 19 | 26 | (5 mm/s) | (500 mm/s) |
Disclaimer/Publisher’s Note: The statements, opinions and data contained in all publications are solely those of the individual author(s) and contributor(s) and not of MDPI and/or the editor(s). MDPI and/or the editor(s) disclaim responsibility for any injury to people or property resulting from any ideas, methods, instructions or products referred to in the content. |
© 2024 by the authors. Licensee MDPI, Basel, Switzerland. This article is an open access article distributed under the terms and conditions of the Creative Commons Attribution (CC BY) license (https://creativecommons.org/licenses/by/4.0/).
Share and Cite
Brase, M.; Binder, J.; Jonkeren, M.; Wangenheim, M. A Generalised Method for Friction Optimisation of Surface Textured Seals by Machine Learning. Lubricants 2024, 12, 20. https://doi.org/10.3390/lubricants12010020
Brase M, Binder J, Jonkeren M, Wangenheim M. A Generalised Method for Friction Optimisation of Surface Textured Seals by Machine Learning. Lubricants. 2024; 12(1):20. https://doi.org/10.3390/lubricants12010020
Chicago/Turabian StyleBrase, Markus, Jonathan Binder, Mirco Jonkeren, and Matthias Wangenheim. 2024. "A Generalised Method for Friction Optimisation of Surface Textured Seals by Machine Learning" Lubricants 12, no. 1: 20. https://doi.org/10.3390/lubricants12010020
APA StyleBrase, M., Binder, J., Jonkeren, M., & Wangenheim, M. (2024). A Generalised Method for Friction Optimisation of Surface Textured Seals by Machine Learning. Lubricants, 12(1), 20. https://doi.org/10.3390/lubricants12010020

