Abstract
We present the conceptual framework of the Astronomical Hub (AstroHub), a unified platform combining various optical instruments at a single observatory. Its major approach lies in arranging conditions for research groups to install telescopes and equipment and participate in joint projects. AstroHub is planned to integrate Virtual Observatory (VO) tools, FAIR data principles, and a telescope network to create a powerful and attractive ecosystem for both robust near-Earth object (NEO) monitoring and diverse deep space research. We provide an overview of the AstroHub development directions in the case study of the Assy-Turgen Observatory.
1. Introduction
An integral part of the search for breakthrough areas in science is the productive exchange of ideas, data, and knowledge. To this end, technology parks and scientific and educational centres of competence and excellence are being created.1 Astronomical science in this sense is not an exception [1].
One of the most pivotal aspects of ground-based observatories is international cooperation, which optimises the use of technical resources, provides and expands observational opportunities, promotes scientific exchange, and addresses complex scientific questions more effectively [2,3,4,5]. The most advanced ground-based observatories are the centres for the pooling of scientists and engineers that leads to innovative discoveries and breakthroughs in astronomy. Today this also becomes relevant from a scientific perspective, because over the next decade observational astronomy will face many challenges, ranging from light pollution caused by urbanisation [6,7,8], climate change [9,10], and exponentially growing space debris [11], Radio Frequency Interference (RFI), and satellite Internet constellations [12,13,14,15] to the detection and study of dark matter and dark energy. Therefore, for astronomy, as for a global science, it becomes crucial to combine intellectual and technical resources in the most advantageous locations for ground-based astronomy in terms of astroclimate, location, infrastructure, etc.
The objective of this article is to present an Astronomical Hub (AstroHub), a set of the best practices unified in an astronomical ecosystem. We promote the ongoing development of expertise for ground-based observatories with a case study of the Assy-Turgen Observatory (ATO) that will integrate advanced Kazakhstani and international optical telescopes, near-Earth space monitoring systems, and hardware and software tools for data collection, storage, and analysis.
The outline of this article is as follows: In Section 2, the concept of the astronomical hub is introduced. We summarise information regarding the levels of integration into the Hub’s ecosystem (Section 2.2) and integration strategy (Section 2.3). We refer to the importance of interoperability and data management (Section 2.4) for better use of available data and resources. In Section 3, we focus on a case study of the Assy-Turgen astronomical hub. We summarise information regarding the integration of diverse telescopic assets, its primary scientific capabilities, particularly in deep space and near-Earth space monitoring, the underlying technological infrastructure, efforts in capacity building, and planned future enhancements. In Section 4, we briefly discuss joint research and international campaigns with an aim to present a coherent overview of this emerging facility for the broader astronomical community. Section 5 describes the future prospects of the AstroHub. We give conclusive remarks in Section 6.
2. The Astronomical Hub
In this section, we introduce the concept of the Astronomical Hub. We define the philosophy of a unified observatory ecosystem and share our vision of tiered integration levels. We draw the strategy of integration and mark the milestones that lead to this goal.
2.1. The Concept—A Unified Ecosystem
The Astronomical Hub does not aim to introduce a completely novel astronomical concept. Instead, its purpose is to create a unique and robust synthesis of established and developing best practices. This synthesis will be specifically adapted to the Hub’s geographical positioning, research capabilities, and its local and global objectives. Therefore, AstroHub is more about technology.
The three core components of this concept are as follows:
- Platform—The observatory and its associated infrastructure;
- Operator—The service provider;
- Client—Individual researchers, research teams, or research institutions.
These components are interconnected, and the fundamental principle is the efficient and uninterrupted exchange of data, resources, and expertise within each unit, see Figure 1.
Figure 1.
Platform, operator, and client forming a unit of the AstroHub by continuous exchange of data, resources, and expertise.
2.2. Integration Levels
The practice of deploying an individual or institutional telescope at a host observatory, commonly known as “telescope hosting”, is a recognised model in astronomical research. This arrangement accommodates a spectrum of users, from amateur astrophotographers seeking optimised observation conditions to professional research entities deploying specialised instrumentation. Derived from observatory best practices, a management protocol was established, encompassing key procedural stages and considerations, as detailed in Appendix A. These procedures typically involve formalised, legally binding agreements, progressing from a scientific and technical proposal to a comprehensive hosting contract, followed by meticulously supervised installation and a delineated operational phase. The degree of integration and utilisation of shared services constitutes the primary variable. And it is precisely this “integration level” that has been central to the development of a versatile AstroHub ecosystem.
We have defined three levels of client participation in the AstroHub ecosystem. These levels empower clients to select the optimal interaction approach with both the operator and the platform, aligning with their unique requirements and available resources. The subsequent development will focus on the following delineated participation levels (see Figure 2):
Figure 2.
AstroHub integration levels. Three levels—full, partial, and no integration—define the interaction type within three kinds of units, each consisting of a platform, operator, and client.
- Full integration;
- Partial integration;
- No integration (full autonomy).
This concept of tiered participation levels adds a crucial layer of practical and strategic depth to the AstroHub ecosystem. It is designed to provide a sophisticated understanding of the diverse scientific goals and motivations of potential collaborators.
- Level 1: Full Integration.
- Concept: A full partnership model. The client’s integrated telescope becomes a fully fledged node in the AstroHub network.
- Give/Get: The client shares their telescope time with the network and, in return, gains access to observing time on all other integrated telescopes. This is the full realisation of the unified ecosystem that is our essential basis.
- Impact: Full integration maximises the use of AstroHub resources as a client obtains access to all services and infrastructure, including data storage, the processing platform, the library of algorithms and catalogues, and technical support. The client can share their data and algorithms with other participants and actively participate in community joint projects. When data and algorithms are fully integrated with the AstroHub system, it ensures maximum efficiency and provides a high level of interoperability.
- Level 2: Partial Integration.
- Concept: A flexible, hybrid, or “à la carte” model. This is for clients who want some benefits of the ecosystem without full commitment.
- Give/Get: The client and the operator come to a custom agreement. This could involve sharing specific types of data (e.g., only transient alerts), offering a certain percentage of telescope time, or using specific AstroHub services (such as data processing or archiving) while maintaining autonomy in other areas. At the same time, the client will have the opportunity to equip the installed telescope with its own storage, communication, or software solutions. The operator, in turn, has the right to integrate part of its observing time on this telescope as part of a network-wide AstroHub system, providing other clients with the opportunity to utilise the full resources, including this telescope.
- Impact: Partial integration implies a selective use of services. The client can limit access to its data and algorithms, which results in limited participation in the community. The client can use its data formats and algorithms while also having the ability to integrate with the AstroHub system as needed, which still keeps a moderate level of interoperability.
- Level 3: No Integration (Full Autonomy).
- Concept: A hosting model. The client is physically present but operationally independent.
- Give/Get: The client receives basic, essential resources (power supply, dome, connectivity, weather information, etc.) but does not share data or telescope time with the AstroHub community, nor do they use the Hub’s integrated services. Therefore, their participation in the ecosystem is minimal.
- Impact: The client rents a site, a pavilion, receives energy services, and receives information on weather conditions entirely on a commercial basis. All other aspects related to observations, data processing, and storage are provided by the client independently; i.e., the client will have the opportunity to equip the installed telescope with its own storage, communication, or software solutions. At the same time, the AstroHub platform can additionally provide services for observations, equipment repair, data storage, and processing. All these ensure minimal interaction: the client contacts the operator only regarding issues related to the infrastructure. While the client does not integrate with the AstroHub system and uses its own solutions for all aspects of work, there is a lack of proper interoperability.
How does this refine the classical telescopes’ hosting approach to our AstroHub original idea? The tiered structure makes the AstroHub’s operational model much more robust and attractive. It acknowledges that not every researcher has the same goals. When a university might desire full integration to boost research collaboration and science connections, a private company focused on a proprietary NEO survey might prefer full autonomy or a very specific negotiated agreement with a clear plan of partial integration.
2.3. Integration Strategy
Despite potential superficial similarities and varied involvement levels, including traditional telescope hosting or extensive scientific collaboration, the AstroHub model possesses distinct structural organisation and unique benefits.
The usual scenario is the most common form of commercial telescope hosting.2 An observatory rents out a piece of land and provides power and Internet. Here, the difference is subtle but important. The advantage of AstroHub, even for individual researchers, lies in its environment and the potential for future collaboration. They are setting up their equipment in a dynamic, growing ecosystem with a clear, structured path to upgrade their participation level if their scientific goals change, see Figure 3. Therefore, we can underline it as “Integration by Design”, and this is where the AstroHub model starts to diverge and show its strengths, especially when we look at its full integration and partial integration levels.
Figure 3.
AstroHub’s “Integration by Design” model. Circles represent platform (yellow), operator (blue), and client (pink), with three integration levels progressively increasing the client’s interaction with operator and deepening it into the platform.
The hosting model of collaboration often happens in a bespoke, ad hoc manner. A university might negotiate a one-off deal with a national observatory. A consortium might form to build a single, massive telescope. These are often complex, multi-year negotiations that result in a rigid structure tailored to that one specific project. AstroHub’s model and platform were deliberately designed to ensure flexibility, scalability, and synergistic functionality.
The partial integration model formalises a unique agreement to find a solution that sits between full autonomy and a deep partnership. It essentially creates a “service catalogue” menu. A new client can keep her/his own scheduling but wants to use the data processing pipeline and archiving service. And in return, e.g., the client can offer 15% of telescope time on targets of opportunity. This is a clean, efficient, and transparent negotiation based on a pre-defined framework, which turns a complex problem into a manageable discussion. This structured flexibility is a massive advantage that the classic approach simply does not offer systematically.
AstroHub’s full integration offers a level of synergy that is rare outside of the world’s largest single-project observatories. Even in a collaborative observatory, different hosted telescopes can operate as isolated units. They can have various software, distinct data policies, and different teams. The AstroHub’s advantage is in promoting a unified ecosystem, and when a client’s telescope is fully integrated, it becomes a node in a larger, intelligent network.
In essence, the fundamental innovation we propose is lowering barriers to entry. Prospective research groups or individuals who are unsure about committing to full sharing can start with a lower level of integration and potentially upgrade later. And this is the very moment when the role of the AstroHub operator is of high importance, since they act as service managers, tailoring agreements to fit community needs.
2.4. Interoperability of the Telescope Network
Integrating a new client’s telescope or instrument into a distributed network is a profound challenge that goes far beyond physical installation [16]. This lack of inherent interoperability means that coordinating observations, sharing data in real time, or managing the network as a single entity becomes a complex, manual, and inefficient process, reducing the entire network to a group of isolated instruments that happen to share the same location.
Overcoming this challenge by implementing a robust interoperability system, however, unlocks transformative scientific and operational capabilities [17]. It elevates the network from a simple collection of telescopes into a single, cohesive scientific instrument where each element can be made to play its role. This synergy enables powerful new modes of observation, such as a wide-field telescope detecting a transient event and automatically triggering a spectroscopic follow-up on another instrument within minutes.
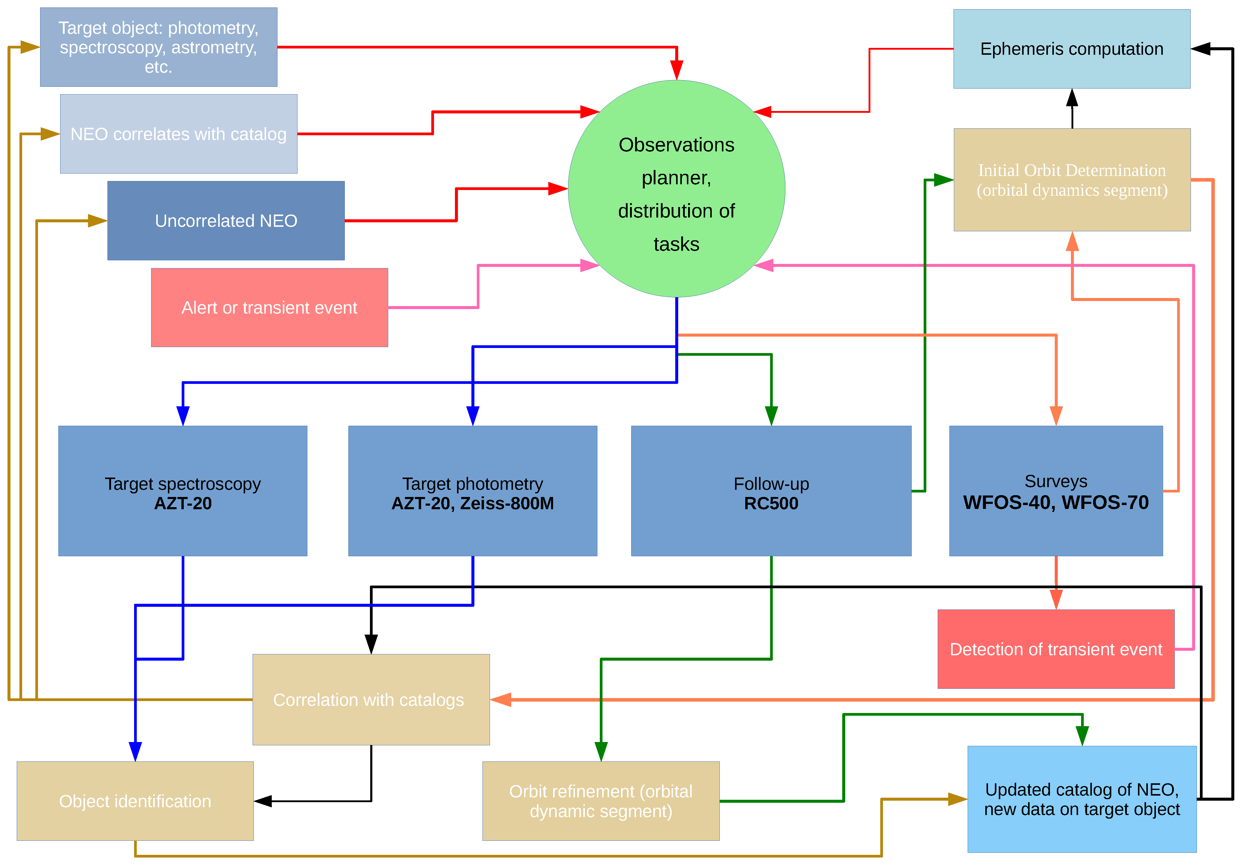
The AstroHub can potentially perform science that no single telescope could. In Figure 4, we show an example of a pipeline for the alert/scheduled observations of unidentified transient objects. It outlines a scheme for planning observations of various types of objects, including near-Earth objects (NEOs) that are correlated and uncorrelated with catalogues, as well as transient event alerts. The process includes (using at the moment exclusively FAI network telescopes for NEOs):
Figure 4.
A scheme of the telescope network interoperability within AstroHub at the Assy-Turgen Observatory.
- Object identification and correlation with catalogues;
- Detection of transient events;
- Ephemeris computation and Initial Orbit Determination;
- Observation planning and task distribution;
- Observations using various instruments: target spectroscopy, target photometry, follow-up observations, and surveys;
- Orbit refinement;
- Updating the NEO catalogue and target object data.
In the above pipeline, an example of an unidentified transient object detected by survey telescope rapid pre-processing can make the central AstroHub system automatically trigger follow-up observations on another telescope, all within minutes or even faster. This is a capability that emerges directly from the ecosystem model. Operational efficiency follows, as everyone benefits from the best practices, software tools, e.g., data reduction pipelines and schedulers, and the expertise of the entire system.
2.5. FAIR Principles and VO Standards
Ultimately, interoperability maximises the scientific return on every photon collected across the entire network by enabling unified scheduling, automated data processing pipelines, and coordinated, multi-telescope observing strategies that would be impossible to achieve otherwise. All these benefits at first also stand as a challenge for every scalable system but, at the same time, act as a roadmap for coordinated action.
We envisage implementing and following the FAIR principles [18] for the AstroHub. The FAIR (which stands for “Findable”, “Accessible”, “Interoperable”, and “Reusable”) principles are a set of guidelines designed to make scientific data more valuable and reusable for both humans and computers [19].
In general, astronomy is a natural fit for the FAIR principles [20]; in many ways, the field was practising elements of FAIR long before the acronym was coined. The tradition of creating data archives and sharing observations [21,22,23] has made astronomy a leading example of how these principles can accelerate science.
Focused on data, FAIR principles also tune and shape the environment that will obtain that data. Therefore, in the case of AstroHub, the FAIR principles can be used for resolving the following issues.
- 1.
- Uniform software and technologies for building the FAIR infrastructure.
- Metadata Management and Database. The central metadata catalogue is a powerful, open-source (preferably), and reliable relational database. It should support various data types for storing flexible, instrument-specific metadata alongside the core, standardised metadata.
- Data Processing and Pipelines. Today, Python is the standard for astronomical data processing. Astropy [24] is a core Python library that provides fundamental tools for astronomy, including robust FITS [25] file handling, WCS (World Coordinate System) [26] transformations, and unit conversions. Containerisation ensures that every time a piece of data is processed, it is performed in the exact same software environment, which is crucial for reproducibility.
- Data Access and APIs. The most standard and well-understood way to provide data is to build web services. Use of International Virtual Observatory Alliance (IVOA) standards [27] makes data become truly interoperable with the global astronomy community: Table Access Protocol (TAP) [28], Simple Image Access (SIA) [29], etc.
- 2.
- The challenges of implementing FAIR in a multi-user environment.
- Technical Challenge: Heterogeneity. The biggest technical hurdle is the sheer diversity of instruments. Each new telescope from a “full” or “partial” integration client comes with its own unique hardware, software, and data quirks. There is a need for a single, mandatory pipeline together with a “validator” service that can ensure that the incoming data meets the Hub’s minimum standards before it enters the main pipeline.
- 3.
- Drafting a more detailed data policy for a specific participation level.
- Policy Challenge: Agreements. A single data policy is a major challenge. Data proprietary period conditions should be negotiated and the term “public” data defined. “Partial integration” clients should integrate in a custom mode. This requires a balance between the Hub’s need for standardisation and the client’s need for flexibility.
- Enabling Synergistic Science. An agreement is needed that unlocks the option for telescopes to work together as a single, more powerful instrument.
- Fusion of Data. An agreement is needed to confidently combine data from different instruments.
In Table 1 we summarise the FAIR criteria, highlighting the integration mechanisms to be used in the proposed participation levels of the AstroHub.
Table 1.
FAIR principles shaping the AstroHub participation levels.
There is a strategic need for FAIR principles to be implemented at every stage of AstroHub development. Thus, we are ensuring that the platform supports collaborative and data-driven astronomical science.
3. Assy-Turgen AstroHub Development Status
The performance of a ground-based telescope is inextricably linked to the quality of its location. One of such sites with a high potential is the Assy-Turgen Observatory3 of the Fesenkov Astrophysical Institute (FAI). In this section, we will report on the status of the AstroHub case study, list currently operating telescopes, and emphasise the integration strategy on how diverse instruments will be united.
3.1. Assy-Turgen Observatory Location, Area, and Astroclimate
The Assy-Turgen Observatory (ATO) is located in the foothills of the Zailiyskiy Alatau, near the watershed of the Assy and Turgen rivers, approximately 100 km from Almaty. Its area is ∼2.3 hectares and can potentially host more than a hundred medium- and small-aperture telescopes. Horizon obstruction due to surrounding mountain ranges is minimal, averaging just degrees (Figure 5). Situated at an altitude of 2750 m above sea level, the observatory benefits from reduced atmospheric interference. On average, there are 178 clear nights per year, totalling ∼1500 clear night hours annually.
Figure 5.
Panoramic view of the Assy-Turgen Observatory with marked instruments by the end of 2024. Prospective sites for future medium- and small-aperture telescopes are highlighted in green.
The local climate is characterised by an average nighttime air temperature of +9.3 °C in summer and −10.5 °C in winter, with an average diurnal temperature variation of 5 °C. The average wind speed on clear nights is m/s at a height of 10 m, see Figure 6. The mean night sky brightness in the 3900–6000 range is 22 mag/arcsec2, measured in zenith utilising the Sky Quality Meter (SQM-L)4 [30]. For comparison, the estimates that were obtained in the Almaty urban region do not exceed 18 mag/arcsec2. The absence of dust storms, the relative stability of the atmospheric layer, and the exceptionally dark night sky make the Assy-Turgen Observatory a favourable site for high-quality astronomical observations, see Figure 7.
Figure 6.
Monthly median day/night values for wind speed (a) and humidity (b), measured at the Assy-Turgen Observatory during 2021–2025. Original data were measured with a 2-s resolution.
Figure 7.
Light pollution map of the world (upper right panel) and near-Almaty region (lower right panel). The Assy-Turgen Observatory is marked with a red pin on the lower right panel. Data were retrieved from the light pollution map5.
We used a Different Image Motion Monitor (DIMM) in the test regime to determine a seeing parameter on the Assy-Turgen plateau. Technical characteristics of the DIMM are described in Section 3.3. For seeing calculations, we used a standard method and procedure described in [31]. We alternated between taking 200 snapshots with a 2 ms and 200 snapshots with a 4 ms exposure time for each of five randomly selected bright stars with a zenith distance not exceeding 30 degrees. Our test measurements yielded a median seeing value of .
Modern observatory site selection employs a formal process known as Multi-Criteria Decision Analysis (MCDA) [32], often in conjunction with Geographic Information Systems (GISs), to systematically evaluate and rank potential locations. This framework enables the integration and weighting of numerous, often conflicting, criteria. We utilised a site selection database described in [33], with the distribution of the Suitability Index for Astronomical Sites (SIAS) parameters across different observatories worldwide. The SIAS parameters for the Assy-Turgen Observatory (designated in the database as “Assah”, MPC code 217) are indicated by the red dashed line in Figure 8. For comparative reasons, we also mark a few world-leading observatories.
Figure 8.
The distribution of the Suitability Index for Astronomical Sites (SIAS) parameters across 2122 observatories worldwide, according to the SIAS catalogue [33]. Parameters for the Assy-Turgen Observatory are marked by a vertical solid red line, while coloured dotted lines indicate other leading observatories.
Numerical values of the SIAS parameters are also given in Table 2. One can clearly see that across observatories worldwide, the ATO, placed in the leading quartile by all four SIAS criteria, positions itself as a very good site for astronomical observations.
Table 2.
Suitability Index for Astronomical Sites (SIAS) values and its constituent parameters (layers) for the Assy-Turgen Observatory (denoted “Assah”, MPC code 217), according to the catalogue [33]. Other Kazakhstani observatories are also listed for comparison purposes: TSHAO—Tien-Shan Astronomical Observatory; Alma-Ata—Kamenskoye Plateau Observatory.
3.2. Prerequisites for AstroHub at ATO
Over the past six years, the number of instruments installed at ATO has increased from three to seven, with plans to double the current park of telescopes in the next three years, see Table 3. The work on the integration of these tools and, most importantly, the relevant research groups into a single interconnected ecosystem is a step that should be performed after two prerequisite projects:
Table 3.
Characteristics of the currently operating optical telescopes and instruments.
- The idea behind the first project (KazVO, for short) was to advance astronomical research to a new technological level, integrating instrumental capabilities and observational data into the international astronomical environment through the development of a national Virtual Observatory as part of the IVOA.8 The latter project (Telescopes Network, for short) is intended to develop a multifunctional optical observatory with flexible scheduling, designed for research in near-Earth space. As a result, favourable conditions were developed at the ATO.
3.3. Instruments
Currently, there are seven optical telescopes up to 1.5 m aperture, all equipped with professional CCD cameras, located on ATO, see Table 3 and Figure 9. Two telescopes are mounted on PlaneWave L500 and PlaneWave L600 Direct Drive and dedicated to NEOs and LEOs. It is planned that currently running and future telescopes will be given specific roles for better interoperability and coordination within the full integration telescope network.
Figure 9.
Currently operated instruments at the ATO: (a) AZT-20; (b) Zeiss-1000; (c) CDK-700; (d) LX-200; (e) RC-500; and (f) WFOS-40.
The Assy-Turgen Observatory also has an autonomous weather monitoring system, Sky Alert, for automated observatories and a professional weather station, Davis Vantage Pro2. Information from these devices provides high-accuracy data on the meteorological situation at the observatory (see Figure 6) and the level of atmospheric transparency.
Computing and Data Storage Cluster
FAI operates a computer cluster (Figure 10) comprising several high-performance computing nodes equipped with high-end multi-core CPUs and GPU cards.9 The theoretical single-precision performance of the cluster currently peaks at TFLOPS for CPU operations (1268 cores/2536 threads) and 2287 TFLOPS for GPU operations (501,248 CUDA cores). In addition, it has a redundant data storage of 270 Terabytes in volume. Cluster has a 10-Gigabit interlink and operates under a Linux-based OS. Task scheduling is organised using SLURM (Simple Linux Utility for Resource Management) workload manager, and inter-host parallel computations are managed by an MPI.
Figure 10.
FAI’s computer cluster.
The cluster plays a pivotal role in the AstroHub project: it provides the hosting for all related services, the space for the long-term data storage, and computational resources for data processing. For external users, computation and data storage operations on the FAI cluster can be arranged via online task submission that, once approved, results in an SSH account having access to the master node with agreed permissions.
Internet access for the FAI cluster is provided by two independent Internet connections (Figure 11): the main and the backup one. The main connection is a fiber-optic line with 100 Mbps bandwidth. The backup connection is a 25 Mbps radio-bridge line. Both channels operate in load balancing mode, providing fault tolerance and increasing the effective bandwidth up to 125 Mbps. If one of the channels fails, all connections passing through it are automatically re-established through the second channel, ensuring redundancy of the communication line with the cluster.
Figure 11.
FAI-ATO connection scheme. FAI hosts and operates the main HPC with dedicated power and storage for AstroHub. The Assy-Turgen Observatory has an on-site server for observatory platform operation (scheduling, telescope operation, data transfer, etc.), temporary data storage, and processing.
The cluster, started about a decade ago from a small computing server blocks [34], has now become a standalone computational unit, which supports all current research projects in FAI, including AstroHub. Its modular architecture allows one to increase the number of computing servers and GPU cards and the storage capacity and interlink speed whenever possible. Having a server unit at the ATO for local AstroHub routines (telescopes network operation, short-term data storage, and processing, server tasks, etc.) and the cluster at FAI’s main building for long-term data storage and deep data analysis all enable AstroHub science tasks to be solved in the most convenient and secure way.
3.4. AstroHub Interoperability at ATO
The development of a general scheme of interoperability within the AstroHub at the Assy-Turgen Observatory is focused on the efficient use of resources and cooperation between the operator (FAI) and clients, the AstroHub users. Work in this direction entails the parallel development of interaction between hardware and software, as well as the development and consolidation of official documents and agreements that regulate participation in events based on AstroHub, as discussed in Section 2.5.
It is assumed that FAI, as the operator, will provide a platform for clients—research individuals, groups, and organisations—interested in installing their instruments at the ATO, as well as a service for monitoring observations and obtaining high-quality scientific data. We have developed an interoperability scheme, which includes the following main solutions, see Figure 12:
Figure 12.
AstroHub Platform development scheme at ATO.
- Standardisation of data formats. Adoption of a single format for storing observational data: At this stage, it was decided to continue to use the FITS (Flexible Image Transport System) format, which remains the most common standard in astronomy. At the same time, the HDF5 format is also promising, especially for large volumes of data. The main criterion for the data format was defined as support for metadata describing the observation conditions.Development of a metadata standard will ensure convenient searching, filtering, and comparison of data from different telescopes and instruments. At this stage, it was decided to use and develop the existing IVOA standards, given the international scale of AstroHub operations.
- Centralised data storage. The AstroHub operator will provide clients with centralised storage with high bandwidth and reliable backup. This will ensure the safety of data and facilitate access to it for all clients. The existing infrastructure (fiber-optic cables) already provides high bandwidth for data transmission from the observatory instruments. At this stage, it was decided to deploy a centralised storage with a backup system.Development of a data management system. The centralised system should allow clients to upload, store, search, access, and process data. Following the integration levels, access and rights will be differentiated and data sharing will be possible.
- Data Processing Platform: By design, the local platform will provide access to a wide range of tools for processing astronomical data, including calibration, reduction, analysis, and visualisation (see also Appendix B).
- Development of a library of algorithms: The operator on the platform provides the opportunity for clients to share their processing algorithms with other participants, which facilitates collaboration and accelerates scientific research.
- Development of mechanisms for calling and using algorithms: This solution can be implemented through an API (Application Programming Interface) or other integration tools.
- Ensuring compatibility of algorithms with the data format and processing platform: The developed algorithms will be integrated into the platform with subsequent debugging for use on the central server, with subsequent output of the task file and observation commands to each telescope.
- Use of virtual machines or containers (Docker): This solution will allow clients to run their algorithms in an isolated environment with the necessary dependencies, ensuring portability and reproducibility of results.
- Documentation and support: The main regulations, standards, and protocols for the operator (FAI) to develop within the framework of information and communication interaction have been defined, including (but not limited to) the following:
- Creation of detailed documentation on data formats, the API, the processing platform, and other aspects of interoperability.
- Provision of technical support to clients for issues of integrating existing and new tools and using the system.
- Repair and routine maintenance of equipment and tools; provision of additional memory service in storage, expansion of the communication channel, data processing service, etc.
Documents under development for the current period include the following: (1) protocol for ordering and distributing observation time; (2) protocols for storing, moving, and publishing data obtained by AstroHub clients; (3) protocol for access to primary and reduced observational data; (4) data provision policy; (5) privacy policy and protection of personal information of AstroHub clients; and (6) policy of interaction between clients and the AstroHub operator. - Additional aspects include the following:
- Data security. An important aspect is to ensure the security and privacy of customer data.
- Scalability. The system must be scalable to cope with the growing volume of data and number of customers.
- Usability. Interfaces must be intuitive and easy to use.
4. Joint Research and International Campaigns
The idea of hub unification is already pressing for the ATO, as today the observatory is actively collaborating with institutes and universities worldwide, providing technological capabilities and a platform. In this section, we outline the currently running observing programs and campaigns, as well as our active research connections.
Table 4 presents the current status of AstroHub client participation information. In addition to those mentioned above, full, partial, and no integration levels, there is a decision stage where the newcomers can set up the most convenient environment for their instruments.
Table 4.
Assy-Turgen AstroHub client participation information.
4.1. NEO Research
Recent advancements in FAI’s optical monitoring facilities have solidified the institute’s role as a key contributor to global planetary defence, marked by its membership in the International Asteroid Warning Network (IAWN). The research into near-Earth objects (NEOs) employs a multi-faceted approach, combining direct observational campaigns with advanced characterisation techniques. These methods range from high-precision photometry of stellar occultations to determine asteroid physical properties to reflectance spectroscopy for investigating surface composition and taxonomy. The significance of these capabilities is highlighted by contributions to major international efforts, such as the spectral analysis of the DART mission impact, and is continually bolstered by the development of new, specialised instrumentation.
4.1.1. Asteroid Observation Campaigns
In June 2023 FAI became a member of the International Asteroid Warning Network (IAWN).10 This was made possible due to successful completion of modernisation works of optical monitoring facilities for near-Earth space. In the frame of this collaboration, FAI provided IAWN with the observation of the 99,942 Apophis asteroid, 450 m by 170 m in size, a near-Earth and potentially hazardous object, obtained during the campaign in 2021, and became a part of a global effort in establishing planetary defence [35]. Analysis of other asteroids and hazardous space objects observed by ATO instruments has also been reported in recent publications [36,37].
Another valuable tool in asteroid research is asteroid occultation events. These are used for refining asteroid orbits and conducting detailed analyses of asteroid shape and size. It has also been shown that this technique can detect rings and satellites of asteroids. The efficiency of occultation event predictions and observations has increased significantly with the success of the GAIA mission [38]. Activity in this field of research is underway at the AstroHub at the ATO thanks to collaboration with the International Occultation Timing Association—East Asia (IOTA/EA).11
The first successful detection of an occultation event at the ATO was the occultation of star GAIA DR3 903878551799227008 by asteroid (634) Hektor on 2023 December 20. The event began at UTC 22h44m08s.097 ± 0.45 s with a signal-to-noise ratio of S/N = 40, and it finished at UTC 22h44m17s.308 ± 0.45 s with S/N = 30. The whole set of observations lasted from 22h39m55s to 22h49m04s. The star’s brightness amplitude drop was 0m.55. The observation was carried out using the photometric channel of the AZT-20 in the first binning and an exposure of 0.9 s, with a CMOS FLI KL400 cooled down to −30 °C. The details can be found on the website.12
We expect significant growth in asteroid observational activity with the ongoing installation of the new optical system, 70 cm Wide-Field-of-View Optical System (WFOS-70). To develop the methodology for analysing the data expected from WFOS-70, a series of observations of several selected star fields was conducted. For each field, approximately 2000 images with exposures ranging from 0.1 to 0.2 s were obtained. The analysis and its results showed the fundamental possibility of detecting a signal at a level of 0.5m or greater for objects brighter than 13m–14m due to the stellar magnitude drop in a moment of asteroid occultation. We expect that the WFOS-70 will be able to detect occultation events for even fainter stars.
4.1.2. On LEO Observation Capabilities
The number of objects in Low-Earth Orbits (LEOs) has increased dramatically in the past decade [39]. This is mainly due to the unfolding mega-constellation of satellites [40,41]. This number is expected to grow, as more players can launch such constellations soon, thanks to technological advancements and reduced launch prices. As a result, there will be increased demands on various segments of Space Situational Awareness (SSA), including ground-based Space Surveillance and Tracking (SST), to track LEO and provide updated information regarding LEO’s whereabouts and direction of movement [42]. There is also a growing need for re-entry prediction to ensure safety for ground structures, commercial airlines, and other critical infrastructure [43].
To enhance the capability of national SSA, particularly SST, which is also being developed at the ATO, new Wide-Field-of-View Optical Systems were developed and installed: WFOS-40, with an aperture of 40 cm, and WFOS-70, with an aperture of 70 cm. These systems are equipped with direct-drive mounts that can slew at speeds of up to 50 degrees per second, featuring controllers and software capable of conducting autonomous observations that cover the entire hemisphere in one night and track LEO with high precision. The power of WFOS-40 has been demonstrated in several cases, including tracking of the CHANDRAYAAN-3 (ISRO) mission on 29 July 2023, between its last Earth-bound manoeuvre on 25 July and its trans-lunar injection on 31 July.
4.1.3. Spectral Observation of Asteroids
The spectral range of optical transparency of the Earth’s atmosphere is between 350 and 1000 nm. In this spectral range, asteroids only reflect solar radiation. Spectral and geochemical studies of meteorites, which are most likely fragments of asteroids, show that the features of the reflectance spectra in the range of ∼200–2500 nm characterise the chemistry and mineralogy of the asteroids.
The methodology of spectral observations and analysis of asteroid spectra is somewhat different from the spectroscopy of other astronomical objects. The differences in spectroscopy of stars and asteroids stem from the fundamental differences between these objects: stars are sources of radiation, while asteroids are reflective bodies [44]. Difficulties in spectroscopic observations of asteroids are due to their relative movement, which differs from the sidereal motion of stars, variation in the illumination conditions for asteroids, and changes related to their rotation.
All this required the development of a new spectral instrument for the AZT-20 telescope, as well as the appropriate methodology for conducting observations and analysing the obtained data. A new long-slit spectrograph was designed and manufactured by FAI and “Astrotech” engineers. It is based on Volume-Phased Holographic Grating (VPHG) from Wasatch Photonics with 360, 1800, and 2400 lines per mm. For asteroid spectroscopy, 360 lines per mm mode of VPHG is used, which covers a wavelength range of 400–800 nm with a dispersion of 4 Å per pixel using a 9 arcsec slit width. For the wavelength calibration a He-Ar-Ne lamp is used, and LED–tungsten sources are used for flat fielding. Another important feature of the new spectrograph comes with its detector. For better performance in high-readout mode and faint sources, the EMCCD iXon-888 is used with the ability to reduce the effective readout noise of the CCD chip using an electron multiplication register. Here we present some recent and outstanding results obtained with this new instrument.
4.1.4. Participation in DART Mission
The Double Asteroid Redirection Test (DART) [45] was a mission devoted to technology development for redirecting an asteroid that poses a threat to the Earth [46,47]. NASA launched the mission on 21 November 2021. On 26 September 2022, at 23:14 UT, the probe, weighing 550 kg, collided with the surface of Dimorphos, a satellite of Didymos (65,803), with a relative speed of km/s. As a result, a large amount of material from Dimorphos was released, the brightness of the asteroid increased by three magnitudes, and the orbital period changed by almost 33 min [48,49,50,51].
FAI participated in this experiment by conducting spectral observation during the impact event using a spectrograph mounted in the prime focus of AZT-20. The results [52,53] indicated that the rare event of alkali metal emission was detected during the impact. Using the flux ratios of these emissions, the relative abundance of atoms was estimated, and good agreement with the abundance of these elements in the Solar System [54,55] was found. The phenomenon observed during the DART probe impact on Dimorphos is resonant fluorescence, that is, the re-emission of solar photons at a wavelength corresponding to the transition from the ground level of the atom of the corresponding element.
4.1.5. Asteroid Taxonomy
Asteroids are considered possible sources of extraterrestrial natural resources (see, e.g., Chapter 3 in [56,57,58]), and their classification is becoming increasingly popular with the development of appropriate technologies for their extraction. Their classification (taxonomy) is based on certain spectral features of various minerals. Asteroids can exhibit differences in reflectance across the visible and infrared spectral ranges, corresponding to the presence of various minerals and chemical compounds. For example, the presence of certain bands may indicate the presence of silicates or carbonaceous materials [59,60,61].
Asteroid taxonomy research is conducted at FAI in close collaboration with the Institute of Astronomy of the Russian Academy of Sciences (INASAN, Russia). A growing spectroscopic database of asteroids has been accumulated from ground-based observations carried out at the ATO during 2023–2024 in the spectral range 4000–7500 Å and by INASAN during 2013–2017 in the range 4000–9500 Å. In total, 25 asteroids were investigated, and their taxonomy has been performed so far using the template method [62].
4.1.6. Spectral Observation of GEO
The spectrophotometric characteristics of Geostationary Equatorial Orbit (GEO), such as light curves, colour indices, and reflective spectra, play a key role in developing identification methods, diagnosing satellite conditions, and studying the influence of outer space on the properties of the satellite’s materials [63,64,65,66,67,68]. For this project, FAI utilises a spectrograph manufactured using volume-phase holographic gratings with 360 lines per mm (R = 600) with a dispersion of Å per pixel and installed in the prime focus of the AZT-20. This configuration enables the acquisition of GEO spectra with exposure times as short as 2 s and a sufficient signal-to-noise ratio. In total, reflective spectra for 48 GEOs were obtained and analysed. This helped us to develop a preliminary methodology to distinguish the satellites by their bus, shape, and age.
4.2. Deep Space Research
Deep space research at the ATO is driven by international collaboration, tackling fundamental astrophysical phenomena from stellar evolution to the most energetic events in the universe. Significant partnerships focus on the rapid response capabilities of dedicated ATO telescopes for the follow-up observation of optical afterglows from Gamma-Ray Bursts (GRBs). This is complemented by developing novel methods to probe dust cloud morphology around White Dwarfs. Through these combined efforts, the instruments at Assy-Turgen provide critical insights into the physics of cosmic explosions and circumstellar environments.
4.2.1. Morphology of Dust Around White Dwarfs
As an illustration of international collaboration, the participation of FAI in the Whole Earth Telescope campaign is noteworthy [69].
This initiative focused on photometric observations and light curve analysis of the White Dwarf (WD) G29-38 within the 0.7 to 2.5 μm wavelength range. The primary objective was to develop a methodology for determining the potential geometric characteristics of the dust cloud surrounding G29-38, utilising the eigenmodes of the WD’s oscillations. These oscillations are observed in the visible spectrum and serve as a source of variable radiation flux for the dust, which primarily re-radiates in the infrared range. A comprehensive study of the dust’s morphology around WDs can illuminate its formation mechanisms, thereby providing additional insights into the progenitor bodies that contributed to its creation. Currently, there are no reliable empirical methods to determine the distribution and geometry of circumstellar matter precisely. G29-38 is an ideal testbed for these purposes, as it not only exhibits signs of dust but also displays ZZ Ceti-type oscillations.
The core concept of this study is to leverage the oscillations of G29-38, which manifest distinctly for a ground-based observer and the surrounding dust. This distinction can then be exploited to investigate the dust’s distribution and morphology by observing oscillations across the visible and infrared spectral ranges. Such a study was facilitated by the extensive photometric data bank in the visible range, accumulated by ground-based observatories during international campaigns, and significant advancements in infrared detector technology.
Analysis of the oscillation mode characteristics and their behaviour across different wavelength ranges led to the following conclusion: the dominant response to the WD oscillations in near-infrared light is most likely attributable to the isotropic component of the combined oscillation modes. Unfortunately, the isotropic components of pulsations are unsuitable for determining the geometric structure of the dust distribution. To investigate dust morphology, it is imperative to measure its response for modes with ℓ ≥ 1, i.e., in the fundamental modes and potentially the non-isotropic components of the combined oscillation modes. This will necessitate meticulous future modelling. Furthermore, to ascertain the proportion of infrared pulsations originating from the dust versus the stellar photosphere, detailed modelling of atmospheric pulsation modes is required, which depends on the efficiency of mode identification.
An alternative approach would involve observations at wavelengths beyond 5 μm, where the spectrum of G29-38 is almost entirely dominated by emission from heated dust. Due to the variable nature of the WD pulsation modes, only low-amplitude pulsations, insufficient for our task, are observed at certain epochs. However, whenever G29-38 exhibits distinct pulsation frequencies, this could offer a novel diagnostic tool. Moreover, the dust distribution itself may evolve. Changes in pulsation phase also warrant further investigation and may aid in exploring the geometry of the dust distribution and stellar surface oscillations. Although not the primary objective of these studies, our analysis of the combined modes nevertheless indicates that all observed fundamental oscillation modes possess the same ℓ value. This finding may prove beneficial in future endeavours to identify the pulsation modes of G29-38. The upcoming campaign targeting G29-38 is scheduled for the last quarter of 2025.
4.2.2. Optical Afterglow of Gamma-Ray Bursts
There are follow-up observations for the optical afterglow of Gamma-Ray Bursts (GRBs), which are the prompt gamma-ray releases caused by a compact binary merger or massive star gravitational collapse, outshining its hosting galaxy, and observable later in the entire electromagnetic spectrum [70,71]. Both newly installed and enhanced telescopes are made to enable conducting alert follow-up observations after a GRB trigger.
To date, the most active ATO instruments in this field of research are NUTTelA-TAO [72,73] and AZT-20 telescopes. NUTTelA-TAO is designed for the follow-up of the earliest possible optical GRB spectra to make a clear conclusion on the initial stages of the burst. More than 30 follow-up observation telegrams have been published from this telescope. And it is capable of catching the very early phase of fast-decaying optical afterglow, co-existing with the prompt -ray emission of the GRB 201015A [74]. Some greater statistics on photometric follow-up of GRB afterglow are shown by AZT-20. It dedicates part of the nighttime to work in “alert” mode, interrupting and rescheduling all lower-priority observations. Perspective usage and AZT-20’s full potential will come with the methodology of spectral observations of the optical afterglow of GRBs associated with supernova explosions.
5. Future Prospects of the AstroHub
5.1. Development of the Software Platform for NEO
The Orbit Quality Score Method for the Ground-Based Observation Strategy
Within the AstroHub framework, the unweighted Orbit Quality Score (OrQS) will be adopted as a site-level metric to assess how effectively an observatory maintains observational custody of objects across Low-Earth Orbit (LEO), Medium-Earth Orbit (MEO), Geostationary Orbit (GEO), and cis-lunar/interplanetary regimes. OrQS is observer-agnostic; we formulate a novel method [75] for ground-based application to quantify the performance of a specific site and configuration in a way that is interoperable across clients and integration levels.
What OrQS measures and why. Operationally, an observatory is valuable when it can (i) see an object often enough within a planning window to maintain custody and (ii) balance first detections with revisits that stabilise orbit knowledge and tracking continuity [76,77]. OrQS encodes these requirements with three transparent components that can be computed for each object without model-dependent weighting. The score is interpretable, bounded, and comparable between instruments and sites. This simplicity is deliberate: AstroHub needs a metric that is robust to heterogeneous catalogues, uneven visibility, and mixed integration levels and that supports rapid trades and schedule generation without heavy tuning.
Definitions. For each object over a discretised observation window of N time bins, the following hold:
- T is the number of bins in which the object is actually observed (passes all site/instrument constraints);
- C and R are, respectively, the counts of complementary (first) detections and redundant (resighting) detections within those T bins; by construction when ;
- is the time coverage fraction, .
Per-object score. The unweighted score is
with if . Since , for this collapses to
Logic of the formulation.
- Coverage P captures for how much of the window the site actually observes the object; weather, horizon masking, sky brightness, phase angle, and tracking limits are all reflected through .
- Normalising by T for C and R asks the following: of the times the object could be seen, what fraction were first vs. repeat detections? This treats short-visibility and long-visibility objects fairly; scarcity is already penalised via P.
- Collapse property. Because , the unweighted score reduces to . This yields a bounded, interpretable range: for , , reaching when . The constant “” term reflects the fact that, once observable, the mix of first vs. repeat detections is fully accounted for within the observed time.
Ground-based interpretation. Although OrQS originated for space-based custody, the formulation applies directly on the ground. The coverage term naturally encodes local constraints (horizon, seeing, moonlight/sky brightness, weather downtime, trailing, and tracking/blur limits), so measures how effectively a site can maintain custody of each object within the window. Aggregating over representative catalogues provides a site-level figure of merit for comparing locations, planning upgrades, and selecting schedules.
Contribution to the AstroHub framework. The OrQS method provides a compact, comparable metric that achieves the following:
- Prioritises observation tasks by ranking objects and time bins via ;
- Compares instrument configurations (aperture, FOV, exposure, and tracking policy) using aggregated OrQS across target sets;
- Informs scheduling by highlighting bins with high expected coverage P and by quantifying trade-offs between alert, follow-up, and program time;
- Standardises reporting across clients at different integration levels with a single, observer-agnostic score.
Method outline. In order to introduce the method, one should implement the following algorithm:
- Discretise the simulation into N time bins; apply line-of-sight, photometric, and tracking constraints per bin.
- For each object, mark observable bins and set T.
- If , set and proceed to the next object.
- Within the T observable bins, label first detections as complementary (C) and revisits as redundant (R), noting .
- Aggregate scores by orbit class and instrument configuration (e.g., distributions and means/medians) to support planning and design.
Use case for Assy-Turgen Observatory AstroHub. Specifically for the observatory needs, OrQS guides the following: (i) trade-offs between wide-FOV survey systems and narrow-FOV trackers for LEO, GEO, and NEO samples via the distribution of ; (ii) schedule selection by favouring time blocks with larger P; and (iii) interoperable tasking and reporting with partially/fully integrated clients using a single, comparable site-level metric. In practice, OrQS maps (sky/temporal heatmaps) derived from the same discretisation are used to steer pointing patterns and hand-offs between instruments while preserving custody.
As one of the key future developments for NEO research at the ATO, the AstroHub will implement the OrQS method, a standardised, site-level metric designed to transparently assess the effectiveness of maintaining observational custody of space objects across different orbital regimes. This robust, observer-agnostic score will be used to inform observation strategies, evaluate different instrument configurations, and provide a common performance benchmark for all participating clients, regardless of their integration level.
5.2. Collaborations
5.2.1. Developing SSA Capabilities
The number of artificial objects, including space resident objects (RSOs), is increasing steadily. According to Celestrack, as of 15 July 2025 there are 30,425 objects in near-Earth orbits, and at least 15,254 of them are space debris.13 The total number of objects has increased by ∼200 since April 2025. Refining orbital elements for such a large number of objects is a cumbersome task for any local-scale SSA system. Even such developed SSA systems as the United States Space Surveillance Network (US SSN) and the Russian Space Surveillance System (RSSS) experience challenges in keeping their catalogues regularly updated.
Several initiatives have been proposed to alleviate the problems related to safety and sustainable development in space, such as Kazakhstan’s recent proposal to establish a Regional Center for Space Situational Awareness (RCSSA) based on Kazakhstan’s observatories under the auspices of the United Nations at the Scientific and Technical Subcommittee of the COPUOS. To move forward with this proposal, FAI updated the infrastructure of the ATO, started to build several roll-off domes to host small-aperture telescopes, and signed an agreement with local business partners, the “Astrotech”, 14 to develop and install several “shell” domes for FAI’s and partners’ optical systems. Under the aegis of RCSSA development and the AstroHub initiative and within the framework of the Telescopes Network project, FAI is currently working on agreements with partners from India, China, France, and Poland to install their SSA-specific instruments at the ATO, see Table 4. It is expected that the number of optical and electronic systems at the ATO for SSA needs will increase up to dozens in a few years.
5.2.2. Pulkovo Observatory
In the summer of 2022, a 40 cm Meade LX-200 telescope was installed at the ATO and received its first light as part of a collaboration between FAI and the Main (Pulkovo) Astronomical Observatory of the Russian Academy of Sciences (Saint Petersburg, Russia). Previously, at another observatory, it has been used for photometric monitoring of young stars, blazars, and active galactic nuclei (AGN). These objects will remain the core of the observational program of the LX-200 telescope after its movement to the ATO. Additional on-site tests have shown that it is advisable to add astrometric observations of planetary satellites and asteroids to the photometric part of the program [78]. Transit timing variation (TTV) observations of exoplanetary transits should become a separate direction in the observational program.
Despite the relatively small size of the LX-200 telescope, good astroclimatic conditions allowed single shots with a 30 s exposure to accumulate sufficient signal for stars up to , and when combining a series of shots, stars up to were detected with a measurement accuracy of 0.02m. Astrometric measurements of asteroid coordinates in images taken with this instrument demonstrated an accuracy of 0.04″–0.1″.
The telescope is participating in the asteroid and comet hazard warning program; the observation results are sent to the Minor Planet Center (MPC). To date, regular remote sensing observations have been conducted on LX-200 [79], particularly astrometric observations of the satellites of Jupiter and Saturn, as well as several near-Earth asteroids (1998 HH49, 1998 KV2, 1998 QK28, 2004 OT11, 2005 XY7, 2007 PE8, and 2007 UM12).
Joining the AstroHub became beneficial for Pulkovo scientists since there was the possibility to transfer part of their observational tasks to the AZT-20 telescope and other FAI instruments. With astrometric accuracy better than 20 mas on AZT-20, it is possible to measure the relative radial velocities of the components in visual binary stars, objects from the Pulkovo science program. It has been shown that an accuracy of better than 300 m per second is achievable [80].
6. Conclusive Remarks
The AstroHub concept is likely the right case when “the whole is different than the sum of its parts”.15 With that, the AstroHub is about integration and network effects. It is a platform model from the beginning. It recognises that the value is not just in the physical location but in the connections between the participants.
In this mini-review we were also challenged with summarising the key achievements in developing the Assy-Turgen Astronomical Hub. We attempted to show its significance as a growing centre for astronomical research and instrumentation in Kazakhstan and Central Asia. We have provided a general conceptual view on the future of the observatory and illustrated its potential impact on the highlighted research fields.
When we propose joining the AstroHub, we are offering entry into a dynamic, flexible, and powerful scientific ecosystem, with a clear and transparent framework.
Author Contributions
Conceptualisation, C.O. and A.K.; methodology, C.O., A.S., D.Y., M.K., M.M., S.S., C.A., V.K. and Y.A.; software, A.S., D.Y., M.M. and V.K.; validation, S.S., M.M., V.K. and Y.A.; formal analysis, G.A., R.V. and R.K.; investigation, A.S., G.A., M.K., S.S. and V.K.; resources and supervision, C.O. and M.K.; data curation, S.S., M.M., C.A. and V.K.; writing—original draft preparation, and writing—review and editing, C.O., A.S., D.Y., M.M., S.S., A.K., C.A., V.K. and Y.A.; visualisation, A.S., D.Y., C.A., V.K. and Y.A.; project administration, C.O., R.V. and R.K.; funding acquisition, C.O. All authors have read and agreed to the published version of the manuscript.
Funding
This research is funded by the Science Committee of the Ministry of Science and Higher Education of the Republic of Kazakhstan (Grant No. BR21881880, Grant No. BR24992807, and Grant No. BR24992759).
Institutional Review Board Statement
Not applicable.
Informed Consent Statement
Not applicable.
Data Availability Statement
No new data were produced within this research.
Acknowledgments
We would like to thank all the organisers of the “Hot Stars 2024” conference. The authors express their gratitude to the editors and anonymous referees for their valuable comments that improved the presentation of the results.
Conflicts of Interest
The authors declare no conflicts of interest. The funders had no role in the design of the study; in the collection, analyses, or interpretation of data; in the writing of the manuscript; or in the decision to publish the results.
Abbreviations
The following abbreviations are used in the manuscript:
| ATO | Academician Omarov Assy-Turgen Observatory |
| AZT-20 | Astronomical Reflecting Telescope with 1.5 m aperture |
| CDK-700 (NUTTelA-TAO) | Nazarbayev University Transient Telescope with 70 cm aperture |
| DART | Double Asteroid Redirection Test |
| DIMM | Differential Image Motion Monitor |
| FAI | Fesenkov Astrophysical Institute |
| FAIR | Findable, Accessible, Interoperable, Reusable (principles) |
| GEO | Geostationary Earth Orbit |
| GRB | Gamma-Ray Burst |
| IOTA/EA | International Occultation Timing Association—East Asia |
| INASAN | Institute of Astronomy of the Russian Academy of Sciences |
| ISRO | Indian Space Research Organisation |
| IVOA | International Virtual Observatory Alliance |
| KPO | Kamenskoye Plateau Observatory |
| LEO | Low-Earth Orbit |
| MEO | Medium-Earth Orbit |
| MCDA | Multi-Criteria Decision Analysis |
| NEO | Near-Earth Object |
| OrQS | Orbit Quality Score (method) |
| RC-500 | Ritchey–Chretien optical telescope with 50 cm aperture |
| RSSA | Regional Space Sustainability Agreement |
| SSA | Space Situational Awareness |
| SST | Space Surveillance and Tracking |
| SROs | Space Resident Objects |
| TSHAO | Tien-Shan Astronomical Observatory |
| VPHG | Volume-Phased Holographic Grating |
| WFOS-40 | Wide-Field-of-View Optical System with 40 cm aperture |
| WFOS-70 | Wide-Field-of-View Optical System with 70 cm aperture |
| Zeiss-1000 | Carl Zeiss Optical Telescope with 1 m aperture |
| Zeiss-800M | Modernised Carl Zeiss Optical Telescope with 80 cm aperture |
Appendix A. Telescope Hosting Scheme
Based on common practices at observatories worldwide, there is a breakdown of how telescopes hosting observatories is usually managed. These stages include the following:
- The Initial Proposal and Scientific Case. It almost always begins with a formal proposal from the prospective client (the telescope owner) to the host observatory’s management. This proposal typically needs to address the following: 1. Scientific Justification: What is the scientific purpose of the telescope? What unique research will it conduct? 2. Technical Specifications: A detailed description of the telescope, mount, camera, and all auxiliary equipment. This includes its physical size, weight, power requirements, and operational software. 3. Benefit to the Host (if any): For professional collaborations, the proposal might outline benefits to the host observatory, such as offering a percentage of observing time to the host’s community, sharing data, or collaborating on research.
- The Hosting Agreement (The Contract). Once a proposal is accepted in principle, a formal hosting agreement is negotiated and signed. This is the central legal document that governs the entire relationship. Key clauses in a typical agreement include the following.
- A. Definition of Services and Infrastructure Provided by the Host, namely the following:
- (a)
- Physical Space: A specific pier or pad within an existing dome or a plot of land for constructing a new pavilion.
- (b)
- Infrastructure: Guaranteed access to reliable electricity (often with UPS backup), high-speed Internet (specifying bandwidth), and physical security (fencing, surveillance).
- (c)
- On-Site Support: This is a critical point of the contract. It can range from basic “emergency hands” support (an operator physically checking on the equipment if it fails) to more comprehensive technical support for installation and maintenance.
- (d)
- Environmental Monitoring: Access to the observatory’s real-time weather data (seeing, wind speed, and humidity) is standard, which is crucial for robotic operation.
- B. Responsibilities of the Client (Telescope Owner): This outlines the client’s obligations, namely the following:
- (a)
- Equipment: The client is responsible for providing, shipping, and insuring their own fully functional and tested telescope system. Many hosting sites emphasise that equipment should be thoroughly tested for remote operation before it arrives.
- (b)
- Installation and Decommissioning: The client is responsible for the costs and logistics of installing the equipment. Crucially, the agreement will state that the client is also responsible for removing all equipment and clearing the site at the end of the contract term.
- (c)
- Compliance: The client and their personnel must adhere to all of the host observatory’s site safety regulations, operational procedures, and policies.
- C. Financial Terms include the following:
- (a)
- Hosting Fee: This is the core cost. It can be structured as a recurring monthly or annual fee. The price often depends on the size of the telescope and the level of support required. For purely commercial hosting, this is the primary financial transaction.
- (b)
- Additional Costs: The agreement will specify costs for any services beyond the basic package, such as dedicated technical support (billed at an hourly rate), use of machine shops, or specialised shipping and handling.
- D. Data Rights and Ownership. This is a fundamental clause, especially for professional instruments. It regulates the following:
- (a)
- Default Position: Typically, the data collected by a client’s telescope belongs exclusively to the client. The host observatory has no inherent rights to it.
- (b)
- Negotiated Sharing: In collaborative or scientific hosting agreements, this clause would be heavily modified. It would detail the specifics of data sharing, proprietary periods on how long the client has exclusive access before data becomes public or shared, and publication policies.
- E. Term and Termination. The agreement specifies the duration of the hosting period. It outlines the conditions under which either party can terminate the agreement, including notice periods and responsibilities for decommissioning.
- Installation and Commissioning. This is the logistical phase where the client’s plans are physically realised. There are few stages to maintain:
- (a)
- Pre-Installation Checks: The host observatory staff will review the client’s final installation plan to ensure it is safe and compatible with the site infrastructure.
- (b)
- On-Site Work: The client’s team travels to the observatory to install the telescope. The host’s role here is defined by the agreement—it could be as simple as providing access and power, or it could involve active assistance from staff astronomers and technicians.
- (c)
- Commissioning and Checkout: Once installed, the telescope undergoes a commissioning phase to ensure it is operating correctly in its new environment. This includes pointing tests, focus calibration, and remote connectivity checks and sometimes can include very formalised procedures.
- Routine Operations. Once operational, the management of the telescope depends on the agreement model and can consist of the following:
- (a)
- Remote Operation. The vast majority of hosted telescopes are operated remotely by the client via the Internet. The client is responsible for scheduling observations, monitoring the system, and retrieving their data.
- (b)
- Fault Resolution. When something goes wrong, the process is dictated by the agreed-upon support level. The client first attempts to diagnose and fix the issue remotely. If physical intervention is needed, the client might use on-site cameras to inspect the equipment. If hands-on work is required, they will contact the host observatory’s on-site support team, which would then be governed by the terms of the support contract.
Appendix B. Patents
There are patents resulting from the works reported in this manuscript.
Appendix B.1. Star Finder. Astroclimate Monitoring
“Star Finder. Astroclimate monitoring”. Certificate of Copyright registered by the National Institute of Intellectual Property of the Republic of Kazakhstan, No. 54042, dated 30 January 2025.
The program is designed to control the process of shooting sources on a DIMM device, as well as to calculate astronomical seeing parameters based on statistical analysis of image fluctuations caused by atmospheric turbulence.
Appendix B.2. Planner for Astronomical Observations
“Planner for astronomical observations”. Certificate of Copyright registered by the National Institute of Intellectual Property of the Republic of Kazakhstan, No. 43289, dated 28 February 2024.
The program is designed to optimise the distribution of time for conducting astronomical observations on telescopes, taking into account the observatory’s location and the date of observations. The program takes into account twilight, the moments of rise and set of objects, the time of their visibility above the horizon, the influence of lunar illumination, and the maximum height of objects at the moment of culmination.
Appendix B.3. Astronomical Calendar
“Astronomical calendar”. Certificate of Copyright registered by the National Institute of Intellectual Property of the Republic of Kazakhstan, No. 40376, dated 10 November 2023.
The program is designed to perform astronomical calculations to determine the time of sunrise and sunset, the length of daylight hours, the start and end time of civil, navigational, and astronomical twilight, the rise and set of the Moon and its phases, stellar time, and the time of the autumnal and vernal equinoxes and the summer and winter solstices.
Notes
| 1 | International Astronomical Center: http://www.astronomycenter.net/ (accessed on 15 July 2025). Centre of Excellence for All-Sky Astrophysics (CAASTRO): https://rsaa.anu.edu.au/about/partnerships/caastro-centre-excellence-all-sky-astrophysics/ (accessed on 15 July 2025). |
| 2 | Sierra Remote Observatories: https://www.sierra-remote.com. Starfront Observatories: https://starfront.space. |
| 3 | Assy-Turgen Observatory: https://fai.kz/observatories/assy-turgen (accessed on 15 July 2025). |
| 4 | Sky Quality Meter: https://www.unihedron.com/projects/darksky (accessed on 15 July 2025). |
| 5 | Light-pollution map: https://www.lightpollutionmap.info (accessed on 10 June 2025). |
| 6 | Kazakhstani Virtual Observatory: https://fai.kz/projects/virtobs (accessed on 15 July 2025). |
| 7 | Telescopes Network project: https://fai.kz/projects/telnet (accessed on 15 July 2025). |
| 8 | International Virtual Observatory Alliance: https://www.ivoa.net (accessed on 15 July 2025). |
| 9 | FAI’s computer cluster: https://fai.kz/instruments/computer-cluster (accessed on 15 July 2025). |
| 10 | International Asteroid Warning Network (IAWN): https://iawn.net/index.shtml (accessed on 15 July 2025). |
| 11 | International Occultation Timing Association—ast Asia (IOTA/EA): https://www.perc.it-chiba.ac.jp/iota-ea/wp/about-iota-ea/ (accessed on 15 July 2025). |
| 12 | Results of Asteroidal occultation. The Summary of East Asia Results (Observation #969. 624 Hektor): http://hal-astro-lab.com/data/occult-e/occult-e.html (accessed on 15 July 2025). |
| 13 | Celestrack’s satellites catalogues with orbital data: https://celestrak.org/satcat/boxscore.php (accessed on 15 July 2025). |
| 14 | AstroTech: https://astrotech.kz/ (accessed on 15 July 2025). |
| 15 | The philosophical roots of the idea that “the whole is something besides (or more than) the sum of its parts” trace back to Aristotle, the ancient Greek philosopher. He emphasised that the arrangement, form, and essence of a whole give it properties not found in its constituent parts alone. This concept is fundamental to the idea of synergy, where combined action produces a total effect that is greater than (or different from) the sum of its individual effects. Similar conclusions, though in a slightly different context, were also made in Holism and Gestalt psychology. |
References
- Sánchez, F. The Rise of Astrophysics in Modern Spain. From Dictatorship to Democracy; Springer: Berlin/Heidelberg, Germany, 2021. [Google Scholar] [CrossRef]
- Council, N.R. New Worlds, New Horizons in Astronomy and Astrophysics; The National Academies Press: Washington, DC, USA, 2010. [Google Scholar] [CrossRef]
- National Academies of Sciences, Engineering, and Medicine. Pathways to Discovery in Astronomy and Astrophysics for the 2020s; The National Academies Press: Washington, DC, USA, 2021. [Google Scholar] [CrossRef]
- Reitze, D.; Duffy, A.R.; Gilbert, J.; Casali, M.; Barberio, E.; Liyanage, S. The Evolution of Astrophysics towards Big Science: Insights from the Innovation Landscape. In Big Science, Innovation, and Societal Contributions: The Organisations and Collaborations in Big Science Experiments; Oxford University Press: Oxford, UK, 2024. [Google Scholar] [CrossRef]
- Cenko, S.B.; Whitelock, P.A.; Cadonati, L.; Connaughton, V.; Davies, R.; Fender, R.; Groot, P.J.; Kasliwal, M.M.; Murphy, T.; Nissanke, S.; et al. International Coordination of Multi-Messenger Transient Observations in the 2020s and Beyond: Kavli-IAU White Paper. arXiv 2020, arXiv:2007.05546. [Google Scholar] [CrossRef]
- Kyba, C.C.M.; Kuester, T.; Sánchez de Miguel, A.; Baugh, K.; Jechow, A.; Hölker, F.; Bennie, J.; Elvidge, C.D.; Gaston, K.J.; Guanter, L. Artificially lit surface of Earth at night increasing in radiance and extent. Sci. Adv. 2017, 3, e1701528. [Google Scholar] [CrossRef] [PubMed]
- Kyba, C.C.M.; Altıntaş, Y.Ö.; Walker, C.E.; Newhouse, M. Citizen scientists report global rapid reductions in the visibility of stars from 2011 to 2022. Science 2023, 379, 265–268. [Google Scholar] [CrossRef] [PubMed]
- Shustov, B.M.; Prokhorov, M.E. The Dark and Quiet Sky Problem. Astron. Rep. 2024, 68, S236–S248. [Google Scholar] [CrossRef]
- Cantalloube, F.; Milli, J.; Böhm, C.; Crewell, S.; Navarrete, J.; Rehfeld, K.; Sarazin, M.; Sommani, A. The impact of climate change on astronomical observations. Nat. Astron. 2020, 4, 826–829. [Google Scholar] [CrossRef]
- Knödlseder, J. The carbon footprint of astronomical observatories. arXiv 2024, arXiv:2409.04054. [Google Scholar] [CrossRef]
- Kocifaj, M.; Kundracik, F.; Wallner, S. Low Earth Orbit satellite fragmentation rates are critically disrupting the natural night sky background. Mon. Not. R. Astron. Soc. 2025, 541, L47–L51. [Google Scholar] [CrossRef]
- McDowell, J.C. The Low Earth Orbit Satellite Population and Impacts of the SpaceX Starlink Constellation. Astrophys. J. Lett. 2020, 892, L36. [Google Scholar] [CrossRef]
- Walker, C.; Hall, J.; Allen, L.; Green, R.; Seitzer, P.; Tyson, T.; Bauer, A.; Krafton, K.; Lowenthal, J.; Parriott, J.; et al. Impact of Satellite Constellations on Optical Astronomy and Recommendations Toward Mitigations. Proc. Bull. Am. Astron. Soc. 2020, 52, 0206. [Google Scholar] [CrossRef]
- Hainaut, O.R.; Williams, A.P. Impact of satellite constellations on astronomical observations with ESO telescopes in the visible and infrared domains. Astron. Astrophys. 2020, 636, A121. [Google Scholar] [CrossRef]
- Peel, M.; Eggl, S.; Rawls, M.L.; Qiu, H.; Clements, D.L. Understanding the impact of satellites on radio astronomy observations. arXiv 2025, arXiv:2504.11561. [Google Scholar] [CrossRef]
- Sybilski, P.W.; Pawłaszek, R.; Kozłowski, S.K.; Konacki, M.; Ratajczak, M.; Hełminiak, K.G. Software for autonomous astronomical observatories: Challenges and opportunities in the age of big data. In Proceedings of the Software and Cyberinfrastructure for Astronomy III, Montréal, QC, Canada, 22–27 June 2014; Chiozzi, G., Radziwill, N.M., Eds.; Society of Photo-Optical Instrumentation Engineers (SPIE) Conference Series. SPIE: Bellingham, WA, USA, 2014; Volume 9152, p. 91521C. [Google Scholar] [CrossRef]
- Brown, T.M.; Baliber, N.; Bianco, F.B.; Bowman, M.; Burleson, B.; Conway, P.; Crellin, M.; Depagne, É.; De Vera, J.; Dilday, B.; et al. Las Cumbres Observatory Global Telescope Network. Publ. Astron. Soc. Pac. 2013, 125, 1031. [Google Scholar] [CrossRef]
- Wilkinson, M.D.; Dumontier, M.; Aalbersberg, I.J.; Appleton, G.; Axton, M.; Baak, A.; Blomberg, N.; Boiten, J.W.; da Silva Santos, L.B.; Bourne, P.E.; et al. The FAIR Guiding Principles for scientific data management and stewardship. Sci. Data 2016, 3, 160018. [Google Scholar] [CrossRef] [PubMed]
- Lamprecht, A.L.; Garcia, L.; Kuzak, M.; Martinez, C.; Arcila, R.; Martin Del Pico, E.; Dominguez Del Angel, V.; Van De Sandt, S.; Ison, J.; Martinez, P.A.; et al. Towards FAIR principles for research software. Data Sci. 2020, 3, 37–59. [Google Scholar] [CrossRef]
- O’Toole, S.; Tocknell, J. FAIR standards for astronomical data. arXiv 2022, arXiv:2203.10710. [Google Scholar] [CrossRef]
- Wenger, M.; Ochsenbein, F.; Egret, D.; Dubois, P.; Bonnarel, F.; Borde, S.; Genova, F.; Jasniewicz, G.; Laloë, S.; Lesteven, S.; et al. The SIMBAD astronomical database. The CDS reference database for astronomical objects. Astron. Astrophys. Suppl. 2000, 143, 9–22. [Google Scholar] [CrossRef]
- Taylor, M.B. TOPCAT & STIL: Starlink Table/VOTable Processing Software. In Proceedings of the Astronomical Data Analysis Software and Systems XIV, Pasadena, CA, USA, 24–27 October 2004; Shopbell, P., Britton, M., Ebert, R., Eds.; Astronomical Society of the Pacific Conference Series. The Astronomical Society of the Pacific: San Francisco, CA, USA, 2005; Volume 347, p. 29. [Google Scholar]
- Macmillan, D. The SAO/NASA Astrophysics Data Service. Ref. Rev. 2012, 26, 45. [Google Scholar] [CrossRef]
- Robitaille, T.P.; Tollerud, E.J.; Greenfield, P.; Droettboom, M.; Bray, E.; Aldcroft, T.; Davis, M.; Ginsburg, A.; Price-Whelan, A.M.; Kerzendorf, W.E.; et al. Astropy: A community Python package for astronomy. Astron. Astrophys. 2013, 558, A33. [Google Scholar] [CrossRef]
- Grosbøl, P. The FITS data format. In Databases & On-line Data in Astronomy; Springer: Berlin/Heidelberg, Germany, 1991; pp. 253–257. [Google Scholar]
- Greisen, E.W.; Calabretta, M.R. Representations of world coordinates in FITS. Astron. Astrophys. 2002, 395, 1061–1075. [Google Scholar] [CrossRef]
- Berriman, G.B.; Cui, C. The International Virtual Observatory Alliance (IVOA) in 2021. In Proceedings of the Astronomical Data Analysis Software and Systems XXXI, Cape Town, South Africa, 24–28 October 2021; Hugo, B.V., Van Rooyen, R., Smirnov, O.M., Eds.; Astronomical Society of the Pacific Conference Series. The Astronomical Society of the Pacific: San Francisco, CA, USA, 2024; Volume 535, p. 287. [Google Scholar]
- Nandrekar-Heinis, D.; Michel, L.; Louys, M.; Bonnarel, F. The table access protocol: Providing standard access to astronomical data. Astron. Comput. 2014, 7, 37–44. [Google Scholar] [CrossRef]
- Dowler, P.; Tody, D.; Bonnarel, F. IVOA Simple Image Access. arXiv 2016, arXiv:1601.00519. [Google Scholar] [CrossRef]
- Sánchez de Miguel, A.; Aubé, M.; Zamorano, J.; Kocifaj, M.; Roby, J.; Tapia, C. Sky Quality Meter measurements in a colour-changing world. Mon. Not. R. Astron. Soc. 2017, 467, 2966–2979. [Google Scholar] [CrossRef]
- Tokovinin, A.; Kornilov, V. Accurate seeing measurements with MASS and DIMM. Mon. Not. R. Astron. Soc. 2007, 381, 1179–1189. [Google Scholar] [CrossRef]
- Ishizaka, A.; Nemery, P. Multi-Criteria Decision Analysis: Methods and Software; John Wiley & Sons: Hoboken, NJ, USA, 2013. [Google Scholar]
- Aksaker, N.; Yerli, S.K.; Erdoǧan, M.A.; Kurt, Z.; Kaba, K.; Bayazit, M.; Yesilyaprak, C. Global Site Selection for Astronomy. Mon. Not. R. Astron. Soc. 2020, 493, 1204–1216. [Google Scholar] [CrossRef]
- Bibossinov, A.; Jurin, D.; Omarov, C. Numerical studies of astrophysical objects at Fesenkov Astrophysical Institute. Commun. Byurakan Astrophys. Obs. 2018, 65, 124–134. [Google Scholar] [CrossRef]
- Reddy, V.; Kelley, M.S.; Dotson, J.; Farnocchia, D.; Erasmus, N.; Polishook, D.; Masiero, J.; Benner, L.A.M.; Bauer, J.; Alarcon, M.R.; et al. Apophis Planetary Defense Campaign. Planet. Sci. J. 2022, 3, 123. [Google Scholar] [CrossRef]
- Marshall, S.; Devogele, M.; Taylor, P.; Magri, C.; Beniyama, J.; Sekiguchi, T.; Kuroda, D.; Urakawa, S.; Yoshida, F.; Arai, T.; et al. The changing rotation period of 3200 Phaethon. Bull. Am. Astron. Soc. 2022, 3, 514.07. [Google Scholar]
- Troianskyi, V.; Godunova, V.; Serebryanskiy, A.; Aimanova, G.; Franco, L.; Marchini, A.; Bacci, P.; Maestripieri, M.; Berezin, D.; Ivanova, O.; et al. Optical observations of the potentially hazardous asteroid (4660) Nereus at opposition 2021. Icarus 2024, 420, 116146. [Google Scholar] [CrossRef]
- Tanga, P.; Delbo, M. Asteroid occultations today and tomorrow: Toward the GAIA era. Astron. Astrophys. 2007, 474, 1015–1022. [Google Scholar] [CrossRef]
- Bombardelli, C.; Falco, G.; Amato, D.; Rosengren, A.J. Space Occupancy in Low-Earth Orbit. J. Guid. Control Dyn. 2021, 44, 684–700. [Google Scholar] [CrossRef]
- Bonnal, C.; McKnight, D.; Phipps, C.; Dupont, C.; Missonnier, S.; Lequette, L.; Merle, M.; Rommelaere, S. Just in time collision avoidance—A review. Acta Astronaut. 2020, 170, 637–651. [Google Scholar] [CrossRef]
- Canoy, J.C.; Bettinger, R.A. Preliminary Debris Risk Analysis for Mega-Constellation Architectures After Orbit-Raising Fragmentation Event. J. Spacecr. Rocket. 2024, 61, 622–629. [Google Scholar] [CrossRef]
- Sorge, M.; Harris, T.; Colombo, C.; Hejduk, M.; Fitz-Coy, N.; Sheppard, R.; Kerr, E.; Dasgupta, U.; Berend, N.; Escobar, D.; et al. Space traffic management: Improvements to spacecraft collision avoidance (COLA). Acta Astronaut. 2025, 229, 600–605. [Google Scholar] [CrossRef]
- Lawrence, A.; Rawls, M.L.; Jah, M.; Boley, A.; Di Vruno, F.; Garrington, S.; Kramer, M.; Lawler, S.; Lowenthal, J.; McDowell, J.; et al. The case for space environmentalism. Nat. Astron. 2022, 6, 428–435. [Google Scholar] [CrossRef]
- Busarev, V.V. Spectrophotometry and Other Remote-Sensing Methods to Study Asteroids: Achievements and New Approaches. Sol. Syst. Res. 2023, 57, 61–75. [Google Scholar] [CrossRef]
- Cheng, A.F.; Rivkin, A.S.; Michel, P.; Atchison, J.; Barnouin, O.; Benner, L.; Chabot, N.L.; Ernst, C.; Fahnestock, E.G.; Kueppers, M.; et al. AIDA DART asteroid deflection test: Planetary defense and science objectives. Planet. Space Sci. 2018, 157, 104–115. [Google Scholar] [CrossRef]
- Cheng, A.F.; Michel, P.; Jutzi, M.; Rivkin, A.S.; Stickle, A.; Barnouin, O.; Ernst, C.; Atchison, J.; Pravec, P.; Richardson, D.C.; et al. Asteroid Impact & Deflection Assessment mission: Kinetic impactor. Planet. Space Sci. 2016, 121, 27–35. [Google Scholar] [CrossRef]
- Rivkin, A.S.; Chabot, N.L.; Stickle, A.M.; Thomas, C.A.; Richardson, D.C.; Barnouin, O.; Fahnestock, E.G.; Ernst, C.M.; Cheng, A.F.; Chesley, S.; et al. The Double Asteroid Redirection Test (DART): Planetary Defense Investigations and Requirements. Planet. Sci. J. 2021, 2, 173. [Google Scholar] [CrossRef]
- Tancredi, G.; Liu, P.Y.; Campo-Bagatin, A.; Moreno, F.; Domínguez, B. Lofting of low speed ejecta produced in the DART experiment and production of a dust cloud. Mon. Not. R. Astron. Soc. 2022, 522, 2403–2414. [Google Scholar] [CrossRef]
- Fahnestock, E.G.; Cheng, A.F.; Ivanovski, S.; Michel, P.; Raducan, S.D.; Rossi, A.; Abell, P.A.; Chesley, S.; Dotto, E.; Ferrari, F.; et al. Pre-encounter Predictions of DART Impact Ejecta Behavior and Observability. Planet. Sci. J. Vol. 2022, 3, 206. [Google Scholar] [CrossRef]
- Zubko, E.; Videen, G.; Zheltobryukhov, M.; Chornaya, E.; Kochergin, A.; Wada, K. Expected Brightness of Ejecta Caused by the DART Impact. Res. Notes Am. Astron. Soc. 2022, 6, 186. [Google Scholar] [CrossRef]
- Moreno, F.; Campo Bagatin, A.; Tancredi, G.; Liu, P.Y.; Domínguez, B. Ground-based observability of Dimorphos DART impact ejecta: Photometric predictions. Mon. Not. R. Astron. Soc. 2022, 515, 2178–2187. [Google Scholar] [CrossRef]
- Shestakova, L.I.; Serebryanskiy, A.V.; Krugov, M.A.; Aimanova, G.K.; Omarov, C.T. Signs of Emissions of Alkali Metals Na I, Li I, and K I During First Minutes After DART Probe Crash on Dimorphos. Res. Notes Am. Astron. Soc. 2022, 6, 223. [Google Scholar] [CrossRef]
- Shestakova, L.; Serebryanskiy, A.; Aimanova, G. Observations of alkaline emissions NaI, KI and LiI during first minutes after DART probe impact on Dimorphos. Icarus 2023, 401, 115595. [Google Scholar] [CrossRef]
- Asplund, M.; Grevesse, N.; Sauval, A.J.; Scott, P. The Chemical Composition of the Sun. Annu. Rev. Astron. Astrophys. 2009, 47, 481–522. [Google Scholar] [CrossRef]
- Monroe, T.R.; Meléndez, J.; Ramírez, I.; Yong, D.; Bergemann, M.; Asplund, M.; Bedell, M.; Tucci Maia, M.; Bean, J.; Lind, K.; et al. High Precision Abundances of the Old Solar Twin HIP 102152: Insights on Li Depletion from the Oldest Sun. Astrophys. J. Lett. 2013, 774, L32. [Google Scholar] [CrossRef]
- National Research Council. Defending Planet Earth: Near-Earth Object Surveys and Hazard Mitigation Strategies; National Academies Press: Washington, DC, USA, 2010. [Google Scholar] [CrossRef]
- Lewis, J. Mining the Sky: Untold Riches from the Asteroids, Comets, and Planets; Basic Books: New York, NY, USA, 1996. [Google Scholar]
- Hein, A.M.; Matheson, R.; Fries, D. A techno-economic analysis of asteroid mining. Acta Astronaut. 2020, 168, 104–115. [Google Scholar] [CrossRef]
- McCord, T.B.; Gaffey, M.J. Asteroids: Surface Composition from Reflection Spectroscopy. Science 1974, 186, 352–355. [Google Scholar] [CrossRef]
- Hiroi, T.; Vilas, F.; Sunshine, J.M. Discovery and Analysis of Minor Absorption Bands in S-Asteroid Visible Reflectance Spectra. Icarus 1996, 119, 202–208. [Google Scholar] [CrossRef][Green Version]
- Eschrig, J.; Bonal, L.; Beck, P.; Prestgard, T.J. Spectral reflectance analysis of type 3 carbonaceous chondrites and search for their asteroidal parent bodies. Icarus 2021, 354, 114034. [Google Scholar] [CrossRef]
- Savelova, A.A.; Busarev, V.V.; Shcherbina, M.P.; Barabanov, S.I. Usage of “templates” of spectral types of asteroids for clarification of their mineralogy and detection of signs of sublimation, dust and solar activities. INASAN Sci. Rep. 2022, 7, 143–148. [Google Scholar] [CrossRef]
- Vananti, A.; Schidknecht, T.; Krag, H.; Erd, C. Preliminary Results from Reflectance Spectroscopy Observations of Space Debris in GEO. In Proceedings of the Fifth European Conference on Space Debris, Darmstadt, Germany, 30 March–2 April 2009; Lacoste, H., Ed.; ESA Special Publication. European Space Agency: Paris, France, 2009; Volume 672, p. 41. [Google Scholar]
- Cowardin, H.; Seitzer, P.; Abercromby, K.; Barker, E.; Schildknecht, T. Characterization of Orbital Debris Photometric Properties Derived from Laboratory-Based Measurements. In Proceedings of the Advanced Maui Optical and Space Surveillance Technologies Conference, Maui, HI, USA, 14–17 September 2010; Ryan, S., Ed.; Maui Economic Development Board: Kihei, HI, USA, 2010. id. E47. [Google Scholar]
- Hejduk, M.; Cowardin, H.; Stansbery, E. Satellite Material Type and Phase Function Determination in Support of Orbital Debris Size Estimation. In Proceedings of the Advanced Maui Optical and Space Surveillance Technologies Conference, Maui, HI, USA, 11–14 September 2012; Ryan, S., Ed.; Maui Economic Development Board: Kihei, HI, USA, 2012. id. 14. [Google Scholar]
- Vananti, A.; Schildknecht, T.; Krag, H. Reflectance spectroscopy characterization of space debris. Adv. Space Res. 2017, 59, 2488–2500. [Google Scholar] [CrossRef]
- Zigo, M.; Šilha, J.; Sabolová, K.; Hrobár, T. Investigation of the space weathering rate of the geostationary satellites’ surface materials using BVRI photometry. Adv. Space Res. 2025, 75, 7365–7376. [Google Scholar] [CrossRef]
- Zigo, M.; Žilková, D.; Šilha, J.; Tóth, J.; Matlovič, P. Combined effort of reflectance spectroscopy and BVRI photometry in the field of space debris characterization. In Proceedings of the 8th European Conference on Space Debris, Darmstadt, Germany, 20–23 April 2021; ESA Space Debris Office: Darmstadt, Germany, 2021. id. 140. Available online: https://conference.sdo.esoc.esa.int/proceedings/packages (accessed on 19 August 2025).
- von Hippel, T.; Farihi, J.; Provencal, J.L.; Kleinman, S.J.; Pringle, J.E.; Swan, A.; Fontaine, G.; Hermes, J.J.; Sargent, J.; Savery, Z.; et al. The Morphology of the Asteroidal Dust around White Dwarf Stars: Optical and Near-infrared Pulsations in G29-38. Astrophys. J. 2024, 963, 113. [Google Scholar] [CrossRef]
- Zhang, B. The Physics of Gamma-Ray Bursts; Cambridge University Press: Cambridge, UK, 2018. [Google Scholar] [CrossRef]
- Vigliano, A.A.; Longo, F. Gamma-ray Bursts: 50 Years and Counting! Universe 2024, 10, 57. [Google Scholar] [CrossRef]
- Maksut, Z.; Grossan, B. Automating the Alert Response of the NU Transient Telescope at AssyTurgen Astrophysical Observatory (NUTTelA-TAO). RMxAC 2021, 53, 169–173. [Google Scholar] [CrossRef]
- Grossan, B.; Maksut, Z.; Komesh, T.; Krugov, M. Performance of the NUTTelA-TAO instrument system after two years of operation. In Proceedings of the Ground-Based and Airborne Instrumentation for Astronomy IX, Montréal, QB, Canada, 17–22 July 2022; Evans, C.J., Bryant, J.J., Motohara, K., Eds.; Society of Photo-Optical Instrumentation Engineers (SPIE) Conference Series. SPIE: Bellingham, WA, USA, 2022; Volume 12184, p. 121848A. [Google Scholar] [CrossRef]
- Komesh, T.; Grossan, B.; Maksut, Z.; Abdikamalov, E.; Krugov, M.; Smoot, G.F. Evolution of the afterglow optical spectral shape of GRB 201015A in the first hour: Evidence for dust destruction. Mon. Not. R. Astron. Soc. 2023, 520, 6104–6110. [Google Scholar] [CrossRef]
- Akniyazov, C.; Armellin, R.; Pirovano, L.; Serebryanskiy, A. The watchman route problem for cislunar space domain awareness. In Proceedings of the 76th International Astronautical Congress, Sydney, NSW, Australia, 29 September–3 October 2025; The International Astronautical Federation (IAF): Paris, France, 2025. id. 96799. Available online: https://iafastro.directory/iac/paper/id/96799/abstract-pdf/IAC-25,A5,1,2,x96799.brief.pdf?2025-06-11.12:07:49 (accessed on 19 August 2025).
- Schildknecht, T. Optical astrometry of fast moving objects using CCD detectors. Geod.-Geophys. Arb. Der Schweiz 1994, 49. Available online: https://www.sgc.ethz.ch/sgc-volumes/sgk-49.pdf (accessed on 19 August 2025).
- Coder, R.D.; Holzinger, M.J. Multi-objective design of optical systems for space situational awareness. Acta Astronaut. 2016, 128, 669–684. [Google Scholar] [CrossRef]
- Bikulova, D.A. Pulkovo observations of apparent close approaches between near-Earth asteroids and the Gaia stars in 2019–2020. Planet. Space Sci. 2021, 204, 105245. [Google Scholar] [CrossRef]
- Khovritchev, M.; Laznevoi, S.; Lunchenko, A.; Osetrova, A. The results of the NEA astrometric observations with the Pulkovo 40-cm telescope at the Assy-Turgen observatory. Publ. Pulkovo Obs. 2023, 231, 9–20. [Google Scholar] [CrossRef]
- Khovritchev, M.Y.; Arkharov, A.A.; Kim, V.Y.; Izmailov, I.S. The prospects for the implementation of the Pulkovo Observatory observational program at the Assy-Turgen observatory. Publ. Pulkovo Obs. 2022, 227, 58–76. [Google Scholar] [CrossRef]
Disclaimer/Publisher’s Note: The statements, opinions and data contained in all publications are solely those of the individual author(s) and contributor(s) and not of MDPI and/or the editor(s). MDPI and/or the editor(s) disclaim responsibility for any injury to people or property resulting from any ideas, methods, instructions or products referred to in the content. |
© 2025 by the authors. Licensee MDPI, Basel, Switzerland. This article is an open access article distributed under the terms and conditions of the Creative Commons Attribution (CC BY) license (https://creativecommons.org/licenses/by/4.0/).











