Analysis of Inflammation-Related Genes in Patients with Stanford Type A Aortic Dissection
Abstract
1. Introduction
2. Materials and Methods
2.1. Data Source
2.2. Screening of DEGs
2.3. GO and KEGG Analysis
2.4. Construction of Protein–Protein Interaction (PPI) Network
2.5. Correlation Analysis between Infiltrating Immune Cells and Hub Genes
2.6. GSEA Analysis
2.7. Receiver Operating Characteristic (ROC) Curve Analysis and Expression Analysis
2.8. Establishment of a LASSO Model
3. Results
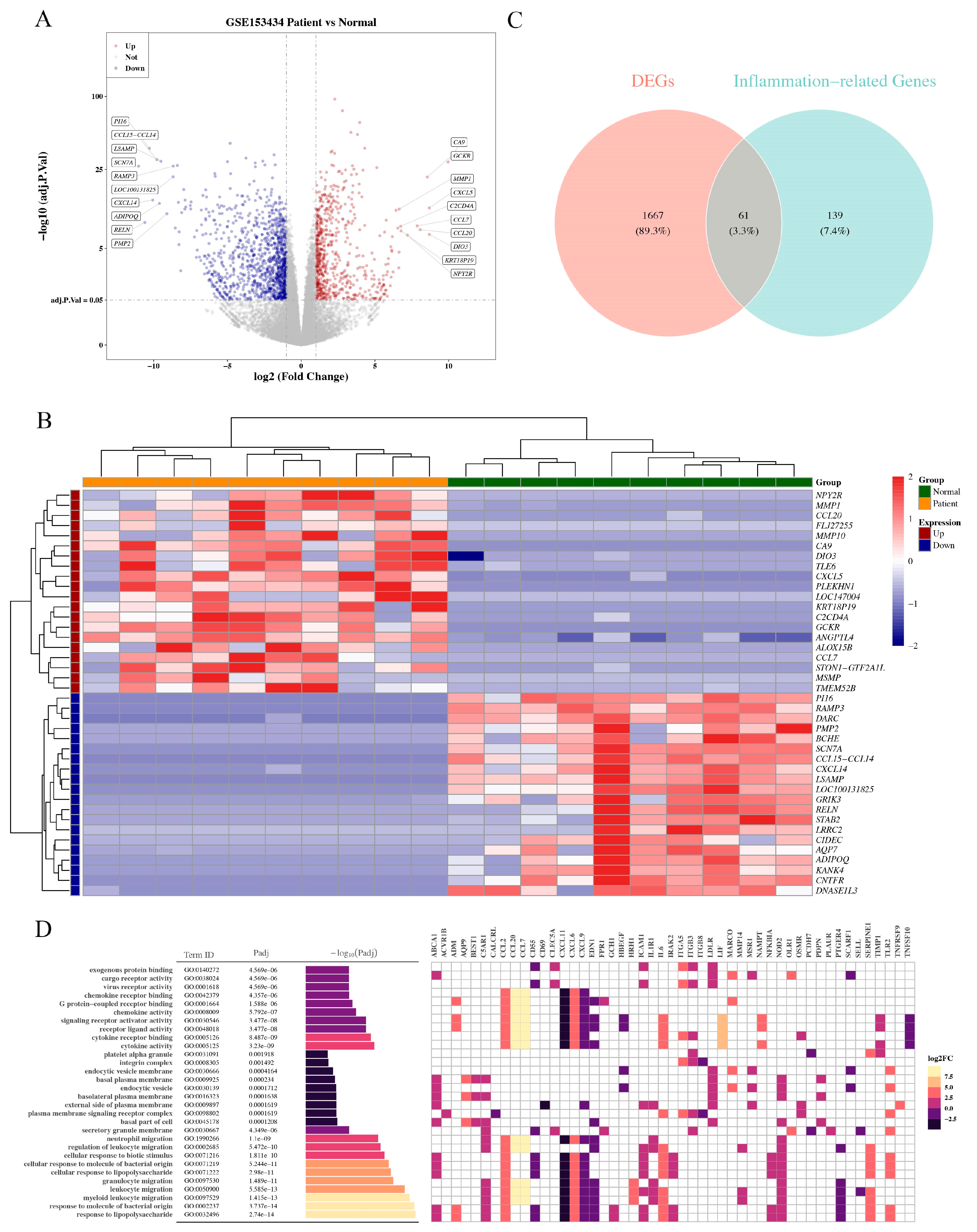
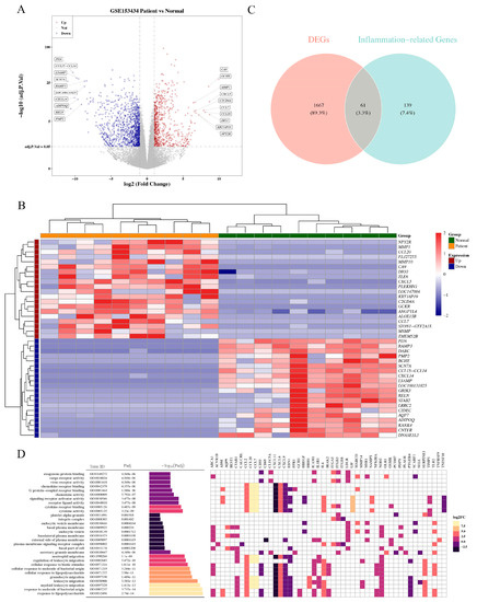
3.1. Identification of DEGs/DEIRGs and Functional Enrichment Analysis
3.2. Protein–Protein Interaction Network and Hub Gene Identification
3.3. The Correlation Analysis between the Hub Gene and the Functional Similarity Analysis of the Hub Gene
3.4. Correlation Analysis between Hub Genes and Immune Cells
3.5. GSEA Analysis
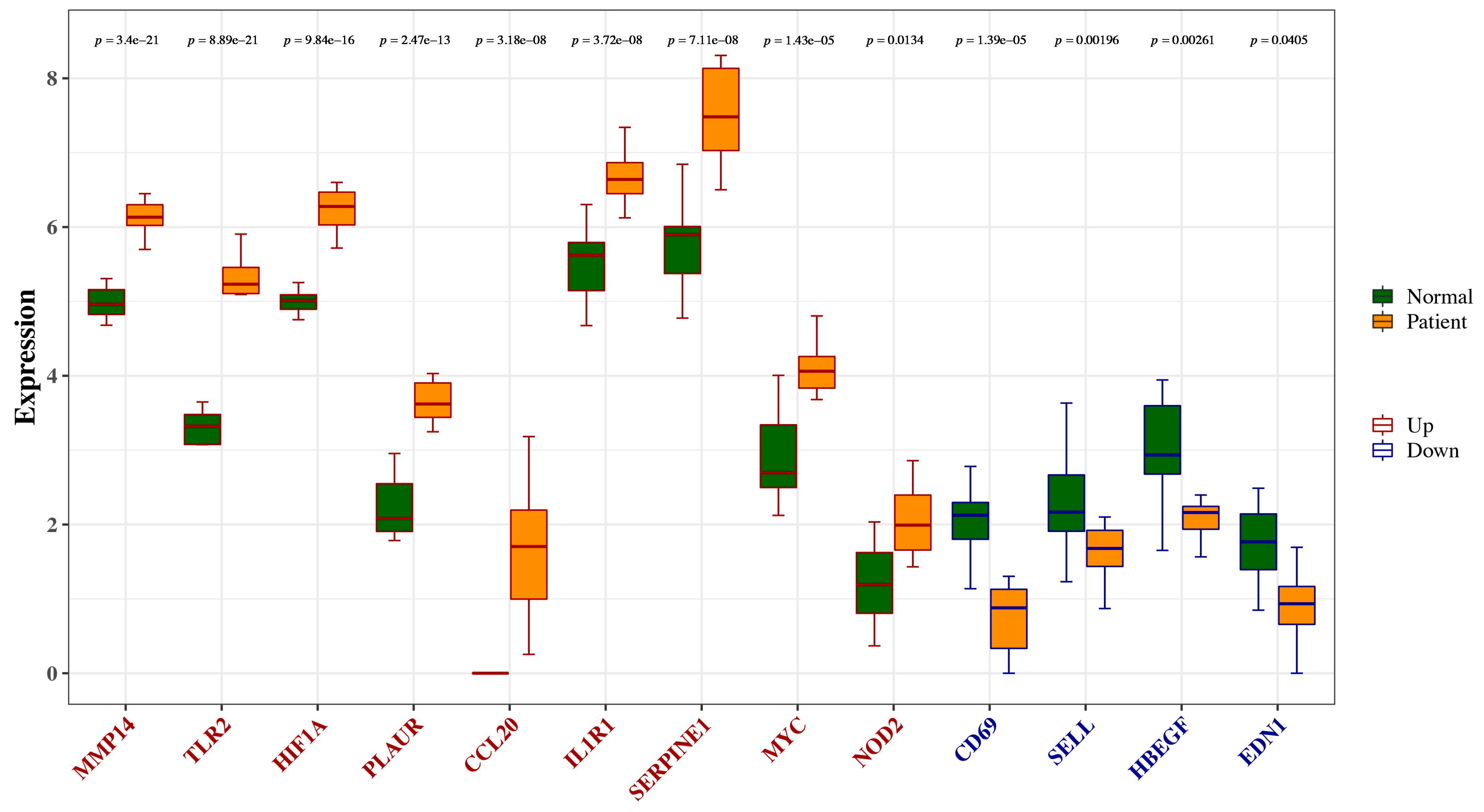
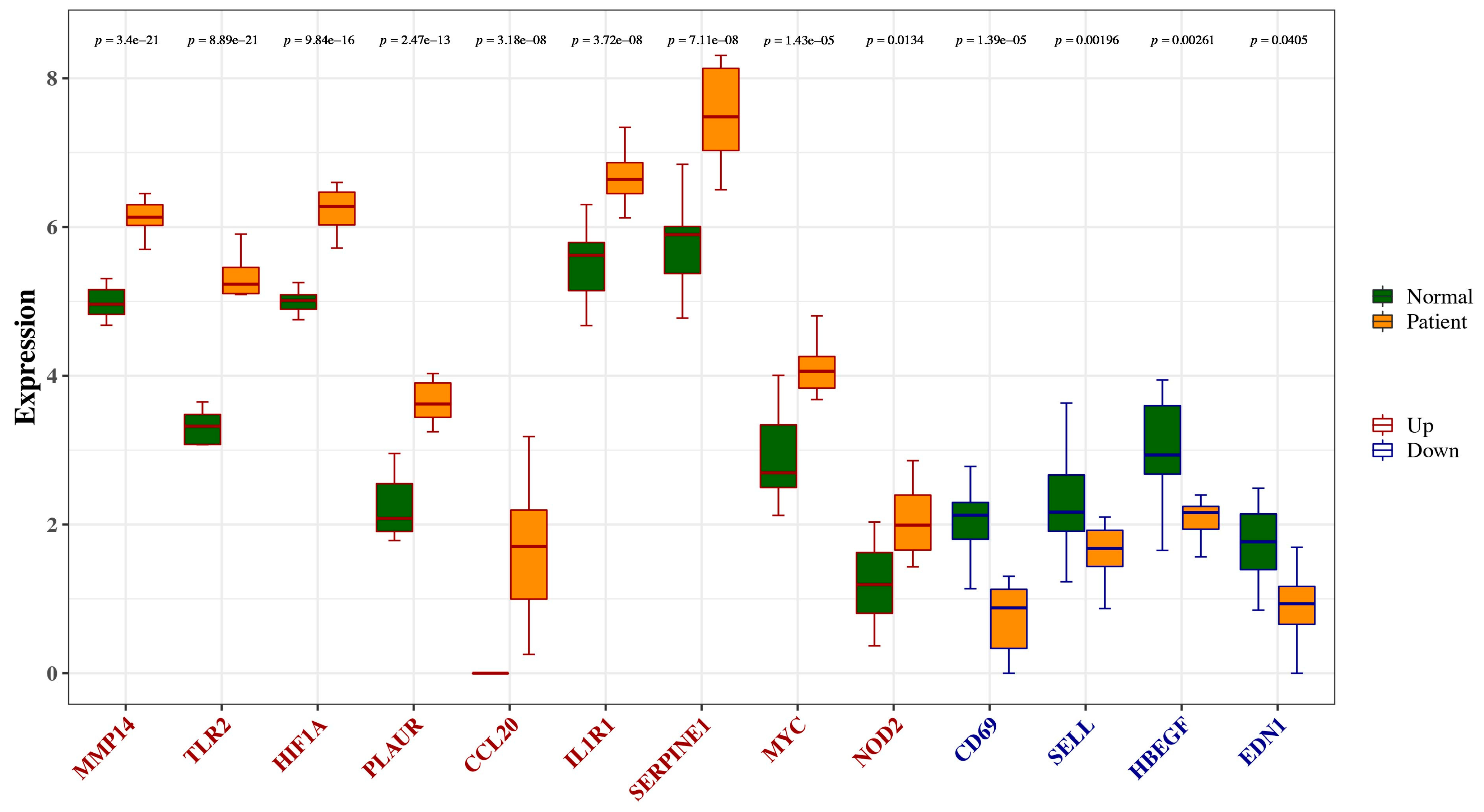
3.6. The Expression Analysis and ROC Curve Analysis of Hub Genes
3.7. LASSO Diagnostic Model for TAAD Was Established Based on Hub Genes
4. Discussion
Supplementary Materials
Author Contributions
Funding
Institutional Review Board Statement
Informed Consent Statement
Data Availability Statement
Acknowledgments
Conflicts of Interest
References
- Gawinecka, J.; Schonrath, F.; von Eckardstein, A. Acute aortic dissection: Pathogenesis, risk factors and diagnosis. Swiss Med. Wkly. 2017, 147, w14489. [Google Scholar] [CrossRef] [PubMed]
- Gouveia, E.M.R.; Mourao, M.; Caldeira, D.; Alves, M.; Lopes, A.; Duarte, A.; Fernandes, E.F.R.; Mendes Pedro, L. A systematic review and meta-analysis of the incidence of acute aortic dissections in population-based studies. J. Vasc. Surg. 2022, 75, 709–720. [Google Scholar] [CrossRef]
- Elsayed, R.S.; Cohen, R.G.; Fleischman, F.; Bowdish, M.E. Acute Type A Aortic Dissection. Cardiol. Clin. 2017, 35, 331–345. [Google Scholar] [CrossRef]
- Wortmann, M.; Peters, A.S.; Erhart, P.; Korfer, D.; Bockler, D.; Dihlmann, S. Inflammasomes in the Pathophysiology of Aortic Disease. Cells 2021, 10, 2433. [Google Scholar] [CrossRef]
- Zhou, Z.; Liu, Y.; Zhu, X.; Tang, X.; Wang, Y.; Wang, J.; Xu, C.; Wang, D.; Du, J.; Zhou, Q. Exaggerated Autophagy in Stanford Type A Aortic Dissection: A Transcriptome Pilot Analysis of Human Ascending Aortic Tissues. Genes 2020, 11, 1187. [Google Scholar] [CrossRef]
- Lu, Y.; Jia, Z. Inflammation-Related Gene Signature for Predicting the Prognosis of Head and Neck Squamous Cell Carcinoma. Int. J. Gen. Med. 2022, 15, 4793–4805. [Google Scholar] [CrossRef] [PubMed]
- Love, M.I.; Huber, W.; Anders, S. Moderated estimation of fold change and dispersion for RNA-seq data with DESeq2. Genome Biol. 2014, 15, 550. [Google Scholar] [CrossRef] [PubMed]
- Chen, H.; Boutros, P.C. VennDiagram: A package for the generation of highly-customizable Venn and Euler diagrams in R. BMC Bioinform. 2011, 12, 35. [Google Scholar] [CrossRef]
- Yu, G.; Wang, L.G.; Han, Y.; He, Q.Y. clusterProfiler: An R package for comparing biological themes among gene clusters. Omics 2012, 16, 284–287. [Google Scholar] [CrossRef]
- Gene Ontology Consortium. Expansion of the Gene Ontology knowledgebase and resources. Nucleic Acids Res. 2017, 45, D331–D338. [Google Scholar] [CrossRef]
- Szklarczyk, D.; Franceschini, A.; Wyder, S.; Forslund, K.; Heller, D.; Huerta-Cepas, J.; Simonovic, M.; Roth, A.; Santos, A.; Tsafou, K.P.; et al. STRING v10: Protein-protein interaction networks, integrated over the tree of life. Nucleic Acids Res. 2015, 43, D447–D452. [Google Scholar] [CrossRef] [PubMed]
- Shannon, P.; Markiel, A.; Ozier, O.; Baliga, N.S.; Wang, J.T.; Ramage, D.; Amin, N.; Schwikowski, B.; Ideker, T. Cytoscape: A software environment for integrated models of biomolecular interaction networks. Genome Res. 2003, 13, 2498–2504. [Google Scholar] [CrossRef] [PubMed]
- Yu, G.; Li, F.; Qin, Y.; Bo, X.; Wu, Y.; Wang, S. GOSemSim: An R package for measuring semantic similarity among GO terms and gene products. Bioinformatics 2010, 26, 976–978. [Google Scholar] [CrossRef]
- Hanzelmann, S.; Castelo, R.; Guinney, J. GSVA: Gene set variation analysis for microarray and RNA-seq data. BMC Bioinform. 2013, 14, 7. [Google Scholar] [CrossRef] [PubMed]
- Robin, X.; Turck, N.; Hainard, A.; Tiberti, N.; Lisacek, F.; Sanchez, J.C.; Muller, M. pROC: An open-source package for R and S+ to analyze and compare ROC curves. BMC Bioinform. 2011, 12, 77. [Google Scholar] [CrossRef]
- Wang, Q.; Liu, B.; Wang, Y.; Bai, B.; Yu, T.; Chu, X.M. The biomarkers of key miRNAs and target genes associated with acute myocardial infarction. PeerJ 2020, 8, e9129. [Google Scholar] [CrossRef] [PubMed]
- Longo, G.M.; Xiong, W.; Greiner, T.C.; Zhao, Y.; Fiotti, N.; Baxter, B.T. Matrix metalloproteinases 2 and 9 work in concert to produce aortic aneurysms. J. Clin. Investig. 2002, 110, 625–632. [Google Scholar] [CrossRef]
- Shen, Y.H.; LeMaire, S.A.; Webb, N.R.; Cassis, L.A.; Daugherty, A.; Lu, H.S. Aortic Aneurysms and Dissections Series. Arterioscler. Thromb. Vasc. Biol. 2020, 40, e37–e46. [Google Scholar] [CrossRef]
- Jansen, M.P.; Emal, D.; Teske, G.J.; Dessing, M.C.; Florquin, S.; Roelofs, J.J. Release of extracellular DNA influences renal ischemia reperfusion injury by platelet activation and formation of neutrophil extracellular traps. Kidney Int. 2017, 91, 352–364. [Google Scholar] [CrossRef]
- Liu, T.; Zhou, Y.; Ko, K.S.; Yang, H. Interactions between Myc and Mediators of Inflammation in Chronic Liver Diseases. Mediat. Inflamm. 2015, 2015, 276850. [Google Scholar] [CrossRef]
- Zhang, Z.; Wei, Y.Y.; Guo, Q.M.; Zhou, C.H.; Li, N.; Wu, J.F.; Li, Y.T.; Gao, W.W.; Li, H.L. Inflammation-Related Gene Signature: An Individualized Risk Prediction Model for Kidney Renal Clear Cell Carcinoma. J. Oncol. 2022, 2022, 2559258. [Google Scholar] [CrossRef]
- Zhang, C.; Ma, C.; Zhang, L.; Zhang, L.; Zhang, F.; Ma, M.; Zheng, X.; Mao, M.; Shen, T.; Zhu, D. MiR-449a-5p mediates mitochondrial dysfunction and phenotypic transition by targeting Myc in pulmonary arterial smooth muscle cells. J. Mol. Med. 2019, 97, 409–422. [Google Scholar] [CrossRef]
- Jiang, W.; Wang, X.; Gao, P.; Li, F.; Lu, K.; Tan, X.; Zheng, S.; Pei, W.; An, M.; Li, X.; et al. Association of IL1R1 Coding Variant with Plasma-Level Soluble ST2 and Risk of Aortic Dissection. Front. Cardiovasc. Med. 2021, 8, 710425. [Google Scholar] [CrossRef]
- Sounni, N.E.; Dehne, K.; van Kempen, L.; Egeblad, M.; Affara, N.I.; Cuevas, I.; Wiesen, J.; Junankar, S.; Korets, L.; Lee, J.; et al. Stromal regulation of vessel stability by MMP14 and TGFbeta. Dis. Model Mech. 2010, 3, 317–332. [Google Scholar] [CrossRef]
- Brait, V.H.; Miro-Mur, F.; Perez-de-Puig, I.; Notario, L.; Hurtado, B.; Pedragosa, J.; Gallizioli, M.; Jimenez-Altayo, F.; Arbaizar-Rovirosa, M.; Otxoa-de-Amezaga, A.; et al. CD69 Plays a Beneficial Role in Ischemic Stroke by Dampening Endothelial Activation. Circ. Res. 2019, 124, 279–291. [Google Scholar] [CrossRef]
- Pencheva-Demireva, M.; El-Darawish, Y.; Kavaldzhieva, K.; Mladenov, N.; Lazarov, V.; Dimitrova-Dikanarova, D.; Markova, T.; Nikolov, R.; Okamura, H. Upregulation of Natural Killer Cells Proliferation by Cytokine Stimulation. Monoclon. Antib. Immunodiagn. Immunother. 2019, 38, 85–88. [Google Scholar] [CrossRef] [PubMed]
- Blanco-Dominguez, R.; de la Fuente, H.; Rodriguez, C.; Martin-Aguado, L.; Sanchez-Diaz, R.; Jimenez-Alejandre, R.; Rodriguez-Arabaolaza, I.; Curtabbi, A.; Garcia-Guimaraes, M.M.; Vera, A.; et al. CD69 expression on regulatory T cells protects from immune damage after myocardial infarction. J. Clin. Investig. 2022, 132, e152418. [Google Scholar] [CrossRef] [PubMed]
- Rosenstiel, P.; Fantini, M.; Brautigam, K.; Kuhbacher, T.; Waetzig, G.H.; Seegert, D.; Schreiber, S. TNF-alpha and IFN-gamma regulate the expression of the NOD2 (CARD15) gene in human intestinal epithelial cells. Gastroenterology 2003, 124, 1001–1009. [Google Scholar] [CrossRef]
- Lee, S.; Springstead, J.R.; Parks, B.W.; Romanoski, C.E.; Palvolgyi, R.; Ho, T.; Nguyen, P.; Lusis, A.J.; Berliner, J.A. Metalloproteinase processing of HBEGF is a proximal event in the response of human aortic endothelial cells to oxidized phospholipids. Arterioscler. Thromb. Vasc. Biol. 2012, 32, 1246–1254. [Google Scholar] [CrossRef] [PubMed]
- Takemura, T.; Yoshida, Y.; Kiso, S.; Kizu, T.; Furuta, K.; Ezaki, H.; Hamano, M.; Egawa, M.; Chatani, N.; Kamada, Y.; et al. Conditional loss of heparin-binding EGF-like growth factor results in enhanced liver fibrosis after bile duct ligation in mice. Biochem. Biophys. Res. Commun. 2013, 437, 185–191. [Google Scholar] [CrossRef]
- Zhang, S.Y.; Dong, Y.Q.; Wang, P.; Zhang, X.; Yan, Y.; Sun, L.; Liu, B.; Zhang, D.; Zhang, H.; Liu, H.; et al. Adipocyte-derived Lysophosphatidylcholine Activates Adipocyte and Adipose Tissue Macrophage Nod-Like Receptor Protein 3 Inflammasomes Mediating Homocysteine-Induced Insulin Resistance. EBioMedicine 2018, 31, 202–216. [Google Scholar] [CrossRef] [PubMed]
- Lian, G.; Li, X.; Zhang, L.; Zhang, Y.; Sun, L.; Zhang, X.; Liu, H.; Pang, Y.; Kong, W.; Zhang, T.; et al. Macrophage metabolic reprogramming aggravates aortic dissection through the HIF1alpha-ADAM17 pathway(✰). EBioMedicine 2019, 49, 291–304. [Google Scholar] [CrossRef]
- Zimna, A.; Kurpisz, M. Hypoxia-Inducible Factor-1 in Physiological and Pathophysiological Angiogenesis: Applications and Therapies. Biomed. Res. Int. 2015, 2015, 549412. [Google Scholar] [CrossRef]
- Samarakoon, R.; Higgins, P.J. Integration of non-SMAD and SMAD signaling in TGF-beta1-induced plasminogen activator inhibitor type-1 gene expression in vascular smooth muscle cells. Thromb. Haemost. 2008, 100, 976–983. [Google Scholar] [CrossRef] [PubMed]
- Calvayrac, O.; Rodriguez-Calvo, R.; Alonso, J.; Orbe, J.; Martin-Ventura, J.L.; Guadall, A.; Gentile, M.; Juan-Babot, O.; Egido, J.; Beloqui, O.; et al. CCL20 is increased in hypercholesterolemic subjects and is upregulated by LDL in vascular smooth muscle cells: Role of NF-kappaB. Arterioscler. Thromb. Vasc. Biol. 2011, 31, 2733–2741. [Google Scholar] [CrossRef]
- Lee, G.L.; Yeh, C.C.; Wu, J.Y.; Lin, H.C.; Wang, Y.F.; Kuo, Y.Y.; Hsieh, Y.T.; Hsu, Y.J.; Kuo, C.C. TLR2 Promotes Vascular Smooth Muscle Cell Chondrogenic Differentiation and Consequent Calcification via the Concerted Actions of Osteoprotegerin Suppression and IL-6-Mediated RANKL Induction. Arterioscler. Thromb. Vasc. Biol. 2019, 39, 432–445. [Google Scholar] [CrossRef] [PubMed]
- Jafarzadeh, A.; Nemati, M.; Sharifi, I.; Nair, A.; Shukla, D.; Chauhan, P.; Khorramdelazad, H.; Sarkar, A.; Saha, B. Leishmania species-dependent functional duality of toll-like receptor 2. IUBMB Life 2019, 71, 1685–1700. [Google Scholar] [CrossRef]
- McGrath-Morrow, S.A.; Ndeh, R.; Helmin, K.A.; Khuder, B.; Rothblum-Oviatt, C.; Collaco, J.M.; Wright, J.; Reyfman, P.A.; Lederman, H.M.; Singer, B.D. DNA methylation and gene expression signatures are associated with ataxia-telangiectasia phenotype. Sci. Rep. 2020, 10, 7479. [Google Scholar] [CrossRef]
- Gao, R.; Lv, Y. Characterizing the Antitumor Effect of Coptis chinensis and Mume Fructus against Colorectal Cancer Based on Pharmacological Analysis. Evid. Based Complement. Altern. Med. 2022, 2022, 9061752. [Google Scholar] [CrossRef]
- Hayiroglu, M.I.; Cinar, T.; Cinier, G.; Pay, L.; Yumurtas, A.C.; Tezen, O.; Eren, S.; Kolak, Z.; Cetin, T.; Cicek, V.; et al. Evaluating systemic immune-inflammation index in patients with implantable cardioverter defibrillator for heart failure with reduced ejection fraction. Pacing Clin. Electrophysiol. 2022, 45, 188–195. [Google Scholar] [CrossRef]
- Hayiroglu, M.I.; Cinar, T.; Cicek, V.; Asal, S.; Kilic, S.; Keser, N.; Uzun, M.; Orhan, A.L. A simple formula to predict echocardiographic diastolic dysfunction-electrocardiographic diastolic index. Herz 2021, 46, 159–165. [Google Scholar] [CrossRef] [PubMed]
- Morello, F.; Piler, P.; Novak, M.; Kruzliak, P. Biomarkers for diagnosis and prognostic stratification of aortic dissection: Challenges and perspectives. Biomark Med. 2014, 8, 931–941. [Google Scholar] [CrossRef] [PubMed]
- Zeng, Q.; Rong, Y.; Li, D.; Wu, Z.; He, Y.; Zhang, H.; Huang, L. Identification of Serum Biomarker in Acute Aortic Dissection by Global and Targeted Metabolomics. Ann. Vasc. Surg. 2020, 68, 497–504. [Google Scholar] [CrossRef]
- Wen, D.; Zhou, X.L.; Li, J.J.; Hui, R.T. Biomarkers in aortic dissection. Clin. Chim. Acta 2011, 412, 688–695. [Google Scholar] [CrossRef] [PubMed]









Disclaimer/Publisher’s Note: The statements, opinions and data contained in all publications are solely those of the individual author(s) and contributor(s) and not of MDPI and/or the editor(s). MDPI and/or the editor(s) disclaim responsibility for any injury to people or property resulting from any ideas, methods, instructions or products referred to in the content. |
© 2023 by the authors. Licensee MDPI, Basel, Switzerland. This article is an open access article distributed under the terms and conditions of the Creative Commons Attribution (CC BY) license (https://creativecommons.org/licenses/by/4.0/).
Share and Cite
Li, L.; Zeng, Z.; Yagublu, V.; Rahbari, N.; Reißfelder, C.; Keese, M. Analysis of Inflammation-Related Genes in Patients with Stanford Type A Aortic Dissection. J. Pers. Med. 2023, 13, 990. https://doi.org/10.3390/jpm13060990
Li L, Zeng Z, Yagublu V, Rahbari N, Reißfelder C, Keese M. Analysis of Inflammation-Related Genes in Patients with Stanford Type A Aortic Dissection. Journal of Personalized Medicine. 2023; 13(6):990. https://doi.org/10.3390/jpm13060990
Chicago/Turabian StyleLi, Lin, Ziwei Zeng, Vugar Yagublu, Nuh Rahbari, Christoph Reißfelder, and Michael Keese. 2023. "Analysis of Inflammation-Related Genes in Patients with Stanford Type A Aortic Dissection" Journal of Personalized Medicine 13, no. 6: 990. https://doi.org/10.3390/jpm13060990
APA StyleLi, L., Zeng, Z., Yagublu, V., Rahbari, N., Reißfelder, C., & Keese, M. (2023). Analysis of Inflammation-Related Genes in Patients with Stanford Type A Aortic Dissection. Journal of Personalized Medicine, 13(6), 990. https://doi.org/10.3390/jpm13060990

