Analysis of the Factors Intervening in the Prehospital Time in a Stroke Code
Abstract
:1. Introduction
1.1. Concept and Classification of the Stroke Code
1.2. Concept and Classification of Strokes
1.3. Stroke Treatment
2. Materials and Methods
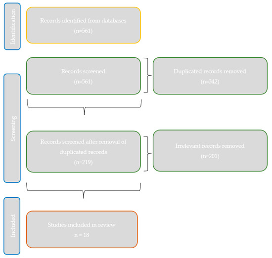
2.1. Information Sources and Search Strategy
2.2. Inclusion Criteria and Exclusion Criteria
2.3. Methodological Evaluation of the Data Used
3. Results
4. Discussion
5. Conclusions
Author Contributions
Funding
Conflicts of Interest
Abbreviations
| ACV | cerebrovascular accident |
| ABVD | basic activities of daily living |
| HTA | arterial hypertension |
| ECG | electrocardiogram |
| EMS | emergency medical services |
| NP | prior notification |
| PA | primary care |
Appendix A. Selected Scientific Articles Table
| Authors; Year | Type of Study | Patients | Objective (O)/Conclusion (C) |
| Golden AP and Odoi A; 2015 [14]. | Retrospective observational study | 3900 patients | O: study the factors that produce prehospital delays. C: geographic area affects access time. |
| Gorchs-Molist, Montse et al., 2020 [16]. | Observational study | 4000 health professionals | O: determine the impact of training health professionals on the stroke code protocol for early recognition. C: the training of health professionals is crucial to avoid delays in response times. |
| Alabdali, Abdullah et al., 2020 [20]. | Prospective cohort study | 220 patients | O: demonstrate that transport in the EMS of patients with suspected stroke shortens the time until activation of the stroke team. C: the objective is met. |
| McKinney, James S et al., 2013 [24]. | Comparative study | 229 patients | O: demonstrate that PN to hospitals of cases with suspected strokes by EMS reduces evaluation, diagnostic testing, and treatment times. C: PN in hospitals by EMS in stroke cases reduces response times. |
| Soto-Cámara R et al., 2021 [31]. | Systematic review | 101 articles | O: analyze the factors that influenced prehospital time in stroke care. C: some factors decrease delays in prehospital time and others increase them. |
| Al Kasab, Sami et al., 2021 [27]. | Comparative study | 101 patients | O: evaluate telestroke consultations in EMS equipped with videoconferencing technology. C: telestroke consultations may be the solution to optimize prehospital stroke triage in rural areas and reduce delays in the administration of thrombolytic and endovascular therapies. |
| Seo, Ah Ram et al., 2021 [17]. | Multicenter study | 480 patients | O: check the factors that cause a delay in the activation of the EMS. C: prehospital delay occurs mainly due to the population’s difficulty in recognizing stroke symptoms. |
| Naguib, Rania et al., 2020 [19]. | Observational study | 600 patients | O: test whether delay in recognizing stroke warning symptoms and seeking medical advice results in delayed treatment and increased morbidity. C: it is important to raise awareness among the population about stroke and the warning symptoms. |
| Gonzalez-Aquines, Alejandro et al., 2019 [21]. | Observational study | 189 patients | O: identify the factors associated with the delay in start-to-alarm time. C: it is necessary to carry out education programs for PC physicians to quickly identify a possible stroke. |
| Cáceres, J Alfredo et al., 2013 [26]. | Observational study | 52,282 cases | O: demonstrate the importance of good training for medical dispatchers. C: the use of EMS and prehospital notification by paramedics is crucial to reducing prehospital delay. |
| García Ruiz, Rafael et al., 2018 [22]. | Observational study | 328 patients | O: identify the factors that cause prehospital delay in patients with stroke. C: stroke awareness is very important, as is knowing the factors that affect prehospital delay. |
| Cooley, S Regan et al., 2021 [28]. | Comparative study | 411 patients | O: demonstrate that stroke units improved response times. C: mobile stroke units facilitate prehospital management. |
| Kim, Dae-Hyun et al., 2016 [25]. | Comparative study | 274 patients | O: check the impact of prehospital intervention on the delay time until receiving appropriate treatment. C: the use of EMS and prehospital notification by paramedics is crucial to reducing prehospital delay. |
| Belt, Gary H et al., 2016 [29]. | Observational study | 111 patients | O: analyze whether telemedicine during patient transport accelerates the stroke treatment process. C: equipped mobile stroke transport units decrease prehospital delay time |
| Andrew, Benjamin Y et al., 2017 [30]. | Comparative study | 2589 cases | O: evaluate the effect of using a mobile coordination application for stroke care. C: the use of smartphone technology improves the care of stroke patients. |
| Puolakka, Tuukka et al., 2016 [23]. | Prospective observational study | 308 patients | O: analyze the operation of SME. C: recognition of strokes through calling emergency services is crucial to avoid delays in the prehospital phase. |
| Varjoranta, Tuure et al., 2019 [15]. | Retrospective study | 232 patients | O: observe the effect of prehospital and hospital delays in stroke patients. C: continuous training of health professionals is very important to avoid prehospital delays, as well as improve transportation, especially in rural areas. |
| Faiz, Kashif W et al., 2019 [18]. | Transversal study | 207 patients | O: evaluate whether knowledge of stroke symptoms and risk factors are associated with early hospital admission. C: knowledge of strokes by the population does not lead to knowing how to act in this case. |
References
- Dictionary of Medical Terms. Royal National Academy of Medicine of Spain [Website]. Cerebrovascular Disease. Available online: https://dtme.ranm.es/buscador.aspx?NIVEL_BUS=3&LEMA_BUS=enfermedades%20cerebrovasculares2 (accessed on 10 November 2022).
- Spanish Society of Neurology [Website] 2019. The Stroke Atlas. Available online: https://www.sen.es/images/2020/atlas/Atlas_del_Ictus_de_Espana_version_web.pdf (accessed on 10 November 2022).
- Spanish Society of Neurology [Website]. Guide for the Diagnosis and Treatment of Stroke. Available online: https://www.sen.es/pdf/guias/Guia_oficial_para_el_diagnostico_y_tratamiento_del_ictus_2006.pdf (accessed on 10 November 2022).
- Dictionary of the Spanish language. Royal Spanish Academy [Website]. Ictus. Available online: https://dle.rae.es/ictus (accessed on 10 November 2022).
- Sanidad.Castillalamancha [Website]. Stroke Code Reperfusion Strategy in Stroke 2015. Available online: https://sanidad.castillalamancha.es/sites/sescam.castillalamancha.es/files/documentos/pdf/20150626/codigo_ictus_clm_2015_docfinal_100615.pdf (accessed on 10 November 2022).
- Masjuan, J.; Álvarez-Sabín, J.; Arenillas, J.; Calleja, S.; Castillo, J.; Dávalos, A.; Tejedor, E.D.; Freijo, M.; Gil-Núñez, A.; Fernández, J.C.L.; et al. Stroke Health Care Plan (Istus II 2010). SEN 2011, 26, 383–396. Available online: https://reader.elsevier.com/reader/sd/pii/S021348531000201X?token=23E59AD83BA3371E45C5087C79674B786F26D481996CB6A73A46926F2882B1BD5894B4DDB03E2A178BCA 85E5A03E0ED4&originRegion=eu-west-1&originCreation=20221127124759 (accessed on 10 November 2022).
- Bescós, F.L.; Isasi, M.H.; Bujanda, M.; Aguirre, M.E.E.; Culleré, J.G. Stroke classification. Classification of stroke. ANALES Sin San Navarra 2000, 23, 59–65. [Google Scholar]
- Stroke.nih [Website]. Risk Factors and Symptoms of a Stroke. Available online: https://www.stroke.nih.gov/materials/riskfactorsspanish.htm (accessed on 10 November 2022).
- ictus.sen [Website]. Stroke Warning Symptoms. Available online: http://ictus.sen.es/?page_id=91 (accessed on 10 November 2022).
- Herrera, M.; Gállego, J.; Muñoz, R.; Aymerich, N.; Zandio, B. Reperfusion in acute ischemic stroke: Current and future status. Reperfusion in acute ischemic stroke: Present and future. An. Syst. Sanit. Navar. 2008, 31, 31–46. Available online: https://scielo.isciii.es/pdf/asisna/v31s1/original3.pdf (accessed on 10 November 2022).
- Palomino García, A. Diagnosis and management of stroke. Rev. Esp. Pediatr. 2017, 73, 6–11. Available online: https://www.seinap.es/wp-content/uploads/2015/05/REP-73-Supl-1-SECIP.pdf#page=10 (accessed on 10 October 2022).
- Navarrete Navarro, P. Initial management of acute ischemic stroke. Med. Intewrnsiva 2008, 32, 431–443. Available online: https://scielo.isciii.es/pdf/medinte/v32n9/puesta_al_dia.pdf (accessed on 10 November 2022). [CrossRef]
- Martínez-Vila, E.; Irimia, P. Risk factors for stroke. Risk factors of the stroke. ANALES Sis San Navarra 2000, 23, 25–31. [Google Scholar]
- Golden, A.P.; Odoi, A. Emergency medical services transport delays for suspected stroke and myocardial infarction patients. BMC Emerg. Med. 2015, 15, 34. Available online: https://pubmed.ncbi.nlm.nih.gov/26634914/ (accessed on 12 January 2023). [CrossRef]
- Varjoranta, T.; Raatiniemi, L.; Majamaa, K.; Martikainen, M.; Liisanantti, J. Prehospital and hospital delays for stroke patients treated with thrombolysis: A retrospective study from mixed rural–urban area in Northern Finland. Australas. Emerg. Care 2019, 22, 76–80. Available online: https://www.sciencedirect.com/science/article/pii/S2588994X19300089?via%3Dihub (accessed on 12 January 2023). [CrossRef]
- Gorchs-Molist, M.; Solà-Muñoz, S.; Enjo-Perez, I.; Querol-Gil, M.; Carrera-Giraldo, D.; Nicolàs-Arfelis, J.M.; Jiménez-Fàbrega, F.X.; de la Ossa, N.P. An Online Training Intervention on Prehospital Stroke Codes in Catalonia to Improve the Knowledge, Pre-Notification Compliance and Time Performance of Emergency Medical Services Professionals. Int. J. Environ. Res. Public Health 2020, 17, 6183. Available online: https://pubmed.ncbi.nlm.nih.gov/32858885/ (accessed on 12 January 2023). [CrossRef]
- Ah Ram, S.; Song, H.; Jeong Lee, W.; Nam Park, K.; Moon, J.; Kim, D. Factors Associated with Delay of Emergency Medical Services Activation in Patients with Acute Stroke. J. Stroke Cerebrovasc. Dis. 2021, 30, 105426. Available online: https://www.sciencedirect.com/science/article/pii/S1052305720308442 (accessed on 12 January 2023).
- Faiz, K.W.; Sundseth, A.; Thommessen, B.; Rønning, O.M. The knowing-doing gap in acute stroke—Does stroke knowledge translate into action? Brain Behav. 2019, 9, e01245. Available online: https://pubmed.ncbi.nlm.nih.gov/30790476/ (accessed on 12 January 2023). [CrossRef] [PubMed]
- Naguib, R.; Fayed, A.; AlFadhliah, A.B.; AlMansour, N.S.; AlDakheel, R.M.; AlQahtani, R.M. Awareness about Stroke and Proper Actions to Be Taken; A room for Improvement. J. Stroke Cerebrovasc. Dis. 2020, 29, 104794. Available online: https://www.sciencedirect.com/science/article/pii/S1052305720301786 (accessed on 12 January 2023). [CrossRef] [PubMed]
- Alabdali, A.; Yousif, S.; Alsaleem, A.; Aldhubayb, M.; Aljerian, N. Can Emergency Medical Services (EMS) Shorten the Time to Stroke Team Activation, Computed Tomography (CT), and the Time to Receiving Antithrombotic Therapy? A Prospective Cohort Study. Prehospital Disaster Med. 2020, 35, 148–151. Available online: https://pubmed.ncbi.nlm.nih.gov/32054556/ (accessed on 12 January 2023). [CrossRef] [PubMed]
- Gonzalez-Aquines, A.; Cordero-Pérez, A.C.; Cristobal-Niño, M.; Pérez-Vázquez, G.; Góngora-Rivera, F. Contribution of Onset-to-Alarm Time to Prehospital Delay in Patients with Ischemic Stroke. J. Stroke Cerebrovasc. Dis. 2019, 28, 104331. Available online: https://www.sciencedirect.com/science/article/pii/S1052305719303842 (accessed on 12 January 2023). [CrossRef] [PubMed]
- García Ruiz, R.; Silva Fernández, J.; García Ruiz, R.M.; Recio Bermejo, M.; Arias Arias, A.; Saz Saucedo, P.; Huertas Arroyo, R.; González Manero, A.; Santos Pinto, A.; Navarro Muñoz, S.; et al. Response to Symptoms and Prehospital Delay in Stroke Patients. Is It Time to Reconsider Stroke Awareness Campaigns? J. Stroke Cerebrovasc. Dis. 2018, 27, 625–632. Available online: https://www.sciencedirect.com/science/article/pii/S1052305717305207 (accessed on 12 January 2023). [CrossRef]
- Puolakka, T.; Strbian, D.; Harve, H.; Kuisma, M.; Lindsberg, P.J. Prehospital Phase of the Stroke Chain of Survival: A Prospective Observational Study. J. Am. Heart Assoc. 2016, 5, e002808. Available online: https://pubmed.ncbi.nlm.nih.gov/27139735/ (accessed on 12 January 2023). [CrossRef]
- McKinney, J.S.; Mylavarapu, K.; Lane, J.; Roberts, V.; Ohman-Strickland, P.; Merlin, M.A. Hospital Prenotification of Stroke Patients by Emergency Medical Services Improves Stroke Time Targets. J. Stroke Cerebrovasc. Dis. 2013, 22, 113–118. Available online: https://www.sciencedirect.com/science/article/pii/S1052305711001777 (accessed on 12 January 2023). [CrossRef]
- Dae-Hyun, K.; Hyun-Wook, N.; Hyun-Seok, P.; Jae-Hyung, C.; Myong-Jin, K.; Jae-Taeck, H.; Jae-Kwan, C. Impact of Prehospital Intervention on Delay Time to Thrombolytic Therapy in a Stroke Center with a Systemized Stroke Code Program. J. Stroke Cerebrovasc. Dis. 2016, 25, 1665–1670. Available online: https://www.sciencedirect.com/science/article/pii/S1052305716000975 (accessed on 12 January 2023).
- Caceres, J.A.; Adil, M.M.; Jadhav, V.; Chaudhry, S.A.; Pawar, S.; Rodriguez, G.J.; Suri, M.F.K.; Qureshi, A.I. Diagnosis of Stroke by Emergency Medical Dispatchers and Its Impact on the Prehospital Care of Patients. J. Stroke Cerebrovasc. Dis. 2013, 22, e610–e614. Available online: https://www.sciencedirect.com/science/article/pii/S1052305713003194 (accessed on 12 January 2023). [CrossRef]
- Al Kasab, S.; Almallouhi, E.; Grant, C.; Hewitt, D.; Hewitt, J.; Baki, M.; Sabatino, P.; Jones, D.; Holmstedt, C.A. Telestroke Consultation in the Emergency Medical Services Unit: A Novel Approach to Improve Thrombolysis Times. J. Stroke Cerebrovasc. Dis. 2021, 30, 105710. Available online: https://www.sciencedirect.com/science/article/pii/S1052305721001130 (accessed on 12 January 2023). [CrossRef]
- Cooley, S.R.; Zhao, H.; Campbell, B.; Churilov, L.; Coote, S.; Easton, D.; Langenberg, F.; Stephenson, M.; Yan, B.; Desmond, P.; et al. Mobile Stroke Units Facilitate Prehospital Management of Intracerebral Hemorrhage. Stroke 2021, 52, 3163–3166. Available online: https://pubmed.ncbi.nlm.nih.gov/34187178/ (accessed on 12 January 2023). [CrossRef] [PubMed]
- Belt, G.H.; Felberg, R.A.; Rubin, J.; Halperin, J.J. In-Transit Telemedicine Speeds Ischemic Stroke Treatment: Preliminary Results. Stroke 2016, 47, 2413–2415. Available online: https://pubmed.ncbi.nlm.nih.gov/27491742/ (accessed on 12 January 2023). [CrossRef] [PubMed]
- Benjamin, A.; Colleen, M.; Yang, J.P.; Dodds, J.A. mStroke: “Mobile Stroke”-Improving Acute Stroke Care with Smartphone Technology. J. Stroke Cerebrovasc. Dis. 2017, 26, 1449–1456. Available online: https://www.sciencedirect.com/science/article/pii/S1052305717301210 (accessed on 12 January 2023).
- Soto-Cámara, R.; González-Bernal, J.; Aguilar-Parra, J.M.; Trigueros, R.; López-Liria, R.; González-Santos, J. Factors related to prehospital time in caring for patients with stroke. Emergencies 2021, 33, 454–463. Available online: https://pubmed.ncbi.nlm.nih.gov/34813193/ (accessed on 12 January 2023).



| Studies | Golden and Odoi | Varjorant |
|---|---|---|
| Sample | 3900 patients. | 232 patients. |
| Time Intervals in Rural Environments | Total time: 41 min. Travel time: 23 min | Transport time: 65 min. Door-to-needle time: 45 min. Treatment start time: 194 min. |
| Environment Time Interval in Urban Environment Time | Total time: 35 min. Travel time: 15 min. | Transport time: 15 min. Door-to-needle time: 53 min. Treatment start time: 130 min. |
| Intervals That Exceed Guidelines in Rural Environments | Total time: 16.4%. Response time: 17.5%. Scene time: 41.5%. | Not applicable. |
| Environment Time Intervals That Exceed Guidelines in Urban Environments | Total time: 2.2%. Response time: 21.5%. Scene time: 34.9%. | Not applicable. |
| Studies | Sample | SME | Other Transportation Systems |
|---|---|---|---|
| Alabdali [20] | 220 patients | Activation of the ACV equipment: 8 min. | Activation of the ACV team: 16 min. |
| Gonzalez-Aquinas [21] | 189 patients | 22.7% | 65.6% |
| García Ruiz [22] | 328 patients | 18.3% | 81.7% |
| Puolakka [23] | 308 patients | 7% | 93% |
| Studies | Sample | With Prior Notice | Without Prior Notification |
|---|---|---|---|
| McKinney [24]. | 229 patients | Arrival of the stroke team: 2.5 min. | Arrival of the stroke team: 16.1 min. |
| Kim [25]. | 274 patients | Door-to-needle time: 20 min. | Time from door to needle: 29 min. |
| Studies | Sample | Activation of Mobile Stroke Units | Non-Activation of Mobile Stroke Units |
|---|---|---|---|
| Cooley [28]. | 411 patients | Activation start time: 37 min. Time from start to arrival on scene: 19 min. Arrival time to the emergency department: 56 min. | Activation start time: 76 min. Time from start to arrival on scene: 62 min. Arrival time to the emergency department: 121 min. |
| Belt [29]. | 111 patients | Needle door time: 28 min. | Needle door time: 41 min. |
| Studies | Sample | Reduce Prehospital Time | Increase Prehospital Time |
|---|---|---|---|
| Soto-Camera [31]. | 110 articles | Recognition of symptoms. Activate SME as first contact. Greater severity of the stroke. Age: being very young or old. Higher educational level. History of CVRF. | Being diabetic. Referral from another health center. Being a woman. Living alone and not having a witness. Living in a rural environment. Contact with the PC doctor first. |
Disclaimer/Publisher’s Note: The statements, opinions and data contained in all publications are solely those of the individual author(s) and contributor(s) and not of MDPI and/or the editor(s). MDPI and/or the editor(s) disclaim responsibility for any injury to people or property resulting from any ideas, methods, instructions or products referred to in the content. |
© 2023 by the authors. Licensee MDPI, Basel, Switzerland. This article is an open access article distributed under the terms and conditions of the Creative Commons Attribution (CC BY) license (https://creativecommons.org/licenses/by/4.0/).
Share and Cite
Astasio-Picado, Á.; Chueca, Y.C.; López-Sánchez, M.; Lozano, R.R.; González-Chapado, M.T.; Ortega-Trancón, V. Analysis of the Factors Intervening in the Prehospital Time in a Stroke Code. J. Pers. Med. 2023, 13, 1519. https://doi.org/10.3390/jpm13101519
Astasio-Picado Á, Chueca YC, López-Sánchez M, Lozano RR, González-Chapado MT, Ortega-Trancón V. Analysis of the Factors Intervening in the Prehospital Time in a Stroke Code. Journal of Personalized Medicine. 2023; 13(10):1519. https://doi.org/10.3390/jpm13101519
Chicago/Turabian StyleAstasio-Picado, Álvaro, Yolanda Cruz Chueca, Miriam López-Sánchez, Rocio Ruiz Lozano, María Teresa González-Chapado, and Vanesa Ortega-Trancón. 2023. "Analysis of the Factors Intervening in the Prehospital Time in a Stroke Code" Journal of Personalized Medicine 13, no. 10: 1519. https://doi.org/10.3390/jpm13101519
APA StyleAstasio-Picado, Á., Chueca, Y. C., López-Sánchez, M., Lozano, R. R., González-Chapado, M. T., & Ortega-Trancón, V. (2023). Analysis of the Factors Intervening in the Prehospital Time in a Stroke Code. Journal of Personalized Medicine, 13(10), 1519. https://doi.org/10.3390/jpm13101519

