Duration of Untreated Illness in Patients with Obsessive–Compulsive Disorder and Its Impact on Long-Term Outcome: A Systematic Review
Abstract
1. Background
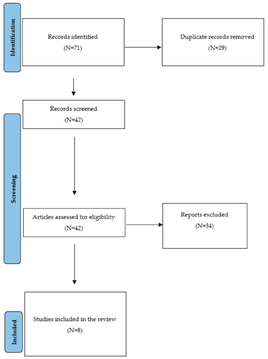
2. Materials and Methods
3. Results
4. Discussion
5. Conclusions
Supplementary Materials
Funding
Conflicts of Interest
References
- First, M.B.; Gaebel, W.; Maj, M.; Stein, D.J.; Kogan, C.S.; Saunders, J.B.; Poznyak, V.B.; Gureje, O.; Lewis-Fernández, R.; Maercker, A.; et al. An organization- and category-level comparison of diagnostic requirements for mental disorders in ICD-11 and DSM-5. World Psychiatry 2021, 20, 34–51. [Google Scholar] [CrossRef] [PubMed]
- Ehring, T. Thinking too much: Rumination and psychopathology. World Psychiatry 2021, 20, 441–442. [Google Scholar] [CrossRef] [PubMed]
- Drubach, D.A. Obsessive-compulsive disorder. Continuum 2015, 21, 783–788. [Google Scholar] [CrossRef] [PubMed]
- Gorman, D.A.; Abi-Jaoude, E. Obsessive-compulsive disorder. CMAJ 2014, 186, E435. [Google Scholar] [CrossRef] [PubMed][Green Version]
- Bauer, M.; Juckel, G.; Correll, C.U.; Leopold, K.; Pfennig, A. Diagnosis and treatment in the early illness phase of bipolar disorders. Eur. Arch. Psychiatry Clin. Neurosci. 2008, 258 (Suppl. S5), 50–54. [Google Scholar] [CrossRef] [PubMed]
- Birchwood, M.; Fiorillo, A. The Critical Period for Early Intervention. Psychiatr. Rehabil. Ski. 2000, 4, 182–198. [Google Scholar] [CrossRef]
- McGorry, P.D. Early Intervention in Psychosis: Obvious, Effective, Overdue. J. Nerv. Ment. Dis. 2015, 203, 310–318. [Google Scholar] [CrossRef]
- Anderson, K.K.; Norman, R.; MacDougall, A.; Edwards, J.; Palaniyappan, L.; Lau, C.; Kurdyak, P. Effectiveness of Early Psychosis Intervention: Comparison of Service Users and Nonusers in Population-Based Health Administrative Data. AJP 2018, 175, 443–452. [Google Scholar] [CrossRef]
- Murphy, B.P.; Brewer, W.J. Early intervention in psychosis: Strengths and limitations of services. Adv. Psychiatr. Treat. 2011, 17, 401–407. [Google Scholar] [CrossRef]
- Klingberg, T.; Judd, N.; Sauce, B. Assessing the impact of environmental factors on the adolescent brain: The importance of regional analyses and genetic controls. World Psychiatry 2022, 21, 146–147. [Google Scholar] [CrossRef]
- Kestel, D. Transforming mental health for all: A critical role for specialists. World Psychiatry 2022, 21, 333–334. [Google Scholar] [CrossRef] [PubMed]
- Lahey, B.B.; Moore, T.M.; Kaczkurkin, A.N.; Zald, D.H. Hierarchical models of psychopathology: Empirical support, implications, and remaining issues. World Psychiatry 2021, 20, 57–63. [Google Scholar] [CrossRef] [PubMed]
- Zimmerman, M. Why hierarchical dimensional approaches to classification will fail to transform diagnosis in psychiatry. World Psychiatry 2021, 20, 70–71. [Google Scholar] [CrossRef] [PubMed]
- Howes, O.D.; Whitehurst, T.; Shatalina, E.; Townsend, L.; Onwordi, E.C.; Mak, T.L.A.; Arumuham, A.; O’Brien, O.; Lobo, M.; Vano, L.; et al. The clinical significance of duration of untreated psychosis: An umbrella review and random-effects meta-analysis. World Psychiatry 2021, 20, 75–95. [Google Scholar] [CrossRef]
- Moritz, S.; Gawęda, Ł.; Heinz, A.; Gallinat, J. Four reasons why early detection centers for psychosis should be renamed and their treatment targets reconsidered: We should not catastrophize a future we can neither reliably predict nor change. Psychol Med. 2019, 49, 2134–2140. [Google Scholar] [CrossRef] [PubMed]
- Vigne, P.; Fortes, P.; Dias, R.V.; Laurito, L.D.; Loureiro, C.P.; de Menezes, G.B.; Stangier, U.; Fontenelle, L.F. Duration of untreated illness in a cross-diagnostic sample of obsessive-compulsive disorder, panic disorder, and social anxiety disorder. CNS Spectr. 2019, 24, 526–532. [Google Scholar] [CrossRef]
- Albert, U.; Barbaro, F.; Bramante, S.; Rosso, G.; De Ronchi, D.; Maina, G. Duration of untreated illness and response to SRI treatment in Obsessive-Compulsive Disorder. Eur. Psychiatry 2019, 58, 19–26. [Google Scholar] [CrossRef]
- Volpe, U.; Fiorillo, A.; Luciano, M.; Del Vecchio, V.; Palumbo, C.; Calò, S.; Piras, S.; Signorelli, M.; Filippo, D.; Piselli, M.; et al. Pathways to mental health care in Italy: Results from a multicenter study. Int. J. Soc. Psychiatry 2014, 60, 508–513. [Google Scholar] [CrossRef]
- Thornicroft, G. Psychiatric diagnosis and treatment in the 21st century: Paradigm shifts or power shifts? World Psychiatry 2022, 21, 334–335. [Google Scholar] [CrossRef]
- Davidson, L.; Tondora, J. Person-centred care planning as foundational to clinical practice. World Psychiatry 2022, 21, 1–2. [Google Scholar] [CrossRef]
- Nakamae, T.; Narumoto, J.; Sakai, Y.; Nishida, S.; Yamada, K.; Fukui, K. The neural basis of dysfunctional beliefs in non-medicated patients with obsessive-compulsive disorder. Prog. Neuropsychopharmacol. Biol. Psychiatry. 2012, 37, 22–25. [Google Scholar] [CrossRef] [PubMed]
- Corrigan, P.W. Coming out proud to erase the stigma of mental illness. World Psychiatry 2022, 21, 388–389. [Google Scholar] [CrossRef] [PubMed]
- Henderson, C. Challenges in improving mental health literacy at population level. World Psychiatry 2023, 22, 392–393. [Google Scholar] [CrossRef]
- Belloch, A.; Del Valle, G.; Morillo, C.; Carrió, C.; Cabedo, E. To seek advice or not to seek advice about the problem: The help-seeking dilemma for obsessive-compulsive disorder. Soc. Psychiatry Psychiatr. Epidemiol. 2009, 44, 257–264. [Google Scholar] [CrossRef] [PubMed]
- Gentle, M.; Harris, L.M.; Jones, M.K. The Barriers to Seeking Treatment for Obsessive-Compulsive Disorder in an Australian Population. Behav. Chang. 2014, 31, 258–278. [Google Scholar] [CrossRef]
- Craske, M.G. The future of CBT and evidence-based psychotherapies is promising. World Psychiatry 2022, 21, 417–419. [Google Scholar] [CrossRef]
- Del Vecchio, V.; Luciano, M.; Sampogna, G.; De Rosa, C.; Giacco, D.; Tarricone, I.; Catapano, F.; Fiorillo, A. The role of relatives in pathways to care of patients with a first episode of psychosis. Int. J. Soc. Psychiatry 2015, 61, 631–637. [Google Scholar] [CrossRef]
- Burchi, E.; Hollander, E.; Pallanti, S. From Treatment Response to Recovery: A Realistic Goal in OCD. Int. J. Neuropsychopharmacol. 2018, 21, 1007–1013. [Google Scholar] [CrossRef]
- Liberati, A.; Altman, D.G.; Tetzlaff, J.; Mulrow, C.; Gøtzsche, P.C.; Ioannidis, J.P.A.; Clarke, M.; Devereaux, P.J.; Kleijnen, J.; Moher, D. The PRISMA statement for reporting systematic reviews and meta-analyses of studies that evaluate healthcare interventions: Explanation and elaboration. BMJ 2009, 339, b2700. [Google Scholar] [CrossRef]
- Dell’Osso, B.; Buoli, M.; Hollander, E.; Altamura, A.C. Duration of Untreated Illness as a Predictor of Treatment Response and Remission in Obsessive–Compulsive Disorder. World J. Biol. Psychiatry 2010, 11, 59–65. [Google Scholar] [CrossRef]
- Jakubovski, E.; Diniz, J.B.; Valerio, C.; Fossaluza, V.; Belotto-Silva, C.; Gorenstein, C.; Miguel, E.; Shavitt, R.G. Clinical predictors of long-term outcome in obsessive-compulsive disorder. Depress. Anxiety 2013, 30, 763–772. [Google Scholar] [CrossRef] [PubMed]
- Dell’Osso, B.; Benatti, B.; Oldani, L.; Spagnolin, G.; Altamura, A.C. Differences in duration of untreated illness, duration, and severity of illness among clinical phenotypes of obsessive-compulsive disorder. CNS Spectr. 2015, 20, 474–478. [Google Scholar] [CrossRef] [PubMed]
- Poyraz, C.A.; Turan, Ş.; Sağlam, N.G.U.; Batun, G.Ç.; Yassa, A.; Duran, A. Factors associated with the duration of untreated illness among patients with obsessive compulsive disorder. Compr. Psychiatry 2015, 58, 88–93. [Google Scholar] [CrossRef] [PubMed]
- Dell’Osso, B.; Benatti, B.; Hollander, E.; Altamura, A.C. Clinical features associated with increased severity of illness in tertiary clinic referred patients with obsessive compulsive disorder. Int. J. Psychiatry Clin. Pract. 2017, 21, 131–136. [Google Scholar] [CrossRef]
- Perris, F.; Sampogna, G.; Giallonardo, V.; Agnese, S.; Palummo, C.; Luciano, M.; Fabrazzo, M.; Fiorillo, A.; Catapano, F. Duration of untreated illness predicts 3-year outcome in patients with obsessive-compulsive disorder: A real-world, naturalistic, follow-up study. Psychiatry Res. 2021, 299, 113872. [Google Scholar] [CrossRef] [PubMed]
- Zheng, H.; Luo, G.; Yao, S.; Wang, S.; Guo, G.; Quan, D.; Gao, J. Predictors for 12-month long-term outcome in patients with obsessive-compulsive disorder: The influence of duration of untreated illness and age at onset. J. Psychiatr. Res. 2021, 144, 202–207. [Google Scholar] [CrossRef]
- Cochrane Handbook for Systematic Reviews of Interventions. Available online: https://training.cochrane.org/handbook (accessed on 9 September 2022).
- Sampogna, G.; Bakolis, I.; Evans-Lacko, S.; Robinson, E.; Thornicroft, G.; Henderson, C. The Impact of Social Marketing Campaigns on Reducing Mental Health Stigma: Results from the 2009–2014 Time to Change Programme. Eur. Psychiatr. 2017, 40, 116–122. [Google Scholar] [CrossRef]
- Kessler, R.C.; Kazdin, A.E.; Aguilar-Gaxiola, S.; Al-Hamzawi, A.; Alonso, J.; Altwaijri, Y.A.; Andrade, L.H.; Benjet, C.; Bharat, C.; Borges, G.; et al. Patterns and correlates of patient-reported helpfulness of treatment for common mental and substance use disorders in the WHO World Mental Health Surveys. World Psychiatry 2022, 21, 272–286. [Google Scholar] [CrossRef]
- Roe, D.; Slade, M.; Jones, N. The utility of patient-reported outcome measures in mental health. World Psychiatry 2022, 21, 56–57. [Google Scholar] [CrossRef]
- McGorry, P.D.; Mei, C. Why do psychiatrists doubt the value of early intervention? The power of illusion. Australas. Psychiatry 2020, 28, 331–334. [Google Scholar] [CrossRef]
- Storch, E.A.; Abramowitz, J.S.; Keeley, M. Correlates and mediators of functional disability in obsessive-compulsive disorder. Depress. Anxiety 2009, 26, 806–813. [Google Scholar] [CrossRef] [PubMed]
- Pingani, L.; Catellani, S.; Del Vecchio, V.; Sampogna, G.; Ellefson, S.E.; Rigatelli, M.; Fiorillo, A.; Evans-Lacko, S.; Corrigan, P.W. Stigma in the context of schools: Analysis of the phenomenon of stigma in a population of university students. BMC Psychiatry 2016, 16, 29. [Google Scholar] [CrossRef] [PubMed][Green Version]
- Uher, R.; Pavlova, B.; Radua, J.; Provenzani, U.; Najafi, S.; Fortea, L.; Ortuño, M.; Nazarova, A.; Perroud, N.; Palaniyappan, L.; et al. Transdiagnostic risk of mental disorders in offspring of affected parents: A meta-analysis of family high-risk and registry studies. World Psychiatry 2023, 22, 433–448. [Google Scholar] [CrossRef] [PubMed]
- Nordentoft, M.; Øhlenschlæger, J.; Thorup, A.; Petersen, L.; Jeppesen, P.; Bertelsen, M. Deinstitutionalization revisited: A 5-year follow-up of a randomized clinical trial of hospital-based rehabilitation versus specialized assertive intervention (OPUS) versus standard treatment for patients with first-episode schizophrenia spectrum disorders. Psychol. Med. 2010, 40, 1619–1626. [Google Scholar] [CrossRef]
- Malla, A.; Boksa, P.; Joober, R. Meeting the challenges of the new frontier of youth mental health care. World Psychiatry 2022, 21, 78–79. [Google Scholar] [CrossRef]
- Chekroud, A.M.; Bondar, J.; Delgadillo, J.; Doherty, G.; Wasil, A.; Fokkema, M.; Cohen, Z.; Belgrave, D.; DeRubeis, R.; Iniesta, R.; et al. The promise of machine learning in predicting treatment outcomes in psychiatry. World Psychiatry 2021, 20, 154–170. [Google Scholar] [CrossRef]
- Fineberg, N.A.; Dell’Osso, B.; Albert, U.; Maina, G.; Geller, D.; Carmi, L.; Sireau, N.; Walitza, S.; Grassi, G.; Pallanti, S.; et al. Early intervention for obsessive compulsive disorder: An expert consensus statement. Eur. Neuropsychopharmacol. 2019, 29, 549–565. [Google Scholar] [CrossRef]
- Fonagy, P.; Luyten, P. Socioeconomic and sociocultural factors affecting access to psychotherapies: The way forward. World Psychiatry 2021, 20, 315–316. [Google Scholar] [CrossRef]
- Leichsenring, F.; Steinert, C.; Rabung, S.; Ioannidis, J.P.A. The efficacy of psychotherapies and pharmacotherapies for mental disorders in adults: An umbrella review and meta-analytic evaluation of recent meta-analyses. World Psychiatry 2022, 21, 133–145. [Google Scholar] [CrossRef]
- Markowitz, J.C. In support of supportive psychotherapy. World Psychiatry 2022, 21, 59–60. [Google Scholar] [CrossRef]
- Cannon, M.; Power, E.; Cotter, D.; Hill, M. Youth psychiatry: Time for a new sub-specialty within psychiatry. World Psychiatry 2022, 21, 2–3. [Google Scholar] [CrossRef]
- Danese, A. Bridging between youth psychiatry and child and adolescent psychiatry. World Psychiatry 2022, 21, 83–85. [Google Scholar] [CrossRef]
- Fiorillo, A.; Gorwood, P. The consequences of the COVID-19 pandemic on mental health and implications for clinical practice. Eur. Psychiatry 2020, 63, e32. [Google Scholar] [CrossRef]
- Fusar-Poli, P.; Correll, C.U.; Arango, C.; Berk, M.; Patel, V.; Ioannidis, J.P.A. Preventive psychiatry: A blueprint for improving the mental health of young people. World Psychiatry 2021, 20, 200–221. [Google Scholar] [CrossRef]
- Arango, C.; Dragioti, E.; Solmi, M.; Cortese, S.; Domschke, K.; Murray, R.M.; Jones, P.B.; Uher, R.; Carvalho, A.F.; Reichenberg, A.; et al. Risk and protective factors for mental disorders beyond genetics: An evidence-based atlas. World Psychiatry 2021, 20, 417–436. [Google Scholar] [CrossRef]
- Salazar De Pablo, G.; Guinart, D.; Correll, C.U. What are the physical and mental health implications of duration of untreated psychosis? Eur. Psychiatr. 2021, 64, e46. [Google Scholar] [CrossRef] [PubMed]
- Salazar De Pablo, G.; Davies, C.; De Diego, H.; Solmi, M.; Shin, J.I.; Carvalho, A.F.; Radua, J.; Fusar-Poli, P. Transition to psychosis in randomized clinical trials of individuals at clinical high risk of psychosis compared to observational cohorts: A systematic review and meta-analysis. Eur. Psychiatr. 2021, 64, e51. [Google Scholar] [CrossRef] [PubMed]
- Rotstein, A.; Goldenberg, J.; Fund, S.; Levine, S.Z.; Reichenberg, A. Capturing adolescents in need of psychiatric care with psychopathological symptoms: A population-based cohort study. Eur. Psychiatr. 2021, 64, e76. [Google Scholar] [CrossRef]
- Hickie, I.B. Implementing 21st century “end-to-end” and technology-enhanced care for young people. World Psychiatry 2022, 21, 79–81. [Google Scholar] [CrossRef] [PubMed]
- Bergström, T.; Seikkula, J.; Alakare, B.; Kurtti, M.; Köngäs-Saviaro, P.; Löhönen, E.; Miettunen, J.; Mäkiollitervo, H.; Taskila, J.J.; Virta, K.; et al. The 10-year treatment outcome of open dialogue-based psychiatric services for adolescents: A nationwide longitudinal register-based study. Early Interv. Psychiatry 2022, 16, 1368–1375. [Google Scholar] [CrossRef]
- Cotton, S.; Filia, K.; Watson, A.; Mackinnon, A.J.; Hides, L.; Gleeson, J.F.M.; Berk, M.; Conus, P.; Lambert, M.; Schimmelmann, B.; et al. A protocol for the first episode psychosis outcome study (FEPOS): ≥15 year follow-up after treatment at the Early Psychosis Prevention and Intervention Centre, Melbourne, Australia. Early Interv. Psychiatry 2022, 16, 715–723. [Google Scholar] [CrossRef] [PubMed]

| First Author (Publication Year) | Type of Study | Sample | Methods | Outcome Assessment | Mean DUI (Years) | Results | Longer DUI Worse Outcome |
|---|---|---|---|---|---|---|---|
| Dell’Osso et al. (2010) [30] | Longitudinal study | 66 patients with primary diagnosis of OCD according to DSM-IV-TR. Two groups: DUI ≤ 24 months and DUI > 24 months. Two subgroups: monotherapy and polytherapy. | SCID-I and SCID-II at baseline for clinical assessment. Y-BOCS at baseline and after 12 weeks of pharmacological treatment to measure outcome. | Response to treatment: Y-BOCS decrease > 25% Remission: Y-BOCS score ≤ 10 | 7.75 * (±9.24) | DUI considered as a continuous variable does not influence treatment response. DUI ≤ 24 months is predictive of treatment response (OR = 0.27; p = 0.03) but not of remission (OR = 0.41; p = 0.12). It suggests the existence of a time-dependent effect of the DUI, that, after a certain period of time, may vanish. | YES |
| Anti-obsessive treatment consisted of monotherapy (SSRI) or polytherapy (combination of SSRI with benzodiazepines, mood stabilizers, antipsychotics, or clomipramine). | |||||||
| Jakubovski et al. (2013) [31] | Longitudinal study | 196 patients with primary diagnosis of OCD according to DSM-IV (only 75 continued 2 years of follow-up). Two groups: SSRI (n = 108) and GCBT (n = 88) treatment. | SCID-I and Y-BOCS at baseline for clinical assessment. Y-BOCS, BDI, BAI at baseline and after 3,6, 12, 18 and 24 months. | Response to treatment: Y-BOCS decrease > 35% Remission: Y-BOCS score ≤ 8 | 20.87 (±11.25) | Patients who suffered from OCD for a period of 30 years or longer had consistently higher Y-BOCS scores and did not further improve over time. Early onset of symptoms and longer duration of illness seem interconnected. | YES |
| Patients allocated to pharmacological treatment received fluoxetine up to 80 mg/day. Patients allocated to GCBT attended 12 weekly therapy sessions. Subsequent treatment options for non-responders were: CGBT + SSRI; switching SSRI; SSRI + clomipramine; SSRI + quetiapine/risperidone; combination of pharmacologic add-on therapy + CGBT | |||||||
| Dell’Osso et al. (2015) [32] | Cross-sectional study | 114 patients with primary diagnosis of OCD according to DSM-IV-TR. Four subgroups based on clinical phenotypes: checking/aggressive, contamination/cleaning, symmetry/order, and multiple phenotypes. | SCID-I for clinical assessment; Y-BOCS to define OCD severity; Y-BOCS Symptom Checklist to identify clinical phenotypes. | Y-BOCS scores | 7.27 * (±0.97) | DUI and DI were significantly higher in the aggressive/checking subgroup compared to the other subgroups (p < 0.01). Y-BOCS scores were significantly higher in the aggressive/checking subgroup. This result may indicate a greater severity for this phenotype, but it may also be related to longer DUI and DI per se. | YES |
| All patients were on a stable pharmacological treatment for at least 4 weeks. | |||||||
| Poyraz et al. (2015) [33] | Cross-sectional study | 96 patients with primary diagnosis of OCD according to DSM-IV-TR. Two groups: DUI ≤ 4 years and DUI > 4 years. | SCID-I and SCID-II for clinical assessment; Y-BOCS to define OCD severity; Y-BOCS Symptom Checklist; a questionnaire to identify reasons for delaying treatment. | Remission: Y-BOCS score ≤ 10 | 7.02 (±8.52) | Patients with early onset (<12 years) of symptoms had a significantly longer DUI (p = 0.001). DUI was not predictive of remission when DUI was considered as a continuous variable or as categorical variable. In logistic regression, DUI was not predictive of remission (OR = 1.1; p = 0.074), but p-values indicated a distinct trend toward significance. | NO |
| 50 patients were on SSRIs and/or clomipramine, 44 patients were on different augmentation strategies including SSRIs and/or clomipramine and antipsychotic mood stabilizers. | |||||||
| Dell’Osso et al. (2017) [34] | Cross-sectional study | 124 patients with primary diagnosis of OCD according to DSM-5. Two groups: Y-BOCS score ≤ 24 and Y-BOCS score > 24 | SCID-I and SCID-II for clinical assessment; Y-BOCS to define OCD severity; Y-BOCS Symptom Checklist to identify clinical phenotypes; GCI score. | Y-BOCS scores | 7.29 * (±9.06) | The group with increased severity received first pharmacological treatment earlier than the other group, consequently reporting a shorter DUI (p < 0.01). This could possibly be due to a worse clinical presentation leading to an earlier seeking of treatment. | NO |
| Pharmacological treatment based on antidepressant drugs. | |||||||
| Albert et al. (2019) [17] | Retrospective study | 251 patients with primary diagnosis of OCD according to DSM-IV (only 240 had a baseline and a 12-week Y-BOCS to determine response rate). Two groups: brief DUI (≤24 months) and long DUI (>24 months). Two different groups: DUI below median (≤60 months) and DUI above median (>60 months) | SCID-I and SCID-II for clinical assessment. OCD severity assessed by Y-BOCS, Y-BOCS Checklist, HAM-A, HAM-D. | Response to treatment: Y-BOCS decrease ≥ 25% | 8.84 * (±9.84) | Long DUI (>24 months) reduces response rates (41% vs. 69%) as well as above the median DUI (>60 months) (40% vs. 61%). Mean DUI is significantly longer in subjects not responding to the first adequate SRI treatment. In individuals with long/above median DUI, Y-BOCS scores at 12 weeks were higher and percentage changes in Y-BOCS scores lower. In regression analyses, DUI > 24 months predicted response and 12-week Y-BOCS scores, but not using DUI as a continuous variable. | YES |
| All patients treated with clomipramine and/or SSRIs for at least 12 weeks at adequate doses. | |||||||
| Perris et al. (2021) [35] | Longitudinal study | 83 patients with primary diagnosis of OCD according to DSM-IV (59 completed 3 years follow-up). | SCID-I, SCID-II and BABS at baseline for clinical assessment. Y-BOCS and HADRS administered at baseline and monthly (for the first year of follow-up) or every two months (for the remaining 2 years of follow-up). | Response to treatment: Y-BOCS decrease > 35%. Partial remission: Y-BOCS < 15 for at least 8 weeks. Full remission: Y-BOCS < 8 for at least 8 weeks. | 7.3 (±5.8) | Patients with “good outcome” (defined as fulfilling criteria for partial remission for more than 40% of the follow-up period) showed a shorter DUI than patients with “poor outcome” (4.5 ± 3.1 years versus 10.1 ± 5.7 years; p < 0.001). In the logistic multivariable model, a short DUI was the only significant predictor of “good outcome”. | YES |
| First-line treatment: 25 individual ERP session + SSRI. Add-on strategy in resistant patients: venlafaxine; mirtazapine; imipramine. Second-line treatment: low dosages of antipsychotics as add-on therapy. Benzodiazepines to manage sleep disorder and/or panic attacks. | |||||||
| Zheng et al. (2021) [36] | Longitudinal study | 207 patients with primary diagnosis of OCD according to DSM-5. Two groups: DUI ≤ 3 years and DUI > 3 years. | SCID-I at baseline for clinical assessment. GAF at baseline to evaluate overall functional impairment in the past month. Y-BOCS at baseline and after 8, 12, 24, and 48 weeks of pharmacological treatment to measure outcome. | Partial response: Y-BOCS decrease > 25%. Full response: Y-BOCS decrease > 35% | 4.07 (±3.49) | In the brief DUI subgroup response rate was significantly increased and Y-BOCS score percentage changes higher after 48-week follow-up (p < 0.001). In a logistic regression analysis, a shorter DUI was predictive of a better response (p = 0.003). DUI was positively associated with DI but not with age of onset; this revealed that longer DUI indicates a longer clinical course. | YES |
| Patients were treated with selective serotonin reuptake inhibitors or venlafaxine for 48 weeks in open-label conditions. |
Disclaimer/Publisher’s Note: The statements, opinions and data contained in all publications are solely those of the individual author(s) and contributor(s) and not of MDPI and/or the editor(s). MDPI and/or the editor(s) disclaim responsibility for any injury to people or property resulting from any ideas, methods, instructions or products referred to in the content. |
© 2023 by the authors. Licensee MDPI, Basel, Switzerland. This article is an open access article distributed under the terms and conditions of the Creative Commons Attribution (CC BY) license (https://creativecommons.org/licenses/by/4.0/).
Share and Cite
Perris, F.; Cipolla, S.; Catapano, P.; Sampogna, G.; Luciano, M.; Giallonardo, V.; Del Vecchio, V.; Fabrazzo, M.; Fiorillo, A.; Catapano, F. Duration of Untreated Illness in Patients with Obsessive–Compulsive Disorder and Its Impact on Long-Term Outcome: A Systematic Review. J. Pers. Med. 2023, 13, 1453. https://doi.org/10.3390/jpm13101453
Perris F, Cipolla S, Catapano P, Sampogna G, Luciano M, Giallonardo V, Del Vecchio V, Fabrazzo M, Fiorillo A, Catapano F. Duration of Untreated Illness in Patients with Obsessive–Compulsive Disorder and Its Impact on Long-Term Outcome: A Systematic Review. Journal of Personalized Medicine. 2023; 13(10):1453. https://doi.org/10.3390/jpm13101453
Chicago/Turabian StylePerris, Francesco, Salvatore Cipolla, Pierluigi Catapano, Gaia Sampogna, Mario Luciano, Vincenzo Giallonardo, Valeria Del Vecchio, Michele Fabrazzo, Andrea Fiorillo, and Francesco Catapano. 2023. "Duration of Untreated Illness in Patients with Obsessive–Compulsive Disorder and Its Impact on Long-Term Outcome: A Systematic Review" Journal of Personalized Medicine 13, no. 10: 1453. https://doi.org/10.3390/jpm13101453
APA StylePerris, F., Cipolla, S., Catapano, P., Sampogna, G., Luciano, M., Giallonardo, V., Del Vecchio, V., Fabrazzo, M., Fiorillo, A., & Catapano, F. (2023). Duration of Untreated Illness in Patients with Obsessive–Compulsive Disorder and Its Impact on Long-Term Outcome: A Systematic Review. Journal of Personalized Medicine, 13(10), 1453. https://doi.org/10.3390/jpm13101453

