Sinonasal Biomarkers Defining Type 2-High and Type 2-Low Inflammation in Chronic Rhinosinusitis with Nasal Polyps
Abstract
:1. Introduction
2. Materials and Methods
2.1. Study Design and Study Population
- Male or female, 18–65 years;
- Primary diffuse CRSwNP defined according to EPOS 2020 criteria [1];
- Very high probability of type 2 inflammation based on one of these EPOS criteria: blood eosinophils >250 cells per microliter or blood total IgE >100 UI/L or local eosinophilia in the sinonasal mucosa with at least a mean of 10 cells/hpf at microscopic observation;
- Patients with significant nasal symptoms with a sinonasal outcome test (SNOT-22) >20 [18];
- Patients who had performed an additional work-up in the last 3 months including evaluation by a pulmonologist or allergologist, maxillo facial CT scan, eosinophil blood count;
- Approval by the investigators as a suitable subject for participation in the study without breach of safety or risk to the patient;
- Willingness and ability to provide written informed consent.
- The exclusion criteria were:
- CRSwNP previously treated or in ongoing treatment with biologics.
- Acute exacerbation of chronic rhinosinusitis as defined in the EPOS 2020 guidelines [1];
- Primary localized CRS;
- Secondary diffuse or localized CRS (cystic fibrosis, sinonasal tumors, primary ciliary dyskinesia, or autoimmune disease);
- Local or systemic steroid treatment less than 3 months before inclusion in the study, continuous systemic steroid treatment;
- Patients with a history of nasal surgery like septoplasty, cosmetic surgery, and active smokers;
- Current malignancy of any kind, previous radiotherapy for head or neck cancer.
2.2. Study Protocol
- Symptom score analysis by specific questionnaires. In particular, we used the validated Italian version of SNOT-22 (possible total score range: 0–110. A SNOT-22 score <20 is suggestive of mild symptoms) and a visual analog scale of 0–10 to evaluate impaired sense of smell and nasal obstruction. For each symptom, patients had to indicate, using a scale ranging from 0 to 10, their answer to the question: “How troublesome is your symptom”? Patients were told that 0 indicated “absence of symptom” and 10 indicated “symptom is extremely bothersome” [18].
- Nasal endoscopy findings were noted using the Lund–Kennedy Endoscopic Score (LKES) [19] to assess the following parameters: nasal mucosa edema (absent = 0; mild-moderate = 1, polypoid degeneration = 2), presence of secretion (absent = 0, hyaline = 1, thick and/or mucopurulent = 2) and presence of polyps (absent = 0, limited to the middle meatus = 1, extended to the nasal cavity = 2), scarring (absent = 0; mild = 1; severe = 2), and crusting (absent = 0; mild = 1; severe = 2). The assessment was performed bilaterally, a combined score (right + left side) of 0–20 was possible.
- Nasal cytology to determine the presence and the type of sinonasal inflammation [20]. The examination was carried out on the material taken from the lower and middle turbinate bilaterally, by “scraping” the mucosa with a Rhino-probe (Farmark SNC, Milan, Italy). Samples were mounted on a slide, immediately fixed with 95% ethanol, and stained with the May–Grunwald–Giemsa method. Eosinophil and neutrophil counts were expressed as mean value per high power field (hpf) on at least 10 of the richest observed fields at high magnification (×400). The percentage of eosinophils and neutrophils on total cellularity was also provided.
- Nasal secretions were collected bilaterally from each patient [21]. A scissored postoperative sinus sponge pack Merocel (Medtronic Xomed, Inc., Jacksonville, FL, USA) was introduced parallel to the sagittal plane into the middle meatus of each nostril. Thereafter, 1 mL of 0.9% normal saline was added to the sponge to extract the secretion. Each sponge was maintained for 5 min, transferred to a 5 mL syringe (BD, Franklin Lakes, NJ, USA), and centrifuged at 1500× g for 15 min at 4 °C. The supernatants were divided in aliquots and stored at –80 °C until further analysis.
2.3. Biochemical Assay
2.4. Statistical Analysis
3. Results
3.1. Magnetic Luminex® Multiple Assays
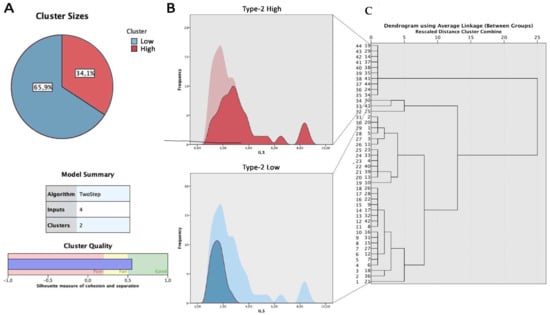
3.2. Cluster Analyses
3.3. Clinical Characteristics of Type 2-High and Type 2-Low Phenotypes
4. Discussion
5. Conclusions
Author Contributions
Funding
Institutional Review Board Statement
Informed Consent Statement
Data Availability Statement
Conflicts of Interest
References
- Fokkens, W.J.J.; Lund, V.J.J.; Hopkins, C.; Hellings, P.W.W.; Kern, R.; Reitsma, S.; Toppila-Salmi, S.; Bernal-Sprekelsen, M.; Mullol, J.; Alobid, I.; et al. European Position Paper on Rhinosinusitis and Nasal Polyps 2020. Rhinol. J. 2020, 58, 1–464. [Google Scholar] [CrossRef] [PubMed]
- Cao, P.-P.; Wang, Z.-C.; Schleimer, R.P.; Liu, Z. Pathophysiologic Mechanisms of Chronic Rhinosinusitis and Their Roles in Emerging Disease Endotypes. Ann. Allergy Asthma Immunol. 2019, 122, 33–40. [Google Scholar] [CrossRef] [PubMed] [Green Version]
- Sundaresan, A.S.; Hirsch, A.G.; Young, A.J.; Pollak, J.; Tan, B.K.; Schleimer, R.P.; Kern, R.C.; Kennedy, T.L.; Greene, J.S.; Stewart, W.F.; et al. Longitudinal Evaluation of Chronic Rhinosinusitis Symptoms in a Population-Based Sample. J. Allergy Clin. Immunol. Pract. 2018, 6, 1327–1335. [Google Scholar] [CrossRef]
- Staudacher, A.G.; Peters, A.T.; Kato, A.; Stevens, W.W. Use of Endotypes, Phenotypes, and Inflammatory Markers to Guide Treatment Decisions in Chronic Rhinosinusitis. Ann. Allergy Asthma Immunol. 2020, 124, 318–325. [Google Scholar] [CrossRef] [PubMed] [Green Version]
- De Corso, E.; Baroni, S.; Battista, M.; Romanello, M.; Penitente, R.; Di Nardo, W.; Passali, G.C.; Sergi, B.; Fetoni, A.R.; Bussu, F.; et al. Nasal Fluid Release of Eotaxin-3 and Eotaxin-2 in Persistent Sinonasal Eosinophilic Inflammation. Int. Forum Allergy Rhinol. 2014, 4, 617–624. [Google Scholar] [CrossRef] [PubMed]
- De Corso, E.; Baroni, S.; Romitelli, F.; Luca, L.; Di Nardo, W.; Passali, G.C.C.; Paludetti, G. Nasal Lavage CCL24 Levels Correlate with Eosinophils Trafficking and Symptoms in Chronic Sino-Nasal Eosinophilic Inflammation. Rhinol. J. 2011, 49, 174–179. [Google Scholar] [CrossRef] [PubMed]
- De Corso, E.; Baroni, S.; Lucidi, D.; Battista, M.; Romanello, M.; Autilio, C.; Morelli, R.; Di Nardo, W.; Passali, G.C.; Sergi, B.; et al. Nasal Lavage Levels of Granulocyte-Macrophage Colony-Stimulating Factor and Chronic Nasal Hypereosinophilia. Int. Forum Allergy Rhinol. 2015, 5, 557–562. [Google Scholar] [CrossRef] [PubMed]
- De Corso, E.; Anzivino, R.; Galli, J.; Baroni, S.; Di Nardo, W.; De Vita, C.; Salvati, A.; Autilio, C.; Settimi, S.; Mele, D.; et al. Antileukotrienes Improve Naso-Ocular Symptoms and Biomarkers in Patients with NARES and Asthma. Laryngoscope 2019, 129, 551–557. [Google Scholar] [CrossRef] [Green Version]
- De Corso, E.; Lucidi, D.; Cantone, E.; Ottaviano, G.; Di Cesare, T.; Seccia, V.; Paludetti, G.; Galli, J. Clinical Evidence and Biomarkers Linking Allergy and Acute or Chronic Rhinosinusitis in Children: A Systematic Review. Curr. Allergy Asthma Rep. 2020, 20, 68. [Google Scholar] [CrossRef]
- De Corso, E.; Bellocchi, G.; De Benedetto, M.; Lombardo, N.; Macchi, A.; Malvezzi, L.; Motta, G.; Pagella, F.; Vicini, C.; Passali, D. Biologics for Severe Uncontrolled Chronic Rhinosinusitis with Nasal Polyps: A Change Management Approach. Consensus of the Joint Committee of Italian Society of Otorhinolaryngology on Biologics in Rhinology. Acta Otorhinolaryngol. Ital. 2021, 42, 1–16. [Google Scholar] [CrossRef]
- Ren, L.; Zhang, N.; Zhang, L.; Bachert, C. Biologics for the Treatment of Chronic Rhinosinusitis with Nasal Polyps—State of the Art. World Allergy Organ. J. 2019, 12, 100050. [Google Scholar] [CrossRef] [Green Version]
- Yao, Y.; Xie, S.; Yang, C.; Zhang, J.; Wu, X.; Sun, H. Biomarkers in the Evaluation and Management of Chronic Rhinosinusitis with Nasal Polyposis. Eur. Arch. Oto-Rhino-Laryngol. 2017, 274, 3559–3566. [Google Scholar] [CrossRef]
- Wu, D.; Yan, B.; Wang, Y.; Wang, C.; Zhang, L. Prognostic and Pharmacologic Value of Cystatin SN for Chronic Rhinosinusitis with Nasal Polyps. J. Allergy Clin. Immunol. 2021, 148, 450–460. [Google Scholar] [CrossRef]
- Yamada, T.; Miyabe, Y.; Ueki, S.; Fujieda, S.; Tokunaga, T.; Sakashita, M.; Kato, Y.; Ninomiya, T.; Kawasaki, Y.; Suzuki, S.; et al. Eotaxin-3 as a Plasma Biomarker for Mucosal Eosinophil Infiltration in Chronic Rhinosinusitis. Front. Immunol. 2019, 10, 74. [Google Scholar] [CrossRef]
- Cardell, L.-O.; Stjärne, P.; Jonstam, K.; Bachert, C. Endotypes of Chronic Rhinosinusitis: Impact on Management. J. Allergy Clin. Immunol. 2020, 145, 752–756. [Google Scholar] [CrossRef] [Green Version]
- Bassiouni, A.; Naidoo, Y.; Wormald, P.-J. When FESS Fails: The Inflammatory Load Hypothesis in Refractory Chronic Rhinosinusitis. Laryngoscope 2012, 122, 460–466. [Google Scholar] [CrossRef]
- De Corso, E.; Settimi, S.; Tricarico, L.; Mele, D.A.; Mastrapasqua, R.F.; Di Cesare, T.; Salvati, A.; Trozzi, L.; De Vita, C.; Romanello, M.; et al. Predictors of Disease Control After Endoscopic Sinus Surgery Plus Long-Term Local Corticosteroids in CRSwNP. Am. J. Rhinol. Allergy 2021, 35, 77–85. [Google Scholar] [CrossRef]
- Mozzanica, F.; Preti, A.; Gera, R.; Gallo, S.; Bulgheroni, C.; Bandi, F.; Ottaviani, F.; Castelnuovo, P. Cross-Cultural Adaptation and Validation of the SNOT-22 into Italian. Eur. Arch. Otorhinolaryngol. 2017, 274, 887–895. [Google Scholar] [CrossRef]
- Psaltis, A.J.; Li, G.; Vaezeafshar, R.; Cho, K.-S.; Hwang, P.H. Modification of the Lund-Kennedy Endoscopic Scoring System Improves Its Reliability and Correlation with Patient-Reported Outcome Measures. Laryngoscope 2014, 124, 2216–2223. [Google Scholar] [CrossRef]
- Gelardi, M.; Iannuzzi, L.; Quaranta, N.; Landi, M.; Passalacqua, G. NASAL Cytology: Practical Aspects and Clinical Relevance. Clin. Exp. Allergy 2016, 46, 785–792. [Google Scholar] [CrossRef]
- Watelet, J.-B.; Gevaert, P.; Holtappels, G.; Van Cauwenberge, P.; Bachert, C. Collection of Nasal Secretions for Immunological Analysis. Eur. Arch. Otorhinolaryngol. 2004, 261, 242–246. [Google Scholar] [CrossRef]
- Bachert, C.; Wagenmann, M.; Hauser, U.; Rudack, C. IL-5 Synthesis Is Upregulated in Human Nasal Polyp Tissue1. J. Allergy Clin. Immunol. 1997, 99, 837–842. [Google Scholar] [CrossRef]
- Gevaert, P.; Bachert, C.; Holtappels, G.; Novo, C.P.; Van der Heyden, J.; Fransen, L.; Depraetere, S.; Walter, H.; Cauwenberge, P.; Tavernier, J. Enhanced Soluble Interleukin-5 Receptor Alpha Expression in Nasal Polyposis. Allergy 2003, 58, 371–379. [Google Scholar] [CrossRef]
- Tomassen, P.; Vandeplas, G.; Van Zele, T.; Cardell, L.-O.; Arebro, J.; Olze, H.; Förster-Ruhrmann, U.; Kowalski, M.L.; Olszewska-Ziąber, A.; Holtappels, G.; et al. Inflammatory Endotypes of Chronic Rhinosinusitis Based on Cluster Analysis of Biomarkers. J. Allergy Clin. Immunol. 2016, 137, 1449–1456.e4. [Google Scholar] [CrossRef] [Green Version]
- Bequignon, E.; Mangin, D.; Bécaud, J.; Pasquier, J.; Angely, C.; Bottier, M.; Escudier, E.; Isabey, D.; Filoche, M.; Louis, B.; et al. Pathogenesis of Chronic Rhinosinusitis with Nasal Polyps: Role of IL-6 in Airway Epithelial Cell Dysfunction. J. Transl. Med. 2020, 18, 136. [Google Scholar] [CrossRef]
- Rosati, D.; Rosato, C.; Pagliuca, G.; Cerbelli, B.; Della Rocca, C.; Di Cristofano, C.; Martellucci, S.; Gallo, A. Predictive Markers of Long-Term Recurrence in Chronic Rhinosinusitis with Nasal Polyps. Am. J. Otolaryngol. 2020, 41, 102286. [Google Scholar] [CrossRef]
- Hu, Y.; Cao, P.-P.; Liang, G.-T.; Cui, Y.-H.; Liu, Z. Diagnostic Significance of Blood Eosinophil Count in Eosinophilic Chronic Rhinosinusitis with Nasal Polyps in Chinese Adults. Laryngoscope 2012, 122, 498–503. [Google Scholar] [CrossRef]
- Tokunaga, T.; Sakashita, M.; Haruna, T.; Asaka, D.; Takeno, S.; Ikeda, H.; Nakayama, T.; Seki, N.; Ito, S.; Murata, J.; et al. Novel Scoring System and Algorithm for Classifying Chronic Rhinosinusitis: The JESREC Study. Allergy 2015, 70, 995–1003. [Google Scholar] [CrossRef] [Green Version]
- Mahdavinia, M.; Suh, L.A.; Carter, R.G.; Stevens, W.W.; Norton, J.E.; Kato, A.; Tan, B.K.; Kern, R.C.; Conley, D.B.; Chandra, R.; et al. Increased Noneosinophilic Nasal Polyps in Chronic Rhinosinusitis in US Second-Generation Asians Suggest Genetic Regulation of Eosinophilia. J. Allergy Clin. Immunol. 2015, 135, 576–579. [Google Scholar] [CrossRef] [Green Version]
- De Corso, E.; Lucidi, D.; Battista, M.; Romanello, M.; De Vita, C.; Baroni, S.; Autilio, C.; Galli, J.; Paludetti, G. Prognostic Value of Nasal Cytology and Clinical Factors in Nasal Polyps Development in Patients at Risk: Can the Beginning Predict the End? Int. Forum Allergy Rhinol. 2017, 7, 861–867. [Google Scholar] [CrossRef]
- Tosun, F.; Arslan, H.H.; Karslioglu, Y.; Deveci, M.S.; Durmaz, A. Relationship between Postoperative Recurrence Rate and Eosinophil Density of Nasal Polyps. Ann. Otol. Rhinol. Laryngol. 2010, 119, 455–459. [Google Scholar] [CrossRef]
- McHugh, T.; Snidvongs, K.; Xie, M.; Banglawala, S.; Sommer, D. High Tissue Eosinophilia as a Marker to Predict Recurrence for Eosinophilic Chronic Rhinosinusitis: A Systematic Review and Meta-Analysis. Int. Forum Allergy Rhinol. 2018, 8, 1421–1429. [Google Scholar] [CrossRef]
- Kountakis, S.E.; Arango, P.; Bradley, D.; Wade, Z.K.; Borish, L. Molecular and Cellular Staging for the Severity of Chronic Rhinosinusitis. Laryngoscope 2004, 114, 1895–1905. [Google Scholar] [CrossRef]
- Soler, Z.M.; Sauer, D.; Mace, J.; Smith, T.L. Impact of Mucosal Eosinophilia and Nasal Polyposis on Quality-of-Life Outcomes after Sinus Surgery. Otolaryngol. Neck Surg. 2010, 142, 64–71. [Google Scholar] [CrossRef] [Green Version]
- Chang, L.; Wang, Z.; Li, S.; Chen, X.; Li, X.; Zhao, J.; Lai, X.; Huang, J.; Wu, X.; Huang, Z.; et al. Type 2 Inflammation Suppression by T-Regulatory Cells Attenuates the Eosinophil Recruitment in Mucosa of Chronic Sinusitis. Clin. Sci. 2020, 134, 123–138. [Google Scholar] [CrossRef]
- König, K.; Klemens, C.; Haack, M.; Nicoló, M.S.; Becker, S.; Kramer, M.F.; Gröger, M. Cytokine Patterns in Nasal Secretion of Non-Atopic Patients Distinguish between Chronic Rhinosinusitis with or without Nasal Polys. Allergy Asthma Clin. Immunol. 2016, 12, 19. [Google Scholar] [CrossRef] [Green Version]
- Cheng, K.-J.; Xu, Y.-Y.; Zhou, M.-L.; Zhou, S.-H.; Wang, S.-Q. Role of Local Allergic Inflammation and Staphylococcus Aureus Enterotoxins in Chinese Patients with Chronic Rhinosinusitis with Nasal Polyps. J. Laryngol. Otol. 2017, 131, 707–713. [Google Scholar] [CrossRef]
- De Corso, E.; Settimi, S.; Montuori, C.; Corbò, M.; Passali, G.C.; Porru, D.P.; Lo Verde, S.; Spanu, C.; Penazzi, D.; Di Bella, G.A.; et al. Effectiveness of Dupilumab in the Treatment of Patients with Severe Uncontrolled CRSwNP: A “Real-Life” Observational Study in the First Year of Treatment. J. Clin. Med. 2022, 11, 2684. [Google Scholar] [CrossRef]





| Epidemiology | |
|---|---|
| Age (mean ± SD; range) | 44.3 ± 15.01; 28–76 |
| Female (n/total; %) | 16/44; 36.4% |
| Male (n/total; %) | 28/44; 63.6% |
| Phenotyping | |
| Concomitant allergy (n/total; %) | 20/44; 45.4% |
| Previous sinonasal surgery | 42/44; 95.4% |
| Number of previous sinonasal surgeries (mean ± SD) | 1.75 ± 1.18 |
| Concomitant asthma (n/total; %) | 25/44; 56.8% |
| Peripheral blood hyper-eosinophilia (n/total; %) | 14/44; 31.8% |
| NERD (n/total; %) | 14/44; 31.8% |
| Smoking (n/total; %) | 16/44; 36.4% |
| SNOT-22 (mean ± SD) | 47.1 ± 13.71 |
| VAS nasal obstruction (mean ± SD) | 7.6 ± 1.96 |
| VAS impaired sense of smell (mean ± SD) | 7.8 ± 2.24 |
| LKES (mean ± SD) | 13.61 ± 3.02 |
| CT Lund Mackay score (mean ± SD) | 17.0 ± 3.69 |
| Number of patients needing >3 brief cycles of OCS in the last year (n/total; %) | 18/44; 40.9% |
| Type 2 High (n = 15) | Type 2 Low (n = 29) | p Values | |
|---|---|---|---|
| IL-5 | 3.4 ± 2.0 ng/L | 1.6 ± 0.4 ng/L | p < 0.01 |
| IL-6 | 4.1 ± 3.3 ng/L | 1.3 ± 0.9 ng/L | p < 0.05 |
| IL-4 | 2.2 ± 1.1 ng/L | 1.3 ± 0.2 ng/L | p < 0.05 |
| IL-33 | 2.2 ± 2.1 ng/L | 1.5 ± 1.4 ng/L | p > 0.05 |
| Eosinophil count/hpf | 27.8 ± 6.1 | 4.7 ± 2.5 | p < 0.05 |
| Type 2 High (n = 15) | Type 2 Low (n = 29) | p Values | |
|---|---|---|---|
| Asthma, n/total (%) | 10/15 (66.6%) | 15/29 (51.17%) | p > 0.05 |
| NERD, n/total (%) | 3/15 (20%) | 6/29 (20.6%) | p > 0.05 |
| Allergy, n/total (%) | 7/15 (46.6%) | 13/29 (44.8%) | p > 0.05 |
| Peripheral blood Hypereosinophilia, n/total (%) | 8/15 (53.3%) | 6/29 (20.6%) | p < 0.01 |
| SNOT-22 | 54.1 ± 10.1 | 42.7 ± 13.8 | p < 0.01 |
| VAS nasal obstruction | 8.5 ± 1.5 | 7.0 ± 1.9 | p < 0.01 |
| VAS impaired sense of smell | 8.8 ± 1.7 | 7.0 ± 2.3 | p < 0.01 |
| LKES | 14.9 ± 2.5 | 12.8 ± 3.0 | p < 0.01 |
| CT Lund Mackay score | 19.8 ± 1.6 | 15.2 ± 3.4 | p < 0.01 |
| Number of previous surgeries | 2.3 ± 1.1 | 1.5 ± 1.1 | p < 0.05 |
| Number of patients needing >3 brief cycles of OCS in the last year | 10/15 (66.6%) | 8/29 (27.6%) | p < 0.01 |
Publisher’s Note: MDPI stays neutral with regard to jurisdictional claims in published maps and institutional affiliations. |
© 2022 by the authors. Licensee MDPI, Basel, Switzerland. This article is an open access article distributed under the terms and conditions of the Creative Commons Attribution (CC BY) license (https://creativecommons.org/licenses/by/4.0/).
Share and Cite
De Corso, E.; Baroni, S.; Settimi, S.; Onori, M.E.; Mastrapasqua, R.F.; Troiani, E.; Moretti, G.; Lucchetti, D.; Corbò, M.; Montuori, C.; et al. Sinonasal Biomarkers Defining Type 2-High and Type 2-Low Inflammation in Chronic Rhinosinusitis with Nasal Polyps. J. Pers. Med. 2022, 12, 1251. https://doi.org/10.3390/jpm12081251
De Corso E, Baroni S, Settimi S, Onori ME, Mastrapasqua RF, Troiani E, Moretti G, Lucchetti D, Corbò M, Montuori C, et al. Sinonasal Biomarkers Defining Type 2-High and Type 2-Low Inflammation in Chronic Rhinosinusitis with Nasal Polyps. Journal of Personalized Medicine. 2022; 12(8):1251. https://doi.org/10.3390/jpm12081251
Chicago/Turabian StyleDe Corso, Eugenio, Silvia Baroni, Stefano Settimi, Maria Elisabetta Onori, Rodolfo Francesco Mastrapasqua, Eliana Troiani, Giacomo Moretti, Donatella Lucchetti, Marco Corbò, Claudio Montuori, and et al. 2022. "Sinonasal Biomarkers Defining Type 2-High and Type 2-Low Inflammation in Chronic Rhinosinusitis with Nasal Polyps" Journal of Personalized Medicine 12, no. 8: 1251. https://doi.org/10.3390/jpm12081251
APA StyleDe Corso, E., Baroni, S., Settimi, S., Onori, M. E., Mastrapasqua, R. F., Troiani, E., Moretti, G., Lucchetti, D., Corbò, M., Montuori, C., Cantiani, A., Porru, D. P., Lo Verde, S., Di Bella, G. A., Caruso, C., & Galli, J. (2022). Sinonasal Biomarkers Defining Type 2-High and Type 2-Low Inflammation in Chronic Rhinosinusitis with Nasal Polyps. Journal of Personalized Medicine, 12(8), 1251. https://doi.org/10.3390/jpm12081251

