Abstract
A topic that has been less researched on, especially in Romania, is the identification of gender differences in oral health. The present scientific research used an online survey to assess the attitudes (dental beliefs survey-R/R-DBS), the values (oral health values scale/OHVS), the behaviours (dental neglect scale/DNS), and the literacy (oral health literacy scale/OHLS) related to oral health and to dental professional services in the case of a sample of 600 Romanian adults (Meanage = 30.84). The relation between the level of knowledge as a predictor of attitudes and values related to oral health was analysed by the means of a structural equation based on the partial least square method (PLS-SEM). The results show that women have more positive attitudes towards dental medical services, higher oral health values, better self-care behaviours, and higher oral health literacy than men. In the case of men, attitudes and behaviours related to self-care are influenced by their oral health literacy and level of education; in the case of women, the latter are influenced only by their level of oral health literacy. The impact that knowledge in oral health has on attitudes, values, and behaviours was highlighted. The differences in attitudes and values related to oral health between the two genders can be accounted for by the differences in formal and informal education (studies and oral health literacy, respectively).
1. Introduction
The scientific dental literature indicates that perceptions, attitudes, beliefs, and individual values generate the state of one’s oral health [1,2,3]. Thus, individuals with good oral health are defined by high quality attitudes and values, as well as by positive behaviours related to medical oral care [2,4,5,6].
Given that studies found that women’s oral health is better than men’s [7,8,9,10] and that women resort to dental services more [11,12], it is very likely that there are different perceptions, attitudes, and behaviours underlying these differences.
Although several studies that approached gender differences related to one’s state of health [7,8,13,14], empirical findings on the values, mainly, and attitudes that differentiate gender psycho-sociology specific to oral health care are relatively few [9,15].
Unlike other countries which use national databases to explore the effect of gender on oral health and hygiene behaviours [8,16], in the Romanian scientific literature, gender differences related to oral health are only incidentally approached in studies on oral health. Since we did not find any Romanian scientific studies on the differences in attitudes, values, and behaviours regarding oral health corresponding to each gender, the purpose of this study was to assess gender psychology in oral health care, in the case of a sample of Romanian adults.
1.1. Gender Differences Regarding Trust in Dental Services
In the specialized literature, there is a consensus which shows that women are more interested in oral health, which leads to trust in dental services [12,14,17]. Women have more favourable, more precise, and more stable convictions related to dental professional services [6] and, consequently, better oral hygiene, less periodontal diseases, less frequent loss of teeth caused by cavities, and better self-assessed oral health [6,17]. This is noticeable from adolescence when girls tend to have clearer and healthier beliefs when it comes to oral health and general health when compared to boys [2]. Other studies show that women resort to dental services more often [11] and are more likely to follow medical instructions and to pay dental visits, in comparison to males [17].
1.2. Evidence for Gender Differences in Oral Health Values
Oral health values have been less studied in the literature; they refer to the importance that an individual gives to the preservation of dental health and care by adding auxiliary hygiene methods to tooth brushing [18]. Studies show that, as long as individuals care about oral health, they think favourably of dentists and the oral healthcare systems [18,19]. For example, these values make people resort to professional dental services [20] and take appropriate care of their daily oral hygiene [18].
Studies have shown that women are more interested in oral health and hygiene than men [17,21]; women value the usage of dental floss more than men (p < 0.001) [17]. There is not always a consensus of research. Certain research findings demonstrated that both men and women have almost the same level of knowledge on oral health, but they have different interests and behaviours; for example, women are more interested in their appearance and beauty than men [17]. Other studies show that good oral health of women has derived from good oral health knowledge [9]. Previously mentioned assumptions can be explained by the fact that women are generally more concerned with their dental aesthetics [8] and value their smile [22]. The most frequently used methods of taking care of oral health are tooth brushing [17,23] and flossing [16,18,24]. In addition, women have other standards related to facial aesthetics that influence success in one’s activity and social interactions [25].
1.3. Gender Differences Regarding Behaviours Related to Oral Health
The most relevant studies show that women’s behaviour related to routine oral hygiene is highly superior [10,13,26]. Brushing and flossing are significantly frequent in women [17]. Women have better results than men when it comes to activities regarding oral health: the high frequency of brushing, a better basic approach of oral hygiene, flossing, and more frequent visits to the dentist [10,27].
Generally, men use medical assistance services less frequently and they are less likely to ask for preventive care [9,12,17,26,28]. Men’s less healthy behaviours are due to poorer knowledge in the domain of oral health and a weak positive attitude regarding oral health [9,13]. Men are more likely to ignore oral health, to have poor oral hygiene habits, and to experiment higher rates of periodontal diseases, mouth cancer, and dental trauma. In addition, in comparison with women, men go to the dentist mainly when they have an acute problem, but not necessarily for the prevention of oral diseases [8,9].
1.4. Explanations Regarding Gender Differences in Oral Health
Various explanations were given in the analyses of differences in attitudes and behaviours related to oral health. Most of the studies conclude that women can have better oral health due to their higher knowledge on oral health [9]. In their turn, knowledge on oral health leads to a greater awareness of the importance of oral health and to better oral health [17,29]. Research on oral health demonstrated the KAP (knowledge, attitudes, practice) theory which underlines the positive relationship between knowledge and practice, mediated by attitudes [3]. In addition, more visits to the dentist result in more opportunities to get educated and informed on health problems [30]. As for oral health literacy, studies found contradictory data: they either demonstrated that men and women have a relatively equal level of information and knowledge [17], or young women have much higher levels in comparison with men of the same age [31], while in the case of older individuals, men have higher levels of knowledge, which are associated with life quality [32]. Other explanations are related to the perception of a good health condition, in the case of men. Diseases are mostly associated with the loss of masculinity [8]; therefore, it is not surprising that men use dental services less frequently than women. In exchange, women believe that oral health has a bigger impact on their aspect and well-being [33]. This was predictable, given that women give more importance to oral health and prevention, and they are more likely to visit the dentist and to look for preventive care. In addition, it is reported that women, in comparison with men, have a lower self-assessment regarding oral health [30], and therefore, they tend to be more prepared to adopt a better behaviour towards oral health as they continue to gather knowledge on dental health [15].
2. Materials and Methods
2.1. Data Collection
The present study was based on a cross-sectional design through which the data collection was made between October and November 2021 by the means of an online survey. The latter was distributed on the most known social media networks, such as Facebook and WhatsApp and email addresses, using the snowball method. Thus, the sampling strategy was one of convenience. The eligibility conditions of the participants were: 18 years of age and Romanian residency. The questionnaire was secured to be completed only once by every participant. The platform built by authors only recorded the biological sex and the only existing options were “male” and “female”. It took participants around 10–12 min to fill in the questionnaires. In the first part of the form, the informed consent for the participants was included, the objective of the study was explained, and the anonymity of the answers was ensured, in accordance with GDPR rules and regulations; the participants were also informed that they can renounce at any time with no other consequences. The participation in the poll was voluntary and it was not rewarded.
2.2. Ethical Consideration
The study was conducted in full accordance with ethical principles, including the World Medical Association Declaration of Helsinki from 1975, as revised in 2013. The study was approved by the Scientific Research Ethics Committee of “Carol Davila” University of Medicine and Pharmacy, Bucharest, Romania (Protocol No. 28447/18.10.2021).
2.3. Measures
The dental beliefs survey-R/R-DBS [34,35,36] measures patient attitudes regarding their relationship with the dentist and the dental services. In this study, we used the 28-item version, assessed on a 5-point Likert-type scale from 1—never to 5—nearly always, distributed in three subscales: professionalism, comfort, and lack of control [36]. Studies have shown good internal consistency: 0.95 in the case of college students [36]. In addition, the instrument validated on a sample of Romanian adults showed good psychometric properties [37]. In the case of the present study, the Cronbach’s α coefficient for the total score = 0.96 (95% CI—0.95–0.96), McDonald’s ω = 0.96 (95% CI—0.96–0.97), and CFA showed the following coefficients: χ2/df = 3.79; CFI = 0.93; TLI = 0.92; RMSEA = 0.068 (90% CI—0.064–0.078); SRMR = 0.044.
The oral health values scale/OHVS [18] measures the relevant domains of the values regarding oral health. The scale is made of 12 items assessed on a scale from 1—strongly disagree to 5—strongly agree and it contains 4 subscales, each with 3 items: professional dental care, appearance and health, flossing, and retention of natural teeth. The total score of the scale is between 12 and 60. The scale validated on the general Romanian population showed good psychometric properties [24]. In this study, internal consistency coefficients of Cronbach’s α = 0.77 (95% CI—0.75–0.80), McDonald’s ω = 0.78 (95% CI—0.75–0.80), while CFA showed the following coefficients: χ2/df = 4.08; CFI = 0.97; TLI = 0.96; RMSEA = 0.042 (90% CI—0.030–0.054); SRMR = 0.036.
The dental neglect scale/DNS [13,38] is used in order to measure adult behaviours and attitudes involved in oral self-care. The scale contains 6 items (one is reverse—[36] Coolidge et al., 2009), assessed on a continuum from 1—strongly disagree to 5—strongly agree, and it is unifactorial. The Cronbach’α coefficient reported by the authors of the instrument was 0.71 [38]. The scale, recently validated on the Romanian adult population, demonstrated good psychometric properties [39]. In the present study, Cronbach’s α was 0.71 (95% CI—0.67–0.75), McDonald’s ω = 0.71 (95% CI—0.67–0.74); in terms of CFA, a good fit was obtained: χ2/df = 2.46; CFI = 0.98; TLI = 0.97; RMSEA = 0.049 (90% CI—0.022–0.078); SRMR = 0.026.
The oral health literacy scale/OHLS was assessed through three questions adapted from the literature [40]; these questions check the understanding of the medical information. Sample item: How certain are you of the fact that you can fill in the personal data from your medical record, informed consent, and the evaluation form of your general health state? The items were self-assessed on a continuum from 1—not at all to 5—very certain. The reliability of the newly created scale was acceptable: Cronbach’s α was 0.63 (95% CI—0.55–0.65) and McDonald’s ω = 0.62 (95% CI—0.55–0.66).
2.4. Socio-Demographic Data
The collected sociodemographic data took into consideration gender (male, female), age, studies (primary, secondary, university, post-university studies), residency (urban vs. rural), the working sector (public, private, other), and geographical region (the eight main regions of the country were included).
2.5. Hypotheses
- Female subjects have better superior attitudes and values regarding oral health, a higher trust in dental service professionalism, greater literacy regarding oral health, and consequently, better self-care behaviours in comparison to the male subjects in the sample.
- The difference in attitudes, values, and behaviours of oral health is influenced by the individual level of knowledge given by education and oral health literacy (OHL).
2.6. Data Analysis
In view of analysing the data, the normality assumptions were examined. Thus, the data normality condition was verified by calculating the skewness and kurtosis indicators and by using the Shapiro–Wilk test (p < 0.001). In order to compare the groups according to gender, the Mann–Whitney U non-parametric test was used. The statistically significant differences were considered to be at p < 0.001. The relationship between the values, attitudes, and behaviours of the two groups of males and females, on the one hand, and the knowledge level (made of the educational level and the oral health literacy) were analysed through structural equation modelling using the partial least square technique (PLS-SEM), which has the advantage of robustness compared to the other models. Firstly, the models made on a male/female subsample were verified through reliability (this was conducted through Dijkstra-Henseler’s rho (ρA), Jöreskog’s rho (ρc), and Cronbach α coefficients—it is recommended that they are >0.70 [41], with convergence validity (average variance extracted (AVE)); AVE is considered to be good if it is >0.50 [42] with discriminat validity (the robust indicator, heterotrait monotrait ratio of correlations—HTMT—with a recommended cut-off level at <0.85)). The multicollinearity between variables was verified through the scores of the variance inflation factor (VIF), whose value must be <5 [43]. Secondly, we assessed the relations between latent constructs. The factorial structures of the research instruments were assessed using confirmatory factor analysis (CFA), and the reliability was established using the Cronbach α and the McDonald ω coefficients. All the data were analysed with programs SPSSv22 (IBM, New York, NY, USA) and ADANCO 2.3.1. (Composite Modeling GmbH & Co. KG, Kleve, Germany).
3. Results
3.1. The Socio-Demographic Characteristics of the Groups
The resulting sample consisted of 600 respondents with a Meanage of 30.84 (S.D. = 14.34); the youngest respondent was 18 years old, and the oldest was 74 years old); the sample consisted of 350 female subjects (Meanage = 29.51 +/− 14.47) and 250 male subjects (Meanage = 31.79 +/− 14.11). The samples had relatively equal characteristics. Regarding the female sample: 44.80% worked in the private sector, 50.80% worked in the public sector, 4.40% did not work; 85.10% lived in the city and 14.90% in the countryside; 3% had primary studies, 16.10%—secondary studies, 57.22%—university studies and 23.68%—post-university. Regarding the male sample: 47.60% worked in the private sector, 44.60% worked in the public sector, 7.80 did not work; 84.50% lived in the city and 15.50% in the countryside; 4% had primary studies, 26.30%—high school, 47.00%—university studies and 22.70% had post-university studies (Table 1).
Table 1.
The socio-demographic characteristics of the sample.
3.2. Gender Differences
Table 2 shows the descriptive statistics (means, S.D., skewness and kurtosis and consistency coefficients). Since skewness and kurtosis values are higher than they should—1.00–1.00 [43]—and the Shapiro–Wilk test is statistically significant, the normality assumptions are considered to be violated. At the same time, the calculation of Z scores for skewness and kurtosis, as a ratio between the absolute value and the standard error, demonstrate that the latter are not in the interval (−3.29, 3.29), thus, corresponding to a normal distribution [44].
Table 2.
The descriptive statistics of the variables involved in research (means, S.D., skewness, kurtosis, consistency coefficients).
As a result, the gender difference was calculated by the means of the Mann–Whitney U coefficient (Table 3). The female respondents have significantly higher scores for all the scales (all at the p < 0.01). The data show that women invest time and energy in dental professional services (Z = −4.81), they pay attention to their appearance in public, and they are more interested in home personal care than men are (Z = −8.63). In addition to the brushing technique, women invest in flossing behaviours (Z = −7.05). At the same time, oral health literacy differentiates between the two genders (Z = −9.27).
Table 3.
Gender differences in oral health-related factors.
An in-depth analysis of the items helped us to find out the most important gender differences. Table 4 shows 12 items that cause the biggest differences between the two groups. The items with the smallest differences, located at the opposite extreme, are listed in the Appendix A Table A1.
Table 4.
Gender differences in terms of items.
It can be noticed that men are more likely to believe that dentists limit the access to information and they do not offer all the right information for the patient to be able to make the right decisions (Items 1–2). Men also believe that the medical staff can make patients feel guilty with regard to dental care (item 3). Out of the four items that differentiate males from females in terms of values, one can notice the reason why women invest more in oral health, namely, the need to capitalize on their facial appearance as a way of influencing self-image and interpersonal relations (items 6 and 8). Women have a better understanding of the medical information (Z= −5.58).
3.3. Structural Equation Model
3.3.1. Male Sample
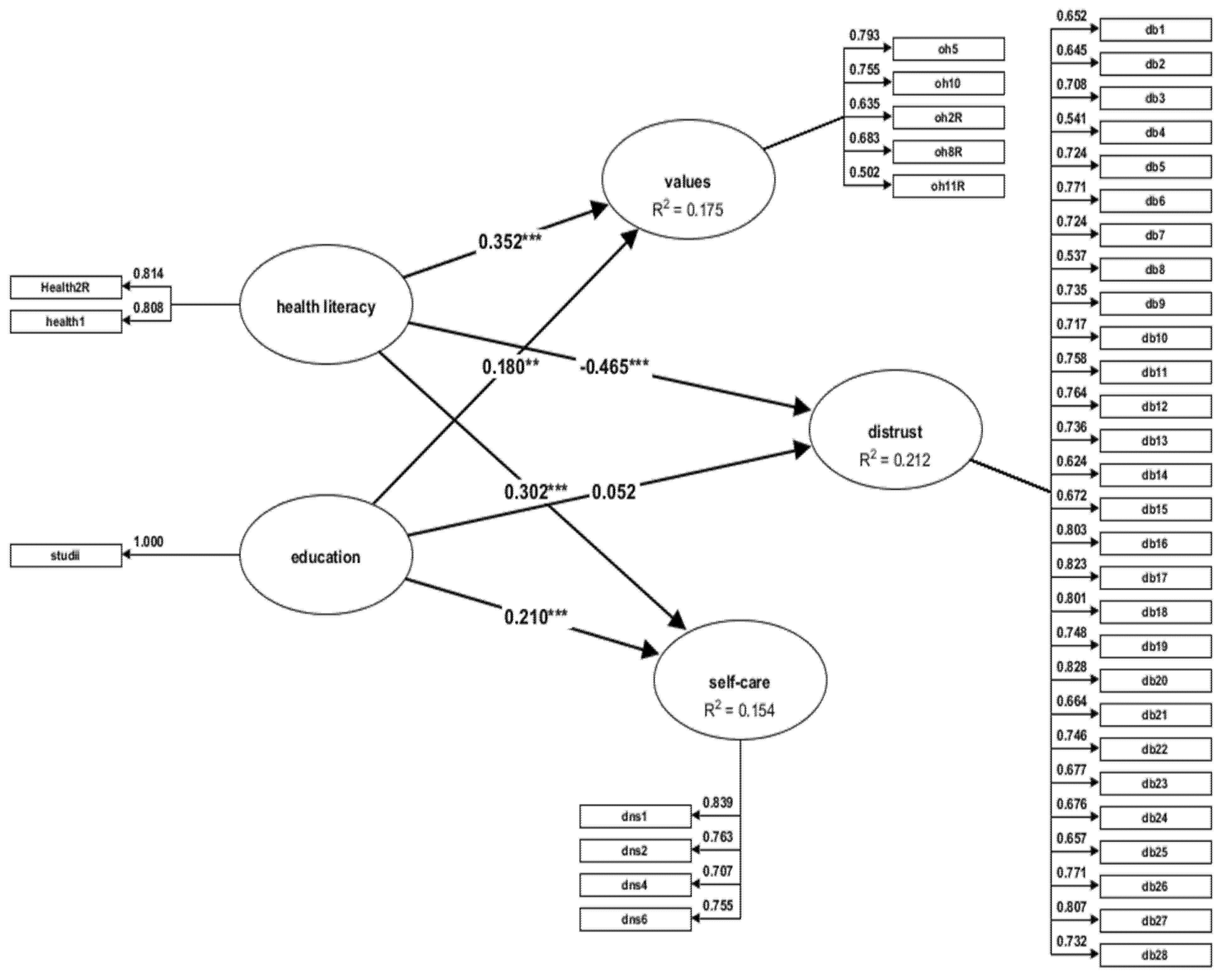
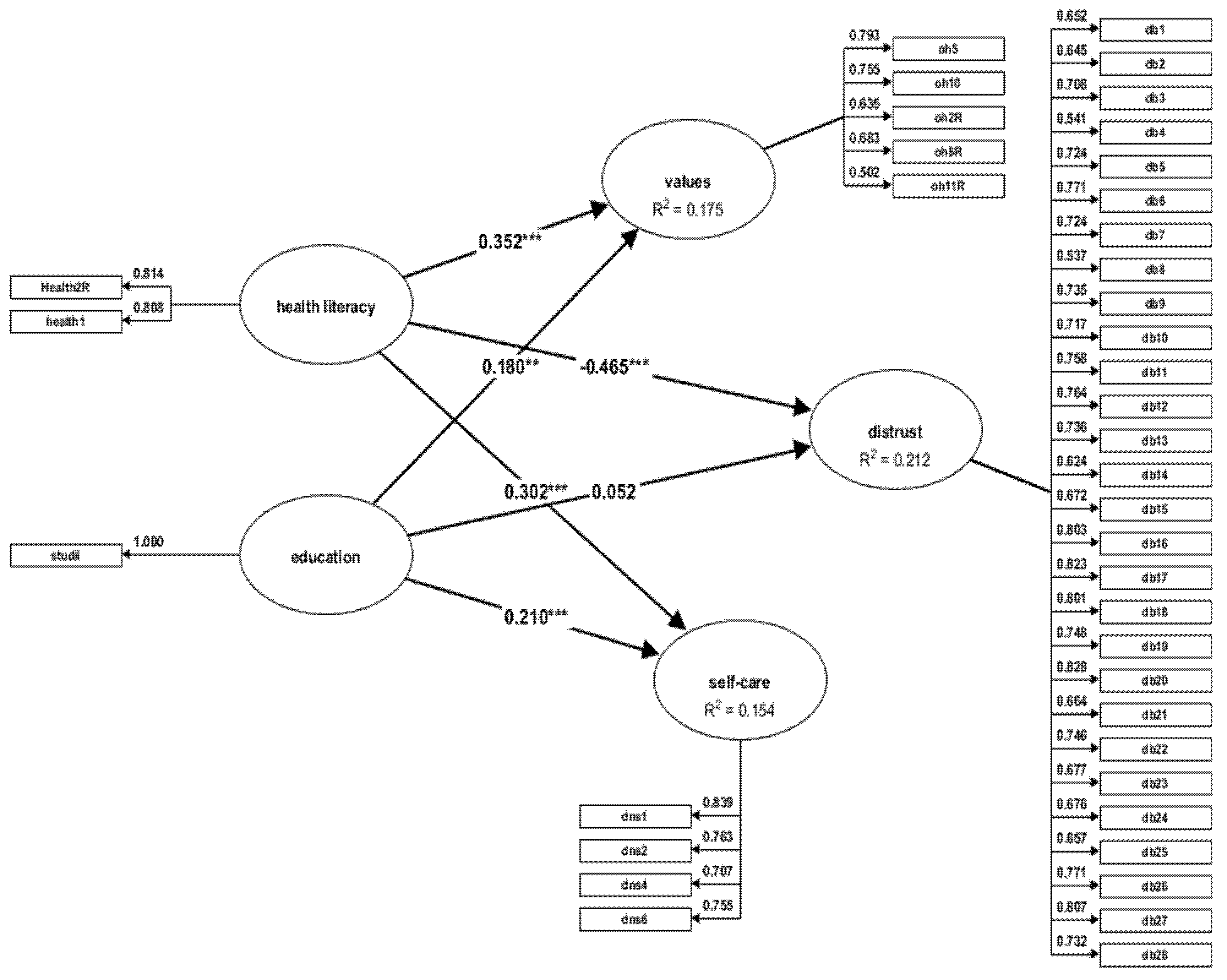
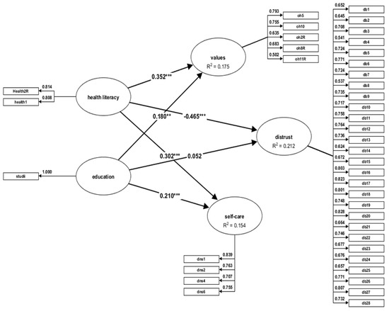
We verified the relationship between the OHL level of knowledge and the education level and values, attitudes, and behaviours related to oral health. After we excluded the constructs for which the value of the coefficient was <0.50 (one item from OHLS, seven items from OHVS, and two items from DNS) [45], we created a reflective model which was verified for each of the two samples, males/females (Figure 1 and Figure 2, respectively).
Figure 1.
Structural equation model - male sample. ** p = 0.004; *** p = 0.000.
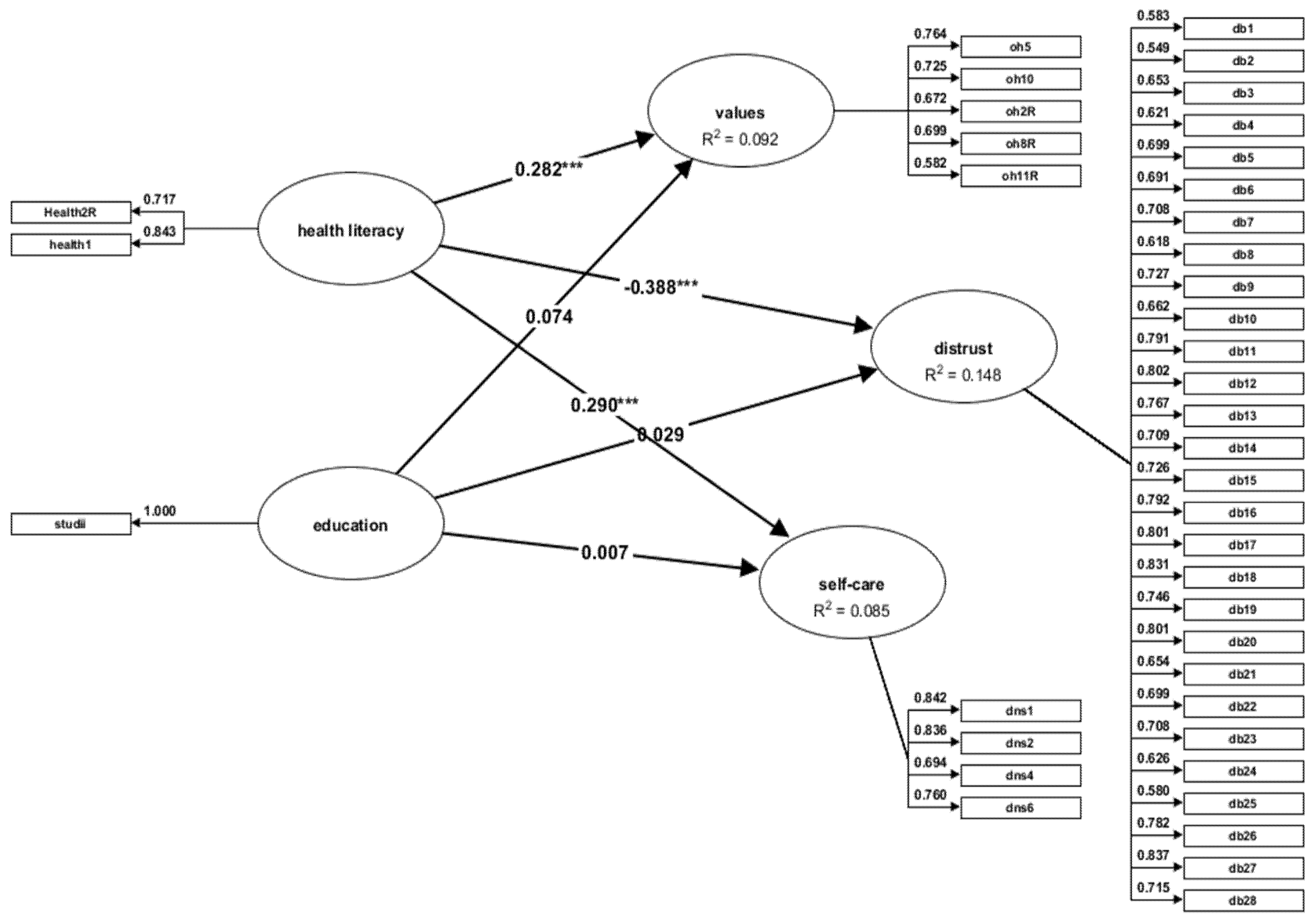
Figure 2.
Structural equation model - female sample; *** p = 0.000.
The assessment of the coefficients we mentioned (Dijkstra-Henseler’s rho—ρA, Jöreskog’s rho—ρc, and Cronbach α) shows that they have values which are >0.70, except for the value of rho—ρA for the oral health literacy construct (OHL), which is 0.48. The values of AVE for all the factors are >0.50, and only the value of the oral health construct is 0.46 (however, as long as the criterion of reliability is fulfilled, the low values of AVE are not considered to be problematic [46]. The variance inflation factor (VIF) has values between 1.13 and 4.38; therefore, there is no multicollinearity, apparently.
The values of HTMT are not >0.85, as they are between 0.24 and 0.71. Therefore, it is safe to say that the values of the indicators demonstrate the internal consistency of the model. Then, in order to assess the model, we made a bootstrap test with 5000 resamples, in accordance with Henseler’s recommendations [41] in order to generate the values of test t (t-test) and of the standard error of the parameters of the model. The correlations of the latent variables are significant if t > 1.96 and the level of value of is p < 0.05 [45]. Therefore, the analysis of the results of effects inference (Table 5) shows that both OHL and the educational level (EL) have a positive and significant impact on oral health values (β = 0.35; t = 6.22 and β = 0.18; t = 3.00, respectively) and on oral health self-care (β = 0.30; t = 5.04; and β = 0.21; t = 3.74, respectively).
Table 5.
The inference of the effects of knowledge on values, attitudes, and behaviours on oral health; male sample (N = 250).
Only the low level of OHL influences the distrust of dentists (β = −0.46; t = −8.61) (p < 0.01), and EL has no impact on the attitudes and the beliefs regarding the dentist’s professionalism (β =0.05; t = 0.84) (p = 0.398). Figure 1 shows the path coefficients; OHL and the educational level account for 17% of the oral health value variance (R2 = 0.17) and 15% of the variance of the self-care behaviour (R2 = 0.15). The distrust of dentists is accounted for only by the low level of oral health literacy.
3.3.2. Female Sample
We used the same method of verification of the model characteristics in the case of the female sample. The values of the reliability coefficients are >0.70. The AVE has values that are >0.50 for all constructs, except for some low values in the case of the oral health value construct, which has a beta coefficient of 0.41 (a lower value for AVE does not make the model precarious, as long as the reliability criterion is met [46]. HTMT criteria in variance-based SEM is <0.85; the highest value is 0.77. The examination of multicollinearity shows that the variance inflation factor (VIF) has values between 1.61 and 4.80.
Oral health literacy (OHL) has a positive and significant impact on the values (β = 0.32; t = 7.50) and the self-care of oral health (β = 0.37; t = 6.54) and a negative impact on the distrust of dentists (β = −0.42; t = −10.38), while education (EL) has no significant effect on any of the dependent variables included (all at p < 0.01) (Table 6). Figure 2 shows the path coefficients for the associations between oral health literacy (OHL), the educational level (EL), self-care, and the distrust of dentists.
Table 6.
The inference of the effects of knowledge on values, attitudes, and behaviours regarding oral health; female sample (N = 350).
OHL accounts for 9.2% of the oral health values (R2 = 0.09), 8% of the variance of the self-care behaviour (R2 = 0.08), and 14% of the variance of positive attitudes regarding dental services (R2 = 0.14).
4. Discussion and Conclusions
The topic of gender differences in oral health remains a productive domain in the study of oral health care. In order to reach an encompassing vision on gender psychology, the current study is centred on the analysis of the main pillars that make the difference between men and women regarding oral health—namely, attitudes, values, behaviours, and knowledge. The results of the research show significantly higher scores for the female subjects in comparison with male subjects regarding favourable attitudes towards dentists and medical cabinets, and a bigger investment in oral self-care. Women give more importance to flossing techniques and facial appearance, and they have higher oral health literacy. Men exhibit negative beliefs with regard to dentists, as they consider that dentists provide information that is not important enough and they disregard patient comfort. These aspects suggest that women prioritise oral health care as an integral part of the daily routine. The results corroborate prior studies which showed that female subjects have positive attitudes towards medical professional care [6,8,9,10,14], they invest more in oral care and auxiliary hygiene techniques such as flossing [17,18], and they have more oral knowledge on health than men [29].
The search of the literature empirically indicated that positive attitudes and behaviours for oral health are accounted for by one’s level of information [47]. We considered that a limited literacy ability among adults is one of the obstacles against better results in oral health, as other authors mentioned [9]. In this sense, the present study analysed the influence of OHL (oral health literacy) and education level (EL) on personal attitudes, values, and behaviours, within the two genders. In the case of both men and women, OHL (oral health literacy) influences the way in which dental care is perceived. In the case of males, formal education (studies)—besides OHL—has a significant contribution to the degree to which they invest in their own dental health. Therefore, it is highly probable that men need a higher quantity of formal and informal knowledge in order to invest in the improvement and maintenance of oral health. The results are similar to other scientific studies [9,48] that show that men have a lower level of literacy, while women have more health-seeking behaviours and are more involved in health-sphere activities, spend more time with doctors, and have more medical appointments [9,48].
The present study has its limitations. The results are limited by the inherent biases associated with the data of the self-reporting scales, including the bias of social desirability. Another limitation is that the sample includes a high number of individuals with higher education. Therefore, the obtained results cannot be generalized, and further scientific research is needed in this domain. Additionally, longitudinal studies starting from early studies are needed. Another limitation derives from the fact that the data collection provided only the biological gender and not the self-identified gender.
The findings of this study can contribute to a better understanding of the gender differences in oral health attitudes, values, behaviours, and literacy. By considering what the two genders value could lead to an increased awareness of some gender distinctions—this would make decision-making factors require a lot of effort, and resources to be used in a more efficient manner. The study confirms that in the case of men, there is a need for formal education and oral health literacy to influence their oral health behaviour and orientation towards professional services. As we showed in the first part of the study, men use professional services less frequently than women. Therefore, the reduced contact with a dental professional can explain the reduced literacy, which does not allow the acquisition of developed knowledge and positive attitudes regarding the behaviours recommended to promote oral health. Additionally, men are less concerned about oral health and seek less medical information. In this sense, further studies must consider an equivalent constitution of samples of men from different perspectives; for example, socio-professional status, level of education, and urban or rural origin. At the same time, the level of literacy could be correlated with the number of hours worked by men and women, to see if the lack of time is a reason not to use professional services or if it is just dental indifference. Last, but not least, future studies should use extended scales to evaluate oral health literacy, such as Rapid Estimation of Adult Literacy in Dentistry (REALD−30) [49], or Test of Functional Health Literacy in Dentistry (ToFHLiD) [50], together with an oral clinical status assessment.
The results of this study could be used as antecedents for future studies that should analyse the roles of other types of causes that may account for gender psychology in oral health. In addition, the results suggest there is a need to develop dental service strategies in order to approach these differences, and to understand that there is a host of values, attitudes, oral health literacy, and formal education underlying the pattern of dental visits.
It is recommended that medical services should meet the patient’s educational needs in order to facilitate the understanding of medical information. This requires efficient communication and a trusting relationship between the doctor and the patient. We need to assess the extent to which the patient understands the sanogenic message in order to increase the degree of awareness of one’s own health condition, to make patients independent and motivated in their self-practice, and to increase their personal autonomy.
Author Contributions
Conceptualization, R.S., B.A.B. and C.M.; methodology, R.S. and B.A.B.; software, B.A.B.; validation, R.S., B.A.B. and A.P.; formal analysis, A.P. and C.M.; investigation, A.P. and C.M.; resources, R.S., C.M. and L.T.; data curation, M.P.; writing—original draft preparation, R.S. and B.A.B.; writing—review and editing, R.S. and B.A.B.; visualization, M.P.; supervision, M.P.; project administration, L.T. and A.P. All authors have read and agreed to the published version of the manuscript.
Funding
This research received no external funding.
Institutional Review Board Statement
The study was conducted according to the guidelines of the Declaration of Helsinki and approved by the Ethics Committee of the Scientific Research of the Carol Davila University of Medicine and Pharmacy from Bucharest, Romania, with the corresponding ethical approval no. 28447/18.10.2021.
Informed Consent Statement
Informed consent was obtained from all subjects involved in the study.
Data Availability Statement
The data presented in this study are available from the corresponding authors upon reasonable request.
Conflicts of Interest
The authors declare no conflict of interest.
Appendix A
Table A1.
The least different items between males and females/the items with the smallest differences between the two genders.
Table A1.
The least different items between males and females/the items with the smallest differences between the two genders.
| Items | Z * |
|---|---|
| When a dentist seems in a hurry, I worry that I’m not getting good care *1 | −2.02 |
| Dentists don’t seem to notice that patients sometimes need a rest *1 | −2.20 |
| If I were to indicate that it hurts, I think that the dentist would be reluctant to stop and try to correct the problem *1 | −2.90 |
| I have had dentists not believe me when I said I felt pain *1 | −2.30 |
| Dentists often seem in a hurry, so I feel rushed *1 | −2.80 |
| Being overwhelmed by the amount of work needed (all the bad news) could be enough to keep me from beginning or completing treatment *1 | −2.90 |
| From my point of view, regular dental care does not justify the cost *2 | −1.95 |
| I control snacking between meals as well as I should *3 | −2.43 |
Note: *1—items from R-DBS = dental beliefs survey—revised; *2—items from OHVS = oral health values scale; *3—items from DNS = dental neglect scale. * p between 0.05–0.09.
References
- Yamane-Takeuchi, M.; Ekuni, D.; Mizutani, S.; Kataoka, K.; Taniguchi-Tabata, A.; Azuma, T.; Furuta, M.; Tomofuji, T.; Iwasaki, Y.; Morita, M. Associations among oral health-related quality of life, subjective symptoms, clinical status, and self-rated oral health in Japanese university students: A cross-sectional study. BMC Oral Health 2016, 16, 127. [Google Scholar] [CrossRef] [PubMed]
- Broadbent, J.M.; Zeng, J.; Foster Page, L.A.; Baker, S.R.; Ramrakha, S.; Thomson, W.M. Oral health-related beliefs, behaviors, and outcomes through the life course. J. Dent. Res. 2016, 95, 808–813. [Google Scholar] [CrossRef] [PubMed]
- Zheng, S.; Zhao, L.; Ju, N.; Hua, T.; Zhang, S.; Liao, S. Relationship between oral health-related knowledge, attitudes, practice, self-rated oral health and oral health-related quality of life among Chinese college students: A structural equation modeling approach. BMC Oral Health 2021, 21, 99. [Google Scholar] [CrossRef] [PubMed]
- Dumitrescu, A.L.; Kawamura, M.; Zetu, L.; Teslaru, S. Investigating the relationship among self-reported oral health status, oral health-related behaviors, and self-consciousness in Romanian dental patients. J. Periodontol. 2009, 80, 468–475. [Google Scholar] [CrossRef]
- Smyth, E.; Caamano, F.; Fernández-Riveiro, P. Oral health knowledge, attitudes and practice in 12-year-old schoolchildren. Med. Oral Patol. Oral Cir. Bucal. 2007, 12, E614–E620. [Google Scholar]
- Broadbent, J.M.; Thomson, W.M.; Poulton, R. Oral health beliefs in adolescence and oral health in young adulthood. J. Dent. Res. 2006, 85, 339–343. [Google Scholar] [CrossRef]
- Furuta, M.; Ekuni, D.; Irie, K.; Azuma, T.; Tomofuji, T.; Ogura, T.; Morita, M. Sex differences in gingivitis relate to interaction of oral health behaviors in young people. J. Periodontol. 2011, 82, 558–565. [Google Scholar] [CrossRef]
- Su, S.; Lipsky, M.S.; Licari, F.W.; Hung, M. Comparing oral health behaviours of men and women in the United States. J. Dent. 2022, 122, 104157. [Google Scholar] [CrossRef]
- Lipsky, M.S.; Su, S.; Crespo, C.J.; Hung, M. Men and oral health: A review of sex and gender differences. Am. J. Mens Health 2021, 15, 15579883211016361. [Google Scholar] [CrossRef]
- Aranza, D.; Nota, A.; Galić, T.; Kozina, S.; Tecco, S.; Poklepović Peričić, T.; Milavić, B. Development and initial validation of the Oral Health Activities Questionnaire. Int. J. Environ. Res. Public Health 2022, 19, 5556. [Google Scholar] [CrossRef]
- Sfeatcu, R.; Lie, S.A.; Funieru, C.; Åström, A.N.; Virtanen, J.I. The reliability and validity of the Romanian rapid estimate of adult literacy in dentistry (RREALD-30). Acta Odontol. Scand. 2021, 79, 132–138. [Google Scholar] [CrossRef]
- Thompson, A.E.; Anisimowicz, Y.; Miedema, B.; Hogg, W.; Wodchis, W.P.; Aubrey-Bassler, K. The influence of gender and other patient characteristics on health care-seeking behaviour: A QUALICOPC study. BMC Fam. Pract. 2016, 17, 38. [Google Scholar] [CrossRef] [PubMed]
- Thomson, W.M.; Locker, D. Dental neglect and dental health among 26-year-olds in the Dunedin Multidisciplinary Health and Development Study. Community Dent. Oral Epidemiol. 2000, 28, 414–418. [Google Scholar] [CrossRef] [PubMed]
- Kateeb, E. Gender-specific oral health attitudes and behaviour among dental students in Palestine. East Mediterr. Health J. 2010, 16, 329–333. [Google Scholar] [CrossRef] [PubMed]
- Mamai-Homata, E.; Koletsi-Kounari, H.; Margaritis, V. Gender differences in oral health status and behavior of Greek dental students: A meta-analysis of 1981, 2000, and 2010 data. J. Int. Soc. Prev. Community Dent. 2016, 6, 60–68. [Google Scholar] [CrossRef] [PubMed]
- Fleming, E.B.; Nguyen, D.; Afful, J.; Carroll, M.D.; Woods, P.D. Prevalence of daily flossing among adults by selected risk factors for periodontal disease—United States, 2011–2014. J. Periodontol. 2018, 89, 933–939. [Google Scholar] [CrossRef]
- Hamasha, A.A.; Alshehri, A.; Alshubaiki, A.; Alssafi, F.; Alamam, H.; Alshunaiber, R. Gender-specific oral health beliefs and behaviors among adult patients attending King Abdulaziz Medical City in Riyadh. Saudi Dent. J. 2018, 30, 226–231. [Google Scholar] [CrossRef]
- Edwards, C.B.; Randall, C.L.; McNeil, D.W. Development and validation of the Oral Health Values Scale. Community Dent. Oral Epidemiol. 2021, 49, 454–463. [Google Scholar] [CrossRef]
- Fisher-Owens, S.A.; Gansky, S.A.; Platt, L.J.; Weintraub, J.A.; Soobader, M.J.; Bramlett, M.D.; Newacheck, P.W. Influences on children’s oral health: A conceptual model. Pediatrics 2007, 120, e510–e520. [Google Scholar] [CrossRef]
- Patrick, D.L.; Lee, R.S.; Nucci, M.; Grembowski, D.; Jolles, C.Z.; Milgrom, P. Reducing oral health disparities: A focus on social and cultural determinants. BMC Oral Health 2006, 6, S4. [Google Scholar] [CrossRef]
- Pellizzer, C.; Pejda, S.; Špalj, S.; Plančak, D. Unrealistic optimism and demographic influence on oral health-related behaviour and perception in adolescents in Croatia. Acta Stomatol. Croat. Int. J. Oral Sci. Dent. Med. 2007, 41, 205–215. Available online: https://hrcak.srce.hr/16561 (accessed on 20 September 2022).
- Ward, K.; Briddon, M. The hidden costs of a hidden smile: The value of preventive care from the patient’s perspective. J. Public Health Dent. 2020, 80, S83–S85. [Google Scholar] [CrossRef] [PubMed]
- Sbricoli, L.; Bernardi, L.; Ezeddine, F.; Bacci, C.; Di Fiore, A. Oral hygiene in adolescence: A questionnaire-based study. Int. J. Environ. Res. Public Health 2022, 19, 7381. [Google Scholar] [CrossRef]
- Balgiu, B.A.; Sfeatcu, R.; Mihai, C.; Lupușoru, M.; Bucur, V.M.; Tribus, L. Romanian version of the Oral Health Values Scale: Adaptation and validation. Medicina 2022, 58, 544. [Google Scholar] [CrossRef] [PubMed]
- Chotimah, C.; Utomo, S.H.; Purbiati, M. Differences between male and female adolescents in the smile aesthetics perceptions regarding smile arc, gingival display and buccal corridor. J. Int. Dent. Med. Res. 2017, 10, 481–485. [Google Scholar]
- Fukai, K.; Takaesu, Y.; Maki, Y. Gender differences in oral health behavior and general health habits in an adult population. Bull. Tokyo Dent. Coll. 1999, 40, 187–193. [Google Scholar] [CrossRef] [PubMed]
- Hung, M.; Moffat, R.; Gill, G.; Lauren, E.; Ruiz-Negrón, B.; Rosales, M.N.; Richey, J.; Licari, F.W. Oral health as a gateway to overall health and well-being: Surveillance of the geriatric population in the United States. Spec. Care Dent. 2019, 39, 354–361. [Google Scholar] [CrossRef]
- Baseer, M.A.; Alenazy, M.S.; AlAsqah, M.; AlGabbani, M.; Mehkari, A. Oral health knowledge, attitude and practices among health professionals in King Fahad Medical City, Riyadh. Dent. Res. J. 2012, 9, 386–392. [Google Scholar]
- Al-Ansari, J.; Honkala, E.; Honkala, S. Oral health knowledge and behavior among male health sciences college students in Kuwait. BMC Oral Health 2003, 3, 2. [Google Scholar] [CrossRef]
- Chisnoiu, R.M.; Delean, A.G.; Muntean, A.; Rotaru, D.I.; Chisnoiu, A.M.; Cimpean, S.I. Oral health-related knowledge, attitude and practice among patients in rural areas around Cluj-Napoca, Romania. Int. J. Environ. Res. Public Health 2022, 19, 6887. [Google Scholar] [CrossRef]
- Sistani, M.M.; Yazdani, R.; Virtanen, J.; Pakdaman, A.; Murtomaa, H. Oral health literacy and information sources among adults in Tehran, Iran. Community Dent. Health 2013, 30, 178–182. [Google Scholar] [PubMed]
- Lee, C.J.; Ho, M.H.; Joo, J.Y.; Montayre, J.; Lin, Y.K.; Chang, C.C.; Liu, M.F. Gender differences in the association between oral health literacy and oral health-related quality of life in older adults. BMC Oral Health 2022, 22, 205. [Google Scholar] [CrossRef] [PubMed]
- Mc Grath, C.; Bedi, R. Gender variations in the social impact of oral health. J. Ir. Dent. Assoc. 2000, 46, 87–91. [Google Scholar] [PubMed]
- Milgrom, P.; Weinstein, P.; Getz, T. Treating Fearful Dental Patients: A Patient Management Handbook, 2nd ed.; University of Washington Continuing Dental Education: Seattle, WA, USA, 1995. [Google Scholar]
- Kvale, G.; Milgrom, P.; Getz, T.; Weinstein, P.; Johnsen, T.B. Beliefs about professional ethics, dentist-patient communication, control and trust among fearful dental patients: The factor structure of the revised Dental Beliefs Survey. Acta Odontol. Scand. 2004, 62, 21–29. [Google Scholar] [CrossRef] [PubMed]
- Coolidge, T.; Heima, M.; Coldwell, S.E.; Weinstein, P.; Milgrom, P. Psychometric properties of the Revised Dental Beliefs Survey. Community Dent. Oral Epidemiol. 2005, 33, 289–297. [Google Scholar] [CrossRef] [PubMed]
- Balgiu, B.A.; Sfeatcu, R.; Sluşanschi, O.; Dumitrache, M.A. Linguistic and cultural validation of the Romanian version of the Revised Dental Beliefs survey. Int. J. Med. Dent. 2020, 24, 381–389. [Google Scholar]
- Jamieson, L.M.; Thomson, W.M. The Dental Neglect and Dental Indifference scales compared. Community Dent. Oral Epidemiol. 2002, 30, 168–175. [Google Scholar] [CrossRef]
- Balgiu, B.A.; Sfeatcu, R.; Mihai, C.; Ilici, R.R.; Parlatescu, I.; Tribus, L. Validity and Reliability of the Dental Neglect Scale among Romanian Adults. J. Pers. Med. 2022, 12, 1035. [Google Scholar] [CrossRef]
- Chew, L.D.; Bradley, K.A.; Boyko, E.J. Brief questions to identify patients with inadequate health literacy. Fam. Med. 2004, 36, 588–594. [Google Scholar]
- Henseler, J. Composite-Based Structural Equation Modeling: Analyzing Latent and Emergent Variables; Guilford Press: New York, NY, USA, 2020. [Google Scholar]
- Chin, W.; Marcolin, B.; Newsted, P. A partial least squares latent variable modelling approach for measuring interaction effects: Results from a Monte Carlo simulation study and an electronic-mail emotion/adoption study. Inf. Syst. Res. 2003, 14, 189–217. [Google Scholar] [CrossRef]
- Hair, J.F.; Hult, G.T.M.; Ringle, C.M.; Sarstedt, M. A Primer on Partial Least Squares Structural Equation Modeling (PLS-SEM), 3rd ed.; SAGE: Thousand Oaks, CA, USA, 2022. [Google Scholar]
- Kim, H.Y. Statistical notes for clinical researchers: Assessing normal distribution (2) using skewness and kurtosis. Restor. Dent. Endod. 2013, 38, 52–54. [Google Scholar] [CrossRef] [PubMed]
- Chin, W.W. How to Write Up and Report PLS Analyses. In Handbook of Partial Least Squares; Esposito Vinzi, V., Chin, W.W., Henseler, J., Wang, H., Eds.; Springer: Berlin/Heidelberg, Germany, 2010; pp. 655–690. [Google Scholar]
- Fornell, C.; Larcker, D.F. Evaluating structural equation models with unobservable variables and measurement error. J. Mark. Res. 1981, 18, 39–50. [Google Scholar] [CrossRef]
- Cho, H.A.; Im, A.J.; Sim, Y.R.; Jang, H.B.; Lim, H.J. The association between oral health literacy and oral health behaviors in North Korean defectors: A cross-sectional study. BMC Public Health 2020, 20, 1074. [Google Scholar] [CrossRef] [PubMed]
- Bird, C.; Conrad, P.; Fremont, A.; Timmermans, S. Handbook of Medical Sociology; Vanderbilt University Press: Nashville, TN, USA, 2010; Available online: https://muse.jhu.edu/book/509 (accessed on 20 September 2022).
- Lee, J.Y.; Rozier, R.G.; Lee, S.Y.D.; Bender, D.; Ruiz, R.E. Development of a word recognition instrument to test health literacy in dentistry: The REALD-30—A brief communication. J. Public Health Dent. 2007, 67, 94–98. [Google Scholar] [CrossRef] [PubMed]
- Parker, R.M.; Baker, D.W.; Williams, M.V.; Nurss, J.R. The test of functional health literacy in adults: A new instrument for measuring patients’ literacy skills. J. Gen. Intern. Med. 1995, 10, 537–541. [Google Scholar] [CrossRef] [PubMed]
Publisher’s Note: MDPI stays neutral with regard to jurisdictional claims in published maps and institutional affiliations. |
© 2022 by the authors. Licensee MDPI, Basel, Switzerland. This article is an open access article distributed under the terms and conditions of the Creative Commons Attribution (CC BY) license (https://creativecommons.org/licenses/by/4.0/).

