Isoechoic Renal Tumors: A Case Report and Literature Review
Abstract
1. Introduction
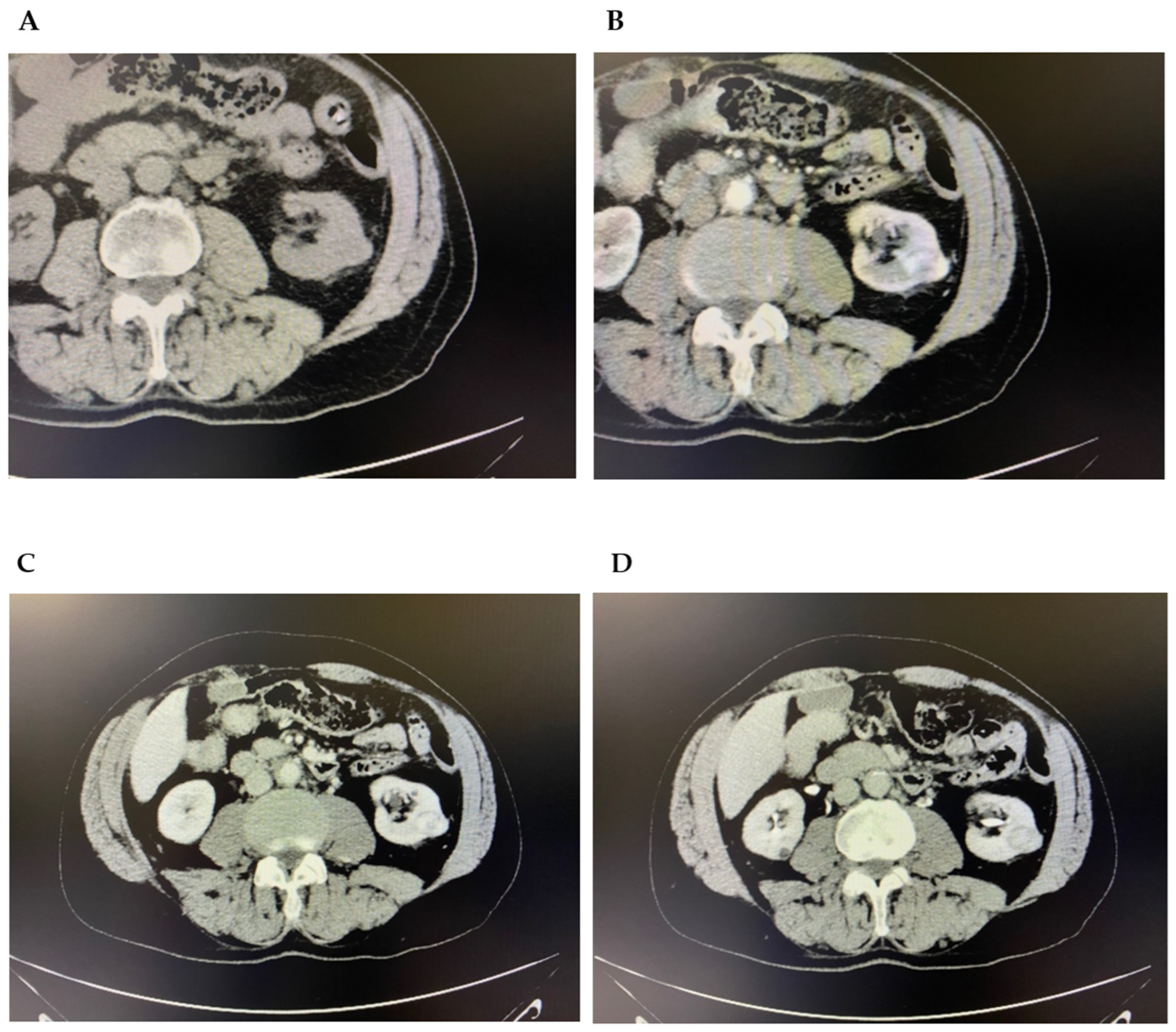
2. Case Presentation
3. Epidemiology and Natural History of Isoechoic Renal Tumors
3.1. Epidemiology
3.2. Geographic and Demographic Patterns and Risk Factors
3.3. Natural History and Clinical Presentation
4. Pathophysiology of Isoechoic Appearance
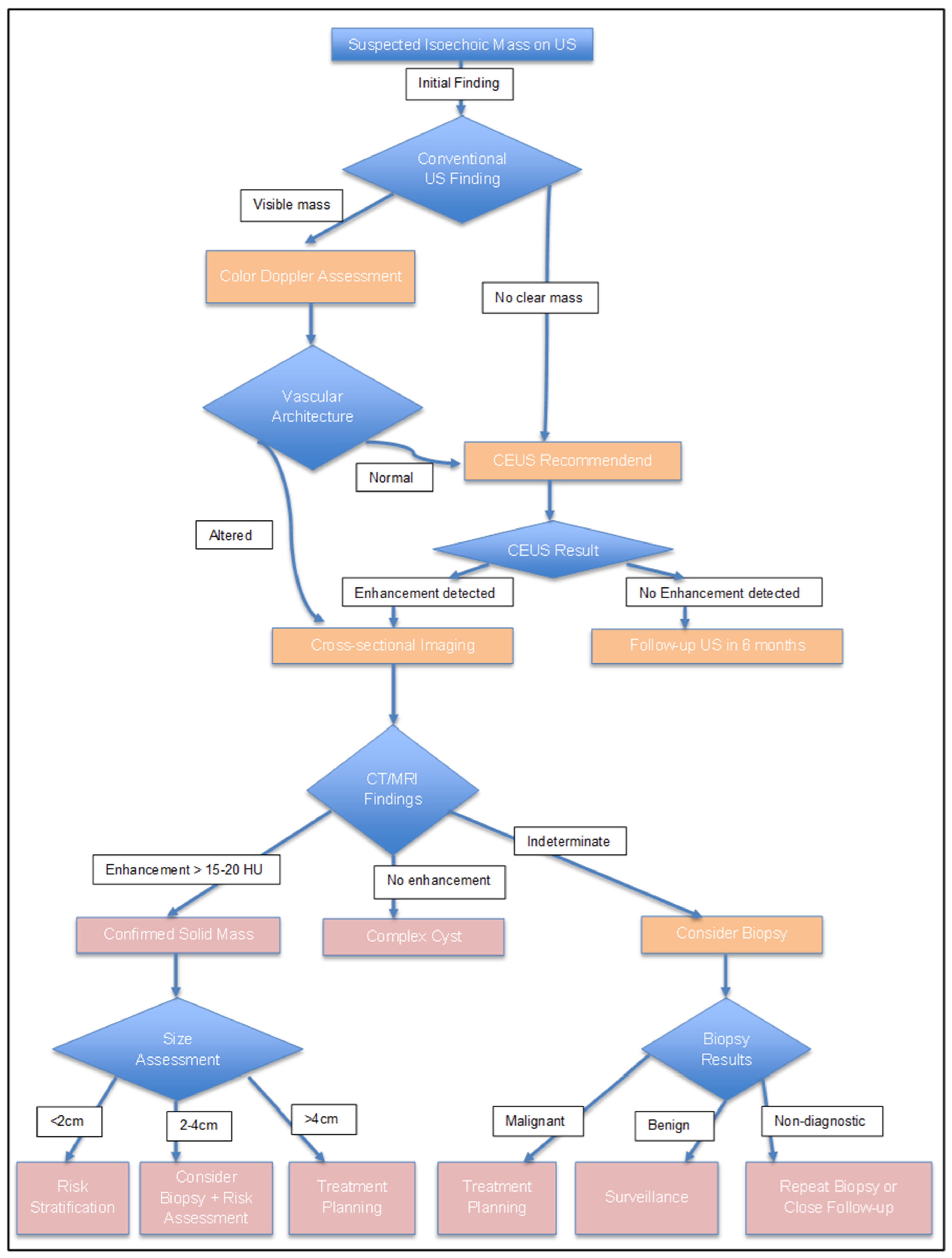
5. Imaging Modalities and Diagnostic Challenges
5.1. Ultrasound Evaluation
5.2. Elastography
5.3. Computed Tomography
5.4. Magnetic Resonance Imaging
5.5. Diagnostic Challenges and Pitfalls
6. Differential Diagnosis and Clinical Decision-Making
6.1. Clinical Decision-Making Framework
6.2. Role of Renal Mass Biopsy
6.3. Treatment Selection Algorithms
7. Current Treatment Strategies and Therapeutic Approaches
7.1. Surgical Management
7.2. Ablative Therapies
7.3. Active Surveillance Protocols
7.4. Systemic Therapy for Advanced Disease
8. Future Perspectives and Emerging Technologies
9. Conclusions
Author Contributions
Funding
Institutional Review Board Statement
Informed Consent Statement
Data Availability Statement
Conflicts of Interest
References
- Capitanio, U.; Bensalah, K.; Bex, A.; Boorjian, S.A.; Bray, F.; Coleman, J.; Gore, J.L.; Sun, M.; Wood, C.; Russo, P. Epidemiology of Renal Cell Carcinoma. Eur. Urol. 2019, 75, 74–84. [Google Scholar] [CrossRef] [PubMed] [PubMed Central]
- Sung, H.; Ferlay, J.; Siegel, R.L.; Laversanne, M.; Soerjomataram, I.; Jemal, A.; Bray, F. Global Cancer Statistics 2020: GLOBOCAN Estimates of Incidence and Mortality Worldwide for 36 Cancers in 185 Countries. CA Cancer J. Clin. 2021, 71, 209–249. [Google Scholar] [CrossRef] [PubMed]
- Scelo, G.; Larose, T.L. Epidemiology and Risk Factors for Kidney Cancer. J. Clin. Oncol. 2018, 36, 3574–3581. [Google Scholar] [CrossRef]
- Batai, K.; Harb-De la Rosa, A.; Lwin, A.; Chaus, F.; Gachupin, F.C.; Price, E.; Lee, B.R. Racial and Ethnic Disparities in Renal Cell Carcinoma: An Analysis of Clinical Characteristics. Clin. Genitourin. Cancer 2019, 17, e195–e202. [Google Scholar] [CrossRef] [PubMed] [PubMed Central]
- Shih, Y.-C.; Chien, C.-R.; Xu, Y.; Pan, I.W.; Smith, G.L.; Buchholz, T.A. Economic burden of renal cell carcinoma: Part I—An updated review. Pharmacoeconomics 2011, 29, 315–329. [Google Scholar] [CrossRef]
- Jinzaki, M.; Silverman, S.G.; Akita, H.; Mikami, S.; Oya, M. Diagnosis of Renal Angiomyolipomas: Classic, Fat-Poor, and Epi-thelioid Types. Semin. Ultrasound CT MR 2017, 38, 37–46. [Google Scholar] [CrossRef] [PubMed]
- Helenon, O.; Correas, J.M.; Balleyguier, C.; Ghouadni, M.; Cornud, F. Ultrasound of renal tumors. Eur. Radiol. 2001, 11, 1890–1901. [Google Scholar] [CrossRef]
- Hélénon, O.; Merran, S.; Paraf, F.; Melki, P.; Correas, J.M.; Chrétien, Y.; Moreau, J.F. Unusual fat-containing tumors of the kidney: A diagnostic dilemma. Radiographics 1997, 17, 129–144. [Google Scholar] [CrossRef] [PubMed]
- Ascenti, G.; Zimbaro, G.; Mazziotti, S.; Gaeta, M.; Lamberto, S.; Scribano, E. Contrast-enhanced power Doppler US in the di-agnosis of renal pseudotumors. Eur. Radiol. 2001, 11, 2496–2499. [Google Scholar] [CrossRef]
- Forman, H.P.; Middleton, W.D.; Melson, G.L.; McClennan, B.L. Hyperechoic renal cell carcinomas: Increase in detection at US. Radiology 1993, 188, 431–434. [Google Scholar] [CrossRef] [PubMed]
- Silverman, S.G.; Israel, G.M.; Herts, B.R.; Richie, J.P. Management of the incidental renal mass. Radiology 2008, 249, 16–31. [Google Scholar] [CrossRef]
- Israel, G.M.; Bosniak, M.A. Renal imaging for diagnosis and staging of renal cell carcinoma. AJR Am. J. Roentgenol. 2003, 181, 425–430. [Google Scholar] [CrossRef] [PubMed]
- Sidhar, K.; McGahan, J.P.; Early, H.M.; Corwin, M.; Fananapazir, G.; Gerscovich, E.O. Renal Cell Carcinomas: Sonographic Appearance Depending on Size and Histologic Type. J. Ultrasound Med. 2016, 35, 311–320. [Google Scholar] [CrossRef]
- Quaia, E.; Bertolotto, M.; Cioffi, V.; Rossi, A.; Baratella, E.; Pizzolato, R.; Cov, M.A. Comparison of contrast-enhanced sonography with unenhanced sonography and contrast-enhanced CT in the diagnosis of malignancy in complex cystic renal masses. AJR Am. J. Roentgenol. 2008, 191, 1239–1249. [Google Scholar] [CrossRef] [PubMed]
- Tamai, H.; Takiguchi, Y.; Oka, M.; Shingaki, N.; Enomoto, S.; Shiraki, T.; Furuta, M.; Inoue, I.; Iguchi, M.; Yanaoka, K.; et al. Contrast-enhanced ultrasonography in the diagnosis of solid renal tumors. J. Ultrasound Med. 2005, 24, 1635–1640. [Google Scholar] [CrossRef] [PubMed]
- Raj, G.V.; Bach, A.M.; Iasonos, A.; Korets, R.; Blitstein, J.; Hann, L.; Russo, P. Predicting the histology of renal masses using preoperative Doppler ultrasonography. J. Urol. 2007, 177, 53–58. [Google Scholar] [CrossRef] [PubMed]
- Kim, J.K.; Kim, T.K.; Ahn, H.J.; Kim, C.S.; Kim, K.R.; Cho, K.S. Differentiation of subtypes of renal cell carcinoma on helical CT scans. AJR Am. J. Roentgenol. 2002, 178, 1499–1506. [Google Scholar] [CrossRef] [PubMed]
- Prasad, S.R.; Humphrey, P.A.; Catena, J.R.; Narra, V.R.; Srigley, J.R.; Cortez, A.D.; Dalrymple, N.C.; Chintapalli, K.N. Common and uncommon histologic subtypes of renal cell carcinoma: Imaging spectrum with pathologic correlation. Radiographics 2006, 26, 1795–1806; discussion 1806-10. [Google Scholar] [CrossRef] [PubMed]
- Pedrosa, I.; Chou, M.T.; Ngo, L.; HBaroni, R.; Genega, E.M.; Galaburda, L.; DeWolf, W.C.; Rofsky, N.M. MR classification of renal masses with pathologic correlation. Eur. Radiol. 2008, 18, 365–375. [Google Scholar] [CrossRef] [PubMed]
- Onishi, T.; Oishi, Y.; Yanada, S.; Abe, K.; Hasegawa, T.; Maeda, S. Prognostic implications of histological features in patients with chromophobe cell renal carcinoma. BJU Int. 2002, 90, 529–532. [Google Scholar] [CrossRef]
- Jinzaki, M.; Tanimoto, A.; Narimatsu, Y.; Ohkuma, K.; Kurata, T.; Shinmoto, H.; Hiramatsu, K.; Mukai, M.; Murai, M. Angiomyolipoma: Imaging findings in lesions with minimal fat. Radiology 1997, 205, 497–502. [Google Scholar] [CrossRef] [PubMed]
- Chow, W.H.; Dong, L.M.; Devesa, S.S. Epidemiology and risk factors for kidney cancer. Nat. Rev. Urol. 2010, 7, 245–257. [Google Scholar] [CrossRef]
- Hollingsworth, J.M.; Miller, D.C.; Daignault, S.; Hollenbeck, B.K. Rising incidence of small renal masses: A need to reassess treatment effect. J. Natl. Cancer Inst. 2006, 98, 1331–1334. [Google Scholar] [CrossRef]
- Park, B.K.; Kim, B.; Kim, S.H.; Ko, K.; Lee, H.M.; Choi, H.Y. Assessment of cystic renal masses based on Bosniak classification: Comparison of CT and contrast-enhanced US. Eur. J. Radiol. 2007, 61, 310–314. [Google Scholar] [CrossRef]
- Siegel, R.L.; Miller, K.D.; Wagle, N.S.; Jemal, A. Cancer statistics, 2023. CA Cancer J. Clin. 2023, 73, 17–48. [Google Scholar] [CrossRef]
- Hunt, J.D.; van der Hel, O.L.; McMillan, G.P.; Boffetta, P.; Brennan, P. Renal cell carcinoma in relation to cigarette smoking: Meta-analysis of 24 studies. Int. J. Cancer 2005, 114, 101–108. [Google Scholar] [CrossRef]
- Maher, E.R.; Neumann, H.P.; Richard, S. von Hippel-Lindau disease: A clinical and scientific review. Eur. J. Hum. Genet. 2011, 19, 617–623. [Google Scholar] [CrossRef]
- Pavlovich, C.P.; Walther, M.M.; Eyler, R.A.; Hewitt, S.M.; Zbar, B.; Linehan, W.M.; Merino, M.J. Renal tumors in the Birt-Hogg-Dubé syndrome. Am. J. Surg. Pathol. 2002, 26, 1542–1552. [Google Scholar] [CrossRef] [PubMed]
- Frank, I.; Blute, M.L.; Cheville, J.C.; Lohse, C.M.; Weaver, A.L.; Zincke, H. Solid renal tumors: An analysis of pathological features related to tumor size. J. Urol. 2003, 170, 2217–2220. [Google Scholar] [CrossRef] [PubMed]
- Chawla, S.N.; Crispen, P.L.; Hanlon, A.L.; Greenberg, R.E.; Chen, D.Y.; Uzzo, R.G. The natural history of observed enhancing renal masses: Meta-analysis and review of the world literature. J. Urol. 2006, 175, 425–431. [Google Scholar] [CrossRef] [PubMed]
- Rossi, S.H.; Prezzi, D.; Kelly-Morland, C.; Goh, V. Imaging for the diagnosis and response assessment of renal tumours. World J. Urol. 2018, 36, 1927–1942. [Google Scholar] [CrossRef]
- Israel, G.M.; Hindman, N.; Bosniak, M.A. Evaluation of cystic renal masses: Comparison of CT and MR imaging by using the Bosniak classification system. Radiology 2004, 231, 365–371. [Google Scholar] [CrossRef] [PubMed]
- Xu, Z.F.; Xu, H.X.; Xie, X.Y.; Liu, G.J.; Zheng, Y.L.; Lu, M.D. Renal cell carcinoma and renal angiomyolipoma: Differential diagnosis with real-time contrast-enhanced ultrasonography. J. Ultrasound Med. 2010, 29, 709–717. [Google Scholar] [CrossRef]
- Hricak, H.; Cruz, C.; Romanski, R.; Uniewski, M.H.; Levin, N.W.; Madrazo, B.L.; Sandler, M.A.; Eyler, W.R. Renal parenchymal disease: Sonographic-histologic correlation. Radiology 1982, 144, 141–147. [Google Scholar] [CrossRef] [PubMed]
- Hartman, D.S.; Davis, C.J., Jr.; Johns, T.; Goldman, S.M. Cystic renal cell carcinoma: Sonographic and pathologic correlation. AJR Am. J. Roentgenol. 1986, 147, 754–756. [Google Scholar]
- Wagner, B.J.; Wong-You-Cheong, J.J.; Davis, C.J., Jr. Adult renal hamartomas. Radiographics 1997, 17, 155–169. [Google Scholar] [CrossRef] [PubMed]
- Pickhardt, P.J.; Siegel, C.L.; McLarney, J.K. Collecting duct carcinoma of the kidney: Are imaging findings suggestive of the diagnosis? AJR Am. J. Roentgenol. 2001, 176, 627–633. [Google Scholar] [CrossRef]
- Licht, M.R. Renal adenoma and oncocytoma. Semin. Urol. Oncol. 1995, 13, 262–266. [Google Scholar]
- van Oostenbrugge, T.J.; Fütterer, J.J.; Mulders, P.F.A. Diagnostic Imaging for Solid Renal Tumors: A Pictorial Review. Kidney Cancer 2018, 2, 79–93. [Google Scholar] [CrossRef]
- Jamis-Dow, C.A.; Choyke, P.L.; Jennings, S.B.; Linehan, W.M.; Thakore, K.N.; Walther, M.M. Small (≤3-cm) renal masses: Detection with CT versus US and pathologic correlation. Radiology 1996, 198, 785–788. [Google Scholar] [CrossRef] [PubMed]
- Warshauer, D.M.; McCarthy, S.M.; Street, L.; Bookbinder, M.J.; Glickman, M.G.; Richter, J.; Hammers, L.; Taylor, C.; Rosenfield, A.T. Detection of renal masses: Sensitivities and specificities of excretory urography/linear tomography, US, and CT. Radiology 1988, 169, 363–365. [Google Scholar] [CrossRef] [PubMed]
- Herts, B.R.; Silverman, S.G.; Hindman, N.M.; Uzzo, R.G.; Hartman, R.P.; Israel, G.M.; Baumgarten, D.A.; Berland, L.L.; Pandharipande, P.V. Management of the Incidental Renal Mass on CT: A White Paper of the ACR Incidental Findings Committee. J. Am. Coll. Radiol. 2018, 15, 264–273. [Google Scholar] [CrossRef] [PubMed]
- Jinzaki, M.; Ohkuma, K.; Tanimoto, A.; Mukai, M.; Hiramatsu, K.; Murai, M.; Hata, J. Small solid renal lesions: Usefulness of power Doppler US. Radiology 1998, 209, 543–550. [Google Scholar] [CrossRef] [PubMed]
- Ascenti, G.; Gaeta, M.; Magno, C.; Mazziotti, S.; Blandino, A.; Melloni, D.; Zimbaro, G. Contrast-enhanced second-harmonic sonography in the detection of pseudocapsule in renal cell carcinoma. AJR Am. J. Roentgenol. 2004, 182, 1525–1530. [Google Scholar] [CrossRef] [PubMed]
- Xue, L.Y.; Lu, Q.; Huang, B.J.; Ma, J.J.; Yan, L.X.; Wen, J.X.; Wang, W.P. Contrast-enhanced ultrasonography for evaluation of cystic renal mass: In comparison to contrast-enhanced CT and conventional ultrasound. Abdom. Imaging 2014, 39, 1274–1283. [Google Scholar] [CrossRef] [PubMed]
- Chen, Y.; Wu, N.; Xue, T.; Hao, Y.; Dai, J. Comparison of contrast-enhanced sonography with MRI in the diagnosis of complex cystic renal masses. J. Clin. Ultrasound 2015, 43, 203–209. [Google Scholar] [CrossRef]
- Nicolau, C.; Buñesch, L.; Paño, B.; Salvador, R.; Ribal, M.J.; Mallofré, C.; Sebastià, C. Prospective evaluation of CT indeterminate renal masses using US and contrast-enhanced ultrasound. Abdom. Imaging 2015, 40, 542–551. [Google Scholar] [CrossRef] [PubMed]
- Chang, E.H.; Chong, W.K.; Kasoji, S.K.; Fielding, J.R.; Altun, E.; Mullin, L.B.; Kim, J.I.; Fine, J.P.; Dayton, P.A.; Rathmell, W.K. Diagnostic accuracy of contrast-enhanced ultrasound for characterization of kidney lesions in patients with and without chronic kidney disease. BMC Nephrol. 2017, 18, 266. [Google Scholar] [CrossRef] [PubMed] [PubMed Central]
- Granata, A.; Zanoli, L.; Insalaco, M.; Valentino, M.; Pavlica, P.; Bertolotto, M. Contrast-enhanced ultrasound (CEUS) in nephrology: Has the time come for its widespread use? Clin. Exp. Nephrol. 2015, 19, 606–615. [Google Scholar] [CrossRef] [PubMed]
- Granata, A.; Campo, I.; Lentini, P.; Pesce, F.; Gesualdo, L.; Basile, A.; Cantisani, V.; Zeiler, M.; Bertolotto, M. Role of Contrast-Enhanced Ultrasound (CEUS) in Native Kidney Pathology: Limits and Fields of Action. Diagnostics 2021, 11, 1058. [Google Scholar] [CrossRef] [PubMed]
- Onur, M.R.; Poyraz, A.K.; Bozgeyik, Z.; Onur, A.R.; Orhan, I. Utility of semiquantitative strain elastography for differentiation between benign and malignant solid renal masses. J. Ultrasound Med. 2015, 34, 639–647. [Google Scholar] [CrossRef]
- Tan, S.; Özcan, M.F.; Tezcan, F.; Balci, S.; Karaoğlanoğlu, M.; Huddam, B.; Arslan, H. Real-time elastography for distinguishing angiomyolipoma from renal cell carcinoma: Preliminary observations. AJR Am. J. Roentgenol. 2013, 200, W369-75, Erratum in AJR Am. J. Roentgenol. 2013, 201, 698. [Google Scholar] [CrossRef] [PubMed]
- Aydin, S.; Yildiz, S.; Turkmen, I.; Sharifov, R.; Uysal, O.; Gucin, Z.; Armagan, A.; Kocakoc, E. Value of Shear Wave Elastography for differentiating benign and malignant renal lesions. Med. Ultrason. 2018, 1, 21–26. [Google Scholar] [CrossRef] [PubMed]
- Inci, M.F.; Kalayci, T.O.; Tan, S.; Karasu, S.; Albayrak, E.; Cakir, V.; Ocal, I.; Ozkan, F. Diagnostic value of strain elastography for differentiation between renal cell carcinoma and transitional cell carcinoma of kidney. Abdom. Radiol. 2016, 41, 1152–1159. [Google Scholar] [CrossRef] [PubMed]
- Israel, G.M.; Bosniak, M.A. How I do it: Evaluating renal masses. Radiology 2005, 236, 441–450. [Google Scholar] [CrossRef] [PubMed]
- Birnbaum, B.A.; Jacobs, J.E.; Ramchandani, P. Multiphasic renal CT: Comparison of renal mass enhancement during the corticomedullary and nephrographic phases. Radiology 1996, 200, 753–758. [Google Scholar] [CrossRef]
- Mileto, A.; Marin, D.; Alfaro-Cordoba, M.; Ramirez-Giraldo, J.C.; Eusemann, C.D.; Scribano, E.; Blandino, A.; Mazziotti, S.; Ascenti, G. Iodine quantification to distinguish clear cell from papillary renal cell carcinoma at dual-energy multidetector CT: A multireader diagnostic performance study. Radiology 2014, 273, 813–820. [Google Scholar] [CrossRef] [PubMed]
- Graser, A.; Johnson, T.R.; Chandarana, H.; Macari, M. Dual energy CT: Preliminary observations and potential clinical applications in the abdomen. Eur. Radiol. 2009, 19, 13–23. [Google Scholar] [CrossRef]
- Graser, A.; Becker, C.R.; Staehler, M.; Clevert, D.A.; Macari, M.; Arndt, N.; Nikolaou, K.; Sommer, W.; Stief, C.; Reiser, M.F.; et al. Single-phase dual-energy CT allows for characterization of renal masses as benign or malignant. Investig. Radiol. 2010, 45, 399–405. [Google Scholar] [CrossRef] [PubMed]
- Kay, F.U.; Canvasser, N.E.; Xi, Y.; Pinho, D.F.; Costa, D.N.; Diaz de Leon, A.; Khatri, G.; Leyendecker, J.R.; Yokoo, T.; Lay, A.H.; et al. Diagnostic Performance and Interreader Agreement of a Standardized MR Imaging Approach in the Prediction of Small Renal Mass Histology. Radiology 2018, 287, 543–553. [Google Scholar] [CrossRef] [PubMed] [PubMed Central]
- Oliva, M.R.; Glickman, J.N.; Zou, K.H.; Teo, S.Y.; Mortelé, K.J.; Rocha, M.S.; Silverman, S.G. Renal cell carcinoma: T1 and t2 signal intensity characteristics of papillary and clear cell types correlated with pathology. AJR Am. J. Roentgenol. 2009, 192, 1524–1530. [Google Scholar] [CrossRef] [PubMed]
- Sun, M.R.; Ngo, L.; Genega, E.M.; Atkins, M.B.; Finn, M.E.; Rofsky, N.M.; Pedrosa, I. Renal cell carcinoma: Dynamic contrast-enhanced MR imaging for differentiation of tumor subtypes—correlation with pathologic findings. Radiology 2009, 250, 793–802. [Google Scholar] [CrossRef] [PubMed]
- Wang, H.; Cheng, L.; Zhang, X.; Wang, D.; Guo, A.; Gao, Y.; Ye, H. Renal cell carcinoma: Diffusion-weighted MR imaging for subtype differentiation at 3.0 T. Radiology 2010, 257, 135–143. [Google Scholar] [CrossRef] [PubMed]
- Taouli, B.; Thakur, R.K.; Mannelli, L.; Babb, J.S.; Kim, S.; Hecht, E.M.; Lee, V.S.; Israel, G.M. Renal lesions: Characterization with diffusion-weighted imaging versus contrast-enhanced MR imaging. Radiology 2009, 251, 398–407. [Google Scholar] [CrossRef] [PubMed]
- Rosenkrantz, A.B.; Niver, B.E.; Fitzgerald, E.F.; Babb, J.S.; Chandarana, H.; Melamed, J. Utility of the apparent diffusion coefficient for distinguishing clear cell renal cell carcinoma of low and high nuclear grade. AJR Am. J. Roentgenol. 2010, 195, W344–W351. [Google Scholar] [CrossRef] [PubMed]
- Bosniak, M.A. The small (less than or equal to 3.0 cm) renal parenchymal tumor: Detection, diagnosis, and controversies. Radiology 1991, 179, 307–317. [Google Scholar] [CrossRef] [PubMed]
- Davenport, M.S.; Neville, A.M.; Ellis, J.H.; Cohan, R.H.; Chaudhry, H.S.; Leder, R.A. Diagnosis of renal angiomyolipoma with hounsfield unit thresholds: Effect of size of region of interest and nephrographic phase imaging. Radiology 2011, 260, 158–165. [Google Scholar] [CrossRef]
- Bhatt, S.; MacLennan, G.; Dogra, V. Renal pseudotumors. AJR Am. J. Roentgenol. 2007, 188, 1380–1387. [Google Scholar] [CrossRef]
- Jinzaki, M.; Silverman, S.G.; Akita, H.; Mikami, S.; Oya, M. Renal angiomyolipoma: A radiological classification and update on recent developments in diagnosis and management. Abdom. Imaging 2014, 39, 588–604. [Google Scholar] [CrossRef]
- Halverson, S.J.; Kunju, L.P.; Bhalla, R.; Gadzinski, A.J.; Alderman, M.; Miller, D.C.; Montgomery, J.S.; Weizer, A.Z.; Wu, A.; Hafez, K.S.; et al. Accuracy of determining small renal mass management with risk stratified biopsies: Confirmation by final pathology. J. Urol. 2013, 189, 441–446. [Google Scholar] [CrossRef] [PubMed]
- Motzer, R.J.; Jonasch, E.; Agarwal, N.; Bhayani, S.; Bro, W.P.; Chang, S.S.; Choueiri, T.K.; Costello, B.A.; Derweesh, I.H.; Fishman, M.; et al. Kidney Cancer, Version 2.2017, NCCN Clinical Practice Guidelines in Oncology. J. Natl. Compr. Cancer Netw. 2017, 15, 804–834. [Google Scholar] [CrossRef] [PubMed]
- Pierorazio, P.M.; Hyams, E.S.; Tsai, S.; Feng, Z.; Trock, B.J.; Mullins, J.K.; Johnson, P.T.; Fishman, E.K.; Allaf, M.E. Multiphasic enhancement patterns of small renal masses (≤4 cm) on preoperative computed tomography: Utility for distinguishing subtypes of renal cell carcinoma, angiomyolipoma, and oncocytoma. Urology 2013, 81, 1265–1271. [Google Scholar] [CrossRef] [PubMed] [PubMed Central]
- Trpkov, K.; Yilmaz, A.; Uzer, D.; Dishongh, K.M.; Quick, C.M.; Bismar, T.A.; Gokden, N. Renal oncocytoma revisited: A clinicopathological study of 109 cases with emphasis on problematic diagnostic features. Histopathology 2010, 57, 893–906. [Google Scholar] [CrossRef] [PubMed]
- Rosenkrantz, A.B.; Hindman, N.; Fitzgerald, E.F.; Niver, B.E.; Melamed, J.; Babb, J.S. MRI features of renal oncocytoma and chromophobe renal cell carcinoma. AJR Am. J. Roentgenol. 2010, 195, W421–W427. [Google Scholar] [CrossRef] [PubMed]
- Hindman, N.; Ngo, L.; Genega, E.M.; Melamed, J.; Wei, J.; Braza, J.M.; Rofsky, N.M.; Pedrosa, I. Angiomyolipoma with minimal fat: Can it be differentiated from clear cell renal cell carcinoma by using standard MR techniques? Radiology 2012, 265, 468–477. [Google Scholar] [CrossRef] [PubMed] [PubMed Central]
- Craig, W.D.; Wagner, B.J.; Travis, M.D. Pyelonephritis: Radiologic-pathologic review. Radiographics 2008, 28, 255–277. [Google Scholar] [CrossRef]
- Ljungberg, B.; Albiges, L.; Abu-Ghanem, Y.; Bedke, J.; Capitanio, U.; Dabestani, S.; Fernández-Pello, S.; Giles, R.H.; Hofmann, F.; Hora, M.; et al. European Association of Urology Guidelines on Renal Cell Carcinoma: The 2022 Update. Eur. Urol. 2022, 82, 399–410. [Google Scholar] [CrossRef] [PubMed]
- Campbell, S.C.; Clark, P.E.; Chang, S.S.; Karam, J.A.; Souter, L.; Uzzo, R.G. Renal Mass and Localized Renal Cancer: Evaluation, Management, and Follow-Up: AUA Guideline: Part I. J. Urol. 2021, 206, 199–208. [Google Scholar] [CrossRef] [PubMed]
- Silverman, S.G.; Pedrosa, I.; Ellis, J.H.; Hindman, N.M.; Schieda, N.; Smith, A.D.; Remer, E.M.; Shinagare, A.B.; Curci, N.E.; Raman, S.S.; et al. Bosniak Classification of Cystic Renal Masses, Version 2019: An Update Proposal and Needs Assessment. Radiology 2019, 292, 475–488. [Google Scholar] [CrossRef] [PubMed] [PubMed Central]
- Pierorazio, P.M.; Johnson, M.H.; Ball, M.W.; Gorin, M.A.; Trock, B.J.; Chang, P.; Wagner, A.A.; McKiernan, J.M.; Allaf, M.E. Five-year analysis of a multi-institutional prospective clinical trial of delayed intervention and surveillance for small renal masses: The DISSRM registry. Eur. Urol. 2015, 68, 408–415. [Google Scholar] [CrossRef] [PubMed]
- Hollingsworth, J.M.; Miller, D.C.; Daignault, S.; Hollenbeck, B.K. Five-year survival after surgical treatment for kidney cancer: A population-based competing risk analysis. Cancer 2007, 109, 1763–1768. [Google Scholar] [CrossRef]
- Huang, W.C.; Levey, A.S.; Serio, A.M.; Snyder, M.; Vickers, A.J.; Raj, G.V.; Scardino, P.T.; Russo, P. Chronic kidney disease after nephrectomy in patients with renal cortical tumours: A retrospective cohort study. Lancet Oncol. 2006, 7, 735–740. [Google Scholar] [CrossRef] [PubMed] [PubMed Central]
- Kutikov, A.; Egleston, B.L.; Wong, Y.N.; Uzzo, R.G. Evaluating overall survival and competing risks of death in patients with localized renal cell carcinoma using a comprehensive nomogram. J. Clin. Oncol. 2010, 28, 311–317. [Google Scholar] [CrossRef] [PubMed]
- Marconi, L.; Dabestani, S.; Lam, T.B.; Hofmann, F.; Stewart, F.; Norrie, J.; Bex, A.; Bensalah, K.; Canfield, S.E.; Hora, M.; et al. Systematic Review and Meta-analysis of Diagnostic Accuracy of Percutaneous Renal Tumour Biopsy. Eur. Urol. 2016, 69, 660–673. [Google Scholar] [CrossRef] [PubMed]
- Richard, P.O.; Jewett, M.A.; Bhatt, J.R.; Kachura, J.R.; Evans, A.J.; Zlotta, A.R.; Hermanns, T.; Juvet, T.; Finelli, A. Renal Tumor Biopsy for Small Renal Masses: A Single-center 13-year Experience. Eur. Urol. 2015, 68, 1007–1013. [Google Scholar] [CrossRef] [PubMed]
- Patel, H.D.; Johnson, M.H.; Pierorazio, P.M.; Sozio, S.M.; Sharma, R.; Iyoha, E.; Bass, E.B.; Allaf, M.E. Diagnostic Accuracy and Risks of Biopsy in the Diagnosis of a Renal Mass Suspicious for Localized Renal Cell Carcinoma: Systematic Review of the Literature. J. Urol. 2016, 195, 1340–1347. [Google Scholar] [CrossRef] [PubMed] [PubMed Central]
- Volpe, A.; Finelli, A.; Gill, I.S.; Jewett, M.A.; Martignoni, G.; Polascik, T.J.; Remzi, M.; Uzzo, R.G. Rationale for percutaneous biopsy and histologic characterisation of renal tumours. Eur. Urol. 2012, 62, 491–504. [Google Scholar] [CrossRef] [PubMed]
- Leveridge, M.J.; Finelli, A.; Kachura, J.R.; Evans, A.; Chung, H.; Shiff, D.A.; Fernandes, K.; Jewett, M.A. Outcomes of small renal mass needle core biopsy, nondiagnostic percutaneous biopsy, and the role of repeat biopsy. Eur. Urol. 2011, 60, 578–584. [Google Scholar] [CrossRef] [PubMed]
- Sahni, V.A.; Silverman, S.G. Biopsy of renal masses: When and why. Cancer Imaging 2009, 9, 44–55. [Google Scholar] [CrossRef]
- Truong, L.D.; Shen, S.S. Immunohistochemical diagnosis of renal neoplasms. Arch. Pathol. Lab. Med. 2011, 135, 92–109. [Google Scholar] [CrossRef] [PubMed]
- Gill, A.J.; Hes, O.; Papathomas, T.; Šedivcová, M.; Tan, P.H.; Agaimy, A.; Andresen, P.A.; Kedziora, A.; Clarkson, A.; Toon, C.W.; et al. Succinate dehydrogenase (SDH)-deficient renal carcinoma: A morphologically distinct entity: A clinicopathologic series of 36 tumors from 27 patients. Am. J. Surg. Pathol. 2014, 38, 1588–1602. [Google Scholar] [CrossRef] [PubMed] [PubMed Central]
- Skinnider, B.F.; Folpe, A.L.; Hennigar, R.A.; Lim, S.D.; Cohen, C.; Tamboli, P.; Young, A.; de Peralta-Venturina, M.; Amin, M.B. Distribution of cytokeratins and vimentin in adult renal neoplasms and normal renal tissue: Potential utility of a cytokeratin antibody panel in the differential diagnosis of renal tumors. Am. J. Surg. Pathol. 2005, 29, 747–754. [Google Scholar] [CrossRef] [PubMed]
- Joshi, S.; Tolkunov, D.; Aviv, H.; Hakimi, A.A.; Yao, M.; Hsieh, J.J.; Ganesan, S.; Chan, C.S.; White, E. The Genomic Landscape of Renal Oncocytoma Identifies a Metabolic Barrier to Tumorigenesis. Cell Rep. 2015, 13, 1895–1908. [Google Scholar] [CrossRef] [PubMed] [PubMed Central]
- Van Poppel, H.; Da Pozzo, L.; Albrecht, W.; Matveev, V.; Bono, A.; Borkowski, A.; Colombel, M.; Klotz, L.; Skinner, E.; Keane, T.; et al. A prospective, randomised EORTC intergroup phase 3 study comparing the oncologic outcome of elective nephron-sparing surgery and radical nephrectomy for low-stage renal cell carcinoma. Eur. Urol. 2011, 59, 543–552. [Google Scholar] [CrossRef] [PubMed]
- Thompson, R.H.; Atwell, T.; Schmit, G.; Lohse, C.M.; Kurup, A.N.; Weisbrod, A.; Psutka, S.P.; Stewart, S.B.; Callstrom, M.R.; Cheville, J.C.; et al. Comparison of partial nephrectomy and percutaneous ablation for cT1 renal masses. Eur. Urol. 2015, 67, 252–259. [Google Scholar] [CrossRef] [PubMed]
- Smaldone, M.C.; Kutikov, A.; Egleston, B.L.; Canter, D.J.; Viterbo, R.; Chen, D.Y.; Jewett, M.A.; Greenberg, R.E.; Uzzo, R.G. Small renal masses progressing to metastases under active surveillance: A systematic review and pooled analysis. Cancer 2012, 118, 997–1006. [Google Scholar] [CrossRef] [PubMed] [PubMed Central]
- Patel, N.; Cranston, D.; Akhtar, M.Z.; George, C.; Jones, A.; Leiblich, A.; Protheroe, A.; Sullivan, M. Active surveillance of small renal masses offers short-term oncological efficacy equivalent to radical and partial nephrectomy. BJU Int. 2012, 110, 1270–1275. [Google Scholar] [CrossRef] [PubMed]
- Campbell, S.; Uzzo, R.G.; Allaf, M.E.; Bass, E.B.; Cadeddu, J.A.; Chang, A.; Clark, P.E.; Davis, B.J.; Derweesh, I.H.; Giambarresi, L.; et al. Renal Mass and Localized Renal Cancer: AUA Guideline. J. Urol. 2017, 198, 520–529. [Google Scholar] [CrossRef] [PubMed]
- Alharbi, F.M.; Chahwan, C.K.; Le Gal, S.G.; Guleryuz, K.M.; Tillou, X.P.; Doerfler, A.P. Intraoperative ultrasound control of surgical margins during partial nephrectomy. Urol. Ann. 2016, 8, 430–433. [Google Scholar] [CrossRef] [PubMed]
- Mir, M.C.; Derweesh, I.; Porpiglia, F.; Zargar, H.; Mottrie, A.; Autorino, R. Partial Nephrectomy Versus Radical Nephrectomy for Clinical T1b and T2 Renal Tumors: A Systematic Review and Meta-analysis of Comparative Studies. Eur. Urol. 2017, 71, 606–617. [Google Scholar] [CrossRef]
- Sentell, K.T.; Ferroni, M.C.; Abaza, R. Near-infrared fluorescence imaging for intraoperative margin assessment during robot-assisted partial nephrectomy. BJU Int. 2020, 126, 259–264. [Google Scholar] [CrossRef] [PubMed]
- Choi, J.E.; You, J.H.; Kim, D.K.; Rha, K.H.; Lee, S.H. Comparison of perioperative outcomes between robotic and laparoscopic partial nephrectomy: A systematic review and meta-analysis. Eur. Urol. 2015, 67, 891–901. [Google Scholar] [CrossRef]
- Larcher, A.; Muttin, F.; Peyronnet, B.; De Naeyer, G.; Khene, Z.E.; Dell’Oglio, P.; Ferreiro, C.; Schatteman, P.; Capitanio, U.; D’Hondt, F.; et al. The Learning Curve for Robot-assisted Partial Nephrectomy: Impact of Surgical Experience on Perioperative Outcomes. Eur. Urol. 2019, 75, 253–256. [Google Scholar] [CrossRef] [PubMed]
- Hemal, A.K.; Kumar, A.; Kumar, R.; Wadhwa, P.; Seth, A.; Gupta, N.P. Laparoscopic versus open radical nephrectomy for large renal tumors: A long-term prospective comparison. J. Urol. 2007, 177, 862–866. [Google Scholar] [CrossRef] [PubMed]
- Blute, M.L.; Leibovich, B.C.; Lohse, C.M.; Cheville, J.C.; Zincke, H. The Mayo Clinic experience with surgical management, complications and outcome for patients with renal cell carcinoma and venous tumour thrombus. BJU Int. 2004, 94, 33–41. [Google Scholar] [CrossRef]
- Kunkle, D.A.; Egleston, B.L.; Uzzo, R.G. Excise, ablate or observe: The small renal mass dilemma--a meta-analysis and review. J. Urol. 2008, 179, 1227–1233. [Google Scholar] [CrossRef]
- Psutka, S.P.; Feldman, A.S.; McDougal, W.S.; McGovern, F.J.; Mueller, P.; Gervais, D.A. Long-term oncologic outcomes after radiofrequency ablation for T1 renal cell carcinoma. Eur. Urol. 2013, 63, 486–492. [Google Scholar] [CrossRef]
- Wah, T.M.; Irving, H.C.; Gregory, W.; Cartledge, J.; Joyce, A.D.; Selby, P.J. Radiofrequency ablation (RFA) of renal cell carcinoma (RCC): Experience in 200 tumours. BJU Int. 2014, 113, 416–428. [Google Scholar] [CrossRef]
- Yu, J.; Liang, P.; Yu, X.L.; Cheng, Z.G.; Han, Z.Y.; Dong, B.W. US-guided percutaneous microwave ablation of renal cell carcinoma: Intermediate-term results. Radiology 2012, 263, 900–908. [Google Scholar] [CrossRef]
- Meloni, M.F.; Bertolotto, M.; Alberzoni, C.; Lazzaroni, S.; Filice, C.; Livraghi, T.; Ferraioli, G. Follow-up after percutaneous radiofrequency ablation of renal cell carcinoma: Contrast-enhanced sonography versus contrast-enhanced CT or MRI. AJR Am. J. Roentgenol. 2008, 191, 1233–1238. [Google Scholar] [CrossRef] [PubMed]
- Jewett, M.A.; Mattar, K.; Basiuk, J.; Morash, C.G.; Pautler, S.E.; Siemens, D.R.; Tanguay, S.; Rendon, R.A.; Gleave, M.E.; Drachenberg, D.E.; et al. Active surveillance of small renal masses: Progression patterns of early stage kidney cancer. Eur. Urol. 2011, 60, 39–44. [Google Scholar] [CrossRef] [PubMed]
- Parker, P.A.; Alba, F.; Fellman, B.; Urbauer, D.L.; Li, Y.; Karam, J.A.; Tannir, N.; Jonasch, E.; Wood, C.G.; Matin, S.F. Illness uncertainty and quality of life of patients with small renal tumors undergoing watchful waiting: A 2-year prospective study. Eur. Urol. 2013, 63, 1122–1127. [Google Scholar] [CrossRef] [PubMed] [PubMed Central]
- Motzer, R.J.; Tannir, N.M.; McDermott, D.F.; Arén Frontera, O.; Melichar, B.; Choueiri, T.K.; Plimack, E.R.; Barthélémy, P.; Porta, C.; George, S.; et al. Nivolumab plus Ipilimumab versus Sunitinib in Advanced Renal-Cell Carcinoma. N. Engl. J. Med. 2018, 378, 1277–1290. [Google Scholar] [CrossRef] [PubMed] [PubMed Central]
- Motzer, R.; Alekseev, B.; Rha, S.Y.; Porta, C.; Eto, M.; Powles, T.; Grünwald, V.; Hutson, T.E.; Kopyltsov, E.; Méndez-Vidal, M.J.; et al. Lenvatinib plus Pembrolizumab or Everolimus for Advanced Renal Cell Carcinoma. N. Engl. J. Med. 2021, 384, 1289–1300. [Google Scholar] [CrossRef] [PubMed]
- Koçak, B.; Durmaz, E.Ş.; Ateş, E.; Kılıçkesmez, Ö. Radiomics with artificial intelligence: A practical guide for beginners. Diagn. Interv. Radiol. 2019, 25, 485–495. [Google Scholar] [CrossRef] [PubMed] [PubMed Central]
- Ursprung, S.; Beer, L.; Bruining, A.; Woitek, R.; Stewart, G.D.; Gallagher, F.A.; Sala, E. Radiomics of computed tomography and magnetic resonance imaging in renal cell carcinoma-a systematic review and meta-analysis. Eur. Radiol. 2020, 30, 3558–3566. [Google Scholar] [CrossRef] [PubMed] [PubMed Central]
- Feng, Z.; Rong, P.; Cao, P.; Zhou, Q.; Zhu, W.; Yan, Z.; Liu, Q.; Wang, W. Machine learning-based quantitative texture analysis of CT images of small renal masses: Differentiation of angiomyolipoma without visible fat from renal cell carcinoma. Eur. Radiol. 2018, 28, 1625–1633. [Google Scholar] [CrossRef] [PubMed]
- Lubner, M.G.; Smith, A.D.; Sandrasegaran, K.; Sahani, D.V.; Pickhardt, P.J. CT Texture Analysis: Definitions, Applications, Biologic Correlates, and Challenges. Radiographics 2017, 37, 1483–1503. [Google Scholar] [CrossRef] [PubMed]
- Santoni, M.; Cimadamore, A.; Cheng, L.; Lopez-Beltran, A.; Battelli, N.; Massari, F.; Scarpelli, M.; Galosi, A.B.; Bracarda, S.; Montironi, R. Circulating Tumor Cells in Renal Cell Carcinoma: Recent Findings and Future Challenges. Front. Oncol. 2019, 5, 228. [Google Scholar] [CrossRef] [PubMed] [PubMed Central]
- Verhoeff, S.R.; van Es, S.C.; Boon, E.; van Helden, E.; Angus, L.; Elias, S.G.; Oosting, S.F.; Aarntzen, E.H.; Brouwers, A.H.; Kwee, T.C.; et al. Lesion detection by [89Zr] Zr-DFO-girentuximab and [18F] FDG-PET/CT in patients with newly diagnosed metastatic renal cell carcinoma. Eur. J. Nucl. Med. Mol. Imaging 2019, 46, 1931–1939. [Google Scholar] [CrossRef]
- Peng, X.; Koo, K.; Ma, G.; Draelos, M.; Wang, X. Photoacoustic imaging combined with robotics: A review of current works. Biomed. Opt. Express 2025, 16, 4730–4745. [Google Scholar] [CrossRef] [PubMed] [PubMed Central]
- Steinberg, I.; Huland, D.M.; Vermesh, O.; Frostig, H.E.; Tummers, W.S.; Gambhir, S.S. Photoacoustic clinical imaging. Photoacoustics 2019, 14, 77–98. [Google Scholar] [CrossRef] [PubMed] [PubMed Central]



| Histological Subtype | Overall Prevalence (% of Renal Tumors) | Isoechoic Rate (%) | Key Histological Features |
|---|---|---|---|
| Clear cell RCC | 70–75% of RCCs | 6–10% | Abundant clear cytoplasm, compact alveolar pattern, delicate vascular network |
| Papillary RCC | 10–15% of RCCs | 15–20% | Small cuboidal cells, papillary/tubular patterns, minimal hemosiderin |
| Chromophobe RCC | 5% of RCCs | 25–30% | Large polygonal cells, perinuclear halos, numerous mitochondria |
| Oncocytoma | 3–7% of renal tumors | 35–40% | Densely eosinophilic cytoplasm, nested architecture, central scar (30%) |
| Fat-poor AML | 5% of AMLs | 60–70% | Minimal adipose tissue, smooth muscle predominant, thick-walled vessels |
| Category | Key Findings |
|---|---|
| Definition | Renal masses with echogenicity equal to or similar to normal renal parenchyma on ultrasound |
| Diagnostic Approach | Conventional US limited (sensitivity < 70%); CEUS and multiphasic CT/MRI recommended for characterization |
| Benign vs. Malignant | Fat-poor AML and oncocytoma frequently appear isoechoic; biopsy recommended when diagnosis uncertain |
| Treatment Selection | Partial nephrectomy (masses ≤ 7 cm, favorable anatomy); Ablation (≤3 cm, comorbid patients); Active surveillance (small masses, elderly, significant comorbidities) |
| Clinical Challenges | Delayed detection due to sonographic similarity to parenchyma; differentiation from benign lesions; management in patients with CKD |
Disclaimer/Publisher’s Note: The statements, opinions and data contained in all publications are solely those of the individual author(s) and contributor(s) and not of MDPI and/or the editor(s). MDPI and/or the editor(s) disclaim responsibility for any injury to people or property resulting from any ideas, methods, instructions or products referred to in the content. |
© 2025 by the authors. Licensee MDPI, Basel, Switzerland. This article is an open access article distributed under the terms and conditions of the Creative Commons Attribution (CC BY) license.
Share and Cite
Sinatra, N.; Geraci, G.; Palumbo, R.; Oddo, G.; Zichittella, G.; Cirafici, E.; Sorce, A.; Mulè, G.; Carollo, C. Isoechoic Renal Tumors: A Case Report and Literature Review. Diagnostics 2026, 16, 14. https://doi.org/10.3390/diagnostics16010014
Sinatra N, Geraci G, Palumbo R, Oddo G, Zichittella G, Cirafici E, Sorce A, Mulè G, Carollo C. Isoechoic Renal Tumors: A Case Report and Literature Review. Diagnostics. 2026; 16(1):14. https://doi.org/10.3390/diagnostics16010014
Chicago/Turabian StyleSinatra, Nicola, Giulio Geraci, Roberto Palumbo, Gaspare Oddo, Giuseppe Zichittella, Emanuele Cirafici, Alessandra Sorce, Giuseppe Mulè, and Caterina Carollo. 2026. "Isoechoic Renal Tumors: A Case Report and Literature Review" Diagnostics 16, no. 1: 14. https://doi.org/10.3390/diagnostics16010014
APA StyleSinatra, N., Geraci, G., Palumbo, R., Oddo, G., Zichittella, G., Cirafici, E., Sorce, A., Mulè, G., & Carollo, C. (2026). Isoechoic Renal Tumors: A Case Report and Literature Review. Diagnostics, 16(1), 14. https://doi.org/10.3390/diagnostics16010014

