miRNA-Orchestrated Fibroinflammatory Responses in Heart Failure with Preserved Ejection Fraction: Translational Opportunities for Precision Medicine
Abstract
1. Introduction
2. Chronic Inflammation and HFpEF
3. Mechanisms of Myocardial Fibrosis in HFpEF
4. miRNAs in HFpEF-Associated Chronic Inflammation
5. miRNAs-Mediated Myocardial Fibrosis
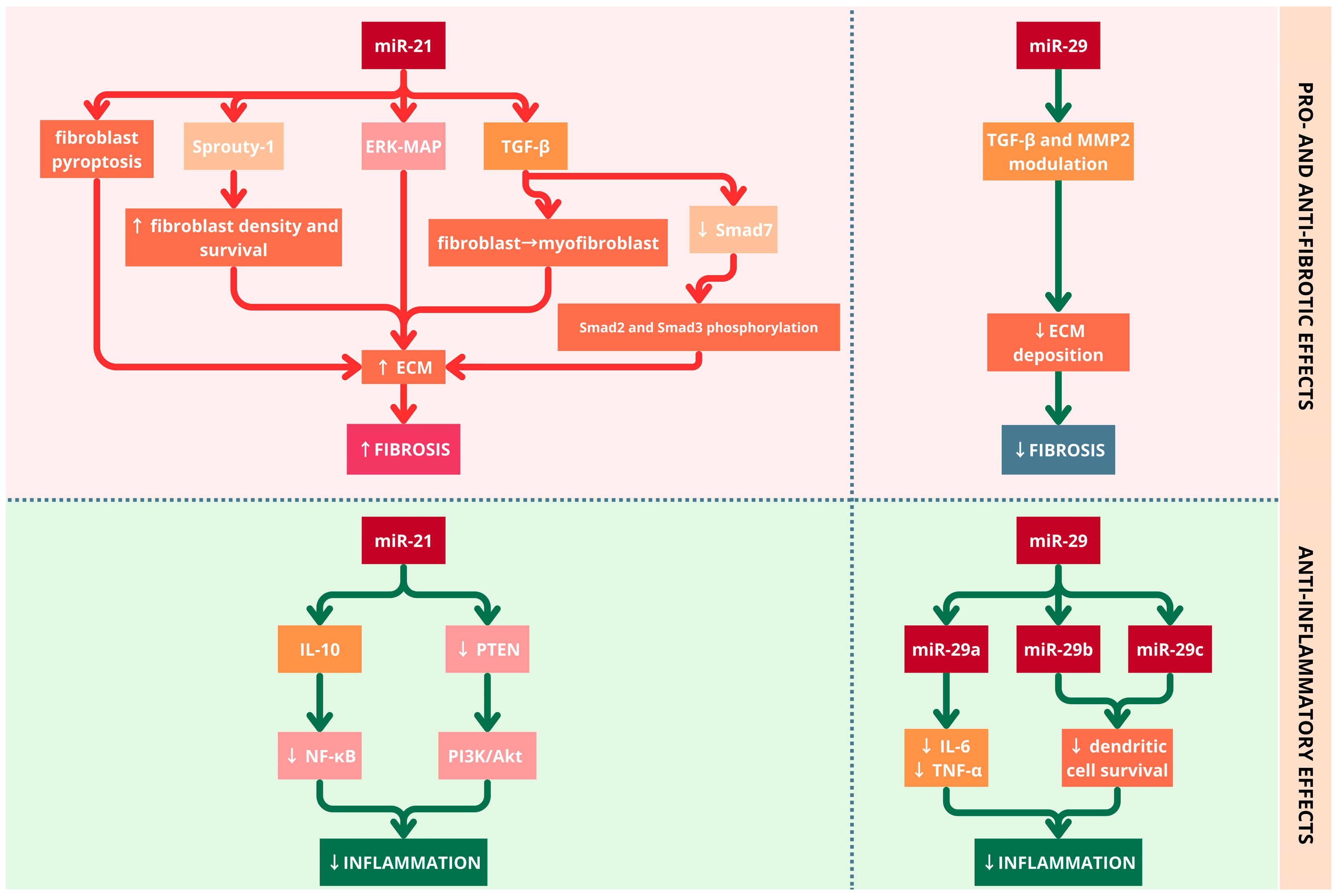
6. Interaction Between miRNAs Involved in Cardiac Inflammation and Fibrosis
6.1. The Duality of miRNAs in Modulating Inflammatory and Fibrotic Pathways
6.2. Circulating miRNAs as Diagnostic Biomarkers
6.3. Relationship Between miRNA Levels and Disease Severity: Prognostic Implications of miRNA Profiling
6.4. Comparison with Validated Biomarkers for the Heart Failure Spectrum
7. Potential Therapeutic Approaches
8. Gaps in Knowledge and Future Directions
8.1. miRNA Dynamics and Correlation with Cardiac Fibrosis
8.2. Translational Barriers from Preclinical to Clinical—The Challenge of Adapting Multifactorial Rat Models to Match Human HFpEF Phenotypes
8.3. Feasibility of Targeted Therapy
9. Conclusions
Author Contributions
Funding
Institutional Review Board Statement
Informed Consent Statement
Data Availability Statement
Conflicts of Interest
Abbreviations
References
- Daubert, C. Heart failure: A major public health problem. La Presse Medicale 2024, 53, 104224. [Google Scholar] [CrossRef]
- Dunlay, S.M.; Roger, V.L.; Redfield, M.M. Epidemiology of heart failure with preserved ejection fraction. Nat. Rev. Cardiol. 2017, 14, 591–602. [Google Scholar] [CrossRef] [PubMed]
- Fletcher, R.A.; Rockenschaub, P.; Neuen, B.L.; Walter, I.J.; Conrad, N.; Mizani, M.A.; Bolton, T.; Lawson, C.A.; Tomlinson, C.; Logothetis, S.B. Contemporary epidemiology of hospitalised heart failure with reduced versus preserved ejection fraction in England: A retrospective, cohort study of whole-population electronic health records. Lancet Public Health 2024, 9, e871–e885. [Google Scholar] [CrossRef]
- Teramoto, K.; Teng, T.H.K.; Chandramouli, C.; Tromp, J.; Sakata, Y.; Lam, C.S.P. Epidemiology and Clinical Features of Heart Failure with Preserved Ejection Fraction. Card. Fail. Rev. 2022, 8, e27. [Google Scholar] [CrossRef]
- Omote, K.; Verbrugge, F.H.; Borlaug, B.A. Heart Failure with Preserved Ejection Fraction: Mechanisms and Treatment Strategies. Annu. Rev. Med. 2022, 73, 321–337. [Google Scholar] [CrossRef]
- Paraskevaidis, I.; Farmakis, D.; Papingiotis, G.; Tsougos, E. Inflammation and Heart Failure: Searching for the Enemy—Reaching the Entelechy. J. Cardiovasc. Dev. Dis. 2023, 10, 19. [Google Scholar] [CrossRef]
- Orang, A.V.; Safaralizadeh, R.; Kazemzadeh-Bavili, M. Mechanisms of miRNA-mediated gene regulation from common downregulation to mRNA-specific upregulation. Int. J. Genom. 2014, 2014, 970607. [Google Scholar]
- Das, K.; Rao, L.V.M. The Role of microRNAs in Inflammation. Int. J. Mol. Sci. 2022, 23, 15479. [Google Scholar] [CrossRef]
- Cai, Y.; Yu, X.; Hu, S.; Yu, J. A Brief Review on the Mechanisms of miRNA Regulation. Genom. Proteom. Bioinform. 2009, 7, 147–154. [Google Scholar] [CrossRef] [PubMed]
- Oliveira-Carvalho, V.; Carvalho, V.O.; Silva, M.M.; Guimarães, G.V.; Bocchi, E.A. MicroRNAs: A new paradigm in the treatment and diagnosis of heart failure? Arq. Bras. De Cardiol. 2012, 98, 362–370. [Google Scholar] [CrossRef] [PubMed]
- Berezin, A.E. Epigenetic Modifications the Development of Different Heart Failure Phenotypes. J. Data Min. Genom. Proteom. 2016, 7, 202. [Google Scholar] [CrossRef]
- Tschöpe, C.; Van Linthout, S. New insights in (inter) cellular mechanisms by heart failure with preserved ejection fraction. Curr. Heart Fail. Rep. 2014, 11, 436–444. [Google Scholar] [CrossRef]
- Van Linthout, S.; Tschöpe, C. Inflammation—Cause or Consequence of Heart Failure or Both? Curr. Heart Fail. Rep. 2017, 14, 251–265. [Google Scholar] [CrossRef]
- Prabhu, S.D.; Frangogiannis, N.G. The biological basis for cardiac repair after myocardial infarction. Circ. Res. 2016, 119, 91–112. [Google Scholar] [CrossRef]
- Frati, G.; Schirone, L.; Chimenti, I.; Yee, D.; Biondi-Zoccai, G.; Volpe, M.; Sciarretta, S. An overview of the inflammatory signaling mechanisms in the myocardium underlying the development of diabetic cardiomyopathy. Cardiovasc. Res. 2017, 113, 378–388. [Google Scholar] [CrossRef] [PubMed]
- Bartekova, M.; Radosinska, J.; Jelemensky, M.; Dhalla, N.S. Role of cytokines and inflammation in heart function during health and disease. Heart Fail. Rev. 2018, 23, 733–758. [Google Scholar] [CrossRef]
- Rose, N.R. Critical cytokine pathways to cardiac inflammation. J. Interferon Cytokine Res. 2011, 31, 705–710. [Google Scholar] [CrossRef] [PubMed]
- Mihara, M.; Hashizume, M.; Yoshida, H.; Suzuki, M.; Shiina, M. IL-6/IL-6 receptor system and its role in physiological and pathological conditions. Clin. Sci. 2012, 122, 143–159. [Google Scholar] [CrossRef] [PubMed]
- Sanders-Van Wijk, S.; Tromp, J.; Beussink-Nelson, L.; Hage, C.; Svedlund, S.; Saraste, A.; Swat, S.A.; Sanchez, C.; Njoroge, J.; Tan, R.-S. Proteomic Evaluation of the Comorbidity-Inflammation Paradigm in Heart Failure With Preserved Ejection Fraction Results From the PROMIS-HFpEF Study. Circulation 2020, 142, 2029–2044. [Google Scholar] [CrossRef]
- Hage, C.; Michaëlsson, E.; Linde, C.; Donal, E.; Daubert, J.C.; Gan, L.M.; Lund, L.H. Inflammatory Biomarkers Predict Heart Failure Severity and Prognosis in Patients with Heart Failure with Preserved Ejection Fraction: A Holistic Proteomic Approach. Circ. Cardiovasc. Genet. 2017, 10, e001633. [Google Scholar] [CrossRef]
- Putko, B.N.; Wang, Z.; Lo, J.; Anderson, T.; Becher, H.; Dyck, J.R.B.; Kassiri, Z.; Oudit, G.Y.; Alberta HEART Investigators; Calvert, J. Circulating levels of tumor necrosis factor-alpha receptor 2 are increased in heart failure with preserved ejection fraction relative to heart failure with reduced ejection fraction: Evidence for a divergence in pathophysiology. PLoS ONE 2014, 9, e99495. [Google Scholar] [CrossRef]
- Carris, N.W.; Mhaskar, R.; Coughlin, E.; Bracey, E.; Tipparaju, S.M.; Halade, G.V. Novel biomarkers of inflammation in heart failure with preserved ejection fraction: Analysis from a large prospective cohort study. BMC Cardiovasc. Disord. 2022, 22, 221. [Google Scholar] [CrossRef] [PubMed]
- Souders, C.A.; Bowers, S.L.K.; Baudino, T.A. Cardiac fibroblast: The renaissance cell. Circ. Res. 2009, 105, 1164–1176. [Google Scholar] [CrossRef]
- Frangogiannis, N.G. Cardiac fibrosis. Cardiovasc. Res. 2021, 117, 1450–1488. [Google Scholar] [CrossRef]
- Sweeney, M.; Corden, B.; Cook, S.A. Targeting cardiac fibrosis in heart failure with preserved ejection fraction: Mirage or miracle? EMBO Mol. Med. 2020, 12, e10865. [Google Scholar] [CrossRef] [PubMed]
- Gullestad, L.; Ueland, T.; Vinge, L.E.; Finsen, A.; Yndestad, A.; Aukrust, P. Inflammatory cytokines in heart failure: Mediators and markers. Cardiology 2012, 122, 23–35. [Google Scholar] [CrossRef]
- Paulus, W.J.; Zile, M.R. From Systemic Inflammation to Myocardial Fibrosis: The Heart Failure with Preserved Ejection Fraction Paradigm Revisited. Circ. Res. 2021, 128, 1451–1467. [Google Scholar] [CrossRef]
- Cazorla, O.; Freiburg, A.; Helmes, M.; Centner, T.; McNabb, M.; Wu, Y.; Trombitas, K.; Labeit, S.; Granzier, H. Differential expression of cardiac titin isoforms and modulation of cellular stiffness. Circ. Res. 2000, 86, 59–67. [Google Scholar] [CrossRef]
- Dominic, K.L.; Schmidt, A.V.; Granzier, H.; Campbell, K.S.; Stelzer, J.E. Mechanism-based myofilament manipulation to treat diastolic dysfunction in HFpEF. Front. Physiol. 2024, 15, 1512550. [Google Scholar] [CrossRef]
- Valée, A.; Lecarpentier, Y. TGF-β in fibrosis by acting as a conductor for contractile properties of myofibroblasts. Cell Biosci. 2019, 9, 98. [Google Scholar] [CrossRef] [PubMed]
- Khalaji, A.; Mehrtabar, S.; Jabraeilipour, A.; Doustar, N.; Rahmani Youshanlouei, H.; Tahavvori, A.; Fattahi, P.; Alavi, S.M.; Taha, S.R.; Fazlollahpour-Naghibi, A.; et al. Inhibitory effect of microRNA-21 on pathways and mechanisms involved in cardiac fibrosis development. Ther. Adv. Cardiovasc. Dis. 2024, 18, 17539447241253134. [Google Scholar] [CrossRef]
- Doğan, A.Ş.; Pala, M.; Görücü Yilmaz, Ş.; Beceren, A.; Karabulut, A.; Polat, Y.; Elçioğlu, H.K. The Effects of MicroRNAs on Cardiomyopathy in a Rat Model of Streptozotocin-induced Diabetes Mellitus. Bezmialem Sci. 2025, 13, 35–44. [Google Scholar] [CrossRef]
- Bonanni, A.; Vinci, R.; d’Aiello, A.; Grimaldi, M.C.; Di Sario, M.; Tarquini, D.; Proto, L.; Severino, A.; Pedicino, D.; Liuzzo, G. Targeting collagen pathways as an HFpEF therapeutic strategy. J. Clin. Med. 2023, 12, 5862. [Google Scholar] [CrossRef] [PubMed]
- Kabłak-Ziembicka, A.; Badacz, R.; Okarski, M.; Wawak, M.; Przewłocki, T.; Podolec, J. Cardiac microRNAs: Diagnostic and therapeutic potential. Arch. Med. Sci. 2023, 19, 1360–1381. [Google Scholar] [CrossRef]
- Olivieri, F.; Prattichizzo, F.; Giuliani, A.; Matacchione, G.; Rippo, M.R.; Sabbatinelli, J.; Bonafè, M. miR-21 and miR-146a: The microRNAs of inflammaging and age-related diseases. Ageing Res. Rev. 2021, 70, 101374. [Google Scholar] [CrossRef] [PubMed]
- Feng, B.; Chen, S.; Gordon, A.D.; Chakrabarti, S. miR-146a mediates inflammatory changes and fibrosis in the heart in diabetes. J. Mol. Cell. Cardiol. 2017, 105, 70–76. [Google Scholar] [CrossRef]
- Gholaminejad, A.; Zare, N.; Dana, N.; Shafie, D.; Mani, A.; Javanmard, S.H. A meta-analysis of microRNA expression profiling studies in heart failure. Heart Fail. Rev. 2021, 26, 997–1021. [Google Scholar] [CrossRef]
- Shimada, B.K.; Yang, Y.; Zhu, J.; Wang, S.; Suen, A.; Kronstadt, S.M.; Jeyaram, A.; Jay, S.M.; Zou, L.; Chao, W. Extracellular miR-146a-5p Induces Cardiac Innate Immune Response and Cardiomyocyte Dysfunction. Immunohorizons 2020, 4, 561–572. [Google Scholar] [CrossRef]
- Dueck, A.; Eichner, A.; Sixt, M.; Meister, G. A miR-155-dependent microRNA hierarchy in dendritic cell maturation and macrophage activation. FEBS Lett. 2014, 588, 632–640. [Google Scholar] [CrossRef]
- Hu, J.; Huang, S.; Liu, X.; Zhang, Y.; Wei, S.; Hu, X. miR-155: An important role in inflammation response. J. Immunol. Res. 2022, 2022, 7437281. [Google Scholar] [CrossRef]
- Pasca, S.; Jurj, A.; Petrushev, B.; Tomuleasa, C.; Matei, D. MicroRNA-155 Implication in M1 Polarization and the Impact in Inflammatory Diseases. Front. Immunol. 2020, 11, 625. [Google Scholar] [CrossRef] [PubMed]
- Jablonski, K.A.; Gaudet, A.D.; Amici, S.A.; Popovich, P.G.; Guerau-de-Arellano, M. Control of the inflammatory macrophage transcriptional signature by miR-155. PLoS ONE 2016, 11, e0159724. [Google Scholar] [CrossRef]
- Yuan, X.; Berg, N.; Lee, J.W.; Le, T.T.; Neudecker, V.; Jing, N.; Eltzschig, H. MicroRNA miR-223 as regulator of innate immunity. J. Leukoc. Biol. 2018, 104, 515–524. [Google Scholar] [CrossRef] [PubMed]
- Johnnidis, J.B.; Harris, M.H.; Wheeler, R.T.; Stehling-Sun, S.; Lam, M.H.; Kirak, O.; Brummelkamp, T.R.; Fleming, M.D.; Camargo, F.D. Regulation of progenitor cell proliferation and granulocyte function by microRNA-223. Nature 2008, 451, 1125–1129. [Google Scholar] [CrossRef]
- Taïbi, F.; Metzinger-Le Meuth, V.; Massy, Z.A.; Metzinger, L. miR-223: An inflammatory oncomiR enters the cardiovascular field. Biochim. Biophys. Acta—Mol. Basis Dis. 2014, 1842, 1001–1009. [Google Scholar] [CrossRef] [PubMed]
- Haneklaus, M.; Gerlic, M.; O’Neill, L.A.J.; Masters, S.L. miR-223: Infection, inflammation and cancer. J. Intern. Med. 2013, 274, 215–226. [Google Scholar] [CrossRef]
- Liu, X.; Xu, Y.; Deng, Y.; Li, H. MicroRNA-223 Regulates Cardiac Fibrosis after Myocardial Infarction by Targeting RASA1. Cell. Physiol. Biochem. 2018, 46, 1439–1454. [Google Scholar] [CrossRef]
- Yuan, J.; Chen, H.; Ge, D.; Xu, Y.; Xu, H.; Yang, Y.; Gu, M.; Zhou, Y.; Zhu, J.; Ge, T.; et al. miR-21 Promotes Cardiac Fibrosis after Myocardial Infarction Via Targeting Smad7. Cell. Physiol. Biochem. 2017, 42, 2207–2219. [Google Scholar] [CrossRef]
- Surina Fontanella, R.A.; Scisciola, L.; Marfella, R.; Paolisso, G.; Barbieri, M. miR-21 in human cardiomyopathies. Front. Cardiovasc. Med. 2021, 8, 767064. [Google Scholar] [CrossRef]
- Cardin, S.; Guasch, E.; Luo, X.; Naud, P.; Le Quang, K.; Shi, Y.; Tardif, J.-C.; Comtois, P.; Nattel, S. Role for MicroRNA-21 in atrial profibrillatory fibrotic remodeling associated with experimental postinfarction heart failure. Circ. Arrhythm. Electrophysiol. 2012, 5, 1027–1035. [Google Scholar] [CrossRef]
- Ben-Nun, D.; Buja, L.M.; Fuentes, F. Prevention of heart failure with preserved ejection fraction (HFpEF): Reexamining microRNA-21 inhibition in the era of oligonucleotide-based therapeutics. Cardiovasc. Pathol. 2020, 49, 107243. [Google Scholar] [CrossRef]
- Dong, D.L.; Yang, B.F. Role of microRNAs in cardiac hypertrophy, myocardial fibrosis and heart failure. Acta Pharm. Sin. B 2011, 1, 1–7. [Google Scholar] [CrossRef]
- Vegter, E.L.; Van Der Meer, P.; De Windt, L.J.; Pinto, Y.M.; Voors, A.A. MicroRNAs in heart failure: From biomarker to target for therapy. Eur. J. Heart Fail. 2016, 18, 457–468. [Google Scholar] [CrossRef]
- Shen, N.N.; Wang, J.L.; Fu, Y.P. The microRNA expression profiling in heart failure: A systematic review and meta-analysis. Front. Cardiovasc. Med. 2022, 9, 856358. [Google Scholar] [CrossRef] [PubMed]
- Chang, W.T.; Shih, J.Y.; Lin, Y.W.; Huang, T.L.; Chen, Z.C.; Chen, C.L.; Chu, J.S.; Liu, P.Y. miR-21 upregulation exacerbates pressure overload-induced cardiac hypertrophy in aged hearts. Aging 2022, 14, 5925. [Google Scholar] [CrossRef] [PubMed]
- Kura, B.; Kalocayova, B.; Devaux, Y.; Bartekova, M. Potential clinical implications of miR-1 and miR-21 in heart disease and cardioprotection. Int. J. Mol. Sci. 2020, 21, 700. [Google Scholar] [CrossRef] [PubMed]
- Shi, P.; Zhao, X.D.; Shi, K.H.; Ding, X.S.; Tao, H. miR-21–3p triggers cardiac fibroblasts pyroptosis in diabetic cardiac fibrosis via inhibiting androgen receptor. Exp. Cell Res. 2021, 399, 112464. [Google Scholar] [CrossRef]
- Dalgaard, L.T.; Sørensen, A.E.; Hardikar, A.A.; Joglekar, M.V. The microRNA-29 family: Role in metabolism and metabolic disease. American journal of physiology. Cell Physiol. 2022, 323, C367–C377. [Google Scholar] [CrossRef]
- Van Rooij, E.; Sutherland, L.B.; Thatcher, J.E.; DiMaio, J.M.; Naseem, R.H.; Marshall, W.S.; Hill, J.A.; Olson, E.N. Dysregulation of microRNAs after myocardial infarction reveals a role of miR-29 in cardiac fibrosis. Proc. Natl. Acad. Sci. USA 2008, 105, 13027–13032. [Google Scholar] [CrossRef]
- Li, C.; Wang, N.; Rao, P.; Wang, L.; Lu, D.; Sun, L. Role of the microRNA-29 family in myocardial fibrosis. J. Physiol. Biochem. 2021, 77, 365–376. [Google Scholar] [CrossRef]
- Zhang, X.; McLendon, J.M.; Peck, B.D.; Chen, B.; Song, L.S.; Boudreau, R.L. Modulation of miR-29 influences myocardial compliance likely through coordinated regulation of calcium handling and extracellular matrix. Mol. Ther. Nucleic Acids 2023, 34, 102081. [Google Scholar] [CrossRef]
- Zhou, H.; Tang, W.; Yang, J.; Peng, J.; Guo, J.; Fan, C. MicroRNA-related strategies to improve cardiac function in heart failure. Front. Cardiovasc. Med. 2021, 8, 773083. [Google Scholar] [CrossRef] [PubMed]
- Liu, M.N.; Luo, G.; Gao, W.J.; Yang, S.J.; Zhou, H. miR-29 family: A potential therapeutic target for cardiovascular disease. Pharmacol. Res. 2021, 166, 105510. [Google Scholar] [CrossRef] [PubMed]
- Huang, X.H.; Li, J.L.; Li, X.Y.; Wang, S.X.; Jiao, Z.H.; Li, S.Q.; Liu, J.; Ding, J. miR-208a in cardiac hypertrophy and remodeling. Front. Cardiovasc. Med. 2021, 8, 773314. [Google Scholar] [CrossRef]
- Dickinson, B.A.; Semus, H.M.; Montgomery, R.L.; Stack, C.; Latimer, P.A.; Lewton, S.M.; Lynch, J.M.; Hullinger, T.G.; Seto, A.G.; van Rooij, E. Plasma microRNAs serve as biomarkers of therapeutic efficacy and disease progression in hypertension-induced heart failure. Eur. J. Heart Fail. 2013, 15, 650–659. [Google Scholar] [CrossRef] [PubMed]
- Zhang, X.T.; Xu, M.G. Potential link between microRNA-208 and cardiovascular diseases. J. Xiangya Med. 2021, 6. [Google Scholar] [CrossRef]
- Castoldi, G.; di Gioia, C.R.T.; Bombardi, C.; Catalucci, D.; Corradi, B.; Gualazzi, M.G.; Leopizzi, M.; Mancini, M.; Zerbini, G.; Condorelli, G.; et al. miR-133a regulates collagen 1A1: Potential role of miR-133a in myocardial fibrosis in angiotensin II-dependent hypertension. J. Cell. Physiol. 2012, 227, 850–856. [Google Scholar] [CrossRef]
- Kruk, L.; Braun, A.; Cosset, E.; Gudermann, T.; Mammadova-Bach, E. Galectin functions in cancer-associated inflammation and thrombosis. Front. Cardiovasc. Med. 2023, 10, 1052959. [Google Scholar] [CrossRef]
- Wang, J.; Han, B. Dysregulated CD4+ T cells and microRNAs in myocarditis. Front. Immunol. 2020, 11, 539. [Google Scholar]
- Sygitowicz, G.; Maciejak-Jastrzębska, A.; Sitkiewicz, D. The diagnostic and therapeutic potential of galectin-3 in cardiovascular diseases. Biomolecules 2021, 12, 46. [Google Scholar] [CrossRef]
- Gareev, I.; Beylerli, O.; Sufianov, A.; Gulieva, L.; Pavlov, V.; Shi, H. MicroRNAs in the Regulation of Immune Response in Cardiovascular Diseases: New Diagnostic and Therapeutic Tools. Gene Expr. 2025, 24, 219–234. [Google Scholar] [CrossRef]
- Chen, Y.; Ye, X.; Escames, G.; Lei, W.; Zhang, X.; Li, M.; Jing, T.; Yao, Y.; Qiu, Z.; Wang, Z.; et al. The NLRP3 inflammasome: Contributions to inflammation-related diseases. Cell. Mol. Biol. Lett. 2023, 28, 51. [Google Scholar] [CrossRef]
- Chen, T.; Li, Z.; Tu, J.; Zhu, W.; Ge, J.; Zheng, X.; Yang, L.; Pan, X.; Yan, H.; Zhu, J. MicroRNA-29a regulates pro-inflammatory cytokine secretion and scavenger receptor expression by targeting LPL in oxLDL-stimulated dendritic cells. FEBS Lett. 2011, 585, 657–663. [Google Scholar] [CrossRef]
- Sansonetti, M.; De Windt, L.J. Non-coding RNAs in cardiac inflammation: Key drivers in the pathophysiology of heart failure. Cardiovasc. Res. 2022, 118, 2058–2073. [Google Scholar] [CrossRef] [PubMed]
- Hassanabad, A.F.; Zarzycki, A.N.; Patel, V.B.; Fedak, P.W. Current concepts in the epigenetic regulation of cardiac fibrosis. Cardiovasc. Pathol. 2024, 73, 107673. [Google Scholar] [CrossRef]
- Zhang, J.; Xing, Q.; Zhou, X.; Li, J.; Li, Y.; Zhang, L.; Zhou, Q.; Tang, B. Circulating miRNA-21 is a promising biomarker for heart failure. Mol. Med. Rep. 2017, 16, 7766–7774. [Google Scholar] [CrossRef] [PubMed]
- Wang, L.; Guo, A.; Liang, S.; Yu, L.; Shen, B.; Huang, Z. The association of serum hsa-miR-21-5p expression with the severity and prognosis of heart failure with reduced ejection fraction. BMC Cardiovasc. Disord. 2025, 25, 114. [Google Scholar] [CrossRef] [PubMed]
- Yamada, H.; Suzuki, K.; Fujii, R.; Kawado, M.; Hashimoto, S.; Watanabe, Y.; Iso, H.; Fujino, Y.; Wakai, K.; Tamakoshi, A. Circulating miR-21, miR-29a, and miR-126 are associated with premature death risk due to cancer and cardiovascular disease: The JACC Study. Sci. Rep. 2021, 11, 5298. [Google Scholar] [CrossRef]
- Veitch, S.; Njock, M.S.; Chandy, M.; Siraj, M.A.; Chi, L.; Mak, H.; Yu, K.; Rathnakumar, K.; Perez Romero, C.A.; Chen, Z.; et al. miR-30 promotes fatty acid beta-oxidation and endothelial cell dysfunction and is a circulating biomarker of coronary microvascular dysfunction in pre-clinical models of diabetes. Cardiovasc. Diabetol. 2022, 21, 31. [Google Scholar] [CrossRef]
- Kattih, B.; Fischer, A.; Muhly-Reinholz, M.; Tombor, L.; Nicin, L.; Cremer, S.; Zeiher, A.M.; John, D.; Abplanalp, W.T.; Dimmeler, S. Inhibition of miR-92a normalizes vascular gene expression and prevents diastolic dysfunction in heart failure with preserved ejection fraction. J. Mol. Cell. Cardiol. 2025, 198, 89–98. [Google Scholar] [CrossRef]
- Couch, L.S.; Fiedler, J.; Chick, G.; Clayton, R.; Dries, E.; Wienecke, L.M.; Fu, L.; Fourre, J.; Pandey, P.; Derda, A.A.; et al. Circulating microRNAs predispose to takotsubo syndrome following high-dose adrenaline exposure. Cardiovasc. Res. 2022, 118, 1758–1770. [Google Scholar]
- Wong, L.L.; Zou, R.; Zhou, L.; Lim, J.Y.; Phua, D.C.; Liu, C.; Chong, J.P.; Ng, J.Y.; Liew, O.W.; Chan, S.P.; et al. Combining Circulating MicroRNA and NT-proBNP to Detect and Categorize Heart Failure Subtypes. J. Am. Coll. Cardiol. 2019, 73, 1300–1313. [Google Scholar]
- Arul, J.C.; Raja Beem, S.S.; Parthasarathy, M.; Kuppusamy, M.K.; Rajamani, K.; Silambanan, S. Association of microRNA-210-3p with NT-proBNP, sST2, and Galectin-3 in heart failure patients with preserved and reduced ejection fraction: A cross-sectional study. PLoS ONE 2025, 20, e0320365. [Google Scholar] [CrossRef]
- Parvan, R.; Hosseinpour, M.; Moradi, Y.; Devaux, Y.; Cataliotti, A.; da Silva, G.J.J. Diagnostic performance of microRNAs in the detection of heart failure with reduced or preserved ejection fraction: A systematic review and meta-analysis. Eur. J. Heart Fail. 2022, 24, 2212–2225. [Google Scholar] [CrossRef] [PubMed]
- Zhang, M.W.; Shen, Y.J.; Shi, J.; Yu, J.G. miR-223-3p in cardiovascular diseases: A biomarker and potential therapeutic target. Front. Cardiovasc. Med. 2021, 7, 610561. [Google Scholar] [CrossRef]
- D’Amato, A.; Prosperi, S.; Severino, P.; Myftari, V.; Correale, M.; Perrone Filardi, P.; Badagliacca, R.; Fedele, F.; Vizza, C.D.; Palazzuoli, A. MicroRNA and Heart Failure: A Novel Promising Diagnostic and Therapeutic Tool. J. Clin. Med. 2024, 13, 7560. [Google Scholar] [CrossRef] [PubMed]
- Traber, G.M.; Yu, A.-M. RNAi-based therapeutics and novel RNA bioengineering technologies. J. Pharmacol. Exp. Ther. 2023, 384, 133–154. [Google Scholar] [PubMed]
- Montgomery, R.L.; Hullinger, T.G.; Semus, H.M.; Dickinson, B.A.; Seto, A.G.; Lynch, J.M.; Stack, C.; Latimer, P.A.; Olson, E.N.; Van Rooij, E. Therapeutic inhibition of miR-208a improves cardiac function and survival during heart failure. Circulation 2011, 124, 1537–1547. [Google Scholar] [CrossRef]
- Bertaud, A.; Joshkon, A.; Heim, X.; Bachelier, R.; Bardin, N.; Leroyer, A.S.; Blot-Chabaud, M. Signaling pathways and potential therapeutic strategies in cardiac fibrosis. Int. J. Mol. Sci. 2023, 24, 1756. [Google Scholar] [CrossRef]
- McDonagh, T.A.; Metra, M.; Adamo, M.; Gardner, R.S.; Baumbach, A.; Böhm, M.; Burri, H.; Butler, J.; Čelutkienė, J.; Chioncel, O.; et al. 2023 focused update of the 2021 ESC guidelines for the diagnosis and treatment of acute and chronic heart failure: Developed by the task force for the diagnosis and treatment of acute and chronic heart failure of the European Society of Cardiology (ESC) with the special contribution of the Heart Failure Association (HFA) of the ESC. Eur. Heart J. 2023, 44, 3627–3639. [Google Scholar]
- Chen, Y.; Peng, D. New insights into the molecular mechanisms of SGLT2 inhibitors on ventricular remodeling. Int. Immunopharmacol. 2023, 118, 110072. [Google Scholar] [CrossRef]
- Zhang, Y.; Lin, X.; Chu, Y.; Chen, X.; Du, H.; Zhang, H.; Xu, C.; Xie, H.; Ruan, Q.; Lin, J.; et al. Dapagliflozin: A sodium–glucose cotransporter 2 inhibitor, attenuates angiotensin II-induced cardiac fibrotic remodeling by regulating TGFβ1/Smad signaling. Cardiovasc. Diabetol. 2021, 20, 121. [Google Scholar] [CrossRef]
- Schimmel, K.; Ichimura, K.; Reddy, S.; Haddad, F.; Spiekerkoetter, E. Cardiac fibrosis in the pressure overloaded left and right ventricle as a therapeutic target. Front. Cardiovasc. Med. 2022, 9, 886553. [Google Scholar] [CrossRef]
- Schoettler, F.I.; Hassanabad, A.F.; Jadli, A.S.; Patel, V.B.; Fedak, P.W. Exploring the role of pericardial miRNAs and exosomes in modulating cardiac fibrosis. Cardiovasc. Pathol. 2024, 73, 107671. [Google Scholar] [CrossRef] [PubMed]
- Meijs, C.; Handoko, M.L.; Savarese, G.; Vernooij, R.W.M.; Vaartjes, I.; Banerjee, A.; Koudstaal, S.; Brugts, J.J.; Asselbergs, F.W.; Uijl, A. Discovering Distinct Phenotypical Clusters in Heart Failure Across the Ejection Fraction Spectrum: A Systematic Review. Curr. Heart Fail. Rep. 2023, 20, 333–349. [Google Scholar] [CrossRef] [PubMed]
- Gao, S.; Liu, X.P.; Li, T.T.; Chen, L.; Feng, Y.P.; Wang, Y.K.; Yin, Y.J.; Little, P.J.; Wu, X.Q.; Xu, S.W.; et al. Animal models of heart failure with preserved ejection fraction (HFpEF): From metabolic pathobiology to drug discovery. Acta Pharmacol. Sin. 2024, 45, 23–35. [Google Scholar] [CrossRef] [PubMed]
- Withaar, C.; Lam, C.S.P.; Schiattarella, G.G.; De Boer, R.A.; Meems, L.M.G. Heart failure with preserved ejection fraction in humans and mice: Embracing clinical complexity in mouse models. Eur. Heart J. 2021, 42, 4420–4430. [Google Scholar] [CrossRef]
- Bayes-Genis, A.; Cediel, G.; Domingo, M.; Codina, P.; Santiago, E.; Lupón, J. Biomarkers in heart failure with preserved ejection fraction. Card. Fail. Rev. 2022, 8, e20. [Google Scholar] [CrossRef]



| Step | Description | Number of Articles |
|---|---|---|
| Initial search | Articles retrieved from database searches (e.g., PubMed, Scopus, Web of Science) using keywords: “biomarkers”, “HFpEF”, “inflammation”, “fibrosis”, “miRNA” | 300 |
| Additional sources | Articles identified through reference lists and relevant review articles | 103 |
| Total records identified | Sum of database and manual searches | 403 |
| Screening | Titles and abstracts reviewed for relevance to HFpEF and miRNAs | 250 |
| Exclusions at Screening | Excluded due to irrelevance, or non-English language | 50 |
| Full-text Assessment | Full articles reviewed to confirm inclusion based on relevance, mechanistic detail, and/or miRNA involvement | 138 |
| Exclusions after full-text review | Excluded due to insufficient data on HFpEF outcomes or lack of original data | 42 |
| Final articles included | Articles included in the narrative review | 98 |
| miRNA | Expression Pattern | Main Targets/Pathways | Primary Effects | Role in Inflammation and/or Fibrosis |
|---|---|---|---|---|
| miR-146a | Upregulated | NF-κB pathway components via IRAK1, TRAF6 | Reduces/enhances NF-κB activation | Pro- and anti-inflammatory; antifibrotic |
| miR-155 | Upregulated | M1 macrophage polarization, ROS synthesis | Promotes pro-inflammatory gene expression | Pro-inflammatory |
| miR-223 | Downregulated | NF-κB activation | Suppresses neutrophil activation and chemotaxis | Pro-inflammatory |
| miR-21 | Upregulated | TGF-β/Smad, SPRY1/ERK-MAP pathways | Promotes fibroblast survival, ECM production | Pro- and anti-inflammatory; profibrotic |
| miR-29 | Downregulated | ECM proteins (collagen I/III, fibrillin, elastin), TGFβ2, MMP2 | Limits ECM production | Anti-inflammatory; antifibrotic |
| miR-208a/b | Upregulated | Endoglin, collagen I | Promotes myofibroblast differentiation, hypertrophy | Profibrotic |
| miR-133a | Downregulated | Collagen1A1 | Regulates sarcomere formation, cardiomyocyte structure | Antifibrotic |
Disclaimer/Publisher’s Note: The statements, opinions and data contained in all publications are solely those of the individual author(s) and contributor(s) and not of MDPI and/or the editor(s). MDPI and/or the editor(s) disclaim responsibility for any injury to people or property resulting from any ideas, methods, instructions or products referred to in the content. |
© 2025 by the authors. Licensee MDPI, Basel, Switzerland. This article is an open access article distributed under the terms and conditions of the Creative Commons Attribution (CC BY) license (https://creativecommons.org/licenses/by/4.0/).
Share and Cite
Micu, M.A.; Cozac, D.A.; Scridon, A. miRNA-Orchestrated Fibroinflammatory Responses in Heart Failure with Preserved Ejection Fraction: Translational Opportunities for Precision Medicine. Diagnostics 2025, 15, 2286. https://doi.org/10.3390/diagnostics15182286
Micu MA, Cozac DA, Scridon A. miRNA-Orchestrated Fibroinflammatory Responses in Heart Failure with Preserved Ejection Fraction: Translational Opportunities for Precision Medicine. Diagnostics. 2025; 15(18):2286. https://doi.org/10.3390/diagnostics15182286
Chicago/Turabian StyleMicu, Maria Andreea, Dan Alexandru Cozac, and Alina Scridon. 2025. "miRNA-Orchestrated Fibroinflammatory Responses in Heart Failure with Preserved Ejection Fraction: Translational Opportunities for Precision Medicine" Diagnostics 15, no. 18: 2286. https://doi.org/10.3390/diagnostics15182286
APA StyleMicu, M. A., Cozac, D. A., & Scridon, A. (2025). miRNA-Orchestrated Fibroinflammatory Responses in Heart Failure with Preserved Ejection Fraction: Translational Opportunities for Precision Medicine. Diagnostics, 15(18), 2286. https://doi.org/10.3390/diagnostics15182286

