Analytical Validation of Loss of Heterozygosity and Mutation Detection in Pancreatic Fine-Needle Aspirates by Capillary Electrophoresis and Sanger Sequencing
Abstract
1. Introduction
2. Materials and Methods
2.1. Samples
2.2. DNA Extraction
2.3. Loss of Heterozygosity (LOH) Analysis by Capillary Electrophoresis
2.4. Mutation Detection by Sanger Sequencing
2.5. Orthogonal Methods
2.5.1. TGS—PacBio HiFi Sequencing
2.5.2. NGS—Illumina Sequencing
3. Results
3.1. Design and Specific Detection of LOH Regions and Hotspot Mutations
3.1.1. Detection of LOH at 17 STR Regions
3.1.2. Detection of Mutations by Sanger Sequencing
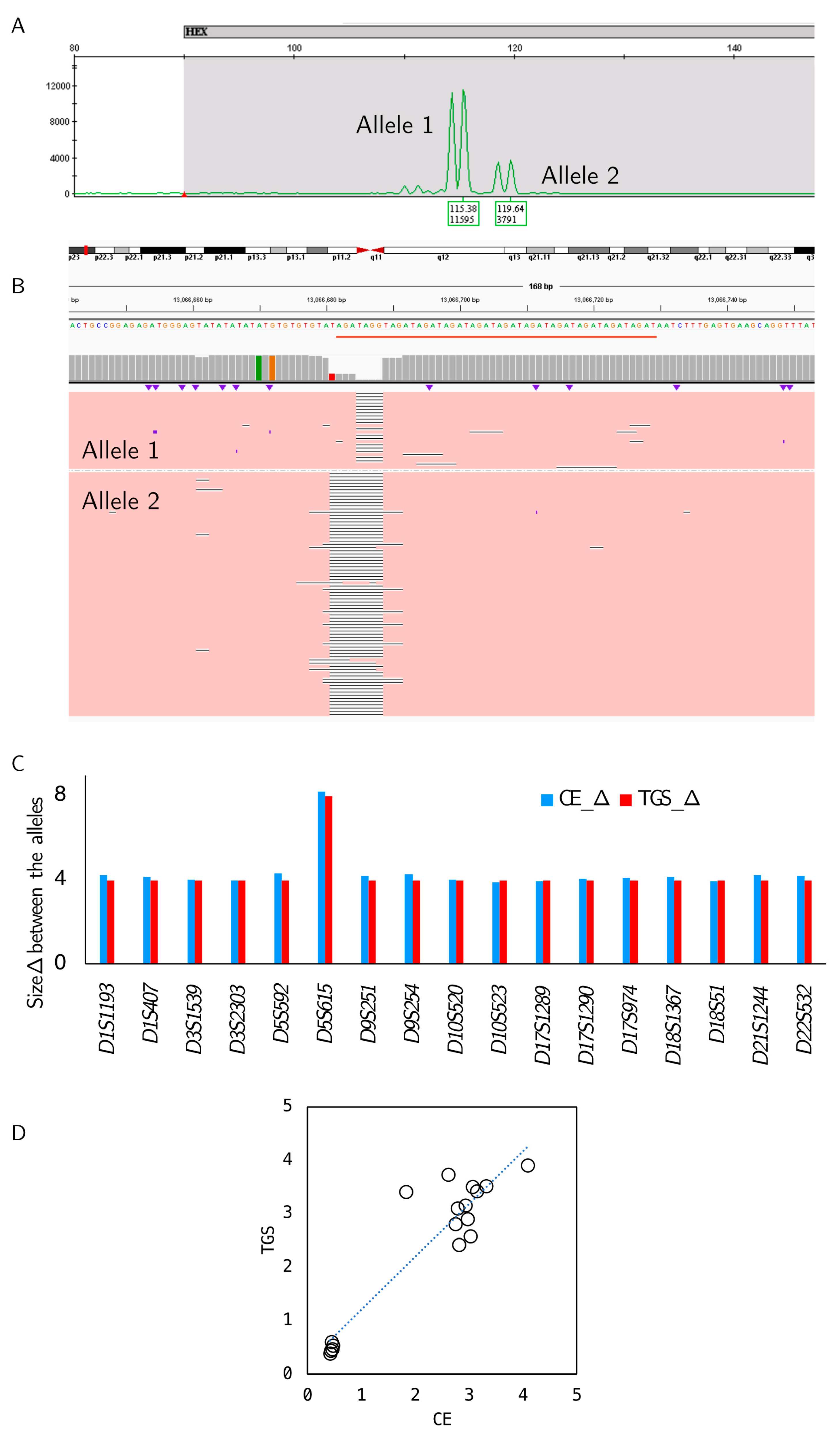
3.1.3. Orthogonal Confirmation of LOH Detection
3.1.4. Orthogonal Confirmation of Mutation Detection
3.2. Accuracy
3.3. Reproducibility
3.4. Limit of Detection
4. Discussion
5. Conclusions
Supplementary Materials
Author Contributions
Funding
Institutional Review Board Statement
Informed Consent Statement
Data Availability Statement
Acknowledgments
Conflicts of Interest
References
- Rahib, L.; Wehner, M.R.; Matrisian, L.M.; Nead, K.T. Estimated Projection of US Cancer Incidence and Death to 2040. JAMA Netw. Open 2021, 4, e214708. [Google Scholar] [CrossRef]
- Wood, L.D.; Canto, M.I.; Jaffee, E.M.; Simeone, D.M. Pancreatic Cancer: Pathogenesis, Screening, Diagnosis, and Treatment. Gastroenterology 2022, 163, 386–402.e1. [Google Scholar] [CrossRef] [PubMed]
- Gnoni, A.; Licchetta, A.; Scarpa, A.; Azzariti, A.; Brunetti, A.; Simone, G.; Nardulli, P.; Santini, D.; Aieta, M.; Delcuratolo, S.; et al. Carcinogenesis of Pancreatic Adenocarcinoma: Precursor Lesions. Int. J. Mol. Sci. 2013, 14, 19731–19762. [Google Scholar] [CrossRef] [PubMed]
- Khakoo, S.; Petrillo, A.; Salati, M.; Muhith, A.; Evangelista, J.; Seghezzi, S.; Petrelli, F.; Tomasello, G.; Ghidini, M. Neoadjuvant Treatment for Pancreatic Adenocarcinoma: A False Promise or an Opportunity to Improve Outcome? Cancers 2021, 13, 4396. [Google Scholar] [CrossRef] [PubMed]
- Siegel, R.L.; Miller, K.D.; Wagle, N.S.; Jemal, A. Cancer Statistics, 2023. CA Cancer J. Clin. 2023, 73, 17–48. [Google Scholar] [CrossRef] [PubMed]
- Zakaria, H.M.; Stauffer, J.A.; Raimondo, M.; Woodward, T.A.; Wallace, M.B.; Asbun, H.J. Total Pancreatectomy: Short- and Long-Term Outcomes at a High-Volume Pancreas Center. World J. Gastrointest. Surg. 2016, 8, 634–642. [Google Scholar] [CrossRef] [PubMed]
- Pineño-Flores, C.; Ambrona-Zafra, D.; Rodríguez-Pino, J.C.; Soldevila-Verdeguer, C.; Palma-Zamora, E.; Molina-Romero, F.X.; Morón-Canis, J.M.; González-Argente, F.X.; Morales-Soriano, R. Cephalic Pancreaticoduodenectomy for Ductal Adenocarcinoma in the Elderly. Can We Do It Safely? Cir. Esp. Engl. Ed. 2022, 100, 125–132. [Google Scholar] [CrossRef] [PubMed]
- Cardini, B.; Primavesi, F.; Maglione, M.; Oberschmied, J.; Guschlbauer, L.; Gasteiger, S.; Kuscher, S.; Resch, T.; Oberhuber, R.; Margreiter, C.; et al. Outcomes Following Pancreatic Resections—Results and Challenges of an Austrian University Hospital Compared to Nationwide Data and International Centres. Eur. Surg. 2019, 51, 81–89. [Google Scholar] [CrossRef]
- Dominguez-Comesaña, E.; Gonzalez-Rodriguez, F.J.; Ulla-Rocha, J.L.; Lede-Fernandez, Á.; Portela-Serra, J.L.; Piñon-Cimadevila, M.Á. Morbidity and Mortality in Pancreatic Resection. Cir. Esp. Engl. Ed. 2013, 91, 651–658. [Google Scholar] [CrossRef]
- Zeni, L.B.; Russi, R.F.; Fialho, A.F.; Fonseca, A.L.P.; Sombrio, L.S.; Rocha, I.C. Morbidity and Mortality of Pancreatic Tumors Undergoing Surgical Treatment. Arq. Bras. Cir. Dig. 2014, 27, 275–279. [Google Scholar] [CrossRef]
- Oba, A.; Ho, F.; Bao, Q.R.; Al-Musawi, M.H.; Schulick, R.D.; Del Chiaro, M. Neoadjuvant Treatment in Pancreatic Cancer. Semin. Oncol. 2020, 10, 245. [Google Scholar] [CrossRef] [PubMed]
- Al-Haddad, M.A.; Kowalski, T.; Siddiqui, A.; Mertz, H.R.; Mallat, D.; Haddad, N.; Malhotra, N.; Sadowski, B.; Lybik, M.J.; Patel, S.N.; et al. Integrated Molecular Pathology Accurately Determines the Malignant Potential of Pancreatic Cysts. Endoscopy 2014, 47, 136–146. [Google Scholar] [CrossRef] [PubMed]
- Casolino, R.; Braconi, C.; Malleo, G.; Paiella, S.; Bassi, C.; Milella, M.; Dreyer, S.B.; Froeling, F.E.M.; Chang, D.K.; Biankin, A.V.; et al. Reshaping Preoperative Treatment of Pancreatic Cancer in the Era of Precision Medicine. Ann. Oncol. 2021, 32, 183–196. [Google Scholar] [CrossRef] [PubMed]
- Myatra, S.; Divatia, J.; Jibhkate, B.; Barreto, G.; Shrikhande, S. Preoperative Assessment and Optimization in Periampullary and Pancreatic Cancer. Indian J. Cancer 2011, 48, 86–93. [Google Scholar] [CrossRef] [PubMed]
- Storz, P.; Crawford, H.C. Carcinogenesis of Pancreatic Ductal Adenocarcinoma. Gastroenterology 2020, 158, 2072–2081. [Google Scholar] [CrossRef] [PubMed]
- Khalid, A.; Zahid, M.; Finkelstein, S.D.; LeBlanc, J.K.; Kaushik, N.; Ahmad, N.; Brugge, W.R.; Edmundowicz, S.A.; Hawes, R.H.; McGrath, K.M. Pancreatic Cyst Fluid DNA Analysis in Evaluating Pancreatic Cysts: A Report of the PANDA Study. Gastrointest. Endosc. 2009, 69, 1095–1102. [Google Scholar] [CrossRef] [PubMed]
- Munigala, S.; Gelrud, A.; Agarwal, B. Risk of Pancreatic Cancer in Patients with Pancreatic Cyst. Gastrointest. Endosc. 2016, 84, 81–86. [Google Scholar] [CrossRef] [PubMed]
- Van Huijgevoort, N.C.M.; del Chiaro, M.; Wolfgang, C.L.; van Hooft, J.E.; Besselink, M.G. Diagnosis and Management of Pancreatic Cystic Neoplasms: Current Evidence and Guidelines. Nat. Rev. Gastroenterol. Hepatol. 2019, 16, 676–689. [Google Scholar] [CrossRef]
- Brenner, D.J.; Hall, E.J. Computed Tomography—An Increasing Source of Radiation Exposure. N. Engl. J. Med. 2007, 357, 2277–2284. [Google Scholar] [CrossRef]
- Ogawa, H.; Itoh, S.; Ikeda, M.; Suzuki, K.; Naganawa, S. Intraductal Papillary Mucinous Neoplasm of the Pancreas: Assessment of the Likelihood of Invasiveness with Multisection CT. Radiology 2008, 248, 876–886. [Google Scholar] [CrossRef]
- Visser, B.C.; Yeh, B.M.; Qayyum, A.; Way, L.W.; McCulloch, C.E.; Coakley, F.V. Characterization of Cystic Pancreatic Masses: Relative Accuracy of CT and MRI. Am. J. Roentgenol. 2007, 189, 648–656. [Google Scholar] [CrossRef] [PubMed]
- Sainani, N.I.; Saokar, A.; Deshpande, V.; Fernández-del Castillo, C.; Hahn, P.; Sahani, D.V. Comparative Performance of MDCT and MRI with MR Cholangiopancreatography in Characterizing Small Pancreatic Cysts. AJR Am. J. Roentgenol. 2009, 193, 722–731. [Google Scholar] [CrossRef] [PubMed]
- Procacci, C.; Biasiutti, C.; Carbognin, G.; Accordini, S.; Bicego, E.; Guarise, A.; Spoto, E.; Andreis, I.A.; De Marco, R.; Megibow, A.J. Characterization of Cystic Tumors of the Pancreas: CT Accuracy. J. Comput. Assist. Tomogr. 1999, 23, 906–912. [Google Scholar] [CrossRef] [PubMed]
- Zhang, X.-P.; Yu, Z.-X.; Zhao, Y.-P.; Dai, M.-H. Current Perspectives on Pancreatic Serous Cystic Neoplasms: Diagnosis, Management and Beyond. World J. Gastrointest. Surg. 2016, 8, 202. [Google Scholar] [CrossRef] [PubMed]
- Ohtsuka, T.; Fernandez-del Castillo, C.; Furukawa, T.; Hijioka, S.; Jang, J.-Y.; Lennon, A.M.; Miyasaka, Y.; Ohno, E.; Salvia, R.; Wolfgang, C.L.; et al. International Evidence-Based Kyoto Guidelines for the Management of Intraductal Papillary Mucinous Neoplasm of the Pancreas. Pancreatology 2023. [Google Scholar] [CrossRef]
- Postlewait, L.M.; Ethun, C.G.; McInnis, M.R.; Merchant, N.; Parikh, A.; Idrees, K.; Isom, C.A.; Hawkins, W.; Fields, R.C.; Strand, M.; et al. Association of Preoperative Risk Factors with Malignancy in Pancreatic Mucinous Cystic Neoplasms. JAMA Surg. 2017, 152, 19–25. [Google Scholar] [CrossRef] [PubMed]
- Collisson, E.A.; Bailey, P.; Chang, D.K.; Biankin, A.V. Molecular Subtypes of Pancreatic Cancer. Nat. Rev. Gastroenterol. Hepatol. 2019, 16, 207–220. [Google Scholar] [CrossRef] [PubMed]
- Hayashi, A.; Hong, J.; Iacobuzio-Donahue, C.A. The Pancreatic Cancer Genome Revisited. Nat. Rev. Gastroenterol. Hepatol. 2021, 18, 469–481. [Google Scholar] [CrossRef]
- Tan, M.C.; Basturk, O.; Brannon, R.A.; Bhanot, U.; Scott, S.N.; Bouvier, N.; LaFemina, J.; Jarnagin, W.R.; Berger, M.F.; Klimstra, D.; et al. GNAS and KRAS Mutations Define Separate Progression Pathways in Intraductal Papillary Mucinous Neoplasm-Associated Carcinoma. J. Am. Coll. Surg. 2015, 220, 845–854.e1. [Google Scholar] [CrossRef]
- Furukawa, T. Mechanisms of Development and Progression of Pancreatic Neoplasms. Pathol. Int. 2022, 72, 529–540. [Google Scholar] [CrossRef]
- Kaur, S.; Kumar, S.; Momi, N.; Sasson, A.R.; Batra, S.K. Mucins in Pancreatic Cancer and Its Microenvironment. Nat. Rev. Gastroenterol. Hepatol. 2013, 10, 607–620. [Google Scholar] [CrossRef] [PubMed]
- Gress, T.M. Molecular Diagnosis of Pancreatobiliary Malignancies in Brush Cytologies of Biliary Strictures. Gut 2004, 53, 1727–1729. [Google Scholar] [CrossRef] [PubMed][Green Version]
- Lüttges, J.; Galehdari, H.; Bröcker, V.; Schwarte-Waldhoff, I.; Henne-Bruns, D.; Klöppel, G.; Schmiegel, W.; Hahn, S.A. Allelic Loss Is Often the First Hit in the Biallelic Inactivation of the P53 and DPC4 Genes During Pancreatic Carcinogenesis. Am. J. Pathol. 2001, 158, 1677–1683. [Google Scholar] [CrossRef] [PubMed]
- Sasatomi, E.; Finkelstein, S.D.; Woods, J.D.; Bakker, A.; Swalsky, P.A.; Luketich, J.D.; Fernando, H.C.; Yousem, S.A. Comparison of Accumulated Allele Loss between Primary Tumor and Lymph Node Metastasis in Stage II Non-Small Cell Lung Carcinoma: Implications for the Timing of Lymph Node Metastasis and Prognostic Value. Cancer Res. 2002, 62, 2681–2689. [Google Scholar] [PubMed]
- Farrell, J.J.; Fernández-del Castillo, C. Pancreatic Cystic Neoplasms: Management and Unanswered Questions. Gastroenterology 2013, 144, 1303–1315. [Google Scholar] [CrossRef]
- Knudson, A.G. Mutation and Cancer: Statistical Study of Retinoblastoma. Proc. Natl. Acad. Sci. USA 1971, 68, 820–823. [Google Scholar] [CrossRef] [PubMed]
- Berger, A.H.; Knudson, A.G.; Pandolfi, P.P. A Continuum Model for Tumour Suppression. Nature 2011, 476, 163–169. [Google Scholar] [CrossRef]
- Tamura, G. Alterations of Tumor Suppressor and Tumor-Related Genes in the Development and Progression of Gastric Cancer. World J. Gastroenterol. 2006, 12, 192. [Google Scholar] [CrossRef]
- Zammarchi, F.; Morelli, M.; Menicagli, M.; Di Cristofano, C.; Zavaglia, K.; Paolucci, A.; Campani, D.; Aretini, P.; Boggi, U.; Mosca, F.; et al. KLF4 Is a Novel Candidate Tumor Suppressor Gene in Pancreatic Ductal Carcinoma. Am. J. Pathol. 2011, 178, 361–372. [Google Scholar] [CrossRef]
- Fotsing, S.F.; Margoliash, J.; Wang, C.; Saini, S.; Yanicky, R.; Shleizer-Burko, S.; Goren, A.; Gymrek, M. The Impact of Short Tandem Repeat Variation on Gene Expression. Nat. Genet. 2019, 51, 1652–1659. [Google Scholar] [CrossRef]
- Skotheim, R.I.; Diep, C.B.; Kraggerud, S.M.; Jakobsen, K.S.; Lothe, R.A. Evaluation of Loss of Heterozygosity/Allelic Imbalance Scoring in Tumor DNA. Cancer Genet. Cytogenet. 2001, 127, 64–70. [Google Scholar] [CrossRef] [PubMed]
- Gymrek, M.; Willems, T.; Guilmatre, A.; Zeng, H.; Markus, B.; Georgiev, S.; Daly, M.J.; Price, A.L.; Pritchard, J.K.; Sharp, A.J.; et al. Abundant Contribution of Short Tandem Repeats to Gene Expression Variation in Humans. Nat. Genet. 2015, 48, 22–29. [Google Scholar] [CrossRef] [PubMed]
- Wooster, R.; Cleton-Jansen, A.M.; Collins, N.; Mangion, J.; Cornelis, R.S.; Cooper, C.S.; Gusterson, B.A.; Ponder, B.A.J.; von Deimling, A.; Wiestler, O.D.; et al. Instability of Short Tandem Repeats (Microsatellites) in Human Cancers. Nat. Genet. 1994, 6, 152–156. [Google Scholar] [CrossRef] [PubMed]
- Erwin, G.S.; Gürsoy, G.; Al-Abri, R.; Suriyaprakash, A.; Dolzhenko, E.; Zhu, K.; Hoerner, C.R.; White, S.M.; Ramirez, L.; Vadlakonda, A.; et al. Recurrent Repeat Expansions in Human Cancer Genomes. Nature 2023, 613, 96–102. [Google Scholar] [CrossRef] [PubMed]
- Gettings, K.B.; Aponte, R.A.; Vallone, P.M.; Butler, J.M. STR Allele Sequence Variation: Current Knowledge and Future Issues. Forensic Sci. Int. Genet. 2015, 18, 118–130. [Google Scholar] [CrossRef] [PubMed]
- Wright, S.E.; Todd, P.K. Native Functions of Short Tandem Repeats. Elife 2023, 12, e84043. [Google Scholar] [CrossRef]
- Voeten, R.L.C.; Ventouri, I.K.; Haselberg, R.; Somsen, G.W. Capillary Electrophoresis: Trends and Recent Advances. Anal. Chem. 2018, 90, 1464–1481. [Google Scholar] [CrossRef]
- Plum, G.E.; Breslauer, K.J.; Roberts, R.W. Thermodynamics and Kinetics of Nucleic Acid Association/Dissociation and Folding Processes. In Comprehensive Natural Products Chemistry; Elsevier: Amsterdam, The Netherlands, 1999; pp. 15–53. [Google Scholar]
- Shendure, J.A.; Porreca, G.J.; Church, G.M.; Gardner, A.F.; Hendrickson, C.L.; Kieleczawa, J.; Slatko, B.E. Overview of DNA Sequencing Strategies. Curr. Protoc. Mol. Biol. 2011, 96, 7.1.1–7.1.23. [Google Scholar] [CrossRef]
- Sanger, F.; Nicklen, S.; Coulson, A.R. DNA Sequencing with Chain-Terminating Inhibitors. Proc. Natl. Acad. Sci. USA 1977, 74, 5463–5467. [Google Scholar] [CrossRef]
- Quail, M.; Smith, M.E.; Coupland, P.; Otto, T.D.; Harris, S.R.; Connor, T.R.; Bertoni, A.; Swerdlow, H.P.; Gu, Y. A Tale of Three next Generation Sequencing Platforms: Comparison of Ion Torrent, Pacific Biosciences and Illumina MiSeq Sequencers. BMC Genom. 2012, 13, 341. [Google Scholar] [CrossRef]
- Cantu, M.; Morrison, M.A.; Gagan, J. Standardized Comparison of Different DNA Sequencing Platforms. Clin. Chem. 2022, 68, 872–876. [Google Scholar] [CrossRef] [PubMed]
- Treangen, T.J.; Salzberg, S.L. Repetitive DNA and Next-Generation Sequencing: Computational Challenges and Solutions. Nat. Rev. Genet. 2011, 13, 36–46. [Google Scholar] [CrossRef] [PubMed]
- Sakamoto, Y.; Zaha, S.; Suzuki, Y.; Seki, M.; Suzuki, A. Application of Long-Read Sequencing to the Detection of Structural Variants in Human Cancer Genomes. Comput. Struct. Biotechnol. J. 2021, 19, 4207–4216. [Google Scholar] [CrossRef]
- Logsdon, G.A.; Vollger, M.R.; Eichler, E.E. Long-Read Human Genome Sequencing and Its Applications. Nat. Rev. Genet. 2020, 21, 597–614. [Google Scholar] [CrossRef]
- Wang, X.; Huang, M.; Budowle, B.; Ge, J. TRcaller: A Novel Tool for Precise and Ultrafast Tandem Repeat Variant Genotyping in Massively Parallel Sequencing Reads. Front. Genet. 2023, 14, 1227176. [Google Scholar] [CrossRef] [PubMed]
- Li, H. Aligning Sequence Reads, Clone Sequences and Assembly Contigs with BWA-MEM. arXiv 2013, arXiv:1303.3997. [Google Scholar]
- Ablordeppey, K.K.; Timmaraju, V.A.; Song-Yang, J.W.; Yaqoob, S.; Narick, C.; Mireskandari, A.; Finkelstein, S.D.; Kumar, G. Development and Analytical Validation of an Expanded Mutation Detection Panel for Next-Generation Sequencing of Thyroid Nodule Aspirates. J. Mol. Diagn. 2020, 22, 355–367. [Google Scholar] [CrossRef]
- Finkelstein, S.; Timmaraju, V.A.; Samankan, S.; O’Malley, Q.; Kapustin, D.; Spaulding, S.; Xing, M.; Matloob, A.; Beute, J.; Seo, G.; et al. Functional Loss of Tumor Suppressor Genes Detected by Loss of Heterozygosity, but Not Driver Mutations, Predicts Aggressive Lymph Node Status in Papillary Thyroid Carcinoma. Pathol. Res. Pract. 2023, 251, 154842. [Google Scholar] [CrossRef]
- DePristo, M.A.; Banks, E.; Poplin, R.; Garimella, K.V.; Maguire, J.R.; Hartl, C.; Philippakis, A.A.; del Angel, G.; Rivas, M.A.; Hanna, M.; et al. A Framework for Variation Discovery and Genotyping Using Next-Generation DNA Sequencing Data. Nat. Genet. 2011, 43, 491–498. [Google Scholar] [CrossRef]
- Dillon, E.; de Boer, W.; Papadimitriou, J.; Turbett, G. Microsatellite Instability and Loss of Heterozygosity in Mammary Carcinoma and Its Probable Precursors. Br. J. Cancer 1997, 76, 156–162. [Google Scholar] [CrossRef]
- Styk, J.; Pös, Z.; Pös, O.; Radvanszky, J.; Turnova, E.H.; Buglyó, G.; Klimova, D.; Budis, J.; Repiska, V.; Nagy, B.; et al. Microsatellite Instability Assessment Is Instrumental for Predictive, Preventive and Personalised Medicine: Status Quo and Outlook. EPMA J. 2023, 14, 143–165. [Google Scholar] [CrossRef]
- Shi, Z.-X.; Chen, Z.-C.; Zhong, J.-Y.; Hu, K.-H.; Zheng, Y.-F.; Chen, Y.; Xie, S.-Q.; Bo, X.-C.; Luo, F.; Tang, C.; et al. High-Throughput and High-Accuracy Single-Cell RNA Isoform Analysis Using PacBio Circular Consensus Sequencing. Nat. Commun. 2023, 14, 2631. [Google Scholar] [CrossRef]
- Cuber, P.; Chooneea, D.; Geeves, C.; Salatino, S.; Creedy, T.J.; Griffin, C.; Sivess, L.; Barnes, I.; Price, B.; Misra, R. Comparing the Accuracy and Efficiency of Third Generation Sequencing Technologies, Oxford Nanopore Technologies, and Pacific Biosciences, for DNA Barcode Sequencing Applications. Ecol. Genet. Genom. 2023, 28, 100181. [Google Scholar] [CrossRef]
- Hong, J.; Gresham, D. Incorporation of Unique Molecular Identifiers in TruSeq Adapters Improves the Accuracy of Quantitative Sequencing. Biotechniques 2017, 63, 221–226. [Google Scholar] [CrossRef]







| Locus | STR_ Region | Amplicon_ Size | Chr | Start | End | Fwd Primer (5′-3′) | Rev Primer (5′-3′) |
|---|---|---|---|---|---|---|---|
| 1p | D1S1193 | 180 | chr1 | 12577512 | 12577692 | TCGGCGACATAGCCAGAC | CTTTGATCTAAGGATTACCTAC |
| 1p | D1S407 | 150 | chr1 | 14854518 | 14854668 | CTGTGCTAACCACATGGAG | GGGATAGAAGGATTAGTAGTG |
| 3p | D3S1539 | 180 | chr3 | 1064448 | 1064628 | CTCTTTCCATTACTCTCTCC | TTCTCCATCTATCTTTCTCTC |
| 3p | D3S2303 | 360 | chr3 | 17952254 | 17952614 | TGCCTACATGTTAGTATCCC | CTCCAGAGCTTTGTTTTCAAC |
| 5q | D5S592 | 150 | chr5 | 119101810 | 119101960 | GGTGTCAACAAAGTAATGTAAAG | TGGATACATATTGTTTTCTGCTG |
| 5q | D5S615 | 330 | chr5 | 125163290 | 125163620 | GAGATAGGTAGGTAGGTAGG | TCCACAGTGGTAAGAACCAG |
| 9p | D9S251 | 390 | chr9 | 30819368 | 30819758 | TGCATGTTTTATGTGCACTAAC | CAATACTTTTTAAGGCTTTGTAGG |
| 9p | D9S254 | 120 | chr9 | 126869098 | 126869218 | TGGGTAATAACTGCCGGAGA | GAGGATAAACCTGCTTCACTCAA |
| 10q | D10S520 | 180 | chr10 | 96424526 | 96424706 | CAGCCTATGCAACAGAACAAG | GTCCTTGTGAGAAACTGGATGC |
| 10q | D10S523 | 150 | chr10 | 87006333 | 87006483 | GGTGGAGGTTGTGGTGA | AACTGGGCATTTGTCTTTC |
| 17p | D17S974 | 180 | chr17 | 10518750 | 10518930 | AGCCTGGGTGAGAGTGAGAC | GCCATTGTTAACAGGTTGGTG |
| 17p | D17S1289 | 330 | chr17 | 10859282 | 10859612 | GCATGGTCTTTTTCCATTCC | CTGCCTCTAAGCAGTCATTTAGA |
| 17q | D17S1290 | 240 | chr17 | 56331496 | 56331736 | CAGAGCAAGACTGTCCA | ACCAGGTGTCTCATAAG |
| 18q | D18S51 | 180 | chr18 | 60948976 | 60949156 | CTCTGAGTGACAAATTGAGACCTTG | ACTTCTCTGGTGTGTGGAGA |
| 18q | D18S1367 | 330 | chr18 | 64552139 | 64552469 | TTGGTTCATCCAAACATGGTAAA | CGGTGCCCACTAATTTATACCACAC |
| 21q | D21S1244 | 300 | chr21 | 25269091 | 25269391 | TCTTCTATCTCATATGTGTATC | GGAGGAACTTGAGGATGTG |
| 22q | D22S532 | 125 | chr22 | 46123159 | 46123284 | CCTGGGCAACAGAGCGAG | GTCTGAGAAGATACTTGATATAG |
Disclaimer/Publisher’s Note: The statements, opinions and data contained in all publications are solely those of the individual author(s) and contributor(s) and not of MDPI and/or the editor(s). MDPI and/or the editor(s) disclaim responsibility for any injury to people or property resulting from any ideas, methods, instructions or products referred to in the content. |
© 2024 by the authors. Licensee MDPI, Basel, Switzerland. This article is an open access article distributed under the terms and conditions of the Creative Commons Attribution (CC BY) license (https://creativecommons.org/licenses/by/4.0/).
Share and Cite
Timmaraju, V.A.; Finkelstein, S.D.; Levine, J.A. Analytical Validation of Loss of Heterozygosity and Mutation Detection in Pancreatic Fine-Needle Aspirates by Capillary Electrophoresis and Sanger Sequencing. Diagnostics 2024, 14, 514. https://doi.org/10.3390/diagnostics14050514
Timmaraju VA, Finkelstein SD, Levine JA. Analytical Validation of Loss of Heterozygosity and Mutation Detection in Pancreatic Fine-Needle Aspirates by Capillary Electrophoresis and Sanger Sequencing. Diagnostics. 2024; 14(5):514. https://doi.org/10.3390/diagnostics14050514
Chicago/Turabian StyleTimmaraju, Venkata Arun, Sydney David Finkelstein, and Jonathan Adam Levine. 2024. "Analytical Validation of Loss of Heterozygosity and Mutation Detection in Pancreatic Fine-Needle Aspirates by Capillary Electrophoresis and Sanger Sequencing" Diagnostics 14, no. 5: 514. https://doi.org/10.3390/diagnostics14050514
APA StyleTimmaraju, V. A., Finkelstein, S. D., & Levine, J. A. (2024). Analytical Validation of Loss of Heterozygosity and Mutation Detection in Pancreatic Fine-Needle Aspirates by Capillary Electrophoresis and Sanger Sequencing. Diagnostics, 14(5), 514. https://doi.org/10.3390/diagnostics14050514

