Abstract
Acute kidney injury (AKI) is common after pediatric cardiac surgery (CS). Several urine biomarkers have been validated to detect AKI earlier. The objective of this study was to evaluate urine CHI3L1, NGAL, TIMP-2, IGFBP7, and NephroCheck® as predictors for AKI ≥ 1 in pediatric CS after 48 h and AKI ≥ 2 after 12 h. Pediatric patients (age < 18 year; body weight ≥ 2 kg) requiring CS were prospectively included. Urine CHI3L1, NGAL, TIMP-2, IGFBP7, and NephroCheck® were measured during surgery and intensive care unit (ICU) stay and corrected for urine dilution. One hundred and one pediatric patients were included. AKI ≥ 1 within 48 h after ICU admission occurred in 62.4% and AKI ≥ 2 within 12 h in 30.7%. All damage biomarkers predicted AKI ≥ 1 within 48 h after ICU admission, when corrected for urine dilution: CHI3L1 (AUC-ROC: 0.642 (95% CI, 0.535–0.741)), NGAL (0.765 (0.664–0.848)), TIMP-2 (0.778 (0.662–0.868)), IGFBP7 (0.796 (0.682–0.883)), NephroCheck® (0.734 (0.614–0.832)). Similarly, AKI ≥ 2 within 12 h was predicted by all damage biomarkers when corrected for urine dilution: uCHI3L1 (AUC-ROC: 0.686 (95% CI, 0.580–0.780)), NGAL (0.714 (0.609–0.804)), TIMP-2 (0.830 (0.722–0.909)), IGFBP7 (0.834 (0.725–0.912)), NephroCheck® (0.774 (0.658–0.865)). After pediatric cardiac surgery, the damage biomarkers urine CHI3L1, NGAL, TIMP-2, IGFBP7, and NephroCheck® reliably predict AKI after correction for urine dilution.
1. Introduction
Acute kidney injury (AKI) is a common complication after pediatric cardiac surgery (CS), with a reported incidence varying between 28% and 86% [1,2,3,4,5].
According the Kidney Disease: Improving global Outcomes (KDIGO) definition, AKI is diagnosed based on serum creatinine level (sCr) and urine output (UO) [6,7]. Urine biomarkers, reflecting damage to the kidney, have been validated in various clinical settings [8,9,10,11]. Damage biomarkers allow earlier detection of AKI, recognition of different AKI phenotypes, and evaluation and quantification of the effect of an intervention [8,9,10,11]. The ultimate goal of using biomarkers is to detect patients at high risk for AKI, so measures can be taken to prevent AKI.
In 2005, Mishra et al. evaluated urine neutrophil gelatinase-associated lipocalin (NGAL) as a novel biomarker for AKI after pediatric CS [12].
The two urine cell cycle arrest biomarkers, which are tissue inhibitorof metalloproteinases-2 (TIMP-2) and insulin-like growth factor-binding protein 7 (IGFBP7), measured by the point-of-care NephroCheck® test, had better test characteristics than NGAL for early diagnosis of moderate to severe AKI (KDIGO stage 2 or 3) within 12 h of sample collection in adult critically ill patients [13]. Data on pediatric CS patients are limited for this test.
Another biomarker, urine chitinase 3-like protein 1 (CHI3L1), has previously been evaluated as a predictive tool for AKI in the adult ICU setting [14,15].
In this study, we aimed to evaluate CHI3L1 as a damage AKI biomarker and compare it with other damage biomarkers (NGAL, TIMP-2, IGFBP7, and NephroCheck®) in pediatric patients after CS.
2. The Materials and Methods
This single-center cohort study was conducted at the Ghent University Hospital during a 1.5-year study period.
The study is reported according to the STrengthening the Reporting of OBservational studies in Epidemiology (STROBE) Statement (Supplementary File S1) [16].
2.1. Study Patients
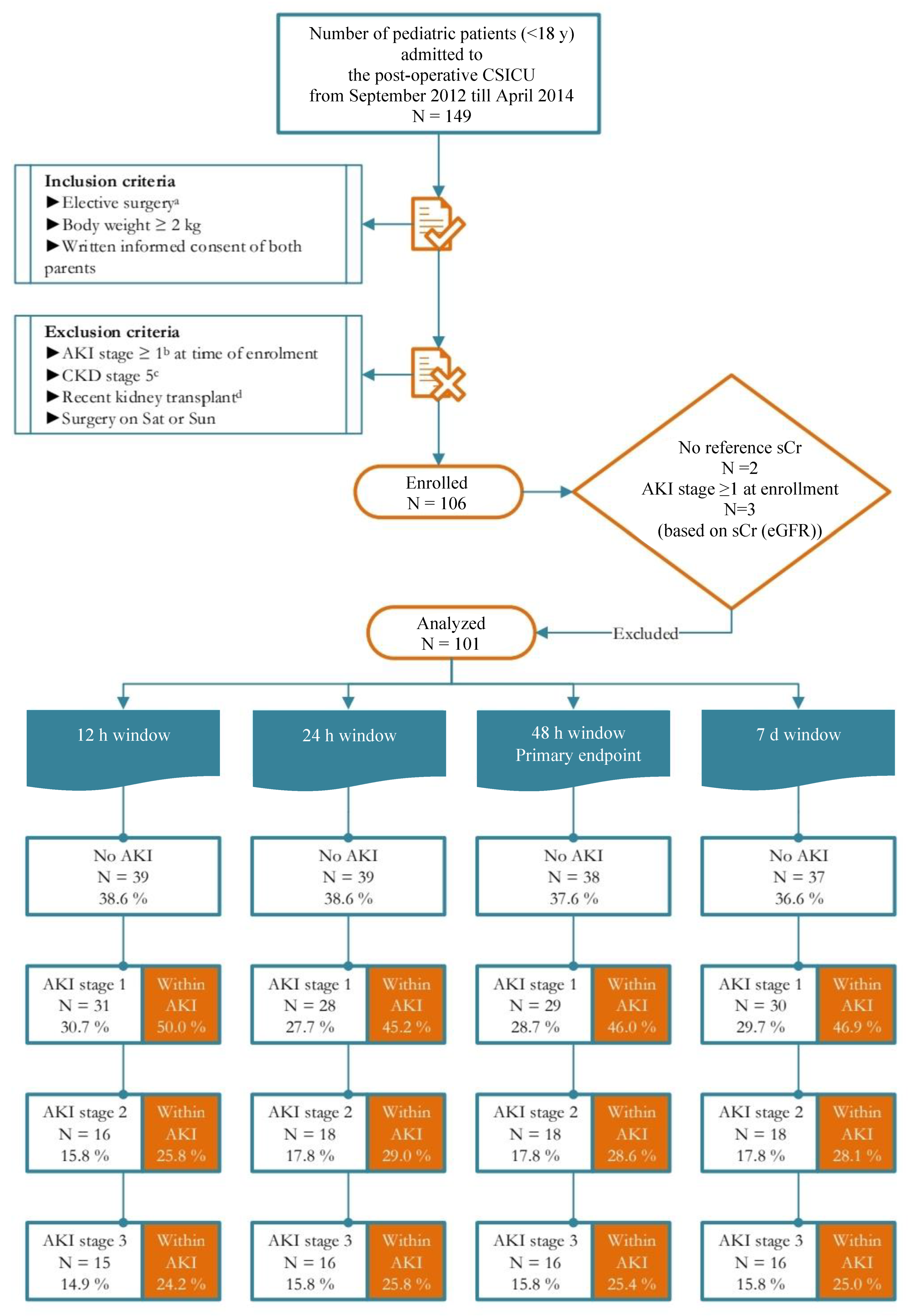
Pediatric patients (age < 18 years with body weight ≥ 2 kg) who underwent elective CS were enrolled preoperatively. Exclusion criteria were AKI stage ≥ 1 on admission, stage 5 chronic kidney disease (CKD), kidney transplantation, lack of informed consent, and surgery during the weekend (Figure 1).
Figure 1.
Study flow diagram. a Planned ≥ 4 h in advance; b KDIGO definitions for the diagnosis and staging of AKI, which are based on sCr and UO [3]; c KDOQI definitions for the diagnosis and staging of CKD [17]; d ≤3 mo before; AKI: acute kidney injury; CKD: chronic kidney disease; CSICU: cardiac surgery intensive care unit; h: hour; eGFR: estimated glomerular filtration rate; KDIGO: Kidney Disease: Improving Global Outcomes; KDOQI: Kidney Disease Outcomes Quality Initiative; mo: month; No.: number; Sat: Saturday; sCr: serum creatinine; Sun: Sunday; UO: urine output; y: year.
2.2. Definitions
2.2.1. Acute Kidney Injury
AKI was diagnosed and classified according to the KDIGO definition using both SCr and UO criteria [3]. KDIGO added one sCr criterion to the definition of AKI stage 3 for use in children: ‘In patients < 18 years (y), decrease in estimated GFR (eGFR) to <35 mL/min per 1.73 m2’. eGFR was calculated with the original Schwartz estimate equation (Supplementary Figure S1) [18,19,20]. Since sCr does not have stable levels in neonates ≤ 7 days old, the eGFR criterion was not used in these patients [21]. Baseline sCr was defined as the lowest value within the last 3 months prior to enrollment, including preop serum creatinine. Two investigators (J.D.L. and E.A.J.H.) determined the clinically relevant baseline sCr. Urine output was hourly registered in the patient management system and validated by ICU nurses.
2.2.2. Subclinical AKINGAL
Urine NGAL was measured at ICU admission and 4 h after admission. Bennett et al. measured NGAL in a healthy pediatric population ≥ 3 years old and reported that the 95th percentile value (57.6 ng/mL) could serve as a guide for the upper limit of the normal range [22]. As proposed by Bennett et al., we determined in children less than 3 years old without AKI the 95th percentile value of NGAL at ICU admission (28.3 ng/mL).
2.2.3. Subclinical AKINephroCheck®
The 0.3 (ng/mL)2/1000 cutoff of the NephroCheck® test identifies patients with high risk for AKI [23]. In our pediatric cohort, subclinical AKINephroCheck® was defined as not meeting AKI criteria and a NephroCheck® value ≥ 0.3 (ng/mL)2/1000 4 h after ICU admission.
2.3. Primary and Secondary Endpoints
The primary endpoint was the occurrence of AKI ≥ 1 within 48 h after ICU admission; the secondary endpoint was the occurrence of AKI ≥ 2 within 12 h after ICU admission.
Investigated AKI biomarkers included urine CHI3L1, NGAL, TIMP-2, IGFBP7, NephroCheck®, and the difference between the postoperative and preoperative functional biomarker sCr (ΔsCr(postop-preop)). Differences in biomarker concentration between patients with and without AKI were investigated, as well as the diagnostic performance of biomarkers and combinations thereof.
2.4. Ethics Approval and Consent to Participate
The Ethics Committee of Ghent University Hospital approved this study (B670201213147). In patients < 12 years old, both parents provided written informed consent (IC) preoperatively, while in patients ≥ 12 years old, the patient and both parents provided written IC. The study was performed according to the declaration of Helsinki and Good Clinical Practice Guidelines.
2.5. Trial Workflow
Urine and blood samples were taken between induction of anesthesia and the start of CS at ICU admission and 2, 4, 6, 12, 24, 48 h after ICU admission (Figure 2).
Figure 2.
Trail workflow: timing of blood and urine sampling. ICU: intensive care unit; NGAL: neutrophil gelatinase-associated lipocalin; TIMP-2: tissue inhibitor of metalloproteinases-2; IGFBP7: insulin-like growth factor-binding protein 7.
Sampling was performed in the operating room and in the ICU only. Blood samples were collected according to the European Directive on blood volume limits for sampling [24]. Serum and urine supernatants were stored at −80 °C and thawed at room temperature immediately prior to analysis.
Clinical data were extracted from the hospital records. The maximum inotropic score (ISmax) and vasoactive-inotropic score (VISmax) were calculated as described by Wernovsky et al. and Gaies et al. [25,26].
Individual CS procedures were classified in different categories according to the ‘Risk Adjusted Classification for Congenital Heart Surgery’ (RACHS-1) [27]. Samples were anonymized, as were clinical data. All technicians were blinded to clinical data.
2.6. Biomarker Analysis
Urine biomarkers were analyzed in urine samples, collected from the urinary catheter, which is routinely placed in patients undergoing cardiac surgery. Urine CHI3L1, TIMP-2, IGFBP7, and NephroCheck® analyses were performed at the Laboratory of Biochemistry, Ghent University Hospital. The concentration of CHI3L1 was measured by a human sandwich enzyme-linked immunosorbent assay (ELISA) (DC3L10, R&D Systems, Minneapolis, MN, USA) validated for urine, whereas the Astute140® Meter measured the concentrations of urine TIMP-2, urine IGFBP7, and NephroCheck® by a fluorescent immunoassay (NephroCheck® Test, Astute Medical, San Diego, CA, USA). The Cobas c502 autoanalyzer measured the concentration of creatine by a kinetic rate blanked Jaffé assay (Roche Diagnostics, Basel, Switzerland). Urine NGAL analysis was performed at the central laboratory of Sint-Lucas Bruges Hospital. The Siemens Dimension Vista measured the concentration of NGAL by a particle-enhanced turbidimetric immunoassay (ST001-3CA, BioPorto, Hellerup, Denmark). Details on these laboratory analyses were previously described by our group [14]. In addition, the standard sample dilution scheme used in CHI3L1 ELISA (supplementary Table S1) and the adjustment of NGAL (Supplementary Table S2), TIMP-2, and IGFBP7 concentrations (Supplementary Table S3) before input in statistical programs are provided.
Based on the temporal relationship of the predictive value of the biomarker, NGAL was measured at ICU admission and 4 h later, whereas CHI3L1, TIMP-2, IGFBP7, and NephroCheck® were measured only 4 h after ICU admission [28].
2.7. Biomarker Diagnostic Test Adjustments
Fluid administration and use of diuretics might influence urine biomarker concentration [29]. Similar to, e.g., albuminuria, the investigated urine biomarkers were normalized by dividing the urine biomarker concentration by the urine creatinine (uCr) concentration [30]. Ralib et al. showed that normalizing for uCr improved the performance of urine biomarkers for AKI [29].
Biomarkers were also evaluated as a combination in two- or three-biomarker panels. Additionally, the absolute difference between post- and preoperative sCr (ΔsCr[postop-preop]) was evaluated as a diagnostic test.
2.8. Statistical Analysis
Descriptive statistics and the unpaired comparison of variables between two independent samples was performed using SPSS 25 (IBM, Armonk, NY, USA). Categorical variables were analyzed using Fisher’s exact or the chi-square test and continuous variables using the nonparametric Mann–Whitney U test. Additionally, the 95% CI was calculated for a proportion using the Wilson procedure without a correction for continuity [31,32]. For all analyses, two-sided p-values < 0.050 were considered statistically significant.
The predictive performance of biomarkers for AKI was assessed by calculating the area under the receiver operating characteristics curve (AUC-ROC) using MedCalc 15.2.1 (MedCalc® Software, Ostend, Belgium). A biomarker or panel was considered to have failed as a reliable test to predict AKI when the 95% CI of the AUC-ROC contained the value 0.500. AUC-ROC results were compared by using the method by Delong et al. in MedCalc® 15.2.1.
3. Results
3.1. Patients
Of the 106 enrolled pediatric patients, 5 were excluded due to missing reference sCr (n = 2) and the presence of AKI stage ≥ 1 at enrollment (n = 3) (Figure 1). Of the 101 included pediatric patients, 54.5% were male, 50% were <1 year old, and 10% were premature. In 65% of the patients, this was the first CS procedure; cardiopulmonary bypass pump (CPB) was used in 91%; and in 97% of the patients, RACHS-1 was equal to or below 3 (Table 1).
Table 1.
Characteristics of the pediatric patients, the cardiac surgery procedures, and outcomes.
3.2. Acute Kidney Injury
3.2.1. Occurrence of AKI
Serum creatinine was available for all patients until 48 h after ICU admission. AKI ≥ 1 occurred in 63 out of 101 patients (62.4%) within 48 h after ICU admission of which 29 (28.7%) were classified as stage 1, 18 (17.8%) as stage 2, and 16 (15.8%) as stage 3. The diagnosis of AKI was mainly based on sCr criteria (Table 2). AKI was present in 4 (4%) patients at ICU admission. Those 4 patients had AKI stage 1 based on creatinine criteria, and all evolved to AKI stage 2 during ICU stay. In the first week after CS, 3 patients (3.0%) were treated with kidney replacement therapy (KRT).
Table 2.
Acute kidney injury based on KDIGO criteria.
Compared with patients without AKI, patients with AKI were younger and had lower preoperative and reference sCr, less comorbidities, higher postoperative hemoglobin, higher postoperative ISmax and VISmax scores, higher RACHS-1 score, more CPB use, lower priming volume of the CPB pump, and longer duration of CS. Additional perioperative characteristics are provided in Supplementary Table S4. AKI patients were not different in weight or length, corrected for gender and age, compared with patients without AKI (Supplementary Table S5). AKI patients had a longer median ICU length of stay (5 versus 3 days; p = 0.002) and hospital length of stay (9 days versus 6; p ≤ 0.001); ICU mortality was 2.0% (Table 1).
3.2.2. Occurrence of Subclinical AKI
For 89 out of 101 patients (88.0%), a urine sample was available 4 h after ICU admission. NephroCheck® test results were available for 76 patients (85%) due to a limited number of tests available. In 71 out of 101 patients, both NGAL and NephroCheck® were measured. Subclinical AKINGAL occurred in 2 out of 71 patients (2.8%), while subclinical AKINephroCheck® occurred in 6 out of 71 patients (8.5%). When using both NGAL and NephroCheck®, subclinical AKI was present in 8 out of 71 patients (11.3%).
3.3. Primary Endpoint: AKI ≥ 1 within 48 h
There was no difference in urine biomarker concentrations measured 4 h after ICU admission between patients with and without AKI ≥ 1 (Table 3). All biomarkers failed as a reliable diagnostic test for AKI ≥ 1 within 48 h after ICU admission (Table 4a and Figure 3).
Table 3.
Acute kidney stress biomarkers in pediatric patients with and without acute kidney injury.
Table 4.
(a) Predictive value of acute kidney injury by biomarkers measured 4 h after ICU admission in urine. (b) Predictive value of acute kidney injury by biomarker combinations measured 4 h after ICU admission in urine.
Figure 3.
Performance of biomarkers and combinations of biomarkers in predicting acute kidney injury with and without correction for urine dilution. AKI: acute kidney injury; AUC-ROC: area under the receiver-operating characteristics curve; IGFBP7: insulin-like growth factor-binding protein 7; NephroCheck®: two-biomarker panel urine [TIMP-2]•[IGFBP7]; sCr: serum creatinine; TIMP-2: tissue inhibitor of metalloproteinases-2; CHI3L1: chitinase 3-like protein 1; uCr: urine creatinine; NGAL: neutrophil gelatinase-associated lipocalin.
When biomarker concentrations were normalized for urine dilution, the AUC-ROC of CHI3L1, NGAL, TIMP-2, IGFBP7, and NephroCheck® was significant for predicting AKI ≥ 1 within 48 h after ICU admission (Table 4a and Figure 3). The performance of CHI3L1 as an acute kidney damage biomarker was inferior compared with NGAL and IGFBP7 (resp p = 0.036; p = 0.008), but similar to the other investigated biomarkers (Table 4a). Four hours after ICU admission, the AUC-ROC of the functional AKI biomarker ΔsCr[postop-preop] was 0.911 (95% CI 0.806–0.970) for AKI ≥ 1. The combination of biomarkers, corrected for urine dilution, did not result in higher AUC-ROC values compared with the separate biomarkers (Table 4b and Figure 3).
3.4. Secondary Endpoint: AKI ≥ 2 within 12 h
Biomarker concentrations measured 4 h after ICU admission were not different between patients with and without AKI ≥ 2 (Table 3). All biomarkers failed as diagnostic tests for AKI ≥ 2 within 12 h after ICU admission (Table 4a and Figure 3).
When normalized for urine dilution, all biomarkers had a significant association with the occurrence of AKI ≥ 2 within 12 h after ICU admission (Table 4a and Figure 3). CHI3L1 performed significantly inferiorly compared with TIMP-2 and IGFBP7 (resp p = 0.028; p = 0.005), but similar to the other investigated acute kidney damage biomarkers (Table 4a). The AUC-ROC of the functional AKI biomarker ΔsCr[postop-preop] was 0.886 (95% CI 0.775–0.955). The combination of biomarkers, corrected for urine dilution, did not result in higher AUC-ROC values compared with the separate biomarkers (Table 4b and Figure 3).
3.5. Sensitivity Analysis
A sensitivity analysis was performed to evaluate biomarker performance to predict AKI ≥ 1 in patients who did not already have AKI ≥ 1 at ICU admission, and a similar analysis was performed for AKI ≥ 2. The results are presented in Supplementary Table S6 When corrected for urine dilution, all biomarkers predicted AKI. The combination of biomarkers did not result in higher AUC-ROC values (Supplementary Table S7).
4. Discussion
In this single-center prospective cohort study on pediatric CS patients, all tested acute kidney damage biomarkers predicted the occurrence of AKI ≥ 1 within 48 h and AKI ≥ 2 within 12 h after ICU admission, when their concentration was corrected for urine dilution.
The goal of detecting patients at risk for AKI is to implement measures to prevent AKI. KDIGO proposed a bundle of AKI preventive measures such as close monitoring of renal function, optimization of hemodynamics and intravascular volume status, and avoidance of hyperglycemia, nephrotoxic drugs, and contrast agents. Two small studies in adult patients after cardiac surgery showed that the implementation of such a bundle in biomarker-positive patients indeed reduced the incidence of AKI [28]. Whether this approach prevents AKI in a pediatric cardiac surgery cohort should be investigated.
Absolute biomarker concentrations in our study were markedly lower compared with concentrations in previous pediatric studies. Median NGAL 4 h after ICU admission was 0.1 ng/mL (IQR 0.1–20.0), and median NephroCheck® was 0.18 (ng/mL)2/1000 (IQR 0.07–0.5) in AKI ≥ 1 patients. Urine NGAL levels reported at the same time by Dong et al. and Meers et al. were >1000-fold higher, i.e., 307 ng/mL (IQR 225–418) and 200 ng/mL (SE 50), respectively [33,34]. For NephroCheck®, about 5- to 10-fold higher values were also reported by Dong et al., Gist et al., and Meersch et al., i.e., 0.96 (ng/mL)2/1000 (95% CI 0.61–1.50); 0.8 (ng/mL)2/1000 (IQR 0.46–1.83), and 2.0 (ng/mL)2/1000(SE 0.4) [33,34,35]. There are several potential explanations for the lower biomarker concentrations in our study. First, the hit on the kidneys may have been less profound in our cohort. In our cohort, almost 10% of the patients underwent CS without CPB use. Since CPB use is associated with AKI, this may explain the lower occurrence of AKI compared with other cohorts. Second, it has been reported that biomarker concentrations are different in different age groups [36]. Bojat et al. revealed a significant association between the basal biomarker concentration and age at the time of surgery, with lower values in younger patients [36]. Westhoff et al. measured stable biomarker values among age groups in children up to 9 years old admitted on ICU without AKI, which tended to be lower in neonates and younger children [37]. Patients in our study had similar ages compared with Gist et al., i.e., respectively, 6 months (IQR 4–31) versus 5 months (SD 3), but were far younger compared with those in the other studies [33,34,35]. A third possible explanation for the observed differences is that urine dilution occurred more often in our cohort compared with others. In contrast, Dong et al., Meersch et al., and Tao et al. reported significantly higher biomarker concentrations in AKI after pediatric CS already without correction for dilution [33,35,38]. Urine concentration is the result of administered fluid volume and/or diuretic use or ultrafiltration use on CPB. In our center, anesthetists routinely administer diuretics at the end of the procedure. Therefore, concentration may explain the high occurrence of AKI based on serum creatinine. On the other hand, increased urine output as a consequence of exposure to diuretics may have diluted the urine biomarker concentration. Another explanation for the high AKI occurrence based on SCr is the low baseline values of SCr with a lower quartile of 0.2. This means that a creatinine rise to 0.3 is already enough to achieve AKI stage 1.
It should be acknowledged that the occurrence of AKI itself may induce a bias when biomarkers are corrected for urine dilution. Indeed, in AKI, urine creatinine concentration will be lower, which has an impact on the correction for dilution. Likewise, Cr production is decreased in smaller children, potentially leading to higher biomarker corrections, when corrected for ‘dilution’. Nonetheless, both NGAL and NephroCheck®, when corrected for urine dilution, were able to predict AKI in our pediatric cohort with AUC-ROC values > 0.700. Previous studies corroborate the AKI predicting capability of NGAL in children after CS. Peco-Antić et al. showed NGAL AUC-ROC of 0.700; Meersch et al., 0.850; and even AUC-ROC values above 0.900 were presented by Krawczeskiet et al.(0.910), Dong et al. (0.913), and Galić et al. (0.930) [33,34,39,40,41]. Previous studies also support the predictive performance of NephroCheck® for AKI in children after CS, albeit not for stage 1. Tao et al., Meersch et al., and Dong et al. calculated AUC-ROC values for AKI ≥ 2 of 0.730, 0.850, and 0.733, respectively. In contrast, in patients <1 year who underwent CS, NephroCheck® lacked AKI predicting capability in a study by Bojan et al. The impact of age on biomarker concentration, the very early timing (i.e., 3 h after CPB) of sampling, and urine dilution are potential explanations for these neutral results [36].
Urine CHI3L1 was associated with AKI, but with lower AUC-ROC values compared with other biomarkers studied. This is in contrast to our previous findings in adult ICU patients, but in line with those in adults after CS [15,42]. Our findings may indicate another underlying pathophysiology of AKI in CS and general ICU patients. Potentially, the CHI3L1 signaling pathway is more activated in a septic versus in a sterile inflammation context associated with CS. This suggested hypothesis requires further investigation.
The ΔsCr[postop-preop] seems to be an excellent functional AKI predictor, but using sCr as an AKI predictor is obviously a self-fulfilling prophecy, because it is used both as a predictor and as an outcome variable.
Strengths and Limitations
This study has several strengths. First, it is the first study evaluating urine CHI3L1 in a pediatric population. Second, several (combinations of) biomarkers were evaluated prospectively in more than 100 pediatric patients. Third, both sCr and UO were used to define AKI as intended by KDIGO compared with most studies only using sCr with potential underestimation of AKI occurrence. Fourth, this study evaluated early diagnosis by biomarkers, which allows early identification of patients at risk for AKI and subsequent targeted use of a therapy bundle [28].
Nevertheless, there are several limitations as well. First, the single-center design with protocols specific to our center may not be generalizable to other centers. Second, NephroCheck® was not evaluated in all patients. Third, although investigated by others in a pediatric population, NephroCheck® is intended to be used in patients 21 years of age or older. Fourth, similar to other studies in this domain, this study includes a heterogeneous cohort of pediatric CS patients. Finally, damage biomarkers detect damage, while serum creatinine identifies reduced kidney function. The difference between biomarkers can be used to define phenotypes of AKI [43]. A patient may have subclinical AKI, defined as damage detected by a damage biomarker, while normal serum creatinine indicates absence of functional AKI. Additionally, patients with functional AKI defined as a rise in serum creatinine may have absence of signs of damage and so a negative reading of a damage biomarker.
5. Conclusions
After pediatric cardiac surgery, damage AKI biomarkers urine CHI3L1, NGAL, TIMP-2, IGFBP7, and NephroCheck® reliably predict AKI, but only after correction for urine dilution.
Supplementary Materials
The following are available online at https://www.mdpi.com/article/10.3390/diagnostics13061047/s1, File S1: STROBE statement, Table S1: Dilution of serum and urine samples for the initial measurement of CHI3L1 by ELISA, Table S2: Adjustment of NGAL concentrations before input in statistical programs, Table S3: Adjustment of urine IGFBP7 concentrations before input in statistical programs, Table S4: additional pediatric patient health characteristics, Table S5: Weight and length according to gender and age in AKI stage ≥1 versus no AKI patients within 48 h after ICU admission, Table S6: sensitivity analysis in pediatric patients without AKI ≥ 1 or AKI ≥ 2 on ICU admission for the respectively AKI prediction by biomarkers measured 4 h after ICU admission in urine, Table S7: sensitivity analysis in pediatric patients without AKI ≥ 1 or AKI ≥ 2 on ICU admission for the respectively AKI ≥ 1 or AKI ≥ 2 prediction by biomarker combinations measured 4 h after ICU admission in urine, Figure S1: Schwartz estimate formula.
Author Contributions
Conceptualization, J.D.L., E.M. and E.A.J.H.; data curation, W.V., J.D.L., E.M. and E.A.J.H.; formal analysis, J.D.L., E.M. and E.A.J.H.; investigation, W.V., J.D.L., K.F., K.V., I.H., J.V.W., H.P., T.B., D.D.W., L.N., E.M. and E.A.J.H.; methodology, J.D.L., E.M. and E.A.J.H.; supervision, E.M. and E.A.J.H.; validation, J.D.L., E.M. and E.A.J.H.; visualization, W.V., J.D.L., K.F., K.V., I.H., J.V.W., H.P., T.B., D.D.W., L.N., J.J.D.W., E.M. and E.A.J.H.; writing—original draft, J.D.L., E.M. and E.A.J.H.; writing—review and editing, W.V., J.D.L., K.F., K.V., I.H., J.V.W., H.P., T.B., D.D.W., L.N., J.J.D.W., E.M., E.A.J.H., W.V. and J.D.L. contributed equally to this work and act as equivalent first authors. E.M. and E.A.J.H. contributed equally to this work and act as equivalent cosenior authors. All authors have read and agreed to the published version of the manuscript.
Funding
This research was funded by the Industrial Research Fund from Ghent University. Grant Number: F2012/IOF-Advanced/001. The APC was funded by the department of Intensive Care Medicine, Ghent University Hospital, Ghent University.
Institutional Review Board Statement
The Ethics Committee of Ghent University Hospital approved this study (B670201213147).
Informed Consent Statement
In patients < 12 years old, both parents provided written informed consent (IC) preoperatively, while in patients ≥ 12 years old, the patient and both parents provided written IC. All procedures performed in studies involving human participants were in accordance with the ethical standards of the institutional and/or national research committee and with the 1964 Declaration of Helsinki and its later amendments or comparable ethical standards.
Data Availability Statement
The datasets generated during and/or analyzed during the current study are available from the corresponding author on reasonable request.
Acknowledgments
Special thanks to the study coordinators Luc De Crop, Charlotte Clauwaert, Stephanie Bracke, and Daisy Vermeiren for their work, including collection, processing, and freezing of samples and completion of individual CRFs, and to Chris Danneels for his IT support. We are grateful to the ICU team, including the physicians Johan Decruyenaere and Joris Vermassen and the nursing team. We want to thank Johan Robbrecht (MD) for giving us the opportunity to measure NGAL concentrations on an automated clinical platform in his laboratory and Kristel Demeyere and Kevin Van Nuffel for their dedicated help with the determination of CHI3L1 concentrations by ELISA. This translational research was facilitated by Sofie Bekaert, coordinator of Bimetra, Clinical Research Centre Ghent. Patent application was facilitated by Piet De Vos and Philippe Jacobs of the IP and Licensing Technology Transfer Office of Ghent University Tech Transfer.
Conflicts of Interest
W.V.: no conflict of interest; J.D.L.: no conflict of interest; K.F.: no conflict of interest; I.H.: no conflict of interest; K.V.: no conflict of interest; H.P.: no conflict of interest; J.V.W.: no conflict of interest; T.B.: no conflict of interest; D.D.W.: no conflict of interest; L.N.: no conflict of interest; J.J.D.W.: has consulted for MSD, Pfizer, and Thermo Fisher (fees and honoraria paid to institution). Acknowledgements: “JDW is supported by a Sr. Clinical Research Grant from the Research Foundation Flanders”; E.M.: A patent application was filed on the 4 April 2011, by Ghent University with author EM and Bert Maddens as inventors. A patent was granted to Ghent University with author EM and Bert Maddens as inventors. The international patent has been published as EP 2 694 974 P2011/017 and US 9,410,968; E.A.J.H.: participated in biomarker studies sponsored by Astute Medical, steering committee revival study, and received a travel grant from AM Pharma, received a travel grant from BioPorto/Sopachem. Acknowledgements: “EH is supported by a Sr. Clinical Research Grant from the Research Foundation Flanders”.
Abbreviations
AKI—acute kidney injury; AUC-ROC—area under the curve of receiver-operating characteristics; CI—confidence interval; CPB—cardiopulmonary bypass; CRF—case report form; CS—cardiac surgery; CSICU—cardiac surgery intensive care unit; ΔsCr[postop-preop]—absolute change in serum creatinine between the postoperative value at ICU admission and the preoperative value; eGFR—estimated glomerular filtration rate; ELISA—enzyme-linked immunosorbent assay; GFR—glomerular filtration rate; IGFBP7—insulin-like growth factor-binding protein 7; ISmax—maximum inotropic score; IQR—interquartile range; KDIGO—Kidney Disease: Improving Global Outcomes; PELOD score—pediatric logistic organ dysfunction score; PICU—pediatric intensive care unit; RACHS-1—Risk Adjusted Classification for Congenital Heart Surgery; KRT—kidney replacement therapy; sCr—serum creatinine; STROBE—STrengthening the Reporting of OBservational studies in Epidemiology; TIMP-2—tissue inhibitor of metalloproteinases-2; CHI3L1—chitinase 3-like protein 1; uCr—urine creatinine; NGAL—urine neutrophil gelatinase-associated lipocalin; UO—urine output; VISmax—maximum vasoactive-inotropic score.
References
- Hazle, M.A.; Gajarski, R.J.; Aiyagari, R.; Yu, S.; Abraham, A.; Donohue, J.; Blatt, N.B. Urinary biomarkers and renal near-infrared spectroscopy predict intensive care unit outcomes after cardiac surgery in infants younger than 6 months of age. J. Thorac. Cardiovasc. Surg. 2013, 146, 861–867. [Google Scholar] [CrossRef] [PubMed]
- Kaddourah, A.; Basu, R.K.; Bagshaw, S.M.; Goldstein, S.L.; Investigators, A. Epidemiology of Acute Kidney Injury in Critically Ill Children and Young Adults. N. Engl. J. Med. 2017, 376, 11–20. [Google Scholar] [CrossRef] [PubMed]
- Kellum, J.A.; Lameire, N.; Aspelin, P.; Barsoum, R.S.; Burdmann, E.A.; Goldstein, S.L.; Herzog, C.A.; Joannidis, M.; Kribben, A.; Levey, A.S.; et al. Kidney Disease: Improving Global Outcomes (KDIGO) Acute Kidney Injury Work Group. KDIGO clinical practice guideline for acute kidney injury. Kidney Int. Suppl. 2012, 2, 1–138. [Google Scholar]
- Lex, D.J.; Toth, R.; Cserep, Z.; Alexander, S.I.; Breuer, T.; Sapi, E.; Szatmari, A.; Szekely, E.; Gal, J.; Szekely, A. A comparison of the systems for the identification of postoperative acute kidney injury in pediatric cardiac patients. Ann. Thorac. Surg. 2014, 97, 202–210. [Google Scholar] [CrossRef] [PubMed]
- Park, S.K.; Hur, M.; Kim, E.; Kim, W.H.; Park, J.B.; Kim, Y.; Yang, J.H.; Jun, T.G.; Kim, C.S. Risk factors for acute kidney injury after congenital cardiac surgery in infants and children: A retrospective observational study. PLoS ONE 2016, 11, e0166328. [Google Scholar] [CrossRef] [PubMed]
- Lameire, N.; Hoste, E. Reflections on the definition, classification, and diagnostic evaluation of acute renal failure. Curr. Opin. Crit. Care 2004, 10, 468–475. [Google Scholar] [CrossRef] [PubMed]
- Waikar, S.S.; Betensky, R.A.; Emerson, S.C.; Bonventre, J.V. Imperfect gold standards for kidney injury biomarker evaluation. J. Am. Soc. Nephrol. 2012, 23, 13–21. [Google Scholar] [CrossRef]
- de Geus, H.R.; Ronco, C.; Haase, M.; Jacob, L.; Lewington, A.; Vincent, J.L. The cardiac surgery-associated neutrophil gelatinase-associated lipocalin (CSA-NGAL) score: A potential tool to monitor acute tubular damage. J. Thorac. Cardiovasc. Surg. 2016, 151, 1476–1481. [Google Scholar] [CrossRef]
- Murray, P.T.; Mehta, R.L.; Shaw, A.; Ronco, C.; Endre, Z.; Kellum, J.A.; Chawla, L.S.; Cruz, D.; Ince, C.; Okusa, M.D.; et al. Potential use of biomarkers in acute kidney injury: Report and summary of recommendations from the 10th Acute Dialysis Quality Initiative consensus conference. Kidney Int. 2014, 85, 513–521. [Google Scholar] [CrossRef]
- Ostermann, M.; McCullough, P.A.; Forni, L.G.; Bagshaw, S.M.; Joannidis, M.; Shi, J.; Kashani, K.; Honore, P.M.; Chawla, L.S.; Kellum, J.A.; et al. Kinetics of Urinary Cell Cycle Arrest Markers for Acute Kidney Injury Following Exposure to Potential Renal Insults. Crit. Care Med. 2018, 46, 375–383. [Google Scholar] [CrossRef]
- Varnell, C.D.; Goldstein, S.L.; Devarajan, P.; Basu, R.K. Impact of near real-time urine neutrophil gelatinase-associated lipocalin assessment on clinical practice. Kidney Int. Rep. 2017, 2, 1243–1249. [Google Scholar] [CrossRef]
- Mishra, J.; Dent, C.; Tarabishi, R.; Mitsnefes, M.M.; Ma, Q.; Kelly, C.; Ruff, S.M.; Zahedi, K.; Shao, M.; Bean, J.; et al. Neutrophil gelatinase-associated lipocalin (NGAL) as a biomarker for acute renal injury after cardiac surgery. Lancet 2005, 365, 1231–1238. [Google Scholar] [CrossRef]
- Kashani, K.; Al-Khafaji, A.; Ardiles, T.; Artigas, A.; Bagshaw, S.M.; Bell, M.; Bihorac, A.; Birkhahn, R.; Cely, C.M.; Chawla, L.S.; et al. Discovery and validation of cell cycle arrest biomarkers in human acute kidney injury. Crit. Care 2013, 17, R25. [Google Scholar] [CrossRef]
- De Loor, J.; Decruyenaere, J.; Demeyere, K.; Nuytinck, L.; Hoste, E.A.; Meyer, E. Urinary chitinase 3-like protein 1 for early diagnosis of acute kidney injury: A prospective cohort study in adult critically ill patients. Crit. Care 2016, 20, 38. [Google Scholar] [CrossRef] [PubMed]
- De Loor, J.; Herck, I.; Francois, K.; Van Wesemael, A.; Nuytinck, L.; Meyer, E.; Hoste, E.A.J. Diagnosis of cardiac surgery-associated acute kidney injury: Differential roles of creatinine, chitinase 3-like protein 1 and neutrophil gelatinase-associated lipocalin: A prospective cohort study. Ann. Intensive Care 2017, 7, 24. [Google Scholar] [CrossRef]
- Vandenbroucke, J.P.; von Elm, E.; Altman, D.G.; Gotzsche, P.C.; Mulrow, C.D.; Pocock, S.J.; Poole, C.; Schlesselman, J.J.; Egger, M.; Initiative, S. Strengthening the reporting of observational studies in epidemiology (STROBE): Explanation and elaboration. PLoS Med. 2007, 4, 1628–1654. [Google Scholar] [CrossRef]
- Eknoyan, G.; Levin, N.W. K/DOQI clinical practice guidelines for chronic kidney disease: Evaluation, classification, and stratification—Foreword. Am. J. Kidney Dis. 2002, 39, S14–S266. [Google Scholar]
- Schwartz, G.J.; Brion, L.P.; Spitzer, A. The use of plasma creatinine concentration for estimating glomerular filtration rate in infants, children, and adolescents. Pediatr. Clin. N. Am. 1987, 34, 571–590. [Google Scholar] [CrossRef] [PubMed]
- Schwartz, G.J.; Feld, L.G.; Langford, D.J. A simple estimate of glomerular-filtration rate in full-term infants during the 1st year of life. J. Pediatr. 1984, 104, 849–854. [Google Scholar] [CrossRef] [PubMed]
- Schwartz, G.J.; Gauthier, B. A simple estimate of glomerular-filtration rate in adolescent boys. J. Pediatr. 1985, 106, 522–526. [Google Scholar] [CrossRef]
- Rios, D.R.; Rhee, C.J.; Elizondo, L.; Brady, K.M.; Rusin, C.G.; Acosta, S. Creatinine filtration kinetics in critically Ill neonates. Pediatr. Res. 2021, 89, 952–957. [Google Scholar] [CrossRef] [PubMed]
- Bennett, M.R.; Nehus, E.; Haffner, C.; Ma, Q.; Devarajan, P. Pediatric reference ranges for acute kidney injury biomarkers. Pediatr. Nephrol. J. Int. Pediatr. Nephrol. Assoc. 2015, 30, 677–685. [Google Scholar] [CrossRef] [PubMed]
- Hoste, E.A.J.; McCullough, P.A.; Kashani, K.; Chawla, L.S.; Joannidis, M.; Shaw, A.D.; Feldkamp, T.; Uettwiller-Geiger, D.L.; McCarthy, P.; Shi, J.; et al. Derivation and validation of cutoffs for clinical use of cell cycle arrest biomarkers. Nephrol. Dial. Transpl. 2014, 29, 2054–2061. [Google Scholar] [CrossRef] [PubMed]
- Ethical Considerations for Clinical Trials on Medicinal Products Conducted with the Paediatric Population. Available online: https://health.ec.europa.eu/system/files/2016-11/ethical_considerations_en_0.pdf (accessed on 1 September 2011).
- Gaies, M.G.; Gurney, J.G.; Yen, A.H.; Napoli, M.L.; Gajarski, R.J.; Ohye, R.G.; Charpie, J.R.; Hirsch, J.C. Vasoactive-inotropic score as a predictor of morbidity and mortality in infants after cardiopulmonary bypass. Pediatr. Crit. Care Med. 2010, 11, 234–238. [Google Scholar] [CrossRef]
- Wernovsky, G.; Wypij, D.; Jonas, R.A.; Mayer, J.E.; Hanley, F.L.; Hickey, P.R.; Walsh, A.Z.; Chang, A.C.; Castaneda, A.R.; Newburger, J.W.; et al. Postoperative course and hemodynamic profile after the arterial switch operation in neonates and infants—A comparison of low-flow cardiopulmonary bypass and circulatory arrest. Circulation 1995, 92, 2226–2235. [Google Scholar] [CrossRef]
- Jenkins, K.J.; Gauvreau, K.; Newburger, J.W.; Spray, T.L.; Moller, J.H.; Iezzoni, L.I. Consensus-based method for risk adjustment for surgery for congenital heart disease. J. Thorac. Cardiovasc. Surg. 2002, 123, 110–118. [Google Scholar] [CrossRef]
- Meersch, M.; Schmidt, C.; Hoffmeier, A.; Van Aken, H.; Wempe, C.; Gerss, J.; Zarbock, A. Prevention of cardiac surgery-associated AKI by implementing the KDIGO guidelines in high risk patients identified by biomarkers: The PrevAKI randomized controlled trial. Intensive Care Med. 2017, 43, 1551–1561. [Google Scholar] [CrossRef]
- Ralib, A.M.; Pickering, J.W.; Shaw, G.M.; Devarajan, P.; Edelstein, C.L.; Bonventre, J.V.; Endre, Z.H. Test Characteristics of Urinary Biomarkers Depend on Quantitation Method in Acute Kidney Injury. J. Am. Soc. Nephrol. 2012, 23, 322–333. [Google Scholar] [CrossRef]
- Waikar, S.S.; Sabbisetti, V.S.; Bonventre, J.V. Normalization of urinary biomarkers to creatinine during changes in glomerular filtration rate. Kidney Int. 2010, 78, 486–494. [Google Scholar] [CrossRef]
- Newcombe, R.G. Two-sided confidence intervals for the single proportion: Comparison of seven methods. Stat. Med. 1998, 17, 857–872. [Google Scholar] [CrossRef]
- Wilson, E.B. Probable inference, the law of succession, and statistical inference. J. Am. Stat. Assoc. 1927, 22, 209–212. [Google Scholar] [CrossRef]
- Dong, L.Q.; Ma, Q.; Bennett, M.; Devarajan, P. Urinary biomarkers of cell cycle arrest are delayed predictors of acute kidney injury after pediatric cardiopulmonary bypass. Pediatr. Nephrol. 2017, 32, 2351–2360. [Google Scholar] [CrossRef] [PubMed]
- Meersch, M.; Schmidt, C.; Van Aken, H.; Rossaint, J.; Gorlich, D.; Stege, D.; Malec, E.; Januszewska, K.; Zarbock, A. Validation of Cell-Cycle Arrest Biomarkers for Acute Kidney Injury after Pediatric Cardiac Surgery. PLoS ONE 2014, 9, e110865. [Google Scholar] [CrossRef]
- Gist, K.M.; Goldstein, S.L.; Wrona, J.; Alten, J.A.; Basu, R.K.; Cooper, D.S.; Soranno, D.E.; Duplantis, J.; Altmann, C.; Gao, Z.Q.; et al. Kinetics of the cell cycle arrest biomarkers (TIMP-2*IGFBP-7) for prediction of acute kidney injury in infants after cardiac surgery. Pediatr. Nephrol. 2017, 32, 1611–1619. [Google Scholar] [CrossRef] [PubMed]
- Bojan, M.; Pieroni, L.; Semeraro, M.; Froissart, M. Cell-Cycle Arrest Biomarkers: Usefulness for Cardiac Surgery-Related Acute Kidney Injury in Neonates and Infants. Pediatr. Crit. Care Med. 2020, 21, 563–570. [Google Scholar] [CrossRef] [PubMed]
- Westhoff, J.H.; Tonshoff, B.; Waldherr, S.; Poschl, J.; Teufel, U.; Westhoff, T.H.; Fichtner, A. Urinary Tissue Inhibitor of Metalloproteinase-2 (TIMP-2) * Insulin-Like Growth Factor-Binding Protein 7 (IGFBP7) Predicts Adverse Outcome in Pediatric Acute Kidney Injury. PLoS ONE 2015, 10, e0143628. [Google Scholar] [CrossRef]
- Tao, Y.; Heskia, F.; Zhang, M.; Qin, R.; Kang, B.; Chen, L.; Wu, F.; Huang, J.; Brengel-Pesce, K.; Chen, H.; et al. Evaluation of acute kidney injury by urinary tissue inhibitor metalloproteinases-2 and insulin-like growth factor-binding protein 7 after pediatric cardiac surgery. Pediatr. Nephrol. 2022. [Google Scholar] [CrossRef]
- Galic, S.; Milosevic, D.; Filipovic-Grcic, B.; Rogic, D.; Vogrinc, Z.; Ivancan, V.; Matic, T.; Rubic, F.; Cvitkovic, M.; Bakos, M.; et al. Early biochemical markers in the assessment of acute kidney injury in children after cardiac surgery. Ther. Apher. Dial. 2022, 26, 583–593. [Google Scholar] [CrossRef]
- Krawczeski, C.D.; Goldstein, S.L.; Woo, J.G.; Wang, Y.; Piyaphanee, N.; Ma, Q.; Bennett, M.; Devarajan, P. Temporal relationship and predictive value of urinary acute kidney injury biomarkers after pediatric cardiopulmonary bypass. J. Am. Coll. Cardiol. 2011, 58, 2301–2309. [Google Scholar] [CrossRef]
- Peco-Antic, A.; Ivanisevic, I.; Vulicevic, I.; Kotur-Stevuljevic, J.; Ilic, S.; Ivanisevic, J.; Miljkovic, M.; Kocev, N. Biomarkers of acute kidney injury in pediatric cardiac surgery. Clin. Biochem. 2013, 46, 1244–1251. [Google Scholar] [CrossRef]
- Hoste, E.A.; Vaara, S.T.; De Loor, J.; Haapio, M.; Nuytinck, L.; Demeyere, K.; Pettila, V.; Meyer, E.; Group, F.S. Urinary cell cycle arrest biomarkers and chitinase 3-like protein 1 (CHI3L1) to detect acute kidney injury in the critically ill: A post hoc laboratory analysis on the FINNAKI cohort. Crit. Care 2020, 24, 144. [Google Scholar] [CrossRef] [PubMed]
- Ostermann, M.; Zarbock, A.; Goldstein, S.; Kashani, K.; Macedo, E.; Murugan, R.; Bell, M.; Forni, L.; Guzzi, L.; Joannidis, M.; et al. Recommendations on Acute Kidney Injury Biomarkers From the Acute Disease Quality Initiative Consensus Conference: A Consensus Statement. JAMA Netw. Open 2020, 3, e2019209. [Google Scholar] [CrossRef] [PubMed]
Disclaimer/Publisher’s Note: The statements, opinions and data contained in all publications are solely those of the individual author(s) and contributor(s) and not of MDPI and/or the editor(s). MDPI and/or the editor(s) disclaim responsibility for any injury to people or property resulting from any ideas, methods, instructions or products referred to in the content. |
© 2023 by the authors. Licensee MDPI, Basel, Switzerland. This article is an open access article distributed under the terms and conditions of the Creative Commons Attribution (CC BY) license (https://creativecommons.org/licenses/by/4.0/).


