Snake-Efficient Feature Selection-Based Framework for Precise Early Detection of Chronic Kidney Disease
Abstract
1. Introduction
- Provide a novel framework CKD-SO for the analysis of CKD data using two novel custom CNN architectures. The architectures were constructed from scratch and trained so that they were capable of identifying kidney disease accurately.
- An efficient and reliable pipeline for the preparation of medical data is presented, thus improving the learnability of the devised model and enhancing its prediction accuracy.
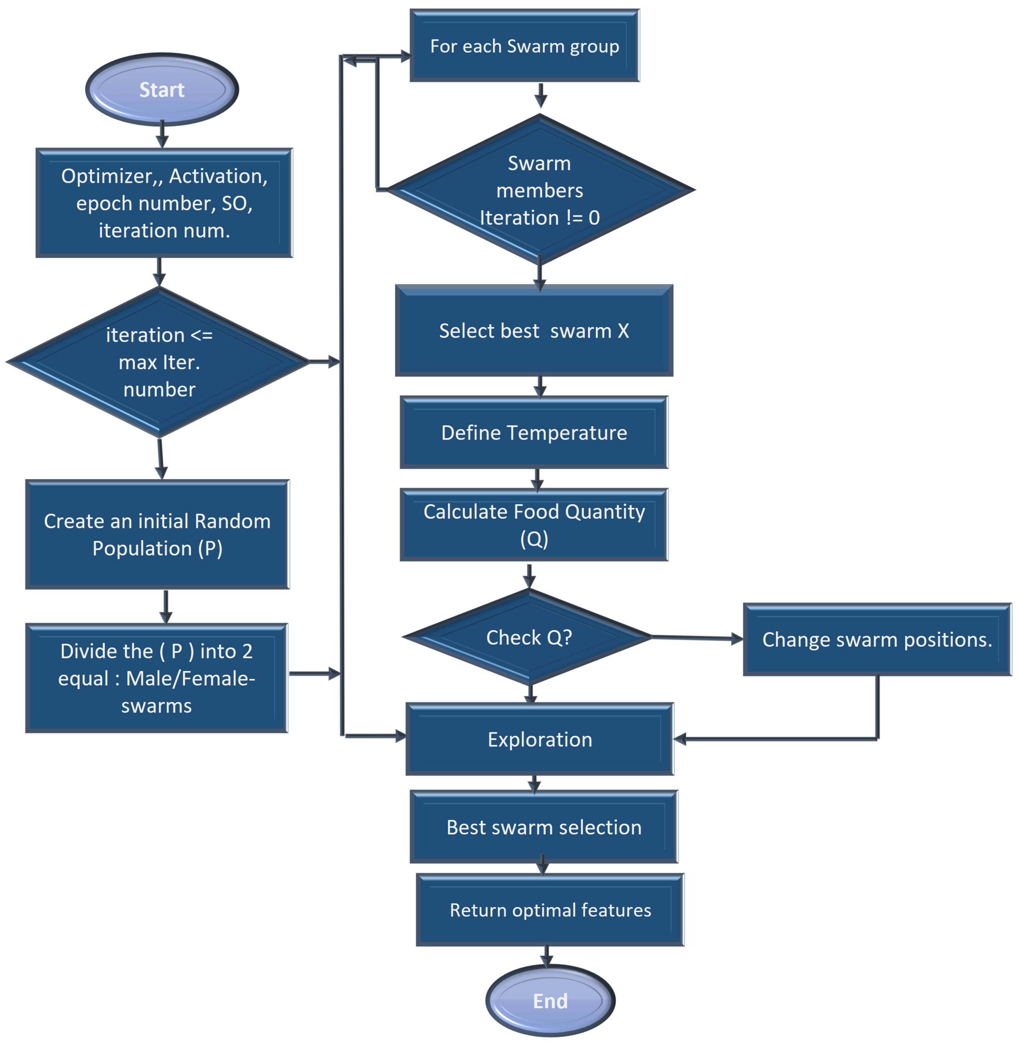
- After the pre-processing stage, the snake optimization algorithm is used to select the optimal combination of CKD features automatically, and machine learning algorithms are utilized to predict CKD from the collected features, resulting in high accuracy and reduced likelihood of incorrect diagnoses.
2. Related Work
- Most traditional feature selection methods use fixed evaluation criteria or scoring functions to assess the quality of feature subsets. In CKD detection, these criteria may not adequately capture the complex relationships and interactions between CKD features. The present study addresses the issue of fixed feature selection by automatically selecting features’ combinations with the help of the SO algorithm.
- The majority of research to date has focused on the application of CNN for the enhancement of image data sets to achieve the desired results, with only a few publications using CNN to detect CKD from medical records. This leads to a loss of the potential benefits of CNN in terms of classification and identification of the most important features automatically without the intervention of a human. Due to the great ability of neural models to handle nonlinearity in data, this study employed two custom CNN models that are able to adapt to the crucial CKD information through layers of neurons that are present in the structure independently.
- The accuracy of the models obtained for the training or testing phases has not been formalized. This implies that no discussion is provided about the type of accuracy obtained. Thus, imputed accuracy values in such models are susceptible to deviating from the overall tendency to be accurate. The testing and training accuracy of the devised models is effectively justified through the use of a variety of evaluation metrics.
- Most of the literature has trained models using unbalanced data, which produced biased results. Additionally, several studies did not consider noisy or blurred data, which can lead to the appearance of outliers in numerical features.A dedicated pipeline has been utilized in the present study to handle unbalanced and missing data.
3. Proposed Framework
3.1. CKD Data Input Layer
3.1.1. Data Preparation
- Handle incorrect values.
- Impute missing values.
- Remove outliers.
- Handle class imbalance.
| categorical_cols are: |
| Numeric_cols are: |
3.1.2. Data Pre-Processing
3.2. Feature Selection Layer
3.3. Data Classification Layer
3.3.1. Functional API_CNN Model
3.3.2. Sequential Seq_CNN Model
4. The Experimental Setting
Evaluation Metrics
5. Experimental Results and Discussion
5.1. Deep Learning Performance
5.2. Performance Comparison with Machine Learning Algorithms
5.3. Performance Comparison with Related Work
5.4. Discussion
6. Conclusions and Future Work
Funding
Data Availability Statement
Conflicts of Interest
Abbreviations
| CKD | Chronic kidney disease |
| CNN | Convolutional neural network |
| SOA | Snake optimization algorithm |
| DL | Deep learning |
| API-CNN | Functional API CNN model |
| Seq_CNN | Sequential CNN model |
| SVM | Support Vector Machine |
| ExtraTreesClassifie | Extremely Randomized Trees Classifier |
| XGBoost | Extreme Gradient Boosting |
| LOF | Local outlier factor |
| PSO | Particle swarm optimization |
| GA | Genetic algorithms |
| AC | Adaptive classification |
| SMOTE | Synthetic Minority Over-sampling Technique |
| CBR | Case-based reasoning |
| AUC | Area Under the Curve |
References
- ElSayed, N.A.; Aleppo, G.; Aroda, V.R.; Bannuru, R.R.; Brown, F.M.; Bruemmer, D.; Collins, B.S.; Hilliard, M.E.; Isaacs, D.; Johnson, E.L.; et al. 11. Chronic Kidney Disease and Risk Management: Standards of Care in Diabetes—2023. Diabetes Care 2023, 46, S191–S202. [Google Scholar] [CrossRef] [PubMed]
- Smidtslund, P.; Jansson Sigfrids, F.; Ylinen, A.; Elonen, N.; Harjutsalo, V.; Groop, P.H.; Thorn, L.M. Prognosis After First-Ever Myocardial Infarction in Type 1 Diabetes Is Strongly Affected by Chronic Kidney Disease. Diabetes Care 2023, 46, 197–205. [Google Scholar] [CrossRef]
- WHO. WHO Global Report on Trends in Prevalence of Tobacco Use 2000–2025; WHO: Geneva, Switzerland, 2021.
- Gumaei, A.; Ismail, W.N.; Hassan, M.R.; Hassan, M.M.; Mohamed, E.; Alelaiwi, A.; Fortino, G. A decision-level fusion method for COVID-19 patient health prediction. Big Data Res. 2022, 27, 100287. [Google Scholar] [CrossRef]
- Ismail, W.N.; Hassan, M.M.; Alsalamah, H.A.; Fortino, G. CNN-based health model for regular health factors analysis in internet-of-medical things environment. IEEE Access 2020, 8, 52541–52549. [Google Scholar] [CrossRef]
- Almansour, N.A.; Syed, H.F.; Khayat, N.R.; Altheeb, R.K.; Juri, R.E.; Alhiyafi, J.; Alrashed, S.; Olatunji, S.O. Neural network and support vector machine for the prediction of chronic kidney disease: A comparative study. Comput. Biol. Med. 2019, 109, 101–111. [Google Scholar] [CrossRef]
- Ismail, W.N.; Rajeena PP, F.; Ali, M.A. MULTforAD: Multimodal MRI Neuroimaging for Alzheimer’s Disease Detection Based on a 3D Convolution Model. Electronics 2022, 11, 3893. [Google Scholar] [CrossRef]
- Ismail, W.N.; Hassan, M.M.; Alsalamah, H.A. Context-enriched regular human behavioral pattern detection from body sensors data. IEEE Access 2019, 7, 33834–33850. [Google Scholar] [CrossRef]
- Serte, S.; Serener, A.; Al-Turjman, F. Deep learning in medical imaging: A brief review. Trans. Emerg. Telecommun. Technol. 2022, 33, e4080. [Google Scholar] [CrossRef]
- Bengio, Y.; Courville, A. Deep learning of representations. In Handbook on Neural Information Processing; Springer: Berlin/Heidelberg, Germany, 2013; pp. 1–28. [Google Scholar]
- Acharya, U.R.; Meiburger, K.M.; Koh, J.E.W.; Hagiwara, Y.; Oh, S.L.; Leong, S.S.; Ciaccio, E.J.; Wong, J.H.D.; Shah, M.N.M.; Molinari, F.; et al. Automated detection of chronic kidney disease using higher-order features and elongated quinary patterns from B-mode ultrasound images. Neural Comput. Appl. 2020, 32, 11163–11172. [Google Scholar] [CrossRef]
- Nithya, A.; Appathurai, A.; Venkatadri, N.; Ramji, D.; Palagan, C.A. Kidney disease detection and segmentation using artificial neural network and multi-kernel k-means clustering for ultrasound images. Measurement 2020, 149, 106952. [Google Scholar] [CrossRef]
- Drall, S.; Drall, G.S.; Singh, S.; Naib, B.B. Chronic kidney disease prediction using machine learning: A new approach. Int. J. Manag. 2018, 8, 278. [Google Scholar]
- Bhaskar, N.; Suchetha, M. A computationally efficient correlational neural network for automated prediction of chronic kidney disease. IRBM 2021, 42, 268–276. [Google Scholar] [CrossRef]
- Bevilacqua, V.; Brunetti, A.; Cascarano, G.D.; Palmieri, F.; Guerriero, A.; Moschetta, M. A deep learning approach for the automatic detection and segmentation in autosomal dominant polycystic kidney disease based on magnetic resonance images. In Proceedings of the International Conference on Intelligent Computing, Chengdu, China, 12–14 March 2018; pp. 643–649. [Google Scholar]
- Ismail, W.N.; PP, F.R.; Ali, M.A. A Meta-Heuristic Multi-Objective Optimization Method for Alzheimer’s Disease Detection Based on Multi-Modal Data. Mathematics 2023, 11, 957. [Google Scholar] [CrossRef]
- Ismail, W.N.; Alsalamah, H.A.; Hassan, M.M.; Mohamed, E. AUTO-HAR: An adaptive human activity recognition framework using an automated CNN architecture design. Heliyon 2023, 9, e13636. [Google Scholar] [CrossRef]
- Hashim, F.A.; Hussien, A.G. Snake Optimizer: A novel meta-heuristic optimization algorithm. Knowl.-Based Syst. 2022, 242, 108320. [Google Scholar] [CrossRef]
- Shahamatnia, E.; Ebadzadeh, M.M. Application of particle swarm optimization and snake model hybrid on medical imaging. In Proceedings of the 2011 IEEE Third International Workshop On Computational Intelligence in Medical Imaging, Paris, France, 11–15 April 2011; IEEE: Piscataway, NJ, USA, 2011; pp. 1–8. [Google Scholar]
- Swain, D.; Mehta, U.; Bhatt, A.; Patel, H.; Patel, K.; Mehta, D.; Acharya, B.; Gerogiannis, V.C.; Kanavos, A.; Manika, S. A Robust Chronic Kidney Disease Classifier Using Machine Learning. Electronics 2023, 12, 212. [Google Scholar] [CrossRef]
- Kotanko, P.; Nadkarni, G.N. Advances in Chronic Kidney Disease Lead Editorial Outlining the Future of Artificial Intelligence/Machine Learning in Nephrology. Adv. Kidney Dis. Health 2023, 30, 2–3. [Google Scholar] [CrossRef]
- Krishnamurthy, S.; Ks, K.; Dovgan, E.; Luštrek, M.; Gradišek Piletič, B.; Srinivasan, K.; Li, Y.C.; Gradišek, A.; Syed-Abdul, S. Machine learning prediction models for chronic kidney disease using national health insurance claim data in Taiwan. Healthcare 2021, 9, 546. [Google Scholar] [CrossRef]
- Senan, E.M.; Al-Adhaileh, M.H.; Alsaade, F.W.; Aldhyani, T.H.; Alqarni, A.A.; Alsharif, N.; Uddin, M.I.; Alahmadi, A.H.; Jadhav, M.E.; Alzahrani, M.Y. Diagnosis of chronic kidney disease using effective classification algorithms and recursive feature elimination techniques. J. Healthc. Eng. 2021, 2021, 1004767. [Google Scholar] [CrossRef]
- Tusar, M.T.H.K.; Islam, M.T.; Raju, F.I. Detecting Chronic Kidney Disease (CKD) at the Initial Stage: A Novel Hybrid Feature-selection Method and Robust Data Preparation Pipeline for Different ML Techniques. In Proceedings of the 2022 5th International Conference on Computing and Informatics (ICCI), Cairo, Egypt, 9–10 March 2022; pp. 400–407. [Google Scholar]
- Debal, D.A.; Sitote, T.M. Chronic kidney disease prediction using machine learning techniques. J. Big Data 2022, 9, 1–19. [Google Scholar]
- Yashfi, S.Y.; Islam, M.A.; Sakib, N.; Islam, T.; Shahbaaz, M.; Pantho, S.S. Risk prediction of chronic kidney disease using machine learning algorithms. In Proceedings of the 2020 11th International Conference on Computing, Communication and Networking Technologies (ICCCNT), Kharagpur, India, 1–3 July 2020; pp. 1–5. [Google Scholar]
- Alsuhibany, S.A.; Abdel-Khalek, S.; Algarni, A.; Fayomi, A.; Gupta, D.; Kumar, V.; Mansour, R.F. Ensemble of Deep Learning Based Clinical Decision Support System for Chronic Kidney Disease Diagnosis in Medical Internet of Things Environment. Comput. Intell. Neurosci. 2021, 2021, 4931450. [Google Scholar] [CrossRef] [PubMed]
- Pal, S. Chronic Kidney Disease Prediction Using Machine Learning Techniques. Biomed. Mater. Devices 2022, 1–7. [Google Scholar]
- Zhou, H.; Zhang, Y.; Duan, W.; Zhao, H. Nonlinear systems modelling based on self-organizing fuzzy neural network with hierarchical pruning scheme. Appl. Soft. Comput. 2020, 95, 106516. [Google Scholar] [CrossRef]
- Zhou, H.; Li, Y.; Zhang, Q.; Xu, H.; Su, Y. Soft-sensing of effluent total phosphorus using adaptive recurrent fuzzy neural network with Gustafson-Kessel clustering. Expert Syst. Appl. 2022, 203, 117589. [Google Scholar] [CrossRef]
- Alsekait, D.M.; Saleh, H.; Gabralla, L.A.; Alnowaiser, K.; El-Sappagh, S.; Sahal, R.; El-Rashidy, N. Toward Comprehensive Chronic Kidney Disease Prediction Based on Ensemble Deep Learning Models. Appl. Sci. 2023, 13, 3937. [Google Scholar] [CrossRef]
- Elhoseny, M.; Shankar, K.; Uthayakumar, J. Intelligent diagnostic prediction and classification system for chronic kidney disease. Sci. Rep. 2019, 9, 1–14. [Google Scholar] [CrossRef]
- Hassan, M.M.; Hassan, M.M.; Mollick, S.; Khan, M.A.R.; Yasmin, F.; Bairagi, A.K.; Raihan, M.; Arif, S.A.; Rahman, A. A Comparative Study, Prediction and Development of Chronic Kidney Disease Using Machine Learning on Patients Clinical Records. Hum.-Centric Intell. Syst. 2023, 1–13. [Google Scholar]
- Vásquez-Morales, G.R.; Martinez-Monterrubio, S.M.; Moreno-Ger, P.; Recio-Garcia, J.A. Explainable prediction of chronic renal disease in the colombian population using neural networks and case-based reasoning. IEEE Access 2019, 7, 152900–152910. [Google Scholar]
- Sawhney, R.; Malik, A.; Sharma, S.; Narayan, V. A comparative assessment of artificial intelligence models used for early prediction and evaluation of chronic kidney disease. Decis. Anal. J. 2023, 6, 100169. [Google Scholar] [CrossRef]
- Pal, S. Prediction for chronic kidney disease by categorical and non_categorical attributes using different machine learning algorithms. Multimed. Tools Appl. 2023, 1–14. [Google Scholar]
- Ifraz, G.M.; Rashid, M.H.; Tazin, T.; Bourouis, S.; Khan, M.M. Comparative analysis for prediction of kidney disease using intelligent machine learning methods. Comput. Math. Methods Med. 2021, 2021, 6141470. [Google Scholar] [CrossRef]
- Chittora, P.; Chaurasia, S.; Chakrabarti, P.; Kumawat, G.; Chakrabarti, T.; Leonowicz, Z.; Jasiński, M.; Jasiński, Ł.; Gono, R.; Jasińska, E.; et al. Prediction of chronic kidney disease-a machine learning perspective. IEEE Access 2021, 9, 17312–17334. [Google Scholar] [CrossRef]
- Kotsiantis, S.; Kanellopoulos, D.; Pintelas, P. Handling imbalanced datasets: A review. GESTS Int. Trans. Comput. Sci. Eng. 2006, 30, 25–36. [Google Scholar]
- Smiti, A. A critical overview of outlier detection methods. Comput. Sci. Rev. 2020, 38, 100306. [Google Scholar] [CrossRef]
- Kaur, H.; Pannu, H.S.; Malhi, A.K. A systematic review on imbalanced data challenges in machine learning: Applications and solutions. ACM Comput. Surv. (CSUR) 2019, 52, 1–36. [Google Scholar]
- Tyagi, S.; Mittal, S. Sampling approaches for imbalanced data classification problem in machine learning. In Proceedings of the ICRIC 2019; Springer: Berlin/Heidelberg, Germany, 2020; pp. 209–221. [Google Scholar]
- Mohammed, A.J.; Hassan, M.M.; Kadir, D.H. Improving classification performance for a novel imbalanced medical dataset using SMOTE method. Int. J. Adv. Trends Comput. Sci. Eng. 2020, 9, 3161–3172. [Google Scholar] [CrossRef]
- Parmar, C.; Barry, J.D.; Hosny, A.; Quackenbush, J.; Aerts, H.J. Data analysis strategies in medical imaging. Clin. Cancer Res. 2018, 24, 3492–3499. [Google Scholar] [CrossRef]
- Makino, M.; Yoshimoto, R.; Ono, M.; Itoko, T.; Katsuki, T.; Koseki, A.; Kudo, M.; Haida, K.; Kuroda, J.; Yanagiya, R.; et al. Artificial intelligence predicts the progression of diabetic kidney disease using big data machine learning. Sci. Rep. 2019, 9, 11862. [Google Scholar] [CrossRef]
- Singh, V.; Asari, V.K.; Rajasekaran, R. A Deep Neural Network for Early Detection and Prediction of Chronic Kidney Disease. Diagnostics 2022, 12, 116. [Google Scholar] [CrossRef]
- Hossain, M.M.; Swarna, R.A.; Mostafiz, R.; Shaha, P.; Pinky, L.Y.; Rahman, M.M.; Rahman, W.; Hossain, M.S.; Hossain, M.E.; Iqbal, M.S. Analysis of the performance of feature optimization techniques for the diagnosis of machine learning-based chronic kidney disease. Mach. Learn. Appl. 2022, 9, 100330. [Google Scholar]
- Khurma, R.A.; Albashish, D.; Braik, M.; Alzaqebah, A.; Qasem, A.; Adwan, O. An augmented Snake Optimizer for diseases and COVID-19 diagnosis. Biomed. Signal Process. Control. 2023, 84, 104718. [Google Scholar] [CrossRef]














| Ref. | Method | Pros | Cons |
|---|---|---|---|
| Alsekait et al. [31] | A Pretrained deep learning models including LSTM, CNN, and GRU are integrated with SVMs as a metalearner models. | - A high degree of classification accuracy is achieved by the use of pre-trained deep - The utilization of four methods of feature selection for CKD detection. | - A significant calculation is needed to optimize the pretrained network. - The accuracy of the models obtained for the training or testing phases has not been formalized. |
| Hassan et al. [33] | For the detection of Kidney Disease, a variety of machine-learning algorithms are used. In addition, CKD features were selected using the XGBoost algorithm. | The devised feature selection algorithm enhances the classification task in comparison to a manual selection process. | The model has been trained using unbalanced blurred data which may produce biased results. |
| Vasquez et al. [34] | A five layers Neural Network based classifier for CKD detection. An adequate explanation was provided to support the precision of the forecast using CBR example. | The random forest classifier was used to select the features relevant to CKD based on the information provided. | Since the nearest neighbor method is used to represent each case, the performance of the CBR process is influenced by the number of features/variables present in the case. |
| Sawhney et al. [35] | Multi-Layer Perceptron based deep neural networks are used to detect CKD in patients. | A high level of accuracy has been achieved in the detection of kidney disease. | - The model has been trained using unbalanced blurred data which may produce biased results. -The most relevant features are selected based on a classification technique which takes considerable time to process. |
| Pal et al. [36] | Majority voting of three machine learning algorithms including RF, SVM, and ANN. | Three different patterns of chronic kidney disease have been examined. | The most relevant features patterns are selected manually which takes considerable time to process. |
| Gazi et al. [37] | Three ML techniques including KNN, LR, and DT. | A high level of accuracy has been achieved in the detection of kidney disease. | A correlation coefficient was calculated for only 14 of the attributes examined by the authors. |
| Chittora et al. [38] | Random Forest, SVM, and DT, KNN | Three different methods of feature selection were applied as part of the important feature selection process. | The most relevant features patterns are selected manually which takes considerable time to process. |
| Seq | Column Name | Count | Type | Seq | Column Name | Count | Type |
|---|---|---|---|---|---|---|---|
| 0 | id | 400 | int64 | 13 | sod | 313 | float64 |
| 1 | age | 391 | float64 | 14 | pot | 312 | float64 |
| 2 | bp | 388 | float64 | 15 | hemo | 348 | float64 |
| 3 | sg | 353 | float64 | 16 | pcv | 330 | object |
| 4 | al | 354 | float64 | 17 | wc | 295 | object |
| 5 | su | 351 | float64 | 18 | rc | 270 | object |
| 6 | rbc | 248 | object | 19 | htn | 398 | object |
| 7 | pc | 335 | object | 20 | dm | 398 | object |
| 8 | pcc | 396 | object | 21 | cad | 398 | object |
| 9 | ba | 396 | object | 22 | appet | 399 | object |
| 10 | bgr | 356 | float64 | 23 | pe | 399 | object |
| 11 | bu | 381 | float64 | 24 | ane | 399 | object |
| 12 | sc | 383 | float64 | 25 | classification | 400 | object |
| variables(#) | 25 | Duplicate rows | 0 |
| observations(#) | 400 | Variable types | Numeric (13) Categorical (7) Boolean (5) |
| Missing cells | 1012 |
| Configuration Parameters | Specification | Configuration Parameters | Specification |
|---|---|---|---|
| Input Data | [numerical, categorical] | Dataset Training/testing | 80% training, 20% testing |
| Data Shuffling | Yes (Random) | Classifier | SVM, XGBoost, ExtraTreesClassifier, API-CNN, Seq-CNN |
| Class imbalance | Yes [SMOTE] | Outlier Detection | YES [‘age’,‘hemo’, ‘pcv’,‘rc’,‘sg’] |
| Input Data Size | CKD: 150. Not-CKD: 250. | features selection | snake optimization |
| Missing values | Yes [replace(np.nan,‘?’), compensation] | batch_size | 10 |
| Encoding Categorical Variables | Yes [0, 1] | duplicate values | [Yes, no] |
| Feature correlation | Yes [00-0.19 ‘very weak’ 20-0.39 “weak” 40-0.59 “moderate” 60-0.79 “strong” 80-1.0 “very strong”] | Epochs number | 50 |
| Loss | ‘Binary_crossentropy’ | Optimizer | Adam |
| Training Accuracy | Test Accuracy | Test Loss | Precision | Recall | F1-Score | |
|---|---|---|---|---|---|---|
| API_CNN | 100% | 97.5% | 3.5% | 97.3% | 92.9% | 97% |
| Seq_CNN | 98.8% | 99.7% | 97.3% | 1.00% | 99% |
| Training Accuracy | Test Accuracy | Precision | Recall | F1-Score | |
|---|---|---|---|---|---|
| SVC | 96.25% | 92.5% | 100% | 93% | 96% |
| ExtraTrees | 100% | 100% | 100% | 100% | 100% |
| XGBoost | 100% | 97.5% | 96% | 100% | 98% |
| Fold-1 | Fold-2 | Fold-3 | Fold-4 | Fold-5 | Fold-6 | Fold-7 | Fold-8 | Fold-9 | Fold-10 | |
|---|---|---|---|---|---|---|---|---|---|---|
| SVC | 97.5% | 96.25% | 100% | 92.5% | 92.5% | 92.5% | 100% | 95% | 97.5% | 95% |
| ExtraTree | 97.5% | 100% | 100% | 100% | 97.5% | 100% | 100% | 100% | 95% | 100% |
| XGBoost | 97% | 100% | 100% | 95% | 97.5% | 100% | 100% | 100% | 92.5% | 100% |
| Classifier(s) | Training Accuracy (%) | Testing Accuracy (%) | AUC (%) | Optimization | |
|---|---|---|---|---|---|
| [27] | Ensemble of KELM, DBN, and CNN-GRU models | 96.91% | N/A | 99.72% | × |
| [38] | Random forest (RF), Support Vector Machine (SVM), and Decision Tree(DT), KNN, with random forest is the best | 100% | N/A | N/A | × |
| [23] | Random forest, DT, SVM, and k-nearest neighbors (KNN). | 100% 99.34% 98.33% 97.3% | N/A | N/A | × |
| [13] | Convolutional autoencoder | 71% | N/A | N/A | × |
| [45] | CNN, Bi-LSTM | 89% 87% | N/A | 95.7%, 93.9% | × |
| [46] | DNN | 100% | N/A | 100% | × |
| [32] | Ant Colony-Based Optimization | 95% | N/A | N/A | √ |
| [47] | Logistic regression (LR), Random forest (RF), Support vector machine (SVM), K-nearest neighbors (KNN), EXtreme gradient boosting (XGB) | 99.1% 98.1% 98.9% 94.9% 98.3% | N/A | 100 99.3% 99.9% 98.1% 99.5% | × |
| [28] | Bagging of Logistic Regression (LR), Decision Tree (DT), and Support Vector Machine (SVM) | 97.23% | N/A | N/A | √ |
| [32] | D-ACO framework based on Genetic algorithms (GA), Adaptive classification (AC), Particle swarm optimization (PSO). | 87.50% 85% 75% | N/A | N/A | √ |
CKD-SO | Snake-based optimization using
SVM Extra Trees XGB API_CNN Seq_CNN | 96.25% 100% 100% 100% 98.8% | 96.25% 100% 97.5% 97.5% 99.7% | 96.5% 100% 97.3% 97.5% 98.8% | √ |
Disclaimer/Publisher’s Note: The statements, opinions and data contained in all publications are solely those of the individual author(s) and contributor(s) and not of MDPI and/or the editor(s). MDPI and/or the editor(s) disclaim responsibility for any injury to people or property resulting from any ideas, methods, instructions or products referred to in the content. |
© 2023 by the author. Licensee MDPI, Basel, Switzerland. This article is an open access article distributed under the terms and conditions of the Creative Commons Attribution (CC BY) license (https://creativecommons.org/licenses/by/4.0/).
Share and Cite
Ismail, W.N. Snake-Efficient Feature Selection-Based Framework for Precise Early Detection of Chronic Kidney Disease. Diagnostics 2023, 13, 2501. https://doi.org/10.3390/diagnostics13152501
Ismail WN. Snake-Efficient Feature Selection-Based Framework for Precise Early Detection of Chronic Kidney Disease. Diagnostics. 2023; 13(15):2501. https://doi.org/10.3390/diagnostics13152501
Chicago/Turabian StyleIsmail, Walaa N. 2023. "Snake-Efficient Feature Selection-Based Framework for Precise Early Detection of Chronic Kidney Disease" Diagnostics 13, no. 15: 2501. https://doi.org/10.3390/diagnostics13152501
APA StyleIsmail, W. N. (2023). Snake-Efficient Feature Selection-Based Framework for Precise Early Detection of Chronic Kidney Disease. Diagnostics, 13(15), 2501. https://doi.org/10.3390/diagnostics13152501

