The T2-FLAIR Mismatch Sign as an Imaging Indicator of IDH-Mutant, 1p/19q Non-Codeleted Lower Grade Gliomas: A Systematic Review and Diagnostic Accuracy Meta-Analysis
Abstract
:1. Introduction
2. Materials and Methods
2.1. Protocol
2.2. Literature Search
2.3. Inclusion and Exclusion Criteria
2.4. Data Extraction
2.5. Statistical Analysis
2.6. Critical Appraisal and Risk of Bias Assessment
3. Results
3.1. Search Results and Characteristics of the Included Studies
3.2. Diagnostic Test Performance for IDHmut-Noncodel Gliomas
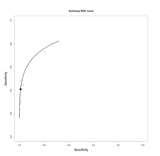
3.3. Sensitivity and Specificity
3.4. Likelihood Ratios for Positive and Negative Results
3.5. Risk of Bias Assessment
4. Discussion
5. Conclusions
Supplementary Materials
Author Contributions
Funding
Institutional Review Board Statement
Informed Consent Statement
Conflicts of Interest
References
- Louis, D.N.; Perry, A.; Reifenberger, G.; von Deimling, A.; Figarella-Branger, D.; Cavenee, W.K.; Ohgaki, H.; Wiestler, O.D.; Kleihues, P.; Ellison, D.W. The 2016 World Health Organization Classification of Tumors of the Central Nervous System: A Summary. Acta Neuropathol. 2016, 131, 803–820. [Google Scholar] [CrossRef] [PubMed] [Green Version]
- van Timmeren, J.E.; Cester, D.; Tanadini-Lang, S.; Alkadhi, H.; Baessler, B. Radiomics in Medical Imaging—“How-to” Guide and Critical Reflection. Insights Imaging 2020, 11, 1–16. [Google Scholar] [CrossRef] [PubMed]
- Patel, S.H.; Poisson, L.M.; Brat, D.J.; Zhou, Y.; Cooper, L.; Snuderl, M.; Thomas, C.; Franceschi, A.M.; Griffith, B.; Flanders, A.E.; et al. T2-FLAIR Mismatch, an Imaging Biomarker for IDH and 1p/19q Status in Lower-Grade Gliomas: A TCGA/TCIA Project. Clin. Cancer Res. 2017, 23, 6078–6085. [Google Scholar] [CrossRef] [Green Version]
- Rutter, C.M.; Gatsonis, C.A. A Hierarchical Regression Approach to Meta-Analysis of Diagnostic Test Accuracy Evaluations. Stat. Med. 2001, 20, 2865–2884. [Google Scholar] [CrossRef]
- Wallace, B.C.; Dahabreh, I.J.; Trikalinos, T.A.; Lau, J.; Trow, P.; Schmid, C.H. Closing the Gap between Methodologists and End-Users: R as a Computational Back-End. J. Stat. Softw. 2012, 49, 1–15. [Google Scholar] [CrossRef] [Green Version]
- McInnes, M.D.F.; Moher, D.; Thombs, B.D.; McGrath, T.A.; Bossuyt, P.M.; the PRISMA-DTA Group; Clifford, T.; Cohen, J.F.; Deeks, J.J.; Gatsonis, C.; et al. Preferred Reporting Items for a Systematic Review and Meta-Analysis of Diagnostic Test Accuracy Studies: The PRISMA-DTA Statement. JAMA 2018, 319, 388. [Google Scholar] [CrossRef]
- Whiting, P.F.; Rutjes, A.W.S.; Westwood, M.E.; Mallett, S.; Deeks, J.J.; Reitsma, J.B.; Leeflang, M.M.G.; Sterne, J.A.C.; Bossuyt, P.M.M.; QUADAS-2 Group. QUADAS-2: A Revised Tool for the Quality Assessment of Diagnostic Accuracy Studies. Ann. Intern. Med. 2011, 155, 529–536. [Google Scholar] [CrossRef]
- Lasocki, A.; Gaillard, F.; Gorelik, A.; Gonzales, M. MRI Features Can Predict 1p/19q Status in Intracranial Gliomas. AJNR Am. J. Neuroradiol. 2018, 39, 687–692. [Google Scholar] [CrossRef]
- Broen, M.P.G.; Smits, M.; Wijnenga, M.M.J.; Dubbink, H.J.; Anten, M.H.M.E.; Schijns, O.E.M.G.; Beckervordersandforth, J.; Postma, A.A.; van den Bent, M.J. The T2-FLAIR Mismatch Sign as an Imaging Marker for Non-Enhancing IDH-Mutant, 1p/19q-Intact Lower-Grade Glioma: A Validation Study. Neuro Oncol. 2018, 20, 1393–1399. [Google Scholar] [CrossRef] [Green Version]
- Juratli, T.A.; Tummala, S.S.; Riedl, A.; Daubner, D.; Hennig, S.; Penson, T.; Zolal, A.; Thiede, C.; Schackert, G.; Krex, D.; et al. Radiographic Assessment of Contrast Enhancement and T2/FLAIR Mismatch Sign in Lower Grade Gliomas: Correlation with Molecular Groups. J. Neurooncol. 2019, 141, 327–335. [Google Scholar] [CrossRef] [PubMed]
- Batchala, P.P.; Muttikkal, T.J.E.; Donahue, J.H.; Patrie, J.T.; Schiff, D.; Fadul, C.E.; Mrachek, E.K.; Lopes, M.-B.; Jain, R.; Patel, S.H. Neuroimaging-Based Classification Algorithm for Predicting 1p/19q-Codeletion Status in IDH-Mutant Lower Grade Gliomas. Am. J. Neuroradiol. 2019, 40, 426–432. [Google Scholar] [CrossRef] [PubMed] [Green Version]
- Lee, M.K.; Park, J.E.; Jo, Y.; Park, S.Y.; Kim, S.J.; Kim, H.S. Advanced Imaging Parameters Improve the Prediction of Diffuse Lower-Grade Gliomas Subtype, IDH Mutant with No 1p19q Codeletion: Added Value to the T2/FLAIR Mismatch Sign. Eur. Radiol. 2020, 30, 844–854. [Google Scholar] [CrossRef] [PubMed]
- Corell, A.; Ferreyra Vega, S.; Hoefling, N.; Carstam, L.; Smits, A.; Olsson Bontell, T.; Björkman-Burtscher, I.M.; Carén, H.; Jakola, A.S. The Clinical Significance of the T2-FLAIR Mismatch Sign in Grade II and III Gliomas: A Population-Based Study. BMC Cancer 2020, 20, 450. [Google Scholar] [CrossRef] [PubMed]
- Deguchi, S.; Oishi, T.; Mitsuya, K.; Kakuda, Y.; Endo, M.; Sugino, T.; Hayashi, N. Clinicopathological Analysis of T2-FLAIR Mismatch Sign in Lower-Grade Gliomas. Sci. Rep. 2020, 10, 10113. [Google Scholar] [CrossRef]
- Foltyn, M.; Nieto Taborda, K.N.; Neuberger, U.; Brugnara, G.; Reinhardt, A.; Stichel, D.; Heiland, S.; Herold-Mende, C.; Unterberg, A.; Debus, J.; et al. T2/FLAIR-Mismatch Sign for Noninvasive Detection of IDH-Mutant 1p/19q Non-Codeleted Gliomas: Validity and Pathophysiology. Neurooncol. Adv. 2020, 2, vdaa004. [Google Scholar] [CrossRef]
- Aliotta, E.; Dutta, S.W.; Feng, X.; Tustison, N.J.; Batchala, P.P.; Schiff, D.; Lopes, M.B.; Jain, R.; Druzgal, T.J.; Mukherjee, S.; et al. Automated Apparent Diffusion Coefficient Analysis for Genotype Prediction in Lower Grade Glioma: Association with the T2-FLAIR Mismatch Sign. J. Neurooncol. 2020, 149, 325–335. [Google Scholar] [CrossRef]
- Yang, X.; Lin, Y.; Xing, Z.; She, D.; Su, Y.; Cao, D. Predicting 1p/19q Codeletion Status Using Diffusion-, Susceptibility-, Perfusion-Weighted, and Conventional MRI in IDH-Mutant Lower-Grade Gliomas. Acta Radiol. 2020. [Google Scholar] [CrossRef]
- Maynard, J.; Okuchi, S.; Wastling, S.; Busaidi, A.A.; Almossawi, O.; Mbatha, W.; Brandner, S.; Jaunmuktane, Z.; Koc, A.M.; Mancini, L.; et al. World Health Organization Grade II/III Glioma Molecular Status: Prediction by MRI Morphologic Features and Apparent Diffusion Coefficient. Radiology 2020, 296, 111–121. [Google Scholar] [CrossRef]
- Goyal, A.; Yolcu, Y.U.; Goyal, A.; Kerezoudis, P.; Brown, D.A.; Graffeo, C.S.; Goncalves, S.; Burns, T.C.; Parney, I.F. The T2-FLAIR-Mismatch Sign as an Imaging Biomarker for IDH and 1p/19q Status in Diffuse Low-Grade Gliomas: A Systematic Review with a Bayesian Approach to Evaluation of Diagnostic Test Performance. Neurosurg. Focus 2019, 47, E13. [Google Scholar] [CrossRef] [Green Version]
- Park, S.I.; Suh, C.H.; Guenette, J.P.; Huang, R.Y.; Kim, H.S. The T2-FLAIR Mismatch Sign as a Predictor of IDH-Mutant, 1p/19q-Noncodeleted Lower-Grade Gliomas: A Systematic Review and Diagnostic Meta-Analysis. Eur. Radiol. 2021. [Google Scholar] [CrossRef]
- Jain, R.; Johnson, D.R.; Patel, S.H.; Castillo, M.; Smits, M.; van den Bent, M.J.; Chi, A.S.; Cahill, D.P. “Real World” Use of a Highly Reliable Imaging Sign: “T2-FLAIR Mismatch” for Identification of IDH Mutant Astrocytomas. Neuro Oncol. 2020, 22, 936–943. [Google Scholar] [CrossRef]
- Johnson, D.R.; Kaufmann, T.J.; Patel, S.H.; Chi, A.S.; Snuderl, M.; Jain, R. There Is an Exception to Every Rule—T2-FLAIR Mismatch Sign in Gliomas. Neuroradiology 2019, 61, 225–227. [Google Scholar] [CrossRef] [PubMed]
- Onishi, S.; Amatya, V.J.; Kolakshyapati, M.; Takano, M.; Yonezawa, U.; Taguchi, A.; Kaichi, Y.; Takeshima, Y.; Awai, K.; Sugiyama, K.; et al. T2-FLAIR Mismatch Sign in Dysembryoplasticneuroepithelial Tumor. Eur.J. Radiol. 2020, 126, 108924. [Google Scholar] [CrossRef] [PubMed]
- Patel, S.H.; Batchala, P.P.; Muttikkal, T.J.E.; Ferrante, S.S.; Patrie, J.T.; Fadul, C.E.; Schiff, D.; Lopes, M.B.; Jain, R. Fluid Attenuation in Non-contrast-enhancing Tumor (NCET): An MRI Marker for Isocitrate Dehydrogenase (IDH) Mutation in Glioblastoma. J. Neurooncol. 2021, 152, 523–531. [Google Scholar] [CrossRef] [PubMed]
- Hopewell, S.; McDonald, S.; Clarke, M.; Egger, M. Grey Literature in Meta-Analyses of Randomized Trials of Health Care Interventions. Cochrane Database Syst. Rev. 2007, MR000010. [Google Scholar] [CrossRef]




| Study—YOP | n | Mean Age | M/F Ratio | WHO Grade II | WHO Grade III | Interobserver Agreement | Method of Mismatch Identification |
|---|---|---|---|---|---|---|---|
| Patel SH et al.2017 [3] | 125 | 45.5 (20–75) | 62/63 | 58 | 67 | 0.73 | Two neuroradiologists, both blinded to the molecular status. |
| Patel SH et al.2017 [3] | 82 | 45 (21–82) | 44/38 | 35 | 47 | 0.73 | Two neuroradiologists, both blinded to the molecular status. |
| Lasocki A et al.2018 [8] | 59 | na | na | 43 | 16 | 0.88 | Two neuroradiologists both blinded to the molecular status. |
| Broen MPG et al.2018 [9] | 154 | 43 (20–82) | 86/68 | 133 | 9 | 0.75 | One neurologist and a neuroradiologist, both blinded to the molecular status. |
| Juratli TA et al.2018 [10] | 133 | 40 (18–86) | na | 57 | 67 | 0.86 | One neuroradiologist and a neurosurgeon, both blinded to the molecular status. A third reviewer assessed any disagreement. |
| Batchala PP et al.2019 [11] | 102 | 41 (20–75) | 50/52 | 59 | 43 | 0.56 | Two neuroradiologists, both blinded to the molecular status. |
| Lee MK et al.2019 [12] | 110 | 47.4 ± 13.3 | 56/54 | 45 | 65 | ICC 89 | Two neuroradiologists, both blinded to the molecular status. |
| Corell A et al.2020 ⊥ [13] | 135 | pr: 45 ±14.3retr: 47.9 ±15.7 | 84/56 | na | na | 0.77 | Two neurosurgeons. A neuroradiologist resolved any disagreement. A senior neuroradiologist resolved further disagreement. |
| Deguchi S et al.2020 [14] | 64 | 39 (20–65) | 14/8 | 38 | 26 | 0.73 | Two neurosurgeons, both blinded to each other’s results. A radiologist confirmed their findings. |
| Foltyn M et al.2020 ⊥ [15] | 408 | 57 (47–69) | 228/180 | 61 | 52 | 0.75 | Two radiology residents and one radiologist, all blinded to the molecular status. |
| Aliotta E et al.2020 [16] | 134 | na | na | na | na | na | One neuroradiologist, both blinded to the molecular status. |
| Aliotta E et al.2020 [16] | 93 | na | na | na | na | na | One neuroradiologist, blinded to the molecular status. |
| Yang X et al.2020 [17] | 142 | 39.74 ± 10.09 | 43/26 | na | na | na | Two neuroradiologists, both blinded to tumor pathology. |
| Maynard J et al.2020 [18] | 290 | 40 (33–52) | 169/121 | na | na | 0.44–0.62 | Three neuroradiologists, all blinded to diagnosis. |
Publisher’s Note: MDPI stays neutral with regard to jurisdictional claims in published maps and institutional affiliations. |
© 2021 by the authors. Licensee MDPI, Basel, Switzerland. This article is an open access article distributed under the terms and conditions of the Creative Commons Attribution (CC BY) license (https://creativecommons.org/licenses/by/4.0/).
Share and Cite
Adamou, A.; Beltsios, E.T.; Papanagiotou, P. The T2-FLAIR Mismatch Sign as an Imaging Indicator of IDH-Mutant, 1p/19q Non-Codeleted Lower Grade Gliomas: A Systematic Review and Diagnostic Accuracy Meta-Analysis. Diagnostics 2021, 11, 1620. https://doi.org/10.3390/diagnostics11091620
Adamou A, Beltsios ET, Papanagiotou P. The T2-FLAIR Mismatch Sign as an Imaging Indicator of IDH-Mutant, 1p/19q Non-Codeleted Lower Grade Gliomas: A Systematic Review and Diagnostic Accuracy Meta-Analysis. Diagnostics. 2021; 11(9):1620. https://doi.org/10.3390/diagnostics11091620
Chicago/Turabian StyleAdamou, Antonis, Eleftherios T. Beltsios, and Panagiotis Papanagiotou. 2021. "The T2-FLAIR Mismatch Sign as an Imaging Indicator of IDH-Mutant, 1p/19q Non-Codeleted Lower Grade Gliomas: A Systematic Review and Diagnostic Accuracy Meta-Analysis" Diagnostics 11, no. 9: 1620. https://doi.org/10.3390/diagnostics11091620
APA StyleAdamou, A., Beltsios, E. T., & Papanagiotou, P. (2021). The T2-FLAIR Mismatch Sign as an Imaging Indicator of IDH-Mutant, 1p/19q Non-Codeleted Lower Grade Gliomas: A Systematic Review and Diagnostic Accuracy Meta-Analysis. Diagnostics, 11(9), 1620. https://doi.org/10.3390/diagnostics11091620

