Comprehensive Analysis of the Expression of Key Genes Related to Hippo Signaling and Their Prognosis Impact in Ovarian Cancer
Abstract
1. Introduction
2. Materials and Methods
2.1. Gene Expression Profiling Interactive Analysis of the Key Hippo Genes
2.2. Survival Outcome Analysis of OC Patients
2.3. miRNA and Gene Validation in OC Samples
3. Results
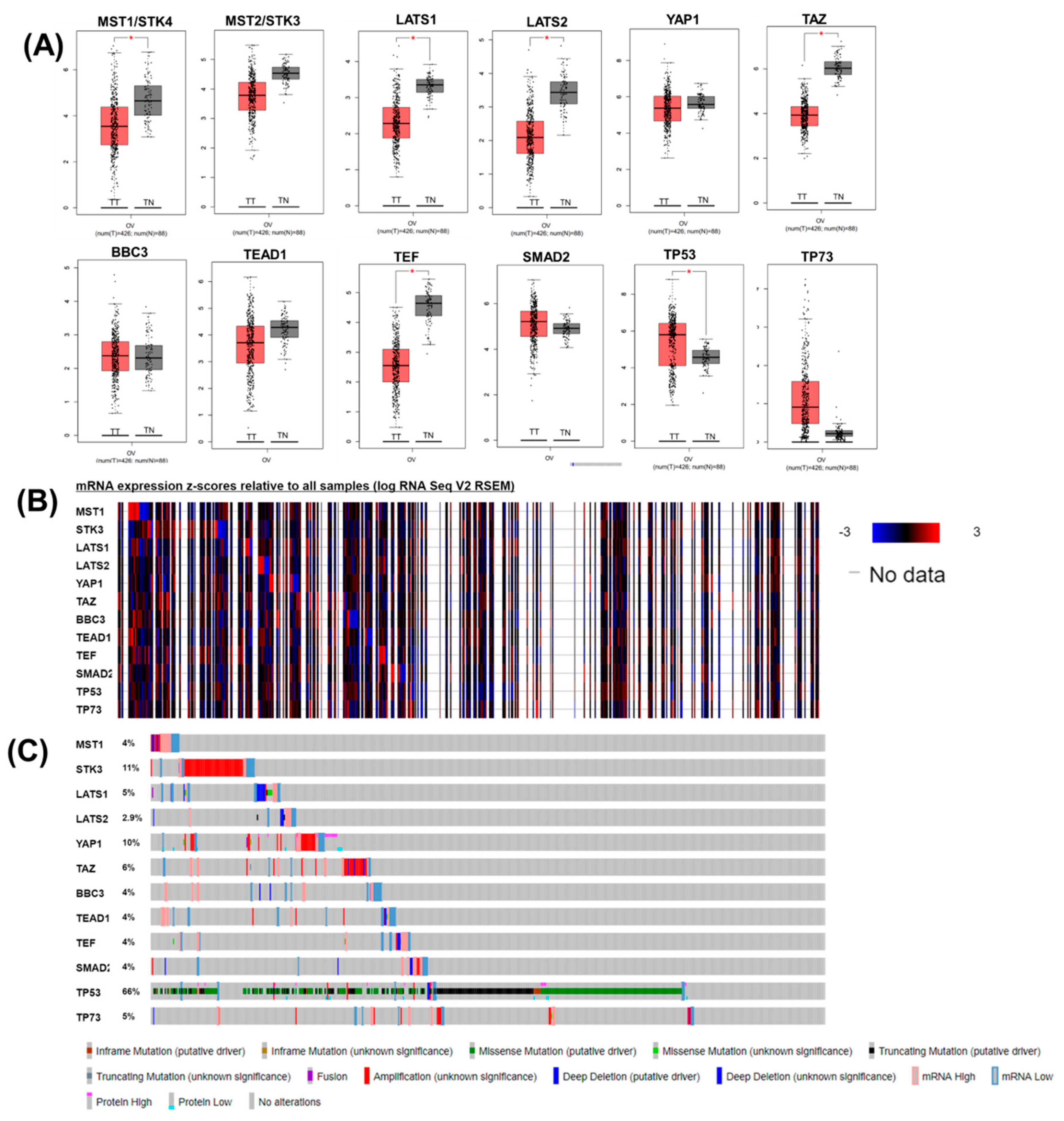
3.1. Transcriptional Levels of Main Representative Members of Hippo Signaling in Patients with OC
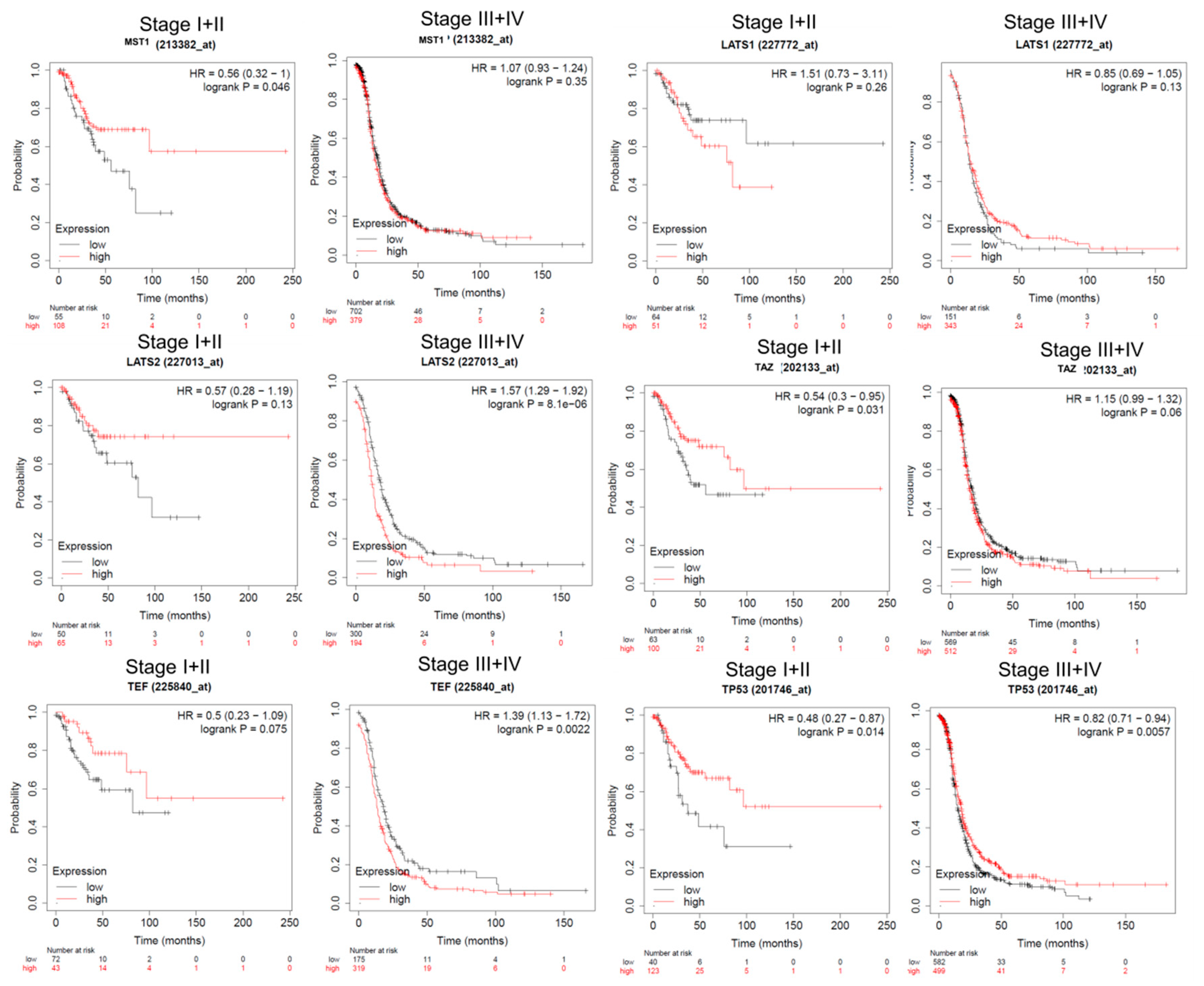
3.2. Association between Gene Expression and Progression-Free Survival (PFS) in OC
3.3. miRNA-mRNA Interaction Network Analysis via miRNET
3.4. Validation of Key miRNA Related to Hippo Signaling by qRT-PCR
3.5. Validation of Key Genes Related to Hippo Signaling by qRT-PCR
4. Discussion
5. Conclusions
Supplementary Materials
Author Contributions
Funding
Institutional Review Board Statement
Informed Consent Statement
Conflicts of Interest
References
- Jayson, G.C.; Kohn, E.C.; Kitchener, H.C.; Ledermann, J.A. Ovarian cancer. Lancet 2014, 384, 1376–1388. [Google Scholar] [CrossRef]
- Kroeger, P.T., Jr.; Drapkin, R. Pathogenesis and heterogeneity of ovarian cancer. Curr. Opin. Obstet. Gynecol. 2017, 29, 26–34. [Google Scholar] [CrossRef] [PubMed]
- Siegel, R.L.; Miller, K.D.; Jemal, A. Cancer statistics, 2016. CA Cancer J. Clin. 2016, 66, 7–30. [Google Scholar] [CrossRef]
- Stewart, C.; Ralyea, C.; Lockwood, S. Ovarian Cancer: An Integrated Review. Semin. Oncol. Nurs. 2019, 35, 151–156. [Google Scholar] [CrossRef]
- Kotler, E.; Shani, O.; Goldfeld, G.; Lotan-Pompan, M.; Tarcic, O.; Gershoni, A.; Hopf, T.A.; Marks, D.S.; Oren, M.; Segal, E. A Systematic p53 Mutation Library Links Differential Functional Impact to Cancer Mutation Pattern and Evolutionary Conservation. Mol. Cell 2018, 71, 178–190.e8. [Google Scholar] [CrossRef]
- Bray, F.; Ferlay, J.; Soerjomataram, I.; Siegel, R.L.; Torre, L.A.; Jemal, A. Global cancer statistics 2018: GLOBOCAN estimates of incidence and mortality worldwide for 36 cancers in 185 countries. CA Cancer J. Clin. 2018, 68, 394–424. [Google Scholar] [CrossRef] [PubMed]
- Ferlay, J.; Colombet, M.; Soerjomataram, I.; Mathers, C.; Parkin, D.M.; Piñeros, M.; Znaor, A.; Bray, F. Estimating the global cancer incidence and mortality in 2018: GLOBOCAN sources and methods. Int. J. Cancer 2019, 144, 1941–1953. [Google Scholar] [CrossRef]
- Gloss, B.S.; Dinger, M.E. Realizing the significance of noncoding functionality in clinical genomics. Exp. Mol. Med. 2018, 50, 97. [Google Scholar] [CrossRef] [PubMed]
- Sonea, L.; Buse, M.; Gulei, D.; Onaciu, A.; Simon, I.; Braicu, C.; Berindan-Neagoe, I. Decoding the Emerging Patterns Exhibited in Non-coding RNAs Characteristic of Lung Cancer with Regard to their Clinical Significance. Curr. Genom. 2018, 19, 258–278. [Google Scholar] [CrossRef]
- Braicu, C.; Catana, C.; Calin, G.A.; Berindan-Neagoe, I. NCRNA combined therapy as future treatment option for cancer. Curr. Pharm. Des. 2014, 20, 6565–6574. [Google Scholar] [CrossRef]
- Braicu, C.; Zimta, A.A.; Harangus, A.; Iurca, I.; Irimie, A.; Coza, O.; Berindan-Neagoe, I. The Function of Non-Coding RNAs in Lung Cancer Tumorigenesis. Cancers 2019, 11, 605. [Google Scholar] [CrossRef] [PubMed]
- Braicu, C.; Calin, G.A.; Berindan-Neagoe, I. MicroRNAs and cancer therapy—From bystanders to major players. Curr. Med. Chem. 2013, 20, 3561–3573. [Google Scholar] [CrossRef]
- Braicu, C.; Cojocneanu-Petric, R.; Chira, S.; Truta, A.; Floares, A.; Petrut, B.; Achimas-Cadariu, P.; Berindan-Neagoe, I. Clinical and pathological implications of miRNA in bladder cancer. Int. J. Nanomed. 2015, 10, 791–800. [Google Scholar] [CrossRef] [PubMed]
- Irimie, A.I.; Braicu, C.; Sonea, L.; Zimta, A.A.; Cojocneanu-Petric, R.; Tonchev, K.; Mehterov, N.; Diudea, D.; Buduru, S.; Berindan-Neagoe, I. A Looking-Glass of Non-coding RNAs in oral cancer. Int. J. Mol. Sci. 2017, 18, 2620. [Google Scholar] [CrossRef] [PubMed]
- Li, N.; Xie, C.; Lu, N. Crosstalk between Hippo signalling and miRNAs in tumour progression. FEBS J. 2017, 284, 1045–1055. [Google Scholar] [CrossRef]
- Bossuyt, W.; Chen, C.L.; Chen, Q.; Sudol, M.; McNeill, H.; Pan, D.; Kopp, A.; Halder, G. An evolutionary shift in the regulation of the Hippo pathway between mice and flies. Oncogene 2014, 33, 1218–1228. [Google Scholar] [CrossRef]
- Kim, W.; Khan, S.K.; Gvozdenovic-Jeremic, J.; Kim, Y.; Dahlman, J.; Kim, H.; Park, O.; Ishitani, T.; Jho, E.-H.; Gao, B.; et al. Hippo signaling interactions with Wnt/β-catenin and Notch signaling repress liver tumorigenesis. J. Clin. Investig. 2017, 127, 137–152. [Google Scholar] [CrossRef]
- Pop-Bica, C.; Gulei, D.; Cojocneanu-Petric, R.; Braicu, C.; Petrut, B.; Berindan-Neagoe, I. Understanding the Role of Non-Coding RNAs in Bladder Cancer: From Dark Matter to Valuable Therapeutic Targets. Int. J. Mol. Sci. 2017, 18, 1514. [Google Scholar] [CrossRef]
- Calses, P.C.; Crawford, J.J.; Lill, J.R.; Dey, A. Hippo Pathway in Cancer: Aberrant Regulation and Therapeutic Opportunities. Trends Cancer 2019, 5, 297–307. [Google Scholar] [CrossRef]
- Cao, J.; Huang, W. Two faces of Hippo: Activate or suppress the Hippo pathway in cancer. Anticancer Drugs 2017, 28, 1079–1085. [Google Scholar] [CrossRef]
- Janse van Rensburg, H.J.; Yang, X. The roles of the Hippo pathway in cancer metastasis. Cell Signal. 2016, 28, 1761–1772. [Google Scholar] [CrossRef]
- Zheng, Y.; Pan, D. The Hippo Signaling Pathway in Development and Disease. Dev. Cell 2019, 50, 264–282. [Google Scholar] [CrossRef] [PubMed]
- Bagherzadeh Yazdchi, S.; Witalis, M.; Meli, A.P.; Leung, J.; Li, X.; Panneton, V.; Chang, J.; Li, J.; Nutt, S.L.; Johnson, R.L.; et al. Hippo Pathway Kinase Mst1 Is Required for Long-Lived Humoral Immunity. J. Immunol. 2019, 202, 69–78. [Google Scholar] [CrossRef] [PubMed]
- Wang, Y.; Xu, X.; Maglic, D.; Dill, M.T.; Mojumdar, K.; Ng, P.K.; Jeong, K.J.; Tsang, Y.H.; Moreno, D.; Bhavana, V.H.; et al. Comprehensive Molecular Characterization of the Hippo Signaling Pathway in Cancer. Cell Rep. 2018, 25, 1304–1317.e5. [Google Scholar] [CrossRef] [PubMed]
- Boopathy, G.T.K.; Hong, W. Role of Hippo Pathway-YAP/TAZ Signaling in Angiogenesis. Front. Cell Dev. Biol. 2019, 7, 49. [Google Scholar] [CrossRef] [PubMed]
- Muñoz-Galván, S.; Felipe-Abrio, B.; Verdugo-Sivianes, E.M.; Perez, M.; Jiménez-García, M.P.; Suarez-Martinez, E.; Estevez-Garcia, P.; Carnero, A. Downregulation of MYPT1 increases tumor resistance in ovarian cancer by targeting the Hippo pathway and increasing the stemness. Mol. Cancer 2020, 19, 7. [Google Scholar] [CrossRef]
- Tang, Z.; Li, C.; Kang, B.; Gao, G.; Li, C.; Zhang, Z. GEPIA: A web server for cancer and normal gene expression profiling and interactive analyses. Nucleic Acids Res. 2017, 45, W98–W102. [Google Scholar] [CrossRef]
- Chandrashekar, D.S.; Bashel, B.; Balasubramanya, S.A.H.; Creighton, C.J.; Ponce-Rodriguez, I.; Chakravarthi, B.; Varambally, S. UALCAN: A Portal for Facilitating Tumor Subgroup Gene Expression and Survival Analyses. Neoplasia 2017, 19, 649–658. [Google Scholar] [CrossRef]
- Wu, X.; Liu, W.; Tang, D.; Xiao, H.; Wu, Z.; Chen, C.; Yao, X.; Liu, F.; Li, G. Prognostic values of four Notch receptor mRNA expression in gastric cancer. Sci. Rep. 2016, 6, 28044. [Google Scholar] [CrossRef]
- Dudley, W.N.; Wickham, R.; Coombs, N. An Introduction to Survival Statistics: Kaplan-Meier Analysis. J. Adv. Pract. Oncol. 2016, 7, 91–100. [Google Scholar]
- Hess, L.M.; Brnabic, A.; Mason, O.; Lee, P.; Barker, S. Relationship between Progression-free Survival and Overall Survival in Randomized Clinical Trials of Targeted and Biologic Agents in Oncology. J. Cancer 2019, 10, 3717–3727. [Google Scholar] [CrossRef] [PubMed]
- Li, Q.; Birkbak, N.J.; Gyorffy, B.; Szallasi, Z.; Eklund, A.C. Jetset: Selecting the optimal microarray probe set to represent a gene. BMC Bioinform. 2011, 12, 474. [Google Scholar] [CrossRef] [PubMed]
- Groza, I.-M.; Braicu, C.; Jurj, A.; Zanoaga, O.; Lajos, R.; Chiroi, P.; Cojocneanu, R.; Paun, D.; Irimie, A.; Korban, S.S.; et al. Cancer-Associated Stemness and Epithelial-to-Mesenchymal Transition Signatures Related to Breast Invasive Carcinoma Prognostic. Cancers 2020, 12, 3053. [Google Scholar] [CrossRef] [PubMed]
- Wang, D.; He, J.; Dong, J.; Meyer, T.F.; Xu, T. The HIPPO pathway in gynecological malignancies. Am. J. Cancer Res. 2020, 10, 610–629. [Google Scholar]
- Zhao, B.; Li, L.; Guan, K.-L. Hippo signaling at a glance. J. Cell Sci. 2010, 123, 4001–4006. [Google Scholar] [CrossRef]
- Xia, Y.; Chang, T.; Wang, Y.; Liu, Y.; Li, W.; Li, M.; Fan, H.-Y. YAP promotes ovarian cancer cell tumorigenesis and is indicative of a poor prognosis for ovarian cancer patients. PLoS ONE 2014, 9, e91770. [Google Scholar] [CrossRef]
- Furth, N.; Aylon, Y. The LATS1 and LATS2 tumor suppressors: Beyond the Hippo pathway. Cell Death Differ. 2017, 24, 1488–1501. [Google Scholar] [CrossRef]
- Xu, B.; Sun, D.; Wang, Z.; Weng, H.; Wu, D.; Zhang, X.; Zhou, Y.; Hu, W. Expression of LATS family proteins in ovarian tumors and its significance. Hum. Pathol. 2015, 46, 858–867. [Google Scholar] [CrossRef]
- Furth, N.; Aylon, Y.; Oren, M. p53 shades of Hippo. Cell Death Differ. 2018, 25, 81–92. [Google Scholar] [CrossRef]
- Raj, N.; Bam, R. Reciprocal Crosstalk Between YAP1/Hippo Pathway and the p53 Family Proteins: Mechanisms and Outcomes in Cancer. Front. Cell Dev. Biol. 2019, 7, 159. [Google Scholar] [CrossRef]
- Braicu, C.; Pileczki, V.; Irimie, A.; Berindan-Neagoe, I. p53siRNA therapy reduces cell proliferation, migration and induces apoptosis in triple negative breast cancer cells. Mol. Cell Biochem. 2013, 381, 61–68. [Google Scholar] [CrossRef]
- Na, B.; Yu, X.; Withers, T.; Gilleran, J.; Yao, M.; Foo, T.K.; Chen, C.; Moore, D.; Lin, Y.; Kimball, S.D.; et al. Therapeutic targeting of BRCA1 and TP53 mutant breast cancer through mutant p53 reactivation. NPJ Breast Cancer 2019, 5, 14. [Google Scholar] [CrossRef] [PubMed]
- Schmid, G.; Notaro, S.; Reimer, D.; Abdel-Azim, S.; Duggan-Peer, M.; Holly, J.; Fiegl, H.; Rössler, J.; Wiedemair, A.; Concin, N.; et al. Expression and promotor hypermethylation of miR-34a in the various histological subtypes of ovarian cancer. BMC Cancer 2016, 16, 102. [Google Scholar] [CrossRef] [PubMed]
- Welponer, H.; Tsibulak, I.; Wieser, V.; Degasper, C.; Shivalingaiah, G.; Wenzel, S.; Sprung, S.; Marth, C.; Hackl, H.; Fiegl, H.; et al. The miR-34 family and its clinical significance in ovarian cancer. J. Cancer 2020, 11, 1446–1456. [Google Scholar] [CrossRef] [PubMed]
- Zhang, Y.; Cao, L.; Nguyen, D.; Lu, H. TP53 mutations in epithelial ovarian cancer. Transl. Cancer Res. 2016, 5, 650–663. [Google Scholar] [CrossRef]
- Corney, D.C.; Hwang, C.I.; Matoso, A.; Vogt, M.; Flesken-Nikitin, A.; Godwin, A.K.; Kamat, A.A.; Sood, A.K.; Ellenson, L.H.; Hermeking, H.; et al. Frequent downregulation of miR-34 family in human ovarian cancers. Clin. Cancer Res. 2010, 16, 1119–1128. [Google Scholar] [CrossRef]
- Braicu, C.; Gulei, D.; Raduly, L.; Harangus, A.; Rusu, A.; Berindan-Neagoe, I. Altered expression of miR-181 affects cell fate and targets drug resistance-related mechanisms. Mol. Asp. Med. 2019, 70, 90–105. [Google Scholar] [CrossRef] [PubMed]
- Ruan, Z.; Lu, L.; Zhang, L.; Dong, M. Bone marrow stromal cells-derived microRNA-181-containing extracellular vesicles inhibit ovarian cancer cell chemoresistance by downregulating MEST via the Wnt/β-catenin signaling pathway. Cancer Gene Ther. 2020. [Google Scholar] [CrossRef]
- Wang, X.; Meng, X.; Li, H.; Liu, W.; Shen, S.; Gao, Z. MicroRNA-25 expression level is an independent prognostic factor in epithelial ovarian cancer. Clin. Transl. Oncol. 2014, 16, 954–958. [Google Scholar] [CrossRef]
- Feng, S.; Pan, W.; Jin, Y.; Zheng, J. MiR-25 promotes ovarian cancer proliferation and motility by targeting LATS2. Tumour Biol. 2014, 35, 12339–12344. [Google Scholar] [CrossRef]
- Zhang, H.; Zuo, Z.; Lu, X.; Wang, L.; Wang, H.; Zhu, Z. MiR-25 regulates apoptosis by targeting Bim in human ovarian cancer. Oncol. Rep. 2012, 27, 594–598. [Google Scholar]
- Meng, X.; Joosse, S.A.; Müller, V.; Trillsch, F.; Milde-Langosch, K.; Mahner, S.; Geffken, M.; Pantel, K.; Schwarzenbach, H. Diagnostic and prognostic potential of serum miR-7, miR-16, miR-25, miR-93, miR-182, miR-376a and miR-429 in ovarian cancer patients. Br. J. Cancer 2015, 113, 1358–1366. [Google Scholar] [CrossRef] [PubMed]
- Gurzu, S.; Kobori, L.; Fodor, D.; Jung, I. Epithelial Mesenchymal and Endothelial Mesenchymal Transitions in Hepatocellular Carcinoma: A Review. BioMed Res. Int. 2019, 2019, 2962580. [Google Scholar] [CrossRef] [PubMed]
- Bae, J.S.; Kim, S.M.; Lee, H. The Hippo signaling pathway provides novel anti-cancer drug targets. Oncotarget 2017, 8, 16084–16098. [Google Scholar] [CrossRef] [PubMed]








| Study ID | TT | TN | Age | Relapse | PFS (Months) | OS (Months) | FIGO Stage |
|---|---|---|---|---|---|---|---|
| 3 | Yes | N/A | 75 | 0 | 6.9 | 33.5 | IIIC |
| 4 | Yes | N/A | 48 | 0 | 8.2 | 7.8 | IVA |
| 6 | Yes | N/A | 62 | 0 | 1 | 1.5 | IIIC |
| 7 | Yes | N/A | 59 | 1 | 16.6 | 16.6 | IIIC |
| 9 | Yes | N/A | 67 | 1 | 10.6 | 17 | IIIC |
| 13 | Yes | N/A | 53 | 1 | 10.5 | 21 | IIIC |
| 14 | Yes | N/A | 54 | 0 | 47.1 | 47.1 | IIIC |
| 15 | Yes | N/A | 48 | 1 | 25 | 39.6 | IIIC |
| 16 | Yes | Yes | 61 | 0 | 9.9 | 17.7 | IIIC |
| 20 | Yes | Yes | 69 | 0 | 8.4 | 8.4 | IIB |
| 22 | Yes | Yes | 67 | 1 | 9.7 | 10.8 | IVA |
| 23 | Yes | Yes | 46 | 0 | 13.4 | 13.4 | IVA |
| 24 | Yes | Yes | 49 | 1 | 14.2 | 23.4 | IIIC |
| 25 | Yes | Yes | 54 | 1 | 13.5 | 33 | IIIC |
| 30 | Yes | Yes | 34 | 0 | 24.3 | 24.3 | IIIA |
| 35 | Yes | Yes | 22 | 0 | 0.2 | 0.2 | N/A |
| 40 | Yes | Yes | 42 | 0 | 3.7 | 3.7 | IA |
| 43 | Yes | Yes | 43 | 1 | 6.6 | 38.6 | IIIC |
| 46 | Yes | Yes | 63 | 1 | 14.8 | 25.8 | IIIA |
| 52 | Yes | Yes | 75 | 0 | 8.5 | 8.5 | IC |
| 53 | Yes | Yes | 54 | 0 | 38.8 | 38,8 | N/A |
| 54 | Yes | Yes | 44 | 1 | 28 | 42.7 | IVA |
| 55 | N/A | Yes | 50 | 0 | 1.3 | 1.3 | IVB |
| 57 | Yes | Yes | 73 | 0 | 2.6 | 2.7 | IVB |
| 59 | Yes | N/A | 41 | 0 | 24,8 | 24.8 | IA |
| 60 | N/A | Yes | 62 | 0 | 3,2 | 3.2 | IB |
| 61 | Yes | N/A | 68 | 0 | 25 | 25 | IC |
| 62 | Yes | Yes | 63 | 0 | 21.9 | 21.9 | IIIB |
| 65 | Yes | N/A | 63 | 0 | 0.3 | 0.3 | IIIA |
| 69 | Yes | Yes | 57 | 1 | 12,4 | 27.2 | IIIC |
| 71 | Yes | Yes | 50 | 0 | 15 | 15 | IIIA |
| Gene | Affymetrix IDs | Tumor Grade | No. of Patients | HR | 95% CI | p-Value | |
|---|---|---|---|---|---|---|---|
| Low Expression | High Expression | ||||||
| LATS1 | 227772_at | I + II | 64 | 51 | 1.51 | 0.93–3.11 | 0.26 |
| III + IV | 151 | 363 | 0.85 | 0.69–1.05 | 0.13 | ||
| LATS2 | 227013_at | I + II | 50 | 65 | 0.57 | 0.28–1.19 | 0.13 |
| III + IV | 300 | 164 | 1.57 | 1.29–1.92 | 8.1 × 10−6 | ||
| MST1 | 213382_at | I + II | 55 | 108 | 0.56 | 0.32–1 | 0.046 |
| III + IV | 702 | 379 | 1.07 | 0.93–1.24 | 0.35 | ||
| TP53 | 201746_at | I + II | 40 | 123 | 0.48 | 0.27–0.87 | 0.014 |
| III + IV | 582 | 499 | 0.82 | 0.71–0.94 | 0.0057 | ||
| TAZ | 202133_at | I + II | 63 | 100 | 0.54 | 0.3–0.95 | 0.031 |
| III | 569 | 512 | 1.15 | 0.99–0.32 | 0.06 | ||
| TEF | 225840_at | I + II | 72 | 43 | 0.5 | 0.23–1.09 | 0.075 |
| III + IV | 175 | 319 | 1.39 | 1.13–1.72 | 0.0022 | ||
| Gene | Affymetrix IDs | TP53 Mutation Status | No. of Patients | HR | 95% CI | p-Value | |
|---|---|---|---|---|---|---|---|
| Low Expression | High Expression | ||||||
| LATS1 | 227772_at | Wild-type | 5 | 14 | 1.78 | 0.56–5.63 | 0.32 |
| Mutant | 76 | 48 | 1.39 | 0.95–2.03 | 0.093 | ||
| LATS2 | 227013_at | Wild-type | 7 | 12 | 5.13 | 1.35–19.5 | 0.0091 |
| Mutant | 55 | 69 | 1.68 | 1.15–2.45 | 0.0067 | ||
| MST1 | 223382_at | Wild-type | 26 | 58 | 0.62 | 0.35–1.13 | 0.11 |
| Mutant | 263 | 220 | 1.23 | 0.98–1.54 | 0.069 | ||
| TP53 | 201746_at | Wild-type | 43 | 41 | 0.57 | 0.33–0.99 | 0.043 |
| Mutant | 317 | 166 | 1.34 | 1.06–168 | 0.012 | ||
| TAZ | 202133_at | Wild-type | 214 | 269 | 1.22 | 0.97–1.53 | 0.089 |
| Mutant | 39 | 45 | 1.34 | 0.79–2.28 | 0.28 | ||
| TEF | 225840_at | Wild-type | 4 | 15 | 4.17 | 0.92–18.88 | 0.047 |
| Mutant | 66 | 58 | 1.59 | 1.09–2.31 | 0.015 | ||
Publisher’s Note: MDPI stays neutral with regard to jurisdictional claims in published maps and institutional affiliations. |
© 2021 by the authors. Licensee MDPI, Basel, Switzerland. This article is an open access article distributed under the terms and conditions of the Creative Commons Attribution (CC BY) license (http://creativecommons.org/licenses/by/4.0/).
Share and Cite
Kubelac, P.; Braicu, C.; Raduly, L.; Chiroi, P.; Nutu, A.; Cojocneanu, R.; Budisan, L.; Berindan-Neagoe, I.; Achimas-Cadariu, P. Comprehensive Analysis of the Expression of Key Genes Related to Hippo Signaling and Their Prognosis Impact in Ovarian Cancer. Diagnostics 2021, 11, 344. https://doi.org/10.3390/diagnostics11020344
Kubelac P, Braicu C, Raduly L, Chiroi P, Nutu A, Cojocneanu R, Budisan L, Berindan-Neagoe I, Achimas-Cadariu P. Comprehensive Analysis of the Expression of Key Genes Related to Hippo Signaling and Their Prognosis Impact in Ovarian Cancer. Diagnostics. 2021; 11(2):344. https://doi.org/10.3390/diagnostics11020344
Chicago/Turabian StyleKubelac, Paul, Cornelia Braicu, Lajos Raduly, Paul Chiroi, Andreea Nutu, Roxana Cojocneanu, Liviuta Budisan, Ioana Berindan-Neagoe, and Patriciu Achimas-Cadariu. 2021. "Comprehensive Analysis of the Expression of Key Genes Related to Hippo Signaling and Their Prognosis Impact in Ovarian Cancer" Diagnostics 11, no. 2: 344. https://doi.org/10.3390/diagnostics11020344
APA StyleKubelac, P., Braicu, C., Raduly, L., Chiroi, P., Nutu, A., Cojocneanu, R., Budisan, L., Berindan-Neagoe, I., & Achimas-Cadariu, P. (2021). Comprehensive Analysis of the Expression of Key Genes Related to Hippo Signaling and Their Prognosis Impact in Ovarian Cancer. Diagnostics, 11(2), 344. https://doi.org/10.3390/diagnostics11020344

