Autonomous Detection and Classification of PI-RADS Lesions in an MRI Screening Population Incorporating Multicenter-Labeled Deep Learning and Biparametric Imaging: Proof of Concept
Abstract
1. Introduction
2. Materials and Methods
2.1. Screening Program and Prospective Trial Information
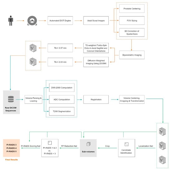
2.2. Artificial Intelligence Software Solution
2.3. MRI Examination
2.4. Histopatholgical Analysis
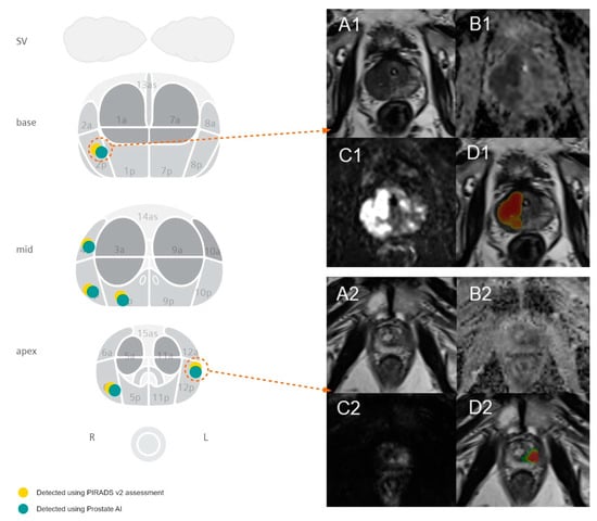
2.5. Comparison between Ground Truth and AI
2.6. Statistical Testing
3. Results
3.1. Case-Level Performance
3.2. Lesion-Level Performance
3.3. Index-Level Performance
3.4. Biopsy Results
4. Discussion
5. Conclusions
Author Contributions
Funding
Acknowledgments
Conflicts of Interest
References
- Schröder, F.H.; Hugosson, J.; Roobol, M.J.; Tammela, T.L.J.; Zappa, M.; Nelen, V.; Kwiatkowski, M.; Lujan, M.; Määttänen, L.; Lilja, H.; et al. Screening and Prostate Cancer Mortality: Results of the European Randomised Study of Screening for Prostate Cancer (ERSPC) at 13 Years of Follow-Up. Lancet 2014, 384, 2027–2035. [Google Scholar] [CrossRef]
- Andriole, G.L.; Crawford, E.D.; Grubb, R.L., 3rd; Buys, S.S.; Chia, D.; Church, T.R.; Fouad, M.N.; Isaacs, C.; Kvale, P.A.; Reding, D.J.; et al. Prostate Cancer Screening in the Randomized Prostate, Lung, Colorectal, and Ovarian Cancer Screening Trial: Mortality Results after 13 Years of Follow-Up. J. Natl. Cancer Inst. 2012, 104, 125–132. [Google Scholar] [CrossRef] [PubMed]
- Draisma, G.; Etzioni, R.; Tsodikov, A.; Mariotto, A.; Wever, E.; Gulati, R.; Feuer, E.; de Koning, H. Lead Time and Overdiagnosis in Prostate-Specific Antigen Screening: Importance of Methods and Context. J. Natl. Cancer Inst. 2009, 101, 374–383. [Google Scholar] [CrossRef]
- Tsodikov, A.; Gulati, R.; Heijnsdijk, E.A.M.; Pinsky, P.F.; Moss, S.M.; Qiu, S.; de Carvalho, T.M.; Hugosson, J.; Berg, C.D.; Auvinen, A.; et al. Reconciling the Effects of Screening on Prostate Cancer Mortality in the ERSPC and PLCO Trials. Ann. Intern. Med. 2017, 167, 449–455. [Google Scholar] [CrossRef] [PubMed]
- Thompson, I.M.; Pauler, D.K.; Goodman, P.J.; Tangen, C.M.; Lucia, M.S.; Parnes, H.L.; Minasian, L.M.; Ford, L.G.; Lippman, S.M.; Crawford, E.D.; et al. Prevalence of Prostate Cancer among Men with a Prostate-Specific Antigen Level ≤4.0 Ng per Milliliter. N. Engl. J. Med. 2004, 350, 2239–2246. [Google Scholar] [CrossRef]
- Ahmed, H.U.; El-Shater Bosaily, A.; Brown, L.C.; Gabe, R.; Kaplan, R.; Parmar, M.K.; Collaco-Moraes, Y.; Ward, K.; Hindley, R.G.; Freeman, A.; et al. Diagnostic Accuracy of Multi-Parametric MRI and TRUS Biopsy in Prostate Cancer (PROMIS): A Paired Validating Confirmatory Study. Lancet 2017, 389, 815–822. [Google Scholar] [CrossRef]
- Kasivisvanathan, V.; Rannikko, A.S.; Borghi, M.; Panebianco, V.; Mynderse, L.A.; Vaarala, M.H.; Briganti, A.; Budäus, L.; Hellawell, G.; Hindley, R.G.; et al. MRI-Targeted or Standard Biopsy for Prostate-Cancer Diagnosis. N. Engl. J. Med. 2018, 378, 1767–1777. [Google Scholar] [CrossRef]
- EAU Guidelines. Edn. Presented at the EAU Annual Congress Barcelona 2019, Barcelona, Spain, 15–19 March 2019; ISBN 978-94-92671-04-2. [Google Scholar]
- Litjens, G.; Debats, O.; Barentsz, J.; Karssemeijer, N.; Huisman, H. Computer-Aided Detection of Prostate Cancer in MRI. IEEE Trans. Med. Imaging 2014, 33, 1083–1092. [Google Scholar] [CrossRef]
- Kim, S.J.; Vickers, A.J.; Hu, J.C. Challenges in Adopting Level 1 Evidence for Multiparametric Magnetic Resonance Imaging as a Biomarker for Prostate Cancer ScreeningEvidence for Multiparametric Magnetic Resonance Imaging as a Biomarker for Prostate Cancer ScreeningEvidence for Multiparame. JAMA Oncol. 2018, 4, 1663–1664. [Google Scholar] [CrossRef]
- Barth, B.K.; De Visschere, P.J.; Cornelius, A. Detection of Clinically Significant Prostate Cancer: Short Dual-Pulse Sequence versus Standard Multi-Parametric MR Imaging—A Multireader Study. Radiology 2017, 284, 725. [Google Scholar] [CrossRef]
- Kuhl, C.K.; Bruhn, R.; Krämer, N.; Nebelung, S.; Heidenreich, A.; Schrading, S. Abbreviated Biparametric Prostate MR Imaging in Men with Elevated Prostate-Specific Antigen. Radiology 2017, 282, 493–505. [Google Scholar] [CrossRef] [PubMed]
- Woo, S.; Suh, C.H.; Kim, S.Y.; Cho, J.Y.; Kim, S.H.; Moon, M.H. Head-to-Head Comparison between Biparametric and Multiparametric MRI for the Diagnosis of Prostate Cancer: A Systematic Review and Meta-Analysis. Am. J. Roentgenol. 2018, 211, W226–W241. [Google Scholar] [CrossRef] [PubMed]
- Weiss, J.; Martirosian, P.; Notohamiprodjo, M.; Kaufmann, S.; Othman, A.E.; Grosse, U.; Nikolaou, K.; Gatidis, S. Implementation of a 5-Minute Magnetic Resonance Imaging Screening Protocol for Prostate Cancer in Men with Elevated Prostate-Specific Antigen before Biopsy. Investig. Radiol. 2018, 53, 186–190. [Google Scholar] [CrossRef] [PubMed]
- Schelb, P.; Kohl, S.; Radtke, J.P.; Wiesenfarth, M.; Kickingereder, P.; Bickelhaupt, S.; Kuder, T.A.; Stenzinger, A.; Hohenfellner, M.; Schlemmer, H.-P.; et al. Classification of Cancer at Prostate MRI: Deep Learning versus Clinical PI-RADS Assessment. Radiology 2019, 190938. [Google Scholar] [CrossRef] [PubMed]
- Giannini, V.; Mazzetti, S.; Armando, E.; Carabalona, S.; Russo, F.; Giacobbe, A.; Muto, G.; Regge, D. Multiparametric Magnetic Resonance Imaging of the Prostate with Computer-Aided Detection: Experienced Observer Performance Study. Eur. Radiol. 2017, 27, 4200–4208. [Google Scholar] [CrossRef]
- Maas, M.C.; Fütterer, J.J.; Scheenen, T.W. Quantitative Evaluation of Computed High b Value Diffusion-Weighted Magnetic Resonance Imaging of the Prostate. Investig. Radiol. 2013, 48, 779. [Google Scholar] [CrossRef]
- Rosenkrantz, A.B.; Parikh, N.; Kierans, A.S.; Kong, M.X.; Babb, J.S.; Taneja, S.S.; Ream, J.M. Prostate Cancer Detection Using Computed Very High B-Value Diffusion-Weighted Imaging: How High Should We Go? Acad. Radiol. 2016, 23, 704–711. [Google Scholar] [CrossRef]
- Yang, D.; Xu, D.; Zhou, S.K.; Georgescu, B.; Chen, M.; Grbic, S.; Metaxas, D.; Comaniciu, D. Automatic Liver Segmentation Using an Adversarial Image-to-Image Network. In Med Image Comput Comput Assist Interv—MICCAI 2017; Descoteaux, M., Maier-Hein, L., Franz, A., Jannin, P., Collins, D.L., Duchesne, S., Eds.; Springer International Publishing: Cham, Switzerland, 2017; pp. 507–515. [Google Scholar] [CrossRef]
- Khamene, A.; Chisu, R.; Wein, W.; Navab, N.; Sauer, F. A Novel Projection Based Approach for Medical Image Registration. In Proceedings of the Third International Conference on Biomedical Image Registration (WBIR’06), Utrecht, The Netherlands, 9–11 July 2006; Springer: Berlin/Heidelberg, Germany, 2006; pp. 247–256. [Google Scholar] [CrossRef]
- Yu, X.; Lou, B.; Bibo, S.; Winkel, D.J.; Arrahmane, N.; Diallo, M.; Tongbai, M.; von Busch, H.; Grimm, R.; Kiefer, B.; et al. False Positive Reduction Using Multiscale Contextual Features for Prostate Cancer Detection in Multi-Parametric MRI Scans. In Proceedings of the IEEE International Symposium on Biomedical Imaging (ISBI), Iowa City, IA, USA, 3–7 April 2020. [Google Scholar]
- Weinreb, J.C.; Barentsz, J.O.; Choyke, P.L.; Cornud, F.; Haider, M.A.; Macura, K.J.; Margolis, D.; Schnall, M.D.; Shtern, F.; Tempany, C.M.; et al. PI-RADS Prostate Imaging—Reporting and Data System: 2015, Version 2. Eur. Urol. 2016. [Google Scholar] [CrossRef]
- Vos, P.C.; Barentsz, J.O.; Karssemeijer, N.; Huisman, H.J. Automatic Computer-Aided Detection of Prostate Cancer Based on Multiparametric Magnetic Resonance Image Analysis. Phys. Med. Biol. 2012, 57, 1527. [Google Scholar] [CrossRef]
- Muller, B.G.; Shih, J.H.; Sankineni, S.; Marko, J.; Rais-Bahrami, S.; George, A.K.; de la Rosette, J.J.M.C.H.; Merino, M.J.; Wood, B.J.; Pinto, P.; et al. Prostate Cancer: Interobserver Agreement and Accuracy with the Revised Prostate Imaging Reporting and Data System at Multiparametric MR Imaging. Radiology 2015, 277, 741–750. [Google Scholar] [CrossRef]
- Mehralivand, S.; Bednarova, S.; Shih, J.H.; Mertan, F.V.; Gaur, S.; Merino, M.J.; Wood, B.J.; Pinto, P.A.; Choyke, P.L.; Turkbey, B. Prospective Evaluation of PI-RADSTM Version 2 Using the International Society of Urological Pathology Prostate Cancer Grade Group System. J. Urol. 2017, 198, 583–590. [Google Scholar] [CrossRef] [PubMed]
- Greer, M.D.; Shih, J.H.; Lay, N.; Barrett, T.; Bittencourt, L.K.; Borofsky, S.; Kabakus, I.M.; Law, Y.M.; Marko, J.; Shebel, H.; et al. Validation of the Dominant Sequence Paradigm and Role of Dynamic Contrast-Enhanced Imaging in Pi-RADS Version 2. Radiology 2017, 285, 859–869. [Google Scholar] [CrossRef] [PubMed]
- Lavelle, L.P.; Dunne, R.M.; Carroll, A.G.; Malone, D.E. Evidence-Based Practice of Radiology. RadioGraphics 2015, 35, 1802–1813. [Google Scholar] [CrossRef] [PubMed]
- Schoots, I.G. MRI in Early Prostate Cancer Detection: How to Manage Indeterminate or Equivocal PI-RADS 3 Lesions? Transl. Androl. Urol. 2018, 7, 70–82. [Google Scholar] [CrossRef]
- Greer, M.D.; Shih, J.H.; Lay, N.; Barrett, T.; Bittencourt, L.; Borofsky, S.; Kabakus, I.; Law, Y.M.; Marko, J.; Shebel, H.; et al. Interreader Variability of Prostate Imaging Reporting and Data System Version 2 in Detecting and Assessing Prostate Cancer Lesions at Prostate MRI. Am. J. Roentgenol. 2019, 212, 1197–1205. [Google Scholar] [CrossRef]
- Hoeks, C.M.A.; Hambrock, T.; Yakar, D.; Hulsbergen–van de Kaa, C.A.; Feuth, T.; Witjes, J.A.; Fütterer, J.J.; Barentsz, J.O. Transition Zone Prostate Cancer: Detection and Localization with 3-T Multiparametric MR Imaging. Radiology 2013, 266, 207–217. [Google Scholar] [CrossRef]
- Weinreb, J.C. Organized Chaos: Does PI-RADS Version 2 Work in the Transition Zone? Radiology 2018, 288, 492–494. [Google Scholar] [CrossRef]




| Parameter | Localizer | T2w tra (TSE) | DWI | T1w tra (TSE) |
|---|---|---|---|---|
| TA (in min) | 0.13 | 3:37 | 2:43 | 2:45 |
| TR (in ms) | 3.51 | 7000 | 3500 | 700 |
| TE (in ms) | 1.53 | 104 | 66 | 12 |
| ST (in mm) | 6 | 3 | 3 | 2 |
| Voxel size (in mm) | 1.6 × 1.6 × 6.0 | 0.3 × 0.3 × 3.0 | 0.9 × 0.9 × 3.0 | 0.4 × 0.4 × 3.0 |
| AF | / | 3 | / | 3 |
| b-values (in s/mm2) | / | / | 0, 800 | / |
| Variable | Participants (n = 48) |
|---|---|
| Demographic and clinical information | |
| Mean age (mean ± SD, in years) | 58 ± 8 (range: 45–75) |
| PSA in µg/mL (median, mean ± SD) | 1.07, 2.68 ± 5.48 |
| Algorithm detection rate * | |
| PI-RADS 1 and 2 | 5/10 (50) |
| PI-RADS 3 | 14/18 (78) |
| PI-RADS 4 | 14/15 (93) |
| PI-RADS 5 | 5/5 (100) |
| Positive histopathology results per PI-RADS score | |
| PI-RADS 3 | 1/28 (3) |
| PI-RADS 4 | 2/22 (9) |
| PI-RADS 5 | 3/5 (60) |
| Parameter | Sensitivity (%) | Specificity (%) | PPV (%) | NPV (%) | Kappa k |
|---|---|---|---|---|---|
| Case level | 87 | 50 | 87 | 50 | 0.42 |
| Lesion level | |||||
| PI-RADS category 3 | 43 | / | / | / | / |
| PI-RADS category 4 | 73 | / | / | / | / |
| PI-RADS category 5 | 100 | / | / | / | / |
| Combined PI-RADS category 4 and 5 | 78 | / | / | / | / |
| Participants | GGG | PI-RADS | PSA (µg/mL) | Maximum Diameter (mm) |
|---|---|---|---|---|
| 1 | 1 | 5 | 3.99 | 15.7 |
| 2 | 1 | 3 | 2.18 | 6.3 |
| 3 | 2 | 4 | 6.47 | 12.1 |
| 4 | 1 | 4 | 0.81 | 9.05 |
| 5 | 2 | 5 | 5.52 | 21.1 |
| 6 | 3 | 5 | 39.70 | 35.0 |
Publisher’s Note: MDPI stays neutral with regard to jurisdictional claims in published maps and institutional affiliations. |
© 2020 by the authors. Licensee MDPI, Basel, Switzerland. This article is an open access article distributed under the terms and conditions of the Creative Commons Attribution (CC BY) license (http://creativecommons.org/licenses/by/4.0/).
Share and Cite
Winkel, D.J.; Wetterauer, C.; Matthias, M.O.; Lou, B.; Shi, B.; Kamen, A.; Comaniciu, D.; Seifert, H.-H.; Rentsch, C.A.; Boll, D.T. Autonomous Detection and Classification of PI-RADS Lesions in an MRI Screening Population Incorporating Multicenter-Labeled Deep Learning and Biparametric Imaging: Proof of Concept. Diagnostics 2020, 10, 951. https://doi.org/10.3390/diagnostics10110951
Winkel DJ, Wetterauer C, Matthias MO, Lou B, Shi B, Kamen A, Comaniciu D, Seifert H-H, Rentsch CA, Boll DT. Autonomous Detection and Classification of PI-RADS Lesions in an MRI Screening Population Incorporating Multicenter-Labeled Deep Learning and Biparametric Imaging: Proof of Concept. Diagnostics. 2020; 10(11):951. https://doi.org/10.3390/diagnostics10110951
Chicago/Turabian StyleWinkel, David J., Christian Wetterauer, Marc Oliver Matthias, Bin Lou, Bibo Shi, Ali Kamen, Dorin Comaniciu, Hans-Helge Seifert, Cyrill A. Rentsch, and Daniel T. Boll. 2020. "Autonomous Detection and Classification of PI-RADS Lesions in an MRI Screening Population Incorporating Multicenter-Labeled Deep Learning and Biparametric Imaging: Proof of Concept" Diagnostics 10, no. 11: 951. https://doi.org/10.3390/diagnostics10110951
APA StyleWinkel, D. J., Wetterauer, C., Matthias, M. O., Lou, B., Shi, B., Kamen, A., Comaniciu, D., Seifert, H.-H., Rentsch, C. A., & Boll, D. T. (2020). Autonomous Detection and Classification of PI-RADS Lesions in an MRI Screening Population Incorporating Multicenter-Labeled Deep Learning and Biparametric Imaging: Proof of Concept. Diagnostics, 10(11), 951. https://doi.org/10.3390/diagnostics10110951

