Exercise-Conditioned Endothelial Progenitor Cell-Exosomes Preserve Cerebral Blood Flow and Alleviate Acute Ischemic Brain Injury in Hypertensive Mice
Abstract
1. Introduction
2. Materials and Methods
2.1. Animals and the Treadmill Exercise Protocol
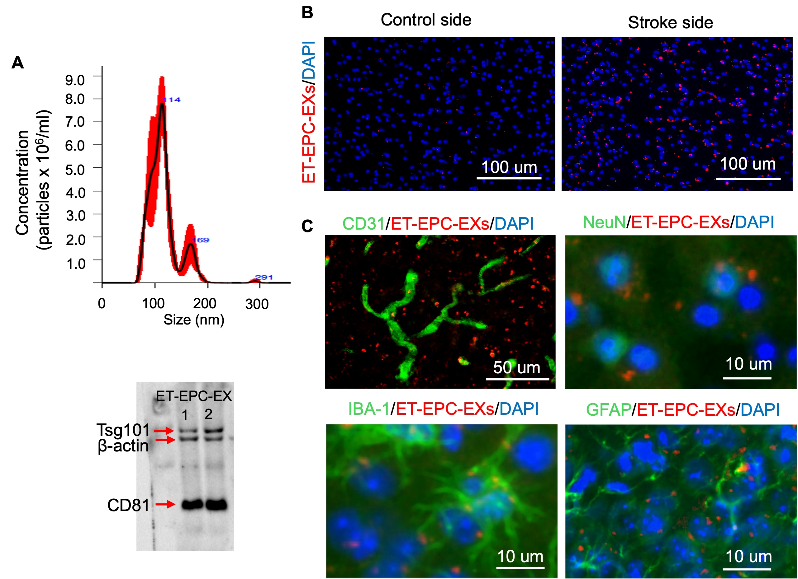
2.2. Preparation and Characterization of EPC-EXs from Exercised Mice (ET-EPC-EXs)
2.3. Middle Cerebral Artery Occlusion (MCAO) Surgery and ET-EPC-EX Infusion
2.4. Sensorimotor Function Evaluation
2.5. Cerebral Blood Flow Measurement
2.6. Cresyl Violet (CV) Staining
2.7. TUNEL Assay of Cell Apoptosis Analysis in the Brain Tissue
2.8. Immunofluorescence Analysis in the Brain Tissue
2.9. Western Blot Analysis
2.10. Statistical Analysis
3. Results
3.1. ET-EPC-EXs Were Predominantly Incorporated in Brain Cells in Penumbra in the Ipsilateral Brain
3.2. ET-EPC-EX Infusion Preserved CBF in Hypertensive Alb1 Mice After MCAO
3.3. ET-EPC-EXs Improved the Sensorimotor Function and Reduced Lesion Volumes of Hypertensive Alb1 Mice Subjected to MCAO
3.4. ET-EPC-EX Treatment Reduced Ischemia-Induced Cell Death in the Ipsilateral Hemisphere of Hypertensive Alb1 Mice
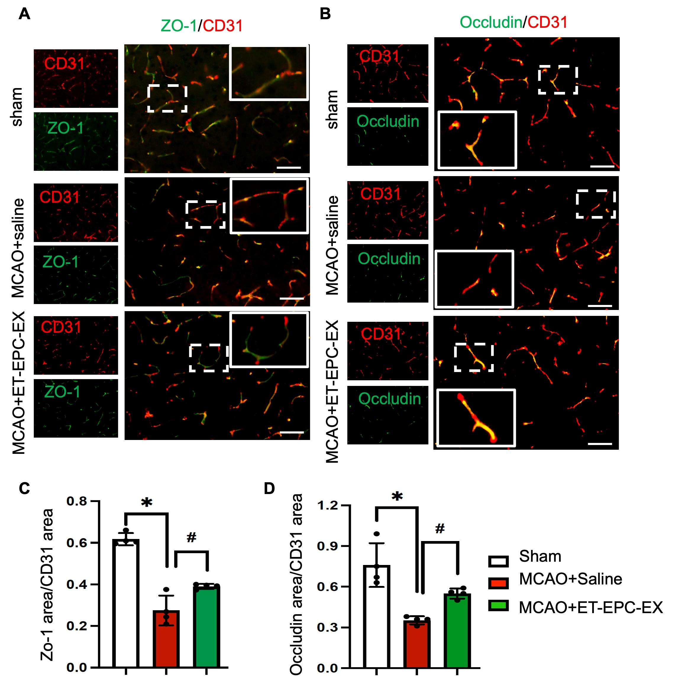
3.5. ET-EPC-EX Treatment Restored the Expression of Tight Junction Proteins After Ischemic Stroke
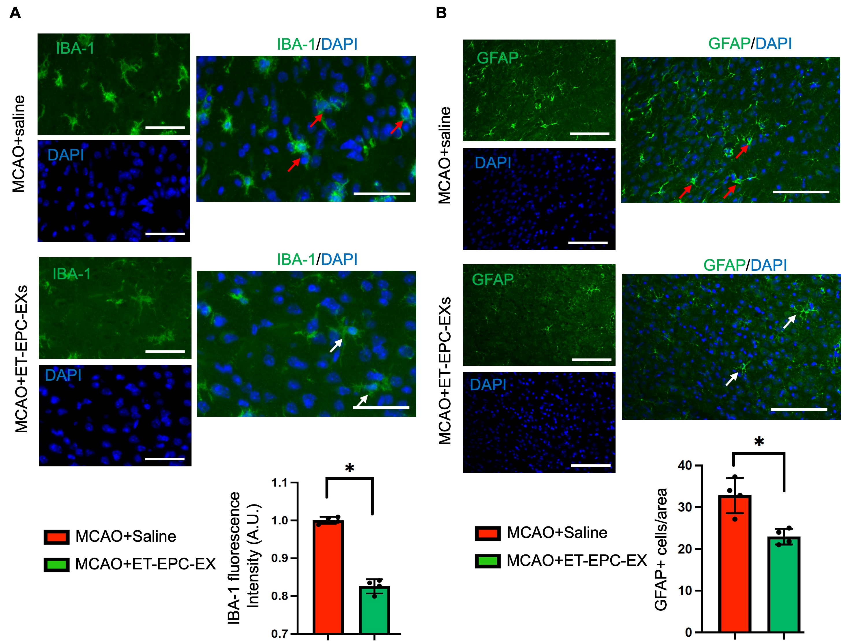
3.6. ET-EPC-EX Treatment Dampened Neuroinflammation in Hypertensive Alb1 Mice Following MCAO
3.7. ET-EPC-EX Treatment Decreased MMP3 Level and Inactivated the P38 Signaling Pathways in the Ischemic Brain
4. Discussion
5. Conclusions
Author Contributions
Funding
Institutional Review Board Statement
Informed Consent Statement
Data Availability Statement
Conflicts of Interest
References
- Woods, A.G.; Lillicrap, T.; Hood, R.; Fletcher, J.W.; Ranhage, V.; Larsson, E.; Cahlin, F.; Jood, K.; Tatlisumak, T.; Garcia-Esperon, C.; et al. Blood Pressure Variability Is Associated with Infarct Growth in Acute Ischaemic Stroke. Cerebrovasc. Dis. 2024, 53, 449–456. [Google Scholar] [CrossRef] [PubMed]
- Dostovic, Z.; Dostovic, E.; Smajlovic, D.; Ibrahimagic, O.C.; Avdic, L. Brain Edema After Ischaemic Stroke. Med. Arch. 2016, 70, 339–341. [Google Scholar] [CrossRef]
- Jiang, X.; Andjelkovic, A.V.; Zhu, L.; Yang, T.; Bennett, M.V.L.; Chen, J.; Keep, R.F.; Shi, Y. Blood-brain barrier dysfunction and recovery after ischemic stroke. Prog. Neurobiol. 2018, 163–164, 144–171. [Google Scholar] [CrossRef]
- Zhang, P.; Yu, H.; Zhou, N.; Zhang, J.; Wu, Y.; Zhang, Y.; Bai, Y.; Jia, J.; Zhang, Q.; Tian, S.; et al. Early exercise improves cerebral blood flow through increased angiogenesis in experimental stroke rat model. J. Neuroeng. Rehabil. 2013, 10, 43. [Google Scholar] [CrossRef] [PubMed]
- Gertz, K.; Priller, J.; Kronenberg, G.; Fink, K.B.; Winter, B.; Schrock, H.; Ji, S.; Milosevic, M.; Harms, C.; Bohm, M.; et al. Physical activity improves long-term stroke outcome via endothelial nitric oxide synthase-dependent augmentation of neovascularization and cerebral blood flow. Circ. Res. 2006, 99, 1132–1140. [Google Scholar] [CrossRef] [PubMed]
- Zhao, Y.; Pang, Q.; Liu, M.; Pan, J.; Xiang, B.; Huang, T.; Tu, F.; Liu, C.; Chen, X. Treadmill Exercise Promotes Neurogenesis in Ischemic Rat Brains via Caveolin-1/VEGF Signaling Pathways. Neurochem. Res. 2017, 42, 389–397. [Google Scholar] [CrossRef]
- Pan, X.; Jiang, T.; Zhang, L.; Zheng, H.; Luo, J.; Hu, X. Physical Exercise Promotes Novel Object Recognition Memory in Spontaneously Hypertensive Rats after Ischemic Stroke by Promoting Neural Plasticity in the Entorhinal Cortex. Front. Behav. Neurosci. 2017, 11, 185. [Google Scholar] [CrossRef]
- Otsuka, S.; Sakakima, H.; Sumizono, M.; Takada, S.; Terashi, T.; Yoshida, Y. The neuroprotective effects of preconditioning exercise on brain damage and neurotrophic factors after focal brain ischemia in rats. Behav. Brain Res. 2016, 303, 9–18. [Google Scholar] [CrossRef]
- Ma, C.; Wang, J.; Liu, H.; Chen, Y.; Ma, X.; Chen, S.; Chen, Y.; Bihl, J.I.; Yang, Y.I. Moderate Exercise Enhances Endothelial Progenitor Cell Exosomes Release and Function. Med. Sci. Sports Exerc. 2018, 50, 2024–2032. [Google Scholar] [CrossRef]
- Wang, J.; Liu, H.; Chen, S.; Zhang, W.; Chen, Y.; Yang, Y. Moderate exercise has beneficial effects on mouse ischemic stroke by enhancing the functions of circulating endothelial progenitor cell-derived exosomes. Exp. Neurol. 2020, 330, 113325. [Google Scholar] [CrossRef]
- Deregibus, M.C.; Cantaluppi, V.; Calogero, R.; Lo Iacono, M.; Tetta, C.; Biancone, L.; Bruno, S.; Bussolati, B.; Camussi, G. Endothelial progenitor cell derived microvesicles activate an angiogenic program in endothelial cells by a horizontal transfer of mRNA. Blood 2007, 110, 2440–2448. [Google Scholar] [CrossRef]
- Li, X.; Chen, C.; Wei, L.; Li, Q.; Niu, X.; Xu, Y.; Wang, Y.; Zhao, J. Exosomes derived from endothelial progenitor cells attenuate vascular repair and accelerate reendothelialization by enhancing endothelial function. Cytotherapy 2016, 18, 253–262. [Google Scholar] [CrossRef]
- Ranghino, A.; Cantaluppi, V.; Grange, C.; Vitillo, L.; Fop, F.; Biancone, L.; Deregibus, M.C.; Tetta, C.; Segoloni, G.P.; Camussi, G. Endothelial progenitor cell-derived microvesicles improve neovascularization in a murine model of hindlimb ischemia. Int. J. Immunopathol. Pharmacol. 2012, 25, 75–85. [Google Scholar] [CrossRef]
- Fu, G.; Wang, Z.; Hu, S. Exercise improves cardiac fibrosis by stimulating the release of endothelial progenitor cell-derived exosomes and upregulating miR-126 expression. Front. Cardiovasc. Med. 2024, 11, 1323329. [Google Scholar] [CrossRef]
- Sigdel, S.; Chen, S.; Udoh, G.; Wang, J. Exercise-Intervened Circulating Extracellular Vesicles Alleviate Oxidative Stress in Cerebral Microvascular Endothelial Cells Under Hypertensive Plus Hypoxic Conditions. Antioxidants 2025, 14, 77. [Google Scholar] [CrossRef]
- Plotnikov, M.B.; Anishchenko, A.M.; Khlebnikov, A.I.; Schepetkin, I.A. Regulation of Blood-Brain Barrier Permeability via JNK Signaling Pathway: Mechanisms and Potential Therapeutic Strategies for Ischemic Stroke, Alzheimer’s Disease and Brain Tumors. Molecules 2025, 30, 2353. [Google Scholar] [CrossRef]
- Duplain, H. Salvage of ischemic myocardium: A focus on JNK. Adv. Exp. Med. Biol. 2006, 588, 157–164. [Google Scholar]
- Park, J.K.; Fischer, R.; Dechend, R.; Shagdarsuren, E.; Gapeljuk, A.; Wellner, M.; Meiners, S.; Gratze, P.; Al-Saadi, N.; Feldt, S.; et al. p38 mitogen-activated protein kinase inhibition ameliorates angiotensin II-induced target organ damage. Hypertension 2007, 49, 481–489. [Google Scholar] [CrossRef]
- Wu, J.; Thabet, S.R.; Kirabo, A.; Trott, D.W.; Saleh, M.A.; Xiao, L.; Madhur, M.S.; Chen, W.; Harrison, D.G. Inflammation and mechanical stretch promote aortic stiffening in hypertension through activation of p38 mitogen-activated protein kinase. Circ. Res. 2014, 114, 616–625. [Google Scholar] [CrossRef]
- Lao, D.; Gong, Z.; Li, T.; Mo, X.; Huang, W. The P38MAPK Pathway Mediates the Destruction of the Blood-Brain Barrier in Anti-NMDAR Encephalitis Mice. Neurochem. Res. 2024, 50, 21. [Google Scholar] [CrossRef]
- Zhu, C.; Wang, D.; Chang, C.; Liu, A.; Zhou, J.; Yang, T.; Jiang, Y.; Li, X.; Jiang, W. Dexmedetomidine alleviates blood-brain barrier disruption in rats after cerebral ischemia-reperfusion by suppressing JNK and p38 MAPK signaling. Korean J. Physiol. Pharmacol. 2024, 28, 239–252. [Google Scholar] [CrossRef]
- Chen, S.; Sigdel, S.; Sawant, H.; Bihl, J.; Wang, J. Exercise-Intervened Endothelial Progenitor Cell Exosomes Protect N2a Cells by Improving Mitochondrial Function. Int. J. Mol. Sci. 2024, 25, 1148. [Google Scholar] [CrossRef]
- Wang, J.; Guo, R.; Yang, Y.; Jacobs, B.; Chen, S.; Iwuchukwu, I.; Gaines, K.J.; Chen, Y.; Simman, R.; Lv, G.; et al. The Novel Methods for Analysis of Exosomes Released from Endothelial Cells and Endothelial Progenitor Cells. Stem Cells Int. 2016, 2016, 2639728. [Google Scholar] [CrossRef]
- Welsh, J.A.; Goberdhan, D.C.I.; O’Driscoll, L.; Buzas, E.I.; Blenkiron, C.; Bussolati, B.; Cai, H.; Di Vizio, D.; Driedonks, T.A.P.; Erdbrugger, U.; et al. Minimal information for studies of extracellular vesicles (MISEV2023): From basic to advanced approaches. J. Extracell. Vesicles 2024, 13, e12404. [Google Scholar] [CrossRef]
- Bouet, V.; Boulouard, M.; Toutain, J.; Divoux, D.; Bernaudin, M.; Schumann-Bard, P.; Freret, T. The adhesive removal test: A sensitive method to assess sensorimotor deficits in mice. Nat. Protoc. 2009, 4, 1560–1564. [Google Scholar] [CrossRef]
- Wang, J.; Chen, S.; Zhang, W.; Chen, Y.; Bihl, J.C. Exosomes from miRNA-126-modified endothelial progenitor cells alleviate brain injury and promote functional recovery after stroke. CNS Neurosci. Ther. 2020, 26, 1255–1265. [Google Scholar] [CrossRef]
- Chen, S.; Polaki, V.; Bihl, J.C.; Wang, J. Compromised endothelial progenitor cell exosomal communication with endothelial cells in hypertension ischemia conditions. Front. Stroke 2022, 1, 1015463. [Google Scholar] [CrossRef]
- Schulz, E.; Gori, T.; Munzel, T. Oxidative stress and endothelial dysfunction in hypertension. Hypertens. Res. 2011, 34, 665–673. [Google Scholar] [CrossRef]
- Fan, Y.; Yang, X.; Tao, Y.; Lan, L.; Zheng, L.; Sun, J. Tight junction disruption of blood-brain barrier in white matter lesions in chronic hypertensive rats. Neuroreport 2015, 26, 1039–1043. [Google Scholar] [CrossRef]
- Pelisch, N.; Hosomi, N.; Mori, H.; Masaki, T.; Nishiyama, A. RAS inhibition attenuates cognitive impairment by reducing blood- brain barrier permeability in hypertensive subjects. Curr. Hypertens. Rev. 2013, 9, 93–98. [Google Scholar] [CrossRef]
- Giannotti, G.; Doerries, C.; Mocharla, P.S.; Mueller, M.F.; Bahlmann, F.H.; Horvath, T.; Jiang, H.; Sorrentino, S.A.; Steenken, N.; Manes, C.; et al. Impaired endothelial repair capacity of early endothelial progenitor cells in prehypertension: Relation to endothelial dysfunction. Hypertension 2010, 55, 1389–1397. [Google Scholar] [CrossRef]
- De Biase, C.; De Rosa, R.; Luciano, R.; De Luca, S.; Capuano, E.; Trimarco, B.; Galasso, G. Effects of physical activity on endothelial progenitor cells (EPCs). Front. Physiol. 2013, 4, 414. [Google Scholar] [CrossRef]
- Gu, S.; Zhang, W.; Chen, J.; Ma, R.; Xiao, X.; Ma, X.; Yao, Z.; Chen, Y. EPC-derived microvesicles protect cardiomyocytes from Ang II-induced hypertrophy and apoptosis. PLoS ONE 2014, 9, e85396. [Google Scholar] [CrossRef]
- Al-Omar, M.T.; Alnajjar, M.T.; Ahmed, Z.T.; Salaas, F.M.I.; Alrefaei, T.S.M.; Haider, K.H. Endothelial progenitor cell-derived small extracellular vesicles for myocardial angiogenesis and revascularization. J. Clin. Transl. Res. 2022, 8, 476–487. [Google Scholar]
- Zeng, W.; Lei, Q.; Ma, J.; Gao, S.; Ju, R. Endothelial Progenitor Cell-Derived Microvesicles Promote Angiogenesis in Rat Brain Microvascular Endothelial Cells In vitro. Front. Cell. Neurosci. 2021, 15, 638351. [Google Scholar] [CrossRef]
- Broughton, B.R.; Reutens, D.C.; Sobey, C.G. Apoptotic mechanisms after cerebral ischemia. Stroke 2009, 40, e331–e339. [Google Scholar] [CrossRef]
- Namura, S.; Nagata, I.; Takami, S.; Masayasu, H.; Kikuchi, H. Ebselen reduces cytochrome c release from mitochondria and subsequent DNA fragmentation after transient focal cerebral ischemia in mice. Stroke 2001, 32, 1906–1911. [Google Scholar] [CrossRef]
- Shichinohe, H.; Kuroda, S.; Abumiya, T.; Ikeda, J.; Kobayashi, T.; Yoshimoto, T.; Iwasaki, Y. FK506 reduces infarct volume due to permanent focal cerebral ischemia by maintaining BAD turnover and inhibiting cytochrome c release. Brain Res. 2004, 1001, 51–59. [Google Scholar] [CrossRef]
- Hu, X.; Li, P.; Guo, Y.; Wang, H.; Leak, R.K.; Chen, S.; Gao, Y.; Chen, J. Microglia/macrophage polarization dynamics reveal novel mechanism of injury expansion after focal cerebral ischemia. Stroke 2012, 43, 3063–3070. [Google Scholar] [CrossRef]
- Huang, X.; Guo, M.; Zhang, Y.; Xie, J.; Huang, R.; Zuo, Z.; Saw, P.E.; Cao, M. Microglial IL-1RA ameliorates brain injury after ischemic stroke by inhibiting astrocytic CXCL1-mediated neutrophil recruitment and microvessel occlusion. Glia 2023, 71, 1607–1625. [Google Scholar] [CrossRef]
- Liu, C.; Guo, Y.; Deng, S.; Zhou, S.; Wu, S.; Chen, T.; Shi, X.; Mamtilahun, M.; Xu, T.; Liu, Z.; et al. Hemorrhagic stroke-induced subtype of inflammatory reactive astrocytes disrupts blood-brain barrier. J. Cereb. Blood Flow. Metab. 2024, 44, 1102–1116. [Google Scholar] [CrossRef] [PubMed]
- Yang, C.; Hawkins, K.E.; Dore, S.; Candelario-Jalil, E. Neuroinflammatory mechanisms of blood-brain barrier damage in ischemic stroke. Am. J. Physiol. Cell Physiol. 2019, 316, C135–C153. [Google Scholar] [CrossRef] [PubMed]







Disclaimer/Publisher’s Note: The statements, opinions and data contained in all publications are solely those of the individual author(s) and contributor(s) and not of MDPI and/or the editor(s). MDPI and/or the editor(s) disclaim responsibility for any injury to people or property resulting from any ideas, methods, instructions or products referred to in the content. |
© 2026 by the authors. Licensee MDPI, Basel, Switzerland. This article is an open access article distributed under the terms and conditions of the Creative Commons Attribution (CC BY) license.
Share and Cite
Chen, S.; Sigdel, S.; Udoh, G.; Yu, B.X.; Wang, J. Exercise-Conditioned Endothelial Progenitor Cell-Exosomes Preserve Cerebral Blood Flow and Alleviate Acute Ischemic Brain Injury in Hypertensive Mice. Life 2026, 16, 623. https://doi.org/10.3390/life16040623
Chen S, Sigdel S, Udoh G, Yu BX, Wang J. Exercise-Conditioned Endothelial Progenitor Cell-Exosomes Preserve Cerebral Blood Flow and Alleviate Acute Ischemic Brain Injury in Hypertensive Mice. Life. 2026; 16(4):623. https://doi.org/10.3390/life16040623
Chicago/Turabian StyleChen, Shuzhen, Smara Sigdel, Gideon Udoh, Brandon Xiang Yu, and Jinju Wang. 2026. "Exercise-Conditioned Endothelial Progenitor Cell-Exosomes Preserve Cerebral Blood Flow and Alleviate Acute Ischemic Brain Injury in Hypertensive Mice" Life 16, no. 4: 623. https://doi.org/10.3390/life16040623
APA StyleChen, S., Sigdel, S., Udoh, G., Yu, B. X., & Wang, J. (2026). Exercise-Conditioned Endothelial Progenitor Cell-Exosomes Preserve Cerebral Blood Flow and Alleviate Acute Ischemic Brain Injury in Hypertensive Mice. Life, 16(4), 623. https://doi.org/10.3390/life16040623

