The Application of Ultrasonography in the Detection of Airway Obstruction: A Promising Area of Research or Unnecessary Gadgetry?
Abstract
1. Introduction
2. Standard Methods for Detecting Airway Obstruction
2.1. Spirometry
2.2. Body Plethysmography
2.3. Oscillometry
2.4. Imaging Tests
3. Materials and Methods
4. Ultrasonography
4.1. Lung Ultrasonography
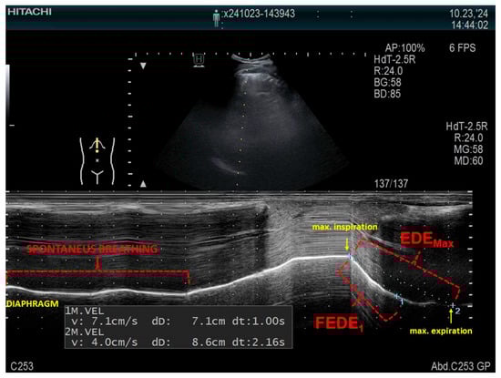
4.2. Diaphragm Ultrasonography
4.3. The Utilization of Ultrasound Assessment of the Diaphragm in Clinical Practice
5. Limitations of Ultrasonography
6. Conclusions
Author Contributions
Funding
Institutional Review Board Statement
Informed Consent Statement
Data Availability Statement
Conflicts of Interest
References
- Barnes, P.J.; Burney, P.G.; Silverman, E.K.; Celli, B.R.; Vestbo, J.; Wedzicha, J.A.; Wouters, E.F. Chronic obstructive pulmonary disease. Nat. Rev. Dis. Primers 2015, 1, 15076. [Google Scholar] [CrossRef] [PubMed]
- Burgel, P.R. The role of small airways in obstructive airway diseases. Eur. Respir. Rev. 2011, 20, 23–33, Erratum in Eur. Respir. Rev. 2011, 20, 123; Erratum in Eur. Respir. Rev. 2011, 20, 124. [Google Scholar] [CrossRef]
- Buist, A.S.; McBurnie, M.A.; Vollmer, W.M.; Gillespie, S.; Burney, P.; Mannino, D.M.; Menezes, A.M.; Sullivan, S.D.; Lee, T.A.; Weiss, K.B.; et al. International variation in the prevalence of COPD (the BOLD Study): A population-based prevalence study. Lancet 2007, 370, 741–750, Erratum in Lancet 2012, 380, 806. [Google Scholar] [CrossRef] [PubMed]
- Balata, H.; Harvey, J.; Barber, P.V.; Colligan, D.; Duerden, R.; Elton, P.; Evison, M.; Greaves, M.; Howells, J.; Irion, K.; et al. Spirometry performed as part of the Manchester community-based lung cancer screening programme detects a high prevalence of airflow obstruction in individuals without a prior diagnosis of COPD. Thorax 2020, 75, 655–660. [Google Scholar] [CrossRef] [PubMed]
- Morrison, C.B.; Markovetz, M.R.; Ehre, C. Mucus, mucins, and cystic fibrosis. Pediatr. Pulmonol. 2019, 54 (Suppl. 3), 84–96. [Google Scholar] [CrossRef]
- Rogers, D.F. Physiology of airway mucus secretion and pathophysiology of hypersecretion. Respir. Care 2007, 52, 1134–1149. [Google Scholar]
- Pederiva, F.; Rothenberg, S.S.; Hall, N.; Ijsselstijn, H.; Wong, K.K.Y.; von der Thüsen, J.; Ciet, P.; Achiron, R.; Pio d′Adamo, A.; Schnater, J.M. Congenital lung malformations. Nat. Rev. Dis. Primers 2023, 9, 60. [Google Scholar] [CrossRef]
- Boogaard, R.; Huijsmans, S.H.; Pijnenburg, M.W.; Tiddens, H.A.; de Jongste, J.C.; Merkus, P.J. Tracheomalacia and bronchomalacia in children: Incidence and patient characteristics. Chest 2005, 128, 3391–3397. [Google Scholar] [CrossRef]
- Barnes, P.J.; Szefler, S.J.; Reddel, H.K.; Chipps, B.E. Symptoms and perception of airway obstruction in asthmatic patients: Clinical implications for use of reliever medications. J. Allergy Clin. Immunol. 2019, 144, 1180–1186. [Google Scholar] [CrossRef]
- Brady, M.F.; Burns, B. Airway Obstruction. Available online: https://www.ncbi.nlm.nih.gov/books/NBK470562/ (accessed on 1 February 2025).
- Hurst, J.R.; Skolnik, N.; Hansen, G.J.; Anzueto, A.; Donaldson, G.C.; Dransfield, M.T.; Varghese, P. Understanding the impact of chronic obstructive pulmonary disease exacerbations on patient health and quality of life. Eur. J. Intern. Med. 2020, 73, 1–6. [Google Scholar] [CrossRef]
- Venkatesan, P. GOLD COPD report: 2024 update. Lancet Respir. Med. 2024, 12, 15–16. [Google Scholar] [CrossRef] [PubMed]
- Fiore, M.; Ricci, M.; Rosso, A.; Flacco, M.E.; Manzoli, L. Chronic Obstructive Pulmonary Disease Overdiagnosis and Overtreatment: A Meta-Analysis. J. Clin. Med. 2023, 12, 6978. [Google Scholar] [CrossRef] [PubMed]
- Sator, L.; Horner, A.; Studnicka, M.; Lamprecht, B.; Kaiser, B.; McBurnie, M.A.; Buist, A.S.; Gnatiuc, L.; Mannino, D.M.; Janson, C.; et al. Overdiagnosis of COPD in Subjects With Unobstructed Spirometry: A BOLD Analysis. Chest 2019, 156, 277–288. [Google Scholar] [CrossRef]
- Bai, T.R. Beta 2 adrenergic receptors in asthma: A current perspective. Lung 1992, 170, 125–141. [Google Scholar] [CrossRef]
- Manti, S.; Gambadauro, A.; Galletta, F.; Ruggeri, P.; Piedimonte, G. Update on the Role of β2AR and TRPV1 in Respiratory Diseases. Int. J. Mol. Sci. 2024, 25, 10234. [Google Scholar] [CrossRef]
- Durham, A.L.; Adcock, I.M. The relationship between COPD and lung cancer. Lung Cancer 2015, 90, 121–127. [Google Scholar] [CrossRef] [PubMed]
- Barnes, P.J.; Adcock, I.M. Chronic obstructive pulmonary disease and lung cancer: A lethal association. Am. J. Respir. Crit. Care Med. 2011, 184, 866–867. [Google Scholar] [CrossRef]
- Young, R.P.; Hopkins, R.J. Link between COPD and lung cancer. Respir. Med. 2010, 104, 758–759. [Google Scholar] [CrossRef]
- Young, R.P.; Duan, F.; Chiles, C.; Hopkins, R.J.; Gamble, G.D.; Greco, E.M.; Gatsonis, C.; Aberle, D. Airflow Limitation and Histology Shift in the National Lung Screening Trial. The NLST-ACRIN Cohort Substudy. Am. J. Respir. Crit. Care Med. 2015, 192, 1060–1067. [Google Scholar] [CrossRef]
- Thomas, E.T.; Glasziou, P.; Dobler, C.C. Use of the terms “overdiagnosis” and “misdiagnosis” in the COPD literature: A rapid review. Breathe 2019, 15, e8–e19. [Google Scholar] [CrossRef]
- Stanojevic, S.; Kaminsky, D.A.; Miller, M.R.; Thompson, B.; Aliverti, A.; Barjaktarevic, I.; Cooper, B.G.; Culver, B.; Derom, E.; Hall, G.L.; et al. ERS/ATS technical standard on interpretive strategies for routine lung function tests. Eur. Respir. J. 2022, 60, 2101499. [Google Scholar] [CrossRef] [PubMed]
- Sliwiński, P.; Górecka, D.; Jassem, E.; Pierzchała, W. Polish respiratory society guidelines for chronic obstructive pulmonary disease. Pneumonol. Alergol. Pol. 2014, 82, 227–263. [Google Scholar]
- Ozkaya, S.; Dirican, A.; Tuna, T. The objective evaluation of obstructive pulmonary diseases with spirometry. Int. J. Chron. Obstruct. Pulmon. Dis. 2016, 11, 2009–2015. [Google Scholar] [CrossRef] [PubMed]
- Kitaguchi, Y.; Yasuo, M.; Hanaoka, M. Comparison of pulmonary function in patients with COPD, asthma-COPD overlap syndrome, and asthma with airflow limitation. Int. J. Chron. Obstruct. Pulmon. Dis. 2016, 11, 991–997. [Google Scholar] [CrossRef] [PubMed]
- Loh, C.H.; Genese, F.A.; Kannan, K.K.; Lovings, T.M.; Peters, S.P.; Ohar, J.A. Spirometry in Hospitalized Patients with Acute Exacerbation of COPD Accurately Predicts Post Discharge Airflow Obstruction. Chronic. Obstr. Pulm. Dis. 2018, 5, 124–133. [Google Scholar] [CrossRef]
- Bhatt, S.P.; Bhakta, N.R.; Wilson, C.G.; Cooper, C.B.; Barjaktarevic, I.; Bodduluri, S.; Kim, Y.I.; Eberlein, M.; Woodruff, P.G.; Sciurba, F.C.; et al. New Spirometry Indices for Detecting Mild Airflow Obstruction. Sci. Rep. 2018, 8, 17484. [Google Scholar] [CrossRef]
- Liang, X.; Zheng, J.; Gao, Y.; Zhang, Z.; Han, W.; Du, J.; Lu, Y.; Chen, L.; Wang, T.; Liu, J.; et al. Clinical application of oscillometry in respiratory diseases: An impulse oscillometry registry. ERJ Open Res. 2022, 8, 00080-2022. [Google Scholar] [CrossRef]
- Liou, T.G.; Kanner, R.E. Spirometry. Clin. Rev. Allergy Immunol. 2009, 37, 137–152. [Google Scholar] [CrossRef]
- Czajkowska-Malinowska, M.; Tomalak, W.; Radliński, J. Quality of Spirometry in the Elderly. Adv. Respir. Med. 2013, 81, 511–517. [Google Scholar] [CrossRef]
- Quanjer, P.H.; Tammeling, G.J.; Cotes, J.E.; Pedersen, O.F.; Peslin, R.; Yernault, J.C. Lung volumes and forced ventilatory flows. Eur. Respir. J. 1993, 6 (Suppl. 16), 5–40. [Google Scholar] [CrossRef]
- Hankinson, J.L.; Odencrantz, J.R.; Fedan, K.B. Spirometric reference values from a sample of the general U.S. population. Am. J. Respir. Crit. Care Med. 1999, 159, 179–187. [Google Scholar] [CrossRef]
- Barros, R.; Raposo, L.; Oliveira, A.S.; Barbara, C. Airway resistance and characterization of airway obstruction. Eur. Respir. J. 2021, 58 (Suppl. 65), PA3837. [Google Scholar]
- Korten, I.; Zacharasiewicz, A.; Bittkowski, N.; Hofmann, A.; Lex, C. Asthma control in children: Body plethysmography in addition to spirometry. Pediatr. Pulmonol. 2019, 54, 1141–1148. [Google Scholar] [CrossRef]
- Gupta, Y.S.; Shah, S.S.; Ahire, C.K.; Kamble, P.; Khare, A.S.; More, S.S. Body plethysmography in chronic obstructive pulmonary disease patients: A cross-sectional study. Lung India 2018, 35, 127–131. [Google Scholar] [CrossRef]
- Schulze, J.; Smith, H.J.; Eichhorn, C.; Salzmann-Manrique, E.; Dreßler, M.; Zielen, S. Correlation of spirometry and body plethysmography during exercise-induced bronchial obstruction. Respir. Med. 2019, 148, 54–59. [Google Scholar] [CrossRef] [PubMed]
- Hanlon, P. Spirometry and Plethysmography: Combining Diagnostic Power. Respir. Ther. Available online: https://respiratory-therapy.com/products-treatment/diagnostics-testing/spirometry-plethysmography-combining-diagnostic-power/ (accessed on 1 February 2025).
- Brashier, B.; Salvi, S. Measuring lung function using sound waves: Role of the forced oscillation technique and impulse oscillometry system. Breathe 2015, 11, 57–65. [Google Scholar] [CrossRef] [PubMed]
- Domínguez-Martín, C.; Cano, A.; Díez-Monge, N.; Alonso-Rubio, A.M.; Pérez-García, I.; Arroyo-Romo, M.T.; Casares-Alonso, I.; Barbero-Rodríguez, A.M.; Grande-Alvarez, R.; Martínez-Rivera, M.T.; et al. Spirometry and respiratory oscillometry: Feasibility and concordance in schoolchildren with asthma. Pediatr. Pulmonol. 2023, 58, 1896–1903. [Google Scholar] [CrossRef]
- Terraneo, S.; Rinaldo, R.F.; Sferrazza Papa, G.F.; Ribolla, F.; Gulotta, C.; Maugeri, L.; Gatti, E.; Centanni, S.; Di Marco, F. Distinct Mechanical Properties of the Respiratory System Evaluated by Forced Oscillation Technique in Acute Exacerbation of COPD and Acute Decompensated Heart Failure. Diagnostics 2021, 11, 554. [Google Scholar] [CrossRef]
- Smith, H.J.; Reinhold, P.; Goldman, M.D. Forced Oscillation Technique and Impulse Oscillometry. Eur. Respir. J. 2005, 31, 72–105. [Google Scholar]
- D’Ascanio, M.; Viccaro, F.; Calabrò, N.; Guerrieri, G.; Salvucci, C.; Pizzirusso, D.; Mancini, R.; De Vitis, C.; Pezzuto, A.; Ricci, A. Assessing Static Lung Hyperinflation by Whole-Body Plethysmography, Helium Dilution, and Impulse Oscillometry System (IOS) in Patients with COPD. Int. J. Chron. Obstruct. Pulmon. Dis. 2020, 15, 2583–2589. [Google Scholar] [CrossRef]
- Vink, G.R.; Arets, H.G.; van der Laag, J.; van der Ent, C.K. Impulse oscillometry: A measure for airway obstruction. Pediatr. Pulmonol. 2003, 35, 214–219. [Google Scholar] [CrossRef] [PubMed]
- Crim, C.; Celli, B.; Edwards, L.D.; Wouters, E.; Coxson, H.O.; Tal-Singer, R.; Calverley, P.M.; ECLIPSE investigators. Respiratory system impedance with impulse oscillometry in healthy and COPD subjects: ECLIPSE baseline results. Respir. Med. 2011, 105, 1069–1078. [Google Scholar] [CrossRef] [PubMed]
- Chaiwong, W.; Namwongprom, S.; Liwsrisakun, C.; Pothirat, C. Diagnostic Ability of Impulse Oscillometry in Diagnosis of Chronic Obstructive Pulmonary Disease. COPD 2020, 17, 635–646. [Google Scholar] [CrossRef]
- Zhao, N.; Wu, F.; Peng, J.; Zheng, Y.; Tian, H.; Yang, H.; Deng, Z.; Wang, Z.; Li, H.; Wen, X.; et al. Preserved ratio impaired spirometry is associated with small airway dysfunction and reduced total lung capacity. Respir. Res. 2022, 23, 298. [Google Scholar] [CrossRef]
- Lindenmaier, T.J.; Kirby, M.; Paulin, G.; Mielniczuk, L.; Cunningham, I.A.; Mura, M.; Licskai, C.; Parraga, G. Pulmonary artery abnormalities in ex-smokers with and without airflow obstruction. COPD 2016, 13, 224–234. [Google Scholar] [CrossRef] [PubMed]
- Hogg, J.C.; Paré, P.D.; Hackett, T.L. The Contribution of Small Airway Obstruction to the Pathogenesis of Chronic Obstructive Pulmonary Disease. Physiol. Rev. 2017, 97, 529–552, Erratum in Physiol. Rev. 2018, 98, 1909. [Google Scholar] [CrossRef]
- Ostridge, K.; Wilkinson, T.M. Present and future utility of computed tomography scanning in the assessment and management of COPD. Eur. Respir. J. 2016, 48, 216–228. [Google Scholar] [CrossRef]
- Laurent, F.; Tunon de Lara, M. Assessment of imaging techniques for evaluating small-airway disease in asthma. Rev. Mal. Respir. 2011, 28, e7–e10. [Google Scholar] [CrossRef]
- Li, T.; Zhou, H.P.; Zhou, Z.J.; Guo, L.Q.; Zhou, L. Computed tomography-identified phenotypes of small airway obstructions in chronic obstructive pulmonary disease. Chin. Med. J. 2021, 134, 2025–2036. [Google Scholar] [CrossRef]
- Maarsingh, H.; Bidan, C.M.; Brook, B.S.; Zuidhof, A.B.; Elzinga, C.; Smit, M.; Oldenburger, A.; Gosens, R.; Timens, W.; Meurs, H. Small airway hyperresponsiveness in COPD: Relationship between structure and function in lung slices. Am. J. Physiol. Lung Cell Mol. Physiol. 2019, 316, 537–546. [Google Scholar] [CrossRef]
- Eddy, R.L.; Svenningsen, S.; Kirby, M.; Knipping, D.; McCormack, D.G.; Licskai, C.; Nair, P.; Parraga, G. Is Computed Tomography Airway Count Related to Asthma Severity and Airway Structure and Function? Am. J. Respir. Crit. Care Med. 2020, 201, 923–933. [Google Scholar] [CrossRef] [PubMed]
- Grenier, P.; Mourey-Gerosa, I.; Benali, K.; Brauner, M.W.; Leung, A.N.; Lenoir, S.; Cordeau, M.P.; Mazoyer, B. Abnormalities of the airways and lung parenchyma in asthmatics: CT observations in 50 patients and inter- and intraobserver variability. Eur. Radiol. 1996, 6, 199–206. [Google Scholar] [CrossRef]
- Niimi, A.; Matsumoto, H.; Amitani, R.; Nakano, Y.; Mishima, M.; Minakuchi, M.; Nishimura, K.; Itoh, H.; Izumi, T. Airway wall thickness in asthma assessed by computed tomography. Relation to clinical indices. Am. J. Respir. Crit. Care Med. 2000, 162, 1518–1523. [Google Scholar] [CrossRef] [PubMed]
- Gupta, S.; Siddiqui, S.; Haldar, P.; Raj, J.V.; Entwisle, J.J.; Wardlaw, A.J.; Bradding, P.; Pavord, I.D.; Green, R.H. Brightling CE. Qualitative analysis of high-resolution CT scans in severe asthma. Chest 2009, 136, 1521–1528. [Google Scholar] [CrossRef] [PubMed]
- Mets, O.M.; Buckens, C.F.; Zanen, P.; Isgum, I.; van Ginneken, B.; Prokop, M.; Gietema, H.A.; Lammers, J.W.; Vliegenthart, R.; Oudkerk, M.; et al. Identification of chronic obstructive pulmonary disease in lung cancer screening computed tomographic scans. JAMA 2011, 306, 1775–1781. [Google Scholar] [CrossRef]
- Moslemi, A.; Kontogianni, K.; Brock, J.; Wood, S.; Herth, F.; Kirby, M. Differentiating COPD and asthma using quantitative CT imaging and machine learning. Eur. Respir. J. 2022, 60, 2103078. [Google Scholar] [CrossRef]
- Han, M.K.; Kazerooni, E.A.; Lynch, D.A.; Liu, L.X.; Murray, S.; Curtis, J.L.; Criner, G.J.; Kim, V.; Bowler, R.P.; Hanania, N.A.; et al. Chronic obstructive pulmonary disease exacerbations in the COPD Gene study: Associated radiologic phenotypes. Radiology 2011, 261, 274–282. [Google Scholar] [CrossRef]
- Bakker, J.T.; Klooster, K.; Vliegenthart, R.; Slebos, D.J. Measuring pulmonary function in COPD using quantitative chest computed tomography analysis. Eur. Respir. Rev. 2021, 30, 210031. [Google Scholar] [CrossRef]
- Fred, H.L. Drawbacks and limitations of computed tomography: Views from a medical educator. Tex. Heart Inst. J. 2004, 31, 345–348. [Google Scholar]
- Altes, T.A.; Powers, P.L.; Knight-Scott, J.; Rakes, G.; Platts-Mills, T.A.; de Lange, E.E.; Alford, B.A.; Mugler, J.P., 3rd; Brookeman, J.R. Hyperpolarized 3He MR lung ventilation imaging in asthmatics: Preliminary findings. J. Magn. Reason. Imaging 2001, 13, 378–384. [Google Scholar] [CrossRef]
- Unal, O.; Arslan, H.; Uzun, K.; Ozbay, B.; Sakarya, M.E. Evaluation of diaphragmatic movement with MR fluoroscopy in chronic obstructive pulmonary disease. Clin. Imaging 2000, 24, 347–350. [Google Scholar] [CrossRef] [PubMed]
- Eddy, R.L.; Svenningsen, S.; Licskai, C.; McCormack, D.G.; Parraga, G. Hyperpolarized Helium 3 MRI in Mild-to-Moderate Asthma: Prediction of Postbronchodilator Reversibility. Radiology 2019, 293, 212–220. [Google Scholar] [CrossRef]
- Pellegrino, R.; Biggi, A.; Papaleo, A.; Camuzzini, G.; Rodarte, J.R.; Brusasco, V. Regional expiratory flow limitation studied with Technegas in asthma. J. Appl. Physiol. 2001, 91, 2190–2198. [Google Scholar] [CrossRef] [PubMed]
- Musch, G.; Venegas, J.G. Positron emission tomography imaging of regional pulmonary perfusion and ventilation. Proc. Am. Thorac. Soc. 2005, 2, 508–509, 522–527. [Google Scholar] [CrossRef]
- Tgavalekos, N.T.; Tawhai, M.; Harris, R.S.; Musch, G.; Vidal-Melo, M.; Venegas, J.G.; Lutchen, K.R. Identifying airways responsible for heterogeneous ventilation and mechanical dysfunction in asthma: An image functional modeling approach. J. Appl. Physiol. 2005, 99, 2388–2397, Erratum in J. Appl. Physiol. 2006, 100, 752; Erratum in J. Appl. Physiol. 2006, 100, 1096. [Google Scholar] [CrossRef] [PubMed]
- Buda, N.; Mendrala, K.; Skoczyński, S.; Pasquier, M.; Mazur, P.; Garcia, E.; Darocha, T. Basics of Point-of-Care Lung Ultrasonography. N. Engl. J. Med. 2023, 389, e44. [Google Scholar] [CrossRef]
- Bhoil, R.; Ahluwalia, A.; Chopra, R.; Surya, M.; Bhoil, S. Signs and lines in lung ultrasound. J. Ultrason. 2021, 21, e225–e233. [Google Scholar] [CrossRef] [PubMed]
- Miller, A. Practical approach to lung ultrasound. BJA Educ. 2016, 16, 39–45. [Google Scholar] [CrossRef]
- Gargani, L. Lung ultrasound: A new tool for the cardiologist. Cardiovasc. Ultrasound 2011, 9, 6. [Google Scholar] [CrossRef]
- Dietrich, C.F.; Mathis, G.; Blaivas, M.; Volpicelli, G.; Seibel, A.; Wastl, D.; Atkinson, N.S.; Cui, X.W.; Fan, M.; Yi, D. Lung B-line artefacts and their use. J. Thorac. Dis. 2016, 8, 1356–1365. [Google Scholar] [CrossRef]
- Alrajab, S.; Youssef, A.M.; Akkus, N.I.; Caldito, G. Pleural ultrasonography versus chest radiography for the diagnosis of pneumothorax: Review of the literature and meta-analysis. Crit. Care 2013, 17, R208. [Google Scholar] [CrossRef] [PubMed]
- Yousefifard, M.; Baikpour, M.; Ghelichkhani, P.; Asady, H.; Shahsavari Nia, K.; Moghadas Jafari, A.; Hosseini, M.; Safari, S. Screening Performance Characteristic of Ultrasonography and Radiography in Detection of Pleural Effusion; A Meta-Analysis. Emergency 2016, 4, 1–10. [Google Scholar]
- Lichtenstein, D.A.; Mezière, G.A. Relevance of Lung Ultrasound in the Diagnosis of Acute Respiratory Failure. Chest 2008, 134, 117–125. [Google Scholar] [CrossRef] [PubMed]
- Lichtenstein, D.A. Lung ultrasound in the critically ill. Ann. Intensive Care 2014, 4, 1. [Google Scholar] [CrossRef]
- Rogoza, K.; Kosiak, W. Usefulness of lung ultrasound in diagnosing causes of exacerbation in patients with chronic dyspnea. Pneumonol. Alergol. Pol. 2016, 84, 38–46. [Google Scholar] [CrossRef] [PubMed]
- Youssuf, H.A.A.; Abdelnabi, E.A.; Abd El Hafeez, A.M.; Fathallah, W.F.; Ismail, J.H. Role of transthoracic ultrasound in evaluating patients with chronic obstructive pulmonary disease. Egypt. J. Bronchol. 2016, 10, 274–282. [Google Scholar] [CrossRef]
- Sperandeo, M.; Varriale, A.; Sperandeo, G.; Filabozzi, P.; Piattelli, M.L.; Carnevale, V.; Decuzzi, M.; Vendemiale, G. Transthoracic ultrasound in the evaluation of pulmonary fibrosis: Our experience. Ultrasound Med. Biol. 2009, 35, 723–729. [Google Scholar] [CrossRef]
- Esmaeel, H.M.; Atta, K.A.; Khalaf, S.; Gadallah, D. Clinical Utility of Chest Sonography in Chronic Obstructive Pulmonary Disease Patients Focusing on Diaphragmatic Measurements. Tuberc. Respir. Dis. 2024, 87, 80–90. [Google Scholar] [CrossRef] [PubMed]
- Aziz, S.G.; Patel, B.B.; Ie, S.R.; Rubio, E.R. The Lung Point Sign, not Pathognomonic of a Pneumothorax. Ultrasound Q. 2016, 32, 277–279. [Google Scholar] [CrossRef]
- Slater, A.; Goodwin, M.; Anderson, K.E.; Gleeson, F.V. COPD Can Mimic the Appearance of Pneumothorax on Thoracic Ultrasound. Chest 2006, 129, 545–550. [Google Scholar] [CrossRef]
- Santana, P.V.; Cardenas, L.Z.; de Albuquerque, A.L.P.; Carvalho, C.R.R.; Caruso, P. Diaphragmatic ultrasound: A review of its methodological aspects and clinical uses. J. Bras. Pneumol. 2020, 46, e20200064. [Google Scholar] [CrossRef] [PubMed]
- Boussuges, A.; Gole, Y.; Blanc, P. Diaphragmatic motion studied by m-mode ultrasonography: Methods, reproducibility, and normal values. Chest 2009, 135, 391–400. [Google Scholar] [CrossRef] [PubMed]
- Carrillo-Esper, R.; Pérez-Calatayud, Á.A.; Arch-Tirado, E.; Díaz-Carrillo, M.A.; Garrido-Aguirre, E.; Tapia-Velazco, R.; Peña-Pérez, C.A.; Espinoza-de Los Monteros, I.; Meza-Márquez, J.M.; Flores-Rivera, O.I.; et al. Standardization of Sonographic Diaphragm Thickness Evaluations in Healthy Volunteers. Respir. Care 2016, 61, 920–924. [Google Scholar] [CrossRef] [PubMed]
- Boussuges, A.; Rives, S.; Finance, J.; Chaumet, G.; Vallée, N.; Risso, J.J.; Brégeon, F. Ultrasound Assessment of Diaphragm Thickness and Thickening: Reference Values and Limits of Normality When in a Seated Position. Front. Med. 2021, 8, 742703. [Google Scholar] [CrossRef]
- Kakhaki, H.E.S.; Alesaeidi, S.; Siri, G.; Arya, A.; Sarafraz, H.; Otadi, K.; Yazdi, N.A.; Abedinzadeh, K. Diaphragmatic Ultrasound Advantages in Chronic Obstructive Pulmonary Disease (COPD) Patients: A Systematic Review and Metaanalysis. Ethiop. J. Health Sci. 2023, 33, 903–912. [Google Scholar]
- Zanforlin, A.; Smargiassi, A.; Inchingolo, R. Ultrasound analysis of diaphragm kinetics and the diagnosis of airway obstruction: The role of the M-mode index of obstruction. Ultrasound Med. Biol. 2014, 40, 1065–1071. [Google Scholar] [CrossRef]
- Paulin, E.; Yamaguti, W.P.S.; Chammas, M.C.; Shibao, S.; Stelmach, R.; Cukier, A.; Carvalho, C.R. Influence of diaphragmatic mobility on exercise tolerance and dyspnea in patients with COPD. Respir. Med. 2007, 101, 2113–2118. [Google Scholar] [CrossRef]
- Dos Santos Yamaguti, W.P.; Paulin, E.; Shibao, S.; Chammas, M.C.; Salge, J.M.; Ribeiro, M.; Cukier, A.; Carvalho, C.R. Air trapping: The major factor limiting diaphragm mobility in chronic obstructive pulmonary disease patients. Respirology 2008, 13, 138–144. [Google Scholar] [CrossRef]
- Qaiser, M.; Khan, N.; Jain, A. Ultrasonographic Assessment of Diaphragmatic Excursion and its Correlation with Spirometry in Chronic Obstructive Pulmonary Disease Patients. Int. J. Appl. Basic Med. Res. 2020, 10, 256–259. [Google Scholar]
- Figueira Silva, B.C.; Abreu, D.C.; Souza, Y.R.; Figueiredo, M.; Macêdo, J.F.; Mafort, T.T.; Rufino, R.; Costa, C.H.D. Ultrasonography as a way of evaluating the diaphragm muscle in patients with chronic obstructive pulmonary disease. Medicine 2024, 103, e39795. [Google Scholar] [CrossRef]
- Chen, Y.; Li, J.; Zhu, Z.; Lyu, G. Lung Ultrasound Assessment of Lung Hyperinflation in Patients with Stable COPD: An Effective Diagnostic Tool. Int. J. Chron. Obstruct. Pulmon. Dis. 2024, 19, 319–330. [Google Scholar] [CrossRef] [PubMed]
- Wangüemert-Pérez, A.L.; Figueira-Gonçalves, J.M.; Ramallo-Fariña, Y.; Guanche-Dorta, S.; Golpe, R. Ultrasound assessment of diaphragmatic dynamics in patients with chronic obstructive pulmonary disease after treatment with indacaterol/glycopyrronium. Rev. Clin. Esp. 2023, 223, 216–222. [Google Scholar] [CrossRef] [PubMed]
- Scheibe, N.; Sosnowski, N.; Pinkhasik, A.; Vonderbank, S.; Bastian, A. Sonographic evaluation of diaphragmatic dysfunction in COPD patients. Int. J. Chron. Obstruct. Pulmon. Dis. 2015, 10, 1925–1930. [Google Scholar]
- Evrin, T.; Korkut, S.; Ozturk Sonmez, L.; Szarpak, L.; Katipoglu, B.; Smereka, J.; Guven, R.; Akpinar, E.E. Evaluating Stable Chronic Obstructive Pulmonary Disease by Ultrasound. Emerg. Med. Int. 2019, 2019, 5361620. [Google Scholar] [CrossRef]
- An, T.J.; Yoo, Y.J.; Lim, J.U.; Seo, W.; Park, C.K.; Rhee, C.K.; Yoon, H.K. Diaphragm Ultrasound is an Imaging Biomarker that Distinguishes Exacerbation Status from Stable Chronic Obstructive Pulmonary Disease. Int. J. Chron. Obstruct. Pulmon. Dis. 2022, 17, 3–12. [Google Scholar] [CrossRef]
- Baria, M.R.; Shahgholi, L.; Sorenson, E.J.; Harper, C.J.; Lim, K.G.; Strommen, J.A.; Mottram, C.D.; Boon, A.J. B-Mode Ultrasound Assessment of Diaphragm Structure and Function in Patients With COPD. Chest 2014, 146, 680–685. [Google Scholar] [CrossRef] [PubMed]
- Yalçın, B.; Sekmenli, N.; Baktık, B.; Bekçi, T.T. Evaluation of diaphragm thickness and function with ultrasound technique and comparison with spirometry in stable chronic obstructive pulmonary disease. Tuberk. Toraks. 2022, 70, 76–84. [Google Scholar] [CrossRef]
- Topcuoğlu, C.; Yümin, E.T.; Hizal, M.; Konuk, S. Examination of diaphragm thickness, mobility and thickening fraction in individuals with COPD of different severity. Turk. J. Med. Sci. 2022, 52, 1288–1298. [Google Scholar] [CrossRef]
- Ramachandran, P.; Devaraj, U.; Patrick, B.; Saxena, D.; Venkatnarayan, K.; Louis, V.; Krishnaswamy, U.M.; D’souza, G.A. Ultrasonographic assessment of skeletal muscle mass and diaphragm function in patients with chronic obstructive pulmonary disease: A case-control study. Lung India 2020, 37, 220–226. [Google Scholar]
- Okura, K.; Iwakura, M.; Shibata, K.; Kawagoshi, A.; Sugawara, K.; Takahashi, H.; Satake, M.; Shioya, T. Diaphragm thickening assessed by ultrasonography is lower than healthy adults in patients with chronic obstructive pulmonary disease. Clin. Respir. J. 2020, 14, 521–526. [Google Scholar] [CrossRef]
- Schulz, A.; Erbuth, A.; Boyko, M.; Vonderbank, S.; Gürleyen, H.; Gibis, N.; Bastian, A. Comparison of Ultrasound Measurements for Diaphragmatic Mobility, Diaphragmatic Thickness, and Diaphragm Thickening Fraction with Each Other and with Lung Function in Patients with Chronic Obstructive Pulmonary Disease. Int. J. Chron. Obstruct. Pulmon. Dis. 2022, 17, 2217–2227. [Google Scholar] [CrossRef] [PubMed]
- Ogan, N.; Aydemir, Y.; Evrin, T.; Ataç, G.K.; Baha, A.; Katipoğlu, B.; Süzen, B.; Akpınar, E.E. Diaphragmatic thickness in chronic obstructive lung disease and relationship with clinical severity parameters. Turk. J. Med. Sci. 2019, 49, 1073–1078. [Google Scholar] [CrossRef]
- Rittayamai, N.; Chuaychoo, B.; Tscheikuna, J.; Dres, M.; Goligher, E.C.; Brochard, L. Ultrasound Evaluation of Diaphragm Force Reserve in Patients with Chronic Obstructive Pulmonary Disease. Ann. ATS 2020, 17, 1222–1230. [Google Scholar] [CrossRef]
- Lim, S.Y.; Lim, G.; Lee, Y.J.; Cho, Y.J.; Park, J.S.; Yoon, H.I.; Lee, J.H.; Lee, C.T. Ultrasound Assessment of Diaphragmatic Function During Acute Exacerbation of Chronic Obstructive Pulmonary Disease: A Pilot Study. Int. J. Chron. Obstruct. Pulmon. Dis. 2019, 14, 2479–2484. [Google Scholar] [CrossRef] [PubMed]
- Suga, K.; Tsukuda, T.; Awaya, H.; Takano, K.; Koike, S.; Matsunaga, N.; Sugi, K.; Esato, K. Impaired respiratory mechanics in pulmonary emphysema: Evaluation with dynamic breathing MRI. J. Magn. Reson. Imaging 1999, 10, 510–520. [Google Scholar] [CrossRef]
- Kokatnur, L.; Vashisht, R.; Rudrappa, M. Diaphragm Disorders. In StatPearls Publishing. Available online: http://www.ncbi.nlm.nih.gov/books/NBK470172/ (accessed on 27 February 2025).
- Haaksma, M.E.; Smit, J.M.; Boussuges, A.; Demoule, A.; Dres, M.; Ferrari, G.; Formenti, P.; Goligher, E.C.; Heunks, L.; Lim, E.H.T. Expert consensus On Diaphragm UltraSonography in the critically ill (EXODUS): A Delphi consensus statement on the measurement of diaphragm ultrasound-derived parameters in a critical care setting. Crit. Care 2022, 26, 99. [Google Scholar] [CrossRef] [PubMed]
- Houston, J.G.; Angus, R.M.; Cowan, M.D.; McMillan, N.C.; Thomson, N.C. Ultrasound assessment of normal hemidiaphragmatic movement: Relation to inspiratory volume. Thorax 1994, 49, 500–503. [Google Scholar] [CrossRef]






| Method | Sensitivity | Specificity | Advantages | Disadvantages |
|---|---|---|---|---|
| Spirometry | 80.72% [28] | 94.5% [28] | Easily accessible Low cost Standardized diagnostic criteria | Measurement during forced-breathing manoeuvres Numerous contraindications |
| Oscillometry | 66.7% [28] | 81.5% [28] | High sensitivity in SAD diagnosis Measurement during spontaneous breathing | Low availability |
| Complex interpretation Lack of standardized criteria | ||||
| Computer tomography | 62.7% [57] | 87.9% [57] | High correlation with pulmonary function test results | Low availability High cost |
| Exposure to ionizing radiation | ||||
| Diaphragm ultrasound | 83.33% [88] | 96.61% [88] | Noninvasiveness Possibility of detection of unilateral obstruction | Experienced investigator required |
| Low accessibility of left hemidiaphragm during examination Measurement during forced-breathing manoeuvres Numerous conditions may impair diaphragm mobility |
Disclaimer/Publisher’s Note: The statements, opinions and data contained in all publications are solely those of the individual author(s) and contributor(s) and not of MDPI and/or the editor(s). MDPI and/or the editor(s) disclaim responsibility for any injury to people or property resulting from any ideas, methods, instructions or products referred to in the content. |
© 2025 by the authors. Licensee MDPI, Basel, Switzerland. This article is an open access article distributed under the terms and conditions of the Creative Commons Attribution (CC BY) license (https://creativecommons.org/licenses/by/4.0/).
Share and Cite
Kostorz-Nosal, S.; Kowaliński, M.; Spyra, A.; Gałuszka, B.; Skoczyński, S. The Application of Ultrasonography in the Detection of Airway Obstruction: A Promising Area of Research or Unnecessary Gadgetry? Life 2025, 15, 1003. https://doi.org/10.3390/life15071003
Kostorz-Nosal S, Kowaliński M, Spyra A, Gałuszka B, Skoczyński S. The Application of Ultrasonography in the Detection of Airway Obstruction: A Promising Area of Research or Unnecessary Gadgetry? Life. 2025; 15(7):1003. https://doi.org/10.3390/life15071003
Chicago/Turabian StyleKostorz-Nosal, Sabina, Mariusz Kowaliński, Aleksandra Spyra, Bartłomiej Gałuszka, and Szymon Skoczyński. 2025. "The Application of Ultrasonography in the Detection of Airway Obstruction: A Promising Area of Research or Unnecessary Gadgetry?" Life 15, no. 7: 1003. https://doi.org/10.3390/life15071003
APA StyleKostorz-Nosal, S., Kowaliński, M., Spyra, A., Gałuszka, B., & Skoczyński, S. (2025). The Application of Ultrasonography in the Detection of Airway Obstruction: A Promising Area of Research or Unnecessary Gadgetry? Life, 15(7), 1003. https://doi.org/10.3390/life15071003

